Genome-Wide Association Study of Genetic Variants Associated with Serum Albumin Levels in Chinese Winter Sports Athletes
Simple Summary
Abstract
1. Introduction
2. Materials and Methods
2.1. Participants
2.2. Albumin Level Measurement
2.3. Genome-Wide Genotyping and Whole-Genome Sequencing
2.4. Quality Control, Genotype Imputation, and Data Merging
2.5. Pre-GWAS Quality Control
2.6. Data Analysis
3. Results
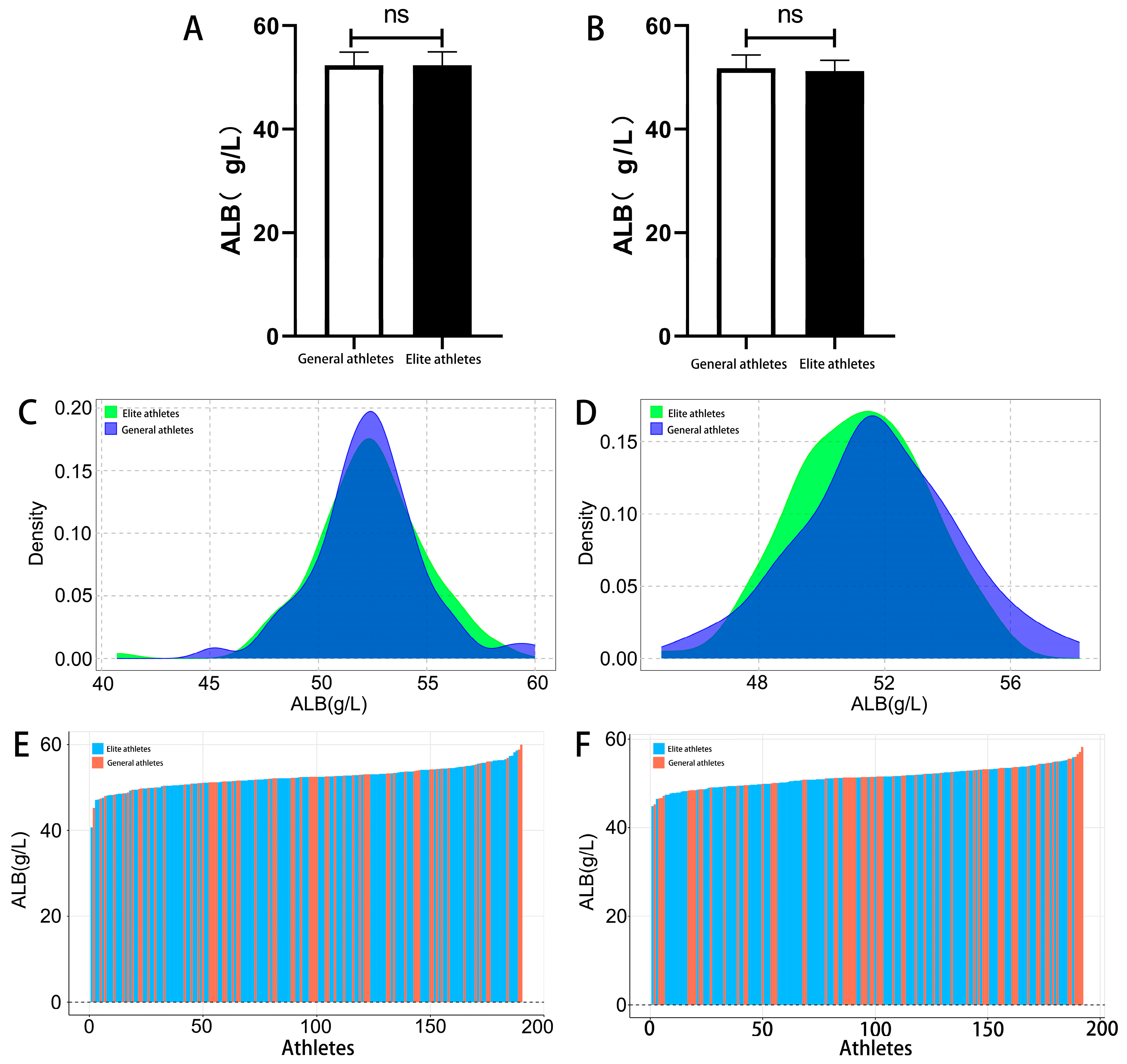
3.1. Comparison and Distribution of ALB Levels in Winter Sports Athletes
3.2. Genome-Wide Association Analysis of ALB Levels in Winter Sports Athletes
3.3. Contribution of ALB-Associated SNPs in Winter Sports Athletes
3.4. Bioinformatics Analysis of ALB-Associated SNPs
4. Discussion
5. Limitations
6. Conclusions
Supplementary Materials
Author Contributions
Funding
Institutional Review Board Statement
Informed Consent Statement
Data Availability Statement
Conflicts of Interest
References
- Rosenoer, V.M.; Oratz, M.; Rothschild, M.A. Albumin: Structure, Function and Uses; Elsevier: Amsterdam, The Netherlands, 2014. [Google Scholar]
- Romero-Parra, N.; Barba-Moreno, L.; Rael, B.; Alfaro-Magallanes, V.M.; Cupeiro, R.; Díaz, Á.E.; Calderón, F.J.; Peinado, A.B. Influence of the menstrual cycle on blood markers of muscle damage and inflammation following eccentric exercise. Int. J. Environ. Res. Public. Health 2020, 17, 1618. [Google Scholar] [CrossRef] [PubMed]
- Miller, G.D.; Teramoto, M.; Smeal, S.J.; Cushman, D.; Eichner, D. Assessing serum albumin concentration following exercise-induced fluid shifts in the context of the athlete biological passport. Drug Test. Anal. 2019, 11, 782–791. [Google Scholar] [CrossRef] [PubMed]
- Sue-Chu, M. Winter sports athletes: Long-term effects of cold air exposure. Br. J. Sports Med. 2012, 46, 397–401. [Google Scholar] [CrossRef]
- Bayram, M.; Bayraktar, G.; Akyol, H.; Can, B. Comparing some blood parameters of ski racers and long-distance athletes. Turk. J. Sport. Exerc. 2017, 19, 331–336. [Google Scholar] [CrossRef]
- Lippi, G.; Brocco, G.; Franchini, M.; Schena, F.; Guidi, G. Comparison of serum creatinine, uric acid, albumin and glucose in male professional endurance athletes compared with healthy controls. Clin. Chem. Lab. Med. (CCLM) 2004, 42, 644–647. [Google Scholar] [CrossRef]
- Krumm, B.; Lundby, C.; Hansen, J.; Bejder, J.; Sørensen, H.; Equey, T.; Saugy, J.; Botrè, F.; Faiss, R. Yearly intrasubject variability of hematological biomarkers in elite athletes for the Athlete Biological Passport. Drug Test. Anal. 2024, 16, 1285–1294. [Google Scholar] [CrossRef]
- Yıldırım, S.; Akyüz, Ö. Evaluation of the Biochemical and Hormonal Parameters of Athletes. Int. J. Sport. Exerc. Train. Sci.-IJSETS 2024, 10, 156–163. [Google Scholar] [CrossRef]
- Diaz Martinez, A.E.; Alcaide Martin, M.J.; Gonzalez-Gross, M. Basal Values of Biochemical and Hematological Parameters in Elite Athletes. Int. J. Environ. Res. Public. Health 2022, 19, 3059. [Google Scholar] [CrossRef]
- Meeusen, R.; Duclos, M.; Foster, C.; Fry, A.; Gleeson, M.; Nieman, D.; Raglin, J.; Rietjens, G.; Steinacker, J.; Urhausen, A. Prevention, diagnosis, and treatment of the overtraining syndrome: Joint consensus statement of the European College of Sport Science and the American College of Sports Medicine. Med. Sci. Sports Exerc. 2013, 45, 186–205. [Google Scholar] [CrossRef]
- Wahl, Y.; Achtzehn, S.; Schafer Olstad, D.; Mester, J.; Wahl, P. Training Load Measures and Biomarker Responses during a 7-Day Training Camp in Young Cyclists-A Pilot Study. Medicina 2021, 57, 673. [Google Scholar] [CrossRef] [PubMed]
- Moore, D.R.; Robinson, M.J.; Fry, J.L.; Tang, J.E.; Glover, E.I.; Wilkinson, S.B.; Prior, T.; Tarnopolsky, M.A.; Phillips, S.M. Ingested protein dose response of muscle and albumin protein synthesis after resistance exercise in young men. Am. J. Clin. Nutr. 2009, 89, 161–168. [Google Scholar] [CrossRef]
- Caridi, G.; Lugani, F.; Angeletti, A.; Campagnoli, M.; Galliano, M.; Minchiotti, L. Variations in the Human Serum Albumin Gene: Molecular and Functional Aspects. Int. J. Mol. Sci. 2022, 23, 1159. [Google Scholar] [CrossRef]
- Kragh-Hansen, U.; Minchiotti, L.; Galliano, M.; Peters, T., Jr. Human serum albumin isoforms: Genetic and molecular aspects and functional consequences. Biochim. Biophys. Acta 2013, 1830, 5405–5417. [Google Scholar] [CrossRef] [PubMed]
- Garrido-Martín, D.; Borsari, B.; Calvo, M.; Reverter, F.; Guigó, R. Identification and analysis of splicing quantitative trait loci across multiple tissues in the human genome. Nat. Commun. 2021, 12, 727. [Google Scholar] [CrossRef] [PubMed]
- Minchiotti, L.; Galliano, M.; Kragh-Hansen, U.; Peters, T., Jr. Mutations and polymorphisms of the gene of the major human blood protein, serum albumin. Hum. Mutat. 2008, 29, 1007–1016. [Google Scholar] [CrossRef]
- Hong, K.-W.; Jin, H.-S.; Song, D.; Kwak, H.-k.; Soo Kim, S.; Kim, Y. Genome-wide association study of serum albumin:globulin ratio in Korean populations. J. Hum. Genet. 2013, 58, 174–177. [Google Scholar] [CrossRef] [PubMed][Green Version]
- Choi, J.W.; Park, J.-S.; Lee, C.H. Genetically determined hypoalbuminemia as a risk factor for hypertension: Instrumental variable analysis. Sci. Rep. 2021, 11, 11290. [Google Scholar] [CrossRef]
- Li, Y.R.; Keating, B.J. Trans-ethnic genome-wide association studies: Advantages and challenges of mapping in diverse populations. Genome Med. 2014, 6, 91. [Google Scholar] [CrossRef]
- Goddard, K.A.B.; Hopkins, P.J.; Hall, J.M.; Witte, J.S. Linkage Disequilibrium and Allele-Frequency Distributions for 114 Single-Nucleotide Polymorphisms in Five Populations. Am. J. Hum. Genet. 2000, 66, 216–234. [Google Scholar] [CrossRef]
- Edholm, P.; Ørtenblad, N.; Holmberg, H.-C.; Sperlich, B. Optimizing recovery strategies for winter athletes: Insights for Milano-Cortina 2026 Olympic Games. Sport Sci. Health 2024, 20, 1169–1182. [Google Scholar] [CrossRef]
- Meyer, N.; Manore, M.; Helle, C. Nutrition for winter sports. J. Sports Sci. 2011, 29, S127–S136. [Google Scholar] [CrossRef] [PubMed]
- Rønsen, O.; Børsheim, E.; Bahr, R.; Klarlund pedersen, B.; Haug, E.; Kjeldsen-kragh, J.; Høstmark, A.T. Immuno-endocrine and metabolic responses to long distance ski racing in world-class male and female cross-country skiers. Scand. J. Med. Sci. Sports 2004, 14, 39–48. [Google Scholar] [CrossRef] [PubMed]
- Ahmetov, I.I.; Stepanova, A.A.; Biktagirova, E.M.; Semenova, E.A.; Shchuplova, I.S.; Bets, L.V.; Andryushchenko, L.B.; Borisov, O.V.; Andryushchenko, O.N.; Generozov, E.V.; et al. Is testosterone responsible for athletic success in female athletes? J. Sports Med. Phys. Fit. 2020, 60, 1377–1382. [Google Scholar] [CrossRef]
- Krämer, B.K.; Kernz, M.; Ress, K.; Pfohl, M.; Müller, G.; Schmülling, R.; Risler, T. Influence of strenuous exercise on albumin excretion. Clin. Chem. 1988, 34, 2516–2518. [Google Scholar] [CrossRef]
- Lindblom, H.; Pernett, F.; Schagatay, E.; Holmström, P. Effect of exercise intensity and apnea on splenic contraction and hemoglobin increase in well-trained cross-country skiers. Eur. J. Appl. Physiol. 2024, 124, 2057–2067. [Google Scholar] [CrossRef]
- Michnik, A.; Pokora, I.; Duch, K.; Sadowska-Krępa, E. Differential scanning calorimetry reveals that whole-body cryostimulation in cross-country skiers can modify their response to physical effort. J. Therm. Anal. Calorim. 2021, 143, 255–264. [Google Scholar] [CrossRef]
- Li, T.; Rui, Z.; Mao, L.; Chang, Y.; Shao, J.; Chen, Y.; Han, Q.; Sui, X.; An, N.; Li, H. Eight Weeks of Bifidobacterium lactis BL-99 Supplementation Improves Lipid Metabolism and Sports Performance through Short-Chain Fatty Acids in Cross-Country Skiers: A Preliminary Study. Nutrients 2023, 15, 4554. [Google Scholar] [CrossRef]
- Forsblom, C.M.; Kanninen, T.; Lehtovirta, M.; Saloranta, C.; Groop, L.C. Heritability of albumin excretion rate in families of patients with Type II diabetes. Diabetologia 1999, 42, 1359–1366. [Google Scholar] [CrossRef][Green Version]
- Rao, F.; Wessel, J.; Wen, G.; Zhang, L.; Rana, B.K.; Kennedy, B.P.; Greenwood, T.A.; Salem, R.M.; Chen, Y.; Khandrika, S. Renal albumin excretion: Twin studies identify influences of heredity, environment, and adrenergic pathway polymorphism. Hypertension 2007, 49, 1015–1031. [Google Scholar] [CrossRef] [PubMed]
- Osman, W.; Okada, Y.; Kamatani, Y.; Kubo, M.; Matsuda, K.; Nakamura, Y. Association of common variants in TNFRSF13B, TNFSF13, and ANXA3 with serum levels of non-albumin protein and immunoglobulin isotypes in Japanese. PLoS ONE 2012, 7, e32683. [Google Scholar] [CrossRef]
- Suvorova, E.S.; Lucas, O.; Weisend, C.M.; Rollins, M.F.; Merrill, G.F.; Capecchi, M.R.; Schmidt, E.E. Cytoprotective Nrf2 pathway is induced in chronically txnrd 1-deficient hepatocytes. PLoS ONE 2009, 4, e6158. [Google Scholar] [CrossRef]
- Wang, G.-Y.; Garcia, V.; Lee, J.; Yanum, J.; Lin, J.; Jiang, H.; Dai, G. Nrf2 deficiency causes hepatocyte dedifferentiation and reduced albumin production in an experimental extrahepatic cholestasis model. PLoS ONE 2022, 17, e0269383. [Google Scholar] [CrossRef]
- Sun, L.; Yin, H.; Liu, M.; Xu, G.; Zhou, X.; Ge, P.; Yang, H.; Mao, Y. Impaired albumin function: A novel potential indicator for liver function damage? Ann. Med. 2019, 51, 333–344. [Google Scholar] [CrossRef] [PubMed]
- Chen, W.; Zhao, W.; Yang, A.; Xu, A.; Wang, H.; Cong, M.; Liu, T.; Wang, P.; You, H. Integrated analysis of microRNA and gene expression profiles reveals a functional regulatory module associated with liver fibrosis. Gene 2017, 636, 87–95. [Google Scholar] [CrossRef] [PubMed]
- Williams, L.; Layton, T.; Yang, N.; Feldmann, M.; Nanchahal, J. Collagen VI as a driver and disease biomarker in human fibrosis. FEBS J. 2022, 289, 3603–3629. [Google Scholar] [CrossRef] [PubMed]
- Miramontes-Gonzalez, J.P.; Hightower, C.M.; Zhang, K.; Kurosaki, H.; Schork, A.J.; Biswas, N.; Vaingankar, S.; Mahata, M.; Lipkowitz, M.S.; Nievergelt, C.M.; et al. A new common functional coding variant at the DDC gene change renal enzyme activity and modify renal dopamine function. Sci. Rep. 2019, 9, 5055. [Google Scholar] [CrossRef]
- Jubiz, W.; Canterbury, J.M.; Reiss, E.; Tyler, F.H. Circadian rhythm in serum parathyroid hormone concentration in human subjects: Correlation with serum calcium, phosphate, albumin, and growth hormone levels. J. Clin. Investig. 1972, 51, 2040–2046. [Google Scholar] [CrossRef]
- Carter, D.C.; He, X.-M.; Munson, S.H.; Twigg, P.D.; Gernert, K.M.; Broom, M.B.; Miller, T.Y. Three-dimensional structure of human serum albumin. Science 1989, 244, 1195–1198. [Google Scholar] [CrossRef]
- Inatomi, J.; Horita, S.; Braverman, N.; Sekine, T.; Yamada, H.; Suzuki, Y.; Kawahara, K.; Moriyama, N.; Kudo, A.; Kawakami, H. Mutational and functional analysis of SLC4A4 in a patient with proximal renal tubular acidosis. Pflügers Arch. 2004, 448, 438–444. [Google Scholar] [CrossRef]




| Variable | Secondary Level (M = 6, F = 7) | First Level (M = 59, F = 64) | Elite Level (M = 91, F = 87) | International Elite (M = 34, F = 34) | p Value |
|---|---|---|---|---|---|
| ALB_M (g/L) | 52.17 ± 2.16 | 52.37 ± 2.55 | 52.51 ± 2.57 | 51.95 ± 2.57 | 0.74 |
| Height_M (cm) | 171.36 ± 6.39 | 175.63 ± 5.14 | 176.28 ± 5.09 | 177.26 ± 4.54 | 0.06 |
| Weight_M (kg) | 68.53 ± 6.89 | 64.39 ± 9.43 | 68.51 ± 8.80 | 70.01 ± 7.39 | 0.01 |
| BMI_M (kg/m2) | 23.40 ± 2.71 | 20.94 ± 3.42 | 22.14 ± 3.39 | 22.34 ± 2.78 | 0.07 |
| Age_M (years) | 20.50 ± 3.79 | 21.03 ± 3.96 | 21.12 ± 3.21 | 20.71 ± 3.54 | 0.93 |
| ALB_F (g/L) | 52.57 ± 0.93 | 51.70 ± 2.63 | 51.44 ± 2.07 | 50.66 ± 2.07 | 0.09 |
| Height_F (cm) | 163.91 ± 5.43 | 164.78 ± 5.53 | 165.18 ± 5.99 | 166.88 ± 5.91 | 0.33 |
| Weight_F (kg) | 57.10 ± 6.05 | 56.58 ± 6.94 | 57.48 ± 8.79 | 57.65 ± 7.88 | 0.90 |
| BMI_F (kg/m2) | 21.37 ± 3.24 | 20.87 ± 2.70 | 21.20 ± 3.85 | 20.80 ± 3.36 | 0.90 |
| Age_F (years) | 20.56 ± 4.92 | 20.76 ± 4.53 | 20.46 ± 4.49 | 20.66 ± 4.65 | 0.98 |
| SNP ID | CHR | Alternative Allele | GWAS_β | GWAS_P | AFR_AF | AMR_AF | EAS_AF | EUR_AF | SAS_AF | MAF | SNP-Associated Genes (Overlapped/Upstream/Downstream) | Annotation |
|---|---|---|---|---|---|---|---|---|---|---|---|---|
| rs10932273 | 2 | A | −2.358 | 3.76 × 10−6 | 0.3192 | 0.0288 | 0.0734 | 0.002 | 0.0337 | 0.068 | Upstream: PTH2R, Downstream: RNA5SP117 | Intergenic Region |
| rs2886185 | 2 | T | −2.421 | 1.50 × 10−6 | 0.4402 | 0.1873 | 0.2421 | 0.1362 | 0.1176 | 0.071 | Upstream: RNA5SP117, Downstream: HSPA8P6 | Intergenic Region |
| rs117523171 | 19 | G | −1.312 | 1.66 × 10−6 | 0.8351 | 0.8703 | 0.6399 | 0.828 | 0.7526 | 0.408 | SPC24 | intronic |
| rs2850173 | 21 | A | −1.915 | 2.81 × 10−6 | 0.9312 | 0.9352 | 0.8581 | 0.8777 | 0.7526 | 0.126 | COL6A1 | intronic |
| rs2776407 | 21 | T | −1.915 | 2.81 × 10−6 | 0.9312 | 0.9352 | 0.8571 | 0.8777 | 0.7556 | 0.126 | COL6A1 | intronic |
| rs2850175 | 21 | A | −1.915 | 2.81 × 10−6 | 0.9274 | 0.9352 | 0.8542 | 0.8777 | 0.7464 | 0.126 | COL6A1 | intronic |
| rs9587839 | 13 | G | −1.467 | 3.31 × 10−6 | 0.152 | 0.3112 | 0.2827 | 0.3499 | 0.3497 | 0.192 | Upstream: LINC01067, Downstream: LINC00399 | Intergenic Region |
| rs9254 | 21 | A | −1.98 | 3.34 × 10−6 | 0.9274 | 0.9366 | 0.8938 | 0.8777 | 0.774 | 0.108 | COL6A1 | 3 utr, non-coding, 3 downstream |
| rs10932275 | 2 | A | −2.358 | 3.76 × 10−6 | 0.2572 | 0.0245 | 0.0734 | 0.002 | 0.0307 | 0.068 | Upstream: PTH2R, Downstream: RNA5SP117 | Intergenic Region |
| rs112634735 | 2 | G | −2.358 | 3.76 × 10−6 | 0.1467 | 0.0187 | 0.0734 | 0.004 | 0.0327 | 0.068 | Upstream: PTH2R, Downstream: RNA5SP117 | Intergenic Region |
| rs58464969 | 2 | C | −2.358 | 3.76 × 10−6 | 0.3669 | 0.0389 | 0.0734 | 0.002 | 0.0317 | 0.068 | Upstream: PTH2R, Downstream: RNA5SP117 | Intergenic Region |
| rs13425714 | 2 | G | −2.358 | 3.76 × 10−6 | 0.1551 | 0.0159 | 0.0734 | 0.002 | 0.0317 | 0.068 | Upstream: RNA5SP117, Downstream: HSPA8P6 | Intergenic Region |
| rs74563907 | 2 | G | −2.358 | 3.76 × 10−6 | 0.3669 | 0.0389 | 0.0734 | 0.002 | 0.0307 | 0.068 | Upstream: RNA5SP117, Downstream: HSPA8P6 | Intergenic Region |
| rs11893278 | 2 | G | −2.358 | 3.76 × 10−6 | 0.3669 | 0.0389 | 0.0734 | 0.002 | 0.0307 | 0.068 | Upstream: RNA5SP117, Downstream: HSPA8P6 | Intergenic Region |
| rs1196352653 | 2 | T | −2.358 | 3.76 × 10−6 | / | / | / | / | / | 0.068 | Upstream: RNA5SP117, Downstream: HSPA8P6 | Intergenic Region |
| Coefficient | Unstandardized Coefficient | Standardized Coefficient | t | p-Value | R2 | Adjusted R2 | Collinearity Diagnostics | ||
|---|---|---|---|---|---|---|---|---|---|
| B | SE | BETA | Tolerance | VIF | |||||
| Constant | 53.796 | 0.356 | 151.211 | <0.001 | |||||
| rs117523171 | −0.877 | 0.201 | −0.233 | −4.363 | <0.001 | 0.114 | 0.109 | 0.955 | 1.047 |
| rs13383448 | −1.472 | 0.391 | −0.201 | −3.762 | <0.001 | 0.095 | 0.091 | 0.950 | 1.052 |
| rs6941748 | −0.689 | 0.242 | −0.157 | −2.847 | 0.005 | 0.075 | 0.073 | 0.897 | 1.115 |
| rs79061450 | −0.899 | 0.224 | −0.215 | −4.003 | <0.001 | 0.063 | 0.060 | 0.939 | 1.065 |
| rs2876826 | −1.124 | 0.310 | −0.197 | −3.626 | <0.001 | 0.044 | 0.042 | 0.919 | 1.088 |
| rs7365362 | 0.777 | 0.205 | 0.202 | 3.781 | <0.001 | 0.042 | 0.039 | 0.957 | 1.045 |
| rs2277813 | −0.841 | 0.258 | −0.177 | −3.264 | 0.001 | 0.038 | 0.037 | 0.920 | 1.087 |
| rs4077561 | −0.505 | 0.188 | −0.145 | −2.686 | 0.008 | 0.023 | 0.021 | 0.926 | 1.079 |
| rs2045007 | 0.775 | 0.313 | 0.135 | 2.473 | 0.014 | 0.017 | 0.015 | 0.910 | 1.099 |
| QTL | Gencode ID | Gene | SNP ID | p-Value | NES-Value | Tissue |
|---|---|---|---|---|---|---|
| eQTL | ENSG00000231908.2 | IDH1-AS1 | rs13383448 | 1.20 × 10−4 | 0.75 | Skin |
| ENSG00000142156.16 | COL6A1 | rs2277813 | 5.60 × 10−6 | 0.19 | Liver | |
| ENSG00000132437.18 | DDC | rs2876826 | 3.90 × 10−8 | 0.33 | Testes | |
| ENSG00000159423.17 | ALDH4A1 | rs7365362 | 1.60 × 10−5 | −0.11 | Skin | |
| ENSG00000040487.13 | SLC66A1 | rs7365362 | 1.10 × 10−4 | 0.12 | Nerve | |
| sQTL | ENSG00000142156.16 | COL6A1 | rs2277813 | 3.80 × 10−9 | 0.86 | Kidney |
| ENSG00000132437.18 | DDC | rs2876826 | 4.10 × 10−7 | 0.78 | Kidney | |
| ENSG00000261080.1 | RUNX2-AS1 | rs6941748 | 2.10 × 10−8 | −0.37 | Testes |
| Candidate Genes | SNP ID | Pathway ID | Description | p Value (Unadjusted) |
|---|---|---|---|---|
| ALDH4A1 | rs7365362 | R-HSA-70688 | Proline catabolism | 0.002 |
| R-HSA-389661 | Glyoxylate metabolism and glycine degradation | 0.020 | ||
| ALDH4A1, DDC, TXNRD1 | rs2876826, rs4077561, rs7365362 | R-HSA-71291 | Metabolism of amino acids and derivatives | 0.001 |
| COL6A1 | rs2277813 | R-HSA-419037 | NCAM1 interactions | 0.027 |
| R-HSA-186797 | Signaling by PDGF | 0.037 | ||
| R-HSA-2022090 | Assembly of collagen fibrils and other multimeric structures | 0.039 | ||
| R-HSA-375165 | NCAM signaling for neurite outgrowth | 0.040 | ||
| R-HSA-1442490 | Collagen degradation | 0.041 | ||
| DDC | rs2876826 | R-HSA-209905 | Catecholamine biosynthesis | 0.003 |
| R-HSA-209931 | Serotonin and melatonin biosynthesis | 0.003 | ||
| R-HSA-209776 | Metabolism of amine-derived hormones | 0.012 | ||
| SLC4A4 | rs2045007 | R-HSA-5619054 | Defective SLC4A4 causes renal tubular acidosis | 0.001 |
| R-HSA-425381 | Bicarbonate transporters | 0.006 | ||
| TXNRD1 | rs4077561 | R-HSA-2408550 | Metabolism of ingested H2SeO4 and H2SeO3 into H2Se | 0.003 |
| R-HSA-499943 | Interconversion of nucleotide di- and triphosphates | 0.019 |
Disclaimer/Publisher’s Note: The statements, opinions and data contained in all publications are solely those of the individual author(s) and contributor(s) and not of MDPI and/or the editor(s). MDPI and/or the editor(s) disclaim responsibility for any injury to people or property resulting from any ideas, methods, instructions or products referred to in the content. |
© 2026 by the authors. Licensee MDPI, Basel, Switzerland. This article is an open access article distributed under the terms and conditions of the Creative Commons Attribution (CC BY) license.
Share and Cite
Mei, T.; Li, Y.; Bao, D.; Yang, X.; He, Z. Genome-Wide Association Study of Genetic Variants Associated with Serum Albumin Levels in Chinese Winter Sports Athletes. Biology 2026, 15, 350. https://doi.org/10.3390/biology15040350
Mei T, Li Y, Bao D, Yang X, He Z. Genome-Wide Association Study of Genetic Variants Associated with Serum Albumin Levels in Chinese Winter Sports Athletes. Biology. 2026; 15(4):350. https://doi.org/10.3390/biology15040350
Chicago/Turabian StyleMei, Tao, Yanchun Li, Dapeng Bao, Xiaolin Yang, and Zihong He. 2026. "Genome-Wide Association Study of Genetic Variants Associated with Serum Albumin Levels in Chinese Winter Sports Athletes" Biology 15, no. 4: 350. https://doi.org/10.3390/biology15040350
APA StyleMei, T., Li, Y., Bao, D., Yang, X., & He, Z. (2026). Genome-Wide Association Study of Genetic Variants Associated with Serum Albumin Levels in Chinese Winter Sports Athletes. Biology, 15(4), 350. https://doi.org/10.3390/biology15040350

