Riboflavin Increases Goat Sperm Motility via Enhancement of Mitochondrial β-Oxidation
Simple Summary
Abstract
1. Introduction
2. Materials and Methods
2.1. Semen Collection and Processing
2.2. Assessment of Sperm Motility
2.3. Sperm Viability and Acrosome Integrity
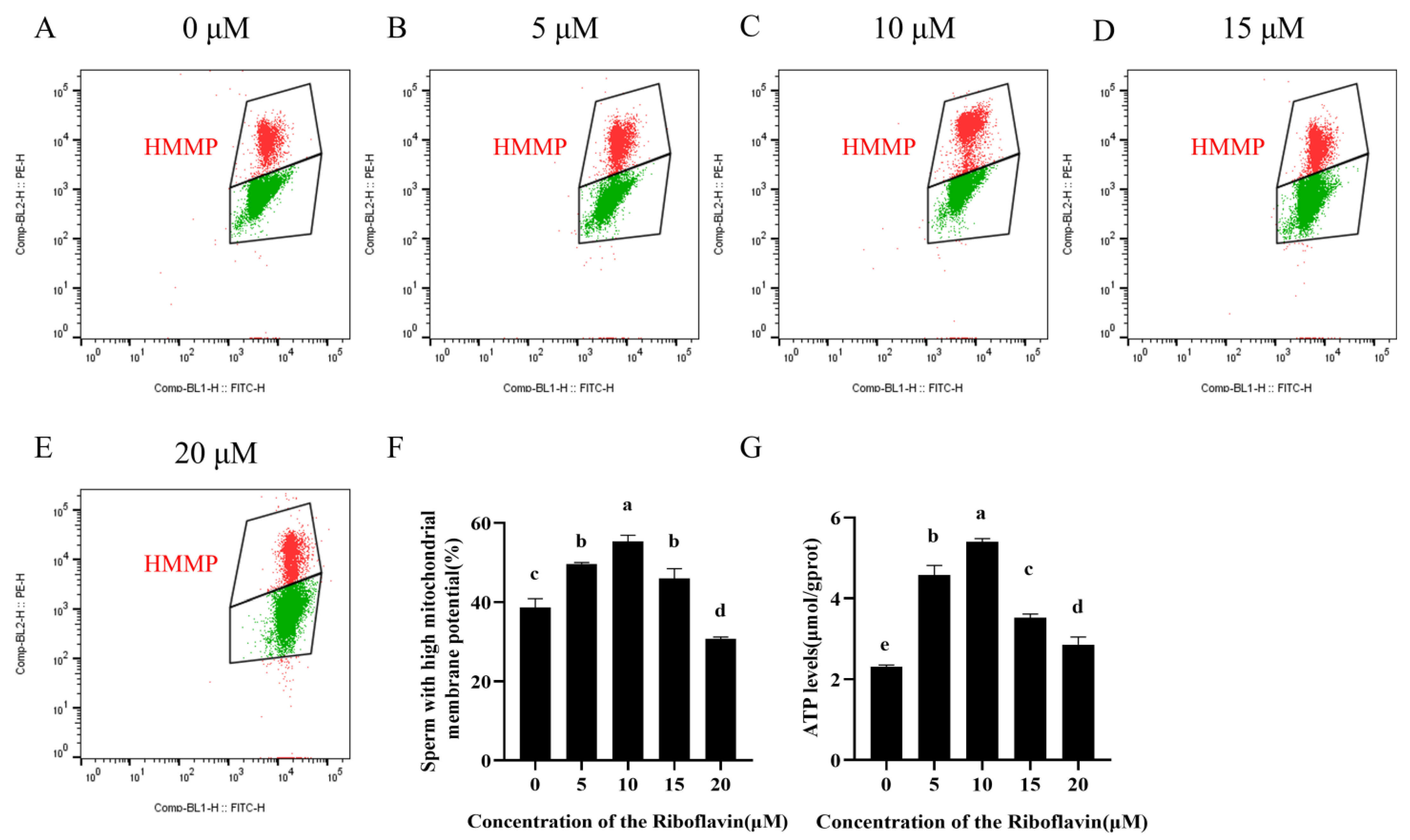
2.4. Mitochondrial Membrane Potentials
2.5. Assessment of Sperm ATP Levels
2.6. Assessment of Sperm MDH and SDH Activities
2.7. Assessment of Sperm CPT1 Activities
2.8. Determination of NADH/NAD+ Levels
2.9. Western Blotting
2.10. Immunofluorescence Staining
2.11. Statistical Analysis
3. Results
3.1. Riboflavin Improved Sperm Motility Parameters During Incubation at 37 °C
3.2. Riboflavin Improved the Sperm Viability and Acrosome Integrity
3.3. Riboflavin Increases MMP and ATP Levels in Sperm
3.4. Riboflavin Optimizes Mitochondrial Energy Metabolism in Goat Sperm
3.5. Riboflavin Enhances Mitochondrial β-Oxidation in Goat Sperm
3.6. Effect of Selective CPT1 Inhibitor Etomoxir on Sperm Motility, CPT1 Activity, and ATP Levels
4. Discussion
5. Conclusions
Supplementary Materials
Author Contributions
Funding
Institutional Review Board Statement
Informed Consent Statement
Data Availability Statement
Conflicts of Interest
References
- Miki, K. Energy metabolism and sperm function. Soc. Reprod. Fertil. Suppl. 2007, 65, 309–325. [Google Scholar] [PubMed]
- Freitas, M.J.; Vijayaraghavan, S.; Fardilha, M. Signaling mechanisms in mammalian sperm motility. Biol. Reprod. 2017, 96, 2–12. [Google Scholar] [CrossRef]
- Swain, D.K.; Sharma, P.; Shah, N.; Sethi, M.; Mahajan, A.; Gupta, S.; Mishra, A.K.; Yadav, S. Introduction to the pathways involved in the activation and regulation of sperm motility: A review of the relevance of ion channels. Anim. Reprod. Sci. 2022, 246, 107052. [Google Scholar] [CrossRef] [PubMed]
- Amaral, A. Energy metabolism in mammalian sperm motility. WIREs Mech. Dis. 2022, 14, e1569. [Google Scholar] [CrossRef]
- Gu, N.H.; Zhao, W.L.; Wang, G.S.; Sun, F. Comparative analysis of mammalian sperm ultrastructure reveals relationships between sperm morphology, mitochondrial functions and motility. Reprod. Biol. Endocrinol. 2019, 17, 66. [Google Scholar] [CrossRef]
- Setiawan, R.; Christi, R.F.; Alhuur, K.R.G.; Widyastuti, R.; Solihati, N.; Rasad, S.D.; Hidajat, K.; Do, D.N. Impact of glucose and pyruvate on adenosine triphosphate production and sperm motility in goats. Anim. Biosci. 2024, 37, 631–639. [Google Scholar] [CrossRef]
- Wilson, D.F. Oxidative phosphorylation: Regulation and role in cellular and tissue metabolism. J. Physiol. 2017, 595, 7023–7038. [Google Scholar] [CrossRef]
- Vercellino, I.; Sazanov, L.A. The assembly, regulation and function of the mitochondrial respiratory chain. Nat. Rev. Mol. Cell Biol. 2022, 23, 141–161. [Google Scholar] [CrossRef] [PubMed]
- Houten, S.M.; Violante, S.; Ventura, F.V.; Wanders, R.J. The Biochemistry and Physiology of Mitochondrial Fatty Acid β-Oxidation and Its Genetic Disorders. Annu. Rev. Physiol. 2016, 78, 23–44. [Google Scholar] [CrossRef]
- Adeva-Andany, M.M.; Carneiro-Freire, N.; Seco-Filgueira, M.; Fernández-Fernández, C.; Mouriño-Bayolo, D. Mitochondrial β-oxidation of saturated fatty acids in humans. Mitochondrion 2019, 46, 73–90. [Google Scholar] [CrossRef]
- Choi, I.; Son, H.; Baek, J.H. Tricarboxylic Acid (TCA) Cycle Intermediates: Regulators of Immune Responses. Life 2021, 11, 69. [Google Scholar] [CrossRef]
- Ahmad, M.; Wolberg, A.; Kahwaji, C.I. Biochemistry, Electron Transport Chain. In StatPearls; StatPearls Publishing LLC.: Treasure Island, FL, USA, 2025. [Google Scholar]
- Schlaepfer, I.R.; Joshi, M. CPT1A-mediated Fat Oxidation, Mechanisms, and Therapeutic Potential. Endocrinology 2020, 161, bqz046. [Google Scholar] [CrossRef] [PubMed]
- Luo, D.; Zhang, M.; Su, X.; Liu, L.; Zhou, X.; Zhang, X.; Zheng, D.; Yu, C.; Guan, Q. High fat diet impairs spermatogenesis by regulating glucose and lipid metabolism in Sertoli cells. Life Sci. 2020, 257, 118028. [Google Scholar] [CrossRef]
- Massey, V. Introduction: Flavoprotein structure and mechanism. FASEB J. 1995, 9, 473–475. [Google Scholar] [CrossRef]
- Shanti, B.; Joy, Y.-L. Riboflavin metabolism: Role in mitochondrial function. J. Transl. Genet. Genom. 2020, 4, 285–306. [Google Scholar] [CrossRef]
- Chen, X.; Ji, B.; Hao, X.; Li, X.; Eisele, F.; Nyström, T.; Petranovic, D. FMN reduces Amyloid-β toxicity in yeast by regulating redox status and cellular metabolism. Nat. Commun. 2020, 11, 867. [Google Scholar] [CrossRef]
- Peechakara, B.V.; Sina, R.E.; Gupta, M. Vitamin B2 (Riboflavin). In StatPearls; StatPearls Publishing LLC.: Treasure Island, FL, USA, 2025. [Google Scholar]
- Lee, T.Y.; Farah, N.; Chin, V.K.; Lim, C.W.; Chong, P.P.; Basir, R.; Lim, W.F.; Loo, Y.S. Medicinal benefits, biological, and nanoencapsulation functions of riboflavin with its toxicity profile: A narrative review. Nutr. Res. 2023, 119, 1–20. [Google Scholar] [CrossRef]
- Barile, M.; Giancaspero, T.A.; Leone, P.; Galluccio, M.; Indiveri, C. Riboflavin transport and metabolism in humans. J. Inherit. Metab. Dis. 2016, 39, 545–557. [Google Scholar] [CrossRef]
- Balasubramaniam, S.; Christodoulou, J.; Rahman, S. Disorders of riboflavin metabolism. J. Inherit. Metab. Dis. 2019, 42, 608–619. [Google Scholar] [CrossRef]
- Zhang, B.; Hou, S.; Tang, J. Riboflavin Deficiency and Apoptosis: A Review. J. Nutr. 2025, 155, 27–36. [Google Scholar] [CrossRef] [PubMed]
- Henriques, B.J.; Olsen, R.K.; Bross, P.; Gomes, C.M. Emerging roles for riboflavin in functional rescue of mitochondrial β-oxidation flavoenzymes. Curr. Med. Chem. 2010, 17, 3842–3854. [Google Scholar] [CrossRef] [PubMed]
- Suwannasom, N.; Kao, I.; Pruß, A.; Georgieva, R.; Bäumler, H. Riboflavin: The Health Benefits of a Forgotten Natural Vitamin. Int. J. Mol. Sci. 2020, 21, 950. [Google Scholar] [CrossRef]
- Li, X.; Yang, J.; Luo, H.; Qiao, Y.; Zhao, L.; Cheng, C.; Fu, W.; Tan, Y.; Wang, J.; Liang, C.; et al. Riboflavin Attenuates Fluoride-Induced Testicular Injury via Interleukin 17A-Mediated Classical Pyroptosis. J. Agric. Food Chem. 2024, 72, 6143–6154. [Google Scholar] [CrossRef] [PubMed]
- Fan, Y.; Xu, Q.; Qian, H.; Tao, C.; Wan, T.; Li, Z.; Yan, W.; Niu, R.; Huang, Y.; Chen, M.; et al. High-fat diet aggravates prenatal low-dose DEHP exposure induced spermatogenesis disorder: Characterization of testicular metabolic patterns in mouse offspring. Chemosphere 2022, 298, 134296. [Google Scholar] [CrossRef] [PubMed]
- Yen, C.-A.; Ruter, D.L.; Turner, C.D.; Pang, S.; Curran, S.P. Loss of flavin adenine dinucleotide (FAD) impairs sperm function and male reproductive advantage in C. elegans. eLife 2020, 9, e52899. [Google Scholar] [CrossRef]
- Kuang, W.; Zhang, J.; Lan, Z.; Deepak, R.; Liu, C.; Ma, Z.; Cheng, L.; Zhao, X.; Meng, X.; Wang, W.; et al. SLC22A14 is a mitochondrial riboflavin transporter required for sperm oxidative phosphorylation and male fertility. Cell Rep. 2021, 35, 109025. [Google Scholar] [CrossRef] [PubMed]
- Zhu, Z.; Li, W.; Yang, Q.; Zhao, H.; Zhang, W.; Adetunji, A.O.; Hoque, S.A.M.; Kou, X.; Min, L. Pyrroloquinoline Quinone Improves Ram Sperm Quality through Its Antioxidative Ability during Storage at 4 °C. Antioxidants 2024, 13, 104. [Google Scholar] [CrossRef]
- Wang, S.; Wang, Q.; Min, L.; Cao, H.; Adetunji, A.O.; Zhou, K.; Zhu, Z. Pyrroloquinoline Quinone Improved Boar Sperm Quality via Maintaining Mitochondrial Function During Cryopreservation. Antioxidants 2025, 14, 102. [Google Scholar] [CrossRef]
- Wang, S.; Zeng, X.; Liu, S.; Hoque, S.A.M.; Min, L.; Ding, N.; Zhu, Z. Vibration Emissions Reduce Boar Sperm Quality via Disrupting Its Metabolism. Biology 2024, 13, 370. [Google Scholar] [CrossRef]
- Zhu, Z.; Li, R.; Feng, C.; Liu, R.; Zheng, Y.; Hoque, S.A.M.; Wu, D.; Lu, H.; Zhang, T.; Zeng, W. Exogenous Oleic Acid and Palmitic Acid Improve Boar Sperm Motility via Enhancing Mitochondrial Β-Oxidation for ATP Generation. Animals 2020, 10, 591. [Google Scholar] [CrossRef]
- Sharma, P.; Sampath, H. Mitochondrial DNA Integrity: Role in Health and Disease. Cells 2019, 8, 100. [Google Scholar] [CrossRef]
- Park, Y.-J.; Pang, M.-G. Mitochondrial Functionality in Male Fertility: From Spermatogenesis to Fertilization. Antioxidants 2021, 10, 98. [Google Scholar] [CrossRef]
- Videla, L.A.; Marimán, A.; Ramos, B.; José Silva, M.; del Campo, A. Standpoints in mitochondrial dysfunction: Underlying mechanisms in search of therapeutic strategies. Mitochondrion 2022, 63, 9–22. [Google Scholar] [CrossRef] [PubMed]
- Olfat, N.; Ashoori, M.; Saedisomeolia, A. Riboflavin is an antioxidant: A review update. Br. J. Nutr. 2022, 128, 1887–1895. [Google Scholar] [CrossRef]
- Dong, R.; Luo, L.; Liu, X.; Yu, G. Effects of riboflavin on boar sperm motility, sperm quality, enzyme activity and antioxidant status during cryopreservation. Vet. Med. Sci. 2022, 8, 1509–1518. [Google Scholar] [CrossRef] [PubMed]
- Desjardins, D.; Cacho-Valadez, B.; Liu, J.L.; Wang, Y.; Yee, C.; Bernard, K.; Khaki, A.; Breton, L.; Hekimi, S. Antioxidants reveal an inverted U-shaped dose-response relationship between reactive oxygen species levels and the rate of aging in Caenorhabditis elegans. Aging Cell 2017, 16, 104–112. [Google Scholar] [CrossRef]
- Focusing on mitochondrial form and function. Nat. Cell Biol. 2018, 20, 735. [CrossRef]
- Li, Y.; Hu, Y.; Wang, Z.; Lu, T.; Yang, Y.; Diao, H.; Zheng, X.; Xie, C.; Zhang, P.; Zhang, X.; et al. IKBA phosphorylation governs human sperm motility through ACC-mediated fatty acid beta-oxidation. Commun. Biol. 2023, 6, 323. [Google Scholar] [CrossRef] [PubMed]
- O’Connor, R.S.; Guo, L.; Ghassemi, S.; Snyder, N.W.; Worth, A.J.; Weng, L.; Kam, Y.; Philipson, B.; Trefely, S.; Nunez-Cruz, S.; et al. The CPT1a inhibitor, etomoxir induces severe oxidative stress at commonly used concentrations. Sci. Rep. 2018, 8, 6289. [Google Scholar] [CrossRef]





| Sperm Parameters | Time (h) | 0 µM | 5 µM | 10 µM | 15 µM | 20 µM |
|---|---|---|---|---|---|---|
| Total motility (%) | 0 | 82.4 ± 2.7 | 83.7 ± 4.5 | 85.5 ± 2.6 | 85 ± 1.6 | 84 ± 2.7 |
| 1 | 80.9 ± 1.5 | 81.4 ± 2.5 | 80.5 ± 2 | 81.3 ± 0.8 | 82.4 ± 1.5 | |
| 3 | 68.4 ± 1.2 b | 76.2 ± 1.4 a | 79.3 ± 1.6 a | 73.2 ± 5.1 a | 75.6 ± 4 ab | |
| 6 | 65.9 ± 2.8 c | 70.8 ± 0.8 b | 76.2 ± 1.8 a | 67.6 ± 1.9 bc | 65.9 ± 2.8 c | |
| Progressive motility (%) | 0 | 71 ± 0.8 | 71.5 ± 2.3 | 72.8 ± 1.4 | 72.8 ± 0.9 | 71.6 ± 0.9 |
| 1 | 64.4 ± 2.7 b | 68.5 ± 1.4 a | 70 ± 0.7 a | 69.3 ± 1.7 a | 70.2 ± 1.4 a | |
| 3 | 54.3 ± 2.3 c | 64.9 ± 1.4 ab | 68.6 ± 0.2 a | 62.6 ± 2.3 b | 60.6 ± 4.7 b | |
| 6 | 43.3 ± 1.4 c | 47.3 ± 0.9 b | 53.3 ± 2.1 a | 48 ± 1.9 b | 48.5 ± 1.5 b | |
| VCL (µm/s) | 0 | 175.6 ± 5.7 | 155.1 ± 25.9 | 163.6 ± 1.3 | 169.3 ± 4.9 | 168.4 ± 13.8 |
| 1 | 152.7 ± 6.6 a | 156 ± 2.9 a | 136.2 ± 4.2 b | 139.5 ± 13 b | 135 ± 0.2 b | |
| 3 | 135.6 ± 10.2 b | 164.6 ± 1.7 a | 165.8 ± 5.6 a | 129.7 ± 5.2 b | 145 ± 13.6 b | |
| 6 | 113.3 ± 5 b | 116.8 ± 2.3 b | 131.5 ± 5 a | 132 ± 5 a | 127.3 ± 2.2 a | |
| VSL (µm/s) | 0 | 101.2 ± 6.9 a | 86.3 ± 4 b | 95.2 ± 1.5 ab | 96 ± 6.9 a | 95.4 ± 1.9 ab |
| 1 | 76.9 ± 3.3 ab | 82.2 ± 1.9 a | 72.8 ± 2.6 b | 75.6 ± 6.4 ab | 77.4 ± 2.1 ab | |
| 3 | 72.5 ± 3 b | 91.2 ± 2.9 a | 94.6 ± 0.9 a | 69 ± 1.5 b | 72.5 ± 5.7 b | |
| 6 | 57.9 ± 1.6 b | 61.6 ± 1.5 b | 67.6 ± 3.5 a | 67.8 ± 1.8 a | 67.9 ± 0.3 a | |
| VAP (µm/s) | 0 | 112.1 ± 6.5 a | 96.7 ± 5.8 b | 105.9 ± 1.4 ab | 107.3 ± 5.2 a | 106.5 ± 3.8 ab |
| 1 | 88.8 ± 3.3 ab | 92.4 ± 0.9 a | 81.6 ± 2.6 b | 85 ± 7.6 ab | 85.3 ± 1.6 ab | |
| 3 | 82 ± 4.7 b | 102.3 ± 1.6 a | 104.5 ± 0.5 a | 78.1 ± 1.5 b | 82.6 ± 7.1 b | |
| 6 | 68.5 ± 2.8 b | 74.1 ± 2.4 b | 80.5 ± 4.1 a | 80.9 ± 3 a | 80.1 ± 1.6 a | |
| BCF (Hz) | 0 | 41.2 ± 4.2 a | 33.4 ± 0.5 b | 38.4 ± 2.6 ab | 36.2 ± 1.9 ab | 36.9 ± 1.9 ab |
| 1 | 31 ± 0.9 | 34.8 ± 1.2 | 31.5 ± 2.2 | 31.6 ± 3.3 | 33.2 ± 4.7 | |
| 3 | 31 ± 2 b | 36.1 ± 1.1 a | 38.5 ± 1.3 a | 29.5 ± 1.3 b | 31 ± 1.4 b | |
| 6 | 25.5 ± 1.6 bc | 24.4 ± 0.5 c | 28.8 ± 0.8 a | 27.2 ± 0.5 ab | 27.1 ± 0.7 ab | |
| ALH (µm) | 0 | 6 ± 0.3 | 6 ± 0.7 | 5.7 ± 0.1 | 6 ± 0.6 | 6 ± 0.5 |
| 1 | 6.3 ± 0.3 a | 6 ± 0.3 ab | 5.5 ± 0.1 b | 5.6 ± 0.2 b | 5 ± 0.4 c | |
| 3 | 5.6 ± 0.7 | 6.1 ± 0.1 | 5.7 ± 0.3 | 5.4 ± 0.3 | 6.1 ± 0.2 | |
| 6 | 5.9 ± 0.1 | 6.1 ± 0.2 | 6 ± 0.1 | 6.2 ± 0.1 | 6.1 ± 0.2 | |
| STR (%) | 0 | 90.2 ± 1.3 b | 93.1 ± 0.9 a | 89.8 ± 0.2 b | 88.6 ± 1.9 b | 89.1 ± 1.5 b |
| 1 | 85.5 ± 0.7 b | 88.2 ± 2.6 a | 88.6 ± 0.5 a | 88.7 ± 0.6 a | 90.4 ± 1.2 a | |
| 3 | 87.6 ± 2 ab | 88.6 ± 1.6 ab | 90 ± 0.4 a | 88 ± 1 ab | 86.9 ± 0.3 b | |
| 6 | 83.2 ± 1.8 | 81.4 ± 1.5 | 82.8 ± 0.2 | 82.5 ± 0.9 | 83.1 ± 1.2 | |
| LIN (%) | 0 | 58.9 ± 2.3 | 58.4 ± 4.6 | 59.4 ± 1 | 57.4 ± 5.3 | 57.8 ± 3.3 |
| 1 | 50.9 ± 0.7 c | 53.7 ± 1.8 b | 54.2 ± 0.9 b | 55.2 ± 1.4 a | 58.5 ± 1.7 b | |
| 3 | 54.1 ± 2.3 b | 56.3 ± 1.6 ab | 58.2 ± 1.5 a | 53.9 ± 2.1 b | 50.4 ± 0.5 c | |
| 6 | 50.6 ± 1.4 b | 52.3 ± 1.2 ab | 51.2 ± 0.9 ab | 51.1 ± 1 ab | 52.9 ± 0.3 a |
Disclaimer/Publisher’s Note: The statements, opinions and data contained in all publications are solely those of the individual author(s) and contributor(s) and not of MDPI and/or the editor(s). MDPI and/or the editor(s) disclaim responsibility for any injury to people or property resulting from any ideas, methods, instructions or products referred to in the content. |
© 2025 by the authors. Licensee MDPI, Basel, Switzerland. This article is an open access article distributed under the terms and conditions of the Creative Commons Attribution (CC BY) license.
Share and Cite
Wang, Q.; Zhang, N.; Sun, L.; Ding, P.; Zhao, S.; Ma, D.; Kou, X.; Zhu, Z.; Min, L. Riboflavin Increases Goat Sperm Motility via Enhancement of Mitochondrial β-Oxidation. Biology 2026, 15, 85. https://doi.org/10.3390/biology15010085
Wang Q, Zhang N, Sun L, Ding P, Zhao S, Ma D, Kou X, Zhu Z, Min L. Riboflavin Increases Goat Sperm Motility via Enhancement of Mitochondrial β-Oxidation. Biology. 2026; 15(1):85. https://doi.org/10.3390/biology15010085
Chicago/Turabian StyleWang, Qian, Nan Zhang, Linlin Sun, Pigang Ding, Shengyan Zhao, Dongping Ma, Xin Kou, Zhendong Zhu, and Lingjiang Min. 2026. "Riboflavin Increases Goat Sperm Motility via Enhancement of Mitochondrial β-Oxidation" Biology 15, no. 1: 85. https://doi.org/10.3390/biology15010085
APA StyleWang, Q., Zhang, N., Sun, L., Ding, P., Zhao, S., Ma, D., Kou, X., Zhu, Z., & Min, L. (2026). Riboflavin Increases Goat Sperm Motility via Enhancement of Mitochondrial β-Oxidation. Biology, 15(1), 85. https://doi.org/10.3390/biology15010085

