Systematic Identification of the Serine Protease Family (StSPs) and Functional Characterization of the Secretory Protein StSP8-4 for Pathogenicity in Setosphaeria turcica
Simple Summary
Abstract
1. Introduction
2. Materials and Methods
2.1. Strains and Culture Condition
2.2. Identification and Classification of StSPs
2.3. Phylogenetic Analysis of StSPs
2.4. Analysis of Gene Structure and Protein Physicochemical Properties
2.5. Motif and Structural Analysis of StSPs
2.6. RNA-Seq Experiment and Analysis
2.7. Total RNA Extraction and Real-Time Quantitative PCR (qRT-PCR)
2.8. Yeast Secretion Activity Assay
2.9. Generation of StSP8-4 Overexpression and RNAi Strains
2.10. Appressorium Development Observation
2.11. Growth Rate Assays
2.12. Pathogenicity Assays
3. Results
3.1. Identification, Genomic Location, and Phylogenetic Analysis of StSPs
3.2. Structural and Functional Characterization Analysis of StSPs
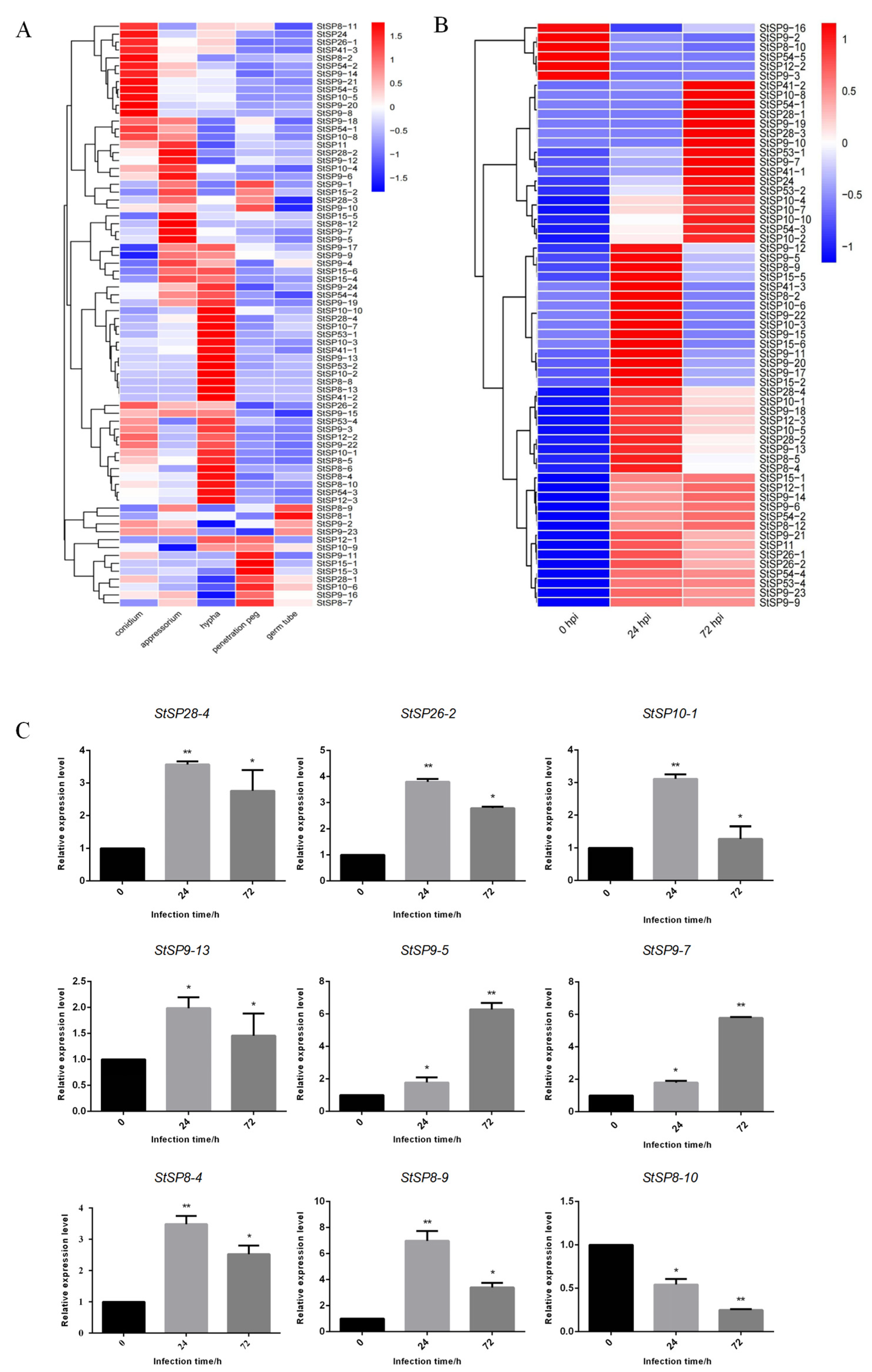
3.3. Expression Analysis of StSPs at Different Stages of Development and Infection
3.4. Prediction and Validation of StSPs Secretion Activity
3.5. StSP8-4 Exerts No Influence on Development but Is Involved in the Pathogenicity of S. turcica
4. Discussion
5. Conclusions
Supplementary Materials
Author Contributions
Funding
Institutional Review Board Statement
Informed Consent Statement
Data Availability Statement
Conflicts of Interest
References
- Inghelandt, D.V.; Melchinger, A.E.; Martinant, J.P.; Stich, B. Genome-wide association mapping of flowering time and northern corn leaf blight (Setosphaeria turcica) resistance in a vast commercial maize germplasm set. BMC Plant Biol. 2012, 56, 1471–2229. [Google Scholar] [CrossRef]
- Galiano-Carneiro, A.L.; Miedaner, T. Genetics of resistance and pathogenicity in the maize/Setosphaeria turcica pathosystem and implications for breeding. Front. Plant Sci. 2017, 8, 1490. [Google Scholar] [CrossRef] [PubMed]
- Cao, Z.Y.; Zhang, K.; Guo, X.Y.; Turgeon, B.G.; Dong, J.G. A genome resource of Setosphaeria turcica, causal agent of northern leaf blight of maize. Phytopathology 2020, 110, 2014–2016. [Google Scholar] [CrossRef] [PubMed]
- Liu, Y.W.; Shen, S.; Hao, Z.M.; Wang, Q.; Zhang, Y.M.; Zhao, Y.L.; Tong, Y.M.; Zeng, F.L.; Dong, J.G. Protein kinase A participates in hyphal and appressorial development by targeting Efg1-mediated transcription of a Rab GTPase in Setosphaeria turcica. Mol. Plant Pathol. 2022, 23, 1608–1619. [Google Scholar] [CrossRef]
- Yamashiro, E.T.; Oliveira, A.K.; Kitano, E.S.; Menezes, M.C.; Junqueira-de-Azevedo, I.L.; Leme, A.F.P.; Serrano, S.M.T. Proteoforms of the platelet-aggregating enzyme PA-BJ, a serine proteinase from Bothrops jararaca venom. Biochim. Biophys. Acta 2014, 1844, 2068–2076. [Google Scholar] [CrossRef]
- Beek, J.; Nauwynck, H.; Appeltant, R.; Maes, D.; Soom, V.A. Inhibitors of serine proteases decrease sperm penetration during porcine fertilization in vitro by inhibiting sperm binding to the zona pellucida and acrosome reaction. Theriogenology 2015, 84, 1378–1386. [Google Scholar] [CrossRef]
- Muszewska, A.; Stepniewska-Dziubinska, M.M.; Steczkiewicz, K.; Pawlowska, J.; Dziedzic, A.; Ginalski, K. Fungal lifestyle reflected in serine protease repertoire. Sci. Rep. 2017, 7, 9147. [Google Scholar] [CrossRef] [PubMed]
- Zanphorlin, L.M.; Cabral, H.; Arantes, E.; Assis, D.; Juliano, L.; Juliano, M.A.; Da-Silva, R.; Gomes, E.; Bonilla-Rodriguez, G.O. Purification and characterization of a new alkaline serine protease from the thermophilic fungus Myceliophthora sp. Process Biochem. 2011, 46, 2137–2143. [Google Scholar] [CrossRef]
- Rawlings, N.D.; Morton, F.R.; Kok, C.Y.; Kong, J.; Barrett, A.J. MEROPS: The peptidase database. Nucleic Acids Res. 2008, 36, 320–325. [Google Scholar] [CrossRef]
- Page, M.J.; Cera, E.D. Serine peptidases: Classification, structure and function. Cell. Mol. Life Sci. 2008, 65, 1220–1236. [Google Scholar] [CrossRef]
- Clemente, M.; Corigliano, M.G.; Pariani, S.A.; Sanchez-Lopez, E.F.; Sander, V.A.; Ramos-Duarte, V.A. Plant serine protease inhibitors: Biotechnology application in agriculture and molecular farming. Int. J. Mol. Sci. 2019, 20, 1345. [Google Scholar] [CrossRef]
- Burchacka, E.; Pieta, P.; Lupicka-Slowik, A. Recent advances in fungal serine protease inhibitors. Biomed. Pharmacother. 2022, 146, 112523. [Google Scholar] [CrossRef]
- Tian, M.Y.; Win, J.; Song, J.; Hoorn, R.V.D.J.; Knaap, E.V.D.; Kamoun, S. A Phytophthora infestans cystatin-like protein targets a novel tomato papain-like apoplastic protease. Plant Physiol. 2007, 143, 364–377. [Google Scholar] [CrossRef] [PubMed]
- Park, S.C.; Jia, B.; Yang, J.K.; Le, D.; Shao, G.Y.; Han, S.W.; Jeon, Y.J.; Chung, C.H.; Cheong, G.W. Oligomeric structure of the ATP-dependent protease La (Lon) of Escherichia coli. Mol. Cells 2006, 21, 129–134. [Google Scholar] [CrossRef] [PubMed]
- Tang, Y.Y.; Cui, Y.Y.; Jiang, Y.Y.; Shao, M.Z.; Zang, X.X.; Dang, G.H.; Liu, S.G. Characteristics of Mycobacterium tuberculosis serine protease Rv1043c in enzymology and pathogenicity in mice1. J. Integr. Agric. 2023, 29, 3095–3119. [Google Scholar] [CrossRef]
- Ines, S.; Karl, H.G.; Annette, B. A family of serine proteases of Clavibacter michiganensis subsp. michiganensis: ChpC plays a role in colonization of the host plant tomato. Mol. Plant Pathol. 2008, 9, 599–608. [Google Scholar] [CrossRef]
- Tripathi, L.P.; Sowdhamini, R. Genome-wide survey of prokaryotic serine proteases: Analysis of distribution and domain architectures of five serine protease families in prokaryotes. BMC Genom. 2008, 9, 549. [Google Scholar] [CrossRef]
- Tomlins, S.A.; Rhodes, D.R.; Perner, S.; Dhanasekaran, S.M.; Mehra, R.; Sun, X.W. Recurrent fusion of TMPRSS2 and ETS transcription factor genes in prostate cancer. Science 2005, 310, 644–648. [Google Scholar] [CrossRef]
- Bose, R.; Karthaus, W.R.; Armenia, J.; Abida, W.; Iaquinta, P.J.; Zhang, Z.; Wongvipat, J.; Wasmuth, E.V.; Shah, N.; Sullivan, P.S.; et al. ERF mutations reveal a balance of ETS factors controlling prostate oncogenesis. Nature 2017, 546, 671–675. [Google Scholar] [CrossRef]
- Asao, M.; Kumagai, M.; Kobayashi, S.; Takeuchi, T. Involvement of serine proteases in the excystation and metacystic development of Entamoeba invadens. Parasitol. Res. 2009, 105, 977–987. [Google Scholar] [CrossRef]
- Nicole, D.; Conroy, P.; Menachem, J.; Pike, R.N.; Wijeyewickrema, L.C. Investigation of the mechanism of interaction between Mannose-binding lectin-associated serine protease-2 and complement C4. Mol. Immunol. 2015, 67, 287–293. [Google Scholar] [CrossRef]
- Barber, A.E.; Sae-Ong, T.; Kang, K.; Seelbinder, B.; Li, J.; Walther, G.; Panagiotou, G.; Kurzai, O. Aspergillus fumigatus pan-genome analysis identifies genetic variants associated with human infection. Nat. Microbiol. 2021, 6, 1526–1536. [Google Scholar] [CrossRef]
- Jens, D.; Meletzus, D.; Eichenlaub, R. Characterization of the plasmid encoded virulence region pat-1 of phytopathogenic Clavibacter michiganensis subsp. michiganensis. Mol. Plant-Microbe Interact. 1997, 10, 195–206. [Google Scholar] [CrossRef]
- Nissinen, R.; Xia, Y.; Mattinen, L.; Ishimaru, C.A.; Knudson, D.L.; Knudson, S.E.; Metzler, M.; Pirhonen, M. The putative secreted serine protease Chp-7 is required for full virulence and induction of a nonhost hypersensitive response by Clavibacter michiganensis subsp. Sepedonicus. Mol. Plant-Microbe Interact. 2009, 22, 809–819. [Google Scholar] [CrossRef] [PubMed][Green Version]
- Hamill, J.; Selby, C.; Cooke, L. Aggressiveness of Phytophthora infestans isolates correlates with their proteolytic activity. Acta Hortic. 2006, 725, 673–678. [Google Scholar] [CrossRef]
- Jashni, M.K.; Dols, I.H.M.; Iida, Y.; Iida, Y.; Boeren, S.; Beenen, H.G.; Mehrabi, R.; Collemare, J.; de Wit, P.J.G.M. Synergistic action of a metalloprotease and a serine protease from Fusarium oxysporum f. sp. lycopersici cleaves chitin-binding tomato chitinases, reduces their antifungal activity, and enhances fungal virulence. Mol. Plant-Microbe Interact. 2015, 28, 996–1008. [Google Scholar] [CrossRef] [PubMed]
- Han, L.B.; Li, Y.B.; Wang, F.X.; Wang, W.Y.; Liu, J.; Wu, J.H.; Zhong, N.Q.; Wu, S.J.; Jiao, G.L.; Wang, H.Y.; et al. The cotton apoplastic protein CRR1 stabilizes chitinase 28 to facilitate defense against the fungal pathogen Verticillium dahliae. Plant Cell 2019, 31, 520–536. [Google Scholar] [CrossRef]
- Meng, Y.; Xiao, Y.; Zhu, S.; Zhu, S.; Xu, L.S.; Huang, L.L. VmSpm1: A secretory protein from Valsa mali that targets apple’s abscisic acid receptor MdPYL4 to suppress jasmonic acid signaling and enhance infection. New Phytol. 2024, 244, 2489–2504. [Google Scholar] [CrossRef]
- Meng, Y.N.; Zeng, F.L.; Hu, J.J.; Li, P.; Xiao, S.L.; Zhou, L.H.; Gong, J.G.; Liu, Y.W.; Hao, Z.M.; Cao, Z.Y.; et al. Novel factors contributing to fungal pathogenicity at early stages of Setosphaeria turcica infection. Mol. Plant Pathol. 2022, 23, 32–44. [Google Scholar] [CrossRef]
- Finn, R.D.; Bateman, A.; Clements, J.; Coggill, P.; Eberhardt, R.Y.; Eddy, S.R.; Heger, A.; Hetherington, K.; Holm, L.; Mistry, J.; et al. Pfam: The protein families database. Nucleic Acids Res. 2014, 42, D222–D230. [Google Scholar] [CrossRef]
- Wang, X.; Zhang, H.; Gao, Y.; Sun, G.; Zhang, W.; Qiu, L. A comprehensive analysis of the Cupin gene family in soybean (Glycine max). PLoS ONE 2014, 9, e110092. [Google Scholar] [CrossRef]
- Morita, H.; Okamoto, A.; Yamagata, Y.; Kusumoto, K.; Koide, Y.; Ishida, H.; Takeuchi, M. Heterologous expression and characterization of CpI, OcpA, and novel serine-type carboxypeptidase OcpB from Aspergillus oryzae. Appl. Microbiol. Biotechnol. 2009, 85, 335–346. [Google Scholar] [CrossRef] [PubMed][Green Version]
- Tamura, K.; Stecher, G.; Peterson, D.; Filipski, A.; Kumar, S. MEGA6: Molecular evolutionary genetics analysis version 6.0. Mol. Biol. Evol. 2013, 30, 2725–2729. [Google Scholar] [CrossRef] [PubMed]
- Hu, B.; Jin, J.; Guo, A.-Y.; Zhang, H.; Luo, J.; Gao, G. GSDS 2.0: An upgraded gene feature visualization server. Bioinformatics 2015, 31, 1296–1297. [Google Scholar] [CrossRef]
- Bailey, T.L.; Johnson, J.; Grant, C.E.; Noble, W.S. The MEME suite. Nucleic Acids Res. 2015, 43, 39–49. [Google Scholar] [CrossRef] [PubMed]
- Nino, M.C.; Kim, M.S.; Kang, K.K.; Cho, Y. Genome-wide identification and molecular characterization of cysteine protease genes in rice. Plant Biotechnol. Rep. 2019, 14, 69–87. [Google Scholar] [CrossRef]
- Lv, R.; Liu, Y.; Gong, X.; Han, J.; Gu, S.; Dong, J. Expression and purification of the transcription factor StMsn2 from Setosphaeria turcica in Escherichia coli. Electron. J. Biotechnol. 2019, 40, 65–70. [Google Scholar] [CrossRef]
- Zheng, X.; Yi, D.; Shao, L.; Li, C. In silico genome-wide identification, phylogeny and expression analysis of the R2R3-MYB gene family in Medicago truncatula. J. Integr. Agric. 2017, 16, 1576–1591. [Google Scholar] [CrossRef]
- Wang, J.X.; Long, F.; Zhu, H.; Zhang, Y.; Wu, J.; Shen, S.; Dong, J.G.; Hao, Z. Bioinformatic analysis and functional characterization of CFEM proteins in Setosphaeria turcica. J. Integr. Agric. 2021, 20, 2438–2449. [Google Scholar] [CrossRef]
- Shi, F.M.; Zhang, Y.H.; Wang, K.Q.; Meng, Q.L.; Liu, X.L.; Ma, L.G.; Li, Y.C.; Ma, J.L. Expression profile analysis of maize in response to Setosphaeria turcica. Gene 2018, 659, 100–108. [Google Scholar] [CrossRef]
- Wang, S.; Xing, R.; Wang, Y.; Shu, H.; Fu, S.; Huang, J.; Paulus, J.K.; Schuster, M.; Saunders, D.G.O.; Win, J.; et al. Cleavage of a pathogen apoplastic protein by plant subtilases activates host immunity. New Phytol. 2021, 229, 3424–3439. [Google Scholar] [CrossRef]
- Shi, L.; Li, R.; Liao, S.; Bai, L.; Lu, Q.; Chen, B. Prb1, a subtilisin-like protease, is required for virulence and phenotypical traits in the chestnut blight fungus. FEMS Microbiol. Lett. 2014, 359, 26–33. [Google Scholar] [CrossRef]
- Ji, Z.L.; Peng, S.; Chen, L.L.; Liu, Y.; Yan, C.; Zhu, F. Identification and characterization of a serine protease from Bacillus licheniformis W10: A potential antifungal agent. Int. J. Biol. Macromol. 2020, 145, 594–603. [Google Scholar] [CrossRef]
- Welter, A.L.; Machida, Y.J. Functions and evolution of FAM111 serine proteases. Front. Mol. Biosci. 2022, 9, 1081166. [Google Scholar] [CrossRef]
- Mothe, T.; Sultanpuram, V.R. Purification and characterization of a thermotolerant alkaline serine protease from a novel species Bacillus caseinilyticus. 3 Biotech 2016, 6, 53. [Google Scholar] [CrossRef]
- Tan, C.M.; Chen, R.J.; Zhang, J.H.; Gao, X.L.; Li, L.H.; Wang, P.R.; Deng, X.J.; Xu, Z.J. OsPOP5, a prolyl oligopeptidase family gene from rice confers abiotic stress tolerance in Escherichia coli. Int. J. Mol. Sci. 2013, 14, 20204–20219. [Google Scholar] [CrossRef] [PubMed]
- Cui, L.M.; Li, M.; Liu, T.Q.; Chen, Y.H.; Zhang, H.; Fan, J.B. Multiple strategies to improve the secretory expression of prolyl endopeptidase in Aspergillus niger. Process Biochem. 2024, 143, 98–105. [Google Scholar] [CrossRef]
- Golldack, D.; Vera, P.; Dietz, K.J. Expression of subtilisin-like serine proteases in Arabidopsis thaliana is cell-specific and responds to jasmonic acid and heavy metals with developmental differences. Physiol. Plant 2003, 118, 64–73. [Google Scholar] [CrossRef]
- Saitoh, H.; Fujisawa, S.; Ito, A.; Mitsuoka, C.; Berberich, T.; Tosa, Y.; Asakura, M.; Takano, Y.; Terauchi, R. SPM1 encoding a vacuole-localized protease is required for infection-related autophagy of the rice blast fungus Magnaporthe oryzae. FEMS Microbiol. Lett. 2009, 300, 115–121. [Google Scholar] [CrossRef] [PubMed]
- Comellas-Bigler, M.; Maskos, K.; Huber, R.; Oyama, H.; Oda, K.; Bode, W. A crystal structure of the serine carboxyl proteinase pro-kumamolisin; structure of an intact pro-subtilase. Structure 2004, 12, 1313–1323. [Google Scholar] [CrossRef] [PubMed][Green Version]
- Freeman, M. The rhomboid-like superfamily: Molecular mechanisms and biological roles. Annu. Rev. Cell Dev. Biol. 2014, 30, 235–254. [Google Scholar] [CrossRef]
- Wunderle, L.; Knopf, J.; Kühnle, N. Rhomboid intramembrane protease RHBDL4 triggers ER-export and non-canonical secretion of membrane-anchored TGFα. Sci. Rep. 2016, 6, 27342. [Google Scholar] [CrossRef]
- Bradley, E.L.; Ökmen, B.; Doehlemann, G.; Henrissat, B.; Bradshaw, R.E.; Mesarich, C.H. Secreted glycoside hydrolase proteins as effectors and Invasion Patterns of Plant-Associated Fungi and Oomycetes. Front. Plant Sci. 2022, 13, 853106. [Google Scholar] [CrossRef] [PubMed]
- Lyu, X.; Shen, C.; Fu, Y. Comparative genomic and transcriptional analyses of the carbohydrateactive enzymes and secretomes of phytopathogenic fungi reveal their significant roles during infection and development. Sci. Rep. 2015, 5, 15565. [Google Scholar] [CrossRef] [PubMed]
- Chen, Z.; Kloek, A.P.; Cuzick, A.; Moeder, W.; Tang, D.; Innes, R.W.; Klessig, D.F.; McDowell, J.M.; Kunkel, B.N. The Pseudomonas syringae type III effector AvrRpt2 functions downstream or independently of SA to promote virulence on Arabidopsis thaliana. Plant J. 2004, 37, 494–504. [Google Scholar] [CrossRef] [PubMed]
- Li, P.; Sun, H.; Han, X.; Long, F.; Shen, S.; Li, Z.; Zeng, F.; Hao, Z.; Dong, J. The Septin gene StSep4 contributes to the pathogenicity of Setosphaeria turcica by regulating the morphology, cell wall integrity, and pathogenic factor biosynthesis. J. Agric. Food Chem. 2023, 71, 19568–19580. [Google Scholar] [CrossRef]






| Protein Name | ProteinID | Length | Cleavage Site | Sequence | Probability |
|---|---|---|---|---|---|
| StSP9-24 | 161799 | 15 | AAA-SP | MRYSLIAALPALAAA | 0.4592 |
| StSP8-10 | 168208 | 19 | AAA-SH | MRIHAWGLLSALTALAAAA | 0.4057 |
| StSP53-1 | 99451 | 19 | ALA-SP | MHMLASVLLTALAAREALA | 0.8439 |
| StSP28-1 | 32685 | 19 | AAA-AC | MTILTTFVAAAAAGLVAVSKA | 0.3201 |
| StSP9-7 | 162968 | 18 | ACA-LT | MARYLSVAAALAATGACA | 0.4781 |
| StSP9-10 | 173504 | 20 | SDA-AA | MLRKAALATALFIGLGVSDA | 0.7671 |
| StSP10-2 | 162332 | 19 | ALG-QF | MRSSTKLVVAPLLAAGALG | 0.7953 |
| StSP10-4 | 162959 | 17 | VLS-LS | MKLSIVNLLAATTPVLS | 0.4439 |
| StSP10-7 | 158789 | 24 | VSA-RS | MDYCLPNKLLSIIAVCGLTASVSA | 0.4004 |
| StSP53-2 | 175288 | 18 | GSA-AR | MKYNLLLAGLLAVGSGSA | 0.4712 |
| StSP10-10 | 184812 | 20 | SHA-AA | MLTKSIATPLLALSSLVSHA | 0.4375 |
| StSP10-6 | 158630 | 21 | TLA-QF | MFPFARCAALTLLFSAVPTLA | 0.8758 |
| StSP8-2 | 113614 | 15 | VLA-LP | MQLSLLLALLPAVLA | 0.4714 |
| StSP9-15 | 37031 | 15 | VCA-VP | MKFLSALACVPLVCA | 0.4578 |
| StSP9-5 | 87464 | 17 | AQA-IT | MKTALVAAGLLLQSAQA | 0.8806 |
| StSP8-9 | 168109 | 20 | VFA-TP | MKSFFAIAAGLLAACSPVFA | 0.9557 |
| StSP9-6 | 88934 | 16 | TQA-IE | MRSLLLLAAALPLTQA | 0.9731 |
| StSP8-12 | 39300 | 21 | IQA-AP | MQLFTRIAALAAAAAPFLIQA | 0.5497 |
| StSP9-13 | 166367 | 20 | AVT-AP | MHHLLLTAAAVASLVGSAVT | 0.3211 |
| StSP12-3 | 1414903 | 18 | AVA-SP | MKLVASLVCGVAALGAVA | 0.5857 |
| StSP10-5 | 164048 | 15 | AAA-VA | MKVATSALLVGAAAA | 0.1973 |
| StSP10-1 | 134338 | 30 | IMA-AE | MASSHPPSRWRTALLGGLVATVAWLPSIMA | 0.6277 |
| StSP28-4 | 109485 | 23 | VAA-VP | MYTSRSLFSTLANCLSLATLVAA | 0.5632 |
| StSP8-4 | 163614 | 15 | AAA-SP | MRYSLIAALPALAAA | 0.9357 |
Disclaimer/Publisher’s Note: The statements, opinions and data contained in all publications are solely those of the individual author(s) and contributor(s) and not of MDPI and/or the editor(s). MDPI and/or the editor(s) disclaim responsibility for any injury to people or property resulting from any ideas, methods, instructions or products referred to in the content. |
© 2025 by the authors. Licensee MDPI, Basel, Switzerland. This article is an open access article distributed under the terms and conditions of the Creative Commons Attribution (CC BY) license.
Share and Cite
Zhou, Q.; Gong, X.; Zhang, J.; Zhou, H.; Zhu, M.; Hu, B.; Dong, J.; Liu, Y.; Gu, S. Systematic Identification of the Serine Protease Family (StSPs) and Functional Characterization of the Secretory Protein StSP8-4 for Pathogenicity in Setosphaeria turcica. Biology 2026, 15, 57. https://doi.org/10.3390/biology15010057
Zhou Q, Gong X, Zhang J, Zhou H, Zhu M, Hu B, Dong J, Liu Y, Gu S. Systematic Identification of the Serine Protease Family (StSPs) and Functional Characterization of the Secretory Protein StSP8-4 for Pathogenicity in Setosphaeria turcica. Biology. 2026; 15(1):57. https://doi.org/10.3390/biology15010057
Chicago/Turabian StyleZhou, Qihui, Xiaodong Gong, Jingjing Zhang, He Zhou, Mengfang Zhu, Bin Hu, Jingao Dong, Yuwei Liu, and Shouqin Gu. 2026. "Systematic Identification of the Serine Protease Family (StSPs) and Functional Characterization of the Secretory Protein StSP8-4 for Pathogenicity in Setosphaeria turcica" Biology 15, no. 1: 57. https://doi.org/10.3390/biology15010057
APA StyleZhou, Q., Gong, X., Zhang, J., Zhou, H., Zhu, M., Hu, B., Dong, J., Liu, Y., & Gu, S. (2026). Systematic Identification of the Serine Protease Family (StSPs) and Functional Characterization of the Secretory Protein StSP8-4 for Pathogenicity in Setosphaeria turcica. Biology, 15(1), 57. https://doi.org/10.3390/biology15010057

