Key Differences in the Gut Microbiota of Red-Claw Crayfish Cherax quadricarinatus with Different Sizes and Genders Under Consistent Farming Conditions
Simple Summary
Abstract
1. Introduction
2. Materials and Methods
2.1. Experimental Animals
2.2. DNA Extraction and 16S rRNA Gene Sequencing
2.3. Data Analysis
2.4. Statistical Analysis
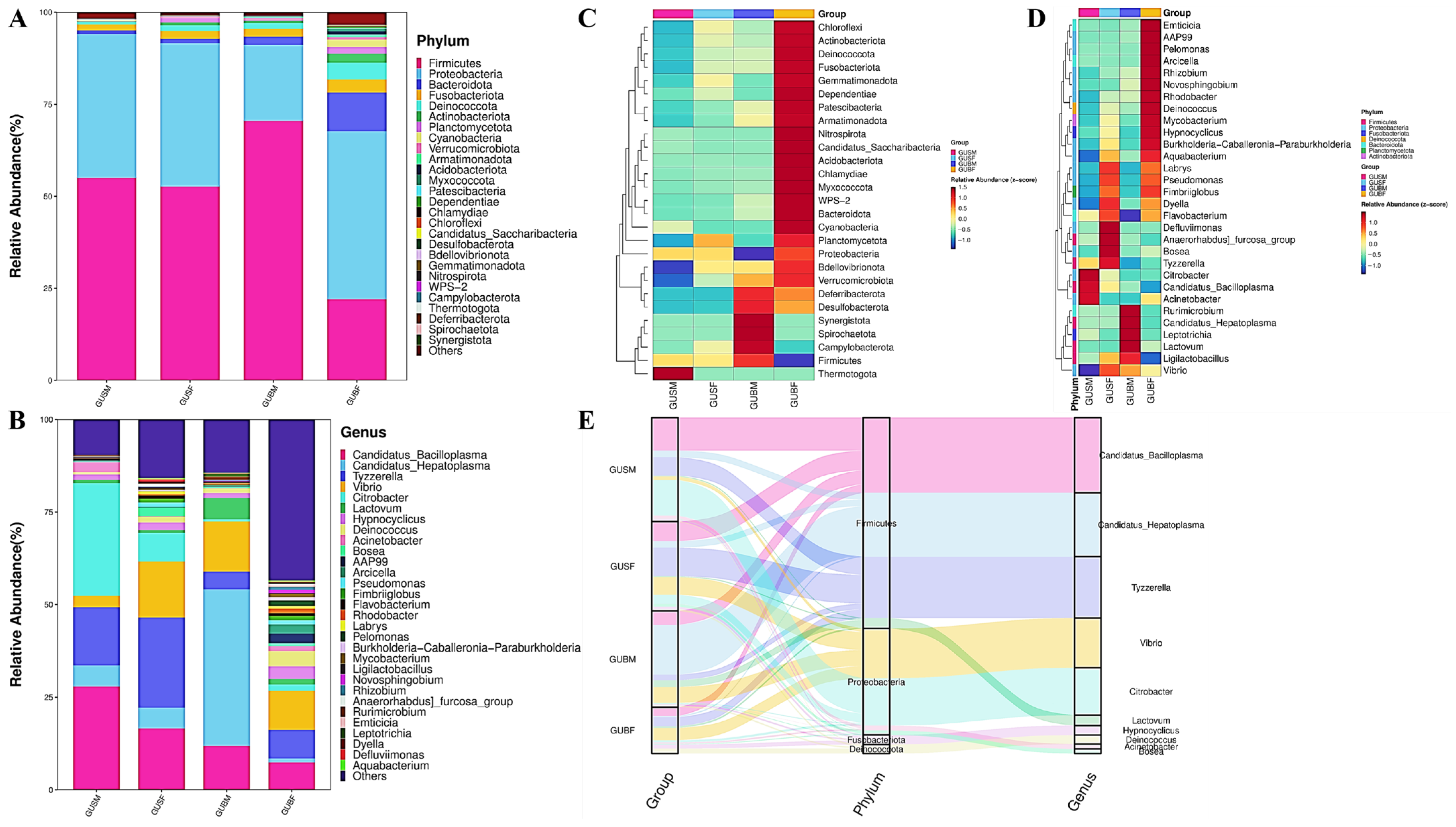
3. Results
3.1. Alpha and Beta Diversity Analysis
3.2. Taxonomic Composition and Dynamics of Gut Microbiota
3.3. Significantly Different Phyla and Genera Between Different Groups
3.4. Variance Analysis
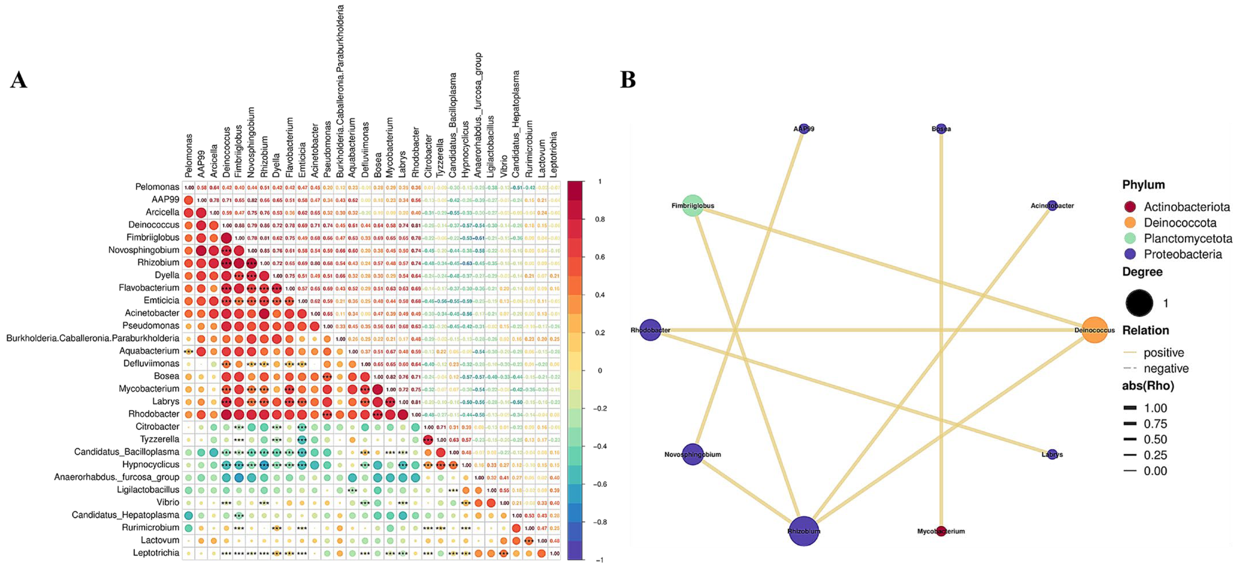
3.5. Correlation Analysis
3.6. KEGG PICRUSt2 Analysis
3.7. BugBase Analysis
4. Discussion
5. Conclusions
Supplementary Materials
Author Contributions
Funding
Institutional Review Board Statement
Informed Consent Statement
Data Availability Statement
Acknowledgments
Conflicts of Interest
References
- Leamy, L.J.; Kelly, S.A.; Nietfeldt, J.; Legge, R.M.; Ma, F.; Hua, K.; Sinha, R.; Peterson, D.A.; Walter, J.; Benson, A.K.; et al. Host genetics and diet, but not immunoglobulin A expression, converge to shape compositional features of the gut microbiome in an advanced intercross population of mice. Genome Biol. 2014, 15, 552. [Google Scholar] [CrossRef]
- Chen, M.; Su, S.; Zhang, C.; Zhu, J.; Feng, W.; Chen, H.; Jiang, J.; Lu, Z.; Liu, W.; Gan, J. The Role of Biogeography in Shaping Intestinal Flora and Influence on Fatty Acid Composition in Red Swamp Crayfish (Procambarus clarkii). Microb. Ecol. 2023, 86, 3111–3127. [Google Scholar] [CrossRef]
- Mao, S.Y.; Zhang, M.L.; Liu, J.H.; Zhu, W.Y. Characterising the bacterial microbiota across the gastrointestinal tracts of dairy cattle: Membership and potential function. Sci. Rep. 2015, 5, 16116. [Google Scholar] [CrossRef]
- He, J.; Wang, P.; Feng, J.; Lou, Y. Effects of fermented soybean meal on the growth and intestinal histology and microbiota of juvenile large yellow croaker Larimichthys crocea. Acta Hydrobiol. Sin. 2018, 2, 919–928. [Google Scholar]
- Sehnal, L.; Brammer-Robbins, E.; Wormington, A.M.; Blaha, L.; Bisesi, J.; Larkin, I.; Martyniuk, C.J.; Simonin, M.; Adamovsky, O. Microbiome composition and function in aquatic vertebrates: Small organisms making big impacts on aquatic animal health. Front. Microbiol. 2021, 12, 567408. [Google Scholar] [CrossRef]
- Mai, Z.; Wei, J.; Wang, Y.; Zeng, Z.; Liu, F.; Li, H.; Su, Q.; Hong, K.; Zhou, Q.; Jiao, T.; et al. Effects of different feeding strategies for the frozen Antarctic krill meal on growth, muscle nutrition, digestive enzyme activity, immunity, molting, and gut microbiota structure of Cherax quadricarinatus. Front. Mar. Sci. 2025, 12, 1573152. [Google Scholar] [CrossRef]
- Chen, X.; Fan, L.; Qiu, L.; Dong, X.; Wang, Q.; Hu, G.; Meng, S.; Li, D.; Chen, J. Metagenomics Analysis Reveals Compositional and Functional Differences in the Gut Microbiota of Red Swamp Crayfish, Procambarus clarkii, Grown on Two Different Culture Environments. Front. Microbiol. 2021, 12, 735190. [Google Scholar] [CrossRef] [PubMed]
- Abu-Shanab, A.; Quigley, E.M. The role of the gut microbiota in nonalcoholic fatty liver disease. Nat. Rev. Gastroenterol. Hepatol. 2010, 7, 691–701. [Google Scholar] [CrossRef]
- Qin, J.; Li, Y.; Cai, Z.; Li, S.; Zhu, J.; Zhang, F.; Liang, S.; Zhang, W.; Guan, Y.; Shen, D.; et al. A metagenome-wide association study of gut microbiota in type 2 diabetes. Nature 2012, 490, 55–60. [Google Scholar] [CrossRef] [PubMed]
- Rungrassamee, W.; Klanchui, A.; Chaiyapechara, S.; Maibunkaew, S.; Tangphatsornruang, S.; Jiravanichpaisal, P.; Karoonuthaisiri, N. Bacterial Population in Intestines of the Black Tiger Shrimp (Penaeus monodon) under Different Growth Stages. PLoS ONE 2013, 8, e60802. [Google Scholar] [CrossRef]
- Giatsis, C.; Smith, T.B.; Huys, G.; Verreth, J.A.J.; Van Kessel, A.G. The impact of rearing environment on the development of gut microbiota in tilapia larvae. Sci. Rep. 2015, 5, 18206. [Google Scholar] [CrossRef]
- Goodrich, J.K.; Waters, J.L.; Poole, A.C.; Sutter, J.L.; Koren, O.; Blekhman, R.; Beaumont, M.; Van Treuren, W.; Knight, R.; Bell, J.T.; et al. Human genetics shape the gut microbiome. Cell 2014, 159, 789–799. [Google Scholar] [CrossRef] [PubMed]
- Lan, X.; Peng, X.; Du, T.; Xia, Z.; Gao, Q.; Tang, Q.; Yi, S.; Yang, G. Alterations of the Gut Microbiota and Metabolomics Associated with the Different Growth Performances of Macrobrachium rosenbergii Families. Animals 2023, 13, 1539. [Google Scholar] [CrossRef] [PubMed]
- Dethlefsen, L.; McFall-Ngai, M.; Relman, D.A. An ecological and evolutionary perspective on human-microbe mutualism and disease. Nature 2007, 449, 811–818. [Google Scholar] [CrossRef]
- Zhao, Z.M.; Zhao, H.; Zhang, L.; Huang, Z.P.; Ke, H.Y.; Liu, Y.; Duan, Y.L.; Li, H.D.; Wang, X.Y.; Qiang, L. Integrated analysis of how gender and body weight affect the intestinal microbial diversity of Gymnocypris chilianensis. Sci. Rep. 2023, 13, 8811. [Google Scholar] [CrossRef]
- Xiao, F.S.; Zhu, W.G.; Yu, Y.H.; He, Z.L.; Wu, B.; Wang, C.; Shu, L.F.; Li, X.H.; Yin, H.Q.; Wang, J.J.; et al. Host development overwhelms environmental dispersal in governing the ecological succession of zebrafish gut microbiota. NPJ Biofilms Microbiomes 2021, 7, 5. [Google Scholar] [CrossRef]
- Zhang, Z.; Liu, J.; Jin, X.; Liu, C.; Fan, C.; Guo, L.; Liang, Y.; Zheng, J.; Peng, N. Developmental, Dietary, and Geographical Impacts on Gut Microbiota of Red Swamp Crayfish (Procambarus clarkii). Microorganisms 2020, 8, 1376. [Google Scholar] [CrossRef]
- Wang, S.T.; Meng, X.Z.; Zhang, J.H.; Dai, Y.F.; Shen, Y.; Xu, X.Y.; Wang, R.Q.; Li, J.L. 16S rRNA sequencing analysis of the correlation between the intestinal microbiota and body-mass of grass carp (Ctenopharyngodon idella). Comp. Biochem. Physiol. Part D Genom. Proteom. 2020, 35, 100699. [Google Scholar]
- Fan, J.; Chen, L.; Mai, G.; Zhang, H.; Yang, J.; Deng, D.; Ma, Y. Dynamics of the gut microbiota in developmental stages of Litopenaeus vannamei reveal its association with body weight. Sci. Rep. 2019, 9, 734. [Google Scholar] [CrossRef]
- Yang, H.; Wu, J.Y.; Huang, X.C.; Zhou, Y.Y.; Zhang, Y.F.; Liu, M.; Liu, Q.; Ke, S.L.; He, M.Z.; Fu, H.; et al. ABO genotype alters the gut microbiota by regulating GalNAc levels in pigs. Nature 2022, 606, 358–367. [Google Scholar] [CrossRef]
- Rodríguez-Barreto, D.; Sanz-González, J.C.; Martín, M.V.; Arrieta, J.M.; Almansa, E. Sex-specific bacterial microbiome variation in octopus vulgaris skin. Front. Microbiol. 2024, 14, 1233661. [Google Scholar] [CrossRef]
- Cho, I.; Blaser, M.J. The human microbiome: At the interface of health and disease. Nat. Rev. Genet. 2012, 13, 260–270. [Google Scholar] [CrossRef]
- Jiang, X.; Niu, M.; Qin, K.; Hu, Y.; Li, Y.; Che, C.; Wang, C.; Mu, C.; Wang, H. The shared microbiome in mud crab (Scylla paramamosain) of Sanmen Bay, China: Core gut microbiome. Front. Microbiol. 2023, 14, 1243334. [Google Scholar] [CrossRef] [PubMed]
- Bates, K.A.; Higgins, C.; Neiman, M.; King, K.C. Turning the tide on sex and the microbiota in aquatic animals. Hydrobiologia 2023, 850, 3823–3835. [Google Scholar] [CrossRef] [PubMed]
- Chen, C.Z.; Xu, C.; Yang, X.; Jia, Y.; Gu, Z.; Li, E. The Optimum Lipid Level for the Juvenile Redclaw Crayfish Cherax quadricarinatus: Practical Diets with Soybean Oil as the Lipid Source. Aquac. Nutr. 2022, 2022, 2640479. [Google Scholar] [CrossRef] [PubMed]
- Sun, Y.; Shan, X.; Li, D.; Liu, X.; Han, Z.; Qin, J.; Guan, B.; Tan, L.; Zheng, J.; Wei, M.; et al. Analysis of the Differences in Muscle Nutrition among Individuals of Different Sexes in Redclaw Crayfish, Cherax quadricarinatus. Metabolites 2023, 13, 190. [Google Scholar] [CrossRef]
- Chen, H.; Liu, F.; Ouyang, M.; Zhou, H.; Lou, B. Differences in Intestinal Microbial Composition between Red Claw Crayfish (Cherax quadricarinatus) and Red Swamp Crayfish (Procambarus clarkii) Cultured in Pond. Fishes 2022, 7, 241. [Google Scholar] [CrossRef]
- Douglas, G.M.; Maffei, V.J.; Zaneveld, J.R.; Yurgel, S.N.; Brown, J.R.; Taylor, C.M.; Huttenhower, C.; Langille, M.G.I. PICRUSt2 for prediction of metagenome functions. Nat. Biotechnol. 2020, 38, 685–688. [Google Scholar] [CrossRef]
- Meyer, F.; Paarmann, D.; D’Souza, M.; Olson, R.; Glass, E.M.; Kubal, M.; Paczian, T.; Rodriguez, A.; Stevens, R.; Wilke, A.; et al. The metagenomics RAST server–a public resource for the automatic phylogenetic and functional analysis of metagenomes. BMC Bioinform. 2008, 9, 386. [Google Scholar] [CrossRef]
- Jiang, S.; Guo, X.P.; Qian, X.B.; Ning, X.H.; Zhang, C.; Yin, S.W.; Zhang, K. Sex-bias of core intestinal microbiota in different stocks of Chinese mitten crabs (Eriocheir sinensis). Comp. Biochem. Physiol. Part D Genom. Proteom. 2024, 52, 101281. [Google Scholar] [CrossRef]
- Sun, Y.F.; Han, W.F.; Liu, J.; Liu, F.; Cheng, Y.X. Microbiota comparison in the intestine of juvenile Chinese mitten crab Eriocheir sinensis fed different diets. Aquaculture 2020, 515, 734518. [Google Scholar] [CrossRef]
- Feng, W.R.; Feng, W.; Ge, J.C.; Li, J.L.; Su, S.Y.; Jia, R.; Yu, J.H.; Xu, P.; Tang, Y.K. Alterations of amino acid metabolism and intestinal microbiota in Chinese mitten crab (Eriocheir sinensis) fed on formulated diet and iced trash fish. Comp. Biochem. Physiol. D Genom. Proteom. 2021, 40, 100924. [Google Scholar] [CrossRef]
- Ziab, M.; Chaganti, S.R.; Heath, D.D. The effects of host quantitative genetic architecture on the gut microbiota composition of Chinook salmon (Oncorhynchus tshawytscha). Heredity 2023, 131, 43–55. [Google Scholar] [CrossRef] [PubMed]
- Li, Y.Y.; Chen, X.; Song, T.Y. Differences in intestinal flora of cultured large yellow croaker Pseudosciaena crocea with different growth rates. J. Dalian Ocean. Univ. 2017, 32, 509–513. [Google Scholar]
- Xu, H.; Ren, J.; Xu, X.; Lou, B.; Zhang, D. The Composition and Diversity of Intestinal Microbes at Different Growth Stages of Giant Freshwater Prawns (Macrobrachium rosenbergii). Fishes 2023, 8, 473. [Google Scholar] [CrossRef]
- Oliveira, R.A.; Ng, K.M.; Correia, M.B.; Cabral, V.; Shi, H.; Sonnenburg, J.L.; Huang, K.C.; Xavier, K.B. Klebsiella michiganensis transmission enhances resistance to Enterobacteriaceae gut invasion by nutrition competition. Nat. Microbiol. 2020, 5, 630–641. [Google Scholar] [CrossRef] [PubMed]
- Kim, Y.S.; Unno, T.; Kim, B.Y.; Park, M.S. Sex Differences in Gut Microbiota. World J. Mens Health 2020, 38, 48–60. [Google Scholar] [CrossRef]
- Wu, Y.; Peng, X.; Li, X.; Li, D.; Tan, Z.; Yu, R. Sex hormones influence the intestinal microbiota composition in mice. Front. Microbiol. 2022, 13, 964847. [Google Scholar] [CrossRef] [PubMed]
- Flores, R.; Shi, J.X.; Fuhrman, B.; Xu, X.; Veenstra, T.D.; Gail, M.H.; Gajer, P.; Ravel, J.; Goedert, J.J. Fecal microbial determinants of fecal and systemic estrogens and estrogen metabolites: A cross-sectional study. J. Transl. Med. 2012, 10, 253. [Google Scholar] [CrossRef]
- Nakatsu, C.H.; Armstrong, A.; Clavijo, A.P.; Martin, B.R.; Barnes, S.; Weaver, C.M. Fecal bacterial community changes associated with isoflavone metabolites in postmenopausal women after soy bar consumption. PLoS ONE 2014, 9, e108924. [Google Scholar] [CrossRef]
- Li, W.L.; Huang, Q.; Li, J.L.; Wu, P.; Wei, B.; Li, X.J.; Tang, Q.H.; Dong, Z.X.; Xiong, J.; Tang, H.; et al. Gut microbiota-driven regulation of queen bee ovarian metabolism. Microbiol. Spectr. 2023, 11, e0214523. [Google Scholar] [CrossRef]
- Holt, C.C.; Bass, D.; Stentiford, G.D.; van der Giezen, M. Understanding the role of the shrimp gut microbiome in health and disease. J. Invertebr. Pathol. 2021, 186, 107387. [Google Scholar] [CrossRef]
- Shui, Y.; Guan, Z.-B.; Liu, G.-F.; Fan, L.-M. Gut microbiota of red swamp crayfish Procambarus clarkii in integrated crayfish-rice cultivation model. AMB Express 2020, 10, 5. [Google Scholar] [CrossRef] [PubMed]
- Chen, X.; Lu, D.; Li, Z.; Yue, W.; Wang, J.; Jiang, X.; Han, H.; Wang, C. Plant and Animal-Type Feedstuff Shape the Gut Microbiota and Metabolic Processes of the Chinese Mitten Crab Eriocheir sinensis. Front. Vet. Sci. 2021, 8, 589624. [Google Scholar] [CrossRef]
- Wei, H.; Wang, H.; Tang, L.; Mu, C.; Ye, C.; Chen, L.; Wang, C. High-throughput sequencing reveals the core gut microbiota of the mud crab (Scylla paramamosain) in different coastal regions of southern China. BMC Genom. 2019, 20, 829. [Google Scholar] [CrossRef] [PubMed]
- Karlsson, F.H.; Ussery, D.W.; Nielsen, J.; Nookaew, I. A closer look at bacteroides: Phylogenetic relationship and genomic implications of a life in the human gut. Microb. Ecol. 2011, 61, 473–485. [Google Scholar] [CrossRef]
- Wan, R.; Zhang, C.; Tang, Y.; Zhu, J.; Yang, N.; Su, S. Effects of Different Sources of Culture Substrate on the Growth and Immune Performance of the Red Swamp Crayfish (Procambarus clarkii). Int. J. Mol. Sci. 2023, 24, 14098. [Google Scholar] [CrossRef]
- Gillilland, M.G.; Young, V.B.; Huffnagle, G.B. Gastrointestinal microbial ecology with perspectives on health and disease. In Physiology of the Gastrointestinal Tract, 6th ed.; Johnson, L.R., Ghishan, F.K., Kaunitz, J.D., Merchant, J.L., Said, H.M., Wood, J.D., Eds.; Academic Press: Boston, MA, USA, 2018; Volume 2, pp. 737–753. [Google Scholar]
- O’Sullivan, L.A.; Weightman, A.J.; Fry, J.C. New degenerate Cytophaga-Flexibacter- Bacteroides-specific 16S ribosomal DNA-targeted oligonucleotide probes reveal high bacterial diversity in River Taff epilithon. Appl. Environ. Microbiol. 2002, 68, 201–210. [Google Scholar] [CrossRef] [PubMed]
- Ley, R.E.; Turnbaugh, P.J.; Klein, S.; Gordon, J.I. Microbial Ecology: Human Gut Microbes Associated with Obesity. Nature 2006, 444, 1022–1023. [Google Scholar] [CrossRef]
- Qin, J.; Li, R.; Raes, J.; Arumugam, M.; Burgdorf, K.S.; Manichanh, C.; Nielsen, T.; Pons, N.; Levenez, F.; Yamada, T.; et al. A human gut microbial gene catalogue established by metagenomic sequencing. Nature 2010, 464, 59–65. [Google Scholar] [CrossRef]
- Simpson, H.L.; Campbell, B.J. Review article: Dietary fibre-microbiota interactions. Aliment. Pharmacol. Ther. 2015, 42, 158–179. [Google Scholar] [CrossRef]
- Turnbaugh, P.J.; Hamady, M.; Yatsunenko, T.; Cantarel, B.L.; Duncan, A.; Ley, R.E.; Sogin, M.L.; Jones, W.J.; Roe, B.A.; Affourtit, J.P.; et al. A core gut microbiome in obese and lean twins. Nature 2008, 457, 480–484. [Google Scholar] [CrossRef]
- De Souza Valente, C.; Wan, A.H.L. Vibrio and major commercially important vibriosis diseases in decapod crustaceans. J. Invertebr. Pathol. 2021, 181, 107527. [Google Scholar] [CrossRef]
- Garibay-Valdez, E.; Martínez-Córdova, L.R.; López-Torres, M.A.; Almendariz-Tapia, F.J.; Martínez-Porchas, M.; Calderón, K. The implication of metabolically active Vibrio spp. in the digestive tract of Litopenaeus vannamei for its post-larval development. Sci. Rep. 2020, 10, 11428. [Google Scholar] [CrossRef] [PubMed]
- Zhao, Y.; Duan, C.; Zhang, X.; Chen, H.; Ren, H.; Yin, Y.; Ye, L. Insights into the Gut Microbiota of Freshwater Shrimp and Its Associations with the Surrounding Microbiota and Environmental Factors. J. Microbiol. Biotechnol. 2018, 28, 946–956. [Google Scholar] [CrossRef] [PubMed]
- Xu, Y.; Li, Y.; Xue, M.; Yang, T.; Luo, X.; Fan, Y.; Meng, Y.; Liu, W.; Lin, G.; Li, B.; et al. Effects of Dietary Saccharomyces cerevisiae YFI-SC2 on the Growth Performance, Intestinal Morphology, Immune Parameters, Intestinal Microbiota, and Disease Resistance of Crayfish (Procambarus clarkia). Animals 2021, 11, 1963. [Google Scholar] [CrossRef] [PubMed]
- Liu, H.; Guo, X.; Gooneratne, R.; Lai, R.; Zeng, C.; Zhan, F.; Wang, W. The gut microbiome and degradation enzyme activity of wild freshwater fishes influenced by their trophic levels. Sci. Rep. 2016, 6, 24340. [Google Scholar] [CrossRef]
- He, L.; Han, M.; Farrar, S.; Ma, X. Impacts and regulation of dietary nutrients on gut microbiome and immunity. Protein Pept. Lett. 2017, 24, 380–381. [Google Scholar] [CrossRef]
- Zhang, M.L.; Li, M.; Sheng, Y.; Tan, F.; Chen, L.; Cann, I.; Du, Z.Y. Citrobacter Species Increase Energy Harvest by Modulating Intestinal Microbiota in Fish: Nondominant Species Play Important Functions. Msystems 2020, 5, e00303–e00320. [Google Scholar] [CrossRef]
- Holzapfel, W.H.; Wood, B.J.B. Lactic Acid Bacteria: Biodiversity and Taxonomy, 1st ed.; Wiley-Blackwell: Chichester, UK, 2014; pp. 447–452. [Google Scholar]
- Matthies, C.; Gößner, A.; Acker, G.; Schramm, A.; Drake, H.L. Lactovum miscens gen. nov., sp. nov., an aerotolerant, psychrotolerant, mixed-fermentative anaerobe from acidic forest soil. Res. Microbiol. 2004, 155, 847–854. [Google Scholar] [CrossRef] [PubMed]
- Gooday, G.W. The ecology of chitin degradation. Adv. Microb. Ecol. 1990, 11, 387–430. [Google Scholar]






| Group. | Sample | Trimmed Tags | ASV Number | Phylum | Class | Order | Family | Genus |
|---|---|---|---|---|---|---|---|---|
| GUBF | GUBF2 | 79024 | 272 | 17 | 30 | 66 | 109 | 170 |
| GUBF3 | 78901 | 357 | 21 | 37 | 78 | 135 | 210 | |
| GUBF4 | 76053 | 628 | 23 | 57 | 121 | 200 | 336 | |
| GUBF5 | 76014 | 558 | 22 | 52 | 112 | 179 | 304 | |
| GUBF6 | 75887 | 483 | 22 | 35 | 83 | 142 | 266 | |
| Mean | 77176 | 460 | 21 | 42 | 92 | 153 | 257 | |
| GUBM | GUBM1 | 75170 | 577 | 23 | 42 | 101 | 169 | 303 |
| GUBM2 | 74851 | 563 | 22 | 38 | 90 | 162 | 296 | |
| GUBM3 | 74418 | 509 | 21 | 39 | 79 | 146 | 263 | |
| GUBM4 | 74110 | 130 | 13 | 19 | 42 | 69 | 95 | |
| GUBM6 | 73985 | 350 | 18 | 28 | 67 | 114 | 206 | |
| Mean | 74507 | 426 | 19 | 33 | 76 | 132 | 233 | |
| GUSF | GUSF1 | 73943 | 206 | 17 | 26 | 59 | 98 | 134 |
| GUSF2 | 73676 | 264 | 22 | 31 | 68 | 114 | 164 | |
| GUSF3 | 73587 | 320 | 22 | 36 | 69 | 109 | 173 | |
| GUSF5 | 73030 | 211 | 14 | 24 | 52 | 74 | 114 | |
| GUSF6 | 72986 | 250 | 14 | 21 | 43 | 68 | 96 | |
| Mean | 73444 | 250 | 18 | 28 | 58 | 93 | 136 | |
| GUSM | GUSM1 | 72252 | 193 | 13 | 20 | 46 | 73 | 111 |
| GUSM2 | 71996 | 210 | 14 | 22 | 40 | 62 | 89 | |
| GUSM3 | 70958 | 280 | 19 | 34 | 71 | 121 | 178 | |
| GUSM4 | 70719 | 206 | 15 | 25 | 49 | 82 | 126 | |
| GUSM6 | 70666 | 273 | 12 | 20 | 40 | 68 | 98 | |
| Mean | 71318 | 232 | 15 | 24 | 49 | 81 | 120 |
| GUSM | GUBM | GUSF | GUBF | ||||
|---|---|---|---|---|---|---|---|
| Phylum | Proportion (%) | Phylum | Proportion (%) | Phylum | Proportion (%) | Phylum | Proportion (%) |
| Firmicutes | 55.10 | Firmicutes | 70.62 | Firmicutes | 52.79 | Proteobacteria | 45.73 |
| Proteobacteria | 39.15 | Proteobacteria | 20.62 | Proteobacteria | 38.88 | Firmicutes | 22.10 |
| Unclassified | 1.65 | Bacteroidota | 2.24 | Fusobacteriota | 2.08 | Bacteroidota | 10.52 |
| Fusobacteriota | 1.58 | Fusobacteriota | 2.08 | Deinococcota | 1.61 | Deinococcota | 4.66 |
| Deinococcota | 1.65 | Planctomycetota | 1.25 | Fusobacteriota | 3.49 | ||
| Bacteroidota | 1.23 | Unclassified | 3.16 | ||||
| Actinobacteriota | 2.34 | ||||||
| Cyanobacteria | 2.09 | ||||||
| Planctomycetota | 1.80 | ||||||
| Total | 97.49 | 97.21 | 97.85 | 95.88 | |||
| Genus | Proportion (%) | Genus | Proportion (%) | Genus | Proportion (%) | Genus | Proportion (%) |
| Citrobacter | 30.43 | Candidatus_Hepatoplasma | 42.28 | Tyzzerella | 24.29 | Vibrio | 10.50 |
| Candidatus_Bacilloplasma | 28.03 | Vibrio | 13.55 | Candidatus_Bacilloplasma | 16.70 | Tyzzerella | 7.74 |
| Tyzzerella | 15.65 | Candidatus_Bacilloplasma | 11.98 | Vibrio | 15.10 | Candidatus_Bacilloplasma | 7.49 |
| Candidatus_Hepatoplasma | 5.73 | Lactovum | 5.77 | Citrobacter | 7.77 | Deinococcus | 4.19 |
| Mycoplasmataceae_unclassified | 3.40 | Tyzzerella | 4.75 | Candidatus_Hepatoplasma | 5.62 | Betaproteobacteria_unclassified | 3.63 |
| Vibrio | 3.09 | Mycoplasmataceae_unclassified | 3.02 | Mycoplasmataceae_unclassified | 3.26 | Hypnocyclicus | 3.40 |
| Acinetobacter | 2.70 | Hypnocyclicus | 1.32 | Rhodobacteraceae_unclassified | 2.36 | Unclassified | 3.16 |
| Unclassified | 1.65 | Deinococcus | 1.24 | Bosea | 2.36 | AAP99 | 2.64 |
| Hypnocyclicus | 1.42 | Hypnocyclicus | 2.02 | Arcicella | 2.48 | ||
| Candidatus_Hepatincola_unclassified | 1.94 | Mycoplasmataceae_unclassified | 2.41 | ||||
| Deinococcus | 1.59 | Rhodobacteraceae_unclassified | 2.39 | ||||
| Pseudomonas | 1.22 | Chloroplast_unclassified | 2.07 | ||||
| Fimbriiglobus | 1.04 | Citrobacter | 1.75 | ||||
| Env.OPS_17_unclassified | 1.55 | ||||||
| Pelomonas | 1.46 | ||||||
| Lactovum | 1.46 | ||||||
| Acinetobacter | 1.29 | ||||||
| Rhodobacter | 1.25 | ||||||
| Candidatus_Hepatincola_unclassified | 1.19 | ||||||
| Fimbriiglobus | 1.18 | ||||||
| Pseudomonas | 1.14 | ||||||
| Candidatus_Hepatoplasma | 1.10 | ||||||
| Total | 92.10 | 83.92 | 85.27 | 65.48 | |||
| GUBF vs. GUBM | Phylum | Mean _GUBF | Std _GUBF | Mean _GUBM | Std _GUBM | p value | Regulation |
| Acidobacteriota | 0.84819 | 0.68453 | 0.01432 | 0.02220 | 0.00900 | up | |
| Myxococcota | 0.71460 | 0.39075 | 0.05061 | 0.06951 | 0.01630 | up | |
| Campylobacterota | 0.00000 | 0.00000 | 0.04553 | 0.07459 | 0.01860 | down | |
| Firmicutes | 22.09640 | 26.12140 | 70.61692 | 17.48706 | 0.02830 | down | |
| Dependentiae | 0.20797 | 0.23477 | 0.00217 | 0.00486 | 0.03430 | up | |
| Bacteroidota | 10.51743 | 9.02314 | 2.24308 | 3.11525 | 0.04720 | up | |
| Planctomycetota | 1.80193 | 1.36699 | 0.26451 | 0.24415 | 0.04720 | up | |
| GUBF vs. GUSF | Phylum | Mean _GUBF | Std _GUBF | Mean _GUSF | Std _GUSF | p value | Regulation |
| Campylobacterota | 0.00000 | 0.00000 | 0.01363 | 0.01335 | 0.00530 | down | |
| Acidobacteriota | 0.84819 | 0.68453 | 0.01954 | 0.03793 | 0.01500 | up | |
| Myxococcota | 0.71460 | 0.39075 | 0.03271 | 0.05154 | 0.01600 | up | |
| Bacteroidota | 10.51743 | 9.02314 | 1.22784 | 1.66926 | 0.02830 | up | |
| Cyanobacteria | 2.09333 | 2.02594 | 0.06871 | 0.10044 | 0.02830 | up | |
| Firmicutes | 22.09640 | 26.12140 | 52.79242 | 22.42735 | 0.04720 | down | |
| GUBM vs. GUSM | Phylum | Mean _GUBM | Std _GUBM | Mean _GUSM | Std _GUSM | p value | Regulation |
| Chloroflexi | 0.02217 | 0.01431 | 0.00082 | 0.00184 | 0.03430 | up | |
| Verrucomicrobiota | 0.49829 | 0.28979 | 0.10280 | 0.06334 | 0.04720 | up | |
| GUSF vs. GUSM | Phylum | Mean _GUSF | Std _GUSF | Mean _GUSM | Std _GUSM | p value | Regulation |
| Dependentiae | 0.03433 | 0.06569 | 0.00000 | 0.00000 | 0.01860 | up | |
| Actinobacteriota | 0.72913 | 1.05930 | 0.09432 | 0.11858 | 0.02830 | up | |
| Chloroflexi | 0.03541 | 0.04792 | 0.00082 | 0.00184 | 0.03430 | up | |
| Planctomycetota | 1.25159 | 2.40843 | 0.06625 | 0.11366 | 0.04720 | up | |
| GUBF vs. GUBM | Genus | Mean_GUBF | Std_GUBF | Mean_GUBM | Std_GUBM | p value | Regulation |
| Pelomonas | 1.46167 | 1.44935 | 0.00000 | 0.00000 | 0.00530 | up | |
| Anaerorhabdus_furcosa_group | 0.00000 | 0.00000 | 0.09288 | 0.11232 | 0.00530 | down | |
| Sphingobacteriales_unclassified | 0.16251 | 0.18890 | 0.00000 | 0.00000 | 0.00530 | up | |
| Acidovorax | 0.37621 | 0.28762 | 0.00054 | 0.00122 | 0.00710 | up | |
| UKL13-1 | 0.08288 | 0.09078 | 0.00053 | 0.00119 | 0.00710 | up | |
| NS11-12_marine_group_unclassified | 0.03436 | 0.02169 | 0.00190 | 0.00425 | 0.00710 | up | |
| Bryobacter | 0.40512 | 0.21599 | 0.00137 | 0.00193 | 0.00820 | up | |
| Arcicella | 2.47547 | 2.24407 | 0.02059 | 0.03411 | 0.00900 | up | |
| Bacteroides | 0.00929 | 0.00824 | 0.15106 | 0.17442 | 0.00900 | down | |
| Vogesella | 0.50191 | 0.62873 | 0.00210 | 0.00470 | 0.01320 | up | |
| Dysgonomonas | 0.00164 | 0.00367 | 0.13542 | 0.23667 | 0.01320 | down | |
| mle1-27_unclassified | 0.10478 | 0.07991 | 0.00244 | 0.00412 | 0.01500 | up | |
| Kinneretia | 0.84167 | 0.74135 | 0.00693 | 0.00684 | 0.01600 | up | |
| Saprospiraceae_unclassified | 0.36534 | 0.37424 | 0.01242 | 0.01869 | 0.01600 | up | |
| Rhodobacteraceae_unclassified | 2.38594 | 2.05941 | 0.18528 | 0.24128 | 0.01630 | up | |
| Novosphingobium | 0.91230 | 0.48971 | 0.18149 | 0.33630 | 0.01630 | up | |
| Pirellula | 0.34579 | 0.39889 | 0.00000 | 0.00000 | 0.01860 | up | |
| Acetobacter | 0.08312 | 0.15248 | 0.00000 | 0.00000 | 0.01860 | up | |
| Solirubrobacterales_unclassified | 0.07894 | 0.16792 | 0.00000 | 0.00000 | 0.01860 | up | |
| Lactococcus | 0.00000 | 0.00000 | 0.06547 | 0.12113 | 0.01860 | down | |
| Kaistia | 0.00000 | 0.00000 | 0.05207 | 0.09577 | 0.01860 | down | |
| Sphingomonadaceae_unclassified | 0.03356 | 0.03207 | 0.00000 | 0.00000 | 0.01860 | up | |
| Sphingopyxis | 0.03237 | 0.02919 | 0.00000 | 0.00000 | 0.01860 | up | |
| PLTA13_unclassified | 0.03018 | 0.04026 | 0.00000 | 0.00000 | 0.01860 | up | |
| WCHB1-32 | 0.00000 | 0.00000 | 0.01850 | 0.01645 | 0.01860 | down | |
| Helicobacter | 0.00000 | 0.00000 | 0.00381 | 0.00359 | 0.01860 | down | |
| Coprococcus | 0.00000 | 0.00000 | 0.01053 | 0.00881 | 0.01860 | down | |
| Plesiomonas | 0.00000 | 0.00000 | 0.00699 | 0.00541 | 0.01860 | down | |
| Rhodocytophaga | 0.00000 | 0.00000 | 0.00514 | 0.00377 | 0.01860 | down | |
| Clostridium_sensu_stricto_1 | 0.03105 | 0.06942 | 0.13700 | 0.07735 | 0.02360 | down | |
| Edaphobaculum | 0.36533 | 0.23754 | 0.00813 | 0.01606 | 0.02640 | up | |
| Lacihabitans | 0.24392 | 0.19627 | 0.01286 | 0.01863 | 0.02640 | up | |
| AAP99 | 2.64359 | 2.82013 | 0.20975 | 0.37848 | 0.02830 | up | |
| Flavobacterium | 0.71153 | 0.58629 | 0.03785 | 0.04972 | 0.02830 | up | |
| env.OPS_17_unclassified | 1.55415 | 1.51370 | 0.06336 | 0.12440 | 0.02830 | up | |
| Burkholderiales_unclassified | 0.88513 | 0.50714 | 0.08069 | 0.10787 | 0.02830 | up | |
| Sediminibacterium | 0.78644 | 0.66903 | 0.04466 | 0.08275 | 0.02830 | up | |
| Phreatobacter | 0.58423 | 0.45650 | 0.02609 | 0.03664 | 0.02830 | up | |
| Akkermansia | 0.08922 | 0.11654 | 0.30065 | 0.14112 | 0.02830 | down | |
| Haliangium | 0.17125 | 0.14827 | 0.02789 | 0.04857 | 0.02830 | up | |
| Rheinheimera | 0.65472 | 0.59817 | 0.00134 | 0.00299 | 0.03430 | up | |
| Babeliaceae_unclassified | 0.19694 | 0.22618 | 0.00217 | 0.00486 | 0.03430 | up | |
| Neisseriaceae_unclassified | 0.15191 | 0.22398 | 0.00053 | 0.00119 | 0.03430 | up | |
| Mitochondria_unclassified | 0.04877 | 0.04003 | 0.00079 | 0.00176 | 0.03430 | up | |
| Enhydrobacter | 0.02515 | 0.04311 | 0.00080 | 0.00179 | 0.03430 | up | |
| Prevotella_9 | 0.00158 | 0.00353 | 0.01028 | 0.00616 | 0.03430 | down | |
| Christensenellaceae_R-7_group | 0.00132 | 0.00294 | 0.01079 | 0.00626 | 0.03430 | down | |
| Subdoligranulum | 0.00132 | 0.00294 | 0.01022 | 0.00600 | 0.03430 | down | |
| Pajaroellobacter | 0.21550 | 0.20625 | 0.01617 | 0.01732 | 0.04650 | up | |
| Ensifer | 0.11633 | 0.08993 | 0.01271 | 0.01162 | 0.04650 | up | |
| Candidatus_Hepatoplasma | 1.10041 | 1.08793 | 42.28378 | 33.81319 | 0.04720 | down | |
| Betaproteobacteria_unclassified | 3.63215 | 2.93863 | 0.58376 | 0.81851 | 0.04720 | up | |
| Rhizobium | 0.79042 | 0.65016 | 0.18267 | 0.29645 | 0.04720 | up | |
| Sphingomonas | 0.43796 | 0.31654 | 0.03780 | 0.02199 | 0.04720 | up | |
| Piscinibacter | 0.41842 | 0.35342 | 0.05036 | 0.08130 | 0.04720 | up | |
| GUBF vs. GUSF | Genus | Mean _GUBF | Std _GUBF | Mean _GUSF | Std _GUSF | p value | Regulation |
| Acidovorax | 0.37621 | 0.28762 | 0.00000 | 0.00000 | 0.00530 | up | |
| Sphingobacteriales_unclassified | 0.16251 | 0.18890 | 0.00000 | 0.00000 | 0.00530 | up | |
| Dechloromonas | 0.03440 | 0.03016 | 0.00000 | 0.00000 | 0.00530 | up | |
| NS11-12_marine_group_unclassified | 0.03436 | 0.02169 | 0.00000 | 0.00000 | 0.00530 | up | |
| Helicobacter | 0.00000 | 0.00000 | 0.00804 | 0.00211 | 0.00530 | down | |
| Arcicella | 2.47547 | 2.24407 | 0.00905 | 0.02023 | 0.00710 | up | |
| Pelomonas | 1.46167 | 1.44935 | 0.00054 | 0.00121 | 0.00710 | up | |
| Kinneretia | 0.84167 | 0.74135 | 0.00163 | 0.00364 | 0.00710 | up | |
| Bryobacter | 0.40512 | 0.21599 | 0.00081 | 0.00182 | 0.00710 | up | |
| Lacihabitans | 0.24392 | 0.19627 | 0.00080 | 0.00178 | 0.00710 | up | |
| Haliangium | 0.17125 | 0.14827 | 0.00612 | 0.01368 | 0.00710 | up | |
| Saprospiraceae_unclassified | 0.36534 | 0.37424 | 0.00403 | 0.00605 | 0.00820 | up | |
| Sediminibacterium | 0.78644 | 0.66903 | 0.00561 | 0.00960 | 0.00880 | up | |
| 37-13_unclassified | 0.29714 | 0.31751 | 0.00296 | 0.00336 | 0.00880 | up | |
| Betaproteobacteria_unclassified | 3.63215 | 2.93863 | 0.18412 | 0.20016 | 0.00900 | up | |
| Novosphingobium | 0.91230 | 0.48971 | 0.03744 | 0.03807 | 0.00900 | up | |
| Burkholderiales_unclassified | 0.88513 | 0.50714 | 0.02018 | 0.01718 | 0.00900 | up | |
| Bacteroidota_unclassified | 0.23968 | 0.23327 | 0.00378 | 0.00846 | 0.01320 | up | |
| Alkanindiges | 0.07742 | 0.06256 | 0.00293 | 0.00654 | 0.01320 | up | |
| env.OPS_17_unclassified | 1.55415 | 1.51370 | 0.02868 | 0.05179 | 0.01500 | up | |
| Lachnospiraceae_unclassified | 0.03797 | 0.03483 | 0.00454 | 0.00534 | 0.01600 | up | |
| Citrobacter | 1.75451 | 2.58324 | 7.76702 | 4.72260 | 0.01630 | down | |
| AAP99 | 2.64359 | 2.82013 | 0.09300 | 0.11008 | 0.01630 | up | |
| Rheinheimera | 0.65472 | 0.59817 | 0.00000 | 0.00000 | 0.01860 | up | |
| Stenotrophomonas | 0.04828 | 0.06762 | 0.00000 | 0.00000 | 0.01860 | up | |
| Spirosomaceae_unclassified | 0.26214 | 0.28389 | 0.00000 | 0.00000 | 0.01860 | up | |
| Neisseriaceae_unclassified | 0.15191 | 0.22398 | 0.00000 | 0.00000 | 0.01860 | up | |
| Streptococcus | 0.01401 | 0.01859 | 0.00000 | 0.00000 | 0.01860 | up | |
| Rhodoferax | 0.06657 | 0.05177 | 0.00000 | 0.00000 | 0.01860 | up | |
| Acetobacter | 0.08312 | 0.15248 | 0.00000 | 0.00000 | 0.01860 | up | |
| Solirubrobacterales_unclassified | 0.07894 | 0.16792 | 0.00000 | 0.00000 | 0.01860 | up | |
| Mitochondria_unclassified | 0.04877 | 0.04003 | 0.00000 | 0.00000 | 0.01860 | up | |
| Sphingomonadaceae_unclassified | 0.03356 | 0.03207 | 0.00000 | 0.00000 | 0.01860 | up | |
| Sphingopyxis | 0.03237 | 0.02919 | 0.00000 | 0.00000 | 0.01860 | up | |
| PLTA13_unclassified | 0.03018 | 0.04026 | 0.00000 | 0.00000 | 0.01860 | up | |
| Ramlibacter | 0.02023 | 0.02394 | 0.00000 | 0.00000 | 0.01860 | up | |
| Butyricicoccus | 0.00552 | 0.00327 | 0.00000 | 0.00000 | 0.01860 | up | |
| Rikenellaceae_RC9_gut_group | 0.00412 | 0.00237 | 0.00000 | 0.00000 | 0.01860 | up | |
| mle1-27_unclassified | 0.10478 | 0.07991 | 0.01384 | 0.03096 | 0.02360 | up | |
| Edaphobaculum | 0.36533 | 0.23754 | 0.00188 | 0.00262 | 0.02640 | up | |
| Pajaroellobacter | 0.21550 | 0.20625 | 0.01194 | 0.02117 | 0.02640 | up | |
| Comamonadaceae_unclassified | 0.10474 | 0.09014 | 0.00650 | 0.01013 | 0.02640 | up | |
| Bifidobacterium | 0.03257 | 0.02362 | 0.00371 | 0.00578 | 0.02640 | up | |
| Rhizobium | 0.79042 | 0.65016 | 0.12497 | 0.24357 | 0.02780 | up | |
| Deinococcaceae_unclassified | 0.44655 | 0.37977 | 0.02540 | 0.03923 | 0.02780 | up | |
| Chloroplast_unclassified | 2.07102 | 2.03471 | 0.06818 | 0.09932 | 0.02830 | up | |
| Emticicia | 0.84730 | 0.86335 | 0.00516 | 0.01153 | 0.03430 | up | |
| Pantoea | 0.17450 | 0.18215 | 0.01977 | 0.04420 | 0.04060 | up | |
| Rurimicrobium | 0.01065 | 0.02167 | 0.08329 | 0.13866 | 0.04450 | down | |
| Vogesella | 0.50191 | 0.62873 | 0.01949 | 0.03429 | 0.04650 | up | |
| Piscinibacter | 0.41842 | 0.35342 | 0.04197 | 0.07214 | 0.04650 | up | |
| UCG-005 | 0.02842 | 0.01702 | 0.00616 | 0.00571 | 0.04650 | up | |
| Brevundimonas | 0.50008 | 0.26627 | 0.09912 | 0.15847 | 0.04720 | up | |
| Hydrogenophaga | 0.33209 | 0.21457 | 0.08131 | 0.11985 | 0.04720 | up | |
| Ferruginibacter | 0.22315 | 0.21484 | 0.04605 | 0.08226 | 0.04720 | up | |
| GUBM vs. GUSM | Genus | Mean _GUBM | Std _GUBM | Mean _GUSM | Std _GUSM | p value | Regulation |
| Cavicella | 0.02117 | 0.01518 | 0.00056 | 0.00124 | 0.00710 | up | |
| Romboutsia | 0.06026 | 0.03129 | 0.00575 | 0.00789 | 0.00820 | up | |
| Akkermansia | 0.30065 | 0.14112 | 0.03252 | 0.01007 | 0.00900 | up | |
| Shewanella | 0.03391 | 0.01437 | 0.00780 | 0.00511 | 0.00900 | up | |
| Novosphingobium | 0.18149 | 0.33630 | 0.00569 | 0.00908 | 0.01500 | up | |
| Bacteroides | 0.15106 | 0.17442 | 0.01516 | 0.01865 | 0.01630 | up | |
| Piscinibacter | 0.05036 | 0.08130 | 0.00000 | 0.00000 | 0.01860 | up | |
| Prosthecobacter | 0.04714 | 0.06719 | 0.00000 | 0.00000 | 0.01860 | up | |
| Curtobacterium | 0.11285 | 0.06482 | 0.00000 | 0.00000 | 0.01860 | up | |
| Faecalibacterium | 0.07804 | 0.04573 | 0.00000 | 0.00000 | 0.01860 | up | |
| Rodentibacter | 0.07227 | 0.04900 | 0.00000 | 0.00000 | 0.01860 | up | |
| Clostridia_UCG-014_unclassified | 0.05925 | 0.04104 | 0.00000 | 0.00000 | 0.01860 | up | |
| Noviherbaspirillum | 0.05311 | 0.03288 | 0.00000 | 0.00000 | 0.01860 | up | |
| Azospirillum | 0.03612 | 0.02212 | 0.00000 | 0.00000 | 0.01860 | up | |
| Microvirga | 0.03062 | 0.02047 | 0.00000 | 0.00000 | 0.01860 | up | |
| Erwinia | 0.02647 | 0.01645 | 0.00000 | 0.00000 | 0.01860 | up | |
| Orrella | 0.02182 | 0.01462 | 0.00000 | 0.00000 | 0.01860 | up | |
| Streptomyces | 0.02099 | 0.01200 | 0.00000 | 0.00000 | 0.01860 | up | |
| Terrisporobacter | 0.01080 | 0.00670 | 0.00000 | 0.00000 | 0.01860 | up | |
| WCHB1-32 | 0.01850 | 0.01645 | 0.00000 | 0.00000 | 0.01860 | up | |
| AKIW781_unclassified | 0.01348 | 0.00983 | 0.00000 | 0.00000 | 0.01860 | up | |
| Ferrovibrionales_unclassified | 0.01186 | 0.00727 | 0.00000 | 0.00000 | 0.01860 | up | |
| Christensenellaceae_R-7_group | 0.01079 | 0.00626 | 0.00000 | 0.00000 | 0.01860 | up | |
| Tuzzerella | 0.00836 | 0.00518 | 0.00000 | 0.00000 | 0.01860 | up | |
| Enterorhabdus | 0.00811 | 0.00552 | 0.00000 | 0.00000 | 0.01860 | up | |
| Veillonella | 0.00568 | 0.00479 | 0.00000 | 0.00000 | 0.01860 | up | |
| Prevotellaceae_NK3B31_group | 0.00697 | 0.00542 | 0.00000 | 0.00000 | 0.01860 | up | |
| Plesiomonas | 0.00699 | 0.00541 | 0.00000 | 0.00000 | 0.01860 | up | |
| Rhodocytophaga | 0.00514 | 0.00377 | 0.00000 | 0.00000 | 0.01860 | up | |
| Chryseobacterium | 0.11417 | 0.14953 | 0.00328 | 0.00603 | 0.02640 | up | |
| Enterococcus | 0.05551 | 0.03335 | 0.00283 | 0.00363 | 0.02780 | up | |
| Eubacterium coprostanoligenes_group_unclassified | 0.03973 | 0.02847 | 0.00437 | 0.00502 | 0.02780 | up | |
| Citrobacter | 0.57602 | 0.74011 | 30.42947 | 25.79339 | 0.02830 | down | |
| Caproiciproducens | 0.07592 | 0.05369 | 0.01318 | 0.01230 | 0.02830 | up | |
| Clostridium_sensu_stricto_1 | 0.13700 | 0.07735 | 0.01043 | 0.01361 | 0.02830 | up | |
| Devosia | 0.01024 | 0.01109 | 0.00051 | 0.00113 | 0.03430 | up | |
| Dorea | 0.02629 | 0.01808 | 0.00137 | 0.00306 | 0.03430 | up | |
| Ruminococcaceae_unclassified | 0.02686 | 0.01781 | 0.00051 | 0.00113 | 0.03430 | up | |
| Rothia | 0.02481 | 0.01604 | 0.00055 | 0.00123 | 0.03430 | up | |
| Intestinimonas | 0.01484 | 0.00898 | 0.00055 | 0.00123 | 0.03430 | up | |
| Paramuribaculum | 0.00937 | 0.00695 | 0.00101 | 0.00226 | 0.03430 | up | |
| Negativibacillus | 0.00784 | 0.00505 | 0.00054 | 0.00121 | 0.03430 | up | |
| Coprococcus | 0.01053 | 0.00881 | 0.00082 | 0.00184 | 0.03430 | up | |
| Subdoligranulum | 0.01022 | 0.00600 | 0.00051 | 0.00113 | 0.03430 | up | |
| Oscillospiraceae_unclassified | 0.00707 | 0.00653 | 0.00051 | 0.00113 | 0.03430 | up | |
| Bilophila | 0.00590 | 0.00403 | 0.00056 | 0.00124 | 0.03430 | up | |
| Candidatus_Hepatoplasma | 42.28378 | 33.81319 | 5.72612 | 7.40385 | 0.04720 | up | |
| Escherichia-Shigella | 0.22632 | 0.12115 | 0.06271 | 0.02727 | 0.04720 | up | |
| GUSF vs. GUSM | Genus | Mean _GUSF | Std _GUSF | Mean _GUSM | Std _GUSM | p value | Regulation |
| Babeliaceae_unclassified | 0.03433 | 0.06569 | 0.00000 | 0.00000 | 0.01860 | up | |
| Legionella | 0.05593 | 0.10938 | 0.00055 | 0.00123 | 0.03430 | up | |
| Fimbriiglobus | 1.03971 | 1.98544 | 0.04362 | 0.07290 | 0.04720 | up | |
| Actinobacteriota_unclassified | 0.22440 | 0.38076 | 0.03110 | 0.06306 | 0.04720 | up |
Disclaimer/Publisher’s Note: The statements, opinions and data contained in all publications are solely those of the individual author(s) and contributor(s) and not of MDPI and/or the editor(s). MDPI and/or the editor(s) disclaim responsibility for any injury to people or property resulting from any ideas, methods, instructions or products referred to in the content. |
© 2025 by the authors. Licensee MDPI, Basel, Switzerland. This article is an open access article distributed under the terms and conditions of the Creative Commons Attribution (CC BY) license (https://creativecommons.org/licenses/by/4.0/).
Share and Cite
Li, W.-F.; Zhao, A.-Q.; Chen, Y.; Yin, Z.-Y.; Mao, Y.-X.; Qu, Z.; Zhang, S.; Huang, H. Key Differences in the Gut Microbiota of Red-Claw Crayfish Cherax quadricarinatus with Different Sizes and Genders Under Consistent Farming Conditions. Biology 2025, 14, 1209. https://doi.org/10.3390/biology14091209
Li W-F, Zhao A-Q, Chen Y, Yin Z-Y, Mao Y-X, Qu Z, Zhang S, Huang H. Key Differences in the Gut Microbiota of Red-Claw Crayfish Cherax quadricarinatus with Different Sizes and Genders Under Consistent Farming Conditions. Biology. 2025; 14(9):1209. https://doi.org/10.3390/biology14091209
Chicago/Turabian StyleLi, Wen-Feng, An-Qi Zhao, Yan Chen, Zhao-Yang Yin, Yun-Xiang Mao, Zhe Qu, Shan Zhang, and Hai Huang. 2025. "Key Differences in the Gut Microbiota of Red-Claw Crayfish Cherax quadricarinatus with Different Sizes and Genders Under Consistent Farming Conditions" Biology 14, no. 9: 1209. https://doi.org/10.3390/biology14091209
APA StyleLi, W.-F., Zhao, A.-Q., Chen, Y., Yin, Z.-Y., Mao, Y.-X., Qu, Z., Zhang, S., & Huang, H. (2025). Key Differences in the Gut Microbiota of Red-Claw Crayfish Cherax quadricarinatus with Different Sizes and Genders Under Consistent Farming Conditions. Biology, 14(9), 1209. https://doi.org/10.3390/biology14091209
