Next Article in Journal
Interannual Variations in Soil Bacterial Community Diversity and Analysis of Influencing Factors During the Restoration Process of Scirpus Mariqueter Wetlands
Previous Article in Journal
Epidermal Growth Factor Receptor (EGFR)-Targeting Peptides and Their Applications in Tumor Imaging Probe Construction: Current Advances and Future Perspectives
 
 
Font Type:
Arial Georgia Verdana
Font Size:
Aa Aa Aa
Line Spacing:
Column Width:
Background:
Article

Characterization and Functional Analysis of the FBN Gene Family in Cotton: Insights into Fiber Development

1
College of Advanced Agriculture Sciences, Zhejiang A&F University, Lin’an, Hangzhou 311300, China
2
College of Life Sciences, Shaanxi Normal University, Xi’an 710119, China
3
National Key Laboratory of Cotton Bio-Breeding and Integrated Utilization, School of Life Science, Henan University, Kaifeng 475004, China
*
Authors to whom correspondence should be addressed.
These authors contribute equally to this work.
Biology 2025, 14(8), 1012; https://doi.org/10.3390/biology14081012
Submission received: 20 June 2025 / Revised: 17 July 2025 / Accepted: 4 August 2025 / Published: 7 August 2025
(This article belongs to the Section Bioinformatics)

Simple Summary

The FBN gene family in cotton was characterized in this study: 28 members were identified in upland cotton (Gossypium hirsutum), with comparable numbers in other cotton species. Allotetraploid species harbor approximately twice as many FBN genes as diploids, indicating lineage-specific expansion during polyploidization. Phylogenetic and structural analyses showed these genes cluster into 11 groups, share conserved motifs and the PAP-fibrillin domain, and contain hormone-responsive cis-elements. Expression profiling revealed that specific GhFBN genes, such as GhFBN2-2, are highly expressed during key fiber development stages. Hormone treatments demonstrated that GhFBN1A-2 is induced by GA3, which promotes fiber growth, but repressed by MeJA, while GhFBN11-2 is downregulated by GA3 and IAA. These findings highlight FBNs’ role in hormone-mediated cotton fiber development, providing targets for improving fiber quality in breeding programs.

Abstract

Fibrillins (FBNs) are indispensable for plant growth and development, orchestrating multiple physiological processes. However, the precise functional role of FBNs in cotton fiber development remains uncharacterized. This study reports a genome-wide characterization of the FBN gene family in cotton. A total of 28 GhFBN genes were identified in upland cotton, with systematic analyses of their phylogenetic relationships, protein motifs, gene structures, and hormone-responsive cis-regulatory elements. Expression profiling of GhFBN1A during fiber development revealed stage-specific activity across the developmental continuum. Transcriptomic analyses following hormone treatments demonstrated upregulation of GhFBN family members, implicating their involvement in hormone-mediated regulatory networks governing fiber cell development. Collectively, this work presents a detailed molecular characterization of cotton GhFBNs and establishes a theoretical foundation for exploring their potential applications in cotton breeding programs aimed at improving fiber quality.

1. Introduction

Fibrillin, a plastid lipid-associated protein (PAP) first identified in red rose (Rosa rugosa) and bell pepper (Capsicum annuum), is conserved across photosynthetic organisms spanning from cyanobacteria to higher plants [1,2,3,4,5,6,7]. Since its discovery, extensive studies have shown that fibrillin is remarkably conserved across a wide spectrum of photosynthetic organisms, ranging from simple cyanobacteria to complex higher plants. This conservation implies that fibrillin plays fundamental roles in photosynthetic processes that are essential for the survival and growth of these organisms. For example, in cyanobacteria, fibrillin proteins might be involved in maintaining the stability of the photosynthetic apparatus, which is crucial for their autotrophic lifestyle [8]. Fibrillins, initially characterized by their subcellular localization and functional specializations in distinct organelles, have been variously denominated as plastid lipid-associated protein (PAP), plastoglobule protein (PGL), chloroplast drought-induced stress protein of 34 kDa (CDSP34), and chromoplast-specific carotenoid-associated protein (ChrC) [2,3,9,10].
Research on the subcellular localization of FBN proteins is crucial for understanding their functions. Multiple studies have shown that FBN proteins are predominantly located in chloroplasts, distributed across the stroma, thylakoids, and plastoglobules (PGs) [6,11,12]. FBN proteins are also present in plastids other than chloroplasts, with relevant studies having elucidated their distribution in plastid-containing organisms and the significance of their presence in non-chloroplast plastids [4,13]. Overall, FBN proteins’ subcellular localization provides a spatial basis for their involvement in photosynthesis, lipid metabolism, plant development, and stress responses.
Several investigations have shown that FBNs centrally regulate key physiological processes in diverse plant species, including photosynthetic mechanisms, stress response, and plant growth and development [14,15,16,17]. Among the 14 FBN isoforms in Arabidopsis, FBN1a, FBN1b, and FBN2 regulate jasmonic acid biosynthesis under light or low-temperature stress [12,18]. In bell pepper, FBN1 protein levels correlate positively with fruit ripening, while in potato, high expression of C40.4 (FBN1) enhances tuber carotenoid content [19]. The OsFBN gene in rice is induced by extreme temperature stress [10,20]. In diverse plant species, including cucumber (Cucumis sativus), tomato (Solanum lycopersicum), sweet orange (Citrus sinensis) and mustard (Brassica juncea), the expression of FBN proteins has been reported [21,22,23,24].
Cotton, as the world’s premier natural fiber crop, serves as an ideal model system for studying cell elongation [25,26]. Gossypium hirsutum, domesticated approximately 8000 years ago, has become the predominant cultivated cotton species due to its production of relatively long fiber cells that are well-adapted to modern textile manufacturing processes [25]. The fiber quality of cotton directly affects the economic efficiency of the textile industry. Cotton fiber cell development is typically divided into five overlapping stages: cell initiation, elongation, transitional wall thickening, secondary cell wall thickening, and maturation [27]. The elongation stage is a critical period that determines fiber length, an important trait that directly influences the economic value of cotton [28]. Despite the established role of FBNs in plant development across multiple species, their function in cotton fiber development remains uncharacterized. Here, we identified the GhFBN gene family from four cotton species’ genomic data via bioinformatics, characterizing their structures, chromosomal locations, phylogeny, collinearity, and expression profiles to reveal functional diversity. This study deepens the understanding of cotton GhFBN genes, highlights their potential in enhancing fiber quality, and provides valuable candidate genes and theoretical support for molecular breeding to improve cotton fiber traits in agricultural practice.

2. Materials and Methods

2.1. Identification of Cotton GhFBN Genes

Amino acid sequences of the Arabidopsis FBN gene family were obtained from the Arabidopsis Information Resource (https://www.arabidopsis.org, (accessed on 5 April 2025)). Subsequently, these sequences were used as query sets to conduct local BLASTP searches against the reference genome assemblies of Gossypium hirsutum, Gossypium raimondii, Gossypium arboreum and Gossypium barbadense (https://yanglab.hzau.edu.cn/CottonMD, (accessed on 5 April 2025)), with a significance criterion of E-value < 1 × 10−5. The hidden Markov model (HMM) profile for the FBN domain (Pfam accession: PF04755) was retrieved from the Pfam database [29]. This profile was subsequently employed to screen protein databases using HMMER v3.0 (http://hmmer.org/, (accessed on 20 April 2025)), with a stringent E-value cutoff of <0.01 to ensure the reliability of the search results. The identities of the screened proteins were further verified by querying the SMART [30] and InterPro [31] databases. The identified cotton FBN genes were designated based on their sequence homology with Arabidopsis orthologs.

2.2. Multiple Alignment and Phylogenetic Analysis

Multiple sequence alignments and phylogenetic analyses were performed using MEGA 11.0 software. The Neighbor Joining (NJ) method was employed for phylogenetic tree reconstruction, with bootstrap support values calculated based on 1000 replicates to assess nodal confidence. All other algorithmic parameters were maintained at their default settings.

2.3. Structure Analysis and Cis-Element Prediction

Motif analysis was conducted using the MEME Suite v5.5.8 [32]. Promoter regions (2000 bp upstream of the translation start site) were extracted, and cis-regulatory elements were predicted using PlantCARE (https://bioinformatics.psb.ugent.be/webtools/plantcare/html/, (accessed on 10 May 2025)). The gene structure and motif analysis results were visualized using TBtools software v2.225 [33].

2.4. Chromosomal Location and Collinearity Analysis

Chromosomal location information for genes was extracted from the genome GFF3 annotation data, and TBtools v2.225 software was employed to generate chromosomal mapping diagrams and conduct gene collinearity analysis [33].

2.5. In Vitro Ovule Culture and RNA-Seq

Ovules were harvested from +1 DPA upland cotton flowers. Following surface sterilization with 75% (w/v) ethanol, the ovules were dissected under sterile conditions and transferred to ovule in vitro culture medium [34]. For the experimental groups, culture media were prepared with final concentrations of 0.1 mM MeJA (methyl jasmonate), 0.5 mM GA3 (gibberellin A3), or 5 mM IAA (indole-3-acetic acid). All hormones were purchased from Beijing Solarbio Science & Technology Co., Ltd. (Beijing, China). Following independent cultivation at 30 °C for 10 days, total RNA was extracted from the collected samples, with 2 μg of RNA used for RNA-seq library construction. Transcriptome sequencing (RNA-seq) was performed on the Illumina NovaSeq 6000 platform, and subsequent data analysis was carried out by Wuhan IGENEBOOK Biotechnology Co. (Wuhan, China). Three independent biological replicates were included in the experiment.

2.6. Evolutionary Selection Pressure Analysis

Using the Easy Ka/Ks Calculator in TBtools v2.225 software [33], we calculated the nonsynonymous (Ka) and synonymous (Ks) substitution rates for duplicated FBN gene pairs that had been aligned by MEGA 11.0 software. According to the Ka/Ks ratio criteria (Ka/Ks > 1 indicating positive selection, Ka/Ks = 1 indicating neutral selection, and Ka/Ks < 1 indicating purifying selection [35]), we evaluated the selection pressure patterns for each gene pair.

2.7. Expression Pattern Analysis of Cotton FBN Genes

Transcriptome datasets from diverse tissues (ovules at 0 days post-anthesis (DPA), and fibers at 5, 10, 15, 20, and 25 DPA) [36] and hormone conditions (MeJA, GA3 and IAA treatments) were utilized. Gene expression levels were estimated as fragments per kilobase of exon per million reads (FPKM) using Cufflinks, normalized, and visualized via heatmaps generated with TBtools software [33].

2.8. qRT-PCR Analysis

Total RNA was extracted separately from ovules at 0 DPA and developing fiber tissues at 5, 10, 15, and 20 DPA of Jin668 using the FastPure Universal Plant Total RNA Isolation Kit (Vazyme Biotechnology, Nanjing, China). First-strand cDNA was synthesized from 1 μg of total RNA using the HiScript II Q RT SuperMix for qPCR (Vazyme Biotechnology) according to the manufacturer’s protocol. Quantitative real-time PCR (qRT-PCR) was performed using the ChamQ SYBR qPCR Master Mix (Vazyme Biotechnology), with three biological replicates per gene. The cotton ubiquitin gene UBQ7 (GenBank accession: AY189972) was used as an internal reference, and primer sequences are listed in Table S1. Relative gene expression levels were calculated using the 2−ΔΔCT method [37].

3. Results

3.1. Identification of FBN Genes in Cotton

To identify FBN genes in cotton, we used 14 Arabidopsis FBN amino acid sequences as queries for BLASTP and HMMER3.0 searches, and identified 28 FBN proteins in G. hirsutum (Gh), 28 in G. barbadense (Gb), 13 in G. arboreum (Ga) and 15 in G. raimondii (Gr) (Table 1). Comparative genomic analysis revealed that allopolyploid cotton species (G. hirsutum and G. barbadense) possessed approximately twice the FBN gene count of diploid G. arboreum and G. raimondii (Table 1), indicating lineage-specific expansion of the FBN gene family during cotton polyploidization. In G. arboreum, the lengths of FBN genes ranged from 1031 bp to 5543 bp, encoding polypeptides composed of 215 to 677 amino acids. The predicted molecular weights spanned from 24.35 kDa to 76.67 kDa, with theoretical isoelectric points varying between 4.54 and 9.86 (Table 1). In G. raimondii, FBN gene lengths varied between 728 bp and 6103 bp, encoding polypeptides composed of 423 to 2031 amino acids. Predicted molecular weights spanned 15.87 kDa to 76.79 kDa, with theoretical isoelectric points ranging from 4.49 to 9.76 (Table 1). Similarly, in G. barbadense and G. hirsutum, notable variations were observed in the FBN gene attributes. Their gene lengths ranged from 609 bp to 12,587 bp, isoelectric points from 4.4 to 9.8, and molecular weights from 12.79 kDa to 76.68 kDa (Table 1). These findings suggest that the FBN gene family in cotton has undergone evolutionary expansion.

3.2. Phylogenetic Relationships of FBN Genes

To clarify the evolutionary relationships of the FBN gene family in cotton, we constructed a phylogenetic tree using the Neighbor Joining (NJ) method with the FBN protein sequences from A. thaliana, G. arboreum, G. raimondii, G. hirsutum and G. barbadense. Cotton FBN genes from G. arboreum, G. raimondii, G. hirsutum and G. barbadense are named by their phylogenetic positions relative to AtFBN genes. Phylogenetic analysis revealed that FBNs are classified into 11 groups (Figure 1). The groups FBN2, FBN4, FBN8, FBN9, FBN10, and FBN11 exhibited a highly conserved evolutionary pattern. These gene groups experienced independent expansions in G. arboreum, G. raimondii, G. hirsutum, and G. barbadense, and manifested a one-to-one orthologous relationship. During evolution in G. arboreum, the genes GaFBN3B and GaFBN7B were lost, whereas G. raimondii underwent losses of GrFBN1B, GrFBN3B, and GrFBN7A. The hybridization events in allotetraploid cotton species (G. hirsutum and G. barbadense) might have driven this unbalanced evolutionary trajectory.

3.3. Structure Analysis of Cotton GhFBN Genes

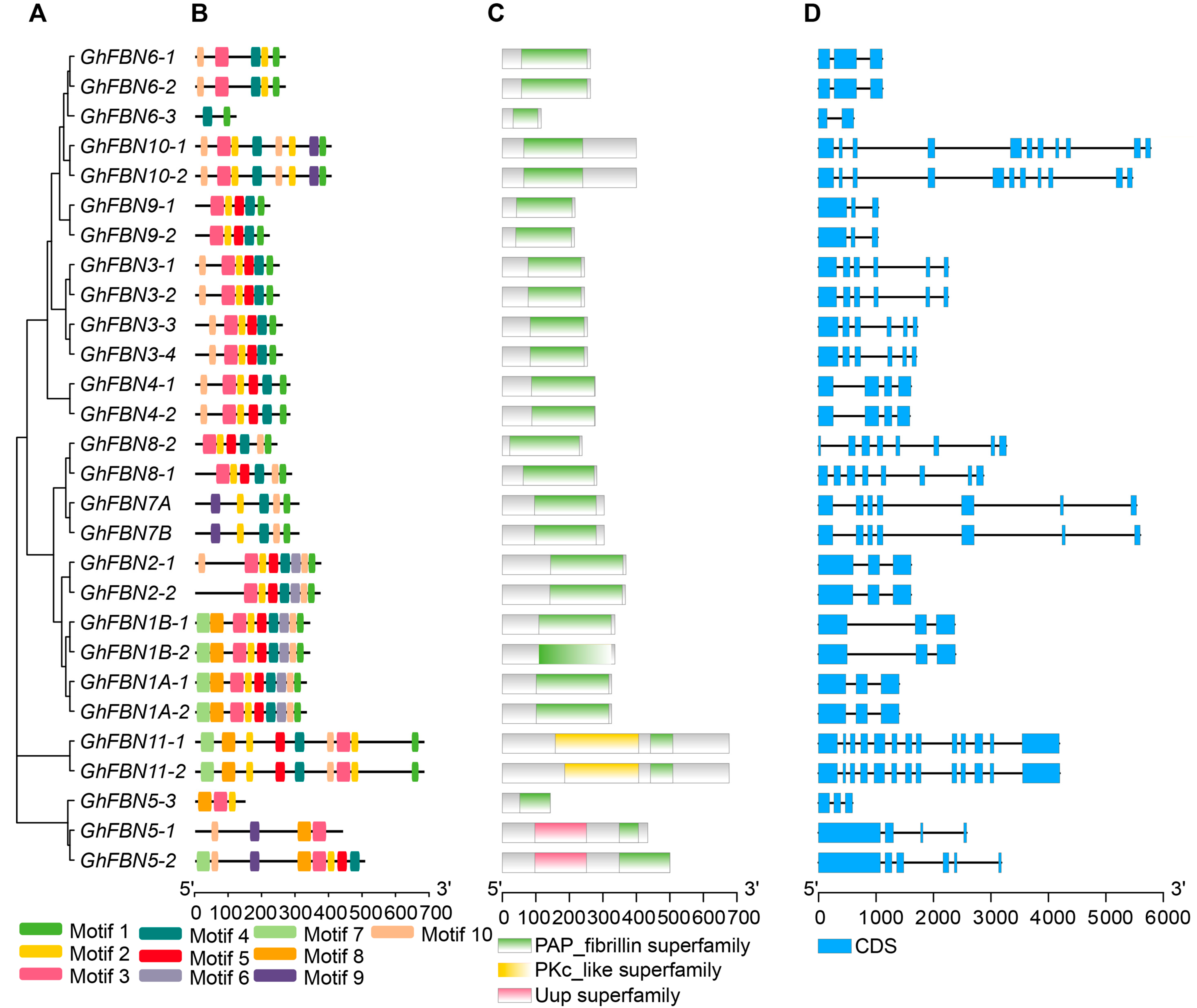
To comprehensively explore the structural diversity of FBN genes, we conducted an analysis of the sequence structures, motifs, and conserved domains of the identified FBN genes in G. hirsutum, guided by phylogenetic analysis (Figure 2A). With the exceptions of GhFBN6-3 and GhFBN5-1, the remaining genes shared similar motifs (Figure 2B). All members of the FBN family possess the PAP-fibrillin domain, a characteristic structural feature that defines this gene family (Figure 2C). Moreover, the exon/intron structures of FBN genes within the same group were strikingly alike compared to those in other groups (Figure 2D). These findings imply that genes with unique structural features might perform specialized biological functions.

3.4. Chromosomal Location and Gene Duplication of GhFBN Genes

To investigate the chromosomal distribution of GhFBN genes, each GhFBN gene was mapped to its corresponding chromosome using gene information from the NBI database. For a deeper exploration of GhFBN gene evolution across four cotton species, genome duplication events including whole-genome duplication (WGD), segmental duplication, and tandem duplication were examined. In G. hirsutum, 28 GhFBN genes display a heterogeneous distribution across the 18 chromosomes. Specifically, there are 13 GhFBN genes in the A chromosome group and 15 GhFBN genes in the D chromosome group (Figure 3). Chromosome D09 harbors the highest number of GhFBN genes, with four. In contrast, GhFBN4-2 and GhFBN5-3 are mapped to scaffolds. To decipher the expansion pattern of the GhFBN gene family in G. hirsutum, Circos analysis was carried out. The results demonstrate that 26 GhFBN family genes have experienced tandem duplication and are dispersed across chromosomes A01, A04, A05, A06, A07, A08, A09, A11, D01, D04, D05, D06, D07, D08, D09 and D11 (Figure 4). The remaining two genes are scattered within the G. hirsutum genome. We further delved into the FBN gene family in G. hirsutum, G. arboreum, G. raimondii and G. barbadense, and explored the gene duplication patterns of FBN genes in G. arboreum and G. barbadense (Figure 5). The duplicate gene pairs of these four cotton species reveal the basis for polyploidization and large-scale expansion of the FBN gene family during the evolutionary process.

3.5. Selection Pressure Ka/Ks Analysis

To elucidate the selective pressures acting on GhFBN genes during gene duplication in upland cotton, this study comprehensively analyzed coding sequences of all intragenomic paralogous pairs. Homologous coding regions free of frameshift mutations were identified through sequence alignment, followed by computation of nonsynonymous (Ka) and synonymous (Ks) substitution rates for each paralog pair using TBtools. Evolutionary selective pressures were inferred based on Ka/Ks ratio analyses. In G. hirsutum GhFBNs, 17 gene pairs exhibited Ka/Ks < 0.5 and 3 displayed ratios of 0.5–1, with strong purifying selection and high sequence conservation inferred in the majority and near-neutral evolution detected in the remainder (Table 2). These findings suggest that functional divergence was constrained by dosage effects or evolutionary time constraints post-whole-genome/segmental duplication.

3.6. Analysis of Putative Cis-Acting Elements in GhFBN Promoters

To further explore the biological activities of GhFBNs in G. hirsutum, we obtained the 2 kb upstream promoter regions of all GhFBN genes and analyzed their cis-acting regulatory elements with the PlantCARE database. In the promoter regions of GhFBN genes, we identified multiple types of regulatory elements (Figure 6). These elements included those responsive to plant hormones, such as ABRE (abscisic acid), CGTCA-motif and TGACG-motif (methyl jasmonate), P-box, TATC-box, and GARE-motif (gibberellic acid), AuxRR-core and TGA-element (auxin), and TCA-element (salicylic acid), indicating that the expression of GhFBNs is regulated by different plant hormones (Table 3). Moreover, light-responsive elements like L-box were also detected. Overall, these results suggest that GhFBNs participate in plant growth, development, and responses to environmental stresses.

3.7. Expression Profiling Based on Transcriptome Data

To delve deeper into the functions of GhFBN genes in cotton, we analyzed RNA sequencing data from various tissues of upland cotton, including seeds, roots, stems, flowers, leaves, 0 DPA ovules, and fibers at different developmental stages. The results showed that GhFBN genes were predominantly expressed in flowers, with leaves exhibiting the second-highest expression levels (Figure 7A). Genes including GhFBN2-1, GhFBN2-2, GhFBN3-3, GhFBN7A, and GhFBN7B showed elevated expression at the fiber initiation stage (Figure 7B). Significantly, GhFBN1A-1, GhFBN1A-2 and GhFBN2-2 were more highly expressed during the fiber elongation stage (Figure 7B). Notably, GhFBN2-2 maintained consistently high expression throughout the entire fiber development process (Figure 7B). To further explore the evolutionary basis of this expression pattern, a comparative analysis of A- and D-subgenome divergence revealed distinct transcriptional dynamics among homologous genes during fiber development. Specifically, while GhFBN2-2 (A-subgenome homoeolog) exhibits sustained high expression, its D-subgenome counterpart GhFBN2-1 shows significantly reduced transcription during critical fiber developmental stages, suggesting minimal functional involvement in this process. In contrast, the robust, consistent expression of GhFBN2-2 across fiber development indicates potential adaptive specialization in regulating spatiotemporal fiber developmental programs. Based on the transcriptomic expression data from different fiber development stages, we performed targeted validation of GhFBN1A-1, GhFBN1A-2, GhFBN2-1, GhFBN2-2, GhFBN7A, and GhFBN7B via quantitative real-time PCR (qRT-PCR), and the results were consistent with the expression trends observed in the transcriptomic data (Figure 7C). Collectively, these findings strongly suggest that GhFBNs play pivotal roles in fiber development.
Promoter analysis predicted potential involvement of GhFBNs in phytohormone signaling pathways. Previous studies have demonstrated that GA (gibberellin acid) and IAA can promote fiber development, whereas JA (jasmonic acid) inhibits fiber development [34,38,39]. To validate this hypothesis, transcriptomic sequencing was performed on 10 DPA fibers derived from in vitro-cultured ovules, with experimental groups treated with MeJA, GA3, or IAA and non-hormonally treated samples included as the control (CK). Results revealed that GhFBN1A-2 expression was significantly downregulated by MeJA but strongly induced by GA3, suggesting it may have a positive regulatory role in GA3-mediated fiber development (Figure 8). In contrast, GhFBN5-3 and GhFBN6-3 are hardly expressed in fibers before and after GA3 and IAA treatments, indicating that they may not be involved in GA3- and IAA-induced fiber elongation (Figure 8B,C). Meanwhile, the expression level of GhFBN11-2 in fiber cells was downregulated following GA3 treatment, while that of GhFBN3-3 in fiber cells was similarly reduced after IAA treatment. These findings indicate that these genes exhibit a negative correlation with fiber elongation mediated by gibberellin or auxin, respectively (Figure 8B,C). Building on these transcriptomic insights, we performed qRT-PCR validation on GhFBN1A-2, GhFBN11-2, and GhFBN3-3 under identical hormonal treatments, confirming consistent expression trends with the transcriptomic data. Collectively, these data highlight the diverse regulatory roles of GhFBNs in phytohormone-mediated cotton fiber elongation.

4. Discussion

The FBN gene family has been identified on a whole-genome scale in numerous plant species, and considerable insights have been gained into its potential functions in the growth and development of plants such as pepper and potato [10,20,40]. Cotton, being a crucial economic crop, holds significant agricultural and industrial value. Remarkably, however, there has been no report on the whole-genome study of the FBN gene family in upland cotton (Gossypium hirsutum). Moreover, whether FBN genes are involved in the growth and development of cotton and, if so, what roles they play remain largely unknown, thus presenting an important area for further exploration.
From an evolutionary perspective, the number of FBN genes varies among different cotton species. For example, 28, 28, 13 and 15 members of the FBN gene family were identified in G. hirsutum, G. barbadense, G. arboreum and G. raimondii, respectively. This, together with the situations of the FBN gene family in other plants, indicates that the FBN gene family has undergone expansion and differentiation during the plant evolution process. The number of FBN genes in allotetraploid cotton species is approximately twice that in diploid G. arboreum and G. raimondii, suggesting a lineage-specific expansion of the FBN gene family during cotton polyploidization. This expansion likely provides a more abundant genetic basis for cotton to adapt to diverse environments and meet its own developmental needs.
In terms of functions, FBN genes play crucial roles in plant growth, development, and stress responses [41]. In cotton, different GhFBN genes exhibit specific expression patterns at various stages of fiber development. For instance, GhFBN7A, GhFBN7B, and other genes show high expression levels at the fiber initiation stage, while GhFBN1A-1 and GhFBN2-2 are more highly expressed during the fiber elongation stage. The sustained high expression of GhFBN2-2 throughout fiber development, coupled with its distinct transcriptional divergence from the D-subgenome homoeolog GhFBN2-1, which shows significantly reduced transcription at critical stages, highlights subgenome-specific functional differentiation in cotton fiber traits. This expression pattern strongly supports the adaptive specialization of the A-subgenome GhFBN2-2 in regulating the spatiotemporal programs underlying fiber development, emphasizing its potential role in this agronomically vital process. This is consistent with the functions of FBN genes in the development processes of other plants. For example, in tomatoes, most SlFBNs play important roles in leaf development [22]. This indicates that FBN genes have conserved functions in specific tissues and developmental stages of different plants.
The differential expression of GhFBNs in response to MeJA, GA3, and IAA treatments reveals their specialized roles in hormone-mediated cotton fiber elongation. Strong induction of GhFBN1A-2 by GA and simultaneous repression by JA highlight its potential as a positive regulator in GA-driven fiber development, while GA-induced downregulation of GhFBN11-2 and IAA-induced downregulation of GhFBN3-3 suggest their negative regulatory roles in hormone-induced growth. Notably, GhFBN5-3 and GhFBN6-3 show negligible expression changes, indicating a lack of involvement in these processes. These findings validate the involvement of GhFBNs in phytohormone signaling and provide critical insights for targeted molecular breeding to improve cotton fiber quality.
Regarding the response to abiotic stresses, existing studies have demonstrated that the FBN gene family is involved in plant responses to stresses such as drought [16,42,43]. Although there is currently no direct evidence of the specific association between GhFBN genes and drought stress in cotton, based on research on other plants, it can be inferred that GhFBN genes may also be involved. For example, in potatoes, drought stress increases the mRNA and protein abundances of CDSP 34 (FBN1) [44,45]. In wheat, the expressions of multiple FBN genes, such as TaFBNA1, are significantly upregulated under drought, low-temperature, and other stress conditions [14]. Therefore, GhFBN genes in cotton are likely to also play important roles in responses to drought and other abiotic stresses, which is worthy of further investigation.
In addition, the interactions between FBN proteins also affect the exertion of their functions [46]. In cotton, there is currently little research on the interactions of FBN proteins, so we refer to studies on other plants, such as the interaction between FBN1a and FBN2, and the interactions between FBN5 and SPS1, and between FBN5 and SPS2, respectively, in Arabidopsis [15,47]. FBN1A and FBN1B may form homodimers, heterodimers, or oligomers to interact and exert their functions [48]. It can be speculated that there is a complex interaction network among FBN proteins in cotton. These interactions may jointly regulate the growth, development, and stress response processes of cotton.
The FBN gene family in cotton shares similarities and specificities with those in other plants in terms of evolution, functions, and protein–protein interactions, and this study further reveals their potential in fiber quality improvement through functional characterization. Key targets are identified: leveraging GhFBN2-2’s consistent high expression during fiber development, enhancing GhFBN1A-2 GA3-induced growth promotion, and avoiding GhFBN11-2 and GhFBN3-3 negative interference with hormone signaling. Future research can further focus on the specific mechanisms of cotton FBN genes in stress responses and their interaction relationships. This will not only contribute to a deeper exploration of the regulatory mechanisms of cotton growth and development but also provide a solid theoretical basis for the genetic improvement of cotton.

5. Conclusions

In conclusion, we identified 28, 28, 13 and 15 members of the FBN gene family in G. hirsutum, G. barbadense, G. arboreum and G. raimondii, respectively. This study provides the first comprehensive characterization of FBN genes in cotton and establishes the role of GhFBN1A-2 in fiber development. By integrating analyses of gene structure, evolutionary dynamics, expression patterns, and functional validation, we delineated the evolutionary trajectories and functional diversification of FBN genes during cotton genome evolution. These findings not only deepen our understanding of the biological roles of FBNs in fiber development but also provide a foundation for future genetic improvement of cotton fiber quality. These findings deepen our understanding of GhFBN-mediated regulation of cotton fiber development stages like elongation and cell wall formation, provide a molecular basis for genetic improvement of fiber quality, and identify target genes to guide precision breeding for enhanced traits such as length and strength through clarified functional characteristics and regulatory patterns of specific GhFBN members in hormone-mediated growth.

Supplementary Materials

The following supporting information can be downloaded at https://www.mdpi.com/article/10.3390/biology14081012/s1. Table S1: The primers used in this study.

Author Contributions

L.L. and G.X. conceived the research. S.Y. and L.H. carried out the experiments. Z.F. and L.Z. analyzed the data. L.Z., L.L. and G.X. prepared the manuscript. All authors have read and agreed to the published version of the manuscript.

Funding

This research received no external funding.

Institutional Review Board Statement

Not applicable.

Informed Consent Statement

Not applicable.

Data Availability Statement

The data that supports this study are available in the Supplementary Materials of this article.

Conflicts of Interest

The authors declare no conflicts of interest.

References

  1. Mandel, M.A.; Feldmann, K.A.; Herrera Estrella, L.; Rocha Sosa, M.; León, P. CLA1, a novel gene required for chloroplast development, is highly conserved in evolution. Plant J. 2003, 9, 649–658. [Google Scholar] [CrossRef]
  2. Deruère, J.; Römer, S.; Harlingue, A.; Backhaus, R.A.; Kuntz, M.; Camara, B. Fibril assembly and carotenoid overaccumulation in chromoplasts: A model for supramolecular lipoprotein structures. Plant Cell 1994, 6, 119–133. [Google Scholar]
  3. Lohscheider, J.N.; Río Bártulos, C. Plastoglobules in algae: A comprehensive comparative study of the presence of major structural and functional components in complex plastids. Mar. Genom. 2016, 28, 127–136. [Google Scholar] [CrossRef] [PubMed]
  4. Simkin, A.J.; Gaffé, J.; Alcaraz, J.P.; Carde, J.P.; Bramley, P.M.; Fraser, P.D.; Kuntz, M. Fibrillin influence on plastid ultrastructure and pigment content in tomato fruit. Phytochemistry 2007, 68, 1545–1556. [Google Scholar] [CrossRef] [PubMed]
  5. Newman, L.A.; Hadjeb Nd Price, C.A. Synthesis of two chromoplast-specific proteins during fruit development in Capsicum annuum. Plant Physiol. 1989, 91, 455–458. [Google Scholar] [CrossRef]
  6. Kessler, F.; Schnell, D.; Blobel, G. Identification of proteins associated with plastoglobules isolated from pea (Pisum sativum L.) chloroplasts. Planta 1999, 208, 107–113. [Google Scholar] [CrossRef] [PubMed]
  7. Wuttke, H.G. Chromoplasts in Rosa rugosa: Development and chemical characterization of tubular elements. Z. Naturforsch C Biosci. 1976, 31, 456d–460d. [Google Scholar] [CrossRef]
  8. Cunningham, F.X.; Tice, A.B., Jr.; Pham, C.; Gantt, E. Inactivation of genes encoding plastoglobuli-like proteins in Synechocystis sp. PCC 6803 leads to a light-sensitive phenotype. J. Bacteriol. 2010, 192, 1700–1709. [Google Scholar] [CrossRef]
  9. Langenkämper, G.; Manac’h, N.; Broin, M.; Cuiné, S.; Becuwe, N.; Kuntz, M.; Rey, P. Accumulation of plastid lipid-associated proteins (fibrillin/CDSP34) upon oxidative stress, ageing and biotic stress in Solanaceae and in response to drought in other species. J. Exp. Bot. 2001, 52, 1545–1554. [Google Scholar] [CrossRef]
  10. Pozueta Romero, J.; Rafia, F.; Houlné, G.; Cheniclet, C.; Carde, J.P.; Schantz, M.L.; Schantz, R. A ubiquitous plant housekeeping gene, PAP, encodes a major protein component of bell pepper chromoplasts. Plant Physiol. 1997, 115, 1185–1194. [Google Scholar] [CrossRef]
  11. Ytterberg, A.J.; Peltier, J.B.; van Wijk, K.J. Protein profiling of plastoglobules in chloroplasts and chromoplasts. A surprising site for differential accumulation of metabolic enzymes. Plant Physiol. 2006, 140, 984–997. [Google Scholar] [CrossRef]
  12. Lundquist, P.K.; Poliakov, A.; Bhuiyan, N.H.; Zybailov, B.; Sun, Q.; van Wijk, K.J. The functional network of the Arabidopsis plastoglobule proteome based on quantitative proteomics and genome-wide coexpression analysis. Plant Physiol. 2012, 158, 1172–1192. [Google Scholar] [CrossRef]
  13. Suzuki, T.; Tsunekawa, S.; Koizuka, C.; Yamamoto, K.; Imamura, J.; Nakamura, K.; Ishiguro, S. Development and disintegration of tapetum-specific lipid-accumulating organelles, elaioplasts and tapetosomes, in Arabidopsis thaliana and Brassica napus. Plant Sci. 2013, 207, 25–36. [Google Scholar] [CrossRef]
  14. Jiang, Y.; Hu, H.; Ma, Y.; Zhou, J. Genome-wide identification and characterization of the fibrillin gene family in Triticum aestivum. PeerJ 2020, 8, e9225. [Google Scholar] [CrossRef]
  15. Kim, E.H.; Lee, Y.; Kim, H.U. Fibrillin 5 is essential for plastoquinone-9 biosynthesis by binding to solanesyl diphosphate synthases in Arabidopsis. Plant Cell 2015, 27, 2956–2971. [Google Scholar] [CrossRef] [PubMed]
  16. Singh, D.K.; McNellis, T.W. Fibrillin protein function: The tip of the iceberg? Trends Plant Sci. 2011, 16, 432–441. [Google Scholar] [CrossRef]
  17. Rey, P.; Gillet, B.; Römer, S.; Eymery, F.; Massimino, J.; Peltier, G.; Kuntz, M. Over-expression of a pepper plastid lipid-associated protein in tobacco leads to changes in plastid ultrastructure and plant development upon stress. Plant J. 2000, 21, 483–494. [Google Scholar] [CrossRef] [PubMed]
  18. Youssef, A.; Laizet, Y.; Block, M.A.; Maréchal, E.; Alcaraz, J.P.; Larson, T.R.; Pontier, D.; Gaffé, J.; Kuntz, M. Plant lipid-associated fibrillin proteins condition jasmonate production under photosynthetic stress. Plant J. 2010, 61, 436–445. [Google Scholar] [CrossRef] [PubMed]
  19. Monte, E.; Ludevid, D.; Prat, S. Leaf C40.4: A carotenoid-associated protein involved in the modulation of photosynthetic efficiency? Plant J. 1999, 19, 399–410. [Google Scholar] [CrossRef]
  20. Li, J.; Li, X.; Khatab, A.A.; Xie, G. Phylogeny, structural diversity and genome-wide expression analysis of fibrillin family genes in rice. Phytochemistry 2020, 175, 112377. [Google Scholar] [CrossRef]
  21. Kim, I.; Lee, S.C.; Kim, E.H.; Song, K.; Yang, T.J.; Kim, H.U. Genome-wide identification and expression analyses of the fibrillin family genes suggest their involvement in photoprotection in Cucumber. Plants 2018, 7, 50. [Google Scholar] [CrossRef]
  22. Sun, H.; Ren, M.; Zhang, J. Genome-wide identification and expression analysis of fibrillin (FBN) gene family in tomato (Solanum lycopersicum L.). PeerJ 2022, 10, e13414. [Google Scholar] [CrossRef]
  23. Lu, P.; Wang, S.; Grierson, D.; Xu, C. Transcriptomic changes triggered by carotenoid biosynthesis inhibitors and role of Citrus sinensis phosphate transporter 4;2 (CsPHT4;2) in enhancing carotenoid accumulation. Planta 2019, 249, 257–270. [Google Scholar] [CrossRef]
  24. Li, R.; Zeng, Q.; Zhang, X.; Jing, J.; Ge, X.; Zhao, L.; Yi, B.; Tu, J.; Fu, T.; Wen, J.; et al. Xanthophyll esterases in association with fibrillins control the stable storage of carotenoids in yellow flowers of rapeseed (Brassica juncea). New Phytol. 2023, 240, 285–301. [Google Scholar] [CrossRef]
  25. Huang, G.; Huang, J.Q.; Chen, X.Y.; Zhu, Y.X. Recent advances and future perspectives in cotton research. Annu. Rev. Plant Biol. 2021, 72, 437–462. [Google Scholar] [CrossRef]
  26. Kim, H.J.; Triplett, B.A. Cotton fiber growth in planta and in vitro. Models for plant cell elongation and cell wall biogenesis. Plant Physiol. 2001, 127, 1361–1366. [Google Scholar] [CrossRef] [PubMed]
  27. Haigler, C.H.; Betancur, L.; Stiff, M.R.; Tuttle, J.R. Cotton fiber: A powerful single-cell model for cell wall and cellulose research. Front. Plant Sci. 2012, 3, 104. [Google Scholar] [CrossRef] [PubMed]
  28. Yang, Z.; Qanmber, G.; Wang, Z.; Yang, Z.; Li, F. Gossypium genomics: Trends, scope, and utilization for cotton improvement. Trends Plant Sci. 2020, 25, 488–500. [Google Scholar] [CrossRef]
  29. El Gebali, S.; Mistry, J.; Bateman, A.; Eddy, S.R.; Luciani, A.; Potter, S.C.; Qureshi, M.; Richardson, L.J.; Salazar, G.A.; Smart, A.; et al. The Pfam protein families database in 2019. Nucleic Acids Res. 2018, 47, D427–D432. [Google Scholar] [CrossRef] [PubMed]
  30. Schultz, J.; Milpetz, F.; Bork, P.; Ponting, C.P. SMART, a simple modular architecture research tool: Identification of signaling domains. Proc. Natl. Acad. Sci. USA 1998, 95, 5857–5864. [Google Scholar] [CrossRef]
  31. Mitchell, A.L.; Attwood, T.K.; Babbitt, P.C.; Blum, M.; Bork, P.; Bridge, A.; Brown, S.D.; Chang, H.Y.; El Gebali, S.; Fraser, M.I.; et al. InterPro in 2019: Improving coverage, classification and access to protein sequence annotations. Nucleic Acids Res. 2018, 47, D351–D360. [Google Scholar] [CrossRef] [PubMed]
  32. Bailey, T.L.; Boden, M.; Buske, F.A.; Frith, M.; Grant, C.E.; Clementi, L.; Ren, J.; Li, W.W.; Noble, W.S. MEME Suite: Tools for motif discovery and searching. Nucleic Acids Res. 2009, 37, W202–W208. [Google Scholar] [CrossRef] [PubMed]
  33. Chen, C.; Chen, H.; Zhang, Y.; Thomas, H.R.; Frank, M.H.; He, Y.; Xia, R. TBtools: An integrative toolkit developed for interactive analyses of big biological data. Mol. Plant 2020, 13, 1194–1202. [Google Scholar] [CrossRef]
  34. Tian, Z.; Zhang, Y.; Zhu, L.; Jiang, B.; Wang, H.; Gao, R.; Friml, J.; Xiao, G. Strigolactones act downstream of gibberellins to regulate fiber cell elongation and cell wall thickness in cotton (Gossypium hirsutum). Plant Cell 2022, 34, 4816–4839. [Google Scholar] [CrossRef]
  35. Hurst, L.D. The Ka/Ks ratio: Diagnosing the form of sequence evolution. Trends Genet. 2002, 18, 486–487. [Google Scholar] [CrossRef]
  36. Zhang, T.; Hu, Y.; Jiang, W.; Fang, L.; Guan, X.; Chen, J.; Zhang, J.; Saski, C.A.; Scheffler, B.E.; Stelly, D.M.; et al. Sequencing of allotetraploid cotton (Gossypium hirsutum L. acc. TM-1) provides a resource for fiber improvement. Nat. Biotechnol. 2015, 33, 531–537. [Google Scholar] [CrossRef]
  37. Livak, K.J.; Schmittgen, T.D. Analysis of relative gene expression data using real-time quantitative PCR and the 2−ΔΔCT method. Methods 2001, 25, 402–408. [Google Scholar] [CrossRef] [PubMed]
  38. Zhu, L.; Jiang, B.; Zhu, J.; Xiao, G. Auxin promotes fiber elongation by enhancing gibberellic acid biosynthesis in cotton. Plant Biotechnol. J. 2022, 20, 423–425. [Google Scholar] [CrossRef]
  39. Tan, J.; Tu, L.; Deng, F.; Wu, R.; Zhang, X. Exogenous jasmonic acid inhibits cotton fiber elongation. J. Plant Growth Regul. 2012, 31, 599–605. [Google Scholar] [CrossRef]
  40. Gillet, B.; Beyly, A.; Peltier, G.; Rey, P. Molecular characterization of CDSP 34, a chloroplastic protein induced by water deficit in Solanum tuberosum L. plants, and regulation of CDSP 34 expression by ABA and high illumination. Plant J. 1998, 16, 257–262. [Google Scholar] [CrossRef]
  41. El Sappah, A.H.; Li, J.; Yan, K.; Zhu, C.; Huang, Q.; Zhu, Y.; Chen, Y.; El Tarabily, K.A.; AbuQamar, S.F. Fibrillin gene family and its role in plant growth, development, and abiotic stress. Front. Plant Sci. 2024, 15, 1453974. [Google Scholar] [CrossRef] [PubMed]
  42. Pandey, A.; Sharma, P.; Mishra, D.; Dey, S.; Malviya, R.; Gayen, D. Genome-wide identification of the fibrillin gene family in chickpea (Cicer arietinum L.) and its response to drought stress. Int. J. Biol. Macromol. 2023, 234, 123757. [Google Scholar] [CrossRef]
  43. Zafer, M.Z.; Tahir, M.H.N.; Khan, Z.; Sajjad, M.; Gao, X.; Bakhtavar, M.A.; Waheed, U.; Siddique, M.; Geng, Z.; Ur Rehman, S. Genome-wide characterization and sequence polymorphism analyses of glycine max Fibrillin (FBN) revealed its role in response to drought condition. Genes 2023, 14, 1188. [Google Scholar] [CrossRef]
  44. Eymery, F.; Rey, P. Immunocytolocalization of CDSP 32 and CDSP 34, two chloroplastic drought-induced stress proteins in Solanum tuberosum plants. Plant Physiol. Biochem. 1999, 37, 305–312. [Google Scholar] [CrossRef]
  45. Hong, Y.; Wang, Z.; Liu, X.; Yao, J.; Kong, X.; Shi, H.; Zhu, J.K. Two chloroplast proteins negatively regulate plant drought resistance through separate pathways. Plant Physiol. 2020, 182, 1007–1021. [Google Scholar] [CrossRef]
  46. Torres Romero, D.; Gómez Zambrano, Á.; Serrato, A.J.; Sahrawy, M.; Mérida, Á. Arabidopsis fibrillin 1–2 subfamily members exert their functions via specific protein-protein interactions. J. Exp. Bot. 2022, 73, 903–914. [Google Scholar] [CrossRef] [PubMed]
  47. Kim, I.; Kim, H.U. The mysterious role of fibrillin in plastid metabolism: Current advances in understanding. J. Exp. Bot. 2022, 73, 2751–2764. [Google Scholar] [CrossRef] [PubMed]
  48. Gámez Arjona, F.M.; de la Concepción, J.C.; Raynaud, S.; Mérida, Á. Arabidopsis thaliana plastoglobule-associated fibrillin 1a interacts with fibrillin 1b in vivo. FEBS Lett. 2014, 588, 2800–2804. [Google Scholar] [CrossRef]
Figure 1. The phylogenetic tree of the FBN family in cotton. Phylogenetic analysis, performed using MEGA11.0, included Arabidopsis (14), G. hirsutum (28), G. barbadense (28), G. arboreum (13) and G. raimondii (15) sequences. Different subfamilies are color-coded for clear differentiation.
Figure 1. The phylogenetic tree of the FBN family in cotton. Phylogenetic analysis, performed using MEGA11.0, included Arabidopsis (14), G. hirsutum (28), G. barbadense (28), G. arboreum (13) and G. raimondii (15) sequences. Different subfamilies are color-coded for clear differentiation.
Biology 14 01012 g001
Figure 2. The structural distribution patterns of the 28 GhFBN genes. (A) Construction of a phylogenetic tree using GhFBN protein sequences. (B) The distribution of MEME conserved motifs, where different conserved motifs are indicated by colored boxes. (C) The distribution of the PAP fibrillin conserved domain, with the green square signifying this conserved domain. (D) The gene structure of GhFBN, in which exons are represented by blue boxes.
Figure 2. The structural distribution patterns of the 28 GhFBN genes. (A) Construction of a phylogenetic tree using GhFBN protein sequences. (B) The distribution of MEME conserved motifs, where different conserved motifs are indicated by colored boxes. (C) The distribution of the PAP fibrillin conserved domain, with the green square signifying this conserved domain. (D) The gene structure of GhFBN, in which exons are represented by blue boxes.
Biology 14 01012 g002
Figure 3. The chromosomal locations of FBN in the Gossypium hirsutum species. Gene IDs are annotated on the right, whereas vertical ideograms on the left depict both gene loci and chromosomal lengths. Mb, megabase.
Figure 3. The chromosomal locations of FBN in the Gossypium hirsutum species. Gene IDs are annotated on the right, whereas vertical ideograms on the left depict both gene loci and chromosomal lengths. Mb, megabase.
Biology 14 01012 g003
Figure 4. The distribution and duplication of GhFBN genes in G. hirsutum. The distribution of GhFBN genes across the 24 chromosomes of the G. hirsutum genome. Duplicated genes are connected by red lines.
Figure 4. The distribution and duplication of GhFBN genes in G. hirsutum. The distribution of GhFBN genes across the 24 chromosomes of the G. hirsutum genome. Duplicated genes are connected by red lines.
Biology 14 01012 g004
Figure 5. The collinearity of FBN genes among various cotton species. The chromosomes of G. raimondii, G. hirsutum, G. arboreum and G. barbadense are shown in different colors, marked in orange, purple, green, and pink, respectively. The blue lines indicate the collinear relationships among FBN genes.
Figure 5. The collinearity of FBN genes among various cotton species. The chromosomes of G. raimondii, G. hirsutum, G. arboreum and G. barbadense are shown in different colors, marked in orange, purple, green, and pink, respectively. The blue lines indicate the collinear relationships among FBN genes.
Biology 14 01012 g005
Figure 6. Analysis of cis-acting elements in the upstream region of the GhFBN gene promoter. Boxes in different colors represent the uniquely identified cis-acting elements.
Figure 6. Analysis of cis-acting elements in the upstream region of the GhFBN gene promoter. Boxes in different colors represent the uniquely identified cis-acting elements.
Biology 14 01012 g006
Figure 7. Expression analysis of GhFBN genes in different cotton tissues. (A) Expression of GhFBNs in seeds, roots, stems, petals and leaves. (B) Expression of GhFBNs in fibers at different developmental stages. The heatmap shows the Log2 (FPKM+1) of GhFBNs. Blue represents low expression, while red indicates high expression. DPA, days post-anthesis. (C) Expression of GhFBN genes in cotton fibers. Expression of GhFBNs is normalized based on the expression of GhUBQ7. Error bars represent ±SD (n = 3).
Figure 7. Expression analysis of GhFBN genes in different cotton tissues. (A) Expression of GhFBNs in seeds, roots, stems, petals and leaves. (B) Expression of GhFBNs in fibers at different developmental stages. The heatmap shows the Log2 (FPKM+1) of GhFBNs. Blue represents low expression, while red indicates high expression. DPA, days post-anthesis. (C) Expression of GhFBN genes in cotton fibers. Expression of GhFBNs is normalized based on the expression of GhUBQ7. Error bars represent ±SD (n = 3).
Biology 14 01012 g007
Figure 8. Expression profiling of GhFBN genes in cotton fibers at 10 DPA upon hormone treatment. (A) Expression of GhFBNs in fibers treated with MeJA. (B) Expression of GhFBNs in fibers treated with GA3. (C) Expression of GhFBNs in fibers treated with IAA. The heatmap shows the Log2 (FPKM+1) of GhFBNs. Blue represents low expression, while red indicates high expression. CK, control. MeJA, methyl jasmonate. GA3, gibberellin A3. IAA, indole-3-acetic acid. (D) Expression of GhFBN genes in cotton ovules cultured in vitro, with and without hormone treatment. Expression of GhFBNs is normalized based on the expression of GhUBQ7. Error bars represent ±SD (n = 3). Asterisks indicate significant differences by t-test; ** p ≤ 0.01; *** p ≤ 0.001.
Figure 8. Expression profiling of GhFBN genes in cotton fibers at 10 DPA upon hormone treatment. (A) Expression of GhFBNs in fibers treated with MeJA. (B) Expression of GhFBNs in fibers treated with GA3. (C) Expression of GhFBNs in fibers treated with IAA. The heatmap shows the Log2 (FPKM+1) of GhFBNs. Blue represents low expression, while red indicates high expression. CK, control. MeJA, methyl jasmonate. GA3, gibberellin A3. IAA, indole-3-acetic acid. (D) Expression of GhFBN genes in cotton ovules cultured in vitro, with and without hormone treatment. Expression of GhFBNs is normalized based on the expression of GhUBQ7. Error bars represent ±SD (n = 3). Asterisks indicate significant differences by t-test; ** p ≤ 0.01; *** p ≤ 0.001.
Biology 14 01012 g008
Table 1. The FBN gene family members in cotton.
Table 1. The FBN gene family members in cotton.
Gene NameSequence IDGene (bp)CDS (bp)MWa (kDa)Theoretical pISpecies
GhFBN1A-1Gh_D05G1665.1317997835.423355.14G. hirsutum
GhFBN1A-2Gh_A05G1494.1139997835.449435.14G. hirsutum
GhFBN1B-1Gh_D09G0662.15532100836.864664.93G. hirsutum
GhFBN1B-2Gh_A09G0658.12380100836.915715G. hirsutum
GhFBN2-1Gh_D09G1905.14196110739.830734.49G. hirsutum
GhFBN2-2Gh_A09G1782.12257110139.629554.58G. hirsutum
GhFBN3-1Gh_A01G1493.1398773527.429639.65G. hirsutum
GhFBN3-2Gh_D01G1730.1317973527.495749.65G. hirsutum
GhFBN3-3Gh_A04G1080.1398776228.537919.69G. hirsutum
GhFBN3-4Gh_D04G1687.1317976228.500859.54G. hirsutum
GhFBN4-1Gh_D09G2214.1419683129.920419.37G. hirsutum
GhFBN4-2Gh_A09G2222.1317983130.011539.37G. hirsutum
GhFBN5-1Gh_D06G1644.15532130247.952536G. hirsutum
GhFBN5-2Gh_A06G1315.11399150055.185329G. hirsutum
GhFBN5-3Gh_D11G3441.1419642915.746338.67G. hirsutum
GhFBN6-1Gh_D06G1142.1553278928.939219.4G. hirsutum
GhFBN6-2Gh_A06G0966.1139978928.982249.4G. hirsutum
GhFBN6-3Gh_D01G0744.1317934812.790468.06G. hirsutum
GhFBN7AGh_A09G1197.1238091233.320156.67G. hirsutum
GhFBN7BGh_D09G1203.1419691233.290126.67G. hirsutum
GhFBN8-1Gh_D11G1079.1419671426.466738.78G. hirsutum
GhFBN8-2Gh_A11G0937.1317984631.605539.22G. hirsutum
GhFBN9-1Gh_D07G1476.1553265124.498918.61G. hirsutum
GhFBN9-2Gh_A07G1372.1139964524.351778.61G. hirsutum
GhFBN10-1Gh_D08G0826.15532120044.770036.48G. hirsutum
GhFBN10-2Gh_A08G0709.11399120044.780298.64G. hirsutum
GhFBN11-1Gh_D12G2421.14196203176.641949.74G. hirsutum
GhFBN11-2Gh_A12G2271.13179203176.675019.86G. hirsutum
GaFBN1AGa05G1857.1139997835.437375.14G. arboreum
GaFBN1BGa09G0772.12379100836.929745G. arboreum
GaFBN2Ga09G2235.11607110139.64354.54G. arboreum
GaFBN3A-1Ga02G1224.1225973527.447659.65G. arboreum
GaFBN3A-2Ga04G0211.1173676228.549929.69G. arboreum
GaFBN4Ga09G2612.1159083129.957489.37G. arboreum
GaFBN5Ga11G1531.1206486732.032047.55G. arboreum
GaFBN6Ga06G1253.1111370525.71249.08G. arboreum
GaFBN7AGa09G1460.1554391233.292096.07G. arboreum
GaFBN8Ga11G2969.1302484631.585589.07G. arboreum
GaFBN9Ga07G1647.1103164524.351778.61G. arboreum
GaFBN10Ga08G0915.15511120044.739198.65G. arboreum
GaFBN11Ga12G0290.14018203176.675019.86G. arboreum
GbFBN1A-1Gbar_D05G017830.1289197835.407355.14G. barbadense
GbFBN1A-2Gbar_A05G017410.1283897835.449435.14G. barbadense
GbFBN1A-3Gbar_D09G007520.12745100836.874784.99G. barbadense
GbFBN1BGbar_A09G007800.12780100836.902674.95G. barbadense
GbFBN2-1Gbar_D09G020830.12524110739.817654.49G. barbadense
GbFBN2-2Gbar_A09G021110.12508110139.657574.58G. barbadense
GbFBN3A-1Gbar_D01G018650.1525874728.084319.34G. barbadense
GbFBN3A-2Gbar_A01G017480.1251773527.429639.65G. barbadense
GbFBN3A-4Gbar_A04G013910.1170676228.533929.69G. barbadense
GbFBN3A-3Gbar_D04G018570.1186476228.498879.54G. barbadense
GbFBN4-1Gbar_D09G024190.1200083129.916429.37G. barbadense
GbFBN4-2Gbar_A09G024530.1156881329.462228.77G. barbadense
GbFBN5-1Gbar_D06G016800.13442161459.912597.03G. barbadense
GbFBN5-2Gbar_A06G016120.1202989733.387487.64G. barbadense
GbFBN5-3Gbar_D11G024180.11258789433.030269.27G. barbadense
GbFBN5-4Gbar_A11G023440.1251455220.348949.43G. barbadense
GbFBN6-1Gbar_D06G011790.1146270525.698419.19G. barbadense
GbFBN6-2Gbar_A06G011340.1145371726.184948.94G. barbadense
GbFBN7B-1Gbar_D09G013520.1605891233.290126.67G. barbadense
GbFBN7A-2Gbar_A09G013680.1597191233.320156.67G. barbadense
GbFBN8-1Gbar_D11G011270.1339284631.589539.25G. barbadense
GbFBN8-2Gbar_A11G010770.13987101437.980299.67G. barbadense
GbFBN9-1Gbar_D07G016160.1356065124.498918.61G. barbadense
GbFBN9-2Gbar_A07G015770.1338664524.351778.61G. barbadense
GbFBN10-1Gbar_D08G008730.1574595435.60236.46G. barbadense
GbFBN10-2Gbar_A08G008420.15752111941.67387.7G. barbadense
GbFBN11-1Gbar_D12G026080.14751142554.091869.87G. barbadense
GbFBN11-2Gbar_A12G026140.14788203176.689039.86G. barbadense
GrFBN1A-1Gorai.009G182500.1251397835.423355.14G. raimondii
GrFBN1A-2Gorai.006G082400.12754101437.133025.06G. raimondii
GrFBN2Gorai.006G217700.12488112540.30224.49G. raimondii
GrFBN3A-1Gorai.002G209300.1255973527.424619.56G. raimondii
GrFBN3A-2Gorai.012G160700.1198276228.486829.54G. raimondii
GrFBN4Gorai.006G252600.1201583129.978499.37G. raimondii
GrFBN5-1Gorai.010G181700.13037181267.688798.5G. raimondii
GrFBN5-2Gorai.002G151300.1199481330.169.12G. raimondii
GrFBN6-1Gorai.010G123700.1149870525.684399.19G. raimondii
GrFBN6-2Gorai.002G101300.172842315.866379.16G. raimondii
GrFBN7BGorai.006G142800.1610391233.290126.67G. raimondii
GrFBN8Gorai.007G115100.1349386132.164229.36G. raimondii
GrFBN9Gorai.001G175700.1359665124.50598.61G. raimondii
GrFBN10Gorai.004G092800.15850120044.809116.93G. raimondii
GrFBN11Gorai.008G269500.14726203176.790959.76G. raimondii
Table 2. Ka/Ks analysis of GhFBN gene families in Gossypium hirsutum.
Table 2. Ka/Ks analysis of GhFBN gene families in Gossypium hirsutum.
Sequence IDKaKsKa/Ks
GhFBN3-1&GhFBN3-30.256468080270895351.88999847719945180.1356975063021864
GhFBN3-1&GhFBN3-20.0153781959272056290.0318119975159358440.48340868628265493
GhFBN3-1&GhFBN3-40.265198399294061972.01837318480801460.1313921534878533
GhFBN3-3&GhFBN3-20.25396496438743081.99221197692285350.12747888644847022
GhFBN3-3&GhFBN3-40.0104153272249463070.0223168487112336520.4667024166231648
GhFBN1A-2&GhFBN1B-20.113987023362836160.64643850288162310.17633080773301285
GhFBN1A-2&GhFBN1A-10.0026827661066576790.0264150559677443080.10156200728605806
GhFBN1A-2&GhFBN1B-10.112379612740067690.63729179841174650.17633933626658815
GhFBN6-2&GhFBN6-10.0134476217834434380.038034405414578510.35356466433123185
GhFBN5-2&GhFBN5-10.0372684068638822960.050822358142718730.7333073124868705
GhFBN9-2&GhFBN9-10.0061570381702995090.08129778422426550.07573439090682837
GhFBN10-2&GhFBN10-10.0141964380525088970.0258407596276181430.5493816070846461
GhFBN1B-2&GhFBN1A-10.110910800110247230.62468184220132670.17754766125329788
GhFBN1B-2&GhFBN1B-10.0144030612918022920.04344319591903170.33153779290654267
GhFBN7A&GhFBN7B0.0043806403439597170.045780800078058610.0956872823648888
GhFBN2-2&GhFBN2-10.0097532614955663460.041042256462678370.23763950465139363
GhFBN8-2&GhFBN8-10.039761393978074250.047695660964571990.8336480336777121
GhFBN11-2&GhFBN11-10.0084411907769461370.025305510620859890.3335712487061169
GhFBN3-2&GhFBN3-40.26265542499464242.14221015038980680.12260955114363936
GhFBN1A-1&GhFBN1B-10.112434059904731350.63583619611982460.17682865585642585
Table 3. Analysis of cis-acting elements in GhFBN.
Table 3. Analysis of cis-acting elements in GhFBN.
IDCis-Elements NameFunctions of Cis-Elements
Gh_A01G1493ABREcis-acting element involved in abscisic acid responsiveness
Gh_A01G1493ABREcis-acting element involved in abscisic acid responsiveness
Gh_A04G1080CGTCA-motifcis-acting regulatory element involved in MeJA responsiveness
Gh_A04G1080TATC-boxcis-acting element involved in gibberellin responsiveness
Gh_A04G1080TGACG-motifcis-acting regulatory element involved in MeJA responsiveness
Gh_A04G1080ABREcis-acting element involved in abscisic acid responsiveness
Gh_A04G1080ABREcis-acting element involved in abscisic acid responsiveness
Gh_A04G1080ABREcis-acting element involved in abscisic acid responsiveness
Gh_A04G1080AuxRR-corecis-acting regulatory element involved in auxin responsiveness
Gh_A05G1494P-boxgibberellin-responsive element
Gh_A05G1494CGTCA-motifcis-acting regulatory element involved in MeJA responsiveness
Gh_A05G1494ABREcis-acting element involved in abscisic acid responsiveness
Gh_A05G1494ABREcis-acting element involved in abscisic acid responsiveness
Gh_A05G1494ABREcis-acting element involved in abscisic acid responsiveness
Gh_A05G1494ABREcis-acting element involved in abscisic acid responsiveness
Gh_A05G1494ABREcis-acting element involved in abscisic acid responsiveness
Gh_A05G1494TGACG-motifcis-acting regulatory element involved in MeJA responsiveness
Gh_A05G1494TCA-elementcis-acting element involved in salicylic acid responsiveness
Gh_A05G1494GARE-motifgibberellin-responsive element
Gh_A06G0966CGTCA-motifcis-acting regulatory element involved in MeJA responsiveness
Gh_A06G0966TATC-boxcis-acting element involved in gibberellin responsiveness
Gh_A06G0966ABREcis-acting element involved in abscisic acid responsiveness
Gh_A06G0966ABREcis-acting element involved in abscisic acid responsiveness
Gh_A06G0966ABREcis-acting element involved in abscisic acid responsiveness
Gh_A06G0966ABREcis-acting element involved in abscisic acid responsiveness
Gh_A06G0966TGACG-motifcis-acting regulatory element involved in MeJA responsiveness
Gh_A06G1315TCA-elementcis-acting element involved in salicylic acid responsiveness
Gh_A06G1315AuxRR-corecis-acting regulatory element involved in auxin responsiveness
Gh_A06G1315ABREcis-acting element involved in abscisic acid responsiveness
Gh_A07G1372ABREcis-acting element involved in abscisic acid responsiveness
Gh_A07G1372ABREcis-acting element involved in abscisic acid responsiveness
Gh_A07G1372TATC-boxcis-acting element involved in gibberellin responsiveness
Gh_A08G0709GARE-motifgibberellin-responsive element
Gh_A09G0658CGTCA-motifcis-acting regulatory element involved in MeJA responsiveness
Gh_A09G0658TGACG-motifcis-acting regulatory element involved in MeJA responsiveness
Gh_A09G0658TCA-elementcis-acting element involved in salicylic acid responsiveness
Gh_A09G1197TATC-boxcis-acting element involved in gibberellin responsiveness
Gh_A09G1197TCA-elementcis-acting element involved in salicylic acid responsiveness
Gh_A09G1782ABREcis-acting element involved in abscisic acid responsiveness
Gh_A09G1782AuxRR-corecis-acting regulatory element involved in auxin responsiveness
Gh_A09G1782TGACG-motifcis-acting regulatory element involved in MeJA responsiveness
Gh_A09G1782CGTCA-motifcis-acting regulatory element involved in MeJA responsiveness
Gh_A09G2222ABREcis-acting element involved in abscisic acid responsiveness
Gh_A09G2222ABREcis-acting element involved in abscisic acid responsiveness
Gh_A09G2222TGACG-motifcis-acting regulatory element involved in MeJA responsiveness
Gh_A09G2222TCA-elementcis-acting element involved in salicylic acid responsiveness
Gh_A09G2222P-boxgibberellin-responsive element
Gh_A09G2222CGTCA-motifcis-acting regulatory element involved in MeJA responsiveness
Gh_A11G0937GARE-motifgibberellin-responsive element
Gh_A11G0937TGACG-motifcis-acting regulatory element involved in MeJA responsiveness
Gh_A11G0937CGTCA-motifcis-acting regulatory element involved in MeJA responsiveness
Gh_A11G0937TGA-elementauxin-responsive element
Gh_A11G0937TATC-boxcis-acting element involved in gibberellin responsiveness
Gh_A11G0937TATC-boxcis-acting element involved in gibberellin responsiveness
Gh_A11G0937P-boxgibberellin-responsive element
Gh_A12G2271TCA-elementcis-acting element involved in salicylic acid responsiveness
Gh_A12G2271GARE-motifgibberellin-responsive element
Gh_A12G2271ABREcis-acting element involved in abscisic acid responsiveness
Gh_A12G2271ABREcis-acting element involved in abscisic acid responsiveness
Gh_A12G2271ABREcis-acting element involved in abscisic acid responsiveness
Gh_A12G2271ABREcis-acting element involved in abscisic acid responsiveness
Gh_A12G2271ABREcis-acting element involved in abscisic acid responsiveness
Gh_A12G2271ABREcis-acting element involved in abscisic acid responsiveness
Gh_A12G2271ABREcis-acting element involved in abscisic acid responsiveness
Gh_A12G2271ABREcis-acting element involved in abscisic acid responsiveness
Gh_A12G2271TGACG-motifcis-acting regulatory element involved in MeJA responsiveness
Gh_A12G2271TGACG-motifcis-acting regulatory element involved in MeJA responsiveness
Gh_A12G2271TGACG-motifcis-acting regulatory element involved in MeJA responsiveness
Gh_A12G2271CGTCA-motifcis-acting regulatory element involved in MeJA responsiveness
Gh_A12G2271CGTCA-motifcis-acting regulatory element involved in MeJA responsiveness
Gh_A12G2271CGTCA-motifcis-acting regulatory element involved in MeJA responsiveness
Gh_D01G0744TGA-elementauxin-responsive element
Gh_D01G0744P-boxgibberellin-responsive element
Gh_D01G0744GARE-motifgibberellin-responsive element
Gh_D01G0744TCA-elementcis-acting element involved in salicylic acid responsiveness
Gh_D01G0744TCA-elementcis-acting element involved in salicylic acid responsiveness
Gh_D01G0744ABREcis-acting element involved in abscisic acid responsiveness
Gh_D01G1730ABREcis-acting element involved in abscisic acid responsiveness
Gh_D01G1730ABREcis-acting element involved in abscisic acid responsiveness
Gh_D01G1730AuxRR-corecis-acting regulatory element involved in auxin responsiveness
Gh_D04G1687ABREcis-acting element involved in abscisic acid responsiveness
Gh_D04G1687ABREcis-acting element involved in abscisic acid responsiveness
Gh_D04G1687AuxRR-corecis-acting regulatory element involved in auxin responsiveness
Gh_D04G1687TGACG-motifcis-acting regulatory element involved in MeJA responsiveness
Gh_D04G1687CGTCA-motifcis-acting regulatory element involved in MeJA responsiveness
Gh_D04G1687P-boxgibberellin-responsive element
Gh_D04G1687TATC-boxcis-acting element involved in gibberellin responsiveness
Gh_D05G1665TCA-elementcis-acting element involved in salicylic acid responsiveness
Gh_D05G1665TCA-elementcis-acting element involved in salicylic acid responsiveness
Gh_D05G1665GARE-motifgibberellin-responsive element
Gh_D05G1665ABREcis-acting element involved in abscisic acid responsiveness
Gh_D05G1665ABREcis-acting element involved in abscisic acid responsiveness
Gh_D05G1665ABREcis-acting element involved in abscisic acid responsiveness
Gh_D05G1665ABREcis-acting element involved in abscisic acid responsiveness
Gh_D05G1665ABREcis-acting element involved in abscisic acid responsiveness
Gh_D05G1665TGACG-motifcis-acting regulatory element involved in MeJA responsiveness
Gh_D05G1665CGTCA-motifcis-acting regulatory element involved in MeJA responsiveness
Gh_D05G1665P-boxgibberellin-responsive element
Gh_D05G1665TATC-boxcis-acting element involved in gibberellin responsiveness
Gh_D06G1142TGACG-motifcis-acting regulatory element involved in MeJA responsiveness
Gh_D06G1142AuxRR-corecis-acting regulatory element involved in auxin responsiveness
Gh_D06G1142ABREcis-acting element involved in abscisic acid responsiveness
Gh_D06G1142ABREcis-acting element involved in abscisic acid responsiveness
Gh_D06G1142ABREcis-acting element involved in abscisic acid responsiveness
Gh_D06G1142ABREcis-acting element involved in abscisic acid responsiveness
Gh_D06G1142ABREcis-acting element involved in abscisic acid responsiveness
Gh_D06G1142TATC-boxcis-acting element involved in gibberellin responsiveness
Gh_D06G1142CGTCA-motifcis-acting regulatory element involved in MeJA responsiveness
Gh_D06G1644P-boxgibberellin-responsive element
Gh_D06G1644CGTCA-motifcis-acting regulatory element involved in MeJA responsiveness
Gh_D06G1644TGA-elementauxin-responsive element
Gh_D06G1644ABREcis-acting element involved in abscisic acid responsiveness
Gh_D06G1644ABREcis-acting element involved in abscisic acid responsiveness
Gh_D06G1644TGACG-motifcis-acting regulatory element involved in MeJA responsiveness
Gh_D06G1644TCA-elementcis-acting element involved in salicylic acid responsiveness
Gh_D07G1476ABREcis-acting element involved in abscisic acid responsiveness
Gh_D07G1476ABREcis-acting element involved in abscisic acid responsiveness
Gh_D07G1476GARE-motifgibberellin-responsive element
Gh_D07G1476TGA-elementauxin-responsive element
Gh_D08G0826ABREcis-acting element involved in abscisic acid responsiveness
Gh_D08G0826ABREcis-acting element involved in abscisic acid responsiveness
Gh_D08G0826ABREcis-acting element involved in abscisic acid responsiveness
Gh_D09G0662ABREcis-acting element involved in abscisic acid responsiveness
Gh_D09G0662TCA-elementcis-acting element involved in salicylic acid responsiveness
Gh_D09G1203P-boxgibberellin-responsive element
Gh_D09G1203CGTCA-motifcis-acting regulatory element involved in MeJA responsiveness
Gh_D09G1203ABREcis-acting element involved in abscisic acid responsiveness
Gh_D09G1203ABREcis-acting element involved in abscisic acid responsiveness
Gh_D09G1203TGACG-motifcis-acting regulatory element involved in MeJA responsiveness
Gh_D09G1203TCA-elementcis-acting element involved in salicylic acid responsiveness
Gh_D09G2214ABREcis-acting element involved in abscisic acid responsiveness
Gh_D09G2214ABREcis-acting element involved in abscisic acid responsiveness
Gh_D09G2214ABREcis-acting element involved in abscisic acid responsiveness
Gh_D09G2214ABREcis-acting element involved in abscisic acid responsiveness
Gh_D09G2214ABREcis-acting element involved in abscisic acid responsiveness
Gh_D09G2214ABREcis-acting element involved in abscisic acid responsiveness
Gh_D09G2214TGACG-motifcis-acting regulatory element involved in MeJA responsiveness
Gh_D09G2214TGACG-motifcis-acting regulatory element involved in MeJA responsiveness
Gh_D09G2214TGACG-motifcis-acting regulatory element involved in MeJA responsiveness
Gh_D09G2214CGTCA-motifcis-acting regulatory element involved in MeJA responsiveness
Gh_D09G2214CGTCA-motifcis-acting regulatory element involved in MeJA responsiveness
Gh_D09G2214CGTCA-motifcis-acting regulatory element involved in MeJA responsiveness
Gh_D11G1079P-boxgibberellin-responsive element
Gh_D11G1079TATC-boxcis-acting element involved in gibberellin responsiveness
Gh_D11G1079TATC-boxcis-acting element involved in gibberellin responsiveness
Gh_D11G1079TGA-elementauxin-responsive element
Gh_D11G1079ABREcis-acting element involved in abscisic acid responsiveness
Gh_D11G1079GARE-motifgibberellin-responsive element
Gh_D11G3441CGTCA-motifcis-acting regulatory element involved in MeJA responsiveness
Gh_D11G3441CGTCA-motifcis-acting regulatory element involved in MeJA responsiveness
Gh_D11G3441TGACG-motifcis-acting regulatory element involved in MeJA responsiveness
Gh_D11G3441TGACG-motifcis-acting regulatory element involved in MeJA responsiveness
Gh_D12G2421CGTCA-motifcis-acting regulatory element involved in MeJA responsiveness
Gh_D12G2421CGTCA-motifcis-acting regulatory element involved in MeJA responsiveness
Gh_D12G2421GARE-motifgibberellin-responsive element
Gh_D12G2421TCA-elementcis-acting element involved in salicylic acid responsiveness
Gh_D12G2421TGACG-motifcis-acting regulatory element involved in MeJA responsiveness
Gh_D12G2421TGACG-motifcis-acting regulatory element involved in MeJA responsiveness
Gh_D12G2421ABREcis-acting element involved in abscisic acid responsiveness
Gh_D12G2421ABREcis-acting element involved in abscisic acid responsiveness
Gh_D12G2421ABREcis-acting element involved in abscisic acid responsiveness
Gh_D12G2421ABREcis-acting element involved in abscisic acid responsiveness
Gh_D12G2421ABREcis-acting element involved in abscisic acid responsiveness
Gh_D12G2421ABREcis-acting element involved in abscisic acid responsiveness
Gh_D12G2421ABREcis-acting element involved in abscisic acid responsiveness
Gh_D09G1905L-boxpart of a light-responsive element
Disclaimer/Publisher’s Note: The statements, opinions and data contained in all publications are solely those of the individual author(s) and contributor(s) and not of MDPI and/or the editor(s). MDPI and/or the editor(s) disclaim responsibility for any injury to people or property resulting from any ideas, methods, instructions or products referred to in the content.

Share and Cite

MDPI and ACS Style

Yan, S.; Hou, L.; Zhu, L.; Feng, Z.; Xiao, G.; Li, L. Characterization and Functional Analysis of the FBN Gene Family in Cotton: Insights into Fiber Development. Biology 2025, 14, 1012. https://doi.org/10.3390/biology14081012

AMA Style

Yan S, Hou L, Zhu L, Feng Z, Xiao G, Li L. Characterization and Functional Analysis of the FBN Gene Family in Cotton: Insights into Fiber Development. Biology. 2025; 14(8):1012. https://doi.org/10.3390/biology14081012

Chicago/Turabian Style

Yan, Sunhui, Liyong Hou, Liping Zhu, Zhen Feng, Guanghui Xiao, and Libei Li. 2025. "Characterization and Functional Analysis of the FBN Gene Family in Cotton: Insights into Fiber Development" Biology 14, no. 8: 1012. https://doi.org/10.3390/biology14081012

APA Style

Yan, S., Hou, L., Zhu, L., Feng, Z., Xiao, G., & Li, L. (2025). Characterization and Functional Analysis of the FBN Gene Family in Cotton: Insights into Fiber Development. Biology, 14(8), 1012. https://doi.org/10.3390/biology14081012

Note that from the first issue of 2016, this journal uses article numbers instead of page numbers. See further details here.

Article Metrics

Back to TopTop