Rumen Microbial Diversity and Metabolome Analysis Reveals the Effects of Alkaline Metal Ion Complexes on Muscle Quality of Lambs
Simple Summary
Abstract
1. Introduction
2. Materials and Methods
2.1. Animals
2.2. Carcass and Meat Quality Evaluation
2.2.1. Determination of Slaughter Performance
2.2.2. Determination of pH and Meat Color
2.2.3. Determination of the Shear Force and the Cooking Percentage
2.2.4. Determination of Nutritional Components in Meat
2.3. Amino Acids and Fatty Acids
2.4. Flavor Substances
2.5. Rumen Microbiota Diversity and Abundance Analysis
2.5.1. High-Throughput 16S Ribosomal RNA Gene Sequencing
2.5.2. Rumen Microbiota Diversity and Abundance Analysis
2.6. Rumen Metabolomics Analysis
2.6.1. Metabolite Extraction and LC-MS/MS Analysis
2.6.2. Data Preprocessing and Annotation
2.6.3. Bioinformatics Analysis
2.7. Correlation Analyses
2.8. Statistical Analysis
3. Results
3.1. Growth Performance, Carcass, and Meat Quality Evaluation
3.2. Amino Acids and Fatty Acids in Muscles
3.3. Flavor Substances
3.4. Rumen Microbiota Diversity and Abundance
3.5. Rumen Metabolome
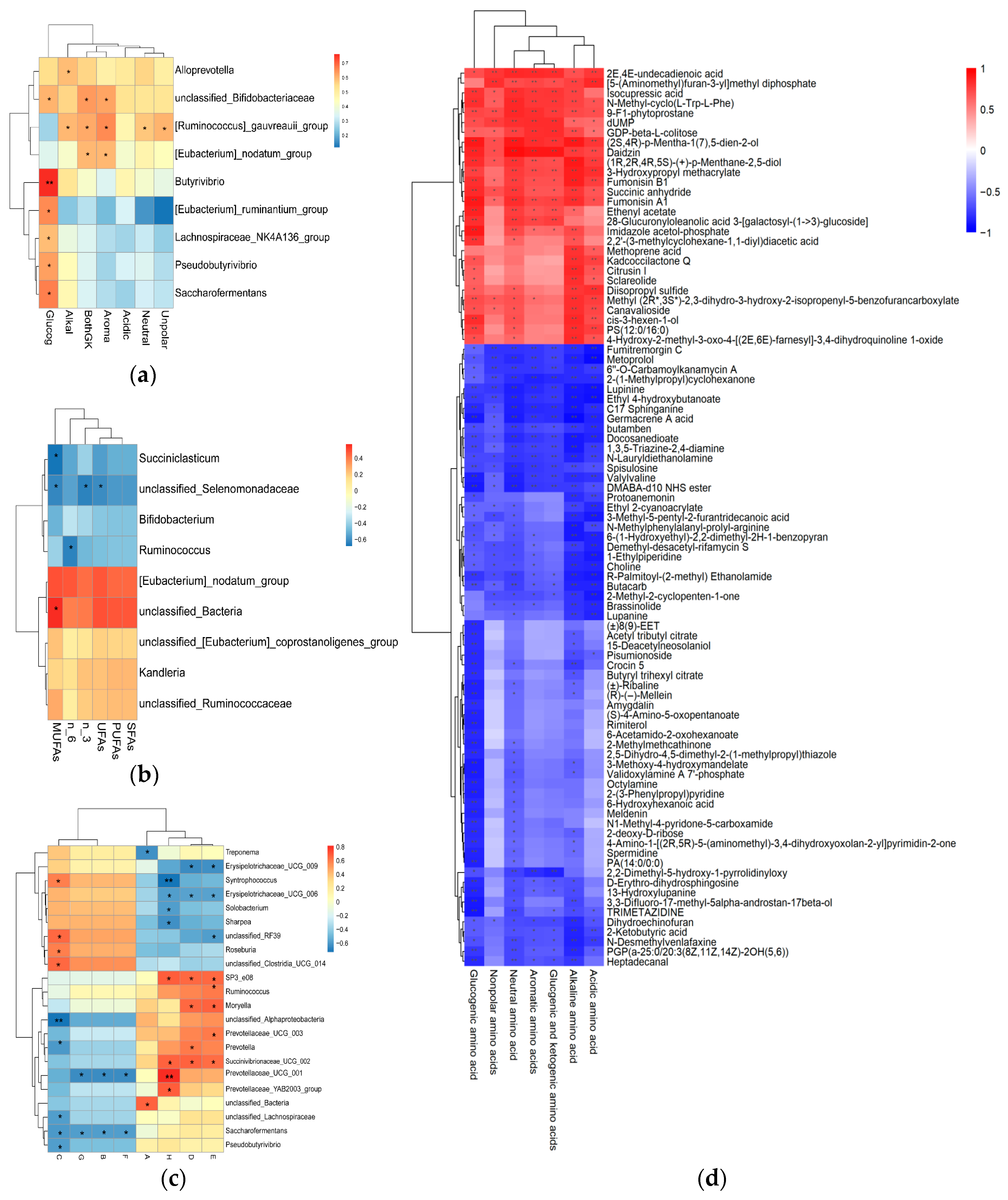
3.6. Correlation Analysis
4. Discussion
5. Conclusions
Author Contributions
Funding
Institutional Review Board Statement
Informed Consent Statement
Data Availability Statement
Conflicts of Interest
Abbreviations
| AMIC | Alkaline Metal Ion Complexes |
| GR | Carcass Fat Value |
| CG | Control Group |
| BW | Body Weight |
| ADG | Average Daily Gain |
| OUT | Operational Taxonomic Unit |
| ADFI | Average Daily Feed Intake |
| CP | Crude Protein |
| EE | Ether Extract |
| SFA | Saturated Fatty Acids |
| MUFA | Monounsaturated Fatty Acids |
| UFA | Unsaturated Fatty Acids |
| PUFA | Polyunsaturated Fatty Acids |
| IMF | Intramuscular Fat |
References
- Prache, S.; Schreurs, N.; Guillier, L. Review: Factors affecting sheep carcass and meat quality attributes. Animal 2022, 16, 100330. [Google Scholar] [CrossRef]
- Kazemi, M. Recycling Agricultural Waste: Sustainable Solutions for Enhancing Livestock Nutrition. Vet. Med. Sci. 2025, 11, e70321. [Google Scholar] [CrossRef]
- Kazemi, M.; Valizadeh, R. The effect of dietary supplementation of en-siled pomegranate by-products on growth performance, nutrient digestibility, haema-tology parameters and meat characteristics of fat-tail lambs. Ital. J. Anim. Sci. 2021, 20, 1532–1543. [Google Scholar] [CrossRef]
- Wang, K.; Su, X.; Lu, X.; Yang, G.; Zhang, G.; Chen, J.; Sun, J.; Gao, A. Effects of Bacillus subtilis and Rhodotorula Yeast Culture on the Growth Performance, Meat Quality, Antioxidant Capacity, and Serum Metabolites in Yellow-Feathered Broilers. Biology 2025, 14, 820. [Google Scholar] [CrossRef]
- Wu, W.; Zhang, H.J.; Liu, Q.W.; Sun, R.P.; Yuan, J.L.; Zhang, Y.; Liu, Y.H.; Ouyang, K.; Wang, X.P.; Zhao, G.P.; et al. Morinda officinalis Polysaccharide Supplement Improves Meat Quality in Late-Stage Wenchang Chicken Breeding. Biology 2025, 14, 1235. [Google Scholar] [CrossRef]
- García-Torres, S.; López-Gajardo, A.; Tejerina, D.; Prior, E.; Cabeza de Vaca, M.; Horcada, A. Effect of Two Organic Production Strategies and Ageing Time on Textural Characteristics of Beef from the Retinta Breed. Foods 2020, 9, 1417. [Google Scholar] [CrossRef]
- Zhao, Y.; Xiang, C.; Roy, B.C.; Bruce, H.L.; Blecker, C.; Zhang, Y.; Liu, C.; Zhang, D.; Chen, L.; Huang, C. Apoptosis and its role in postmortem meat tenderness: A comprehensive review. Meat Sci. 2025, 219, 109652. [Google Scholar] [CrossRef] [PubMed]
- Chen, J.; Xu, X.W.; Kang, J.X.; Zhao, B.C.; Xu, Y.R.; Li, J.L. Metasilicate-based alkaline mineral water confers diarrhea resistance in maternally separated piglets via the microbiota-gut interaction. Pharmacol. Res. 2023, 187, 106580. [Google Scholar] [CrossRef]
- Meng, T.; Gao, L.; Xie, C.; Xiang, Y.; Huang, Y.; Zhang, Y.; Wu, X. Manganese methionine hydroxy analog chelated affects growth performance, trace element deposition and expression of related transporters of broilers. Anim. Nutr. 2021, 7, 481–487. [Google Scholar] [CrossRef] [PubMed]
- Alimohamady, R.; Aliarabi, H.; Bruckmaier, R.M.; Christensen, R.G. Effect of Different Sources of Supplemental Zinc on Performance, Nutrient Digestibility, and Antioxidant Enzyme Activities in Lambs. Biol. Trace Elem. Res. 2019, 189, 75–84. [Google Scholar] [CrossRef] [PubMed]
- Anam, M.S.; Astuti, A.; Widyobroto, B.P.; Agus, A. Effect of dietary supplementation with zinc-methionine on ruminal enzyme activities, fermentation characteristics, methane production, and nutrient digestibility: An in vitro study. J. Adv. Vet. Anim. Res. 2023, 10, 696–703. [Google Scholar] [CrossRef]
- Offer, G.; Trinick, J. On the mechanism of water holding in meat: The swelling and shrinking of myofibrils. Meat Sci. 1983, 8, 245–281. [Google Scholar] [CrossRef] [PubMed]
- Wang, J.; Zhao, G.; Zhuang, Y.; Chai, J.; Zhang, N. Yeast (Saccharomyces cerevisiae) Culture Promotes the Performance of Fattening Sheep by Enhancing Nutrients Digestibility and Rumen Development. Fermentation 2022, 8, 719. [Google Scholar] [CrossRef]
- Koh, A.; De Vadder, F.; Kovatcheva-Datchary, P.; Bäckhed, F. From Dietary Fiber to Host Physiology: Short-Chain Fatty Acids as Key Bacterial Metabolites. Cell 2016, 165, 1332–1345. [Google Scholar] [CrossRef] [PubMed]
- Ellies-Oury, M.P.; Insausti, K.; Papillon, S.; Albechaalany, J.; Cantalapiedra-Hijar, G. Effect of residual feed intake on meat quality in fattening Charolais bulls fed two contrasting diets. Meat Sci. 2024, 214, 109536. [Google Scholar] [CrossRef]
- He, L.; Wu, H.; Wang, G.; Meng, Q.; Zhou, Z. The effects of including corn silage, corn stalk silage, and corn grain in finishing ration of beef steers on meat quality and oxidative stability. Meat Sci. 2018, 139, 142–148. [Google Scholar] [CrossRef]
- Zhang, Y.; Zhang, M.; Su, L.; Zhao, L.; Sun, L.; Jin, Y.; Guo, Y. Effect of different levels of Lactobacillus added to diets on fat deposition and meat quality of Sunit lambs. Meat Sci. 2024, 213, 109470. [Google Scholar] [CrossRef]
- Al-Soufi, S.; García, J.; Nicodemus, N.; Lorenzo, J.M.; Cegarra, E.; Muíños, A.; Losada, A.P.; Miranda, M.; López-Alonso, M. Marine macroalgae in rabbit feed—Effects on meat quality. Meat Sci. 2024, 216, 109584. [Google Scholar] [CrossRef]
- Mori, H.; Maruyama, F.; Kato, H.; Toyoda, A.; Dozono, A.; Ohtsubo, Y.; Nagata, Y.; Fujiyama, A.; Tsuda, M.; Kurokawa, K. Design and experimental application of a novel non-degenerate universal primer set that amplifies prokaryotic 16S rRNA genes with a low possibility to amplify eukaryotic rRNA genes. DNA Res. 2014, 21, 217–227. [Google Scholar] [CrossRef]
- Shen, H.; Lu, Z.; Xu, Z.; Chen, Z.; Shen, Z. Associations among dietary non-fiber carbohydrate, ruminal microbiota and epithelium G-protein-coupled receptor, and histone deacetylase regulations in goats. Microbiome 2017, 5, 123. [Google Scholar] [CrossRef]
- Cho, K.; Cho, K.S.; Sohn, H.B.; Ha, I.J.; Hong, S.Y.; Lee, H.; Kim, Y.M.; Nam, M.H. Network analysis of the metabolome and transcriptome reveals novel regulation of potato pigmentation. J. Exp. Bot. 2016, 67, 1519–1533. [Google Scholar] [CrossRef]
- Shin, C.H.; Cha, J.H.; Rahimnejad, S.; Jeong, J.B.; Yoo, B.W.; Lee, B.K.; Ahn, H.J.; Choi, S.I.; Choi, Y.J.; Park, Y.H.; et al. Effects of Dietary Supplementation of Barodon, an Anionic Alkali Mineral Complex, on Growth Performance, Feed Utilization, Innate Immunity, Goblet Cell and Digestibility in Olive Flounder (Paralichthys olivaceus). Asian-Australas J. Anim. Sci. 2014, 27, 383–390. [Google Scholar] [CrossRef][Green Version]
- Maret, W. Zinc biochemistry: From a single zinc enzyme to a key element of life. Adv. Nutr. 2013, 4, 82–91. [Google Scholar] [CrossRef]
- Wu, L.; Luo, R.; Kong, F.; Tian, Y. Effect of cooking loss, tenderness and water distribution of Tan sheep at different salt addition treatment. Food Mach. 2016, 2, 19–23. [Google Scholar]
- Jiang, J.; Jin, F.; Lin, G.; Xiong, Y.L. Modulation of muscle antioxidant enzymes and fresh meat quality through feeding peptide-chelated trace minerals in swine production. Food Biosci. 2021, 42, 101191. [Google Scholar] [CrossRef]
- Bach Knudsen, K.E.; Lærke, H.N.; Hedemann, M.S.; Nielsen, T.S.; Ingerslev, A.K.; Gundelund Nielsen, D.S.; Theil, P.K.; Purup, S.; Hald, S.; Schioldan, A.G.; et al. Impact of Diet-Modulated Butyrate Production on Intestinal Barrier Function and Inflammation. Nutrients 2018, 10, 1499. [Google Scholar] [CrossRef]
- Donohoe, D.R.; Garge, N.; Zhang, X.; Sun, W.; O’Connell, T.M.; Bunger, M.K.; Bultman, S.J. The microbiome and butyrate regulate energy metabolism and autophagy in the mammalian colon. Cell Metab. 2011, 13, 517–526. [Google Scholar] [CrossRef]
- Gondry, M.; Sauguet, L.; Belin, P.; Thai, R.; Amouroux, R.; Tellier, C.; Tuphile, K.; Jacquet, M.; Braud, S.; Courçon, M.; et al. Cyclodipeptide synthases are a family of tRNA-dependent peptide bond-forming enzymes. Nat. Chem. Biol. 2009, 5, 414–420. [Google Scholar] [CrossRef] [PubMed]
- Wu, Z.; Chao, J.; Tang, H.; Liu, T.; Jiang, L.; Liu, Y. Characterization of key aroma-active compounds in different types of Douchi based on molecular sensory science approaches. Food Chem. X 2024, 21, 101170. [Google Scholar] [CrossRef] [PubMed]
- Bleicher, J.; Ebner, E.E.; Bak, K.H. Formation and Analysis of Volatile and Odor Compounds in Meat—A Review. Molecules 2022, 27, 6703. [Google Scholar] [CrossRef]
- Zhen, Z.Y.; Liu, Y.L.; Wang, J.; Li, J.J.; Li, X.B.; Zheng, H.B. Determination of volatile flavor compounds in raw and treated duck meats of different body parts. J. Food Biochem. 2022, 46, e13908. [Google Scholar] [CrossRef] [PubMed]
- Wada, T.; Hanyu, T.; Nozaki, K.; Kataoka, K.; Kawatani, T.; Asahi, T.; Sawamura, N. Antioxidant Activity of Ge-132, a Synthetic Organic Germanium, on Cultured Mammalian Cells. Biol. Pharm. Bull. 2018, 41, 749–753. [Google Scholar] [CrossRef] [PubMed]
- Wang, Y.S.; Teng, G.Q.; Zhou, H.; Dong, C.L. Germanium Reduces Inflammatory Damage in Mammary Glands During Lipopolysaccharide-Induced Mastitis in Mice. Biol. Trace Elem. Res. 2020, 198, 617–626. [Google Scholar] [CrossRef] [PubMed]








| Items | Ingredient, % | Nutrient Composition | Content |
|---|---|---|---|
| Corn | 33.75 | DE 2 (MJ/kg) | 12.11 |
| Water | 16.00 | Dry matter (%) | 71.13 |
| Corn stalks | 13.00 | Crude protein (%) | 11.76 |
| DDGS 1 | 7.00 | Crude fat (%) | 1.42 |
| Cotton meal | 4.25 | Ash | 6.39 |
| Soybean meal | 4.25 | Neutral detergent fiber (%) | 38.55 |
| Sprayed corn bran | 3.50 | Acid detergent fiber (%) | 17.23 |
| Rice bran meal | 3.25 | Calcium (%) | 0.58 |
| Corn germ meal | 2.50 | Phosphor (%) | 0.30 |
| Wheat bran | 2.50 | ||
| Wheat middlings | 2.00 | ||
| Nutritional feed additives 3 | 2.00 | ||
| Jujube powder | 1.40 | ||
| Fineness stone powder | 1.00 | ||
| Salt | 0.75 | ||
| Compound premix feed | 0.65 | ||
| Urea | 0.65 | ||
| Soybean germ powder | 0.50 | ||
| Sodium bicarbonate | 0.50 | ||
| Probiotic agent 4 | 0.05 | ||
| Calcium hydrogen phosphate | 0.25 | ||
| Calcium sulfate | 0.25 | ||
| Total | 100 |
| Ions | Calculated Concentration, mg/kg |
|---|---|
| Na+ | 27,482.00 |
| K+ | 25,103.00 |
| Zn2+ | 0.13 |
| Ge4+ | 36,218.00 |
| Item | CG 1 | AMIC 2 | SEM | p-Value |
|---|---|---|---|---|
| WG 3 (kg) | ||||
| 0–30 d | 4.78 a | 6.12 c | 0.31 | 0.0033 |
| 30–60 d | 5.40 | 6.14 | 0.33 | 0.1154 |
| 0–60 d | 10.18 a | 12.26 c | 0.43 | 0.0012 |
| ADG 4 (g/d) | ||||
| 0–30 d | 159.33 a | 204.00 c | 10.21 | 0.0033 |
| 30–60 d | 180.00 | 204.67 | 10.88 | 0.1154 |
| 0–60 d | 169.67 a | 204.33 c | 7.11 | 0.0012 |
| ADFI 5 (kg/d) | ||||
| 0–30 d | 1.17 | 1.27 | 0.05 | 0.1597 |
| 30–60 d | 1.35 a | 1.52 c | 0.01 | <0.0001 |
| 0–60 d | 1.26 a | 1.39 c | 0.03 | 0.0010 |
| F/G 6 | ||||
| 0–30 d | 8.47 a | 6.58 b | 0.57 | 0.0224 |
| 30–60 d | 8.14 | 8.51 | 0.74 | 0.7222 |
| 0–60 d | 7.75 | 6.99 | 0.28 | 0.0596 |
Disclaimer/Publisher’s Note: The statements, opinions and data contained in all publications are solely those of the individual author(s) and contributor(s) and not of MDPI and/or the editor(s). MDPI and/or the editor(s) disclaim responsibility for any injury to people or property resulting from any ideas, methods, instructions or products referred to in the content. |
© 2025 by the authors. Licensee MDPI, Basel, Switzerland. This article is an open access article distributed under the terms and conditions of the Creative Commons Attribution (CC BY) license (https://creativecommons.org/licenses/by/4.0/).
Share and Cite
Zi, Y.; Yang, Y.; Li, M.; Li, Y.; An, Z.; Liu, M.; Ma, C.; Gao, F.; Li, C. Rumen Microbial Diversity and Metabolome Analysis Reveals the Effects of Alkaline Metal Ion Complexes on Muscle Quality of Lambs. Biology 2025, 14, 1791. https://doi.org/10.3390/biology14121791
Zi Y, Yang Y, Li M, Li Y, An Z, Liu M, Ma C, Gao F, Li C. Rumen Microbial Diversity and Metabolome Analysis Reveals the Effects of Alkaline Metal Ion Complexes on Muscle Quality of Lambs. Biology. 2025; 14(12):1791. https://doi.org/10.3390/biology14121791
Chicago/Turabian StyleZi, Yang, Yilin Yang, Mingyue Li, Yalin Li, Ziyi An, Mengjiao Liu, Chi Ma, Feng Gao, and Changqing Li. 2025. "Rumen Microbial Diversity and Metabolome Analysis Reveals the Effects of Alkaline Metal Ion Complexes on Muscle Quality of Lambs" Biology 14, no. 12: 1791. https://doi.org/10.3390/biology14121791
APA StyleZi, Y., Yang, Y., Li, M., Li, Y., An, Z., Liu, M., Ma, C., Gao, F., & Li, C. (2025). Rumen Microbial Diversity and Metabolome Analysis Reveals the Effects of Alkaline Metal Ion Complexes on Muscle Quality of Lambs. Biology, 14(12), 1791. https://doi.org/10.3390/biology14121791

