You are currently viewing a new version of our website. To view the old version click .
Biology
  • This is an early access version, the complete PDF, HTML, and XML versions will be available soon.
  • Article
  • Open Access

13 November 2025

Integrated Multi-Omics Analysis Reveals Stage-Specific Molecular Modules Regulating Uterine Function and Fecundity in Large White Pigs Across Reproductive Lifespan

,
,
,
,
,
,
,
and
1
College of Animal Science and Technology, Hunan Agricultural University, Changsha 410128, China
2
Key Laboratory of Livestock and Poultry Resources (Pig) Evaluation and Utilization, Ministry of Agriculture and Rural Affairs, Changsha 410128, China
3
Yuelushan Laboratory, Changsha 410128, China
4
Hunan Key Laboratory for Conservation and Utilization of Biological Resources in the Nanyue Mountainous Region, Hengyang Normal University, Hengyang 421008, China
Biology2025, 14(11), 1589;https://doi.org/10.3390/biology14111589 
(registering DOI)
This article belongs to the Section Developmental and Reproductive Biology

Simple Summary

Pigs are important for farming, and a key part of their ability to produce healthy piglets lies in their uterus. However, we do not fully understand how the uterus works as pigs go through different stages of their breeding life—from when they first mature, to when they produce few piglets, many piglets, and finally when they stop breeding. This study aimed to figure out these changes by looking at genes, proteins, and small molecules in the uterus of Large White pigs across these four stages. We found new genes and proteins that change with each stage: young, mature sows have high protein production, while culled sows show signs of inflammation. We also found molecules linked to more piglets (like Xanthosine 5′-triphosphate, XTP) and aging (like a form of Docosahexaenoic Acid, DHA). These findings show how the uterus changes at each stage, helping farmers improve how they breed and care for pigs, which can boost farm efficiency and food production.

Abstract

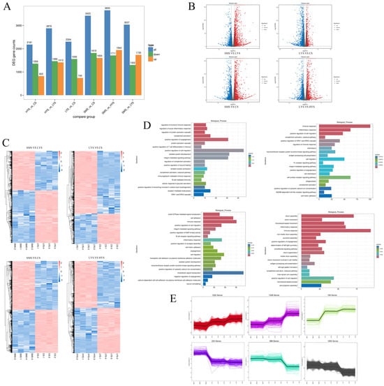
This study systematically explored the regulatory mechanisms of uterine function across four reproductive stages: sexual maturity sow (SMS), low-yield sow (LYS), high-yield sow (HYS), and culled sow (CS) in Large White (LW) pigs through integrated transcriptomic, proteomic, and metabolomic analyses. Twelve healthy LW sows were selected, and uterine tissues were collected for multi-omics detection. Combined with bioinformatics analysis, molecular regulatory networks were constructed. Results showed that transcriptomics identified 12 types of alternative splicing and 1243 novel genes, which were enriched in energy metabolism and signal transduction pathways. Proteomics revealed 430 differentially co-expressed proteins, indicating high protein synthesis activity in the SMS stage and extracellular inflammatory characteristics in the CS stage. Metabolomics detected numerous differential metabolites, among which XTP and DHA ethyl ester were associated with high fecundity and aging, respectively. Integrated multi-omics analysis identified hub genes such as PLA2G4A, which influence reproductive performance by regulating inflammatory and metabolic balance, and clarified stage-specific “gene–protein–metabolite” modules. This study provides a molecular map for understanding dynamic changes in uterine function in Large White pigs and offers a theoretical basis for optimizing reproductive lifespan and breeding strategies.

Article Metrics

Citations

Article Access Statistics

Multiple requests from the same IP address are counted as one view.