Exploring the Mechanism of Clostridium autoethanogenum Protein for Broiler Growth Based on Gut Microbiota and Serum Metabolomics
Simple Summary
Abstract
1. Introduction
2. Materials and Methods
2.1. Animals, Diets, and Management
2.2. Growth Performance and Sampling
2.3. DNA Extraction and 16S rRNA Sequencing
2.4. Bioinformatics Analysis
2.5. Extraction of Serum Metabolites and Untargeted LC-MS Metabolomics Analysis
2.6. Metabolome Data Processing and Statistical Analysis
2.7. Growth Performance Data Analysis
3. Results
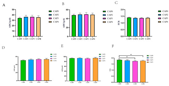
3.1. Growth Performance
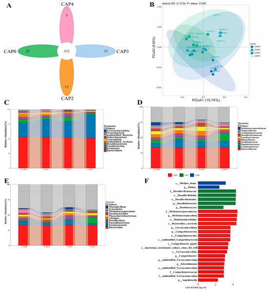
3.2. Microbe Composition of Cecum
3.3. Serum Metabolomics Analysis
3.3.1. Sample Quality Control
3.3.2. Serum Metabolite Analysis
4. Discussion
5. Conclusions
Supplementary Materials
Author Contributions
Funding
Institutional Review Board Statement
Informed Consent Statement
Data Availability Statement
Conflicts of Interest
References
- Mottet, A.; de Haan, C.; Falcucci, A.; Tempio, G.; Opio, C.; Gerber, P. Livestock: On our plates or eating at our table? A new analysis of the feed/food debate. Glob. Food Secur. 2017, 14, 1–8. [Google Scholar] [CrossRef]
- Zampiga, M.; Calini, F.; Sirri, F. Importance of feed efficiency for sustainable intensification of chicken meat production: Implications and role for amino acids, feed enzymes and organic trace minerals. World’s Poult. Sci. J. 2021, 77, 639–659. [Google Scholar] [CrossRef]
- Henchion, M.; Hayes, M.; Mullen, A.M.; Fenelon, M.; Tiwari, B. Future protein supply and demand: Strategies and factors influencing a sustainable equilibrium. Foods 2017, 6, 53. [Google Scholar] [CrossRef] [PubMed]
- Falcon, W.P.; Naylor, R.L.; Shankar, N.D. Rethinking global food demand for 2050. Popul. Dev. Rev. 2022, 48, 921–957. [Google Scholar] [CrossRef]
- Ritala, A.; Häkkinen, S.T.; Toivari, M.; Wiebe, M.G. Single cell protein—State-of-the-art, industrial landscape and patents 2001–2016. Front. Microbiol. 2017, 8, 2009. [Google Scholar] [CrossRef]
- Windhorst, H.-W. Dynamics and patterns of global poultry-meat production. In Poultry Quality Evaluation; Woodhead Publishing: Cambridge, UK, 2017; pp. 1–25. [Google Scholar] [CrossRef]
- Baldi, G.; Soglia, F.; Petracci, M. Valorization of meat by-products. In Food Waste Recovery; Academic Press: New York, NY, USA, 2021; pp. 419–443. [Google Scholar] [CrossRef]
- Hombegowda, G.P.; Suresh, B.N.; Shivakumar, M.C.; Ravikumar, P.; Girish, B.C.; Rudrappa, S.M.; Indresh, H.C. Growth performance, carcass traits and gut health of broiler chickens fed diets incorporated with single cell protein. Anim. Biosci. 2021, 34, 1951–1962. [Google Scholar] [CrossRef] [PubMed]
- Ravindran, V. Poultry feed availability and nutrition in developing countries. Poult. Dev. Rev. 2013, 2, 60–63. [Google Scholar]
- Liu, Y.; Chen, Z.; Dai, J.; Yang, P.; Xu, W.; Ai, Q.; Zhang, W.; Zhang, Y.; Zhang, Y.; Mai, K. Sodium butyrate supplementation in high-soybean meal diets for turbot (Scophthalmus maximus L.): Effects on inflammatory status, mucosal barriers and microbiota in the intestine. Fish Shellfish Immunol. 2019, 88, 65–75. [Google Scholar] [CrossRef] [PubMed]
- Miao, S.; Zhao, C.; Zhu, J.; Hu, J.; Dong, X.; Sun, L. Dietary soybean meal affects intestinal homoeostasis by altering the microbiota, morphology and inflammatory cytokine gene expression in northern snakehead. Sci. Rep. 2018, 8, 113. [Google Scholar] [CrossRef]
- Wang, L.; Liu, H. Microbial electrosynthesis of single cell protein and methane by coupling fast-growing Methanococcus maripaludis with microbial electrolysis cells. Bioresour. Technol. 2024, 393, 130025. [Google Scholar] [CrossRef] [PubMed]
- Yang, P.; Li, X.; Song, B.; He, M.; Wu, C.; Leng, X. The potential of Clostridium autoethanogenum, a new single cell protein, in substituting fish meal in the diet of largemouth bass (Micropterus salmoides): Growth, feed utilization and intestinal histology. Aquac. Fish. 2023, 8, 67–75. [Google Scholar] [CrossRef]
- Jones, S.W.; Karpol, A.; Friedman, S.; Maru, B.T.; Tracy, B.P. Recent advances in single cell protein use as a feed ingredient in aquaculture. Curr. Opin. Biotechnol. 2020, 61, 189–197. [Google Scholar] [CrossRef]
- Kang, H.; Park, S.; Kim, C. Effects of dietary supplementation with a chlorella by-product on the growth performance, immune response, intestinal microflora and intestinal mucosal morphology in broiler chickens. J. Anim. Physiol. Anim. Nutr. 2017, 101, 208–214. [Google Scholar] [CrossRef]
- Waldroup, P.; Payne, J. Feeding value of methanol-derived single cell protein for broiler chicks. Poult. Sci. 1974, 53, 1039–1042. [Google Scholar] [CrossRef]
- Norman, R.O.; Millat, T.; Winzer, K.; Minton, N.P.; Hodgman, C. Progress towards platform chemical production using Clostridium autoethanogenum. Biochem. Soc. Trans. 2018, 46, 523–535. [Google Scholar] [CrossRef] [PubMed]
- Maulu, S.; Liang, H.; Ge, X.; Yu, H.; Huang, D.; Ke, J.; Ren, M.; Mi, H. Effect of dietary Clostridium autoethanogenum protein on growth, body composition, plasma parameters and hepatic genes expression related to growth and AMPK/TOR/PI3K signaling pathway of the genetically improved farmed tilapia (GIFT: Oreochromis niloticus) juveniles. Anim. Feed Sci. Technol. 2021, 276, 114914. [Google Scholar] [CrossRef]
- Chen, Y.; Zheng, C.; Zhang, X.; Li, X.; Yao, X.; He, G.; Cao, J.; Chi, S.; Zhang, S.; Tan, B. Evaluation of ratios of fish-to-soybean oils on growth, lipid and cholesterol metabolism and muscle metabolites of Pacific white shrimp (Litopenaeus vannamei) fed low fishmeal diets containing Clostridium autoethanogenum protein. Aquac. Rep. 2022, 27, 101417. [Google Scholar] [CrossRef]
- Hamidoghli, A.; Yun, H.; Won, S.; Kim, S.; Farris, N.W.; Bai, S.C. Evaluation of a single-cell protein as a dietary fish meal substitute for whiteleg shrimp Litopenaeus vannamei. Fish. Sci. 2019, 85, 147–155. [Google Scholar] [CrossRef]
- Liu, T.; Han, T.; Wang, J.; Liu, T.; Bian, P.; Wang, Y.; Cai, X. Effects of replacing fish meal with soybean meal on growth performance, feed utilization and physiological status of juvenile redlip mullet Liza haematocheila. Aquac. Rep. 2021, 20, 100756. [Google Scholar] [CrossRef]
- Wu, Y.; Wang, J.; Jia, M.; Huang, S.; Cao, Y.; Yao, T.; Li, J.; Yang, Y.; Gu, X. Clostridium autoethanogenum protein inclusion in the diet for broiler: Enhancement of growth performance, lipid metabolism, and gut microbiota. Front. Vet. Sci. 2022, 9, 1028792. [Google Scholar] [CrossRef] [PubMed]
- Shan, C.; Liu, Y.; Ma, C.; Li, C.; Liu, Q.; Liu, S.; Jiang, G.; Tian, J. Dietary supplementation with Clostridium autoethanogenum protein improves growth performance and promotes muscle protein synthesis by activating the mTOR signaling pathway of the broiler. Front. Vet. Sci. 2024, 11, 1389738. [Google Scholar] [CrossRef] [PubMed]
- Abellan-Schneyder, I.; Matchado, M.S.; Reitmeier, S.; Sommer, A.; Sewald, Z.; Baumbach, J.; List, M.; Neuhaus, K. Primer, pipelines, parameters: Issues in 16S rRNA gene sequencing. Msphere 2021, 6, e01202-20. [Google Scholar] [CrossRef] [PubMed]
- Luo, S.; Zhen, Z.; Teng, T.; Wu, W.; Yang, G.; Yang, C.; Li, H.; Huang, F.; Wei, T.; Lin, Z. New mechanisms of biochar-assisted vermicomposting by recognizing different active di-(2-ethylhexyl) phthalate (DEHP) degraders across pedosphere, charosphere and intestinal sphere. J. Hazard. Mater. 2023, 458, 131990. [Google Scholar] [CrossRef] [PubMed]
- Chen, S.; Zhou, Y.; Chen, Y.; Gu, J. fastp: An ultra-fast all-in-one FASTQ preprocessor. Bioinformatics 2018, 34, i884–i890. [Google Scholar] [CrossRef] [PubMed]
- Hall, M.; Beiko, R.G. 16S rRNA gene analysis with QIIME2. Microbiome Anal. Methods Protoc. 2018, 1849, 113–129. [Google Scholar] [CrossRef]
- Choi, J.; Lee, K.; Kim, D.; Kil, D.Y.; Kim, G.-B.; Cha, C.-J. Influence of dietary avilamycin on ileal and cecal microbiota in broiler chickens. Poult. Sci. 2018, 97, 970–979. [Google Scholar] [CrossRef] [PubMed]
- Niu, X.; Mi, S.; Jin, Q.; Sang, Y.; Wang, X. Characterization and discrimination of two varieties of eggplants using multi-element and metabolomics profiles coupled with chemometrics analysis. Food Res. Int. 2022, 162, 111976. [Google Scholar] [CrossRef]
- Miao, Q.; Zhao, L.; Wang, Y.; Hao, F.; Sun, P.; He, P.; Liu, Y.; Huang, J.; Liu, X.; Liu, X. Microbial metabolomics and network analysis reveal fungistatic effect of basil (Ocimum basilicum) oil on Candida albicans. J. Ethnopharmacol. 2020, 260, 113002. [Google Scholar] [CrossRef] [PubMed]
- Tang, Y.; Underwood, A.; Gielbert, A.; Woodward, M.J.; Petrovska, L. Metaproteomics analysis reveals the adaptation process for the chicken gut microbiota. Appl. Environ. Microbiol. 2014, 80, 478–485. [Google Scholar] [CrossRef] [PubMed]
- Beski, S.S.; Swick, R.A.; Iji, P.A. Specialized protein products in broiler chicken nutrition: A review. Anim. Nutr. 2015, 1, 47–53. [Google Scholar] [CrossRef]
- Du, M.; Chen, Y.; Wang, S.; Zhao, H.; Wen, C.; Zhou, Y. Effects of dietary palygorskite supplementation on the growth performance, oxidative status, immune function, intestinal barrier and cecal microbial community of broilers. Front. Microbiol. 2022, 13, 985784. [Google Scholar] [CrossRef] [PubMed]
- Zhang, L.; Wu, W.; Lee, Y.-K.; Xie, J.; Zhang, H. Spatial heterogeneity and co-occurrence of mucosal and luminal microbiome across swine intestinal tract. Front. Microbiol. 2018, 9, 48. [Google Scholar] [CrossRef] [PubMed]
- Ma, S.; Liang, X.; Chen, P.; Wang, J.; Gu, X.; Qin, Y.; Blecker, C.; Xue, M. A new single-cell protein from Clostridium autoethanogenum as a functional protein for largemouth bass (Micropterus salmoides). Anim. Nutr. 2022, 10, 99–110. [Google Scholar] [CrossRef] [PubMed]
- Wu, G.D.; Chen, J.; Hoffmann, C.; Bittinger, K.; Chen, Y.-Y.; Keilbaugh, S.A.; Bewtra, M.; Knights, D.; Walters, W.A.; Knight, R. Linking long-term dietary patterns with gut microbial enterotypes. Science 2011, 334, 105–108. [Google Scholar] [CrossRef] [PubMed]
- Chen, Y.-B.; Lan, D.-L.; Tang, C.; Yang, X.-N.; Li, J. Effect of DNA extraction methods on the apparent structure of yak rumen microbial communities as revealed by 16S rDNA sequencing. Pol. J. Microbiol. 2015, 64, 29–36. [Google Scholar] [CrossRef]
- Macfarlane, S.; Macfarlane, G.T. Regulation of short-chain fatty acid production. Proc. Nutr. Soc. 2003, 62, 67–72. [Google Scholar] [CrossRef] [PubMed]
- Fan, Y.; Ju, T.; Bhardwaj, T.; Korver, D.R.; Willing, B.P. Week-old chicks with high Bacteroides abundance have increased short-chain fatty acids and reduced markers of gut inflammation. Microbiol. Spectr. 2023, 11, e03616–e03622. [Google Scholar] [CrossRef] [PubMed]
- Wang, G.; Li, X.; Zhou, Y.; Feng, J.; Zhang, M. Effects of heat stress on gut-microbial metabolites, gastrointestinal peptides, glycolipid metabolism, and performance of broilers. Animals 2021, 11, 1286. [Google Scholar] [CrossRef]
- Biasato, I.; Ferrocino, I.; Grego, E.; Dabbou, S.; Gai, F.; Gasco, L.; Cocolin, L.; Capucchio, M.T.; Schiavone, A. Yellow mealworm inclusion in diets for heavy-size broiler chickens: Implications for intestinal microbiota and mucin dynamics. Animals 2020, 10, 1909. [Google Scholar] [CrossRef]
- Shu, G.; Kong, F.; Xu, D.; Yin, L.; He, C.; Lin, J.; Fu, H.; Wang, K.; Tian, Y.; Zhao, X. Bamboo leaf flavone changed the community of cecum microbiota and improved the immune function in broilers. Sci. Rep. 2020, 10, 12324. [Google Scholar] [CrossRef] [PubMed]
- Xiao, Y.; Xiang, Y.; Zhou, W.; Chen, J.; Li, K.; Yang, H. Microbial community mapping in intestinal tract of broiler chicken. Poult. Sci. 2017, 96, 1387–1393. [Google Scholar] [CrossRef] [PubMed]
- Wei, S.; Morrison, M.; Yu, Z. Bacterial census of poultry intestinal microbiome. Poult. Sci. 2013, 92, 671–683. [Google Scholar] [CrossRef] [PubMed]
- Stanley, D.; Hughes, R.J.; Geier, M.S.; Moore, R.J. Bacteria within the gastrointestinal tract microbiota correlated with improved growth and feed conversion: Challenges presented for the identification of performance enhancing probiotic bacteria. Front. Microbiol. 2016, 7, 187. [Google Scholar] [CrossRef]
- Hu, R.; Zou, H.; Wang, H.; Wang, Z.; Wang, X.; Ma, J.; Shah, A.M.; Peng, Q.; Xue, B.; Wang, L. Dietary energy levels affect rumen bacterial populations that influence the intramuscular fat fatty acids of fattening yaks (Bos grunniens). Animals 2020, 10, 1474. [Google Scholar] [CrossRef] [PubMed]
- Li, Y.; Xu, Q.; Huang, Z.; Lv, L.; Liu, X.; Yin, C.; Yan, H.; Yuan, J. Effect of Bacillus subtilis CGMCC 1.1086 on the growth performance and intestinal microbiota of broilers. J. Appl. Microbiol. 2016, 120, 195–204. [Google Scholar] [CrossRef]
- Guo, Y.; Wang, Z.; Wang, Y.; Chen, B.; Huang, Y.; Li, P.; Tan, Q.; Zhang, H.; Chen, W. Impact of drinking water supplemented 2-hydroxy-4-methylthiobutyric acid in combination with acidifier on performance, intestinal development, and microflora in broilers. Poult. Sci. 2022, 101, 101661. [Google Scholar] [CrossRef]
- Hong, Y.; Sheng, L.; Zhong, J.; Tao, X.; Zhu, W.; Ma, J.; Yan, J.; Zhao, A.; Zheng, X.; Wu, G. Desulfovibrio vulgaris, a potent acetic acid-producing bacterium, attenuates nonalcoholic fatty liver disease in mice. Gut Microbes 2021, 13, 1930874. [Google Scholar] [CrossRef] [PubMed]
- Madeo, F.; Eisenberg, T.; Pietrocola, F.; Kroemer, G. Spermidine in health and disease. Science 2018, 359, eaan2788. [Google Scholar] [CrossRef] [PubMed]
- Cao, W.; Liu, G.; Fang, T.; Wu, X.; Jia, G.; Zhao, H.; Chen, X.; Wu, C.; Wang, J.; Cai, J. Effects of spermine on the morphology, digestive enzyme activities, and antioxidant status of jejunum in suckling rats. RSC Adv. 2015, 5, 76607–76614. [Google Scholar] [CrossRef]
- Pegg, A.E. The function of spermine. IUBMB Life 2014, 66, 8–18. [Google Scholar] [CrossRef] [PubMed]
- Kang, P.; Wang, M.; Hou, Y.; Yin, Y.; Ding, B.; Zhu, H.; Liu, Y.; Qiu, Y.; Yi, D.; Wang, L.; et al. Effects of Oral Administration of Spermine on the Development of Small Intestine and Growth Performance of Weaned Pigs. J. Anim. Vet. Adv. 2012, 11, 2782–2787. [Google Scholar] [CrossRef]
- Wang, Z.; Jiang, D.; Wang, X.; Jiang, Y.; Sun, Q.; Ling, W.; An, X.; Ji, C.; Li, S.; Qi, Y. Spermidine improves the antioxidant capacity and morphology of intestinal tissues and regulates intestinal microorganisms in Sichuan white geese. Front. Microbiol. 2024, 14, 1292984. [Google Scholar] [CrossRef] [PubMed]
- Xiong, Z.; Sun, D.-W.; Xie, A.; Han, Z.; Wang, L. Potential of hyperspectral imaging for rapid prediction of hydroxyproline content in chicken meat. Food Chem. 2015, 175, 417–422. [Google Scholar] [CrossRef]
- Ottani, V.; Raspanti, M.; Ruggeri, A. Collagen structure and functional implications. Micron 2001, 32, 251–260. [Google Scholar] [CrossRef]
- Lin, H.-J.; Benson, D.R.; Riggins, R.S.; Rucker, R.B.; Abbott, U.K. Plasma free hydroxyproline, growth, and sexual maturity in the scoliotic chicken. Proc. Soc. Exp. Biol. Med. 1980, 165, 345–348. [Google Scholar] [CrossRef] [PubMed]
- Brugaletta, G.; Zampiga, M.; Laghi, L.; Indio, V.; Oliveri, C.; De Cesare, A.; Sirri, F. Feeding broiler chickens with arginine above recommended levels: Effects on growth performance, metabolism, and intestinal microbiota. J. Anim. Sci. Biotechnol. 2023, 14, 33. [Google Scholar] [CrossRef] [PubMed]
- Zampiga, M.; Laghi, L.; Petracci, M.; Zhu, C.; Meluzzi, A.; Dridi, S.; Sirri, F. Effect of dietary arginine to lysine ratios on productive performance, meat quality, plasma and muscle metabolomics profile in fast-growing broiler chickens. J. Anim. Sci. Biotechnol. 2018, 9, 79. [Google Scholar] [CrossRef] [PubMed]
- Wu, G.; Bazer, F.W.; Burghardt, R.C.; Johnson, G.A.; Kim, S.W.; Knabe, D.A.; Li, P.; Li, X.; McKnight, J.R.; Satterfield, M.C. Proline and hydroxyproline metabolism: Implications for animal and human nutrition. Amino Acids 2011, 40, 1053–1063. [Google Scholar] [CrossRef]
- Phang, J.M.; Pandhare, J.; Liu, Y. The metabolism of proline as microenvironmental stress substrate. J. Nutr. 2008, 138, 2008s–2015s. [Google Scholar] [CrossRef] [PubMed]
- Phang, J.M.; Liu, W.; Zabirnyk, O. Proline metabolism and microenvironmental stress. Annu. Rev. Nutr. 2010, 30, 441–463. [Google Scholar] [CrossRef] [PubMed]
- Scanes, C.G. Carbohydrate metabolism. In Sturkie’s Avian Physiology; Academic Press: Cambridge, UK, 2022; pp. 613–645. [Google Scholar] [CrossRef]
- Aihara, S.; Torisu, K.; Uchida, Y.; Imazu, N.; Nakano, T.; Kitazono, T. Spermidine from arginine metabolism activates Nrf2 and inhibits kidney fibrosis. Commun. Biol. 2023, 6, 676. [Google Scholar] [CrossRef] [PubMed]
- Zheng, J.; Zhang, W.; Dan, Z.; Zhuang, Y.; Liu, Y.; Mai, K.; Ai, Q. Replacement of dietary fish meal with Clostridium autoethanogenum meal on growth performance, intestinal amino acids transporters, protein metabolism and hepatic lipid metabolism of juvenile turbot (Scophthalmus maximus L.). Front. Physiol. 2022, 13, 981750. [Google Scholar] [CrossRef] [PubMed]
- Melaku, M.; Zhong, R.; Han, H.; Wan, F.; Yi, B.; Zhang, H. Butyric and citric acids and their salts in poultry nutrition: Effects on gut health and intestinal microbiota. Int. J. Mol. Sci. 2021, 22, 10392. [Google Scholar] [CrossRef] [PubMed]
- Krauze, M.; Cendrowska-Pinkosz, M.; Matuseviĉius, P.; Stępniowska, A.; Jurczak, P.; Ognik, K. The effect of administration of a phytobiotic containing cinnamon oil and citric acid on the metabolism, immunity, and growth performance of broiler chickens. Animals 2021, 11, 399. [Google Scholar] [CrossRef]
- Cronan, J.E., Jr.; Laporte, D. Tricarboxylic acid cycle and glyoxylate bypass. EcoSal Plus 2005, 1, 11–28. [Google Scholar] [CrossRef] [PubMed]





| Items | Groups ① | |||
|---|---|---|---|---|
| CAP0 | CAP2 | CAP3 | CAP4 | |
| Raw material | ||||
| Corn | 62.12 | 62.45 | 61.95 | 62.28 |
| Wheat bran | 0 | 2.9 | 5 | 6.2 |
| Soybean meal | 28 | 24.8 | 22.73 | 21.2 |
| Puffed soybean powder | 5 | 3 | 2.5 | 1.5 |
| CAP | 0 | 2 | 3 | 4 |
| Soybean oil | 1 | 1 | 1 | 1 |
| CaHPO4·2H2O | 1.5 | 1.55 | 1.52 | 1.53 |
| Stone powder | 1.38 | 1.37 | 1.41 | 1.43 |
| NaCl | 0.3 | 0.3 | 0.3 | 0.3 |
| Mineral premix ② | 0.1 | 0.1 | 0.1 | 0.1 |
| Vitamin premix ③ | 0.03 | 0.03 | 0.03 | 0.03 |
| Phytase (powder) | 0.02 | 0.02 | 0.02 | 0.02 |
| Choline chloride | 0.1 | 0.1 | 0.1 | 0.1 |
| Lysine | 0.18 | 0.14 | 0.12 | 0.1 |
| Methionine | 0.2 | 0.17 | 0.16 | 0.15 |
| Threonine | 0.07 | 0.07 | 0.06 | 0.06 |
| Total | 100 | 100 | 100 | 100 |
| Nutrient content | ||||
| CP, % | 19.56 | 19.55 | 19.56 | 19.57 |
| CF, % | 2.94 | 2.89 | 2.90 | 2.87 |
| Ash, % | 4.45 | 5.48 | 4.15 | 4.01 |
| ME, Kcal/kg ④ | 2973 | 2973 | 2972 | 2974 |
| Ca, % | 0.92 | 0.91 | 0.91 | 0.92 |
| P-total, % | 0.62 | 0.62 | 0.62 | 0.62 |
| P-available, % | 0.36 | 0.37 | 0.36 | 0.36 |
| Lys, % | 1.15 | 1.15 | 1.15 | 1.15 |
| Met, % | 0.50 | 0.50 | 0.50 | 0.50 |
| Thr, % | 0.80 | 0.80 | 0.80 | 0.80 |
| Trp, % | 0.22 | 0.21 | 0.21 | 0.20 |
| Val, % | 0.90 | 0.93 | 0.94 | 0.96 |
| Items | Groups ① | |||
|---|---|---|---|---|
| CAP0 | CAP2 | CAP3 | CAP4 | |
| Raw material | ||||
| Corn | 67.6 | 68.2 | 67.19 | 66.13 |
| Wheat bran | 0.00 | 2.65 | 5.30 | 8.07 |
| Soybean meal | 23.43 | 20.53 | 17.90 | 15.20 |
| Puffed soybean powder | 3.3. | 1.00 | 1.00 | 1.00 |
| CAP | 0.00 | 2.00 | 3.00 | 4.00 |
| Soybean oil | 2.00 | 2.00 | 2.00 | 2.00 |
| CaHPO4·2H2O | 1.20 | 1.20 | 1.20 | 1.20 |
| Stone powder | 1.43 | 1.45 | 1.47 | 1.47 |
| NaCl | 0.30 | 0.30 | 0.30 | 0.30 |
| Mineral premix ② | 0.10 | 0.10 | 0.10 | 0.10 |
| Vitamin premix ③ | 0.03 | 0.03 | 0.03 | 0.03 |
| Phytase (powder) | 0.02 | 0.02 | 0.02 | 0.02 |
| Choline chloride | 0.10 | 0.10 | 0.10 | 0.10 |
| Lysine | 0.18 | 0.13 | 0.11 | 0.10 |
| Methionine | 0.18 | 0.16 | 0.15 | 0.14 |
| Threonine | 0.12 | 0.11 | 0.11 | 0.11 |
| Tryptophan | 0.01 | 0.02 | 0.02 | 0.03 |
| Total | 100 | 100 | 100 | 100 |
| Nutrient content | ||||
| CP, % | 17.50 | 17.50 | 17.50 | 17.50 |
| CF, % | 2.67 | 2.61 | 2.65 | 2.69 |
| Ash, % | 4.97 | 5.02 | 5.06 | 5.10 |
| ME, Kcal/kg ④ | 3062 | 3062 | 3062 | 3062 |
| Ca, % | 0.85 | 0.85 | 0.85 | 0.85 |
| P-total, % | 0.55 | 0.54 | 0.54 | 0.55 |
| P-available, % | 0.30 | 0.30 | 0.30 | 0.30 |
| Lys, % | 1.00 | 1.00 | 1.00 | 1.00 |
| Met, % | 0.46 | 0.46 | 0.46 | 0.46 |
| Thr, % | 0.76 | 0.76 | 0.76 | 0.76 |
| Trp, % | 0.20 | 0.20 | 0.20 | 0.20 |
| Val, % | 0.80 | 0.82 | 0.84 | 0.85 |
Disclaimer/Publisher’s Note: The statements, opinions and data contained in all publications are solely those of the individual author(s) and contributor(s) and not of MDPI and/or the editor(s). MDPI and/or the editor(s) disclaim responsibility for any injury to people or property resulting from any ideas, methods, instructions or products referred to in the content. |
© 2025 by the authors. Licensee MDPI, Basel, Switzerland. This article is an open access article distributed under the terms and conditions of the Creative Commons Attribution (CC BY) license (https://creativecommons.org/licenses/by/4.0/).
Share and Cite
Shan, C.; Liu, Y.; Liu, S.; Li, C.; Ma, C.; Yu, H.; Li, J.; Jiang, G.; Tian, J. Exploring the Mechanism of Clostridium autoethanogenum Protein for Broiler Growth Based on Gut Microbiota and Serum Metabolomics. Biology 2025, 14, 29. https://doi.org/10.3390/biology14010029
Shan C, Liu Y, Liu S, Li C, Ma C, Yu H, Li J, Jiang G, Tian J. Exploring the Mechanism of Clostridium autoethanogenum Protein for Broiler Growth Based on Gut Microbiota and Serum Metabolomics. Biology. 2025; 14(1):29. https://doi.org/10.3390/biology14010029
Chicago/Turabian StyleShan, Chunqiao, Yan Liu, Sisi Liu, Chuang Li, Chaoxin Ma, Hongmin Yu, Juan Li, Guotuo Jiang, and Jing Tian. 2025. "Exploring the Mechanism of Clostridium autoethanogenum Protein for Broiler Growth Based on Gut Microbiota and Serum Metabolomics" Biology 14, no. 1: 29. https://doi.org/10.3390/biology14010029
APA StyleShan, C., Liu, Y., Liu, S., Li, C., Ma, C., Yu, H., Li, J., Jiang, G., & Tian, J. (2025). Exploring the Mechanism of Clostridium autoethanogenum Protein for Broiler Growth Based on Gut Microbiota and Serum Metabolomics. Biology, 14(1), 29. https://doi.org/10.3390/biology14010029
