Puerarin Promotes the Migration and Differentiation of Myoblasts by Activating the FAK and PI3K/AKT Signaling Pathways
Simple Summary
Abstract
1. Introduction
2. Materials and Methods
2.1. Cell Culture and Differentiation
2.2. Cell Proliferation Assay
2.3. Scratch Wound Assay
2.4. Transwell Migration Assay
2.5. Western Blot Analysis
2.6. Immunofluorescence Analysis
2.7. Animals and Skeletal Muscle Injury Model
2.8. Hematoxylin and Eosin (H&E) Staining
2.9. Statistical Analysis
3. Results
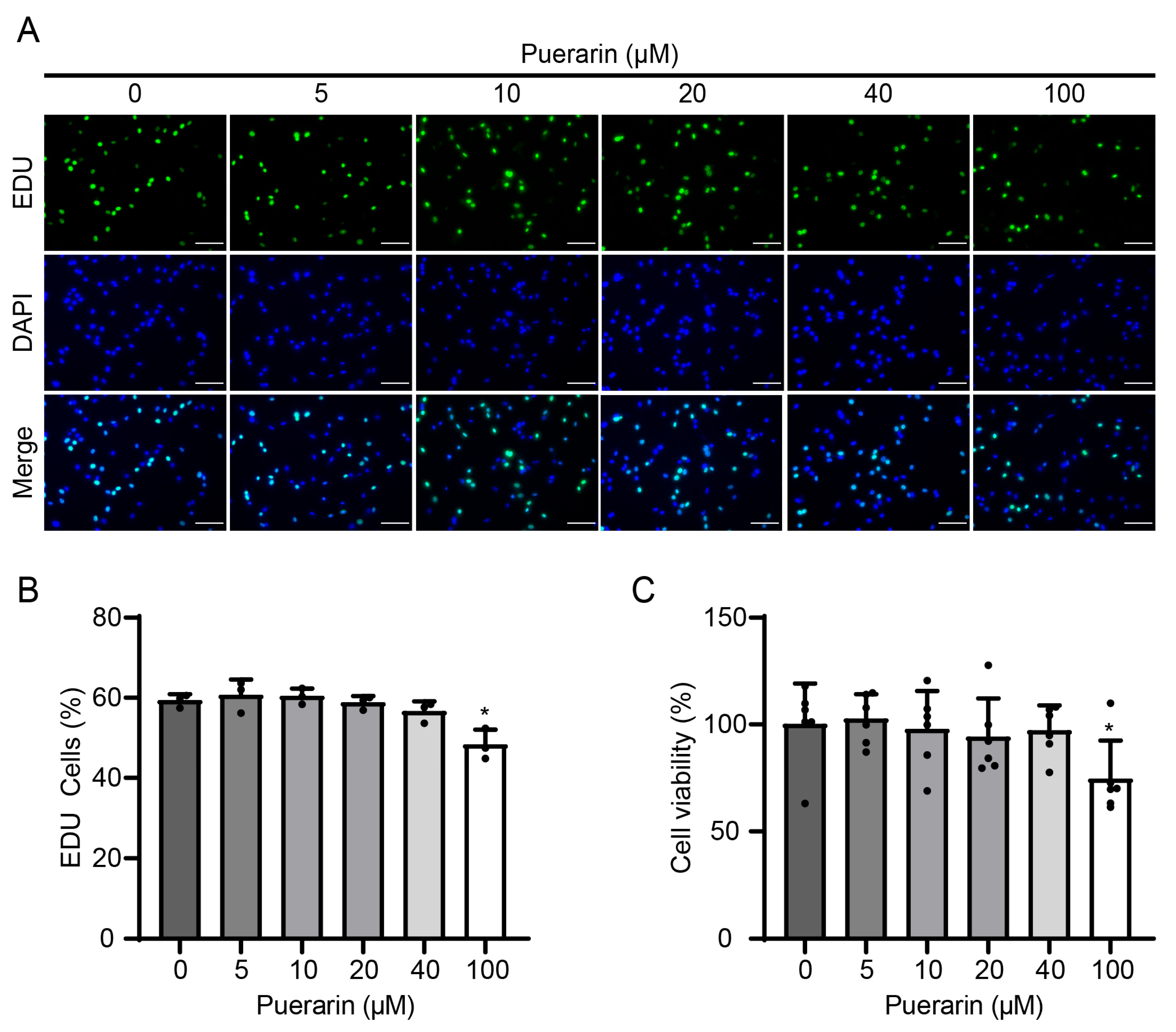
3.1. The Proliferative Effect of Puerarin on C2C12 Myoblasts
3.2. Puerarin Promoted the Migration of C2C12 Myoblasts
3.3. Puerarin-Induced Myoblast Migration Through FAK Signaling
3.4. Puerarin Stimulated the Differentiation of C2C12 Myoblasts
3.5. Puerarin-Induced Myoblast Differentiation Through PI3K/AKT Pathway
3.6. Puerarin Promotes Muscle Regeneration After Muscle Damage
4. Discussion
5. Conclusions
Author Contributions
Funding
Institutional Review Board Statement
Informed Consent Statement
Data Availability Statement
Conflicts of Interest
References
- Groeneveld, K. Muscle physiology and its relations to the whole body in health and disease. Acta Physiol. 2024, 240, e14131. [Google Scholar] [CrossRef] [PubMed]
- Picca, A.; Calvani, R. Molecular Mechanism and Pathogenesis of Sarcopenia: An Overview. Int. J. Mol. Sci. 2021, 22, 3032. [Google Scholar] [CrossRef] [PubMed]
- Cohen, S.; Nathan, J.A.; Goldberg, A.L. Muscle wasting in disease: Molecular mechanisms and promising therapies. Nat. Rev. Drug Discov. 2014, 14, 58–74. [Google Scholar] [CrossRef] [PubMed]
- Pollot, B.E.; Corona, B.T. Volumetric Muscle Loss. Methods Mol. Biol. 2016, 1460, 19–31. [Google Scholar]
- Gielen, E.; Dupont, J.; Dejaeger, M.; Laurent, M.R. Sarcopenia, osteoporosis and frailty. Metabolism 2023, 145, 155638. [Google Scholar] [CrossRef]
- Bachman, J.F.; Chakkalakal, J.V. Satellite cells in the growth and maintenance of muscle. Curr. Top. Dev. Biol. 2024, 158, 1–14. [Google Scholar]
- Schmidt, M.; Schüler, S.C.; Hüttner, S.S.; von Eyss, B.; von Maltzahn, J. Adult stem cells at work: Regenerating skeletal muscle. Cell Mol. Life Sci. 2019, 76, 2559–2570. [Google Scholar] [CrossRef]
- Ten Broek, R.W.; Grefte, S.; Von den Hoff, J.W. Regulatory factors and cell populations involved in skeletal muscle regeneration. J. Cell Physiol. 2010, 224, 7–16. [Google Scholar] [CrossRef]
- Dumont, N.A.; Bentzinger, C.F.; Sincennes, M.C.; Rudnicki, M.A. Satellite Cells and Skeletal Muscle Regeneration. Compr. Physiol. 2015, 5, 1027–1059. [Google Scholar]
- Mizuno, S.; Yoda, M.; Shimoda, M.; Chiba, K.; Nakamura, M.; Horiuchi, K. Inhibition of ADAM10 in satellite cells accelerates muscle regeneration following muscle injury. J. Orthop. Res. 2018, 36, 2259–2265. [Google Scholar] [CrossRef]
- Cai, Z.; Liu, D.; Yang, Y.; Xie, W.; He, M.; Yu, D.; Wu, Y.; Wang, X.; Xiao, W.; Li, Y. The role and therapeutic potential of stem cells in skeletal muscle in sarcopenia. Stem Cell Res. Ther. 2022, 13, 28. [Google Scholar] [CrossRef] [PubMed]
- Pallafacchina, G.; Blaauw, B.; Schiaffino, S. Role of satellite cells in muscle growth and maintenance of muscle mass. Nutr. Metab. Cardiovasc. Dis. 2013, 23, S12–S18. [Google Scholar] [CrossRef] [PubMed]
- Fukada, S.-i. The roles of muscle stem cells in muscle injury, atrophy and hypertrophy. J. Biochem. 2018, 163, 353–358. [Google Scholar] [CrossRef] [PubMed]
- Zhou, Y.X.; Zhang, H.; Peng, C. Puerarin: A Review of Pharmacological Effects. Phytother. Res. 2013, 28, 961–975. [Google Scholar] [CrossRef]
- Zhao, J.; Cheng, Y.Y.; Fan, W.; Yang, C.B.; Ye, S.F.; Cui, W.; Wei, W.; Lao, L.X.; Cai, J.; Han, Y.F.; et al. Botanical Drug Puerarin Coordinates with Nerve Growth Factor in the Regulation of Neuronal Survival and Neuritogenesis via Activating ERK1/2 and PI3K/Akt Signaling Pathways in the Neurite Extension Process. CNS Neurosci. Ther. 2014, 21, 61–70. [Google Scholar] [CrossRef]
- Ma, R.; Zhao, L.; Zhao, Y.; Li, Y. Puerarin action on stem cell proliferation, differentiation and apoptosis: Therapeutic implications for geriatric diseases. Phytomedicine 2022, 96, 153915. [Google Scholar] [CrossRef]
- Yang, X.; Yang, Y.; Zhou, S.; Gong, X.; Dai, Q.; Zhang, P.; Jiang, L. Puerarin Stimulates Osteogenic Differentiation and Bone Formation Through the ERK1/2 and p38-MAPK Signaling Pathways. Curr. Mol. Med. 2018, 17, 488–496. [Google Scholar] [CrossRef]
- Wang, D.; Gao, C.Q.; Chen, R.Q.; Jin, C.L. Focal adhesion kinase and paxillin promote migration and adhesion to fibronectin by swine skeletal muscle satellite cells. Oncotarget 2016, 7, 30845–30854. [Google Scholar] [CrossRef]
- Long, X.; Gao, Y.; Liu, W.; Liu, X.; Hayashi, T.; Mizuno, K.; Hattori, S.; Ikejima, T. Natural flavonoid silibinin promotes the migration and myogenic differentiation of murine C2C12 myoblasts via modulation of ROS generation and down-regulation of estrogen receptor α expression. Mol. Cell Biochem. 2020, 474, 243–261. [Google Scholar] [CrossRef]
- Zhang, D.; Zhang, X.; Liu, Z.; Ma, X.; Li, H.; Shen, M.; Chen, J.; Liu, H. Diosmin Promotes Myogenesis via Activating the Akt/FOXO1 Pathway to Facilitate the Proliferation of C2C12 Myoblasts. J. Agric. Food Chem. 2023, 71, 19705–19716. [Google Scholar] [CrossRef]
- Jung, H.; Kang, A.; Kang, S.; Park, Y.-K.; Song, M. The Root Extract of Pueraria lobata and Its Main Compound, Puerarin, Prevent Obesity by Increasing the Energy Metabolism in Skeletal Muscle. Nutrients 2017, 9, 33. [Google Scholar] [CrossRef] [PubMed]
- Snijders, T.; Nederveen, J.P.; McKay, B.R.; Joanisse, S.; Verdijk, L.B.; van Loon, L.J.C.; Parise, G. Satellite cells in human skeletal muscle plasticity. Front. Physiol. 2015, 6, 283. [Google Scholar] [CrossRef] [PubMed]
- Huang, S.; Wang, F.-J.; Lin, H.; Liu, T.; Zhao, C.X.; Chen, L.G. Affinity-based protein profiling to reveal targets of puerarin involved in its protective effect on cardiomyocytes. Biomed. Pharmacother. 2021, 134, 111160. [Google Scholar] [CrossRef] [PubMed]
- Shan, Z.; Cheng, N.; Huang, R.; Zhao, B.; Zhou, Y. Puerarin promotes the proliferation and differentiation of MC3T3-E1 cells via microRNA-106b by targeting receptor activator of nuclear factor-κB ligand. Exp. Ther. Med. 2017, 15, 55–60. [Google Scholar] [CrossRef]
- Lv, H.; Che, T.; Tang, X.; Liu, L.; Cheng, J. Puerarin enhances proliferation and osteoblastic differentiation of human bone marrow stromal cells via a nitric oxide/cyclic guanosine monophosphate signaling pathway. Mol. Med. Rep. 2015, 12, 2283–2290. [Google Scholar] [CrossRef]
- Li, J.; Peng, Y. Effect of puerarin on osteogenic differentiation of human periodontal ligament stem cells. J. Int. Med. Res. 2019, 48, 300060519851641. [Google Scholar] [CrossRef]
- Cui, P.; Sheng, Y.; Wu, C.; He, D. Puerarin modulates proliferation, inflammation and ECM metabolism in human nucleus pulposus mesenchymal stem cells via the lncRNA LINC01535. Heliyon 2024, 10, e33083. [Google Scholar] [CrossRef]
- Hour, T.C.; Lan Nhi, N.T.; Lai, I.J.; Chuu, C.P.; Lin, P.C.; Chang, H.W.; Su, Y.F.; Chen, C.H.; Chen, Y.K. Kaempferol-Enhanced Migration and Differentiation of C2C12 Myoblasts via ITG1B/FAK/Paxillin and IGF1R/AKT/mTOR Signaling Pathways. Mol. Nutr. Food Res. 2024, 68, e2300685. [Google Scholar] [CrossRef]
- Wang, Z.; Wang, Z.; Pang, Y.; Tong, H.; Yan, Y.; Li, S.; Li, S. Fibronectin type III domain-containing 4 promotes the migration and differentiation of bovine skeletal muscle-derived satellite cells via focal adhesion kinase. Cell Adhes. Migr. 2020, 14, 153–164. [Google Scholar] [CrossRef]
- Tsai, W.C.; Yu, T.Y.; Lin, L.P.; Lin, M.S.; Tsai, T.T.; Pang, J.H.S. Platelet rich plasma promotes skeletal muscle cell migration in association with up-regulation of FAK, paxillin, and F-Actin formation. J. Orthop. Res. 2017, 35, 2506–2512. [Google Scholar] [CrossRef]
- Nguyen, N.U.N.; Liang, V.R.; Wang, H.V. Actin-associated protein palladin is required for migration behavior and differentiation potential of C2C12 myoblast cells. Biochem. Biophys. Res. Commun. 2014, 452, 728–733. [Google Scholar] [CrossRef] [PubMed]
- Hour, T.C.; Vo, T.C.T.; Chuu, C.P.; Chang, H.W.; Su, Y.F.; Chen, C.H.; Chen, Y.K. The Promotion of Migration and Myogenic Differentiation in Skeletal Muscle Cells by Quercetin and Underlying Mechanisms. Nutrients 2022, 14, 4106. [Google Scholar] [CrossRef] [PubMed]
- Slack-Davis, J.K.; Martin, K.H.; Tilghman, R.W.; Iwanicki, M.; Ung, E.J.; Autry, C.; Luzzio, M.J.; Cooper, B.; Kath, J.C.; Roberts, W.G.; et al. Cellular characterization of a novel focal adhesion kinase inhibitor. J. Biol. Chem. 2007, 282, 14845–14852. [Google Scholar] [CrossRef] [PubMed]
- Zammit, P.S. Function of the myogenic regulatory factors Myf5, MyoD, Myogenin and MRF4 in skeletal muscle, satellite cells and regenerative myogenesis. Semin. Cell Dev. Biol. 2017, 72, 19–32. [Google Scholar] [CrossRef] [PubMed]
- Hernández-Hernández, J.M.; García-González, E.G.; Brun, C.E.; Rudnicki, M.A. The myogenic regulatory factors, determinants of muscle development, cell identity and regeneration. Semin. Cell Dev. Biol. 2017, 72, 10–18. [Google Scholar] [CrossRef]
- Yoshida, T.; Delafontaine, P. Mechanisms of IGF-1-Mediated Regulation of Skeletal Muscle Hypertrophy and Atrophy. Cells 2020, 9, 1970. [Google Scholar] [CrossRef]
- Glass, D.J. PI3 Kinase Regulation of Skeletal Muscle Hypertrophy and Atrophy. Curr. Top. Microbiol. Immunol. 2010, 346, 267–278. [Google Scholar]
- Schiaffino, S.; Dyar, K.A.; Ciciliot, S.; Blaauw, B.; Sandri, M. Mechanisms regulating skeletal muscle growth and atrophy. FEBS J. 2013, 280, 4294–4314. [Google Scholar] [CrossRef]
- Ling, M.; Quan, L.; Lai, X.; Lang, L.; Li, F.; Yang, X.; Fu, Y.; Feng, S.; Yi, X.; Zhu, C.; et al. VEGFB Promotes Myoblasts Proliferation and Differentiation through VEGFR1-PI3K/Akt Signaling Pathway. Int. J. Mol. Sci. 2021, 22, 13352. [Google Scholar] [CrossRef]
- Zhang, Z.K.; Li, J.; Liu, J.; Guo, B.; Leung, A.; Zhang, G.; Zhang, B.-T. Icaritin requires Phosphatidylinositol 3 kinase (PI3K)/Akt signaling to counteract skeletal muscle atrophy following mechanical unloading. Sci. Rep. 2016, 6, 20300. [Google Scholar] [CrossRef]
- Wu, M.; Falasca, M.; Blough, E.R. Akt/protein kinase B in skeletal muscle physiology and pathology. J. Cell Physiol. 2011, 226, 29–36. [Google Scholar] [CrossRef] [PubMed]
- Gardner, S.; Anguiano, M.; Rotwein, P. Defining Akt actions in muscle differentiation. Am. J. Physiol. Cell Physiol. 2012, 303, C1292–C1300. [Google Scholar] [CrossRef] [PubMed]
- Ji, S.; Ma, P.; Cao, X.; Wang, J.; Yu, X.; Luo, X.; Lu, J.; Hou, W.; Zhang, Z.; Yan, Y.; et al. Myoblast-derived exosomes promote the repair and regeneration of injured skeletal muscle in mice. FEBS Open Bio. 2022, 12, 2213–2226. [Google Scholar] [CrossRef] [PubMed]
- Jung, H.W.; Choi, J.H.; Jo, T.; Shin, H.; Suh, J.M. Systemic and Local Phenotypes of Barium Chloride Induced Skeletal Muscle Injury in Mice. Ann. Geriatr. Med. Res. 2019, 23, 83–89. [Google Scholar] [CrossRef]
- Kim, A.R.; Kim, K.M.; Byun, M.R.; Hwang, J.H.; Park, J.I.; Oh, H.T.; Kim, H.K.; Jeong, M.G.; Hwang, E.S.; Hong, J.H. Catechins activate muscle stem cells by Myf5 induction and stimulate muscle regeneration. Biochem. Biophys. Res. Commun. 2017, 489, 142–148. [Google Scholar] [CrossRef]
- Sun, L.; Li, F.; Tan, W.; Zhao, W.; Li, Y.; Zhu, X.; Gao, P.; Shu, G.; Wang, S.; Jiang, Q.; et al. Lithocholic acid promotes skeletal muscle regeneration through the TGR5 receptor. Acta Biochim. Biophys. Sin. 2023, 55, 51–61. [Google Scholar] [CrossRef]






Disclaimer/Publisher’s Note: The statements, opinions and data contained in all publications are solely those of the individual author(s) and contributor(s) and not of MDPI and/or the editor(s). MDPI and/or the editor(s) disclaim responsibility for any injury to people or property resulting from any ideas, methods, instructions or products referred to in the content. |
© 2025 by the authors. Licensee MDPI, Basel, Switzerland. This article is an open access article distributed under the terms and conditions of the Creative Commons Attribution (CC BY) license (https://creativecommons.org/licenses/by/4.0/).
Share and Cite
Fang, X.; Xu, H.; Fan, Z.; Yang, H.; Huang, Y.; Xu, L.; Rong, Y.; Ma, W.; Pei, L.; Liang, H. Puerarin Promotes the Migration and Differentiation of Myoblasts by Activating the FAK and PI3K/AKT Signaling Pathways. Biology 2025, 14, 102. https://doi.org/10.3390/biology14010102
Fang X, Xu H, Fan Z, Yang H, Huang Y, Xu L, Rong Y, Ma W, Pei L, Liang H. Puerarin Promotes the Migration and Differentiation of Myoblasts by Activating the FAK and PI3K/AKT Signaling Pathways. Biology. 2025; 14(1):102. https://doi.org/10.3390/biology14010102
Chicago/Turabian StyleFang, Xiaofeng, Hangjia Xu, Zhaoxin Fan, Hongge Yang, Yan Huang, Lin Xu, Yiwei Rong, Wei Ma, Liubao Pei, and Hongsheng Liang. 2025. "Puerarin Promotes the Migration and Differentiation of Myoblasts by Activating the FAK and PI3K/AKT Signaling Pathways" Biology 14, no. 1: 102. https://doi.org/10.3390/biology14010102
APA StyleFang, X., Xu, H., Fan, Z., Yang, H., Huang, Y., Xu, L., Rong, Y., Ma, W., Pei, L., & Liang, H. (2025). Puerarin Promotes the Migration and Differentiation of Myoblasts by Activating the FAK and PI3K/AKT Signaling Pathways. Biology, 14(1), 102. https://doi.org/10.3390/biology14010102

