The Down-Shifting Luminescence of Rare-Earth Nanoparticles for Multimodal Imaging and Photothermal Therapy of Breast Cancer
Abstract
Simple Summary
Abstract
1. Introduction
2. Methods
2.1. Nanoparticle Preparation and Characteristics
2.2. Cell Culture and Cytotoxicity Studies
2.3. Animal Model of Breast Cancer
2.4. Ultrasonography and CT Imaging
2.5. NIR-II Imaging
2.6. In Vivo Metabolic Experiments
2.7. Histopathological Staining
2.8. In Vivo Photothermal Therapy
2.9. Statistical Analysis
3. Results
3.1. Characterization of the α-Er NPs
3.2. NIR-II Imaging of α-Er NPs in Capillary Phantom and Blood Vessels
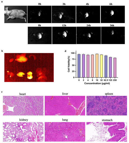
3.3. The Stability and Biocompatibility of the α-Er NPs In Vitro
3.4. NIR-II/CT/US Imaging and Photothermal Therapy Based on α-Er NPs for Breast Cancer
4. Discussion
5. Conclusions
Supplementary Materials
Author Contributions
Funding
Institutional Review Board Statement
Informed Consent Statement
Data Availability Statement
Conflicts of Interest
References
- Britt, K.L.; Cuzick, J.; Phillips, K.-A. Key Steps for Effective Breast Cancer Prevention. Nat. Rev. Cancer 2020, 20, 417–436. [Google Scholar] [CrossRef]
- Trapani, D.; Ginsburg, O.; Fadelu, T.; Lin, N.U.; Hassett, M.; Ilbawi, A.M.; Anderson, B.O.; Curigliano, G. Global Challenges and Policy Solutions in Breast Cancer Control. Cancer Treat. Rev. 2022, 104, 102339. [Google Scholar] [CrossRef] [PubMed]
- Conti, A.; Duggento, A.; Indovina, I.; Guerrisi, M.; Toschi, N. Radiomics in Breast Cancer Classification and Prediction. Semin. Cancer Biol. 2021, 72, 238–250. [Google Scholar] [CrossRef] [PubMed]
- Yang, R.-Q.; Lou, K.-L.; Wang, P.-Y.; Gao, Y.-Y.; Zhang, Y.-Q.; Chen, M.; Huang, W.-H.; Zhang, G.-J. Surgical Navigation for Malignancies Guided by Near-Infrared-II Fluorescence Imaging. Small Methods 2021, 5, e2001066. [Google Scholar] [CrossRef]
- Lauwerends, L.J.; van Driel, P.B.A.A.; Baatenburg de Jong, R.J.; Hardillo, J.A.U.; Koljenovic, S.; Puppels, G.; Mezzanotte, L.; Löwik, C.W.G.M.; Rosenthal, E.L.; Vahrmeijer, A.L.; et al. Real-Time Fluorescence Imaging in Intraoperative Decision Making for Cancer Surgery. Lancet Oncol. 2021, 22, e186–e195. [Google Scholar] [CrossRef]
- Kang, H.; Kang, M.-W.; Kashiwagi, S.; Choi, H.S. NIR Fluorescence Imaging and Treatment for Cancer Immunotherapy. J. Immunother. Cancer 2022, 10, e004936. [Google Scholar] [CrossRef] [PubMed]
- Gowsalya, K.; Yasothamani, V.; Vivek, R. Emerging Indocyanine Green-Integrated Nanocarriers for Multimodal Cancer Therapy: A Review. Nanoscale Adv. 2021, 3, 3332–3352. [Google Scholar] [CrossRef]
- Ianieri, M.M.; Della Corte, L.; Campolo, F.; Cosentino, F.; Catena, U.; Bifulco, G.; Scambia, G. Indocyanine Green in the Surgical Management of Endometriosis: A Systematic Review. Acta Obstet. Gynecol. Scand. 2021, 100, 189–199. [Google Scholar] [CrossRef]
- Cai, Y.; Wei, Z.; Song, C.; Tang, C.; Han, W.; Dong, X. Optical Nano-Agents in the Second near-Infrared Window for Biomedical Applications. Chem. Soc. Rev. 2019, 48, 22–37. [Google Scholar] [CrossRef]
- Yang, Y.; Xie, Y.; Zhang, F. Second Near-Infrared Window Fluorescence Nanoprobes for Deep-Tissue in Vivo Multiplexed Bioimaging. Adv. Drug Deliv. Rev. 2023, 193, 114697. [Google Scholar] [CrossRef]
- Qu, Z.; Shen, J.; Li, Q.; Xu, F.; Wang, F.; Zhang, X.; Fan, C. Near-IR Emissive Rare-Earth Nanoparticles for Guided Surgery. Theranostics 2020, 10, 2631–2644. [Google Scholar] [CrossRef]
- Li, H.; Wang, X.; Ohulchanskyy, T.Y.; Chen, G. Lanthanide-Doped Near-Infrared Nanoparticles for Biophotonics. Adv. Mater. 2021, 33, e2000678. [Google Scholar] [CrossRef]
- Synergistic Strategy of Rare-Earth Doped Nanoparticles for NIR-II Biomedical Imaging—PubMed. Available online: https://pubmed.ncbi.nlm.nih.gov/34617547/ (accessed on 14 February 2024).
- Zhong, Y.; Dai, H. A Mini-Review on Rare-Earth down-Conversion Nanoparticles for NIR-II Imaging of Biological Systems. Nano Res. 2020, 13, 1281–1294. [Google Scholar] [CrossRef] [PubMed]
- Shi, Y.; van der Meel, R.; Chen, X.; Lammers, T. The EPR Effect and beyond: Strategies to Improve Tumor Targeting and Cancer Nanomedicine Treatment Efficacy. Theranostics 2020, 10, 7921–7924. [Google Scholar] [CrossRef] [PubMed]
- Employment of Enhanced Permeability and Retention Effect (EPR): Nanoparticle-Based Precision Tools for Targeting of Therapeutic and Diagnostic Agent in Cancer—PubMed. Available online: https://pubmed.ncbi.nlm.nih.gov/30813007/ (accessed on 14 February 2024).
- Chlebowski, R.T.; Anderson, G.L.; Aragaki, A.K.; Manson, J.E.; Stefanick, M.L.; Pan, K.; Barrington, W.; Kuller, L.H.; Simon, M.S.; Lane, D.; et al. Association of Menopausal Hormone Therapy With Breast Cancer Incidence and Mortality During Long-Term Follow-up of the Women’s Health Initiative Randomized Clinical Trials. JAMA 2020, 324, 369–380. [Google Scholar] [CrossRef]
- Waks, A.G.; Winer, E.P. Breast Cancer Treatment: A Review. JAMA 2019, 321, 288–300. [Google Scholar] [CrossRef]
- Wang, Y.; Li, Y.; Song, Y.; Chen, C.; Wang, Z.; Li, L.; Liu, M.; Liu, G.; Xu, Y.; Zhou, Y.; et al. Comparison of Ultrasound and Mammography for Early Diagnosis of Breast Cancer among Chinese Women with Suspected Breast Lesions: A Prospective Trial. Thorac. Cancer 2022, 13, 3145–3151. [Google Scholar] [CrossRef] [PubMed]
- Bromley, L.; Xu, J.; Loh, S.-W.; Chew, G.; Lau, E.; Yeo, B. Breast Ultrasound in Breast Cancer Surveillance; Incremental Cancers Found at What Cost? Breast 2020, 54, 272–277. [Google Scholar] [CrossRef]
- Clinical Advances in PET-MRI for Breast Cancer—PubMed. Available online: https://pubmed.ncbi.nlm.nih.gov/34973230/ (accessed on 14 February 2024).
- Regulatory Aspects of Optical Methods and Exogenous Targets for Cancer Detection—PubMed. Available online: https://pubmed.ncbi.nlm.nih.gov/28428283/ (accessed on 14 February 2024).
- Hu, Z.; Nasute Fauerbach, P.V.; Yeung, C.; Ungi, T.; Rudan, J.; Engel, C.J.; Mousavi, P.; Fichtinger, G.; Jabs, D. Real-Time Automatic Tumor Segmentation for Ultrasound-Guided Breast-Conserving Surgery Navigation. Int. J. Comput. Assist. Radiol. Surg. 2022, 17, 1663–1672. [Google Scholar] [CrossRef]
- Recent Progress in Second Near-Infrared (NIR-II) Fluorescence Imaging in Cancer—PubMed. Available online: https://pubmed.ncbi.nlm.nih.gov/36008937/ (accessed on 14 February 2024).
- Dai, H.; Wang, X.; Shao, J.; Wang, W.; Mou, X.; Dong, X. NIR-II Organic Nanotheranostics for Precision Oncotherapy. Small 2021, 17, e2102646. [Google Scholar] [CrossRef]
- Su, Y.; Yu, B.; Wang, S.; Cong, H.; Shen, Y. NIR-II Bioimaging of Small Organic Molecule. Biomaterials 2021, 271, 120717. [Google Scholar] [CrossRef] [PubMed]
- Fundamentals and Developments in Fluorescence-Guided Cancer Surgery—PubMed. Available online: https://pubmed.ncbi.nlm.nih.gov/34493858/ (accessed on 14 February 2024).
- Hu, Z.; Fang, C.; Li, B.; Zhang, Z.; Cao, C.; Cai, M.; Su, S.; Sun, X.; Shi, X.; Li, C.; et al. First-in-Human Liver-Tumour Surgery Guided by Multispectral Fluorescence Imaging in the Visible and near-Infrared-I/II Windows. Nat. Biomed. Eng. 2020, 4, 259–271. [Google Scholar] [CrossRef] [PubMed]
- Intraoperative Fluorescence Molecular Imaging Accelerates the Coming of Precision Surgery in China—PubMed. Available online: https://pubmed.ncbi.nlm.nih.gov/35230491/ (accessed on 14 February 2024).
- Dumitru, D.; Ghanakumar, S.; Provenzano, E.; Benson, J.R. A Prospective Study Evaluating the Accuracy of Indocyanine Green (ICG) Fluorescence Compared with Radioisotope for Sentinel Lymph Node (SLN) Detection in Early Breast Cancer. Ann. Surg. Oncol. 2022, 29, 3014–3020. [Google Scholar] [CrossRef]
- Akrida, I.; Michalopoulos, N.V.; Lagadinou, M.; Papadoliopoulou, M.; Maroulis, I.; Mulita, F. An Updated Review on the Emerging Role of Indocyanine Green (ICG) as a Sentinel Lymph Node Tracer in Breast Cancer. Cancers 2023, 15, 5755. [Google Scholar] [CrossRef]
- Diagnostic Value of Indocyanine Green Fluorescence Guided Sentinel Lymph Node Biopsy in Vulvar Cancer: A Systematic Review—PubMed. Available online: https://pubmed.ncbi.nlm.nih.gov/33551201/ (accessed on 14 February 2024).
- Bargon, C.A.; Huibers, A.; Young-Afat, D.A.; Jansen, B.A.M.; Borel-Rinkes, I.H.M.; Lavalaye, J.; van Slooten, H.-J.; Verkooijen, H.M.; van Swol, C.F.P.; Doeksen, A. Sentinel Lymph Node Mapping in Breast Cancer Patients Through Fluorescent Imaging Using Indocyanine Green: The INFLUENCE Trial. Ann. Surg. 2022, 276, 913–920. [Google Scholar] [CrossRef]
- Chen, Q.-Y.; Xie, J.-W.; Zhong, Q.; Wang, J.-B.; Lin, J.-X.; Lu, J.; Cao, L.-L.; Lin, M.; Tu, R.-H.; Huang, Z.-N.; et al. Safety and Efficacy of Indocyanine Green Tracer-Guided Lymph Node Dissection During Laparoscopic Radical Gastrectomy in Patients With Gastric Cancer: A Randomized Clinical Trial. JAMA Surg. 2020, 155, 300–311. [Google Scholar] [CrossRef] [PubMed]
- Artificial Intelligence Indocyanine Green (ICG) Perfusion for Colorectal Cancer Intra-Operative Tissue Classification—PubMed. Available online: https://pubmed.ncbi.nlm.nih.gov/33640921/ (accessed on 14 February 2024).
- Yang, H.; Li, R.; Zhang, Y.; Yu, M.; Wang, Z.; Liu, X.; You, W.; Tu, D.; Sun, Z.; Zhang, R.; et al. Colloidal Alloyed Quantum Dots with Enhanced Photoluminescence Quantum Yield in the NIR-II Window. J. Am. Chem. Soc. 2021, 143, 2601–2607. [Google Scholar] [CrossRef]
- Deng, K.; Yu, Z.-L.; Hu, X.; Liu, J.; Hong, X.; Zi, G.G.L.; Zhang, Z.; Tian, Z.-Q. NIR-II Fluorescent Ag2Se Polystyrene Beads in a Lateral Flow Immunoassay to Detect Biomarkers for Breast Cancer. Mikrochim. Acta 2023, 190, 462. [Google Scholar] [CrossRef]
- Optical Imaging in the Second Near Infrared Window for Vascular Bioimaging—PubMed. Available online: https://pubmed.ncbi.nlm.nih.gov/34643028/ (accessed on 14 February 2024).
- Dahal, D.; Ray, P.; Pan, D. Unlocking the Power of Optical Imaging in the Second Biological Window: Structuring near-Infrared II Materials from Organic Molecules to Nanoparticles. Wiley Interdiscip. Rev. Nanomed. Nanobiotechnol 2021, 13, e1734. [Google Scholar] [CrossRef]
- Versatile Types of Inorganic/Organic NIR-IIa/IIb Fluorophores: From Strategic Design toward Molecular Imaging and Theranostics—PubMed. Available online: https://pubmed.ncbi.nlm.nih.gov/34664951/ (accessed on 14 February 2024).
- In Vivo Multifunctional Fluorescence Imaging Using Liposome-Coated Lanthanide Nanoparticles in Near-Infrared-II/IIa/IIb Windows|Semantic Scholar. Available online: https://www.semanticscholar.org/paper/In-vivo-multifunctional-fluorescence-imaging-using-Yang-He/e9cc22e653f529f76889ce0e4d90d525c9f5b716 (accessed on 14 February 2024).
- Liu, Z.; Yun, B.; Han, Y.; Jiang, Z.; Zhu, H.; Ren, F.; Li, Z. Dye-Sensitized Rare Earth Nanoparticles with Up/Down Conversion Luminescence for On-Demand Gas Therapy of Glioblastoma Guided by NIR-II Fluorescence Imaging. Adv. Healthc. Mater. 2022, 11, e2102042. [Google Scholar] [CrossRef]
- Wang, Q.; Liang, T.; Wu, J.; Li, Z.; Liu, Z. Dye-Sensitized Rare Earth-Doped Nanoparticles with Boosted NIR-IIb Emission for Dynamic Imaging of Vascular Network-Related Disorders. ACS Appl. Mater. Interfaces 2021, 13, 29303–29312. [Google Scholar] [CrossRef] [PubMed]
- D’Acunto, M.; Cioni, P.; Gabellieri, E.; Presciuttini, G. Exploiting Gold Nanoparticles for Diagnosis and Cancer Treatments. Nanotechnology 2021, 32, 192001. [Google Scholar] [CrossRef] [PubMed]
- Graphene-Based Nanomaterials for Cancer Therapy and Anti-Infections—PubMed. Available online: https://pubmed.ncbi.nlm.nih.gov/35386816/ (accessed on 14 February 2024).
- Xiong, Y.; Rao, Y.; Hu, J.; Luo, Z.; Chen, C. Nanoparticle-Based Photothermal Therapy for Breast Cancer Noninvasive Treatment. Adv. Mater. 2023, e2305140. [Google Scholar] [CrossRef] [PubMed]



Disclaimer/Publisher’s Note: The statements, opinions and data contained in all publications are solely those of the individual author(s) and contributor(s) and not of MDPI and/or the editor(s). MDPI and/or the editor(s) disclaim responsibility for any injury to people or property resulting from any ideas, methods, instructions or products referred to in the content. |
© 2024 by the authors. Licensee MDPI, Basel, Switzerland. This article is an open access article distributed under the terms and conditions of the Creative Commons Attribution (CC BY) license (https://creativecommons.org/licenses/by/4.0/).
Share and Cite
Gao, T.; Gao, S.; Li, Y.; Zhang, R.; Dong, H. The Down-Shifting Luminescence of Rare-Earth Nanoparticles for Multimodal Imaging and Photothermal Therapy of Breast Cancer. Biology 2024, 13, 156. https://doi.org/10.3390/biology13030156
Gao T, Gao S, Li Y, Zhang R, Dong H. The Down-Shifting Luminescence of Rare-Earth Nanoparticles for Multimodal Imaging and Photothermal Therapy of Breast Cancer. Biology. 2024; 13(3):156. https://doi.org/10.3390/biology13030156
Chicago/Turabian StyleGao, Tingting, Siqi Gao, Yaling Li, Ruijing Zhang, and Honglin Dong. 2024. "The Down-Shifting Luminescence of Rare-Earth Nanoparticles for Multimodal Imaging and Photothermal Therapy of Breast Cancer" Biology 13, no. 3: 156. https://doi.org/10.3390/biology13030156
APA StyleGao, T., Gao, S., Li, Y., Zhang, R., & Dong, H. (2024). The Down-Shifting Luminescence of Rare-Earth Nanoparticles for Multimodal Imaging and Photothermal Therapy of Breast Cancer. Biology, 13(3), 156. https://doi.org/10.3390/biology13030156

