Phylogenetics of Lepidonotopodini (Macellicephalinae, Polynoidae, Annelida) and Comparative Mitogenomics of Shallow-Water vs. Deep-Sea Scaleworms (Aphroditiformia) †
Simple Summary
Abstract
1. Introduction
2. Materials and Methods
2.1. Sample Collection and Morphology
2.2. DNA Extraction, Single-Locus Amplification, and Sanger Sequencing
2.3. Whole Genome Library Preparation and Next Generation Sequencing
2.4. Mitogenome Assembly and Annotation
2.5. Mitogenome Calculations
2.6. Extracting Nuclear Genes from NGS Data
2.7. Phylogenetic Analyses
- An unpublished mitogenome of Branchinotogluma segonzaci (GenBank accession number OK136373) and Sanger sequences of B. segonzaci generated in Wu et al. [9] and Lee et al. [65] are referred to as B. cf. segonzaci (Miura & Desbruyères, 1995) because the specimens were collected from the North Fiji Basin and Manus Back-Arc Basin in the West Pacific Ocean, respectively, as opposed to being collected from the type locality of the Lau Back-Arc Basin in the West Pacific Ocean.
- Lepidonotopodium williamsae sequences sourced from Goffredi et al. [66] and Hatch et al. [2] are referred to as L. cf. williamsae Pettibone, 1984, because the specimen was collected from the Alarcon Rise in the Gulf of California, Mexico, as opposed to from the type locality of hydrothermal vents off the Galapagos Islands.
- Lepidonotopodium sp. nov. sequences generated in Goffredi et al. [66] and Hatch et al. [2] are referred to as Levensteiniella kincaidi because the morphology matches that of the original species description and because the specimen was collected in the Gulf of California, Mexico (23° N), which is geographically close to the type locality of hydrothermal rift areas off of western Mexico (21° N).
- Bathykurila guaymasensis Pettibone, 1989 sequences generated in Glover et al. [67] and Hatch et al. [2] are referred to as Bathykurila sp. because the specimens were collected from a whalefall in the Santa Cruz Basin (CA, USA) and from Rosebud whalefall off of San Diego (CA, USA), respectively, as opposed to being collected from the type locality at hydrothermal vents in the Guaymas Basin, Gulf of California, Mexico.
- Lastly, we refer to the Levensteiniella iris Hourdez & Desbruyères, 2003 sequences generated in Zhang et al. [4] as L. cf. iris Hourdez & Desbruyères, 2003 because the specimen was collected from East Scotia Ridge in the South Atlantic Ocean as opposed to from the type locality along the Mid-Atlantic Ridge.
2.7.1. Six-Gene Macellicephalinae Phylogeny
2.7.2. Eighteen-Gene “Mitogenome” Aphroditiformia Phylogeny
2.7.3. Eighteen-Gene “All Taxa” Aphroditiformia Phylogeny
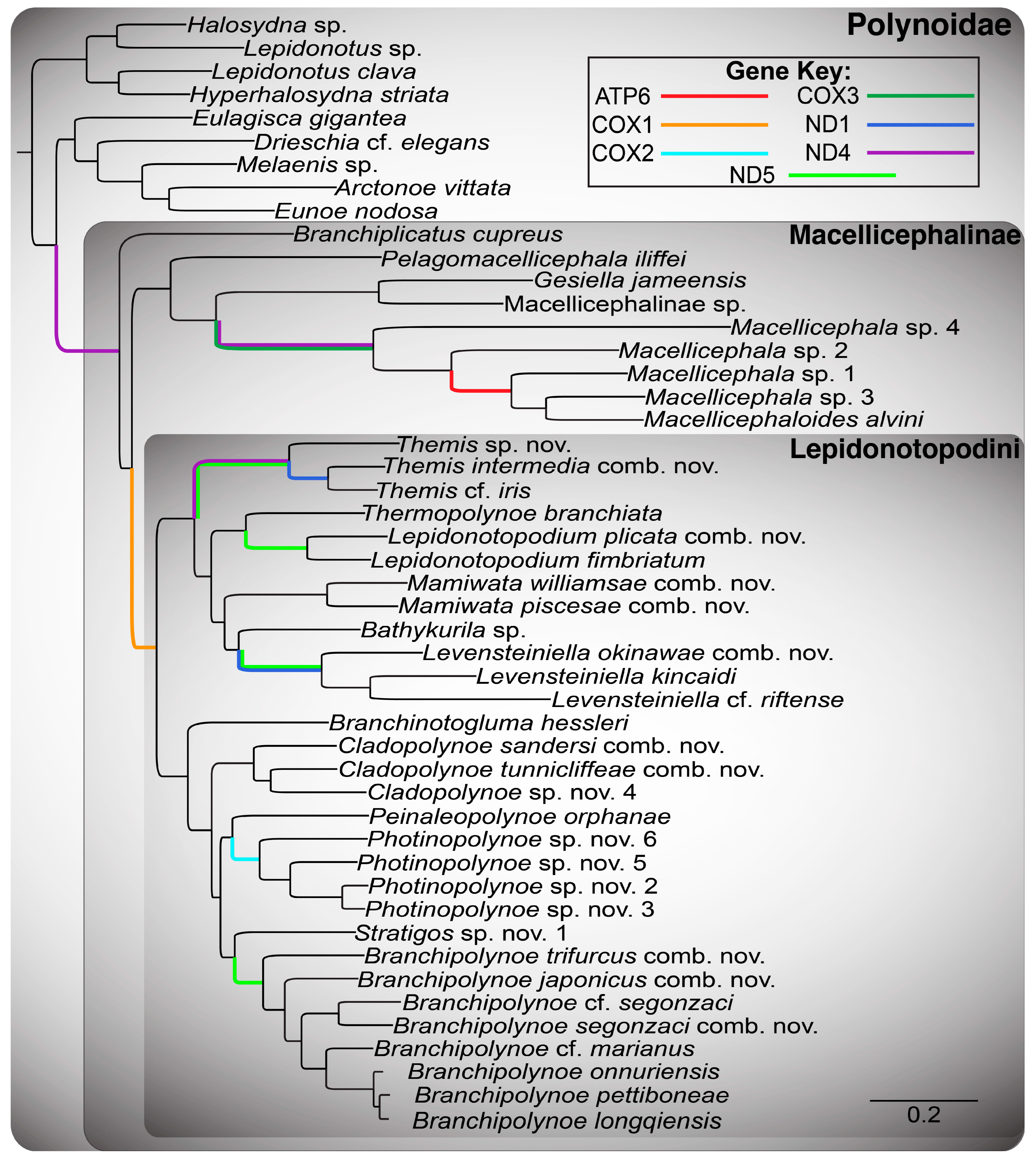
2.8. Aphroditiformia Mitochondrial Gene Order Analyses
2.9. Polynoidae Selection Analyses of Mitochondrial PCGs
3. Results
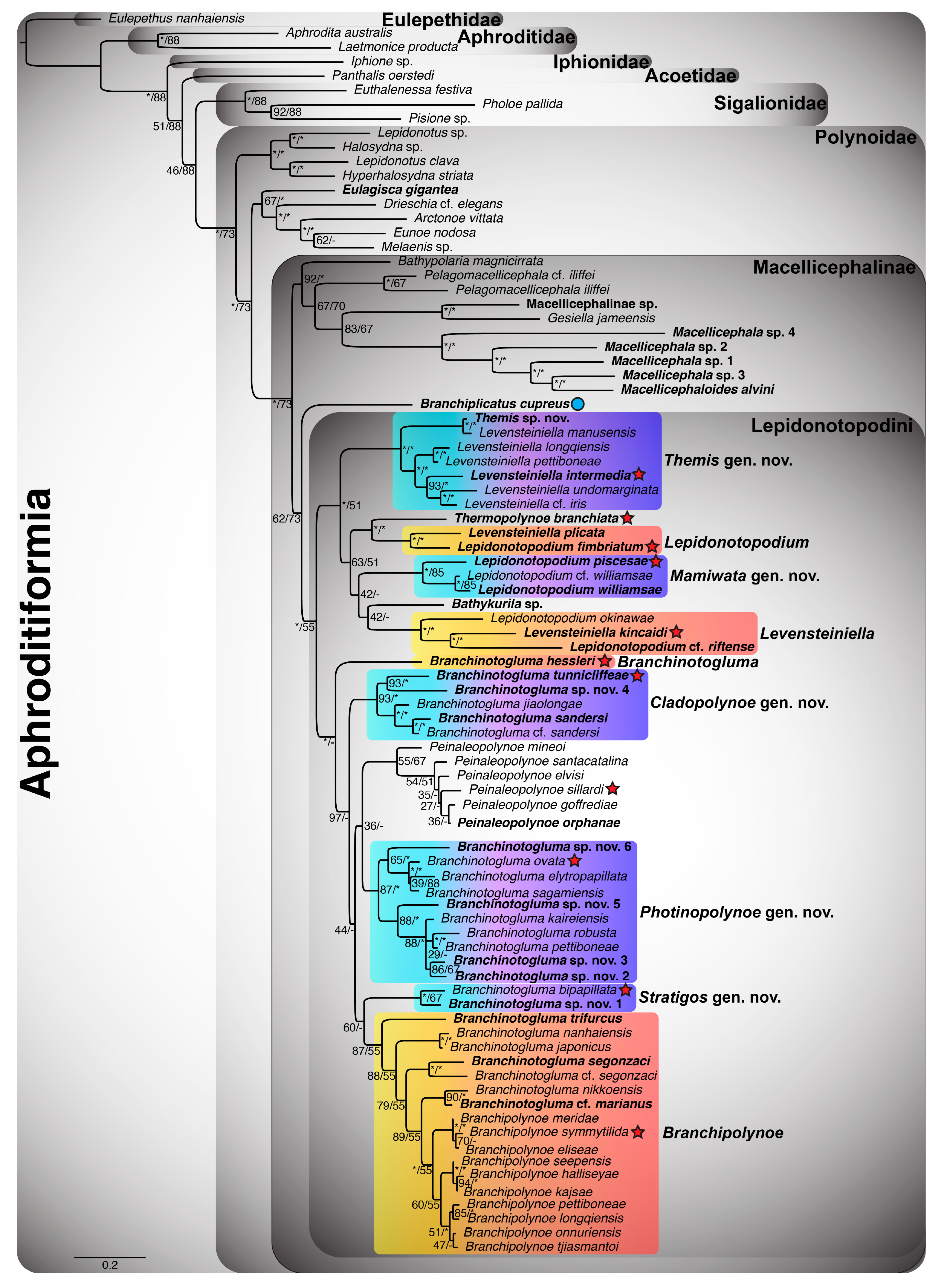
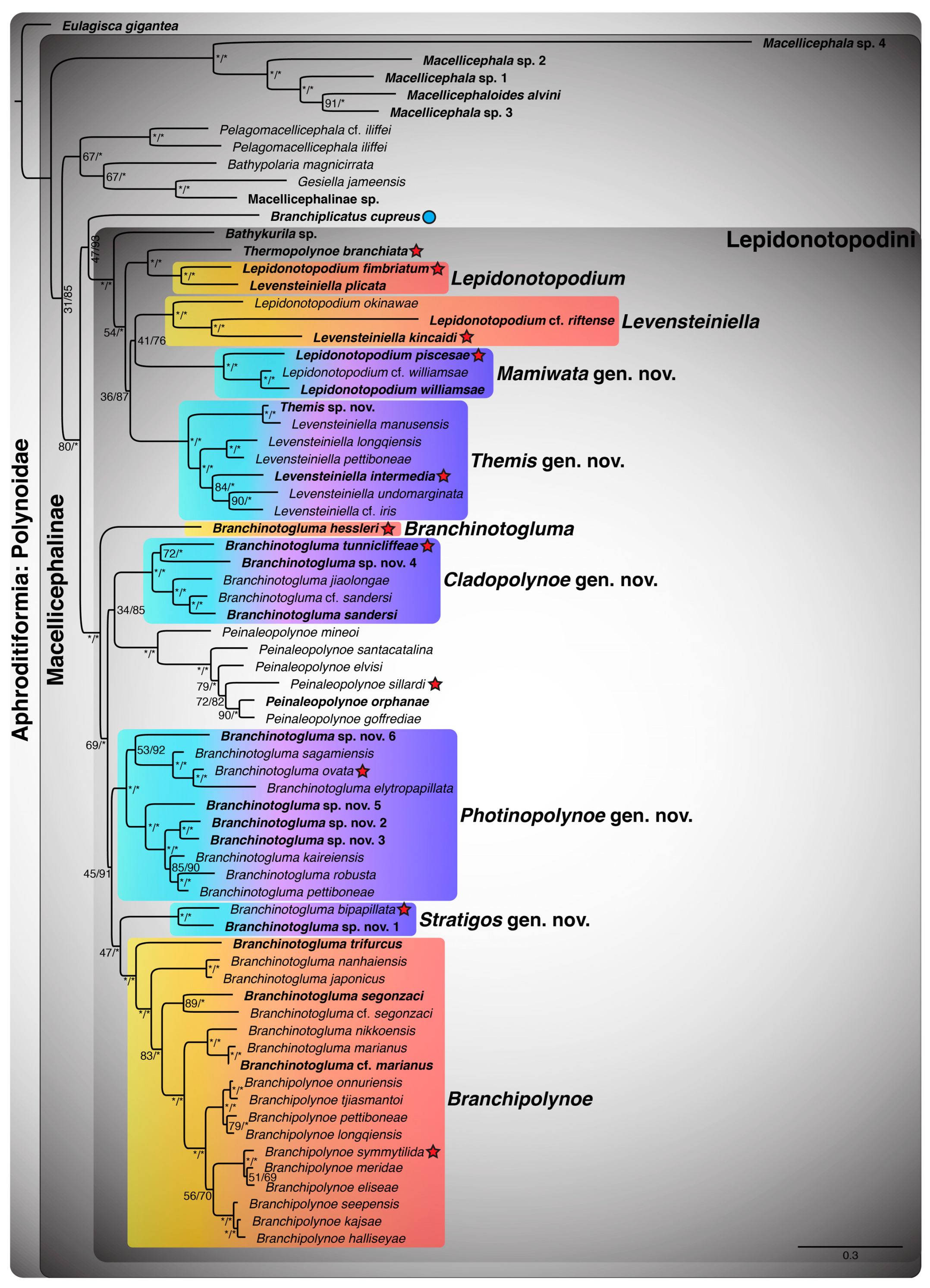
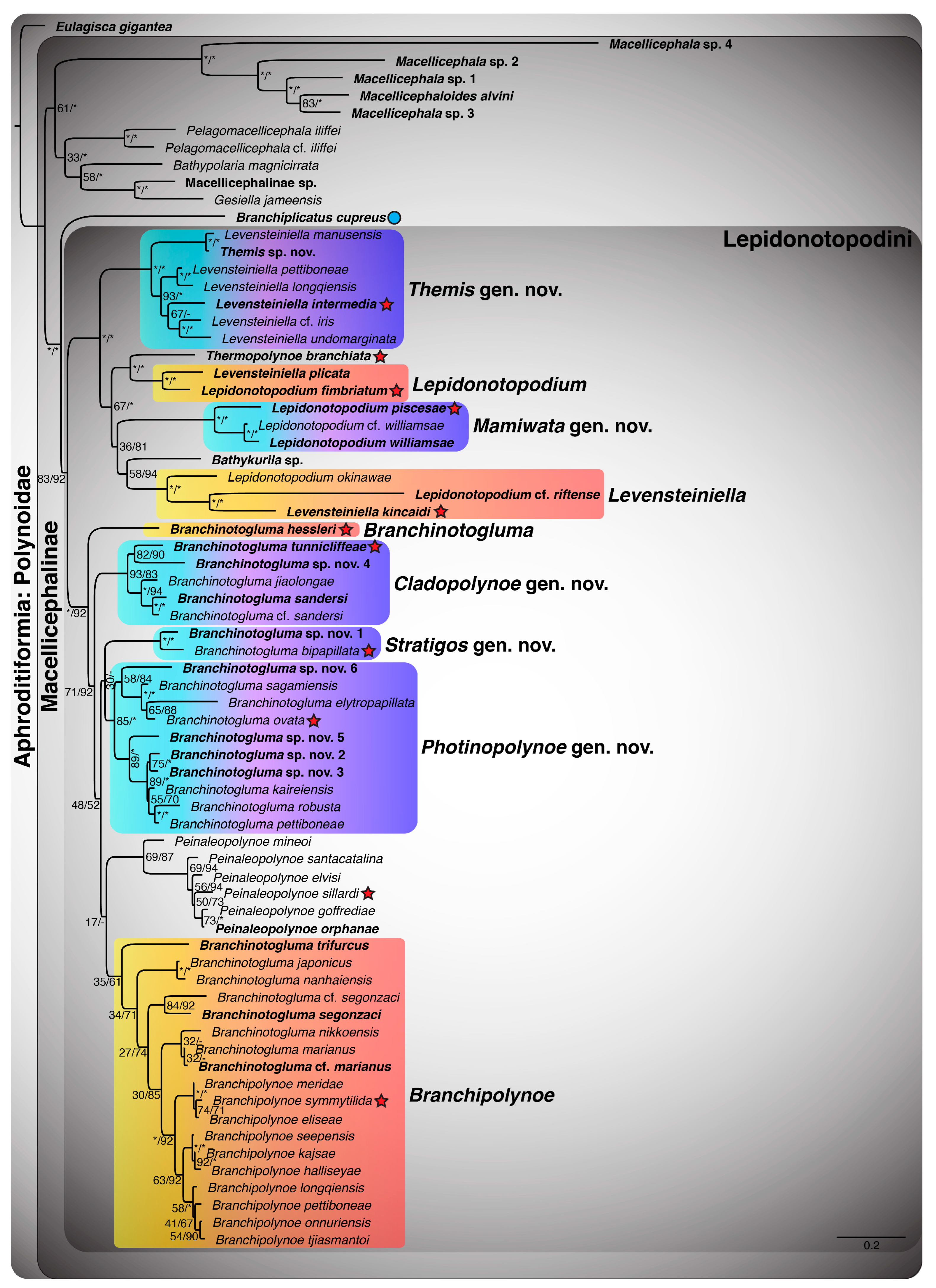
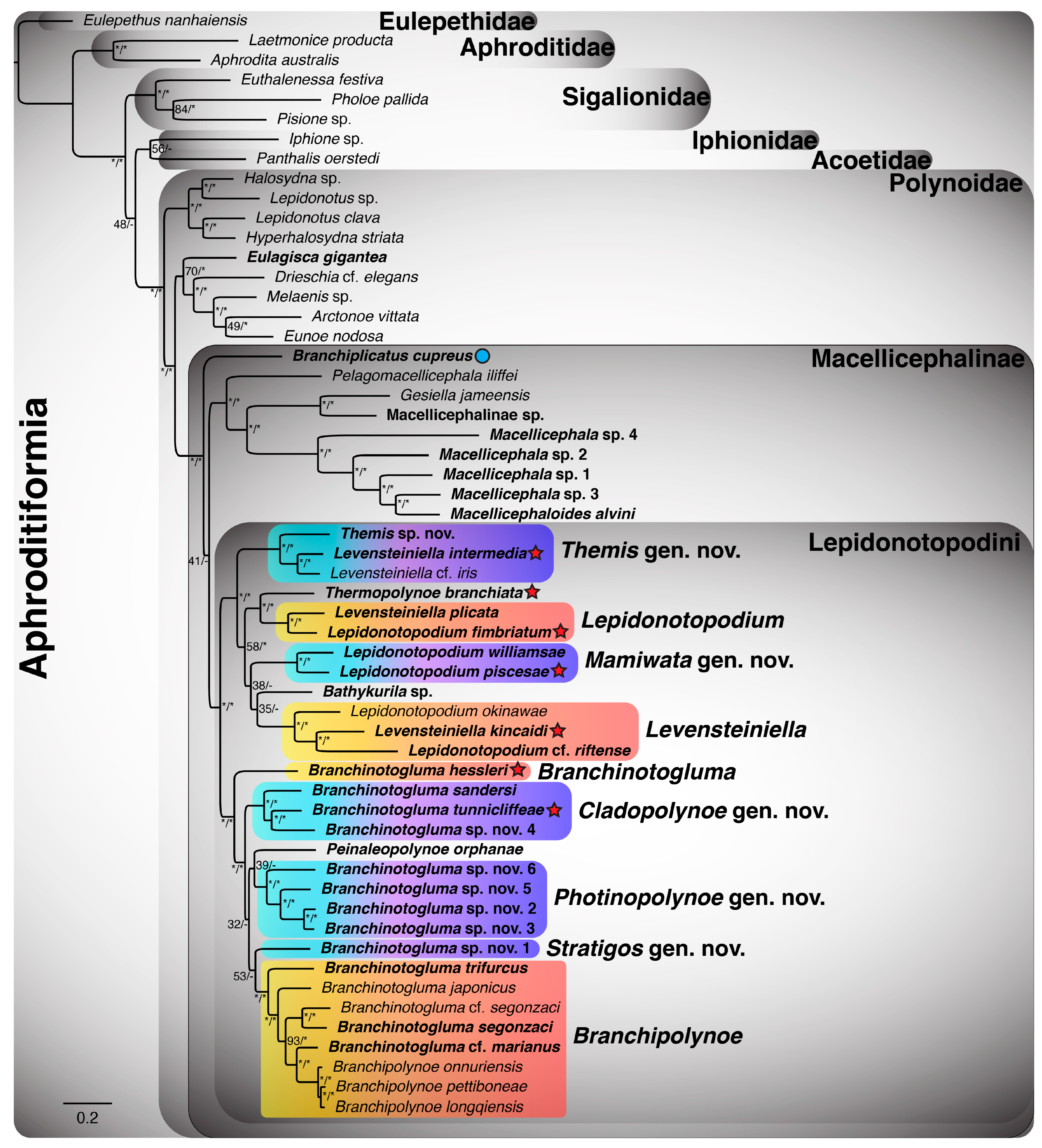
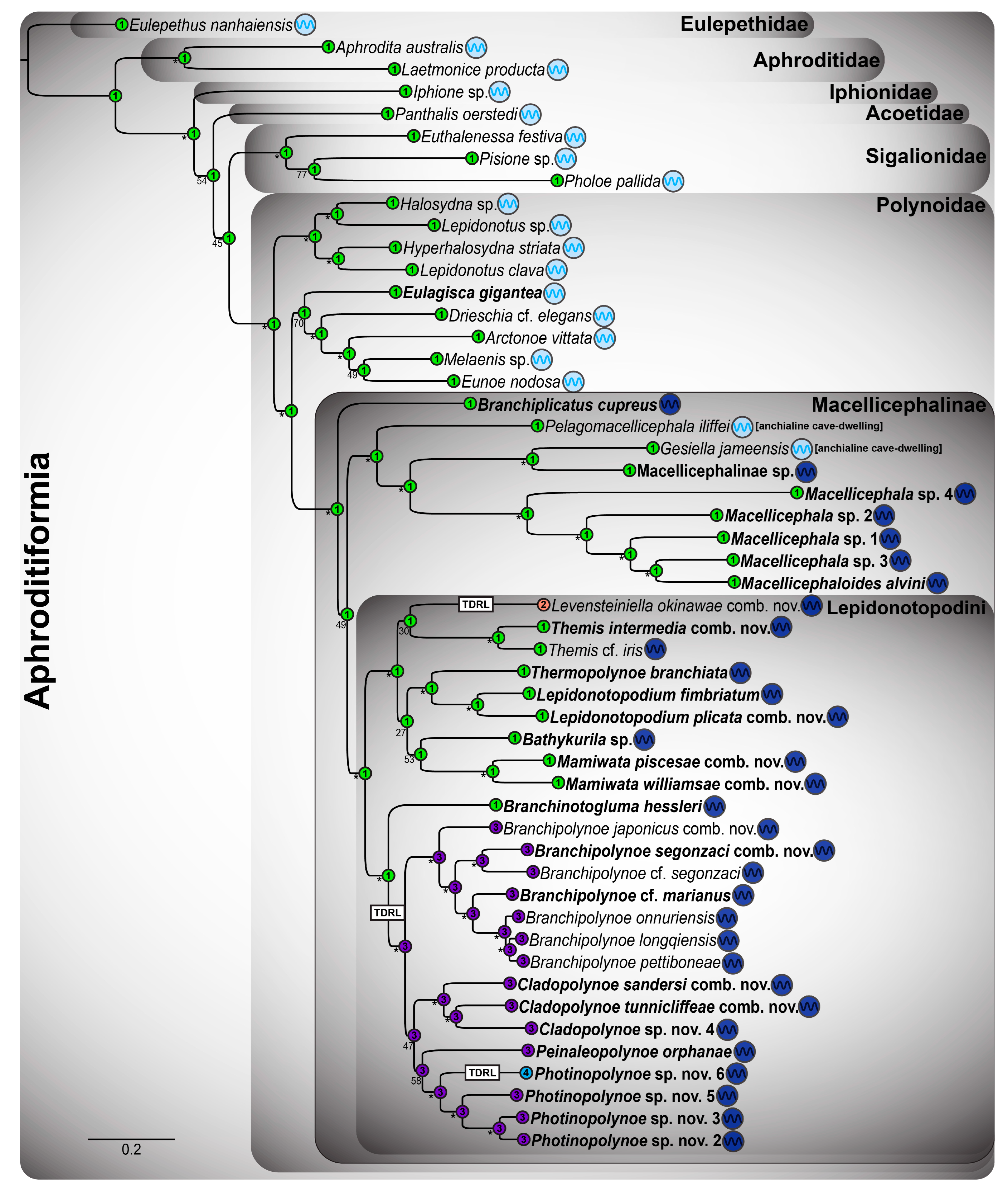
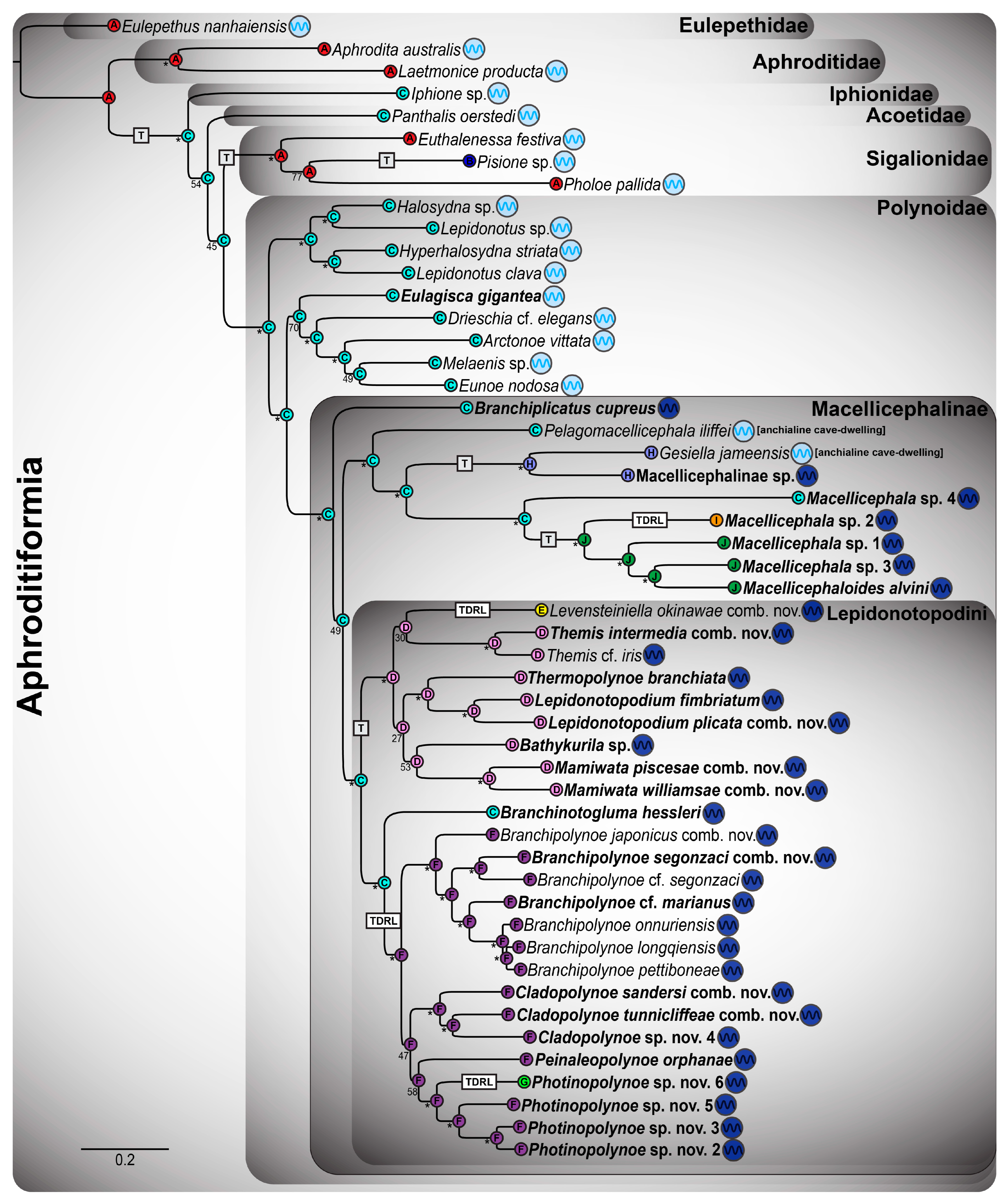
3.1. Phylogenetic Results


3.2. Taxonomy
- Lepidonotopodini Pettibone, 1983 [33]
| Assigned Lepidonotopodini Genus | Previously Described Species | New Combination |
|---|---|---|
| Branchinotogluma Pettibone, 1985 [27] | Branchinotogluma hessleri Pettibone, 1985 ** [27] | N/A |
| Branchipolynoe Pettibone, 1984 [98] | Branchipolynoe symmytilida Pettibone, 1984 ** [98] | N/A |
| Branchipolynoe | Branchinotogluma japonicus (Miura & Hashimoto, 1991) [99] | Branchipolynoe japonicus comb. nov. (Miura & Hashimoto, 1991) |
| Branchipolynoe | Branchinotogluma marianus (Pettibone, 1989) [26] | Branchipolynoe marianus comb. nov. (Pettibone, 1989) |
| Branchipolynoe | Branchinotogluma nanhaiensis Wu, Zhen, Kou & Xu, 2023 [6] | Branchipolynoe nanhaiensis comb. nov. (Wu, Zhen, Kou & Xu, 2023) |
| Branchipolynoe | Branchinotogluma nikkoensis Jimi, Chen & Fujiwara, 2022 [5] | Branchipolynoe nikkoensis comb. nov. (Jimi, Chen & Fujiwara, 2022) |
| Branchipolynoe | Branchinotogluma segonzaci (Miura & Desbruyères, 1995) [28] | Branchipolynoe segonzaci comb. nov. (Miura & Desbruyères, 1995) |
| Branchipolynoe | Branchinotogluma trifurcus (Miura & Desbruyères, 1995) [28] | Branchipolynoe trifurcus comb. nov. (Miura & Desbruyères, 1995) |
| Branchipolynoe | Branchipolynoe eliseae Lindgren, Hatch, Hourdez, Seid & Rouse, 2019 [100] | N/A |
| Branchipolynoe | Branchipolynoe halliseyae Lindgren, Hatch, Hourdez, Seid & Rouse, 2019 [100] | N/A |
| Branchipolynoe | Branchipolynoe kajsae Lindgren, Hatch, Hourdez, Seid & Rouse, 2019 [100] | N/A |
| Branchipolynoe | Branchipolynoe longqiensis Zhou, Zhang, Lu & Wang, 2017 [101] | N/A |
| Branchipolynoe | Branchipolynoe meridae Lindgren, Hatch, Hourdez, Seid & Rouse, 2019 [100] | N/A |
| Branchipolynoe | Branchipolynoe onnuriensis Kim, Choi, Eyun, Kim & Yu, 2022 [102] | N/A |
| Branchipolynoe | Branchipolynoe pettiboneae Miura & Hashimoto, 1991 [99] | N/A |
| Branchipolynoe | Branchipolynoe seepensis Pettibone, 1986 [103] | N/A |
| Branchipolynoe | Branchipolynoe tjiasmantoi Lindgren, Hatch, Hourdez, Seid & Rouse, 2019 [100] | N/A |
| Cladopolynoe Hiley & Rouse, gen. nov. | Branchinotogluma tunnicliffeae (Pettibone, 1988) ** [29] | Cladopolynoe tunnicliffeae comb. nov. (Pettibone, 1988) ** |
| Cladopolynoe | Branchinotogluma jiaolongae Han, Zhou, Chen & Wang, 2023 [10] | Cladopolynoe jiaolongae comb. nov. (Han, Zhou, Chen & Wang, 2023) |
| Cladopolynoe | Branchinotogluma sandersi Pettibone, 1985 [27] | Cladopolynoe sandersi comb. nov. (Pettibone, 1985) |
| Lepidonotopodium Pettibone, 1983 [33] | Lepidonotopodium fimbriatum Pettibone, 1983 ** [33] | N/A |
| Lepidonotopodium | Levensteiniella plicata Hourdez & Desbruyères, 2000 [36] | Lepidonotopodium plicata comb. nov. (Hourdez & Desbruyères, 2000) |
| Levensteiniella Pettibone, 1985 [35] | Levensteiniella kincaidi Pettibone, 1985 ** [35] | N/A |
| Levensteiniella | Lepidonotopodium minutum Pettibone, 1989 -- [26] | Levensteiniella minutum comb. nov. (Pettibone, 1989) -- |
| Levensteiniella | Lepidonotopodium okinawae Sui & Li, 2017 [104] | Levensteiniella okinawae comb. nov. (Sui & Li, 2017) |
| Levensteiniella | Lepidonotopodium riftense Pettibone, 1984 -- [32] | Levensteiniella riftense comb. nov. (Pettibone, 1984) -- |
| Mamiwata Hiley & Rouse, gen. nov. | Lepidonotopodium piscesae Pettibone, 1988 ** [29] | Mamiwata piscesae comb. nov. (Pettibone, 1988) ** |
| Mamiwata | Lepidonotopodium jouinae Desbruyères & Hourdez, 2000 -- [105] | Mamiwata jouinae comb. nov. (Desbruyères & Hourdez, 2000) -- |
| Mamiwata | Lepidonotopodium williamsae Pettibone, 1984 [32] | Mamiwata williamsae comb. nov. (Pettibone, 1984) |
| Photinopolynoe Hiley & Rouse, gen. nov. | Branchinotogluma ovata Wu, Zhan & Xu, 2019 ** [9] | Photinopolynoe ovata comb. nov. (Wu, Zhan & Xu, 2019) ** |
| Photinopolynoe | Branchinotogluma burkensis Pettibone, 1989 -- [26] | Photinopolynoe burkensis comb. nov. (Pettibone, 1989) -- |
| Photinopolynoe | Branchinotogluma elytropapillata Zhang, Chen & Qiu, 2018 [8] | Photinopolynoe elytropapillata comb. nov. (Zhang, Chen & Qiu, 2018) |
| Photinopolynoe | Branchinotogluma kaireiensis Han, Zhou, Chen & Wang, 2023 [10] | Photinopolynoe kaireiensis comb. nov. (Han, Zhou, Chen & Wang, 2023) |
| Photinopolynoe | Branchinotogluma pettiboneae Wu, Zhan & Xu, 2019 [9] | Photinopolynoe pettiboneae comb. nov. (Wu, Zhan & Xu, 2019) |
| Photinopolynoe | Branchinotogluma robusta Wu, Zhen, Kou & Xu, 2023 [6] | Photinopolynoe robusta comb. nov. (Wu, Zhen, Kou & Xu, 2023) |
| Photinopolynoe | Branchinotogluma sagamiensis Jimi, Chen & Fujiwara, 2022 [5] | Photinopolynoe sagamiensis comb. nov. (Jimi, Chen & Fujiwara, 2022) |
| Stratigos Hiley & Rouse, gen. nov. | Branchinotogluma bipapillata Zhou, Wang, Zhang & Wang, 2018 ** [7] | Stratigos bipapillatacomb. nov. (Zhou, Wang, Zhang & Wang, 2018) ** |
| Themis Hiley & Rouse, gen. nov. | Levensteiniella intermedia Pettibone, 1990 ** [34] | Themis intermediacomb. nov. (Pettibone, 1990) ** |
| Themis | Lepidonotopodium atalantae Desbruyères & Hourdez, 2000 -- [106] | Themis atalantae comb. nov. (Desbruyères & Hourdez, 2000) -- |
| Themis | Levensteiniella iris Hourdez & Desbruyères, 2003 -- [107] | Themis iris comb. nov. (Hourdez & Desbruyères, 2003) -- |
| Themis | Levensteiniella longqiensis Han, Zhou, Chen & Wang, 2023 [10] | Themis longqiensis comb. nov. (Han, Zhou, Chen & Wang, 2023) |
| Themis | Levensteiniella manusensis Wu & Xu, 2018 [108] | Themis manusensis comb. nov. (Wu & Xu, 2018) |
| Themis | Levensteiniella pettiboneae Han, Zhou, Chen & Wang, 2023 [10] | Themis pettiboneae comb. nov. (Han, Zhou, Chen & Wang, 2023) |
| Themis | Levensteiniella raisae Pettibone, 1989 -- [26] | Themis raisae comb. nov. (Pettibone, 1989) -- |
| Themis | Levensteiniella undomarginata Zhang, Chen & Qiu, 2018 [8] | Themis undomarginata comb. nov. (Zhang, Chen & Qiu, 2018) |
- Branchinotogluma Pettibone, 1985 [27], emended
- Branchipolynoe Pettibone, 1984 [98], emended
- Cladopolynoe Hiley & Rouse, gen. nov.
- Lepidonotopodium Pettibone, 1983 [33], emended
- Levensteiniella Pettibone, 1985 [35], emended
- Mamiwata Hiley & Rouse, gen. nov.
- Photinopolynoe Hiley & Rouse, gen. nov.
- Stratigos Hiley & Rouse, gen. nov.
- Themis Hiley & Rouse, gen. nov.
3.3. Mitogenome Organization and Statistics
- ATA: Branchiplicatus cupreus (ND4); Branchipolynoe cf. marianus (ND6); Macellicephalinae sp. (ND2, ND3, and ND6);
- ATC: Macellicephala sp. 2 (ND5);
- ATT: Macellicephala sp. 2 (ATP8);
- CTG: Macellicephala sp. 3 and Macellicephaloides alvini (ND3);
- GTG: Macellicephala sp. 4 (ND3); Thermopolynoe branchiata (ATP8);
- TTG: Macellicephalinae sp. (ND1 and ND4L).
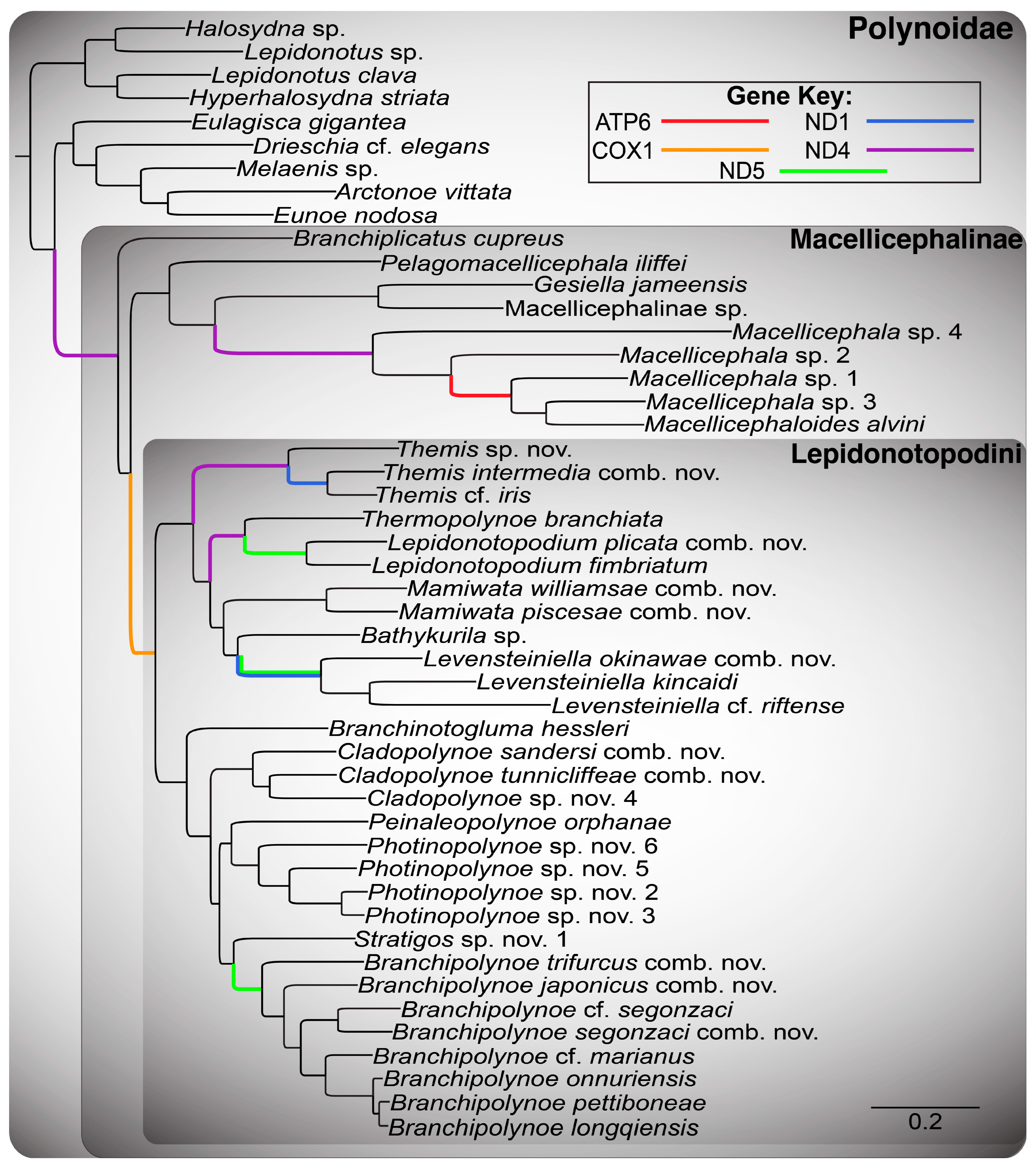
3.4. Aphroditiformia Mitochondrial Gene Order Rearrangement
3.5. Polynoidae Selection of Mitochondrial PCGs
| Gene | Codon Site | p-Values (Deep Sea ≥ 500 m) | # Branches (Deep Sea ≥ 500 m) | p-Values (Extreme Marine Environments) | # Branches (Extreme Marine Environments) |
|---|---|---|---|---|---|
| ATP6 | 44 | 0.0071–0.0072 | 2 | - | - |
| ATP8 | 34 | 0.0075–0.0091 | 0 | - | - |
| COX1 | 113 | 0.0002 | 3 | 0.0002 | 3 |
| 481 | 0.0064 | 6 | 0.0012 | 6 | |
| ND3 | 77 | 0.0001 | 6 | 0.0002 | 6 |
| ND4 | 164 | - | - | 0.0095 | 4 |
| ND4L | 101 | 0.0002 | 1 | 0.0007 | 0 |
| ND5 | 2 | 0.0076–0.0077 | 1 | - | - |
| 64 | 0.0089–0.0090 | 7 | - | - | |
| 181 | 0.0024–0.0055 | 3 | - | - | |
| 440 | 0.0004 | 5 | 0.0002 | 4–6 | |
| 496 | 0.0030–0.0031 | 5 | - | - | |
| ND6 | 166 | 0.0002–0.0003 | 1 | 0.0002–0.0003 | 1 |

4. Discussion
- (1)
- Clade “Lepidonotopodium” containing Lepidonotopodium fimbriatum (type species) and Lepidonotopodium plicata comb. nov.;
- (2)
- Clade “Mamiwata gen. nov.” containing Mamiwata piscesae comb. nov. (type species), Mamiwata cf. williamsae, and Mamiwata williamsae comb. nov.;
- (3)
- Clade “Levensteiniella” containing Levensteiniella kincaidi (type species), Levensteiniella cf. riftense, and Levensteiniella okinawae comb. nov.
- (1)
- Clade “Lepidonotopodium” (see above);
- (2)
- Clade “Levensteiniella” (see above);
- (3)
- Clade “Themis gen. nov.” containing Themis intermedia comb. nov. (type species), Themis cf. iris, Themis longqiensis comb. nov., Themis manusensis comb. nov., Themis pettiboneae comb. nov., Themis undomarginata comb. nov., and Themis sp. nov.
- (1)
- “Branchinotogluma” containing only Branchinotogluma hessleri (type species);
- (2)
- Clade “Cladopolynoe gen. nov.” containing Cladopolynoe tunnicliffeae comb. nov. (type species), Cladopolynoe cf. sandersi, Cladopolynoe jiaolongae comb. nov., Cladopolynoe sandersi comb. nov., and Cladopolynoe sp. nov. 4;
- (3)
- Clade “Photinopolynoe gen. nov.” containing Photinopolynoe ovata comb. nov. (type species), Photinopolynoe elytropapillata comb. nov., Photinopolynoe kaireiensis comb. nov., Photinopolynoe pettiboneae comb. nov., Photinopolynoe robusta comb. nov., Photinopolynoe sagamiensis comb. nov., Photinopolynoe sp. nov. 2–3, and Photinopolynoe sp. nov. 5–6;
- (4)
- Clade “Stratigos gen. nov.” containing Stratigos bipapillata comb. nov. (type species) and Stratigos sp. nov. 1;
- (5)
- Clade “Branchipolynoe” containing Branchipolynoe cf. marianus, Branchipolynoe cf. segonzaci, Branchipolynoe japonicus comb. nov., Branchipolynoe marianus comb. nov., Branchipolynoe nanhaiensis comb. nov., Branchipolynoe nikkoensis comb. nov., Branchipolynoe segonzaci comb. nov., and Branchipolynoe trifurcus comb. nov., in addition to 10 symbiotic Branchipolynoe species.
5. Conclusions
Supplementary Materials
Author Contributions
Funding
Institutional Review Board Statement
Informed Consent Statement
Data Availability Statement
Acknowledgments
Conflicts of Interest
Appendix A










































References
- Read, G.; Fauchald, K. World Register of Marine Species; World Polychaeta Database. Polynoidae Kinberg. 1856. Available online: https://www.marinespecies.org/aphia.php?p=taxdetails&id=939 (accessed on 29 October 2024).
- Hatch, A.S.; Liew, H.; Hourdez, S.; Rouse, G.W. Hungry scale worms: Phylogenetics of Peinaleopolynoe (Polynoidae, Annelida), with four new species. Zookeys 2020, 932, 27–74. [Google Scholar] [CrossRef] [PubMed]
- Gonzalez, B.C.; González, V.L.; Martínez, A.; Worsaae, K.; Osborn, K.J. A transcriptome-based phylogeny for Polynoidae (Annelida: Aphroditiformia). Mol. Phylogenet. Evol. 2023, 185, 107811. [Google Scholar] [CrossRef] [PubMed]
- Zhang, Y.; Sun, J.; Rouse, G.W.; Wiklund, H.; Pleijel, F.; Watanabe, H.K.; Chen, C.; Qian, P.-Y.; Qiu, J.-W. Phylogeny, evolution and mitochondrial gene order rearrangement in scale worms (Aphroditiformia, Annelida). Mol. Phylogenet. Evol. 2018, 125, 220–231. [Google Scholar] [CrossRef] [PubMed]
- Jimi, N.; Chen, C.; Fujiwara, Y. Two new species of Branchinotogluma (Polynoidae: Annelida) from chemosynthesis-based ecosystems in Japan. Zootaxa 2022, 5138, 17–30. [Google Scholar] [CrossRef]
- Wu, X.; Zhen, W.; Kou, Q.; Xu, K. Reevaluation of the systematic status of Branchinotogluma (Annelida, Polynoidae), with the establishment of two new species. J. Zool. Syst. Evol. Res. 2023, 2023, 1490800. [Google Scholar] [CrossRef]
- Zhou, Y.; Wang, Y.; Zhang, D.; Wang, C. Branchinotogluma bipapillata n. sp., a new branchiate scale worm (Annelida: Polynoidae) from two hydrothermal fields on the Southwest Indian Ridge. Zootaxa 2018, 4482, 527–540. [Google Scholar] [CrossRef]
- Zhang, Y.; Chen, C.; Qiu, J.-W. Sexually dimorphic scale worms (Annelida: Polynoidae) from hydrothermal vents in the Okinawa Trough: Two new species and two new sex morphs. Front. Mar. Sci. 2018, 5, 112. [Google Scholar] [CrossRef]
- Wu, X.; Zhan, Z.; Xu, K. Two new and two rarely known species of Branchinotogluma (Annelida: Polynoidae) from deep-sea hydrothermal vents of the Manus Back-Arc basin, with remarks on the diversity and biogeography of vent polynoids. Deep Sea Res. Part I Oceanogr. Res. Pap. 2019, 149, 103051. [Google Scholar] [CrossRef]
- Han, Y.; Zhou, Y.; Chen, C.; Wang, Y. Diversity and biogeography of scale worms in the subfamily Lepidonotopodinae (Annelida: Polynoidae) from Indian Ocean hydrothermal vents with descriptions of four new species. Zool. J. Linn. Soc. 2024, 201, 290–304. [Google Scholar] [CrossRef]
- Behjati, S.; Tarpey, P.S. What is next generation sequencing? Arch. Dis. Child. Educ. Pract. Ed. 2013, 98, 236–238. [Google Scholar] [CrossRef]
- Nunez, J.C.B.; Oleksiak, M.F. A Cost-Effective Approach to Sequence Hundreds of Complete Mitochondrial Genomes. PLoS ONE 2016, 11, e0160958. [Google Scholar] [CrossRef] [PubMed]
- Hahn, C.; Bachmann, L.; Chevreux, B. Reconstructing mitochondrial genomes directly from genomic next-generation sequencing reads—A baiting and iterative mapping approach. Nucleic Acids Res. 2013, 41, e129. [Google Scholar] [CrossRef] [PubMed]
- Jin, J.-J.; Yu, W.-B.; Yang, J.-B.; Song, Y.; DePamphilis, C.W.; Yi, T.-S.; Li, D.-Z. GetOrganelle: A fast and versatile toolkit for accurate de novo assembly of organelle genomes. Genome Biol. 2020, 21, 241. [Google Scholar] [CrossRef] [PubMed]
- Allio, R.; Schomaker-Bastos, A.; Romiguier, J.; Prosdocimi, F.; Nabholz, B.; Delsuc, F. MitoFinder: Efficient automated large-scale extraction of mitogenomic data in target enrichment phylogenomics. Mol. Ecol. Resour. 2020, 20, 892–905. [Google Scholar] [CrossRef]
- Buhl-Mortensen, L.; Vanreusel, A.; Gooday, A.J.; Levin, L.A.; Priede, I.G.; Buhl-Mortensen, P.; Gheerardyn, H.; King, N.J.; Raes, M. Biological structures as a source of habitat heterogeneity and biodiversity on the deep ocean margins. Mar. Ecol. 2010, 31, 21–50. [Google Scholar] [CrossRef]
- Cordes, E.E.; Cunha, M.R.; Galéron, J.; Mora, C.; Olu-Le Roy, K.; Sibuet, M.; Van Gaever, S.; Vanreusel, A.; Levin, L.A. The influence of geological, geochemical, and biogenic habitat heterogeneity on seep biodiversity. Mar. Ecol. 2010, 31, 51–65. [Google Scholar] [CrossRef]
- Gooday, A.J.; Bett, B.J.; Escobar, E.; Ingole, B.; Levin, L.A.; Neira, C.; Raman, A.V.; Sellanes, J. Habitat heterogeneity and its influence on benthic biodiversity in oxygen minimum zones. Mar. Ecol. 2010, 31, 125–147. [Google Scholar] [CrossRef]
- Ramirez-Llodra, E.; Brandt, A.; Danovaro, R.; De Mol, B.; Escobar, E.; German, C.R.; Levin, L.A.; Martinez Arbizu, P.; Menot, L.; Buhl-Mortensen, P.; et al. Deep, diverse and definitely different: Unique attributes of the world’s largest ecosystem. Biogeosciences 2010, 7, 2851–2899. [Google Scholar] [CrossRef]
- Levin, L.A.; Baco, A.R.; Bowden, D.A.; Colaco, A.; Cordes, E.E.; Cunha, M.R.; Demopoulos, A.W.J.; Gobin, J.; Grupe, B.M.; Le, J.; et al. Hydrothermal Vents and Methane Seeps: Rethinking the Sphere of Influence. Front. Mar. Sci. 2016, 3, 72. [Google Scholar] [CrossRef]
- Perez, M.; Aroh, O.; Sun, Y.; Lan, Y.; Juniper, S.K.; Young, C.R.; Angers, B.; Qian, P. Third-Generation Sequencing Reveals the Adaptive Role of the Epigenome in Three Deep-Sea Polychaetes. Mol. Biol. Evol. 2023, 40, msad172. [Google Scholar] [CrossRef]
- Iliffe, T.M.; Alvarez, F. Research in Anchialine Caves. In Cave Ecology, Ecological Studies 235; Teodora Moldovan, O., Kováč, Ľ., Halse, S., Eds.; Springer Nature Switzerland AG: Cham, Switzerland, 2018; pp. 383–397. ISBN 978-3-319-98850-4. [Google Scholar]
- Pakes, M.J. Anchialine Cave Environments: A Novel Chemosynthetic Ecosystem and Its Ecology. UC Berkeley. ProQuest ID: Pakes_berkeley_0028E_14006. Merritt ID: ark:/13030/m58s7tf6. Available online: https://escholarship.org/uc/item/5989g049 (accessed on 8 July 2024).
- Sket, B. The ecology of anchihaline caves. Trends Ecol. Evol. 1996, 11, 221–225. [Google Scholar] [CrossRef] [PubMed]
- Pohlman, J.W. The biogeochemistry of anchialine caves: Progress and possibilities. Hydrobiologia 2011, 677, 33–51. [Google Scholar] [CrossRef]
- Pettibone, M.H. New species of scale-worms (Polychaeta: Polynoidae) from the hydrothermal rift-area of the Mariana Back-Arc Basin in the western central Pacific. Proc. Biol. Soc. Washingt. 1989, 102, 137–153. [Google Scholar]
- Pettibone, M.H. Additional branchiate scale-worms (Polychaeta: Polynoidae) from Galapagos hydrothermal vent and rift-area off western Mexico at 21°N. Proc. Biol. Soc. Washingt. 1985, 98, 447–469. [Google Scholar]
- Miura, T.; Desbruyères, D. Two new species of Opisthotrochopodus (Polychaeta: Polynoidae: Branchinotogluminae) from the Lau and the North Fiji Bac-arc Basins, southwestern Pacific Ocean. Proc. Biol. Soc. Washingt. 1995, 108, 583–595. [Google Scholar]
- Pettibone, M.H. New species and new records of scaled polychaetes (Polychaeta: Polynoidae) from hydrothermal vents of the northeast Pacific Explorer and Juan de Fuca Ridges. Proc. Biol. Soc. Washingt. 1988, 101, 192–208. [Google Scholar]
- Pettibone, M.H. An additional new scale worm (Polychaeta: Polynoidae) from the hydrothermal rift area off western Mexico at 21°N. Proc. Biol. Soc. Washingt. 1985, 98, 150–157. [Google Scholar]
- Monro, C.C.A. Polychaeta. B.A.N.Z.Antarctic Res. Exped. Rep. Ser. B Zool. Bot. 1939, 4, 87–156. [Google Scholar]
- Pettibone, M.H. Two new species of Lepidonotopodium (Polychaeta: Polynoidae: Lepidonotopodinae) from hydrothermal vents off the Galapagos and East Pacific Rise at 21°N. Proc. Biol. Soc. Washingt. 1984, 97, 849–863. [Google Scholar]
- Pettibone, M.H. A new scale worm (Polychaeta: Polynoidae) from the hydrothermal rift-area off western Mexico at 21°N. Proc. Biol. Soc. Washingt. 1983, 96, 392–399. [Google Scholar]
- Pettibone, M.H. New species and new records of scaled polychaetes (Polychaeta: Polynoidae) from the Axial Seamount Caldera of the Juan de Fuca Ridge in the northeast Pacific and the East Pacific Ocean off northern California. Proc. Biol. Soc. Washingt. 1990, 103, 825–838. [Google Scholar]
- Pettibone, M.H. New genera and species of deep-sea Macellicephalinae and Harmothoinae (Polychaeta: Polynoidae) from the hydrothermal rift areas off the Galapagos and western Mexico at 21°N and from the Santa Catalina Channel. Proc. Biol. Soc. Washingt. 1985, 98, 740–757. [Google Scholar]
- Hourdez, S.; Desbruyères, D. A new species of scale-worm (Polychaeta: Polynoidae), Levensteiniella plicata sp. nov., from the East Pacific Rise. Cah. Biol. Mar. 2000, 41, 97–102. [Google Scholar]
- Pettibone, M.H. Polynoidae and Sigalionidae (Polychaeta) from the Guaymas Basin, with descriptions of two new species, and additional records from hydrothermal vents of the Galapagos Rift, 21°N, and seep-sites in the Gulf of Mexico (Florida and Louisiana). Proc. Biol. Soc. Washingt. 1989, 102, 154–168. [Google Scholar]
- Miura, T. Two new scale-worms (Polynoidae, Polychaeta) from the Lau Back-Arc and North Fiji Basins, South Pacific Ocean. Proc. Biol. Soc. Washingt. 1994, 107, 532–543. [Google Scholar]
- Giribet, G.; Carranza, S.; Baguñà, J.; Riutort, M.; Ribera, C. First molecular evidence for the existence of a Tardigrada + Arthropoda Clade. Mol. Biol. Evol. 1996, 13, 76–84. [Google Scholar] [CrossRef]
- Whiting, M.F.; Carpenter, J.C.; Wheeler, Q.D.; Wheeler, W.C. The Stresiptera Problem: Phylogeny of the Holometabolous Insect Orders Inferred from 18S and 28S Ribosomal DNA Sequences and Morphology. Syst. Biol. 1997, 46, 1–68. [Google Scholar] [CrossRef]
- Struck, T.H.; Purschke, G.; Halanych, K.M. Phylogeny of Eunicida (Annelida) and Exploring Data Congruence Using a Partition Addition Bootstrap Alteration (PABA) Approach. Syst. Biol. 2006, 55, 1–20. [Google Scholar] [CrossRef]
- Colgan, D.J.; McLauchlan, A.; Wilson, G.D.F.; Livingston, S.P.; Edgecombe, G.D.; Macaranas, J.; Cassis, G.; Gray, M.R. Histone H3 and U2 snRNA DNA sequences and arthropod molecular evolution. Aust. J. Zool. 1998, 46, 419–437. [Google Scholar] [CrossRef]
- Kearse, M.; Moir, R.; Wilson, A.; Stones-Havas, S.; Cheung, M.; Sturrock, S.; Buxton, S.; Cooper, A.; Markowitz, S.; Duran, C.; et al. Geneious Basic: An integrated and extendable desktop software platform for the organization and analysis of sequence data. Bioinformatics 2012, 28, 1647–1649. [Google Scholar] [CrossRef]
- Glenn, T.C.; Nilsen, R.A.; Kieran, T.J.; Sanders, J.G.; Bayona-Vásquez, N.J.; Finger, J.W.; Pierson, T.W.; Bentley, K.E.; Hoffberg, S.L.; Louha, S.; et al. Adapterama I: Universal stubs and primers for 384 unique dual-indexed or 147,456 combinatorially-indexed Illumina libraries (iTru & iNext). PeerJ 2019, 7, e7755. [Google Scholar] [CrossRef] [PubMed]
- Faircloth, B.C.; Glenn, T.C. Not All Sequence Tags Are Created Equal: Designing and Validating Sequence Identification Tags Robust to Indels. PLoS ONE 2012, 7, e42543. [Google Scholar] [CrossRef] [PubMed]
- Shen, W.; Le, S.; Li, Y.; Hu, F. SeqKit: A Cross-Platform and Ultrafast Toolkit for FASTA/Q File Manipulation. PLoS ONE 2016, 11, e0163962. [Google Scholar] [CrossRef]
- Bolger, A.M.; Lohse, M.; Usadel, B. Trimmomatic: A flexible trimmer for Illumina sequence data. Bioinformatics 2014, 30, 2114–2120. [Google Scholar] [CrossRef]
- Li, D.; Luo, R.; Liu, C.-M.; Leung, C.-M.; Ting, H.-F.; Sadakane, K.; Yamashita, H.; Lam, T.-W. MEGAHIT v1.0: A fast and scalable metagenome assembler driven by advanced methodologies and community practices. Methods 2016, 102, 3–11. [Google Scholar] [CrossRef]
- Nurk, S.; Meleshko, D.; Korobeynikov, A.; Pevzner, P.A. metaSPAdes: A new versatile metagenomic assembler. Genome Res. 2017, 27, 824–834. [Google Scholar] [CrossRef]
- Laslett, D.; Canbäck, B. ARWEN: A program to detect tRNA genes in metazoan mitochondrial nucleotide sequences. Bioinformatics 2008, 24, 172–175. [Google Scholar] [CrossRef]
- Jühling, F.; Pütz, J.; Bernt, M.; Donath, A.; Middendorf, M.; Florentz, C.; Stadler, P.F. Improved systematic tRNA gene annotation allows new insights into the evolution of mitochondrial tRNA structures and into the mechanisms of mitochondrial genome rearrangements. Nucleic Acids Res. 2012, 40, 2833–2845. [Google Scholar] [CrossRef]
- Bushnell, B. BBMap: A Fast, Accurate, Splice-Aware Aligner; Lawrence Berkeley National Laboratory: Berkeley, CA, USA, 2014; LBNL Report #: LBNL-7065E. [Google Scholar]
- McGinnis, S.; Madden, T.L. BLAST: At the core of a powerful and diverse set of sequence analysis tools. Nucleic Acids Res. 2004, 32, W20–W25. [Google Scholar] [CrossRef]
- Altschul, S.F.; Gish, W.; Miller, W.; Myers, E.W.; Lipman, D.J. Basic local alignment search tool. J. Mol. Biol. 1990, 215, 403–410. [Google Scholar] [CrossRef]
- Ye, J.; McGinnis, S.; Madden, T.L. BLAST: Improvements for better sequence analysis. Nucleic Acids Res. 2006, 34, W6–W9. [Google Scholar] [CrossRef] [PubMed]
- Johnson, M.; Zaretskaya, I.; Raytselis, Y.; Merezhuk, Y.; McGinnis, S.; Madden, T.L. NCBI BLAST: A better web interface. Nucleic Acids Res. 2008, 36, W5–W9. [Google Scholar] [CrossRef] [PubMed]
- Boratyn, G.M.; Camacho, C.; Cooper, P.S.; Coulouris, G.; Fong, A.; Ma, N.; Madden, T.L.; Matten, W.T.; McGinnis, S.D.; Merezhuk, Y.; et al. BLAST: A more efficient report with usability improvements. Nucleic Acids Res. 2013, 41, W29–W33. [Google Scholar] [CrossRef] [PubMed]
- Bernt, M.; Donath, A.; Jühling, F.; Externbrink, F.; Florentz, C.; Fritzsch, G.; Pütz, J.; Middendorf, M.; Stadler, P.F. MITOS: Improved de novo metazoan mitochondrial genome annotation. Mol. Phylogenet. Evol. 2013, 69, 313–319. [Google Scholar] [CrossRef]
- Perna, N.T.; Kocher, T.D. Patterns of nucleotide composition at fourfold degenerate sites of animal mitochondrial genomes. J. Mol. Evol. 1995, 41, 353–358. [Google Scholar] [CrossRef]
- Sharp, P.M.; Tuohy, T.M.F.; Mosurski, K.R. Codon usage in yeast: Cluster analysis clearly differentiates highly and lowly expressed genes. Nucleic Acids Res. 1986, 14, 5125–5143. [Google Scholar] [CrossRef]
- Puigbò, P.; Bravo, I.G.; Garcia-Vallve, S. CAIcal: A combined set of tools to assess codon usage adaptation. Biol. Direct 2008, 3, 38. [Google Scholar] [CrossRef]
- Deb, B.; Uddin, A.; Chakraborty, S. Composition, codon usage pattern, protein properties, and influencing factors in the genomes of members of the family Anelloviridae. Arch. Virol. 2021, 166, 461–474. [Google Scholar] [CrossRef]
- Li, H. Minimap2: Pairwise alignment for nucleotide sequences. Bioinformatics 2018, 34, 3094–3100. [Google Scholar] [CrossRef]
- Li, H.; Handsaker, B.; Wysoker, A.; Fennell, T.; Ruan, J.; Homer, N.; Marth, G.; Abecasis, G.; Durbin, R. Subgroup, 1000 Genome Project Data Processing The Sequence Alignment/Map format and SAMtools. Bioinformatics 2009, 25, 2078–2079. [Google Scholar] [CrossRef]
- Lee, W.-K.; Lee, G.H.; Ju, S.-J.; Kim, S.-J. Additional Records of the Hydrothermal Vent Scale Worm Branchinotogluma segonzaci (Polynoidae: Lepidonotopodinae) from the North Fiji Basin and Tonga Arc. Anim. Syst. Evol. Divers. 2021, 37, 273–279. [Google Scholar] [CrossRef]
- Goffredi, S.K.; Johnson, S.; Tunnicliffe, V.; Caress, D.; Clague, D.; Escobar, E.; Lundsten, L.; Paduan, J.B.; Rouse, G.; Salcedo, D.L.; et al. Hydrothermal vent fields discovered in the southern Gulf of California clarify role of habitat in augmenting regional diversity. Proc. R. Soc. B Biol. Sci. 2017, 284, 20170817. [Google Scholar] [CrossRef] [PubMed]
- Glover, A.G.; Goetze, E.; Dahlgren, T.G.; Smith, C.R. Morphology, reproductive biology and genetic structure of the whale-fall and hydrothermal vent specialist, Bathykurila guaymasensis Pettibone, 1989 (Annelida: Polynoidae). Mar. Ecol. 2005, 26, 223–234. [Google Scholar] [CrossRef]
- Norlinder, E.; Nygren, A.; Wiklund, H.; Pleijel, F. Phylogeny of scale-worms (Aphroditiformia, Annelida), assessed from 18SrRNA, 28SrRNA, 16SrRNA, mitochondrial cytochrome c oxidase subunit I (COI), and morphology. Mol. Phylogenet. Evol. 2012, 65, 490–500. [Google Scholar] [CrossRef]
- Maddison, W.P.; Maddison, D.R. Mesquite: A Modular System for Evolutionary Analysis. Version 3.61. 2019. Available online: http://www.mesquiteproject.org (accessed on 1 January 2023).
- Katoh, K.; Standley, D.M. MAFFT Multiple Sequence Alignment Software Version 7: Improvements in Performance and Usability. Mol. Biol. Evol. 2013, 30, 772–780. [Google Scholar] [CrossRef]
- Edgar, R.C. MUSCLE: Multiple sequence alignment with high accuracy and high throughput. Nucleic Acids Res. 2004, 32, 1792–1797. [Google Scholar] [CrossRef]
- Edler, D.; Klein, J.; Antonelli, A.; Silvestro, D. raxmlGUI 2.0: A graphical interface and toolkit for phylogenetic analyses using RAxML. Methods Ecol. Evol. 2021, 12, 373–377. [Google Scholar] [CrossRef]
- Kozlov, A.M.; Darriba, D.; Flouri, T.; Morel, B.; Stamatakis, A. RAxML-NG: A fast, scalable and user-friendly tool for maximum likelihood phylogenetic inference. Bioinformatics 2019, 35, 4453–4455. [Google Scholar] [CrossRef]
- Darriba, D.; Posada, D.; Kozlov, A.M.; Stamatakis, A.; Morel, B.; Flouri, T. ModelTest-NG: A New and Scalable Tool for the Selection of DNA and Protein Evolutionary Models. Mol. Biol. Evol. 2020, 37, 291–294. [Google Scholar] [CrossRef]
- Ronquist, F.; Teslenko, M.; van der Mark, P.; Ayres, D.L.; Darling, A.; Höhna, S.; Larget, B.; Liu, L.; Suchard, M.A.; Huelsenbeck, J.P. MrBayes 3.2: Efficient Bayesian Phylogenetic Inference and Model Choice Across a Large Model Space. Syst. Biol. 2012, 61, 539–542. [Google Scholar] [CrossRef]
- Rambaut, A.; Drummond, A.J.; Xie, D.; Baele, G.; Suchard, M.A. Posterior summarization in bayesian phylogenetics using Tracer 1.7. Syst. Biol. 2018, 67, 901–904. [Google Scholar] [CrossRef] [PubMed]
- Kalyaanamoorthy, S.; Minh, B.Q.; Wong, T.K.F.; von Haeseler, A.; Jermiin, L.S. ModelFinder: Fast model selection for accurate phylogenetic estimates. Nat. Methods 2017, 14, 587–589. [Google Scholar] [CrossRef] [PubMed]
- Minh, B.Q.; Schmidt, H.A.; Chernomor, O.; Schrempf, D.; Woodhams, M.D.; von Haeseler, A.; Lanfear, R. IQ-TREE 2: New Models and Efficient Methods for Phylogenetic Inference in the Genomic Era. Mol. Biol. Evol. 2020, 37, 1530–1534. [Google Scholar] [CrossRef]
- Paradis, E.; Claude, J.; Strimmer, K. APE: Analyses of Phylogenetics and Evolution in R language. Bioinformatics 2004, 20, 289–290. [Google Scholar] [CrossRef]
- Paradis, E.; Schliep, K. ape 5.0: An environment for modern phylogenetics and evolutionary analyses in R. Bioinformatics 2019, 35, 526–528. [Google Scholar] [CrossRef]
- R Core Team. R: A Language and Environment for Statistical Computing; Foundation for Statistical Computing: Vienna, Austria, 2023. [Google Scholar]
- Bernt, M.; Merkle, D.; Middendorf, M. An Algorithm for Inferring Mitogenome Rearrangements in a Phylogenetic Tree. In RECOMB International Workshop on Comparative Genomics, Proceedings of the Comparative Genomics, Paris, France, 13–15 October 2008; Nelson, C.E., Vialette, S., Eds.; Springer: Berlin/Heidelberg, Germany, 2008; pp. 143–157. [Google Scholar]
- Bernt, M.; Merkle, D.; Ramsch, K.; Fritzsch, G.; Perseke, M.; Bernhard, D.; Schlegel, M.; Stadler, P.F.; Middendorf, M. CREx: Inferring genomic rearrangements based on common intervals. Bioinformatics 2007, 23, 2957–2958. [Google Scholar] [CrossRef]
- Yang, Z. PAML 4: Phylogenetic Analysis by Maximum Likelihood. Mol. Biol. Evol. 2007, 24, 1586–1591. [Google Scholar] [CrossRef]
- Suyama, M.; Torrents, D.; Bork, P. PAL2NAL: Robust conversion of protein sequence alignments into the corresponding codon alignments. Nucleic Acids Res. 2006, 34, W609–W612. [Google Scholar] [CrossRef]
- Shank, S.D.; Weaver, S.; Kosakovsky Pond, S.L. phylotree.js—a JavaScript library for application development and interactive data visualization in phylogenetics. BMC Bioinform. 2018, 19, 276. [Google Scholar] [CrossRef]
- Álvarez-Carretero, S.; Kapli, P.; Yang, Z. Beginner’s Guide on the Use of PAML to Detect Positive Selection. Mol. Biol. Evol. 2023, 40, msad041. [Google Scholar] [CrossRef]
- Yang, Z.; Wong, W.S.W.; Nielsen, R. Bayes Empirical Bayes Inference of Amino Acid Sites Under Positive Selection. Mol. Biol. Evol. 2005, 22, 1107–1118. [Google Scholar] [CrossRef] [PubMed]
- Kosakovsky Pond, S.L.; Poon, A.F.Y.; Velazquez, R.; Weaver, S.; Hepler, N.L.; Murrell, B.; Shank, S.D.; Magalis, B.R.; Bouvier, D.; Nekrutenko, A.; et al. HyPhy 2.5—A Customizable Platform for Evolutionary Hypothesis Testing Using Phylogenies. Mol. Biol. Evol. 2020, 37, 295–299. [Google Scholar] [CrossRef] [PubMed]
- Kosakovsky Pond, S.L.; Frost, S.D.W.; Muse, S.V. HyPhy: Hypothesis testing using phylogenies. Bioinformatics 2005, 21, 676–679. [Google Scholar] [CrossRef]
- Smith, M.D.; Wertheim, J.O.; Weaver, S.; Murrell, B.; Scheffler, K.; Kosakovsky Pond, S.L. Less Is More: An Adaptive Branch-Site Random Effects Model for Efficient Detection of Episodic Diversifying Selection. Mol. Biol. Evol. 2015, 32, 1342–1353. [Google Scholar] [CrossRef]
- Murrell, B.; Weaver, S.; Smith, M.D.; Wertheim, J.O.; Murrell, S.; Aylward, A.; Eren, K.; Pollner, T.; Martin, D.P.; Smith, D.M.; et al. Gene-Wide Identification of Episodic Selection. Mol. Biol. Evol. 2015, 32, 1365–1371. [Google Scholar] [CrossRef]
- Murrell, B.; Wertheim, J.O.; Moola, S.; Weighill, T.; Scheffler, K.; Kosakovsky Pond, S.L. Detecting Individual Sites Subject to Episodic Diversifying Selection. PLoS Genet. 2012, 8, e1002764. [Google Scholar] [CrossRef]
- Kinberg, J.G.H. Nya slägten och arter af Annelider, Öfversigt af Kongl. Vetensk.-Akad. Förhhandlingar Stock. 1856, 12, 381–388. [Google Scholar]
- Hartmann-Schröder, G. Annelida, Borstenwürmer, Polychaeta. In Die Tierwelt Deutschlands und der angrenzenden Meeresteile nach ihren Merkmalen und nach ihrer Lebensweise; Dahl, F., Dahl, M., Peus, F., Eds.; Gustav Fischer: Jena, Germany, 1971; pp. 1–594. [Google Scholar]
- McIntosh, W.C. [M’Intosh] Report on the Annelida Polychaeta collected by H.M.S. Challenger during the years 1873–1876. Zoology 1885, 12, 1–55. [Google Scholar]
- Bonifácio, P.; Menot, L. New genera and species from the Equatorial Pacific provide phylogenetic insights into deep-sea Polynoidae (Annelida). Zool. J. Linn. Soc. 2019, 185, 555–635. [Google Scholar] [CrossRef]
- Pettibone, M.H. A new scale-worm commensal with deep-sea mussels on the Galapagos hydrothermal vent (Polychaeta: Polynoidae). Proc. Biol. Soc. Washingt. 1984, 97, 226–239. [Google Scholar]
- Miura, T.; Hashimoto, J. Two new branchiate scale-worms (Polynoidae: Polychaeta) from the hydrothermal vent of the Okinawa Trough and the volcanic seamount off Chichijima Island. Proc. Biol. Soc. Washingt. 1991, 104, 166–174. [Google Scholar]
- Lindgren, J.; Hatch, A.S.; Hourdez, S.; Seid, C.A.; Rouse, G.W. Phylogeny and Biogeography of Branchipolynoe (Polynoidae, Phyllodocida, Aciculata, Annelida), with Descriptions of Five New Species from Methane Seeps and Hydrothermal Vents. Diversity 2019, 11, 153. [Google Scholar] [CrossRef]
- Zhou, Y.; Zhang, D.; Lu, B.; Wang, C. Description of a new branchiate scale-worm (Polychaeta: Polynoidae) from the hydrothermal vent on Southwest Indian Ocean Ridge. Zootaxa 2017, 4282, 123–134. [Google Scholar] [CrossRef]
- Kim, S.L.; Choi, H.; Eyun, S.; Kim, D.; Yu, O.H. A new Branchipolynoe (Aphroditiformia: Polynoidae) scale worm from the Onnuri deep-sea hydrothermal vent field, northern central Indian Ridge. Zool. Stud. 2022, 61, 21. [Google Scholar] [CrossRef]
- Pettibone, M.H. A new scale-worm commensal with deep-sea mussels in the seep-sites at the Florida escarpment in the eastern Gulf of Mexico (Polychaeta: Polynoidae: Branchipolynoinae). Proc. Biol. Soc. Washingt. 1986, 99, 444–451. [Google Scholar]
- Sui, J.; Li, X. A new species and new record of deep-sea scale-worms (Polynoidae: Polychaeta) from the Okinawa Trough and the South China Sea. Zootaxa 2017, 4238, 562–570. [Google Scholar] [CrossRef]
- Desbruyères, D.; Hourdez, S. A new species of scale-worm (Polychaeta: Polynoidae), Lepidonotopodium jouinae sp. nov., from the Azores Triple Junction on the Mid-Atlantic Ridge. Cah. Biol. Mar. 2000, 41, 399–405. [Google Scholar]
- Desbruyères, D.; Hourdez, S. A new species of scale-worm (Polychaeta: Polynoidae), Lepidonotopodium atalantae sp. nov., from the East Pacific Rise at 13°N and 9°50’N. Cah. Biol. Mar. 2000, 41, 47–54. [Google Scholar]
- Hourdez, S.; Desbruyères, D. A new species of scale-worm (Polychaeta: Polynoidae), Levensteiniella iris sp. nov., from the Rainbow and Lucky Strike vent fields (Mid-Atlantic Ridge). Cah. Biol. Mar. 2003, 44, 13–21. [Google Scholar]
- Wu, X.; Xu, K. Levensteiniella manusensis sp. nov., a new polychaete species (Annelida: Polynoidae) from deep-sea hydrothermal vents in the Manus Back-Arc Basin, western Pacific. Zootaxa 2018, 4388, 102–110. [Google Scholar] [CrossRef]
- Hiley, A.S.; Green, K.R.; Rouse, G.W. The Description of Seven New Species of Lepidonotopodini (Macellicephalinae, Polynoidae, Annelida) Scaleworms from Deep-Sea Chemosynthetic-Based Ecosystems. Scripps Institution of Oceanography, University of California San Diego, La Jolla, CA, USA. 2024; status (manuscript in preparation; to be submitted). [Google Scholar]
- Faure, E.; Barthélémy, R.-M. Possible functionality of start and stop codons present at specific and conserved positions in animal mitochondrial genes specifying tRNA. Int. J. Zool. Stud. 2019, 4, 23–29. [Google Scholar]
- Wang, Z.; Li, X.; Xu, Z.; Liu, H.; Wang, Y.; Zheng, F. First report of the complete mitochondrial genome and phylogenetic analysis of Aphrodita australis (Aphroditidae, Annelida). Mitochondrial DNA Part B 2019, 4, 4116–4117. [Google Scholar] [CrossRef] [PubMed]
- Park, J.; Jung, J.; Kim, K.-S.; Park, T. Complete mitochondrial genome of the commensal scale worm, Arctonoe vittata (Grube, 1855) (Polychaeta: Polynoidae), collected from benthic habitat of the eastern coast of Korea. Mitochondrial DNA Part B 2021, 6, 2455–2457. [Google Scholar] [CrossRef] [PubMed]
- Gonzalez, B.C.; Martínez, A.; Worsaae, K.; Osborn, K.J. Morphological convergence and adaptation in cave and pelagic scale worms (Polynoidae, Annelida). Sci. Rep. 2021, 11, 10718. [Google Scholar] [CrossRef] [PubMed]
- Kim, B.-M.; Nam, S.-E.; Lee, S.; Kihm, J.-H.; Park, T.-Y.S.; Rhee, J.-S. Characterization of the complete mitochondrial genome of the scale worm, Eunoe nodosa (Phyllodocida; Polynoidae) from the Beaufort Sea. Mitochondrial DNA Part B 2021, 6, 2835–2837. [Google Scholar] [CrossRef]
- Kim, K.-S.; Park, J.; Park, T. The complete mitochondrial genome of Hyperhalosydna striata (Kinberg, 1856) (Annelida: Polynoidae) collected from Jejudo Island, Korea. Mitochondrial DNA Part B 2024, 9, 338–341. [Google Scholar] [CrossRef]
- Parvathy, S.T.; Udayasuriyan, V.; Bhadana, V. Codon usage bias. Mol. Biol. Rep. 2022, 49, 539–565. [Google Scholar] [CrossRef]
- Athey, J.; Alexaki, A.; Osipova, E.; Rostovtsev, A.; Santana-Quintero, L.V.; Katneni, U.; Simonyan, V.; Kimchi-Sarfaty, C. A new and updated resource for codon usage tables. BMC Bioinform. 2017, 18, 391. [Google Scholar] [CrossRef]
- Supek, F. The Code of Silence: Widespread Associations Between Synonymous Codon Biases and Gene Function. J. Mol. Evol. 2016, 82, 65–73. [Google Scholar] [CrossRef]
- Zhang, Y.; Sun, J.; Chen, C.; Watanabe, H.K.; Feng, D.; Zhang, Y.; Chiu, J.M.Y.; Qian, P.-Y.; Qiu, J.-W. Adaptation and evolution of deep-sea scale worms (Annelida: Polynoidae): Insights from transcriptome comparison with a shallow-water species. Sci. Rep. 2017, 7, 46205. [Google Scholar] [CrossRef]
- Yang, L.-L.; Tang, S.-K.; Huang, Y.; Zhi, X.-Y. Low Temperature Adaptation Is Not the Opposite Process of High Temperature Adaptation in Terms of Changes in Amino Acid Composition. Genome Biol. Evol. 2015, 7, 3426–3433. [Google Scholar] [CrossRef] [PubMed]
- Tempestini, A.; Massamba-N’Siala, G.; Vermandele, F.; Beaudreau, N.; Mortz, M.; Dufresne, F.; Calosi, P. Extensive gene rearrangements in the mitogenomes of congeneric annelid species and insights on the evolutionary history of the genus Ophryotrocha. BMC Genom. 2020, 21, 815. [Google Scholar] [CrossRef] [PubMed]
- Ye, L.; Yao, T.; Lu, J.; Jiang, J.; Bai, C. Mitochondrial genomes of two Polydora (Spionidae) species provide further evidence that mitochondrial architecture in the Sedentaria (Annelida) is not conserved. Sci. Rep. 2021, 11, 13552. [Google Scholar] [CrossRef] [PubMed]
- Oceguera-Figueroa, A.; Manzano-Marín, A.; Kvist, S.; Moya, A.; Siddall, M.E.; Latorre, A. Comparative Mitogenomics of Leeches (Annelida: Clitellata): Genome Conservation and Placobdella-Specific trnD Gene Duplication. PLoS ONE 2016, 11, e0155441. [Google Scholar] [CrossRef] [PubMed]
- Huč, S.; Hiley, A.S.; McCowin, M.F.; Rouse, G.W. A Mitogenome-Based Phylogeny of Pilargidae (Phyllodocida, Polychaeta, Annelida) and Evaluation of the Position of Antonbruunia. Diversity 2024, 16, 134. [Google Scholar] [CrossRef]
- Narakusumo, R.P.; Riedel, A.; Pons, J. Mitochondrial genomes of twelve species of hyperdiverse Trigonopterus weevils. PeerJ 2020, 8, e10017. [Google Scholar] [CrossRef]
- Pons, J.; Bauzà-Ribot, M.M.; Jaume, D.; Juan, C. Next-generation sequencing, phylogenetic signal and comparative mitogenomic analyses in Metacrangonyctidae (Amphipoda: Crustacea). BMC Genom. 2014, 15, 566. [Google Scholar] [CrossRef]
- Cameron, S.L.; Johnson, K.P.; Whiting, M.F. The Mitochondrial Genome of the Screamer Louse Bothriometopus (Phthiraptera: Ischnocera): Effects of Extensive Gene Rearrangements on the Evolution of the Genome. J. Mol. Evol. 2007, 65, 589–604. [Google Scholar] [CrossRef]
- Cejp, B.; Ravara, A.; Aguado, M.T. First mitochondrial genomes of Chrysopetalidae (Annelida) from shallow-water and deep-sea chemosynthetic environments. Gene 2022, 815, 146159. [Google Scholar] [CrossRef]
- Wang, Z.; Xu, X.; Zheng, Y.; Wang, J.; Yu, Q.; Liu, B. Taxonomic status and phylogenetic relationship of Anomura (Crustacea: Decapoda) based on mitochondrial sequences and gene order rearrangements. Gene 2023, 851, 147042. [Google Scholar] [CrossRef]
- Weigert, A.; Golombek, A.; Gerth, M.; Schwarz, F.; Struck, T.H.; Bleidorn, C. Evolution of mitochondrial gene order in Annelida. Mol. Phylogenet. Evol. 2016, 94, 196–206. [Google Scholar] [CrossRef] [PubMed]
- Struck, T.H.; Golombek, A.; Hoesel, C.; Dimitrov, D.; Elgetany, A.H. Mitochondrial Genome Evolution in Annelida—A Systematic Study on Conservative and Variable Gene Orders and the Factors Influencing its Evolution. Syst. Biol. 2023, 72, 925–945. [Google Scholar] [CrossRef] [PubMed]
- Aguado, M.T.; Glasby, C.J.; Schroeder, P.C.; Weigert, A.; Bleidorn, C. The making of a branching annelid: An analysis of complete mitochondrial genome and ribosomal data of Ramisyllis multicaudata. Sci. Rep. 2015, 5, 12072. [Google Scholar] [CrossRef] [PubMed]
- Sun, Y.; Daffe, G.; Zhang, Y.; Pons, J.; Qiu, J.-W.; Kupriyanova, E.K. Another blow to the conserved gene order in Annelida: Evidence from mitochondrial genomes of the calcareous tubeworm genus Hydroides. Mol. Phylogenet. Evol. 2021, 160, 107124. [Google Scholar] [CrossRef] [PubMed]
- Seixas, V.C.; de Moraes Russo, C.A.; Paiva, P.C. Mitochondrial genome of the Christmas tree worm Spirobranchus giganteus (Annelida: Serpulidae) reveals a high substitution rate among annelids. Gene 2017, 605, 43–53. [Google Scholar] [CrossRef]
- Bleidorn, C.; Podsiadlowski, L.; Bartolomaeus, T. The complete mitochondrial genome of the orbiniid polychaete Orbinia latreillii (Annelida, Orbiniidae)—A novel gene order for Annelida and implications for annelid phylogeny. Gene 2006, 370, 96–103. [Google Scholar] [CrossRef]
- Sun, S.; Sha, Z.; Xiao, N. The first two complete mitogenomes of the order Apodida from deep-sea chemoautotrophic environments: New insights into the gene rearrangement, origin and evolution of the deep-sea sea cucumbers. Comp. Biochem. Physiol. Part D Genom. Proteom. 2021, 39, 100839. [Google Scholar] [CrossRef]
- Ramos, N.I.; DeLeo, D.M.; Horowitz, J.; McFadden, C.S.; Quattrini, A.M. Selection in coral mitogenomes, with insights into adaptations in the deep sea. Sci. Rep. 2023, 13, 6016. [Google Scholar] [CrossRef]
- Zhang, K.; Sun, J.; Xu, T.; Qiu, J.-W.; Qian, P.-Y. Phylogenetic Relationships and Adaptation in Deep-Sea Mussels: Insights from Mitochondrial Genomes. Int. J. Mol. Sci. 2021, 22, 1900. [Google Scholar] [CrossRef]
- Sun, S.; Hui, M.; Wang, M.; Sha, Z. The complete mitochondrial genome of the alvinocaridid shrimp Shinkaicaris leurokolos (Decapoda, Caridea): Insight into the mitochondrial genetic basis of deep-sea hydrothermal vent adaptation in the shrimp. Comp. Biochem. Physiol. Part D Genom. Proteom. 2018, 25, 42–52. [Google Scholar] [CrossRef]
- Mu, W.; Liu, J.; Zhang, H. Complete mitochondrial genome of Benthodytes marianensis (Holothuroidea: Elasipodida: Psychropotidae): Insight into deep sea adaptation in the sea cucumber. PLoS ONE 2018, 13, e0208051. [Google Scholar] [CrossRef] [PubMed]
- Yang, M.; Gong, L.; Sui, J.; Li, X. The complete mitochondrial genome of Calyptogena marissinica (Heterodonta: Veneroida: Vesicomyidae): Insight into the deep-sea adaptive evolution of vesicomyids. PLoS ONE 2019, 14, e0217952. [Google Scholar] [CrossRef] [PubMed]
- Zhang, B.; Zhang, Y.; Wang, X.; Zhang, H.; Lin, Q. The mitochondrial genome of a sea anemone Bolocera sp. exhibits novel genetic structures potentially involved in adaptation to the Deep-Sea environment. Ecol. Evol. 2017, 7, 4951–4962. [Google Scholar] [CrossRef] [PubMed]
- Wang, Z.; Shi, X.; Sun, L.; Bai, Y.; Zhang, D.; Tang, B. Evolution of mitochondrial energy metabolism genes associated with hydrothermal vent adaption of Alvinocaridid shrimps. Genes Genom. 2017, 39, 1367–1376. [Google Scholar] [CrossRef]
- Zhang, B.; Wu, Y.; Wang, X.; Jiang, W.; Yin, J.; Lin, Q. Comparative analysis of mitochondrial genome of a deep-sea crab Chaceon granulates reveals positive selection and novel genetic features. J. Oceanol. Limnol. 2020, 38, 427–437. [Google Scholar] [CrossRef]
- Wang, J.; Yu, H.; Ma, S.; Lin, Q.; Wang, D.; Wang, X. Phylogenetic and Evolutionary Comparison of Mitogenomes Reveal Adaptive Radiation of Lampriform Fishes. Int. J. Mol. Sci. 2023, 24, 8756. [Google Scholar] [CrossRef]
- Sun, S.; Xiao, N.; Sha, Z. Mitogenomics provides new insights into the phylogenetic relationships and evolutionary history of deep-sea sea stars (Asteroidea). Sci. Rep. 2022, 12, 4656. [Google Scholar] [CrossRef]
- Senior, A.E. ATP Synthesis by Oxidative Phosphorylation. Physiol. Rev. 1988, 68, 177–231. [Google Scholar] [CrossRef]
- Hatefi, Y. The Mitochondrial Electron Transport and Oxidative Phosphorylation System. Annu. Rev. Biochem. 1985, 54, 1015–1069. [Google Scholar] [CrossRef]
- Ernster, L.; Schatz, G. Mitochondria: A Historical Review. J. Cell Biol. 1981, 91, 227s–255s. [Google Scholar] [CrossRef]




| Species | Specimen Voucher | Type Locality | Collection Locality | Collection Depth (m) | Collection Date | Ship and Gear |
|---|---|---|---|---|---|---|
| Bathykurila sp. | SIO-BIC A10920 | N/A | California, Rosebud Whalefall off San Diego | 845 | 20 June 2014 | R/V Western Flyer and ROV Doc Ricketts |
| Branchinotogluma cf. marianus (Pettibone, 1989) [26] | SIO-BIC A13116 | N/A | W. Pacific Ocean, North Fiji Basin, White Lady | 1990–1991 | 30 May 2005 | R/V Melville and ROV Jason II |
| Branchinotogluma hessleri Pettibone, 1985 [27] | SIO-BIC A12940 | Pacific Ocean, off western Mexico, 21° N | Mexico, Gulf of California, Alarcon Rise | 2299 | 20 April 2015 | R/V Western Flyer and ROV Doc Ricketts |
| Branchinotogluma marianus (Pettibone, 1989) [26] | SIO-BIC A16396 | W. Pacific Ocean, Mariana Back-Arc Basin | W. Pacific Ocean, Mariana Back-Arc Basin | 3278 | 11 December 2016 | R/V Falkor and ROV SuBastian |
| Branchinotogluma sandersi Pettibone, 1985 [27] | MCZ-IZ 70173.2 | Galapagos Rift, Rose Garden vents | Galapagos Rift, Tempus Fugit Vent Field | 2568 | 19 June 2015 | E/V Nautilus and ROV Hercules |
| Branchinotogluma segonzaci (Miura & Desbruyères, 1995) [28] | SIO-BIC A13118 | W. Pacific Ocean, Lau Back-Arc Basin, Vai Lili | W. Pacific Ocean, Lau Back-Arc Basin, Tui Malila | 1891 | 20 May 2005 | R/V Melville and ROV Jason II |
| Branchinotogluma segonzaci | SIO-BIC A4659 | W. Pacific Ocean, Lau Back-Arc Basin, Vai Lili | W. Pacific Ocean, Lau Back-Arc Basin, Tui Malila | 1891 | 20 May 2005 | R/V Melville and ROV Jason II |
| Branchinotogluma sp. nov. 1 | MCZ-IZ 68096 | N/A | Galapagos Rift, Tempus Fugit Vent Field | 2599 | 20 June 2015 | E/V Nautilus and ROV Hercules |
| Branchinotogluma sp. nov. 2 | MCZ-IZ 68063 | N/A | Galapagos Rift, Tempus Fugit Vent Field | 2563 | 19 June 2015 | E/V Nautilus and ROV Hercules |
| Branchinotogluma sp. nov. 3 | SIO-BIC A13128 | N/A | Costa Rica, Jaco Scar | 1834 | 7 January 2019 | R/V Falkor and ROV SuBastian |
| Branchinotogluma sp. nov. 4 | SIO-BIC A9998 | N/A | Mexico, Gulf of California, Pescadero Basin | 3666 | 18 November 2018 | R/V Falkor and ROV SuBastian |
| Branchinotogluma sp. nov. 5 | SIO-BIC A13164 | N/A | California, Malibu, Point Dume | 723 | 9 October 2018 | R/V Falkor and ROV SuBastian |
| Branchinotogluma sp. nov. 6 | SIO-BIC A13248 | N/A | Costa Rica, Parrita Scar | 1364 | 11 January 2019 | R/V Falkor and ROV SuBastian |
| Branchinotogluma trifurcus (Miura & Desbruyères, 1995) [28] | SIO-BIC A13183 | W. Pacific Ocean, North Fiji Basin, White Lady | W. Pacific Ocean, Lau Back-Arc Basin, Kilo Moana | 2623–2657 | 18 May 2005 | R/V Melville and ROV Jason II |
| Branchinotogluma tunnicliffeae (Pettibone, 1988) [29] | SIO-BIC A7717 | Juan de Fuca Ridge, Axial Seamount | Juan de Fuca Ridge, South Cleft | 2250 | 31 July 2016 | R/V Western Flyer and ROV Doc Ricketts |
| Branchiplicatus cupreus Pettibone, 1985 [30] | SIO-BIC A6160 | Pacific Ocean off western Mexico, 21° N | Mexico, Gulf of California, Pescadero Basin | 3676–3756 | 18 April 2015 | R/V Western Flyer and ROV Doc Ricketts |
| Eulagisca gigantea Monro, 1939 [31] | SIO-BIC A6302 | Antarctic Ocean | S. Atlantic Ocean, N. South Sandwich Islands | 153–420 | 5 October 2011 | R/V Nathaniel Palmer and Blake Trawl |
| Lepidonotopodium cf. riftense Pettibone, 1984 [32] | SIO-BIC A13202 | N/A | S. East Pacific Rise, 31° S | 2237 | 29 March 2005 | R/V Atlantis and HOV Alvin |
| Lepidonotopodium fimbriatum Pettibone, 1983 [33] | SIO-BIC A6153 | Pacific Ocean off western Mexico, 21° N | Mexico, Gulf of California, Alarcon Rise | 2300 | 21 April 2015 | R/V Western Flyer and ROV Doc Ricketts |
| Lepidonotopodium piscesae Pettibone, 1988 [29] | SIO-BIC A7978 | Juan de Fuca Ridge, Axial Seamount | Juan de Fuca Ridge, South Cleft | 2250 | 31 July 2016 | R/V Western Flyer and ROV Doc Ricketts |
| Lepidonotopodium williamsae Pettibone, 1984 [32] | MCZ-IZ 70175.3 | Galapagos Rift, Rose Garden vents | Galapagos Rift, Tempus Fugit Vent Field | 2562 | 19 June 2015 | E/V Nautilus and ROV Hercules |
| Levensteiniella intermedia Pettibone, 1990 [34] | SIO-BIC A13187 | E. Pacific Ocean, off northern California, Gorda Ridge | Juan de Fuca Ridge, Axial Seamount, Middle North Rift | 1850 | 10 August 2016 | R/V Western Flyer and ROV Doc Ricketts |
| Levensteiniella kincaidi Pettibone, 1985 [35] | SIO-BIC A6310 | Pacific Ocean, off western Mexico, 21°N | Mexico, Gulf of California, Pescadero Basin | 3676 | 18 April 2015 | R/V Western Flyer and ROV Doc Ricketts |
| Levensteiniella plicata Hourdez & Desbruyères, 2000 [36] | SIO-BIC A14234 | N. East Pacific Rise, Biovent | S. East Pacific Rise, 38°S German Flats | 2216 | 22 March 2005 | R/V Atlantis and HOV Alvin |
| Macellicephala sp. 1 | SIO-BIC A11031 | N/A | Monterey Submarine Canyon, Ruby Whalefall | 2898 | 19 November 2009 | R/V Western Flyer and ROV Doc Ricketts |
| Macellicephala sp. 2 | SIO-BIC A3432 | N/A | Mexico, Gulf of California, Alarcon Rise | 2449 | 27 April 2012 | R/V Western Flyer and ROV Doc Ricketts |
| Macellicephala sp. 3 | SIO-BIC A10055 | N/A | Costa Rica, Jaco Summit | 730–820 | 6 January 2019 | R/V Falkor and ROV SuBastian |
| Macellicephala sp. 4 | SIO-BIC A10099 | N/A | Costa Rica, Subduction Plume | 3601 | 14 January 2019 | R/V Falkor and ROV SuBastian |
| Macellicephalinae sp. | SIO-BIC A10163 | N/A | Costa Rica, Las Gemelas Seamount | 571 | 20 January 2019 | R/V Falkor and ROV SuBastian |
| Macellicephaloides alvini Pettibone, 1989 [37] | SIO-BIC A14221 | Mexico, Gulf of California, Guaymas Basin | Mexico, Gulf of California, Pescadero Basin | 3677 | 4 November 2021 | R/V Falkor and ROV SuBastian |
| Peinaleopolynoe orphanae Hatch & Rouse, in Hatch et al. 2020 [2] | SIO-BIC A6163 | Mexico, Gulf of California, Pescadero Basin | Mexico, Gulf of California, Pescadero Basin | 3676–3756 | 18 April 2015 | R/V Western Flyer and ROV Doc Ricketts |
| Themis gen. nov. sp. nov. | SIO-BIC A14236 | N/A | S. Pacific Ocean, Tonga-Tofua Arc, Niuatahi | 1568 | 20 June 2018 | R/V Sonne and ROV Quest |
| Thermopolynoe branchiata Miura, 1994 [38] | SIO-BIC A10925 | W. Pacific Ocean, North Fiji Basin, White Lady | W. Pacific Ocean, Lau Back-Arc Basin, Kilo Moana | 2623–2657 | 18 May 2005 | R/V Melville and ROV Jason II |
Disclaimer/Publisher’s Note: The statements, opinions and data contained in all publications are solely those of the individual author(s) and contributor(s) and not of MDPI and/or the editor(s). MDPI and/or the editor(s) disclaim responsibility for any injury to people or property resulting from any ideas, methods, instructions or products referred to in the content. |
© 2024 by the authors. Licensee MDPI, Basel, Switzerland. This article is an open access article distributed under the terms and conditions of the Creative Commons Attribution (CC BY) license (https://creativecommons.org/licenses/by/4.0/).
Share and Cite
Hiley, A.S.; Mongiardino Koch, N.; Rouse, G.W. Phylogenetics of Lepidonotopodini (Macellicephalinae, Polynoidae, Annelida) and Comparative Mitogenomics of Shallow-Water vs. Deep-Sea Scaleworms (Aphroditiformia). Biology 2024, 13, 979. https://doi.org/10.3390/biology13120979
Hiley AS, Mongiardino Koch N, Rouse GW. Phylogenetics of Lepidonotopodini (Macellicephalinae, Polynoidae, Annelida) and Comparative Mitogenomics of Shallow-Water vs. Deep-Sea Scaleworms (Aphroditiformia). Biology. 2024; 13(12):979. https://doi.org/10.3390/biology13120979
Chicago/Turabian StyleHiley, Avery S., Nicolás Mongiardino Koch, and Greg W. Rouse. 2024. "Phylogenetics of Lepidonotopodini (Macellicephalinae, Polynoidae, Annelida) and Comparative Mitogenomics of Shallow-Water vs. Deep-Sea Scaleworms (Aphroditiformia)" Biology 13, no. 12: 979. https://doi.org/10.3390/biology13120979
APA StyleHiley, A. S., Mongiardino Koch, N., & Rouse, G. W. (2024). Phylogenetics of Lepidonotopodini (Macellicephalinae, Polynoidae, Annelida) and Comparative Mitogenomics of Shallow-Water vs. Deep-Sea Scaleworms (Aphroditiformia). Biology, 13(12), 979. https://doi.org/10.3390/biology13120979

