The Response Mechanism of the cbbM Carbon Sequestration Microbial Community in the Alpine Wetlands of Qinghai Lake to Changes in Precipitation
Simple Summary
Abstract
1. Introduction
2. Materials and Methods
2.1. Overview of the Study Area
2.2. Sample Plot Design and Soil Sample Collection
2.3. Determination of Soil Physical and Chemical Properties
2.4. Soil DNA Extraction and Library Construction
2.5. Statistical Analysis
3. Results
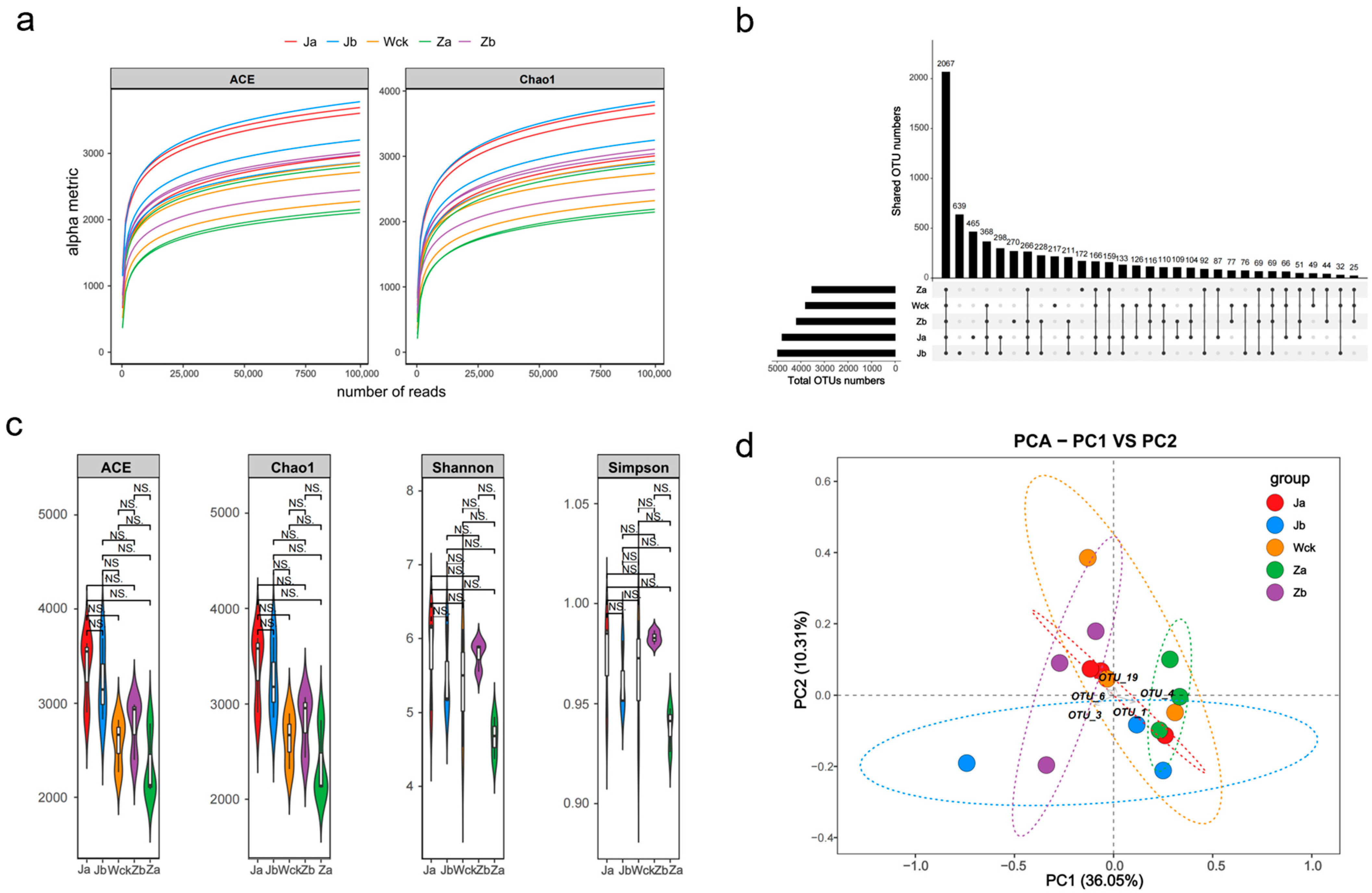
3.1. Community Diversity of cbbM Carbon Sequestration Microorganisms Under Different Precipitation Treatments
3.2. Composition of cbbM Carbon Sequestration Microbial Communities Under Different Precipitation Treatments
3.3. Functional Groups of the cbbM Carbon Sequestration Microbial Community Under Different Precipitation Treatments
3.4. Correlations Between the cbbM Carbon Sequestration Microbial Community and Soil Environmental Factors Under Different Precipitation Treatments
3.5. Correlation of Soil cbbM Community Characteristics with Environmental Variables Under Different Precipitation Treatments
4. Discussion
4.1. Effects of Different Precipitation Treatments on cbbM Carbon Sequestration Microbial Community Diversity
4.2. Effects of Different Precipitation Treatments on cbbM Carbon Sequestration Microbial Community Structure
5. Conclusions
Author Contributions
Funding
Institutional Review Board Statement
Informed Consent Statement
Data Availability Statement
Acknowledgments
Conflicts of Interest
References
- Nahlik, A.M.; Fennessy, M.S. Carbon storage in US wetlands. Nat. Commun. 2016, 7, 13835. [Google Scholar] [CrossRef]
- Liu, J.; Zheng, B.F.; Xu, Z.W.; Gong, L.Q.; Yu, D.K. Decomposition rate and temperature sensitivity of soil organic carbon in a typical shoal wetland of Lake Poyang. J. Lake Sci. 2024, 36, 1425–1435. [Google Scholar] [CrossRef]
- Zhang, M.X. Policy Evolution and Recommendations for Wetland Protection and Restoration in China. Chin. Land 2023, 12, 14–17. [Google Scholar] [CrossRef]
- Liu, G.L.; Zhang, L.C.; Zhang, Q.; Musyimi, Z.; Jiang, Q.H. Spatio–temporal dynamics of wetland landscape patterns based on remote sensing in Yellow River Delta, China. Wetlands 2014, 34, 787–801. [Google Scholar] [CrossRef]
- Lü, J.X.; Jiang, W.G.; Wang, W.J.; Liu, Y.H.; Deng, Y.; Wang, X.Y. Wetland landscape evolution and its relation to human disturbance in Xiong’an New Area based on the moving window method. Remote Sens. Land Resour. 2019, 31, 140–148. [Google Scholar] [CrossRef]
- Hou, M.J.; Yin, J.P.; Ge, J.; Li, Y.C.; Feng, Q.S.; Liang, T.G. Land Cover Remote Sensing Classification Method of Alpine Wetland Region Based on Random Forest Algorithm. Trans. Chin. Soc. Agric. Mach. 2020, 51, 220–227. [Google Scholar]
- Lang, Q.; Niu, Z.G.; Hong, X.Q.; Yang, X.Y. Remote sensing monitoring and change analysis of wetlands in the Tibetan Plateau. Geomat. Inf. Sci. Wuhan Univ. 2021, 46, 230–237. [Google Scholar] [CrossRef]
- Wei, D.; Ri, X.; Tarchen, T.; Dai, D.X.; Wang, Y.S.; Wang, Y.H. Revisiting the role of CH4 emissions from alpine wetlands on the Tibetan Plateau: Evidence from two in situ measurements at 4758 and 4320 m above sea level. J. Geophys. Res. Biogeosci. 2015, 120, 1741–1750. [Google Scholar] [CrossRef]
- Yang, Y.H. Ecological processes in alpine ecosystems under changing environment. Chin. J. Plant Ecol. 2018, 42, 1–5. [Google Scholar] [CrossRef][Green Version]
- Luan, L.; Zhai, P.M. Changes in rainy season precipitation properties over the Qinghai-Tibet Plateau based on multi-source datasets. Chin. Acad. Meteorol. Sci. 2023, 19, 173–190. [Google Scholar] [CrossRef]
- Ayantobo, O.O.; Wei, J.; Li, Q.; Hou, M.L.; Wang, G.Q. Moderate rain intensity increased and contributes significantly to total rain change in recent decades over the Qinghai-Tibet Plateau. J. Hydrol. Reg. Stud. 2022, 39, 100984. [Google Scholar] [CrossRef]
- Kang, X.M.; Yan, Z.Q.; Hao, Y.B.; Kang, E.Z.; Yang, A.; Niu, Y.C.; Li, M.; Li, Y.; Yan, L.; Zhang, X.D.; et al. Divergent regulating modes of greenhouse gas emissions at different soil layers under altered precipitation regime. Catena 2024, 239, 107953. [Google Scholar] [CrossRef]
- Chen, H.; Ju, P.J.; Zhu, Q.A.; Xu, X.J.; Wu, N.; Gao, Y.H.; Feng, X.J.; Tian, J.Q.; Niu, S.L.; Zhang, Y.J.; et al. Carbon and nitrogen cycling on the Qinghai–Tibetan Plateau. Nat. Rev. Earth Environ. 2022, 3, 701–716. [Google Scholar] [CrossRef]
- Lu, Y. Design and performance of micro-zone C diffusion device to explore the importance of distance for soil microorganisms to utilize available exogenous carbon source. Appl. Soil Ecol. 2024, 201, 105494. [Google Scholar] [CrossRef]
- Schnitzer, S.A.; Klironomos, J.N.; HilleRisLambers, J.; Kinkel, L.L.; Reich, P.B.; Xiao, K.; Rillig, M.C.; Sikes, B.A.; Callaway, R.M.; Mangan, S.A.; et al. Soil microbes drive the classic plant diversity–productivity pattern. Ecology 2011, 92, 296–303. [Google Scholar] [CrossRef] [PubMed]
- Abdu, N.; Abdullahi, A.A.; Abdulkadir, A. Heavy metals and soil microbes. Environ. Chem. Lett. 2017, 15, 65–84. [Google Scholar] [CrossRef]
- Wu, H.W.; Cui, H.L.; Fu, C.X.; Li, R.; Qi, F.Y.; Liu, Z.L.; Yang, G.; Xiao, K.Q.; Qiao, M. Unveiling the crucial role of soil microorganisms in carbon cycling: A review. Sci. Total Environ. 2023, 909, 168627. [Google Scholar] [CrossRef] [PubMed]
- Yang, A.; Kang, X.M.; Li, Y.; Zhang, X.D.; Zhang, K.R.; Kang, E.Z.; Yan, Z.Q.; Li, M.; Wang, X.D.; Niu, Y.C.; et al. Alpine wetland degradation reduces carbon sequestration in the Zoige Plateau, China. Front. Ecol. Evol. 2022, 10, 980441. [Google Scholar] [CrossRef]
- Zhang, K.R.; Yan, Z.Q.; Li, M.; Kang, E.Z.; Li, Y.; Yan, L.; Zhang, X.D.; Wang, J.Z.; Kang, X.M. Divergent responses of CO2 and CH4 fluxes to changes in the precipitation regime on the Tibetan Plateau: Evidence from soil enzyme activities and microbial communities. Sci. Total Environ. 2021, 801, 149604. [Google Scholar] [CrossRef]
- Sponseller, R.A. Precipitation pulses and soil CO2 flux in a Sonoran Desert ecosystem. Glob. Chang. Biol. 2007, 13, 426–436. [Google Scholar] [CrossRef]
- Wang, X.; Chen, K.L.; Du, Y.G.; Zhang, N.; Che, Z.H. Response of soil methanogenic bacterial communities to different precipitation gradients in the Bird Island Wetland. Pratacultural Sci. 2024, 41, 284–296. [Google Scholar] [CrossRef]
- Don, J. Effects of Precipitation Reduction on Fine Root Growth, Soil Respiration and Its Components of Chinese Fir Plantation; M. Fujian Normal University: Fujian, China, 2023. [Google Scholar]
- Yang, Y.; Chen, K.L.; Zhang, N.; Jiang, L.L. Responses of soil microbial community to different precipitation gradients in the alpine wetlands of Qinghai Lake Basin. Chin. J. Appl. Environ. Biol. 2022, 28, 290–299. [Google Scholar] [CrossRef]
- Zhang, K.R.; Li, M.X.; Yan, Z.Q.; Li, M.; Kang, E.Z.; Yan, L.; Zhang, X.D.; Li, Y.; Wang, J.Z.; Yang, A.; et al. Changes in precipitation regime lead to acceleration of the N cycle and dramatic N2O emission. Sci. Total Environ. 2022, 808, 152140. [Google Scholar] [CrossRef]
- Yang, X.C.; Zhu, K.; Loik, M.E.; Sun, W. Differential responses of soil bacteria and fungi to altered precipitation in a meadow steppe. Geoderma 2021, 384, 114812. [Google Scholar] [CrossRef]
- Zuo, D.Z. Carbon Exchange in Different Types of Wetland Ecosystems of Qinghai Lake in Response to Simulated Warming and Nitrogen Deposition; M. Qinghai Normal University: Xining, China, 2021. [Google Scholar]
- Andresen, L.C.; Dungait, J.A.J.; Bol, R.; Selsted, M.B.; Ambus, P.; Andes, M. Bacteria and fungi respond differently to multifactorial climate change in a temperate heathland, traced with 13C-glycine and FACE CO2. PLoS ONE 2014, 9, e85070. [Google Scholar] [CrossRef] [PubMed]
- Wu, F.T.; Cao, S.K.; Cao, G.C.; Han, G.Z.; Lin, Y.Y.; Cheng, S.Y. Comparative study on hydro thermal fluxes of two alpine kobresia wet meadow wetland ecosystems in Qinghai Lake. J. Soil Water Conserv. 2017, 31, 176–182. [Google Scholar] [CrossRef]
- Chen, Z.R.; Jiang, L.L.; Yang, Z.W.; Chen, K.L.; Ma, Y.X. An Automatic Water Guiding Device That Simulates Precipitation, Qinghai, China, 2021. CN202021447963.3, 2 April 2021. [Google Scholar]
- Yang, Z.W. Characterization of Greenhouse Gas Emissions and Influencing Factors of Riverine Wetlands in Wayan Mountain Under Simulated Precipitation; M. Qinghai Normal University: Xining, China, 2022. [Google Scholar]
- Zhang, N.; Chen, K.L.; Wang, S.Y.; Qi, D.S.; Zhou, Z.Y.; Xie, C.Y.; Liu, X.J. Dynamic Response of the cbbL Carbon Sequestration Microbial Community to Wetland Type in Qinghai Lake. Biology 2023, 12, 1503. [Google Scholar] [CrossRef]
- Liu, J.F.; Mbadinga, S.M.; Sun, X.B.; Yang, G.C.; Yang, S.Z.; Gu, J.D.; Mu, B.Z. Microbial communities responsible for fixation of CO2 revealed by using mcrA, cbbM, cbbL, fthfs, fefe-hydrogenase genes as molecular biomarkers in petroleum reservoirs of different temperatures. Int. Biodeterior. Biodegrad. 2016, 114, 164–175. [Google Scholar] [CrossRef]
- Liang, S.C.; Deng, J.J.; Jiang, Y.; Wu, S.J.; Zhou, Y.B.; Zhu, W.X. Functional distribution of bacterial community under different land use patterns based on FaProTax function prediction. Pol. J. Environ. Stud. 2020, 29, 1245–1261. [Google Scholar] [CrossRef] [PubMed]
- Ochoa-Hueso, R.; Bell, M.D.; Manrique, E. Impacts of increased nitrogen deposition and altered precipitation regimes on soil fertility and functioning in semiarid Mediterranean shrublands. J. Arid Environ. 2014, 104, 106–115. [Google Scholar] [CrossRef]
- Lian, J.L.; Chen, J.; Yang, X.Q.; Zhao, Y.; Luo, X.; Han, C.; Zhao, Y.X.; Li, J.P. Responses of desert steppe plant diversity and microbial diversity to precipitation change. Biodivers. Sci. 2024, 32, 131–144. [Google Scholar] [CrossRef]
- Ren, C.J.; Chen, J.; Lu, X.J.; Doughty, R.; Zhao, F.Z.; Zhong, Z.K.; Han, X.H.; Yang, G.H.; Feng, Y.Z.; Ren, G.X. Responses of soil total microbial biomass and community compositions to rainfall reductions. Soil Biol. Biochem. 2018, 116, 4–10. [Google Scholar] [CrossRef]
- Sun, X. Responses of Microbial Community Taxonomic Composition and Functional Genes to Precipitation Changes in Semi-arid Grasslands; M. Qinghai Normal University: Xining, China, 2015. [Google Scholar]
- Liu, Y.; Liu, X.J.; Song, Y.T.; Lie, Z.Y.; Zhou, S.Y.D.; Su, W.; Liu, X.J. Effects of changes in nitrogen deposition and precipitation patterns on soil microbial communities in a southern subtropical forest. J. Appl. Environ. Biol. 2023, 29, 617–623. [Google Scholar] [CrossRef]
- Tian, R.; Kou, J.; Hu, X.; Zhang, P.; Lei, J.; Wang, H.L.; Lü, X.D. Effects of warming and precipitation changes on the structure and function of soil bacterial communities in dry-crop farmland. China Environ. Sci. 2024, 1–12. [Google Scholar] [CrossRef]
- Kwon, M.J.; Tripathi, B.M.; Göckede, M.; Shin, S.C.; Myeong, N.R.; Lee, Y.K.; Kim, M. Disproportionate microbial responses to decadal drainage on a Siberian floodplain. Glob. Chang. Biol. 2021, 27, 5124–5140. [Google Scholar] [CrossRef] [PubMed]
- Huang, S.D.; Ye, G.F.; Lin, J.; Chen, K.T.; Xu, X.; Ruan, H.H.; Tan, F.L.; Chen, H.Y.H. Autotrophic and heterotrophic soil respiration responds asymmetrically to drought in a subtropical forest in the Southeast China. Soil Biol. Biochem. 2018, 123, 242–249. [Google Scholar] [CrossRef]
- Li, X.G.; Zhu, L.Q.; Zhu, W.B.; Han, G.X. Effects of simulated rainfall changes on soil respiration:progress and prospects. J. Appl. Ecol. 2024, 35, 2445–2454. [Google Scholar] [CrossRef]
- Zhang, H.; Fu, G. Responses of plant, soil bacterial and fungal communities to grazing vary with pasture seasons and grassland types, northern Tibet. Land Degrad. Dev. 2021, 32, 1821–1832. [Google Scholar] [CrossRef]
- Yang, Y.; Cheng, H.; Gao, H.; An, S.S. Response and driving factors of soil microbial diversity related to global nitrogen addition. Land Degrad. Dev. 2020, 31, 190–204. [Google Scholar] [CrossRef]
- Hu, Y.L.; Wang, S.; Niu, B.; Chen, Q.Y.; Wang, J.; Zhao, J.X.; Luo, T.X.; Zhang, G.X. Effect of increasing precipitation and warming on microbial community in Tibetan alpine steppe. Environ. Res. 2020, 189, 109917. [Google Scholar] [CrossRef] [PubMed]
- Wang, X.J.; Ren, Y.X.; Yu, Z.Q.; Shen, G.F.; Cheng, H.F.; Tao, S. Effects of environmental factors on the distribution of microbial communities across soils and lake sediments in the Hoh Xil Nature Reserve of the Qinghai-Tibetan Plateau. Sci. Total Environ. 2022, 838, 156148. [Google Scholar] [CrossRef]
- Xu, B.; He, B.J.; Li, Z.J.; Liu, X.Y.; Liu, M.Q.; Gui, J.; Zhang, B.J.; Wang, D.P. Characteristics of spatio-temporal variability of soil moisture during the growing season in the mountainous alpine area and its influencing factors. Acta Ecol. Sin. 2024, 44, 8397–8408. [Google Scholar] [CrossRef]
- Sun, L.J.; Qi, Y.C.; Dong, Y.S.; Peng, Q.; He, Y.T.; Liu, X.C.; Jia, J.Q.; Cao, C.C. Graduate University of Chinese Academy of Sciences. Research Progresses on the Effects of Global Change on Microbial Community Diversity of Grassland Soils. Prog. Geogr. 2012, 31, 1715–1723. [Google Scholar]
- Li, Z.W.; Tong, D.; Nie, X.D.; Xiao, H.B.; Jiao, P.P.; Jiang, J.Y.; Li, Q.; Liao, W.F. New insight into soil carbon fixation rate: The intensive co-occurrence network of autotrophic bacteria increases the carbon fixation rate in depositional sites. Agric. Ecosyst. Environ. 2021, 320, 107579. [Google Scholar] [CrossRef]
- Sorensen, P.O.; Germino, M.J.; Feris, K.P. Microbial community responses to 17 years of altered precipitation are seasonally dependent and coupled to co-varying effects of water content on vegetation and soil C. Soil Biol. Biochem. 2013, 64, 155–163. [Google Scholar] [CrossRef]
- Wang, M.M.; Sun, X.; Cao, B.C.; Chiariello, N.R.; Docherty, K.M.; Field, C.B.; Gao, Q.; Gutknecht, J.L.M.; Guo, X.; He, G.H.; et al. Long-term elevated precipitation induces grassland soil carbon loss via microbe-plant–soil interplay. Glob. Chang. Biol. 2023, 29, 5429–5444. [Google Scholar] [CrossRef] [PubMed]
- Yang, J.; Chen, W.; Hou, H.J.; Chen, C.L.; Qin, H.L.; Lü, D.Q. Difference in Response of Soil Bacteria to Soil Moisture and Temperature in the Hilly Red Soil Region of Subtropics of Southern China. Chin. J. Trop. Crops 2019, 40, 609–615. [Google Scholar] [CrossRef]
- Wang, X. Response of Soil Microbes in the Temperate Grassland of Qinghai Lake to Simulated Warming and Precipitation Changes; M. Qinghai Normal University: Xining, China, 2024. [Google Scholar]
- Wang, N.; Wang, M.J.; Li, S.L.; Wang, N.N.; Feng, F.J.; Han, S.J. Effects of precipitation variation on growing seasonal dynamics of soil microbial biomass in broadleaved Korean pine mixed forest. Chin. J. Appl. Ecol. 2015, 26, 1297–1305. [Google Scholar] [CrossRef]
- Myeong, N.R.; Kwon, M.J.; Göckede, M.; Tripathi, B.M.; Kim, M. Responses of soil micro-eukaryotic communities to decadal drainage in a Siberian wet tussock tundra. Front. Microbiol. 2024, 14, 1227909. [Google Scholar] [CrossRef] [PubMed]
- Engelhardt, I.C.; Welty, A.; Blazewicz, S.J.; Bru, D.; Rouard, N.; Breuil, M.C.; Gessler, A.; Galiano, L.; Miranda, J.C.; Spor, A.; et al. Depth matters: Effects of precipitation regime on soil microbial activity upon rewetting of a plant-soil system. ISME J. 2018, 12, 1061–1071. [Google Scholar] [CrossRef] [PubMed]
- Taş, N.; Prestat, E.; Wang, S.; Wu, Y.X.; Ulrich, C.; Kneafsey, T.; Tringe, S.G.; Torn, M.S.; Hubbard, S.S.; Jansson, J.K. Landscape topography structures the soil microbiome in arctic polygonal tundra. Nat. Commun. 2018, 9, 777. [Google Scholar] [CrossRef] [PubMed]
- Zhang, N.; Chen, K.L.; Wang, X.Y.; Ji, W.; Yang, Z.W.; Wang, X.; Li, J.M. Response Mechanism of cbbM Carbon Sequestration Microbial Community Characteristics in Different Wetland Types in Qinghai Lake. Biology 2024, 13, 333. [Google Scholar] [CrossRef] [PubMed]
- Spain, A.M.; Krumholz, L.R.; Elshahed, M.S. Abundance, composition, diversity and novelty of soil Proteobacteria. ISME J. 2009, 3, 992–1000. [Google Scholar] [CrossRef]
- Ma, S.C.; Fang, J.H.; Liu, J.; Yang, X.F.; Lyu, T.S.; Wang, L.D.; Zhou, S.Y.; Dou, H.S.; Zhang, H.H. Differences in sediment carbon-fixation rate and associated bacterial communities in four wetland types in Hulun Lake Basin. Catena 2022, 213, 106167. [Google Scholar] [CrossRef]
- Liao, Q.H.; Lu, C.; Yuan, F.; Fan, Q.Y.; Chen, H.Y.; Yang, L.; Qiu, P.H.; Feng, Z.Y.; Wang, C.L.; Zou, X.Q. Soil carbon-fixing bacterial communities respond to plant community change in coastal salt marsh wetlands. Appl. Soil Ecol. 2023, 189, 104918. [Google Scholar] [CrossRef]
- Wang, X.Y.; Li, W.; Xiao, Y.T.; Cheng, A.Q.; Shen, T.M.; Zhu, M.; Yu, L.J. Abundance and diversity of carbon-fixing bacterial communities in karst wetland soil ecosystems. Catena 2021, 204, 105418. [Google Scholar] [CrossRef]






Disclaimer/Publisher’s Note: The statements, opinions and data contained in all publications are solely those of the individual author(s) and contributor(s) and not of MDPI and/or the editor(s). MDPI and/or the editor(s) disclaim responsibility for any injury to people or property resulting from any ideas, methods, instructions or products referred to in the content. |
© 2024 by the authors. Licensee MDPI, Basel, Switzerland. This article is an open access article distributed under the terms and conditions of the Creative Commons Attribution (CC BY) license (https://creativecommons.org/licenses/by/4.0/).
Share and Cite
Li, L.; Wang, X.; Yang, Y.; Wang, S.; Chen, K.; Zhang, N. The Response Mechanism of the cbbM Carbon Sequestration Microbial Community in the Alpine Wetlands of Qinghai Lake to Changes in Precipitation. Biology 2024, 13, 1090. https://doi.org/10.3390/biology13121090
Li L, Wang X, Yang Y, Wang S, Chen K, Zhang N. The Response Mechanism of the cbbM Carbon Sequestration Microbial Community in the Alpine Wetlands of Qinghai Lake to Changes in Precipitation. Biology. 2024; 13(12):1090. https://doi.org/10.3390/biology13121090
Chicago/Turabian StyleLi, Lin, Xia Wang, Yanli Yang, Siyu Wang, Kelong Chen, and Ni Zhang. 2024. "The Response Mechanism of the cbbM Carbon Sequestration Microbial Community in the Alpine Wetlands of Qinghai Lake to Changes in Precipitation" Biology 13, no. 12: 1090. https://doi.org/10.3390/biology13121090
APA StyleLi, L., Wang, X., Yang, Y., Wang, S., Chen, K., & Zhang, N. (2024). The Response Mechanism of the cbbM Carbon Sequestration Microbial Community in the Alpine Wetlands of Qinghai Lake to Changes in Precipitation. Biology, 13(12), 1090. https://doi.org/10.3390/biology13121090

