Prokaryotic Life Associated with Coal-Fire Gas Vents Revealed by Metagenomics
Abstract
Simple Summary
Abstract
1. Introduction
2. Materials and Methods
2.1. Sampling, Field Measurements, Mineralogical Analyses, and DNA Isolation
2.2. 16S rRNA Gene Profiling
2.3. Metagenome Sequencing, Assembly of Contigs, and Binning of MAGs
2.4. Genome Annotation and Analysis
2.5. Phylogenetic Analysis
3. Results
3.1. Characteristics of the Sampling Site
3.2. Microbial Community Compositions Revealed by 16S rRNA Gene Profiling
3.3. Metagenome Sequencing and Assembly of MAGs
3.4. Firmicutes
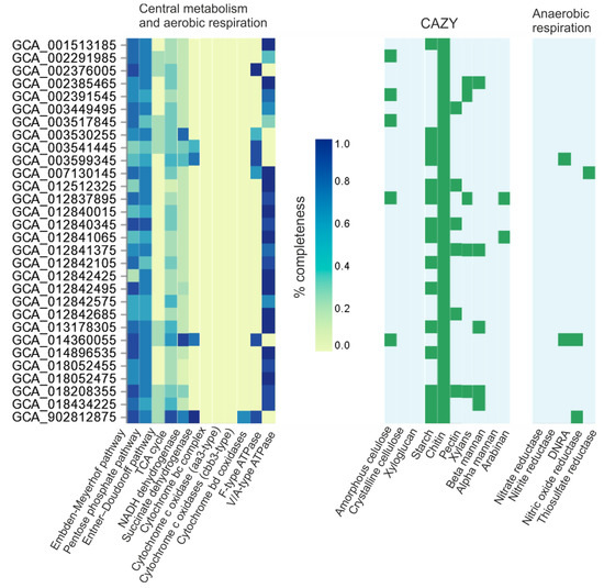
3.5. Bacteroidetes
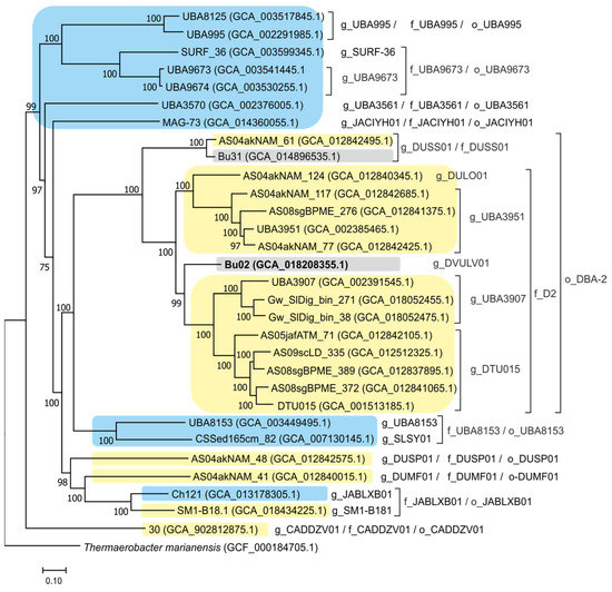
3.6. Bacterium Bu02 of Uncultured Division DTU015
4. Discussion
5. Conclusions
Supplementary Materials
Author Contributions
Funding
Institutional Review Board Statement
Informed Consent Statement
Data Availability Statement
Acknowledgments
Conflicts of Interest
References
- Stracher, G.B.; Taylor, T.P. Coal fires burning out of control around the world: Thermodynamic recipe for environmental catastrophe. Int. J. Coal Geol. 2004, 59, 7–17. [Google Scholar] [CrossRef]
- Engle, M.A.; Radke, L.F.; Heffern, E.L.; O’Keefe, J.M.; Hower, J.C.; Smeltzer, C.D.; Hower, J.M.; Olea, R.A.; Eatwell, R.J.; Blake, D.R.; et al. Gas emissions, minerals, and tars associated with three coal fires, Powder River Basin, USA. Sci. Total Environ. 2012, 420, 146–159. [Google Scholar] [CrossRef] [PubMed]
- Zhang, T.; Xu, J.; Zeng, J.; Lou, K. Diversity of prokaryotes associated with soils around coal-fire gas vents in MaNasi county of Xinjiang, China. Antonie Van Leeuwenhoek 2013, 103, 23–36. [Google Scholar] [CrossRef] [PubMed]
- Pone, J.D.N.; Hein, K.A.; Stracher, G.B.; Annegarn, H.J.; Finkleman, R.B.; Blake, D.R.; McCormack, J.K.; Schroeder, P. The spontaneous combustion of coal and its by-products in theWitbank and Sasolburg coalfields of South Africa. Int. J. Coal Geol. 2007, 72, 124–140. [Google Scholar] [CrossRef]
- Tobin-Janzen, T.; Shade, A.; Marshall, L.; Torres, K.; Beblo, C.; Janzen, C.; Lenig, J.; Martinez, A.; Ressler, D. Nitrogen Changes and Domain Bacteria Ribotype Diversity in Soils Overlying the Centralia, Pennsylvania Underground Coal Mine Fire. Soil Sci. 2005, 170, 191–201. [Google Scholar] [CrossRef]
- Lee, S.H.; Sorensen, J.W.; Grady, K.L.; Tobin, T.C.; Shade, A. Divergent extremes but convergent recovery of bacterial and archaeal soil communities to an ongoing subterranean coal mine fire. ISME J. 2017, 11, 1447–1459. [Google Scholar] [CrossRef]
- Sorensen, J.W.; Dunivin, T.K.; Tobin, T.C.; Shade, A. Ecological selection for small microbial genomes along a temperate-to-thermal soil gradient. Nat. Microbiol. 2019, 4, 55–61. [Google Scholar] [CrossRef]
- Kadnikov, V.V.; Mardanov, A.V.; Ivasenko, D.A.; Antsiferov, D.V.; Beletsky, A.V.; Karnachuk, O.V.; Ravin, N.V. Lignite coal burning seam in the remote Altai Mountains harbors a hydrogen-driven thermophilic microbial community. Sci. Rep. 2018, 8, 6730. [Google Scholar] [CrossRef]
- Kadnikov, V.V.; Mardanov, A.V.; Beletsky, A.V.; Grigoriev, M.A.; Karnachuk, O.V.; Ravin, N.V. Thermophilic Chloroflexi Dominate in the Microbial Community Associated with Coal-Fire Gas Vents in the Kuznetsk Coal Basin, Russia. Microorganisms 2021, 9, 948. [Google Scholar] [CrossRef] [PubMed]
- Kadnikov, V.V.; Mardanov, A.V.; Beletsky, A.V.; Grigoriev, M.A.; Karnachuk, O.V.; Ravin, N.V. Metagenomic Analysis of the Microbial Community in the Underground Coal Fire Area (Kemerovo Region, Russia) Revealed Predominance of Thermophilic Members of the Phyla Deinococcus-Thermus, Aquificae, and Firmicutes. Microbiology 2021, 90, 578–587. [Google Scholar] [CrossRef]
- Ikkert, O.P.; Gerasimchuk, A.L.; Bukhtiyarova, P.A.; Tuovinen, O.H.; Karnachuk, O.V. Characterization of precipitates formed by H2S-producing, Cu-resistant Firmicute isolates of Tissierella from human gut and Desulfosporosinus from mine waste. Antonie Van Leeuwenhoek 2013, 103, 1221–1234. [Google Scholar] [CrossRef]
- Frey, B.; Rime, T.; Phillips, M.; Stierli, B.; Hajdas, I.; Widmer, F.; Hartmann, M. Microbial diversity in European alpine permafrost and active layers. FEMS Microbiol. Ecol. 2016, 92, fiw018. [Google Scholar] [CrossRef] [PubMed]
- Magoc, T.; Salzberg, S.L. FLASH: Fast length adjustment of short reads to improve genome assemblies. Bioinformatics 2011, 27, 2957–2963. [Google Scholar] [CrossRef] [PubMed]
- Edgar, R.C. Search and clustering orders of magnitude faster than BLAST. Bioinformatics 2010, 26, 2460–2461. [Google Scholar] [CrossRef] [PubMed]
- Rognes, T.; Flouri, T.; Nichols, B.; Quince, C.; Mahé, F. VSEARCH: A versatile open source tool for metagenomics. PeerJ 2016, 4, e2584. [Google Scholar] [CrossRef]
- Martin, M. Cutadapt removes adapter sequences from high-throughput sequencing reads. EMBnet. J. 2011, 17, 10–12. [Google Scholar] [CrossRef]
- Nurk, S.; Meleshko, D.; Korobeynikov, A.; Pevzner, P.A. metaSPAdes: A new versatile metagenomic assembler. Genome Res. 2017, 27, 824–834. [Google Scholar] [CrossRef]
- Kang, D.D.; Froula, J.; Egan, R.; Wang, Z. MetaBAT, an efficient tool for accurately reconstructing single genomes from complex microbial communities. PeerJ 2015, 2015, e1165. [Google Scholar] [CrossRef]
- Li, H.; Durbin, R. Fast and accurate long-read alignment with Burrows-Wheeler transform. Bioinformatics 2010, 26, 589–595. [Google Scholar] [CrossRef]
- Cao, M.D.; Nguyen, S.H.; Ganesamoorthy, D.; Elliott, A.G.; Cooper, M.A.; Coin, L.J. Scaffolding and completing genome assemblies in real-time with nanopore sequencing. Nat. Commun. 2017, 8, 14515. [Google Scholar] [CrossRef]
- Kolmogorov, M.; Yuan, J.; Lin, Y.; Pevzner, P.A. Assembly of long, error-prone reads using repeat graphs. Nat. Biotechnol. 2019, 37, 540–546. [Google Scholar] [CrossRef] [PubMed]
- Walker, B.J.; Abeel, T.; Shea, T.; Priest, M.; Abouelliel, A.; Sakthikumar, S.; Cuomo, C.A.; Zeng, Q.; Wortman, J.; Young, S.K.; et al. Pilon: An integrated tool for comprehensive microbial variant detection and genome assembly improvement. PLoS ONE 2014, 9, e112963. [Google Scholar] [CrossRef]
- Langmead, B.; Salzberg, S.L. Fast gapped-read alignment with Bowtie 2. Nat. Methods 2012, 9, 357–359. [Google Scholar] [CrossRef]
- Parks, D.H.; Imelfort, M.; Skennerton, C.T.; Hugenholtz, P.; Tyson, G.W. CheckM: Assessing the quality of microbial genomes recovered from isolates, single cells, and metagenomes. Genome Res. 2015, 25, 1043–1055. [Google Scholar] [CrossRef] [PubMed]
- Parks, D.H.; Chuvochina, M.; Waite, D.W.; Rinke, C.; Skarshewski, A.; Chaumeil, P.A.; Hugenholtz, P. A standardized bacterial taxonomy based on genome phylogeny substantially revises the tree of life. Nat. Biotechnol. 2018, 36, 996–1004. [Google Scholar] [CrossRef] [PubMed]
- Tatusova, T.; DiCuccio, M.; Badretdin, A.; Chetvernin, V.; Nawrocki, E.P.; Zaslavsky, L.; Lomsadze, A.; Pruitt, K.D.; Borodovsky, M.; Ostell, J. NCBI prokaryotic genome annotation pipeline. Nucleic Acids Res. 2016, 44, 6614–6624. [Google Scholar] [CrossRef]
- Brettin, T.; Davis, J.J.; Disz, T.; Edwards, R.A.; Gerdes, S.; Olsen, G.J.; Olson, R.; Overbeek, R.; Parrello, B.; Pusch, G.D.; et al. RASTtk: A modular and extensible implementation of the RAST algorithm for building custom annotation pipelines and annotating batches of genomes. Sci. Rep. 2015, 5, 8365. [Google Scholar] [CrossRef] [PubMed]
- Saier, M.H.; Reddy, V.S.; Moreno-Hagelsieb, G.; Hendargo, K.J.; Zhang, Y.; Iddamsetty, V.; Lam, K.J.K.; Tian, N.; Russum, S.; Wang, J.; et al. The Transporter Classification Database (TCDB): 2021 update. Nucleic Acids Res. 2021, 49, D461–D467. [Google Scholar] [CrossRef]
- Søndergaard, D.; Pedersen, C.N.; Greening, C. HydDB: A web tool for hydrogenase classification and analysis. Sci. Rep. 2016, 6, 34212. [Google Scholar] [CrossRef]
- Shaffer, M.; Borton, M.A.; McGivern, B.B.; Zayed, A.A.; La Rosa, S.L.; Solden, L.M.; Liu, P.; Narrowe, A.B.; Rodríguez-Ramos, J.; Bolduc, B.; et al. DRAM for distilling microbial metabolism to automate the curation of microbiome function. Nucleic Acids Res. 2020, 48, 8883–8900. [Google Scholar] [CrossRef]
- Rodriguez-R, L.M.; Konstantinidis, K.T. The enveomics collection: A toolbox for specialized analyses of microbial genomes and metagenomes. Peer J. Prepr. 2016, 4, e1900v1. [Google Scholar] [CrossRef]
- Guindon, S.; Dufayard, J.F.; Lefort, V.; Anisimova, M.; Hordijk, W.; Gascuel, O. New algorithms and methods to estimate maximum-likelihood phylogenies: Assessing the performance of PhyML 3.0. Syst. Biol. 2010, 59, 307–321. [Google Scholar] [CrossRef]
- Bonjour, F.; Aragno, M. Bacillus tusciae, a new species of thermoacidophilic, facultatively chemoautotrophic, hydrogen oxidizing sporeformer from a geothermal area. Arch. Microbiol. 1984, 139, 397–401. [Google Scholar] [CrossRef]
- Klenk, H.P.; Lapidus, A.; Chertkov, O.; Copeland, A.; Del Rio, T.G.; Nolan, M.; Lucas, S.; Chen, F.; Tice, H.; Cheng, J.-F.; et al. Complete genome sequence of the thermophilic, hydrogen-oxidizing Bacillus tusciae type strain (T2 T) and reclassification in the new genus, Kyrpidia gen. nov. as Kyrpidia tusciae comb. nov. and emendation of the family Alicyclobacillaceae da Costa and Rainey, 2010. Stand. Genomic Sci. 2011, 5, 121–134. [Google Scholar] [PubMed]
- Stackebrandt, E. The Family Thermoanaerobacteraceae. In The Prokaryotes; Rosenberg, E., DeLong, E.F., Lory, S., Stackebrandt, E., Thompson, F., Eds.; Springer: Berlin/Heidelberg, Germany, 2014; pp. 413–419. [Google Scholar]
- Schenk, A.; Aragno, M. Bacillus schlegelii, a new species of thermophilic, facultatively chemolithoautotrophic bacterium oxidizing molecular hydrogen. J. Gen. Microbiol. 1979, 115, 333–341. [Google Scholar] [CrossRef]
- Arfman, N.; Dijkhuizen, L.; Kirchhof, G.; Ludwig, W.; Schleifer, K.H.; Bulygina, E.S.; Chumakov, K.M.; Govorukhina, N.I.; Trotsenko, Y.A.; White, D.; et al. Bacillus methanolicus sp. nov., a new species of thermotolerant, methanol-utilizing, endospore-forming bacteria. Int. J. Syst. Bacteriol. 1992, 42, 439–445. [Google Scholar] [CrossRef]
- Anders, H.; Dunfield, P.F.; Lagutin, K.; Houghton, K.M.; Power, J.F.; MacKenzie, A.D.; Vyssotski, M.; Ryan, J.L.J.; Hanssen, E.G.; Moreau, J.W.; et al. Thermoflavifilum aggregans gen. nov., sp. nov., a thermophilic and slightly halophilic filamentous bacterium from the phylum Bacteroidetes. Int. J. Syst. Evol. Microbiol. 2014, 64, 1264–1270. [Google Scholar] [CrossRef] [PubMed]
- Compant, S.; Nowak, J.; Coenye, T.; Clément, C.; Ait Barka, E. Diversity and occurrence of Burkholderia spp. in the natural environment. FEMS Microbiol. Rev. 2008, 32, 607–626. [Google Scholar] [CrossRef]
- Hamidou Soumana, I.; Linz, B.; Harvill, E.T. Environmental Origin of the Genus Bordetella. Front. Microbiol. 2017, 8, 28. [Google Scholar] [CrossRef] [PubMed]
- Gössner, A.S.; Devereux, R.; Ohnemüller, N.; Acker, G.; Stackebrandt, E.; Drake, H.L. Thermicanus aegyptius gen. nov., sp. nov., isolated from oxic soil, a fermentative microaerophile that grows commensally with the thermophilic acetogen Moorella thermoacetica. Appl Environ Microbiol. 1999, 65, 5124–5133. [Google Scholar] [CrossRef]
- Perevalova, A.A.; Kublanov, I.V.; Baslerov, R.V.; Zhang, G.; Bonch-Osmolovskaya, E.A. Brockia lithotrophica gen. nov., sp. nov., an anaerobic thermophilic bacterium from a terrestrial hot spring. Int. J. Syst. Evol. Microbiol. 2013, 63, 479–483. [Google Scholar] [CrossRef] [PubMed]
- Park, S.W.; Hwang, E.H.; Jang, H.S.; Lee, J.H.; Kang, B.S.; Oh, J.I.; Kim, Y.M. Presence of duplicate genes encoding a phylogenetically new subgroup of form I ribulose 1,5-bisphosphate carboxylase/oxygenase in Mycobacterium sp. strain JC1 DSM 3803. Res. Microbiol. 2009, 160, 159–165. [Google Scholar] [CrossRef] [PubMed]
- Vignais, P.M.; Billoud, B. Occurrence, classification, and biological function of hydrogenases: An overview. Chem. Rev. 2007, 107, 4206–4272. [Google Scholar] [CrossRef] [PubMed]
- Hogendoorn, C.; Pol, A.; Picone, N.; Cremers, G.; van Alen, T.A.; Gagliano, A.L.; Jetten, M.S.M.; D’Alessandro, W.; Quatrini, P.; Op den Camp, H.J.M. Hydrogen and Carbon Monoxide-Utilizing Kyrpidia spormannii Species From Pantelleria Island, Italy. Front. Microbiol. 2020, 11, 951. [Google Scholar] [CrossRef]
- Kouzuma, A.; Tsutsumi, M.; Ishii, S.; Ueno, Y.; Abe, T.; Watanabe, K. Non-autotrophic methanogens dominate in anaerobic digesters. Sci. Rep. 2017, 7, 1510. [Google Scholar] [CrossRef]
- Alves, J.I.; Visser, M.; Arantes, A.L.; Nijsse, B.; Plugge, C.M.; Alves, M.M.; Stams, A.J.M.; Sousa, D.Z. Effect of Sulfate on Carbon Monoxide Conversion by a Thermophilic Syngas-Fermenting Culture Dominated by a Desulfofundulus Species. Front. Microbiol. 2020, 11, 588468. [Google Scholar] [CrossRef]
- Bendezú, F.O.; de Boer, P.A. Conditional lethality, division defects, membrane involution, and endocytosis in mre and mrd shape mutants of Escherichia coli. J. Bacteriol. 2008, 190, 1792–1811. [Google Scholar] [CrossRef]
- Pfeifer, F. Distribution, formation and regulation of gas vesicles. Nat. Rev. Microbiol. 2012, 10, 705–715. [Google Scholar] [CrossRef]
- Roest, K.; Altinbas, M.; Paulo, P.L.; Heilig, H.G.; Akkermans, A.D.; Smidt, H.; de Vos, W.M.; Stams, A.J. Enrichment and detection of microorganisms involved in direct and indirect methanogenesis from methanol in an anaerobic thermophilic bioreactor. Microb. Ecol. 2005, 50, 440–446. [Google Scholar] [CrossRef]
- Campanaro, S.; Treu, L.; Rodriguez-R, L.M.; Kovalovszki, A.; Ziels, R.M.; Maus, I.; Zhu, X.; Kougias, P.G.; Basile, A.; Luo, G.; et al. New insights from the biogas microbiome by comprehensive genome-resolved metagenomics of nearly 1600 species originating from multiple anaerobic digesters. Biotechnol. Biofuels 2020, 13, 25. [Google Scholar] [CrossRef]
- Hunt, D.E.; Gevers, D.; Vahora, N.M.; Polz, M.F. Conservation of the chitin utilization pathway in the Vibrionaceae. Appl. Environ. Microbiol. 2008, 74, 44–51. [Google Scholar] [CrossRef]
- Sobczak, I.; Lolkema, J.S. The 2-hydroxycarboxylate transporter family: Physiology, structure, and mechanism. Microbiol. Mol. Biol. Rev. 2005, 69, 665–695. [Google Scholar] [CrossRef]
- Biegel, E.; Schmidt, S.; González, J.M.; Müller, V. Biochemistry, evolution and physiological function of the Rnf complex, a novel ion-motive electron transport complex in prokaryotes. Cell. Mol. Life Sci. 2011, 68, 613–634. [Google Scholar] [CrossRef]
- Kawano-Kawada, M.; Iwaki, T.; Hosaka, T.; Murata, T.; Yamato, I.; Homma, M.; Kakinuma, Y. Mutagenesis of the residues forming an ion binding pocket of the NtpK subunit of Enterococcus hirae V-ATPase. J. Bacteriol. 2012, 194, 4546–4549. [Google Scholar] [CrossRef]
- Malinen, A.M.; Belogurov, G.A.; Baykov, A.A.; Lahti, R. Na+-pyrophosphatase: A novel primary sodium pump. Biochemistry 2007, 46, 8872–8878. [Google Scholar] [CrossRef] [PubMed]
- Bowers, R.M.; Kyrpides, N.C.; Stepanauskas, R.; Harmon-Smith, M.; Doud, D.; Reddy, T.B.K.; Schulz, F.; Jarett, J.; Rivers, A.R.; Eloe-Fadrosh, E.A.; et al. Minimum information about a single amplified genome (MISAG) and a metagenome-assembled genome (MIMAG) of bacteria and archaea. Nat. Biotechnol. 2017, 35, 725–731. [Google Scholar] [CrossRef] [PubMed]
- Murray, A.E.; Freudenstein, J.; Gribaldo, S.; Hatzenpichler, R.; Hugenholtz, P.; Kämpfer, P.; Konstantinidis, K.T.; Lane, C.E.; Papke, R.T.; Parks, D.H.; et al. Roadmap for naming uncultivated Archaea and Bacteria. Nat. Microbiol. 2020, 5, 987–994. [Google Scholar] [CrossRef]
- Greening, C.; Biswas, A.; Carere, C.R.; Jackson, C.J.; Taylor, M.C.; Stott, M.B.; Cook, G.M.; Morales, S.E. Genomic and metagenomic surveys of hydrogenase distribution indicate H2 is a widely utilised energy source for microbial growth and survival. ISME J. 2016, 10, 761–777. [Google Scholar] [CrossRef] [PubMed]
- Rothery, R.A.; Workun, G.J.; Weiner, J.H. The prokaryotic complex iron-sulfur molybdoenzyme family. Biochim. Biophys. Acta 2008, 1778, 1897–1929. [Google Scholar] [CrossRef]
- Ji, M.; Greening, C.; Vanwonterghem, I.; Carere, C.R.; Bay, S.K.; Steen, J.A.; Montgomery, K.; Lines, T.; Beardall, J.; van Dorst, J.; et al. Atmospheric trace gases support primary production in Antarctic desert surface soil. Nature 2017, 552, 400–403. [Google Scholar] [CrossRef]
- Ray, A.E.; Zhang, E.; Terauds, A.; Ji, M.; Kong, W.; Ferrari, B.C. Soil Microbiomes With the Genetic Capacity for Atmospheric Chemosynthesis Are Widespread Across the Poles and Are Associated With Moisture, Carbon, and Nitrogen Limitation. Front. Microbiol. 2020, 11, 1936. [Google Scholar] [CrossRef]
- Andrew Hudson, J.A.; Daniel, R.M.; Morgan, H.W. Isolation of a strain of Bacillus schlegelii from geothermally heated Antarctic soil. FEMS Microbiol. Lett. 1988, 51, 57–60. [Google Scholar] [CrossRef]
- Bonjour, F.; Graber, A.; Aragno, M. Isolation of Bacillus schlegelii, a thermophilic, hydrogen oxidizing, aerobic autotroph, from geothermal and nongeothermal environments. Microb. Ecol. 1988, 16, 331–337. [Google Scholar] [CrossRef] [PubMed]
- Reiner, J.E.; Jung, T.; Lapp, C.J.; Siedler, M.; Bunk, B.; Overmann, J.; Gescher, J. Kyrpidia spormannii sp. nov., a thermophilic, hydrogen-oxidizing, facultative autotroph, isolated from hydrothermal systems at São Miguel Island, and emended description of the genus Kyrpidia. Int. J. Syst. Evol. Microbiol. 2018, 68, 3735–3740. [Google Scholar] [CrossRef]
- Rattanachomsri, U.; Kanokratana, P.; Eurwilaichitr, L.; Igarashi, Y.; Champreda, V. Culture-independent phylogenetic analysis of the microbial community in industrial sugarcane bagasse feedstock piles. Biosci. Biotechnol. Biochem. 2011, 75, 232–239. [Google Scholar] [CrossRef] [PubMed]
- Wrighton, K.C.; Agbo, P.; Warnecke, F.; Weber, K.A.; Brodie, E.L.; DeSantis, T.Z.; Hugenholtz, P.; Andersen, G.L.; Coates, J.D. A novel ecological role of the Firmicutes identified in thermophilic microbial fuel cells. ISME J. 2008, 2, 1146–1156. [Google Scholar] [CrossRef]
- Aüllo, T.; Ranchou-Peyruse, A.; Ollivier, B.; Magot, M. Desulfotomaculum spp. and related gram-positive sulfate-reducing bacteria in deep subsurface environments. Front. Microbiol. 2013, 4, 362. [Google Scholar] [CrossRef]
- de Rezende, J.R.; Kjeldsen, K.U.; Hubert, C.R.; Finster, K.; Loy, A.; Jørgensen, B.B. Dispersal of thermophilic Desulfotomaculum endospores into Baltic Sea sediments over thousands of years. ISME J. 2013, 7, 72–84. [Google Scholar] [CrossRef] [PubMed]





| Element | Atomic Percentage 1 | ||||
|---|---|---|---|---|---|
| 1 | 2 | 3 | 4 | 5 | |
| C | 46.78 | 58.65 | 69.17 | 51.11 | 44.82 |
| O | 37.60 | 26.39 | 22.65 | 33.26 | 36.00 |
| Na | 0.06 | 0.14 | 0.12 | 0.21 | 1.37 |
| Mg | 0.41 | 0.30 | 0.30 | 0.41 | 0.53 |
| Al | 5.04 | 3.30 | 1.77 | 3.97 | 4.82 |
| Si | 8.16 | 6.04 | 2.82 | 9.23 | 9.81 |
| S | 0.27 | 3.31 | 1.76 | 0.30 | 0.27 |
| K | 0.65 | 0.51 | 0.33 | 0.51 | 0.97 |
| Ca | 0.16 | 0.25 | 0.47 | 0.13 | 0.35 |
| Fe | 0.87 | 1.10 | 0.61 | 0.86 | 1.06 |
| MAG | Taxonomic Assignment | Psr/Psh Reductase | Cytochrome c Oxidase | CO Dehydrogenase | Respiratory [NiFe] Hydrogenase | Calvin Cycle | WLP 1 |
|---|---|---|---|---|---|---|---|
| Bu28 | Hydrogenibacillus schlegelii | + | + | - | Group 1d Group 2a | + | − |
| Bu13 | Hydrogenibacillus sp. | − | + | aerobic | Group 2a | + | − |
| Bu53 | Ca. Carbobacillus altaicus | − | + | - | Group 2a | − | − |
| Bu36 | Thermicanus sp. | − | + | - | Group 1d | − | − |
| Bu66 | Brockia lithotrophica | + | − | anaerobic | Group 1d | + | − |
| Bu76 | Kyrpidia tusciae | + | + | aerobic | Group 2a | + | − |
| Bu09 | Thermoanaerobacter sp. | − | − | anaerobic | - | − | − |
| Bu69 | Desulfofundulus sp. | + | − | anaerobic | - | − | + |
| Bu02 | DTU015 | − | − | - | - | − | − |
Disclaimer/Publisher’s Note: The statements, opinions and data contained in all publications are solely those of the individual author(s) and contributor(s) and not of MDPI and/or the editor(s). MDPI and/or the editor(s) disclaim responsibility for any injury to people or property resulting from any ideas, methods, instructions or products referred to in the content. |
© 2023 by the authors. Licensee MDPI, Basel, Switzerland. This article is an open access article distributed under the terms and conditions of the Creative Commons Attribution (CC BY) license (https://creativecommons.org/licenses/by/4.0/).
Share and Cite
Kadnikov, V.V.; Mardanov, A.V.; Beletsky, A.V.; Karnachuk, O.V.; Ravin, N.V. Prokaryotic Life Associated with Coal-Fire Gas Vents Revealed by Metagenomics. Biology 2023, 12, 723. https://doi.org/10.3390/biology12050723
Kadnikov VV, Mardanov AV, Beletsky AV, Karnachuk OV, Ravin NV. Prokaryotic Life Associated with Coal-Fire Gas Vents Revealed by Metagenomics. Biology. 2023; 12(5):723. https://doi.org/10.3390/biology12050723
Chicago/Turabian StyleKadnikov, Vitaly V., Andrey V. Mardanov, Alexey V. Beletsky, Olga V. Karnachuk, and Nikolai V. Ravin. 2023. "Prokaryotic Life Associated with Coal-Fire Gas Vents Revealed by Metagenomics" Biology 12, no. 5: 723. https://doi.org/10.3390/biology12050723
APA StyleKadnikov, V. V., Mardanov, A. V., Beletsky, A. V., Karnachuk, O. V., & Ravin, N. V. (2023). Prokaryotic Life Associated with Coal-Fire Gas Vents Revealed by Metagenomics. Biology, 12(5), 723. https://doi.org/10.3390/biology12050723

