Genetic Diversity and Population Structure of Coilia nasus Revealed by 2b-RAD Sequencing
Abstract
Simple Summary
Abstract
1. Introduction
2. Materials and Methods
2.1. Ethics Statement
2.2. Sample Collection and DNA Extraction
2.3. Species Identification
2.4. 2b-RAD Library Preparation and Sequencing
2.5. SNP Discovery and Genotyping
2.6. Calculation of Genetic Parameters
2.7. Analysis of Population Genetic Structure
2.8. Data Availability
3. Results
3.1. Species Identification
3.2. SNP Discovery via 2b-RAD Sequencing
3.3. Genetic Diversity Analysis
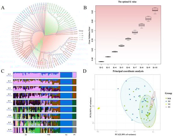
3.4. Genetic Differentiation Analysis
3.5. Population Gene Flow Analysis
4. Discussion
5. Conclusions
Author Contributions
Funding
Institutional Review Board Statement
Data Availability Statement
Acknowledgments
Conflicts of Interest
References
- Zhang, M.Y.; Xu, D.P.; Liu, K.; Shi, W.G. Studies on biological characteristics and change of resource of Coilia nasus schlegel in the lower reaches of the Yangtze River. Yangtze River Basin Resour. Environ. 2005, 6, 22–26. [Google Scholar]
- Kan, Y.; Zhong, Y.; Jawad, M.; Chen, X.; Liu, D.; Ren, M.; Xu, G.; Gui, L.; Li, M. Establishment of a C. nasus Gonadal Somatic Cell Line Capable of Sperm Induction In Vitro. Biology 2022, 11, 1049. [Google Scholar] [CrossRef] [PubMed]
- Yuan, C.M. The changes in the resources and population composition of Coilia nasus in the middle and lower reaches of the Yangtze River and their causes. Chin. J. Zool. 1988, 3, 12–15. [Google Scholar]
- Zhao, C.L.; Chen, W.J.; Zhang, Y.P.; Wang, C.L. Analysis of biological characteristics and resources of Coilia nasus. Jiangxi Fish. Sci. Technol. 2007, 2, 21–23. [Google Scholar]
- Liu, K.; Duan, J.R.; Xu, D.; Zhang, M.Y.; Fang, D.A.; Shi, W.G. Present situation of Coilia nasus population features and yield in Yangtze River estuary waters in fishing season. Chin. J. Ecol. 2012, 31, 3138–3143. [Google Scholar]
- Liu, Y.B.; Li, R.D.; Li, C.H. Scenarios simulation of coupling system between urbanization and eco-environment in Jiangsu province based on system dynamics model. Chin. Geogr. Sci. 2005, 15, 219–226. [Google Scholar] [CrossRef]
- Gu, H.L.; Feng, Y.M.; You, H.B. Research development on resource survey and artificial culture of Coilia nasus. Jiangsu Agric. Sci. 2016, 44, 265–267. [Google Scholar]
- Wei, G.L.; Xu, G.C.; Gu, R.B.; Xu, J.L.; Xu, P. Studies on the genetic diversity of farmed and wild populations of Coilia nasus by analysing mitochondrial DNA cyt b genes. Acta Agric. Jiangxi 2012, 34, 1216–1221. [Google Scholar]
- Yu, A.Q.; Shi, Y.H.; Deng, P.P. Genetic diversity analysis of cultured and wild populations of Coilia ectenes by microsatellite markers. Fish. Sci. Technol. Inf. 2019, 46, 121–125. [Google Scholar]
- FAO. The State of the World’s Aquatic Genetic Resources for Food and Agriculture; FAO Commission on Genetic Resources for Food and Agriculture Assessments: Rome, Italy, 2019. [Google Scholar]
- Yang, W.; Ding, J.; Wang, S.; Yang, Y.; Song, G.; Zhang, Y. Variation in genetic diversity of tree sparrow (Passer montanus) population in long-term environmental heavy metal polluted areas. Environ. Pollut. 2020, 263 Pt B, 114396. [Google Scholar] [CrossRef]
- Curry, C.J.; Davis, B.W.; Bertola, L.D.; White, P.A.; Murphy, W.J.; Derr, J.N. Spatiotemporal genetic diversity of lions reveals the influence of habitat fragmentation across Africa. Mol. Biol. Evol. 2021, 38, 48–57. [Google Scholar] [CrossRef]
- Zhang, Y.; He, Q.; Zhou, X.; Zheng, S.; Wang, Y.; Li, P.; Wang, Y. Genetic diversity and population structure of 93 rice cultivars (lines) (Oryza sativa Xian group) in Qinba in China by 3 types of genetic markers. BMC Genom. 2022, 23, 550. [Google Scholar] [CrossRef]
- Zhai, D.D.; Li, W.J.; Liu, H.Z.; Cao, W.X.; Gao, X. Genetic diversity and temporal changes of an endemic cyprinid fish species, Ancherythroculter nigrocauda, from the upper reaches of Yangtze River. Zool. Res. 2019, 40, 427–438. [Google Scholar] [CrossRef]
- Torati, L.S.; Taggart, J.B.; Varela, E.S.; Araripe, J.; Wehner, S.; Migaud, H. Genetic diversity and structure in Arapaima gigas populations from Amazon and Araguaia-Tocantins river basins. BMC Genet. 2019, 20, 13. [Google Scholar] [CrossRef] [PubMed]
- Zhang, Z.F.; Shi, Y.H.; Zhang, G.Y.; Zhang, H.M.; Yan, Y.L.; Liu, Y.S. Early skeletal development of the spine and appendages of Coilia nasus. Fish. Sci. Technol. Inf. 2015, 42, 175–178. [Google Scholar]
- Xu, G.; Bian, C.; Nie, Z.; Li, J.; Wang, Y.; Xu, D.; You, X.; Liu, H.; Gao, J.; Li, H.; et al. Genome and population sequencing of a chromosome-level genome assembly of the Chinese tapertail anchovy (Coilia nasus) provides novel insights into migratory adaptation. Gigascience 2020, 9, giz157. [Google Scholar] [CrossRef]
- Wu, J.M.; Li, L.K.; Cheng, P.L.; Zhang, H.; Yang, H.L.; Liu, Z.G.; Gao, X.P.; Wei, Q.W. Species identification and resource dynamics of Coilia nasus in the Poyang Lake. J. Fish. Sci. China 2021, 28, 743–750. [Google Scholar]
- Han, Z.Q.; Han, G.; Wang, Z.Y.; Gao, T.X. The possible physical barrier and coastal dispersal strategy for Japanese grenadier anchovy, Coilia nasus in the East China Sea and Yellow Sea: Evidence from AFLP markers. Int. J. Mol. Sci. 2015, 16, 3283–3297. [Google Scholar] [CrossRef]
- Yang, Y.P.; Xu, M.Y.; Ma, F.J.; Guo, W.J.; Dai, P.; Jiang, M.; Wang, Y.P.; Liu, K. Analysis of Population Genetic Structure of Coilia nasus Based on Mitochondrial Cyt b Gene. Acta Agric. Jiangxi 2021, 33, 11–16. [Google Scholar]
- Min, F.; Xu, F.; Huang, S.; Wu, R.; Zhang, L.; Wang, J. Genetic diversity of Chinese laboratory macaques based on 2b-RAD simplified genome sequencing. J. Med. Primatol. 2022, 51, 101–107. [Google Scholar] [CrossRef] [PubMed]
- Ji, D.; Su, X.; Yao, J.; Zhang, W.; Wang, R.; Zhang, S. Genetic Diversity and Genetic Differentiation of Populations of Golden-Backed Carp (Cyprinus carpio var. Jinbei) in Traditional Rice Fields in Guizhou, China. Animals 2022, 12, 1377. [Google Scholar] [CrossRef]
- Lv, W.; Yuan, Q.; Huang, W.; Sun, X.; Lv, W.; Zhou, W. Asian Swamp eel Monopterus albus Population Structure and Genetic Diversity in China. Front. Genet. 2022, 13, 898958. [Google Scholar] [CrossRef] [PubMed]
- Sidoruk, K.V.; Levitin, E.I.; Sviridov, B.V.; Piksasova, O.V.; Shustikova, T.E. A Method of DNA Extraction from a Wide Range of Objects via Treatment with Ammonium Salts. Appl. Biochem. Microbiol. 2021, 57, 899–906. [Google Scholar] [CrossRef]
- Chang, Y.J.; Zhou, J.J.; Zhang, L.H.; Meng, Y.L.; Gao, Z.X. The identification of new types of intermuscular bones in Coilia nasus. Acta Hydrobiol. Sin. 2020, 44, 104–111. [Google Scholar]
- Wang, S.; Liu, P.; Lv, J.; Li, Y.; Cheng, T.; Zhang, L.; Xia, Y.; Sun, H.; Hu, X.; Bao, Z. Serial Sequencing of Isolength Rad Tags for Cost-Efficient Genome-Wide Profiling of Genetic and Epigenetic Variations. Nat. Protoc. 2016, 11, 2189. [Google Scholar] [CrossRef] [PubMed]
- Zhang, J.; Kassian, K.; Flouri, T. PEAR: A fast and accurate illumina paired-end read mergeR. Bioinformatics 2013, 30, 614–617. [Google Scholar] [CrossRef]
- Li, R.; Li, Y.; Kristiansen, K.; Wang, J. SOAP: Short oligonucleotide alignment program. Bioinformatics 2008, 24, 713–714. [Google Scholar] [CrossRef]
- Pembleton, L.W.; Cogan, N.O.; Forster, J.W. StAMPP: An R package for calculation of genetic differentiation and structure of mixed-ploidy level populations. Mol. Ecol. Resour. 2013, 13, 946–952. [Google Scholar] [CrossRef]
- Suarez-Kurtz, G.; de Araújo, G.S. Pharmacogenetic differentiation across Latin America. Pharmacogenomics 2022, 23, 225–233. [Google Scholar] [CrossRef]
- Danecek, P.; Auton, A.; Abecasis, G.; Albers, C.A.; Banks, E.; DePristo, M.A.; Handsaker, R.E.; Lunter, G.; Marth, G.T.; Sherry, S.T.; et al. 1000 Genomes Project Analysis Group. The variant call format and VCFtools. Bioinformatics 2011, 27, 2156–2158. [Google Scholar] [CrossRef]
- Botstein, D.; White, R.L.; Skolnick, M.; Davis, R.W. Construction of a genetic linkage map in man using restriction fragment length polymorphisms. Am. J. Hum. Genet. 1980, 32, 314–331. [Google Scholar] [PubMed]
- Purcell, S.; Neale, B.; Toddbrown, K. PLINK: A tool set for whole-genome association and population-based linkage analyses. Am. J. Hum. Genet. 2007, 881, 559–575. [Google Scholar] [CrossRef]
- Ruan, J.; Li, H.; Chen, Z. TreeFam: 2008 Update. Nucleic Acids Res. 2008, 36, D735–D740. [Google Scholar] [CrossRef]
- Romiguier, J.; Gayral, P.; Ballenghien, M.; Bernard, A.; Cahais, V.; Chenuil, A.; Chiari, Y.; Dernat, R.; Duret, L.; Faivre, N.; et al. Comparative population genomics in animals uncovers the determinants of genetic diversity. Nature 2014, 515, 261–263. [Google Scholar] [CrossRef]
- Gajaweera, C.; Kang, J.M.; Lee, D.H.; Lee, S.H.; Kim, Y.K.; Wijayananda, H.I.; Kim, J.J.; Ha, J.H.; Choi, B.H.; LeeGenetic, S.H. diversity and population structure of the Sapsaree, a native Korean dog breed. BMC Genet. 2019, 20, 66. [Google Scholar] [CrossRef] [PubMed]
- Sork, V.L.; Smouse, P.E. Genetic analysis of landscape connectivity in tree populations. Landsc. Ecol. 2006, 21, 821–836. [Google Scholar] [CrossRef]
- Sokta, L.; Jiang, T.; Liu, H.; Xuan, Z.; Qiu, C.; Chen, X.; Yang, J. Loss of Coilia nasus habitats in Chinese freshwater lakes: An otolith microchemistry assessment. Heliyon 2020, 6, e04571. [Google Scholar] [CrossRef]
- Pavlik, B.M.; Baker, M.; Bamberg, J.; Del Rio, A.; Kinder, D.; Louderback, L.A. Evidence for human-caused founder effect in populations of Solanum jamesii found at archaeological sites: I. Breeding experiments and the geography of sexual reproduction. Am. J. Bot. 2021, 108, 1808–1815. [Google Scholar] [CrossRef]
- Ma, C.Y.; Liu, M.; Ma, L.B.; Zhang, F.Y.; Chen, Y.Q. Genetic diversity in Coilia ectenes by RAPD analysis. Mar. Fish. Res. 2004, 5, 19–24. [Google Scholar]
- Ma, C.Y.; Liu, M.; Ma, L.B.; Zhang, F.Y.; Chen, Y.Q. Application of random amplified polymorphic DNA marker to evaluating the genetic diversity of Coilia ectenes of Changxing Island. Mar. Sci. 2007, 12, 9–12. [Google Scholar]
- Brown, A.H. The estimation of Wright’s fixation index from genotypic frequencies. Genetica 1970, 41, 399–406. [Google Scholar] [CrossRef] [PubMed]
- Wright, S. Evolution in Mendelian Populations. Genetics 1931, 16, 97–159. [Google Scholar] [CrossRef] [PubMed]
- Liu, X.; Wang, H. Estimation of minimum area requirement of river-connected lakes for fish diversity conservation in the Yangtze River floodplain. Divers. Distrib. 2010, 16, 932–940. [Google Scholar] [CrossRef]
- Ru, H.J.; Liu, X.Q. River-lake migration of fishes in the Dongting Lake area of the Yangtze floodplain. J. Appl. Ichthyol. 2012, 29, 594–601. [Google Scholar] [CrossRef]
- Wang, Q.; Liu, Y.; Yan, L.; Chen, L.; Li, B. Genome-Wide SNP Discovery and Population Genetic Analysis of Mesocentrotus nudus in China Seas. Front. Genet. 2021, 12, 717764. [Google Scholar] [CrossRef]
- Gao, X.P.; Wu, J.X.; Kong, C.P.; Xu, Q.; Zhang, H.; Li, L. Biological Characteristics of Tapertail Anchovy Coilia nasus Breeding Population in Poyang Lake. Chin. J. Fish. 2022, 35, 42–46. [Google Scholar]




| Populations | Group | Ho | He | Pi | HW-P | PIC | Ne |
|---|---|---|---|---|---|---|---|
| Farmed | Zhenjiang (ZJ) | 0.1514 | 0.1571 | 0.1593 | 0.7003 | 0.1334 | 1.2358 |
| Wuhan (WH) | 0.1732 | 0.1795 | 0.1830 | 0.7517 | 0.1486 | 1.2860 | |
| Wild | Yezhi Lake (YZ) | 0.0664 | 0.0569 | 0.0588 | 0.9244 | 0.0462 | 1.0949 |
| Poyang Lake (PY) | 0.1190 | 0.1123 | 0.1249 | 0.9257 | 0.0920 | 1.1822 |
| POP | ZJ | WH | YZ | PY |
|---|---|---|---|---|
| ZJ | - | 0.0341 | 0.8339 | 0.1004 |
| WH | 0.0335 | - | 0.6323 | 0.1431 |
| YZ | 0.5656 | 0.4686 | - | 1.3935 |
| PY | 0.0955 | 0.1333 | 0.7518 | - |
| POP | ZJ | WH | YZ | PY |
|---|---|---|---|---|
| ZJ | - | |||
| WH | 7.2127 | - | ||
| YZ | 0.1920 | 0.2835 | - | |
| PY | 2.3678 | 1.6255 | 0.0825 | - |
Disclaimer/Publisher’s Note: The statements, opinions and data contained in all publications are solely those of the individual author(s) and contributor(s) and not of MDPI and/or the editor(s). MDPI and/or the editor(s) disclaim responsibility for any injury to people or property resulting from any ideas, methods, instructions or products referred to in the content. |
© 2023 by the authors. Licensee MDPI, Basel, Switzerland. This article is an open access article distributed under the terms and conditions of the Creative Commons Attribution (CC BY) license (https://creativecommons.org/licenses/by/4.0/).
Share and Cite
Zhang, S.; Xu, Z.; Luo, L.; Gu, S.; Hu, Z.; Wan, S.; Gao, Z. Genetic Diversity and Population Structure of Coilia nasus Revealed by 2b-RAD Sequencing. Biology 2023, 12, 600. https://doi.org/10.3390/biology12040600
Zhang S, Xu Z, Luo L, Gu S, Hu Z, Wan S, Gao Z. Genetic Diversity and Population Structure of Coilia nasus Revealed by 2b-RAD Sequencing. Biology. 2023; 12(4):600. https://doi.org/10.3390/biology12040600
Chicago/Turabian StyleZhang, Shuangmeng, Zisheng Xu, Lifei Luo, Shuxin Gu, Zhen Hu, Shiming Wan, and Zexia Gao. 2023. "Genetic Diversity and Population Structure of Coilia nasus Revealed by 2b-RAD Sequencing" Biology 12, no. 4: 600. https://doi.org/10.3390/biology12040600
APA StyleZhang, S., Xu, Z., Luo, L., Gu, S., Hu, Z., Wan, S., & Gao, Z. (2023). Genetic Diversity and Population Structure of Coilia nasus Revealed by 2b-RAD Sequencing. Biology, 12(4), 600. https://doi.org/10.3390/biology12040600

