Gene Expression Profiles Associated with Radio-Responsiveness in Locally Advanced Rectal Cancer
Abstract
Simple Summary
Abstract
1. Introduction
2. Materials and Methods
2.1. Patient Enrollment and Treatment
2.2. Tissue Acquisition
2.3. Organoid Culture
2.4. Radiation Response Assays
2.5. RNA Isolation
2.6. RNA-seq
2.7. Identification of Differentially Expressed Genes and Data Analysis
2.8. Gene and Pathway Enrichment Analyses of DEGs
2.9. Protein–Protein Network and Module Analysis
2.10. Quantitative Reverse Transcription-Polymerase Chain Reaction (qRT-PCR)
2.11. Validation of Genetic Alterations in Candidate Genes
2.12. DNA Extraction and Sodium-Bisulfite Modification
2.13. Pyrosequencing Analysis
2.14. Statistical Analysis and Graphical Representation
3. Results
3.1. Classification of LARC Patients Based on Clinical Findings
3.2. Establishment of Patient-Derived Organoids from LARC Patients
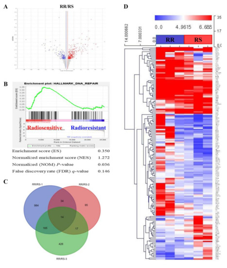
3.3. Selection of Differentially Expressed Genes Using RNA-seq of Organoids
3.4. Functional Classification of DEGs Associated with Radio-Responsiveness
3.5. Validation of Candidates from RNA-seq Analysis
3.6. CTSE Is Epigenetically Regulated
4. Discussion
5. Conclusions
Supplementary Materials
Author Contributions
Funding
Institutional Review Board Statement
Informed Consent Statement
Data Availability Statement
Conflicts of Interest
References
- Araghi, M.; Soerjomataram, I.; Jenkins, M.; Brierley, J.; Morris, E.; Bray, F.; Arnold, M. Global trends in colorectal cancer mortality: Projections to the year 2035. Int. J. Cancer 2019, 144, 2992–3000. [Google Scholar] [CrossRef]
- Mishra, J.; Drummond, J.; Quazi, S.H.; Karanki, S.S.; Shaw, J.J.; Chen, B.; Kumar, N. Prospective of colon cancer treatments and scope for combinatorial approach to enhanced cancer cell apoptosis. Crit. Rev. Oncol. Hematol. 2013, 86, 232–250. [Google Scholar] [CrossRef] [PubMed]
- Sauer, R.; Becker, H.; Hohenberger, W.; Rodel, C.; Wittekind, C.; Fietkau, R.; Martus, P.; Tschmelitsch, J.; Hager, E.; Hess, C.F.; et al. Preoperative versus postoperative chemoradiotherapy for rectal cancer. N. Engl. J. Med. 2004, 351, 1731–1740. [Google Scholar] [CrossRef] [PubMed]
- Sauer, R.; Liersch, T.; Merkel, S.; Fietkau, R.; Hohenberger, W.; Hess, C.; Becker, H.; Raab, H.R.; Villanueva, M.T.; Witzigmann, H.; et al. Preoperative versus postoperative chemoradiotherapy for locally advanced rectal cancer: Results of the German CAO/ARO/AIO-94 randomized phase III trial after a median follow-up of 11 years. J. Clin. Oncol. 2012, 30, 1926–1933. [Google Scholar] [CrossRef] [PubMed]
- Kapiteijn, E.; Marijnen, C.A.; Nagtegaal, I.D.; Putter, H.; Steup, W.H.; Wiggers, T.; Rutten, H.J.; Pahlman, L.; Glimelius, B.; van Krieken, J.H.; et al. Preoperative radiotherapy combined with total mesorectal excision for resectable rectal cancer. N. Engl. J. Med. 2001, 345, 638–646. [Google Scholar] [CrossRef] [PubMed]
- Van Gijn, W.; Marijnen, C.A.; Nagtegaal, I.D.; Kranenbarg, E.M.; Putter, H.; Wiggers, T.; Rutten, H.J.; Pahlman, L.; Glimelius, B.; van de Velde, C.J.; et al. Preoperative radiotherapy combined with total mesorectal excision for resectable rectal cancer: 12-year follow-up of the multicentre, randomised controlled TME trial. Lancet Oncol. 2011, 12, 575–582. [Google Scholar] [CrossRef]
- Yeo, S.G.; Kim, D.Y.; Park, J.W.; Choi, H.S.; Oh, J.H.; Kim, S.Y.; Chang, H.J.; Kim, T.H.; Sohn, D.K. Stage-to-stage comparison of preoperative and postoperative chemoradiotherapy for T3 mid or distal rectal cancer. Int. J. Radiat. Oncol. Biol. Phys. 2012, 82, 856–862. [Google Scholar] [CrossRef]
- Dworak, O.; Keilholz, L.; Hoffmann, A. Pathological features of rectal cancer after preoperative radiochemotherapy. Int. J. Colorectal Dis. 1997, 12, 19–23. [Google Scholar] [CrossRef]
- Beets, G.L.; Figueiredo, N.L.; Habr-Gama, A.; van de Velde, C.J. A new paradigm for rectal cancer: Organ preservation: Introducing the International Watch & Wait Database (IWWD). Eur. J. Surg. Oncol. 2015, 41, 1562–1564. [Google Scholar] [CrossRef]
- Habr-Gama, A.; Perez, R.O.; Nadalin, W.; Sabbaga, J.; Ribeiro, U., Jr.; Silva e Sousa, A.H., Jr.; Campos, F.G.; Kiss, D.R.; Gama-Rodrigues, J. Operative versus nonoperative treatment for stage 0 distal rectal cancer following chemoradiation therapy: Long-term results. Ann. Surg. 2004, 240, 711–717, discussion 717–718. [Google Scholar] [CrossRef]
- Chen, G.; Yang, Z.; Eshleman, J.R.; Netto, G.J.; Lin, M.T. Molecular Diagnostics for Precision Medicine in Colorectal Cancer: Current Status and Future Perspective. Biomed. Res. Int. 2016, 2016, 9850690. [Google Scholar] [CrossRef]
- Uddin, M.; Wang, Y.; Woodbury-Smith, M. Artificial intelligence for precision medicine in neurodevelopmental disorders. NPJ Digit. Med. 2019, 2, 112. [Google Scholar] [CrossRef] [PubMed]
- Walther, A.; Johnstone, E.; Swanton, C.; Midgley, R.; Tomlinson, I.; Kerr, D. Genetic prognostic and predictive markers in colorectal cancer. Nat. Rev. Cancer 2009, 9, 489–499. [Google Scholar] [CrossRef] [PubMed]
- Yiu, A.J.; Yiu, C.Y. Biomarkers in Colorectal Cancer. Anticancer Res. 2016, 36, 1093–1102. [Google Scholar] [PubMed]
- Dedhia, P.H.; Bertaux-Skeirik, N.; Zavros, Y.; Spence, J.R. Organoid Models of Human Gastrointestinal Development and Disease. Gastroenterology 2016, 150, 1098–1112. [Google Scholar] [CrossRef]
- Kim, B.H.; Kim, J.M.; Kang, G.H.; Chang, H.J.; Kang, D.W.; Kim, J.H.; Bae, J.M.; Seo, A.N.; Park, H.S.; Kang, Y.K.; et al. Standardized Pathology Report for Colorectal Cancer, 2nd Edition. J. Pathol. Transl. Med. 2020, 54, 1–19. [Google Scholar] [CrossRef] [PubMed]
- Park, M.; Kwon, J.; Shin, H.J.; Moon, S.M.; Kim, S.B.; Shin, U.S.; Han, Y.H.; Kim, Y. Butyrate enhances the efficacy of radiotherapy via FOXO3A in colorectal cancer patientderived organoids. Int. J. Oncol. 2020, 57, 1307–1318. [Google Scholar] [CrossRef]
- Kim, D.; Langmead, B.; Salzberg, S.L. HISAT: A fast spliced aligner with low memory requirements. Nat. Methods 2015, 12, 357–360. [Google Scholar] [CrossRef]
- Langmead, B.; Salzberg, S.L. Fast gapped-read alignment with Bowtie 2. Nat. Methods 2012, 9, 357–359. [Google Scholar] [CrossRef]
- Quinlan, A.R.; Hall, I.M. BEDTools: A flexible suite of utilities for comparing genomic features. Bioinformatics 2010, 26, 841–842. [Google Scholar] [CrossRef]
- Robinson, M.D.; McCarthy, D.J.; Smyth, G.K. edgeR: A Bioconductor package for differential expression analysis of digital gene expression data. Bioinformatics 2010, 26, 139–140. [Google Scholar] [CrossRef] [PubMed]
- Subramanian, A.; Tamayo, P.; Mootha, V.K.; Mukherjee, S.; Ebert, B.L.; Gillette, M.A.; Paulovich, A.; Pomeroy, S.L.; Golub, T.R.; Lander, E.S.; et al. Gene set enrichment analysis: A knowledge-based approach for interpreting genome-wide expression profiles. Proc. Natl. Acad. Sci. USA 2005, 102, 15545–15550. [Google Scholar] [CrossRef]
- Eisen, M.B.; Spellman, P.T.; Brown, P.O.; Botstein, D. Cluster analysis and display of genome-wide expression patterns. Proc. Natl. Acad. Sci. USA 1998, 95, 14863–14868. [Google Scholar] [CrossRef]
- Gene Ontology, C. Gene Ontology Consortium: Going forward. Nucleic Acids Res. 2015, 43, D1049–1056. [Google Scholar] [CrossRef]
- De Las Rivas, J.; Fontanillo, C. Protein-protein interactions essentials: Key concepts to building and analyzing interactome networks. PLoS Comput. Biol. 2010, 6, e1000807. [Google Scholar] [CrossRef] [PubMed]
- Osterman, T.J.; Terry, M.; Miller, R.S. Improving Cancer Data Interoperability: The Promise of the Minimal Common Oncology Data Elements (mCODE) Initiative. JCO Clin. Cancer Inform. 2020, 4, 993–1001. [Google Scholar] [CrossRef]
- Chin, C.H.; Chen, S.H.; Wu, H.H.; Ho, C.W.; Ko, M.T.; Lin, C.Y. cytoHubba: Identifying hub objects and sub-networks from complex interactome. BMC Syst. Biol. 2014, 8 (Suppl. S4), S11. [Google Scholar] [CrossRef]
- Bindea, G.; Mlecnik, B.; Hackl, H.; Charoentong, P.; Tosolini, M.; Kirilovsky, A.; Fridman, W.H.; Pages, F.; Trajanoski, Z.; Galon, J. ClueGO: A Cytoscape plug-in to decipher functionally grouped gene ontology and pathway annotation networks. Bioinformatics 2009, 25, 1091–1093. [Google Scholar] [CrossRef] [PubMed]
- Cerami, E.; Gao, J.; Dogrusoz, U.; Gross, B.E.; Sumer, S.O.; Aksoy, B.A.; Jacobsen, A.; Byrne, C.J.; Heuer, M.L.; Larsson, E.; et al. The cBio cancer genomics portal: An open platform for exploring multidimensional cancer genomics data. Cancer Discov. 2012, 2, 401–404. [Google Scholar] [CrossRef] [PubMed]
- Feinberg, A.P.; Gehrke, C.W.; Kuo, K.C.; Ehrlich, M. Reduced genomic 5-methylcytosine content in human colonic neoplasia. Cancer Res. 1988, 48, 1159–1161. [Google Scholar]
- Hiramatsu, S.; Watanabe, K.S.; Zeggar, S.; Asano, Y.; Miyawaki, Y.; Yamamura, Y.; Katsuyama, E.; Katsuyama, T.; Watanabe, H.; Takano-Narazaki, M.; et al. Regulation of Cathepsin E gene expression by the transcription factor Kaiso in MRL/lpr mice derived CD4+ T cells. Sci. Rep. 2019, 9, 3054. [Google Scholar] [CrossRef] [PubMed]
- Guinney, J.; Dienstmann, R.; Wang, X.; de Reynies, A.; Schlicker, A.; Soneson, C.; Marisa, L.; Roepman, P.; Nyamundanda, G.; Angelino, P.; et al. The consensus molecular subtypes of colorectal cancer. Nat. Med. 2015, 21, 1350–1356. [Google Scholar] [CrossRef] [PubMed]
- Huerta, S. Predicting a pathological complete response in rectal cancer. Anti-Cancer Drugs 2016, 27, 709–710. [Google Scholar] [CrossRef]
- Pontious, C.; Kaul, S.; Hong, M.; Hart, P.A.; Krishna, S.G.; Lara, L.F.; Conwell, D.L.; Cruz-Monserrate, Z. Cathepsin E expression and activity: Role in the detection and treatment of pancreatic cancer. Pancreatology 2019, 19, 951–956. [Google Scholar] [CrossRef]
- Konno-Shimizu, M.; Yamamichi, N.; Inada, K.; Kageyama-Yahara, N.; Shiogama, K.; Takahashi, Y.; Asada-Hirayama, I.; Yamamichi-Nishina, M.; Nakayama, C.; Ono, S.; et al. Cathepsin E is a marker of gastric differentiation and signet-ring cell carcinoma of stomach: A novel suggestion on gastric tumorigenesis. PLoS ONE 2013, 8, e56766. [Google Scholar] [CrossRef] [PubMed]








| Sample No. | RR-1 | RR-2 | RR-3 | RS-1 | RS-2 | RS-3 |
|---|---|---|---|---|---|---|
| Sex | Male | Male | Female | Male | Male | Female |
| Age (years) | 77 | 71 | 76 | 49 | 64 | 62 |
| BMI (Kg/m2) | 16.5 | 22.7 | 24.3 | 17.7 | 24.6 | 17.3 |
| Clinical stage | T3N+ | T3N+ | T3N+ | T3N+ | T2N+ | T3N+ |
| Tumor length, preRT MRI (cm) | 4.2 | 5.4 | 6.5 | 6.5 | 3.8 | 3.5 |
| Tumor length, postRT MRI (cm) | 2.3 | 5.3 | 2.5 | 4 | 1.6 | 2.5 |
| Tumor length, pathology (cm) | 2.5 | 7.5 | 3.5 | 3.8 | 1 | 1.2 |
| Regression grade | Minimal | Minimal | Minimal | Complete | Complete | Complete |
| ypStage | T3N1M0 | T3N1M0 | T3N0M0 | T0N0M0 | T0N0M0 | T0N0M0 |
| Recurrence | Lung metastasis | Local recurrence | No | No | No | No |
| Follow up after surgery (month) | 19 | 17 | 18 | 27 | 23 | 24 |
| Status at last visit | Dead due to lung- metastasis | Alive with recurrence | Alive without recurrence | Alive without recurrence | Alive without recurrence | Alive without recurrence |
| Gene Sets Details | SIZE | ES | NES | NOM P-Value | FDR q-Value |
|---|---|---|---|---|---|
| KEGG_PROTEASOME | 44 | 0.51 | 1.71 | 0.000 | 0.073 |
| KEGG_CELL_CYCLE | 125 | 0.48 | 1.61 | 0.000 | 0.104 |
| KEGG_SPLICEOSOME | 126 | 0.50 | 1.53 | 0.000 | 0.203 |
| KEGG_RNA_POLYMERASE | 29 | 0.59 | 1.52 | 0.000 | 0.198 |
| KEGG_PYRIMIDINE_METABOLISM | 98 | 0.46 | 1.49 | 0.000 | 0.242 |
| KEGG_MISMATCH_REPAIR | 23 | 0.60 | 1.49 | 0.000 | 0.209 |
| KEGG_BASE_EXCISION_REPAIR | 33 | 0.53 | 1.49 | 0.000 | 0.185 |
| Category | Term | Description | Count | P-Value |
|---|---|---|---|---|
| BP | GO:0050680 | Negative regulation of epithelial cell proliferation | 8 | 4 × 10−5 |
| GO:0045786 | Negative regulation of cell cycle | 6 | 4 × 10−4 | |
| GO:0001525 | Angiogenesis | 11 | 5 × 10−3 | |
| GO:0001934 | Positive regulation of protein phosphorylation | 8 | 6 × 10−3 | |
| GO:0001937 | Negative regulation of endothelial cell proliferation | 4 | 1 × 10−2 | |
| GO:0098609 | Cell-cell adhesion | 11 | 2 × 10−2 | |
| GO:0007179 | Transforming growth factor beta receptor signaling pathway | 6 | 2 × 10−2 | |
| GO:0042632 | Cholesterol homeostasis | 5 | 2 × 10−2 | |
| GO:0051044 | Positive regulation of membrane protein ectodomain proteolysis | 3 | 3 × 10−2 | |
| GO:0016477 | Cell migration | 8 | 3 × 10−2 | |
| CC | GO:0070062 | Extracellular exosome | 79 | 2 × 10−6 |
| GO:0005886 | Plasma membrane | 98 | 1 × 10−4 | |
| GO:0005615 | Extracellular space | 42 | 1 × 10−4 | |
| GO:0000139 | Golgi membrane | 22 | 1 × 10−3 | |
| GO:0045121 | Membrane raft | 11 | 2 × 10−3 | |
| GO:0031225 | Anchored component of membrane | 8 | 3 × 10−3 | |
| GO:0005913 | Cell-cell adherens junction | 13 | 8 × 10−3 | |
| GO:0005737 | Cytoplasm | 107 | 1 × 10−2 | |
| GO:0048471 | Perinuclear region of cytoplasm | 19 | 2 × 10−2 | |
| GO:0005576 | Extracellular region | 38 | 3 × 10−2 | |
| MF | GO:0001618 | Virus receptor activity | 6 | 7 × 10−3 |
| GO:0097110 | Scaffold protein binding | 5 | 9 × 10−3 | |
| GO:0005509 | Calcium ion binding | 22 | 1 × 10−2 | |
| GO:0004861 | Cyclin-dependent protein serine/threonine kinase inhibitor activity | 3 | 1 × 10−2 | |
| GO:0004859 | Phospholipase inhibitor activity | 3 | 1 × 10−2 | |
| GO:0098641 | Cadherin binding involved in cell-cell adhesion | 11 | 3 × 10−2 | |
| GO:0015485 | Cholesterol binding | 4 | 3 × 10−2 | |
| GO:0004872 | Receptor activity | 9 | 3 × 10−2 | |
| GO:0005528 | FK506 binding | 3 | 5 × 10−2 | |
| GO:0030506 | Ankyrin binding | 3 | 5 × 10−2 |
Publisher’s Note: MDPI stays neutral with regard to jurisdictional claims in published maps and institutional affiliations. |
© 2021 by the authors. Licensee MDPI, Basel, Switzerland. This article is an open access article distributed under the terms and conditions of the Creative Commons Attribution (CC BY) license (https://creativecommons.org/licenses/by/4.0/).
Share and Cite
Lee, J.; Kwon, J.; Kim, D.; Park, M.; Kim, K.; Bae, I.; Kim, H.; Kong, J.; Kim, Y.; Shin, U.; et al. Gene Expression Profiles Associated with Radio-Responsiveness in Locally Advanced Rectal Cancer. Biology 2021, 10, 500. https://doi.org/10.3390/biology10060500
Lee J, Kwon J, Kim D, Park M, Kim K, Bae I, Kim H, Kong J, Kim Y, Shin U, et al. Gene Expression Profiles Associated with Radio-Responsiveness in Locally Advanced Rectal Cancer. Biology. 2021; 10(6):500. https://doi.org/10.3390/biology10060500
Chicago/Turabian StyleLee, Jeeyong, Junhye Kwon, DaYeon Kim, Misun Park, KwangSeok Kim, InHwa Bae, Hyunkyung Kim, JoonSeog Kong, Younjoo Kim, UiSup Shin, and et al. 2021. "Gene Expression Profiles Associated with Radio-Responsiveness in Locally Advanced Rectal Cancer" Biology 10, no. 6: 500. https://doi.org/10.3390/biology10060500
APA StyleLee, J., Kwon, J., Kim, D., Park, M., Kim, K., Bae, I., Kim, H., Kong, J., Kim, Y., Shin, U., & Kim, E. (2021). Gene Expression Profiles Associated with Radio-Responsiveness in Locally Advanced Rectal Cancer. Biology, 10(6), 500. https://doi.org/10.3390/biology10060500

