PER2 Circadian Oscillation Sensitizes Esophageal Cancer Cells to Chemotherapy
Abstract
Simple Summary
Abstract
1. Introduction
2. Materials and Methods
2.1. The Cancer Genome Atlas Analysis
2.2. Cell Culture
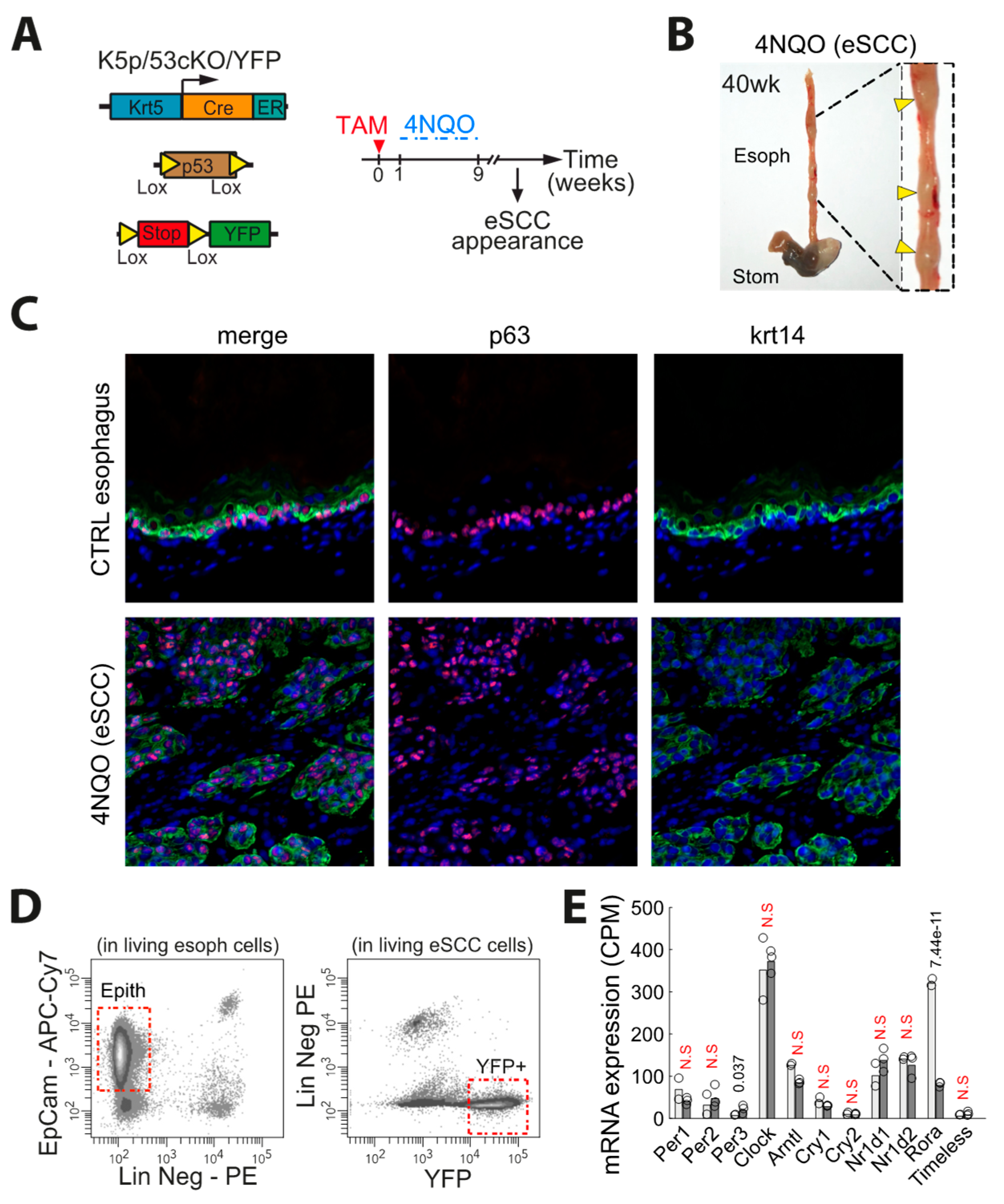
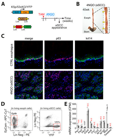
2.3. 4-NQO Mediated Induction of eSCC in Transgenic Mice
2.4. Tissue Digestion and FACS Isolation
2.5. Circadian Cycle Synchronization
2.6. Bioluminescence Measurement and Data Analysis
2.7. Cisplatin Treatment
2.8. Annexin V FACS Analysis
2.9. Immunofluorescence Microscopy
2.10. Immunoblot
2.11. mRNA Extraction and RT-qPCR
- Primers:
- Ms_Actb Fw(5->3) CACTGTCGAGTCGCGTCC
- Rv(5->3) TCATCCATGGCGAACTGGTG
- Ms_Per2 Fw(5->3) CCACTATGTGACAGCGGAGG
- Rv(5->3) CTCTGGAATAAGCGCTTCGC
- Ms_Arntl Fw(5->3) GAGCGGATTGGTCGGAAAGTA
- Rv(5->3) TCTTCCAAAATCCAATGAAGGC
2.12. RNAseq and Analysis of Bulk Samples
2.13. Gene Set Enrichment Analysis (GSEA) Analysis
3. Results
3.1. Expression of Clock-Related Genes Is Altered in Human eSCC Samples
3.2. PER2 Expression Oscillates in Human Esophageal SCC
3.3. The Level of PER2 Expression Is Associated to Transcription Modifications in Esophageal Cancer Cells
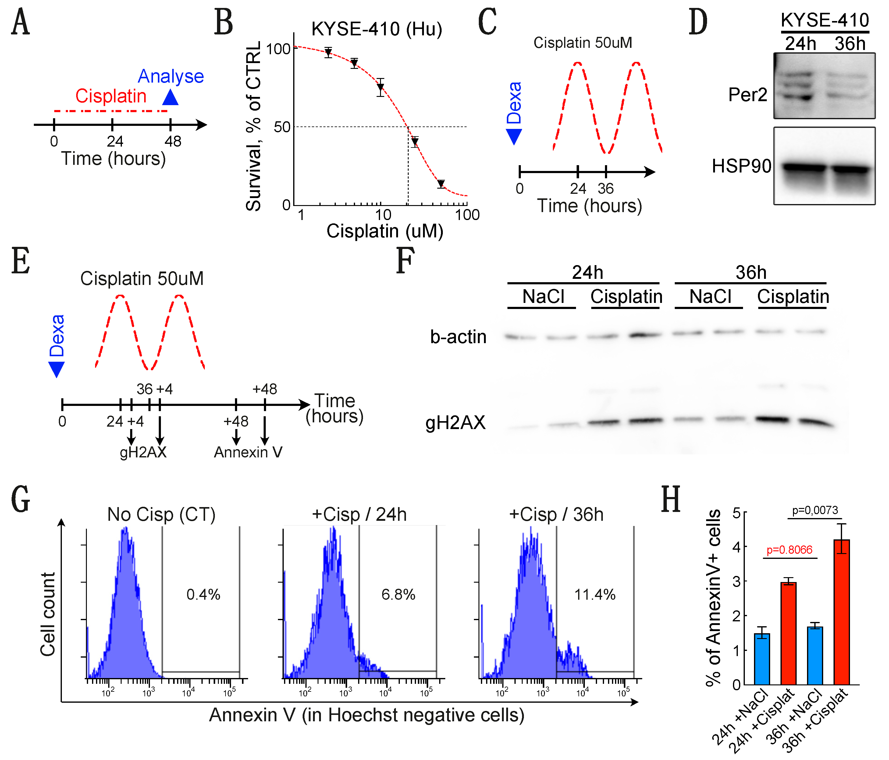
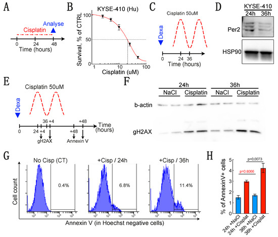
3.4. Efficiency of Cisplatin-Induced Apoptosis Depends on the Level of PER2 Expression
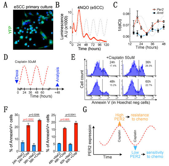
3.5. Characterization of the Pattern of Expression of Clock Related Genes in Mouse Esophageal SCC Primary Culture
3.6. A Low PER2 Expression Is Associated to a Higher Sensitivity to Cisplatin-Mediated Apoptosis in Mouse Esophageal SCC Cells
4. Discussion
Supplementary Materials
Author Contributions
Funding
Institutional Review Board Statement
Data Availability Statement
Acknowledgments
Conflicts of Interest
References
- Delaunay, F.; Laudet, V. Circadian Clock and Microarrays: Mammalian Genome Gets Rhythm. Trends Genet. 2002, 18, 595–597. [Google Scholar] [CrossRef]
- Panda, S.; Antoch, M.P.; Miller, B.H.; Su, A.I.; Schook, A.B.; Straume, M.; Schultz, P.G.; Kay, S.A.; Takahashi, J.S.; Hogenesch, J.B. Coordinated Transcription of Key Pathways in the Mouse by the Circadian Clock. Cell 2002, 109, 307–320. [Google Scholar] [CrossRef]
- Takahashi, J.S. Transcriptional Architecture of the Mammalian Circadian Clock. Nat. Rev. Genet. 2017, 18, 164–179. [Google Scholar] [CrossRef] [PubMed]
- Kim, P.; Oster, H.; Lehnert, H.; Schmid, S.M.; Salamat, N.; Barclay, J.L.; Maronde, E.; Inder, W.; Rawashdeh, O. Coupling the Circadian Clock to Homeostasis: The Role of Period in Timing Physiology. Endocr. Rev. 2019, 40, 66–95. [Google Scholar] [CrossRef]
- Zhang, R.; Lahens, N.F.; Ballance, H.I.; Hughes, M.E.; Hogenesch, J.B. A Circadian Gene Expression Atlas in Mammals: Implications for Biology and Medicine. Proc. Natl. Acad. Sci. USA 2014, 111, 16219–16224. [Google Scholar] [CrossRef] [PubMed]
- Hastings, M.H.; Goedert, M. Circadian Clocks and Neurodegenerative Diseases: Time to Aggregate? Curr. Opin. Neurobiol. 2013, 23, 880–887. [Google Scholar] [CrossRef]
- Marcheva, B.; Ramsey, K.M.; Peek, C.B.; Affinati, A.; Maury, E.; Bass, J. Circadian Clocks and Metabolism. In Circadian Clocks. Handbook of Experimental Pharmacology; Kramer, A., Merrow, M., Eds.; Springer: Berlin/Heidelberg, Germany, 2013; Volume 217, pp. 127–155. ISBN 978-3-642-25949-4. [Google Scholar]
- Stevens, R.G.; Blask, D.E.; Brainard, G.C.; Hansen, J.; Lockley, S.W.; Provencio, I.; Rea, M.S.; Reinlib, L. Meeting Report: The Role of Environmental Lighting and Circadian Disruption in Cancer and Other Diseases. Environ. Health Perspect. 2007, 115, 1357–1362. [Google Scholar] [CrossRef] [PubMed]
- Straif, K.; Baan, R.; Grosse, Y.; Secretan, B.; Ghissassi, F.E.; Bouvard, V.; Altieri, A.; Benbrahim-Tallaa, L.; Cogliano, V. Carcinogenicity of Shift-Work, Painting, and Fire-Fighting. Lancet Oncol. 2007, 8, 1065–1066. [Google Scholar] [CrossRef]
- Davis, K.; Roden, L.C.; Leaner, V.D.; van der Watt, P.J. The Tumour Suppressing Role of the Circadian Clock: TUMOUR SUPPRESSING ROLE OF THE CIRCADIAN CLOCK. IUBMB Life 2019, 71, 771–780. [Google Scholar] [CrossRef]
- Cadenas, C.; van de Sandt, L.; Edlund, K.; Lohr, M.; Hellwig, B.; Marchan, R.; Schmidt, M.; Rahnenführer, J.; Oster, H.; Hengstler, J.G. Loss of Circadian Clock Gene Expression Is Associated with Tumor Progression in Breast Cancer. Cell Cycle 2014, 13, 3282–3291. [Google Scholar] [CrossRef]
- Hsu, C.-M.; Lin, S.-F.; Lu, C.-T.; Lin, P.-M.; Yang, M.-Y. Altered Expression of Circadian Clock Genes in Head and Neck Squamous Cell Carcinoma. Tumor Biol. 2012, 33, 149–155. [Google Scholar] [CrossRef]
- Zhao, H.; Zeng, Z.-L.; Yang, J.; Jin, Y.; Qiu, M.-Z.; Hu, X.-Y.; Han, J.; Liu, K.-Y.; Liao, J.-W.; Xu, R.-H.; et al. Prognostic Relevance of Period1 (PER1) and Period2 (PER2) Expression in Human Gastric Cancer. Int. J. Clin. Exp. Pathol. 2014, 7, 619–630. [Google Scholar]
- Matsunaga, N.; Kohno, Y.; Kakimoto, K.; Hayashi, A.; Koyanagi, S.; Ohdo, S. Influence of CLOCK on Cytotoxicity Induced by Diethylnitrosamine in Mouse Primary Hepatocytes. Toxicology 2011, 280, 144–151. [Google Scholar] [CrossRef]
- Ozturk, N.; Lee, J.H.; Gaddameedhi, S.; Sancar, A. Loss of Cryptochrome Reduces Cancer Risk in P53 Mutant Mice. Proc. Natl. Acad. Sci. USA 2009, 106, 2841–2846. [Google Scholar] [CrossRef] [PubMed]
- Shafi, A.A.; Knudsen, K.E. Cancer and the Circadian Clock. Cancer Res. 2019, 79, 3806–3814. [Google Scholar] [CrossRef] [PubMed]
- Arnold, M.; Laversanne, M.; Brown, L.M.; Devesa, S.S.; Bray, F. Predicting the Future Burden of Esophageal Cancer by Histological Subtype: International Trends in Incidence up to 2030. Am. J. Gastroenterol. 2017, 112, 1247–1255. [Google Scholar] [CrossRef]
- Siegel, R.L.; Miller, K.D.; Fuchs, H.E.; Jemal, A. Cancer Statistics, 2021. CA Cancer J. Clin. 2021, 71, 7–33. [Google Scholar] [CrossRef] [PubMed]
- Van der Watt, P.J.; Roden, L.C.; Davis, K.T.; Parker, M.I.; Leaner, V.D. Circadian Oscillations Persist in Cervical and Esophageal Cancer Cells Displaying Decreased Expression of Tumor-Suppressing Circadian Clock Genes. Mol. Cancer Res. 2020, 18, 1340–1353. [Google Scholar] [CrossRef] [PubMed]
- Powell, D. Drpowell/Degust 4.1.1; Zenodo: Geneva, Switzerland, 2019. [Google Scholar] [CrossRef]
- Liu, A.C.; Tran, H.G.; Zhang, E.E.; Priest, A.A.; Welsh, D.K.; Kay, S.A. Redundant Function of REV-ERBα and β and Non-Essential Role for Bmal1 Cycling in Transcriptional Regulation of Intracellular Circadian Rhythms. PLoS Genet. 2008, 4, e1000023. [Google Scholar] [CrossRef]
- Wu, G.; Anafi, R.C.; Hughes, M.E.; Kornacker, K.; Hogenesch, J.B. MetaCycle: An Integrated R Package to Evaluate Periodicity in Large Scale Data. Bioinformatics 2016, 32, 3351–3353. [Google Scholar] [CrossRef] [PubMed]
- Anders, S.; Pyl, P.T.; Huber, W. HTSeq—A Python Framework to Work with High-Throughput Sequencing Data. Bioinformatics 2015, 31, 166–169. [Google Scholar] [CrossRef] [PubMed]
- Blighe, K. EnhancedVolcano. Bioconductor. 2018. Available online: https://bioconductor.org/packages/release/bioc/html/EnhancedVolcano.html (accessed on 15 December 2020).
- Korotkevich, G.; Sukhov, V.; Budin, N.; Shpak, B.; Artyomov, M.N.; Sergushichev, A. Fast Gene Set Enrichment Analysis. BioRxiv 2016, e060012. [Google Scholar] [CrossRef]
- Shimada, Y.; Imamura, M.; Wagata, T.; Yamaguchi, N.; Tobe, T. Characterization of 21 Newly Established Esophageal Cancer Cell Lines. Cancer 1992, 69, 277–284. [Google Scholar] [CrossRef]
- Fu, L.; Kettner, N.M. The circadian clock in cancer development and therapy. In Progress in Molecular Biology and Translational Science; Elsevier: Amsterdam, The Netherlands, 2013; Volume 119, pp. 221–282. ISBN 978-0-12-396971-2. [Google Scholar]
- Kettner, N.M.; Voicu, H.; Finegold, M.J.; Coarfa, C.; Sreekumar, A.; Putluri, N.; Katchy, C.A.; Lee, C.; Moore, D.D.; Fu, L. Circadian Homeostasis of Liver Metabolism Suppresses Hepatocarcinogenesis. Cancer Cell 2016, 30, 909–924. [Google Scholar] [CrossRef]
- Papagiannakopoulos, T.; Bauer, M.R.; Davidson, S.M.; Heimann, M.; Subbaraj, L.; Bhutkar, A.; Bartlebaugh, J.; Vander-Heiden, M.G.; Jacks, T. Circadian Rhythm Disruption Promotes Lung Tumorigenesis. Cell Metab. 2016, 24, 324–331. [Google Scholar] [CrossRef]
- Puram, S.V.; Tirosh, I.; Parikh, A.S.; Patel, A.P.; Yizhak, K.; Gillespie, S.; Rodman, C.; Luo, C.L.; Mroz, E.A.; Emerick, K.S.; et al. Single-Cell Transcriptomic Analysis of Primary and Metastatic Tumor Ecosystems in Head and Neck Cancer. Cell 2017, 171, 1611–1624.e24. [Google Scholar] [CrossRef]
- Tang, Q.; Cheng, B.; Xie, M.; Chen, Y.; Zhao, J.; Zhou, X.; Chen, L. Circadian Clock Gene Bmal1 Inhibits Tumorigenesis and Increases Paclitaxel Sensitivity in Tongue Squamous Cell Carcinoma. Cancer Res. 2017, 77, 532–544. [Google Scholar] [CrossRef]
- Fu, L.; Pelicano, H.; Liu, J.; Huang, P.; Lee, C.C. The Circadian Gene Period2 Plays an Important Role in Tumor Suppression and DNA Damage Response In Vivo. Cell 2002, 111, 41–50. [Google Scholar] [CrossRef]
- Lee, S.; Donehower, L.A.; Herron, A.J.; Moore, D.D.; Fu, L. Disrupting Circadian Homeostasis of Sympathetic Signaling Promotes Tumor Development in Mice. PLoS ONE 2010, 5, e10995. [Google Scholar] [CrossRef]
- Matsuo, T. Control Mechanism of the Circadian Clock for Timing of Cell Division In Vivo. Science 2003, 302, 255–259. [Google Scholar] [CrossRef]
- Lellupitiyage Don, S.S.; Lin, H.-H.; Furtado, J.J.; Qraitem, M.; Taylor, S.R.; Farkas, M.E. Circadian Oscillations Persist in Low Malignancy Breast Cancer Cells. Cell Cycle 2019, 18, 2447–2453. [Google Scholar] [CrossRef]
- Barnes, J.W. Requirement of Mammalian Timeless for Circadian Rhythmicity. Science 2003, 302, 439–442. [Google Scholar] [CrossRef]
- Gery, S.; Komatsu, N.; Baldjyan, L.; Yu, A.; Koo, D.; Koeffler, H.P. The Circadian Gene PER1 Plays an Important Role in Cell Growth and DNA Damage Control in Human Cancer Cells. Mol. Cell 2006, 22, 375–382. [Google Scholar] [CrossRef]
- Yang, X.; Wood, P.A.; Hrushesky, W.J.M. Mammalian TIMELESS Is Required for ATM-Dependent CHK2 Activation and G2/M Checkpoint Control. J. Biol. Chem. 2010, 285, 3030–3034. [Google Scholar] [CrossRef]
- Kelland, L. The Resurgence of Platinum-Based Cancer Chemotherapy. Nat. Rev. Cancer 2007, 7, 573–584. [Google Scholar] [CrossRef]
- Reardon, J.T.; Vaisman, A.; Chaney, S.G.; Sancar, A. Efficient Nucleotide Excision Repair of Cisplatin, Oxaliplatin, and Bis-Aceto-Ammine-Dichloro-Cyclohexylamine-Platinum(IV) (JM216) Platinum Intrastrand DNA Diadducts. Cancer Res. 1999, 59, 3968–3971. [Google Scholar] [PubMed]
- Yang, Y.; Adebali, O.; Wu, G.; Selby, C.P.; Chiou, Y.-Y.; Rashid, N.; Hu, J.; Hogenesch, J.B.; Sancar, A. Cisplatin-DNA Adduct Repair of Transcribed Genes Is Controlled by Two Circadian Programs in Mouse Tissues. Proc. Natl. Acad. Sci. USA 2018, 115, E4777–E4785. [Google Scholar] [CrossRef]
- Smolensky, M.H.; Peppas, N.A. Chronobiology, Drug Delivery, and Chronotherapeutics. Adv. Drug Deliv. Rev. 2007, 59, 828–851. [Google Scholar] [CrossRef]
- Cederroth, C.R.; Albrecht, U.; Bass, J.; Brown, S.A.; Dyhrfjeld-Johnsen, J.; Gachon, F.; Green, C.B.; Hastings, M.H.; Helfrich-Förster, C.; Hogenesch, J.B.; et al. Medicine in the Fourth Dimension. Cell Metab. 2019, 30, 238–250. [Google Scholar] [CrossRef]
- Dakup, P.P.; Porter, K.I.; Little, A.A.; Gajula, R.P.; Zhang, H.; Skornyakov, E.; Kemp, M.G.; Van Dongen, H.P.A.; Gaddameedhi, S. The Circadian Clock Regulates Cisplatin-Induced Toxicity and Tumor Regression in Melanoma Mouse and Human Models. Oncotarget 2018, 9, 14524–14538. [Google Scholar] [CrossRef]
- Liu, Y.; Sato, F.; Kawamoto, T.; Fujimoto, K.; Morohashi, S.; Akasaka, H.; Kondo, J.; Wu, Y.; Noshiro, M.; Kato, Y.; et al. Anti-Apoptotic Effect of the Basic Helix-Loop-Helix (BHLH) Transcription Factor DEC2 in Human Breast Cancer Cells. Genes Cells 2010, 15, 315–325. [Google Scholar] [CrossRef]
- Wu, Y.; Sato, F.; Bhawal, U.K.; Kawamoto, T.; Fujimoto, K.; Noshiro, M.; Morohashi, S.; Kato, Y.; Kijima, H. Basic Helix-Loop-Helix Transcription Factors DEC1 and DEC2 Regulate the Paclitaxel-Induced Apoptotic Pathway of MCF-7 Human Breast Cancer Cells. Int. J. Mol. Med. 2011, 27, 491–495. [Google Scholar] [CrossRef] [PubMed]
- Wu, Y.; Sato, F.; Bhawal, U.K.; Kawamoto, T.; Fujimoto, K.; Noshiro, M.; Seino, H.; Morohashi, S.; Kato, Y.; Kijima, H. BHLH Transcription Factor DEC2 Regulates Pro-Apoptotic Factor Bim in Human Oral Cancer HSC-3 Cells. Biomed. Res. 2012, 33, 75–82. [Google Scholar] [CrossRef]
- Sato, H.; Wu, Y.; Kato, Y.; Liu, Q.; Hirai, H.; Yoshizawa, T.; Morohashi, S.; Watanabe, J.; Kijima, H. DEC2 Expression Antagonizes Cisplatin-induced Apoptosis in Human Esophageal Squamous Cell Carcinoma. Mol. Med. Rep. 2017, 16, 43–48. [Google Scholar] [CrossRef]
- Seino, H.; Wu, Y.; Morohashi, S.; Kawamoto, T.; Fujimoto, K.; Kato, Y.; Takai, Y.; Kijima, H. Basic Helix-Loop-Helix Transcription Factor DEC1 Regulates the Cisplatin-Induced Apoptotic Pathway of Human Esophageal Cancer Cells. Biomed. Res. 2015, 36, 89–96. [Google Scholar] [CrossRef] [PubMed][Green Version]
- Levi, F.; Schibler, U. Circadian Rhythms: Mechanisms and Therapeutic Implications. Annu. Rev. Pharmacol. Toxicol. 2007, 47, 593–628. [Google Scholar] [CrossRef]
- Lévi, F.; Okyar, A.; Dulong, S.; Innominato, P.F.; Clairambault, J. Circadian Timing in Cancer Treatments. Annu. Rev. Pharmacol. Toxicol. 2010, 50, 377–421. [Google Scholar] [CrossRef] [PubMed]
- Sancar, A.; Lindsey-Boltz, L.A.; Gaddameedhi, S.; Selby, C.P.; Ye, R.; Chiou, Y.-Y.; Kemp, M.G.; Hu, J.; Lee, J.H.; Ozturk, N. Circadian Clock, Cancer, and Chemotherapy. Biochemistry 2015, 54, 110–123. [Google Scholar] [CrossRef]
- Kolinjivadi, A.M.; Chong, S.T.; Ngeow, J. Molecular Connections between Circadian Rhythm and Genome Maintenance Pathways. Endocr. Relat. Cancer 2021, 28, 55–66. [Google Scholar] [CrossRef]






Publisher’s Note: MDPI stays neutral with regard to jurisdictional claims in published maps and institutional affiliations. |
© 2021 by the authors. Licensee MDPI, Basel, Switzerland. This article is an open access article distributed under the terms and conditions of the Creative Commons Attribution (CC BY) license (http://creativecommons.org/licenses/by/4.0/).
Share and Cite
Redondo, J.A.; Bibes, R.; Vercauteren Drubbel, A.; Dassy, B.; Bisteau, X.; Maury, E.; Beck, B. PER2 Circadian Oscillation Sensitizes Esophageal Cancer Cells to Chemotherapy. Biology 2021, 10, 266. https://doi.org/10.3390/biology10040266
Redondo JA, Bibes R, Vercauteren Drubbel A, Dassy B, Bisteau X, Maury E, Beck B. PER2 Circadian Oscillation Sensitizes Esophageal Cancer Cells to Chemotherapy. Biology. 2021; 10(4):266. https://doi.org/10.3390/biology10040266
Chicago/Turabian StyleRedondo, Juan Alfonso, Romain Bibes, Alizée Vercauteren Drubbel, Benjamin Dassy, Xavier Bisteau, Eleonore Maury, and Benjamin Beck. 2021. "PER2 Circadian Oscillation Sensitizes Esophageal Cancer Cells to Chemotherapy" Biology 10, no. 4: 266. https://doi.org/10.3390/biology10040266
APA StyleRedondo, J. A., Bibes, R., Vercauteren Drubbel, A., Dassy, B., Bisteau, X., Maury, E., & Beck, B. (2021). PER2 Circadian Oscillation Sensitizes Esophageal Cancer Cells to Chemotherapy. Biology, 10(4), 266. https://doi.org/10.3390/biology10040266

