Regulation of Macrophage Behavior by Chitosan Scaffolds with Different Elastic Modulus
Abstract
1. Introduction
2. Materials and Methods
2.1. Materials and Reagents
2.2. Preparation of Freeze-Dried Chitosan Scaffolds with Different Elasticity
2.3. Characterization of Freeze-Dried Chitosan Scaffolds with Different Elasticity
2.3.1. The Rheological Analysis
2.3.2. Modulus of Elasticity
2.3.3. Morphology
2.3.4. Water Uptake
2.3.5. Contact Angle
2.4. Biological Evaluation of Freeze-Dried Chitosan Scaffolds with Different Elasticity
2.4.1. Sterilization of Materials
2.4.2. Cell Viability Assay
2.4.3. Cell Fluorescence Staining
2.4.4. ELISA
2.4.5. Real-Time Polymerase Chain Reaction (RT-PCR) Analysis
2.5. Data Analysis
3. Results
3.1. The Rheological Analysis
3.2. Modulus of Elasticity
3.3. Morphology of Freeze-Dried Scaffolds with Different Concentrations of Chitosan
3.4. Water Uptake of Freeze-Dried Scaffolds with Different Concentrations of Chitosan
3.5. Contact Angle of Freeze-Dried Scaffolds with Different Concentrations of Chitosan
3.6. Cell Viability Assay
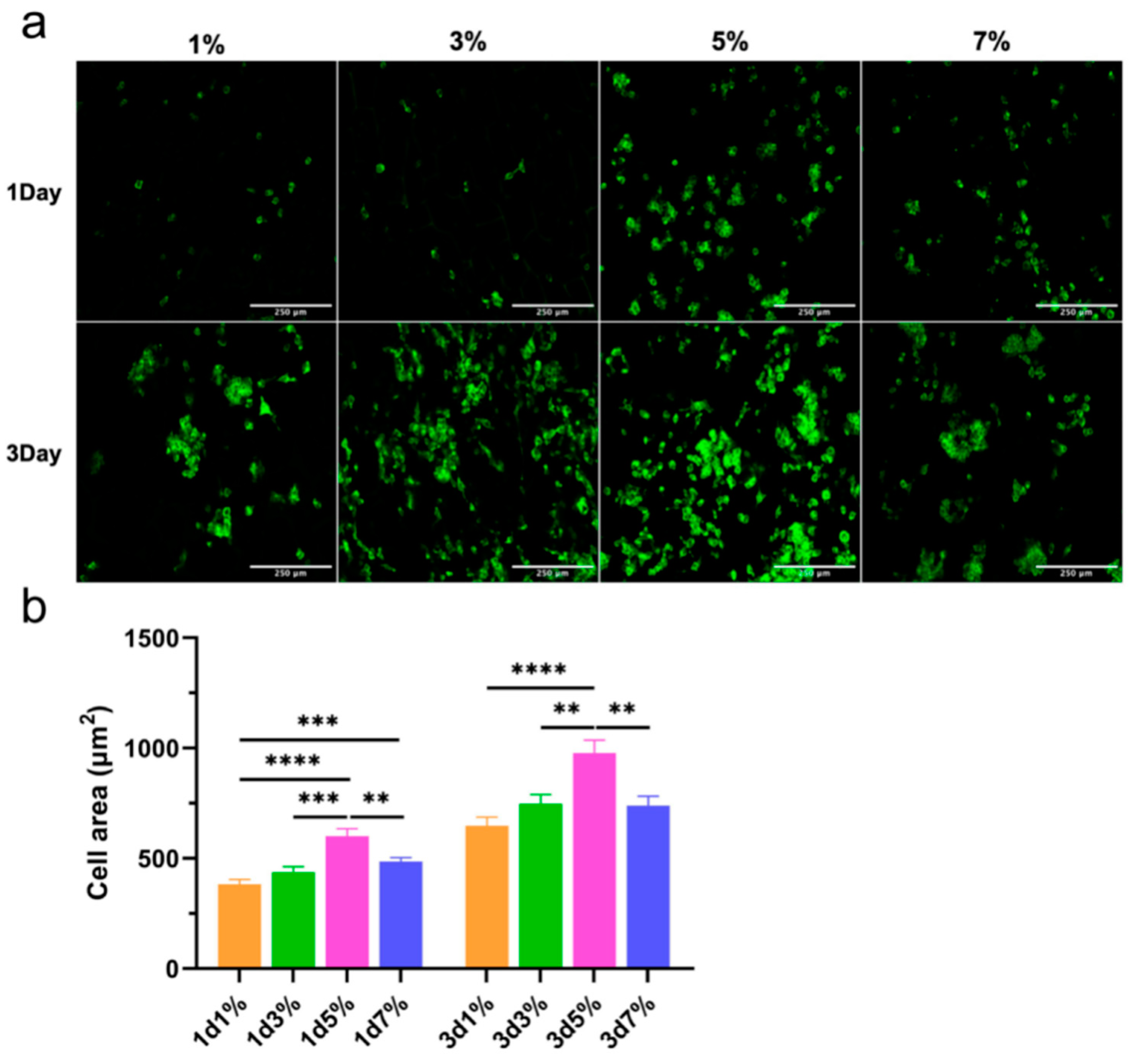
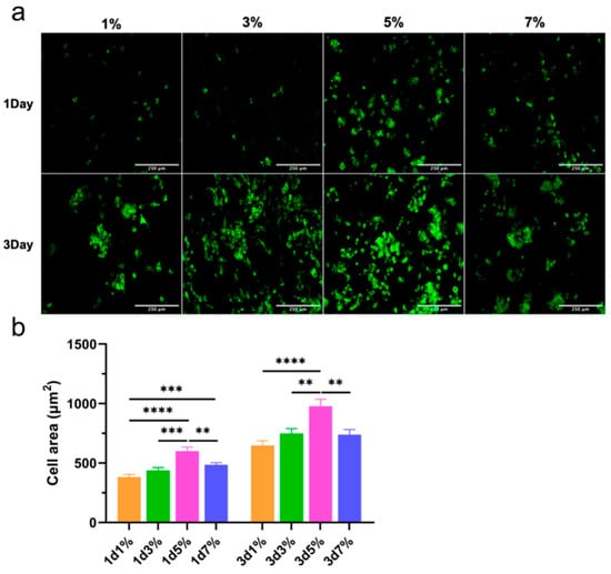
3.7. Cell Morphology
3.8. Pro- or Anti-Inflammatory Factors Secreted by Cells
3.9. Gene Expression
4. Discussion
5. Conclusions
Author Contributions
Funding
Institutional Review Board Statement
Informed Consent Statement
Data Availability Statement
Conflicts of Interest
References
- Chen, H.; Agrawal, D.K.; Thankam, F.G. Biomaterials-Driven Sterile Inflammation. Tissue Eng. Part B-Rev. 2022, 28, 22–34. [Google Scholar] [CrossRef] [PubMed]
- Wang, Y.J. Bioadaptability: An Innovative Concept for Biomaterials. J. Mater. Sci. Technol. 2016, 32, 801–809. [Google Scholar] [CrossRef]
- Anderson, J.M.; Rodriguez, A.; Chang, D.T. Foreign body reaction to biomaterials. Semin. Immunol. 2008, 20, 86–100. [Google Scholar] [CrossRef] [PubMed]
- Zdolsek, J.; Eaton, J.W.; Tang, L. Histamine release and fibrinogen adsorption mediate acute inflammatory responses to biomaterial implants in humans. J. Transl. Med. 2007, 5, 31. [Google Scholar] [CrossRef]
- Ibrahim, M.M.; Medina, M.A.; Bond, J.; Chen, L.; Quiles, C.; Kokosis, G.; Bashirov, L.; Selim, A.; Klitzman, B.; Levinson, H. Foreign body reaction to commonly used surgical biomaterials. Wound Repair Regen. 2016, 24, A12–A13. [Google Scholar]
- Zhou, G.Y.; Groth, T. Host Responses to Biomaterials and Anti-Inflammatory Design—A Brief Review. Macromol. Biosci. 2018, 18, 1800112. [Google Scholar] [CrossRef]
- Wu, Y.L.; Zhang, C.H.; Teng, Y.; Pan, Y.; Liu, N.C.; Liu, P.X.; Zhu, X.; Su, X.L.; Lin, J. Propionate and butyrate attenuate macrophage pyroptosis and osteoclastogenesis induced by CoCrMo alloy particles. Mil. Med. Res. 2022, 9, 46. [Google Scholar] [CrossRef]
- Klopfleisch, R.; Jung, F. The pathology of the foreign body reaction against biomaterials. J. Biomed. Mater. Res. Part A 2017, 105, 927–940. [Google Scholar] [CrossRef]
- Abumaree, M.H.; Al Harthy, S.; Al Subayyil, A.M.; Alshabibi, M.A.; Abomaray, F.M.; Khatlani, T.; Kalionis, B.; El-Muzaini, M.F.; Al Jumah, M.A.; Jawdat, D.; et al. Decidua Basalis Mesenchymal Stem Cells Favor Inflammatory M1 Macrophage Differentiation In Vitro. Cells 2019, 8, 173. [Google Scholar] [CrossRef]
- Veremeyko, T.; Yung, A.W.Y.; Anthony, D.C.; Strekalova, T.; Ponomarev, E.D. Early Growth Response Gene-2 Is Essential for M1 and M2 Macrophage Activation and Plasticity by Modulation of the Transcription Factor CEBPbeta. Front. Immunol. 2018, 9, 2515. [Google Scholar] [CrossRef]
- Shrivastava, R.; Shukla, N. Attributes of alternatively activated (M2) macrophages. Life Sci. 2019, 224, 222–231. [Google Scholar] [CrossRef]
- Wang, Q.; He, Z.; Huang, M.; Liu, T.; Wang, Y.; Xu, H.; Duan, H.; Ma, P.; Zhang, L.; Zamvil, S.S.; et al. Vascular niche IL-6 induces alternative macrophage activation in glioblastoma through HIF-2alpha. Nat. Commun. 2018, 9, 559. [Google Scholar] [CrossRef] [PubMed]
- Alvarado-Vazquez, P.A.; Bernal, L.; Paige, C.A.; Grosick, R.L.; Moracho Vilrriales, C.; Ferreira, D.W.; Ulecia-Moron, C.; Romero-Sandoval, E.A. Macrophage-specific nanotechnology-driven CD163 overexpression in human macrophages results in an M2 phenotype under inflammatory conditions. Immunobiology 2017, 222, 900–912. [Google Scholar] [CrossRef]
- Xu, X.W.; Gu, S.C.; Huang, X.; Ren, J.Y.; Gu, Y.H.; Wei, C.J.; Lian, X.; Li, H.Z.; Gao, Y.S.; Jin, R.; et al. The role of macrophages in the formation of hypertrophic scars and keloids. Burn. Trauma 2020, 8, tkaa006. [Google Scholar] [CrossRef] [PubMed]
- Bonito, V.; de Kort, B.J.; Bouten, C.V.C.; Smits, A.I.P.M. Cyclic Strain Affects Macrophage Cytokine Secretion and Extracellular Matrix Turnover in Electrospun Scaffolds. Tissue Eng. Part A 2019, 25, 1310–1325. [Google Scholar] [CrossRef] [PubMed]
- Di Cio, S.; Gautrot, J.E. Cell sensing of physical properties at the nanoscale: Mechanisms and control of cell adhesion and phenotype. Acta Biomater. 2016, 30, 26–48. [Google Scholar] [CrossRef] [PubMed]
- Ye, K.; Cao, L.P.; Li, S.Y.; Yu, L.; Ding, J.D. Interplay of Matrix Stiffness and Cell-Cell Contact in Regulating Differentiation of Stem Cells. ACS Appl. Mater. Interfaces 2016, 8, 21903–21913. [Google Scholar] [CrossRef]
- Feng, P.; Wu, P.; Gao, C.D.; Yang, Y.W.; Guo, W.; Yang, W.J.; Shuai, C.J. A Multimaterial Scaffold With Tunable Properties: Toward Bone Tissue Repair. Adv. Sci. 2018, 5, 1700817. [Google Scholar] [CrossRef]
- Fan, D.Y.; Wang, Q.; Zhu, T.J.; Wang, H.F.; Liu, B.C.; Wang, Y.F.; Liu, Z.J.; Liu, X.Y.; Fan, D.W.; Wang, X. Recent Advances of Magnetic Nanomaterials in Bone Tissue Repair. Front. Chem. 2020, 8, 745. [Google Scholar] [CrossRef]
- Whitehead, A.K.; Barnett, H.H.; Caldorera-Moore, M.E.; Newman, J.J. Poly (ethylene glycol) hydrogel elasticity influences human mesenchymal stem cell behavior. Regen. Biomater. 2018, 5, 167–175. [Google Scholar] [CrossRef]
- Deng, M.; Lin, J.; Nowsheen, S.; Liu, T.Z.; Zhao, Y.C.; Villalta, P.W.; Sicard, D.; Tschumperlin, D.J.; Lee, S.; Kim, J.; et al. Extracellular matrix stiffness determines DNA repair efficiency and cellular sensitivity to genotoxic agents. Sci. Adv. 2020, 6, eabb2630. [Google Scholar] [CrossRef] [PubMed]
- Zeng, Y.Y.; Yi, J.Y.; Wan, Z.P.; Liu, K.; Song, P.; Chau, A.; Wang, F.; Chang, Z.; Han, W.D.; Zheng, W.J.; et al. Substrate stiffness regulates B-cell activation, proliferation, class switch, and T-cell-independent antibody responses in vivo. Eur. J. Immunol. 2015, 45, 1621–1634. [Google Scholar] [CrossRef] [PubMed]
- Lv, H.W.; Wang, H.P.; Zhang, Z.J.; Yang, W.; Liu, W.B.; Li, Y.L.; Li, L.S. Biomaterial stiffness determines stem cell fate. Life Sci. 2017, 178, 42–48. [Google Scholar] [CrossRef] [PubMed]
- Oh, S.H.; An, D.B.; Kim, T.H.; Lee, J.H. Wide-range stiffness gradient PVA/HA hydrogel to investigate stem cell differentiation behavior. Acta Biomater. 2016, 35, 23–31. [Google Scholar] [CrossRef] [PubMed]
- He, X.T.; Wu, R.X.; Xu, X.Y.; Wang, J.; Yin, Y.; Chen, F.M. Macrophage involvement affects matrix stiffness-related influences on cell osteogenesis under three-dimensional culture conditions. Acta Biomater. 2018, 71, 132–147. [Google Scholar] [CrossRef] [PubMed]
- Adlerz, K.M.; Aranda-Espinoza, H.; Hayenga, H.N. Substrate elasticity regulates the behavior of human monocyte-derived macrophages. Eur. Biophys. J. Biophys. Lett. 2016, 45, 301–309. [Google Scholar] [CrossRef]
- Lee, A.; Septiadi, D.; Taladriz-Blanco, P.; Almeida, M.; Haeni, L.; Spuch-Calvar, M.; Abdussalam, W.; Rothen-Rutishauser, B.; Petri-Fink, A. Particle Stiffness and Surface Topography Determine Macrophage-Mediated Removal of Surface Adsorbed Particles. Adv. Healthc. Mater. 2021, 10, 2001667. [Google Scholar] [CrossRef]
- Seidlits, S.K.; Khaing, Z.Z.; Petersen, R.R.; Nickels, J.D.; Vanscoy, J.E.; Shear, J.B.; Schmidt, C.E. The effects of hyaluronic acid hydrogels with tunable mechanical properties on neural progenitor cell differentiation. Biomaterials 2010, 31, 3930–3940. [Google Scholar] [CrossRef]
- Zhao, X.H. Multi-scale multi-mechanism design of tough hydrogels: Building dissipation into stretchy networks. Soft Matter 2014, 10, 672–687. [Google Scholar] [CrossRef]
- Denisin, A.K.; Pruitt, B.L. Tuning the Range of Polyacrylamide Gel Stiffness for Mechanobiology Applications. ACS Appl. Mater. Interfaces 2016, 8, 21893–21902. [Google Scholar] [CrossRef]
- Munteanu, B.S.; Paslaru, E.; Zemljic, L.F.; Sdrobis, A.; Pricope, G.M.; Vasile, C. Chitosan Coatings Applied to Polyethylene Surface to Obtain Food-Packaging Materials. Cellul. Chem. Technol. 2014, 48, 565–575. [Google Scholar]
- Negm, N.A.; Hefni, H.H.H.; Abd-Elaal, A.A.A.; Badr, E.A.; Abou Kana, M.T.H. Advancement on modification of chitosan biopolymer and its potential applications. Int. J. Biol. Macromol. 2020, 152, 681–702. [Google Scholar] [CrossRef] [PubMed]
- Liu, X.; Ma, L.; Mao, Z.W.; Gao, C.Y. Chitosan-Based Biomaterials for Tissue Repair and Regeneration. In Chitosan for Biomaterials II; Jayakumar, R., Prabaharan, M., Muzzarelli, R.A.A., Eds.; Advances in Polymer Science; Springer: Berlin/Heidelberg, Germany, 2011; Volume 244, pp. 81–127. [Google Scholar]
- Li, J.H.; Zhuang, S.L. Antibacterial activity of chitosan and its derivatives and their interaction mechanism with bacteria: Current state and perspectives. Eur. Polym. J. 2020, 138, 109984. [Google Scholar] [CrossRef]
- Kong, Y.; Tang, X.X.; Zhao, Y.H.; Chen, X.L.; Yao, K.; Zhang, L.L.; Han, Q.; Zhang, L.Z.; Ling, J.; Wang, Y.J.; et al. Degradable tough chitosan dressing for skin wound recovery. Nanotechnol. Rev. 2020, 9, 1576–1585. [Google Scholar] [CrossRef]
- Li, G.C.; Xiao, Q.Z.; Zhang, L.Z.; Zhao, Y.H.; Yang, Y.M. Nerve growth factor loaded heparin/chitosan scaffolds for accelerating peripheral nerve regeneration. Carbohydr. Polym. 2017, 171, 39–49. [Google Scholar] [CrossRef] [PubMed]
- Li, G.C.; Zhao, X.Y.; Zhang, L.Z.; Wang, C.P.; Shi, Y.W.; Yang, Y.M. Regulating Schwann Cells Growth by Chitosan Micropatterning for Peripheral Nerve Regeneration In Vitro. Macromol. Biosci. 2014, 14, 1067–1075. [Google Scholar] [CrossRef]
- Li, G.C.; Zhao, X.Y.; Zhao, W.X.; Zhang, L.Z.; Wang, C.P.; Jiang, M.R.; Gu, X.S.; Yang, Y.M. Porous chitosan scaffolds with surface micropatterning and inner porosity and their effects on Schwann cells. Biomaterials 2014, 35, 8503–8513. [Google Scholar] [CrossRef]
- Zhang, L.Z.; Dou, S.F.; Li, Y.; Yuan, Y.; Ji, Y.W.; Wang, Y.L.; Yang, Y.M. Degradation and compatibility behaviors of poly(glycolic acid) grafted chitosan. Mater. Sci. Eng. C-Mater. Biol. Appl. 2013, 33, 2626–2631. [Google Scholar] [CrossRef]
- Genasan, K.; Mehrali, M.; Veerappan, T.; Talebian, S.; Raman, M.M.; Singh, S.; Swamiappan, S.; Mehrali, M.; Kamarul, T.; Raghavendran, H.R.B. Calcium-Silicate-Incorporated Gellan-Chitosan Induced Osteogenic Differentiation in Mesenchymal Stromal Cells. Polymers 2021, 13, 3211. [Google Scholar] [CrossRef]
- Hasany, M.; Talebian, S.; Sadat, S.; Ranjbar, N.; Mehrali, M.; Wallace, G.G.; Mehrali, M. Synthesis, properties, and biomedical applications of alginate methacrylate (ALMA)-based hydrogels: Current advances and challenges. Appl. Mater. Today 2021, 24, 101150. [Google Scholar] [CrossRef]
- Sacco, P.; Cok, M.; Asaro, F.; Paoletti, S.; Donati, I. The role played by the molecular weight and acetylation degree in modulating the stiffness and elasticity of chitosan gels. Carbohydr. Polym. 2018, 196, 405–413. [Google Scholar] [CrossRef] [PubMed]
- Huang, T.T.; Zhou, Z.H.; Li, Q.Y.; Tang, X.X.; Chen, X.L.; Ge, Y.F.; Ling, J. Light-Triggered Adhesive Silk-Based Film for Effective Photodynamic Antibacterial Therapy and Rapid Hemostasis. Front. Bioeng. Biotech. 2022, 9, 820434. [Google Scholar] [CrossRef] [PubMed]
- Tang, X.X.; Chen, X.L.; Zhang, S.M.; Gu, X.Y.; Wu, R.H.; Huang, T.T.; Zhou, Z.H.; Sun, C.; Ling, J.; Liu, M.; et al. Silk-Inspired In Situ Hydrogel with Anti-Tumor Immunity Enhanced Photodynamic Therapy for Melanoma and Infected Wound Healing. Adv. Funct. Mater. 2021, 31, 2101320. [Google Scholar] [CrossRef]
- Li, G.C.; Li, S.J.; Zhang, L.L.; Chen, S.Y.; Sun, Z.D.; Li, S.Q.; Zhang, L.Z.; Yang, Y.M. Construction of Biofunctionalized Anisotropic Hydrogel Micropatterns and Their Effect on Schwann Cell Behavior in Peripheral Nerve Regeneration. ACS Appl. Mater. Interfaces 2019, 11, 37397–37410. [Google Scholar] [CrossRef] [PubMed]
- Chen, Y.; Zhang, X. Pivotal regulators of tissue homeostasis and cancer: Macrophages. Exp. Hematol. Oncol. 2017, 6, 23. [Google Scholar] [CrossRef]
- Zhou, H.Q.; Xue, Y.Z.B.; Dong, L.; Wang, C.M. Biomaterial-based physical regulation of macrophage behaviour. J. Mater. Chem. B 2021, 9, 3608–3621. [Google Scholar] [CrossRef] [PubMed]
- Evans, N.D.; Gentleman, E. The role of material structure and mechanical properties in cell-matrix interactions. J. Mater. Chem. B 2014, 2, 2345–2356. [Google Scholar] [CrossRef]
- Kong, Y.; Wang, D.; Wei, Q.F.; Yang, Y.M. Nerve Decellularized Matrix Composite Scaffold with High Antibacterial Activity for Nerve Regeneration. Front. Bioeng. Biotech. 2022, 9, 840421. [Google Scholar] [CrossRef]
- Kumar, A.; Negi, Y.S.; Choudhary, V.; Bhardwaj, N.K.; Han, S.S. Morphological, mechanical, and in vitro cytocompatibility analysis of poly(vinyl alcohol)-silica glass hybrid scaffolds reinforced with cellulose nanocrystals. Int. J. Polym. Anal. Charact. 2017, 22, 139–151. [Google Scholar] [CrossRef]
- Kumar, A.; Negi, Y.S.; Choudhary, V.; Bhardwaj, N.K. Fabrication of poly (vinyl alcohol)/ovalbumin/cellulose nanocrystals/nanohydroxyapatite based biocomposite scaffolds. Int. J. Polym. Mater. Polym. Biomater. 2016, 65, 191–201. [Google Scholar] [CrossRef]
- Offeddu, G.S.; Ashworth, J.C.; Cameron, R.E.; Oyen, M.L. Multi-scale mechanical response of freeze-dried collagen scaffolds for tissue engineering applications. J. Mech. Behav. Biomed. Mater. 2015, 42, 19–25. [Google Scholar] [CrossRef] [PubMed]
- Chen, S.; Shi, J.; Xu, X.; Ding, J.; Zhong, W.; Zhang, L.; Xing, M.; Zhang, L. Study of stiffness effects of poly(amidoamine)-poly(n-isopropyl acrylamide) hydrogel on wound healing. Colloids Surf. B-Biointerfaces 2016, 140, 574–582. [Google Scholar] [CrossRef] [PubMed]
- Fadeev, M.; Davidson-Rozenfeld, G.; Biniuri, Y.; Yakobi, R.; Cazelles, R.; Aleman-Garcia, M.A.; Willner, I. Redox-triggered hydrogels revealing switchable stiffness properties and shape-memory functions. Polym. Chem. 2018, 9, 2905–2912. [Google Scholar] [CrossRef]
- Wang, C.; Liu, X.; Wulf, V.; Vazquez-Gonzalez, M.; Fadeev, M.; Willner, I. DNA-Based Hydrogels Loaded with Au Nanoparticles or Au Nanorods: Thermoresponsive Plasmonic Matrices for Shape-Memory, Self-Healing, Controlled Release, and Mechanical Applications. ACS Nano 2019, 13, 3424–3433. [Google Scholar] [CrossRef]
- Sun, Y.L.; Kuang, Y.Y.; Zuo, Z.; Zhang, J.; Ma, X.L.; Xing, X.Y.; Liu, L.Y.; Miao, Y.C.; Ren, T.; Li, H.; et al. Cellular processes involved in RAW 264.7 macrophages exposed to NPFF: A transcriptional study. Peptides 2021, 136, 170469. [Google Scholar] [CrossRef] [PubMed]
- Shapouri-Moghaddam, A.; Mohammadian, S.; Vazini, H.; Taghadosi, M.; Esmaeili, S.A.; Mardani, F.; Seifi, B.; Mohammadi, A.; Afshari, J.T.; Sahebkar, A. Macrophage plasticity, polarization, and function in health and disease. J. Cell. Physiol. 2018, 233, 6425–6440. [Google Scholar] [CrossRef] [PubMed]
- Baptista, D.; Teixeira, L.; van Blitterswijk, C.; Giselbrecht, S.; Truckenmuller, R. Overlooked? Underestimated? Effects of Substrate Curvature on Cell Behavior. Trends Biotechnol. 2019, 37, 838–854. [Google Scholar] [CrossRef]
- Barbucci, R.; Lamponi, S.; Borzacchiello, A.; Ambrosio, L.; Fini, M.; Torricelli, P.; Giardino, R. Hyaluronic acid hydrogel in the treatment of osteoarthritis. Biomaterials 2002, 23, 4503–4513. [Google Scholar] [CrossRef]
- Barth, K.A.; Waterfield, J.D.; Brunette, D.M. The effect of surface roughness on RAW 264.7 macrophage phenotype. J. Biomed. Mater. Res. Part A 2013, 101, 2679–2688. [Google Scholar] [CrossRef]
- Martin-Cofreces, N.B.; Sanchez-Madrid, F. Sailing to and Docking at the immune Synapse: Role of Tubulin Dynamics and Molecular Motors. Front. Immunol. 2018, 9, 1174. [Google Scholar] [CrossRef]
- Hersel, U.; Dahmen, C.; Kessler, H. RGD modified polymers: Biomaterials for stimulated cell adhesion and beyond. Biomaterials 2003, 24, 4385–4415. [Google Scholar] [CrossRef]
- Jansen, L.E.; Amer, L.D.; Chen, E.Y.T.; Nguyen, T.V.; Saleh, L.S.; Emrick, T.; Liu, W.F.; Bryant, S.J.; Peyton, S.R. Zwitterionic PEG-PC Hydrogels Modulate the Foreign Body Response in a Modulus-Dependent Manner. Biomacromolecules 2018, 19, 2880–2888. [Google Scholar] [CrossRef] [PubMed]
- Sit, S.T.; Manser, E. Rho GTPases and their role in organizing the actin cytoskeleton. J. Cell Sci. 2011, 124, 679–683. [Google Scholar] [CrossRef] [PubMed]
- Hou, Y.; Xie, W.Y.; Yu, L.X.; Camacho, L.C.; Nie, C.X.; Zhang, M.; Haag, R.; Wei, Q. Surface Roughness Gradients Reveal Topography-Specific Mechanosensitive Responses in Human Mesenchymal Stem Cells. Small 2020, 16, 1905422. [Google Scholar] [CrossRef]
- Yanakieva, I.; Erzberger, A.; Matejcic, M.; Modes, C.D.; Norden, C. Cell and tissue morphology determine actin-dependent nuclear migration mechanisms in neuroepithelia. J. Cell Biol. 2019, 218, 3272–3289. [Google Scholar] [CrossRef]
- Yao, X.; Peng, R.; Ding, J.D. Cell-Material Interactions Revealed Via Material Techniques of Surface Patterning. Adv. Mater. 2013, 25, 5257–5286. [Google Scholar] [CrossRef]
- Liu, W.; Sun, Q.; Zheng, Z.L.; Gao, Y.T.; Zhu, G.Y.; Wei, Q.; Xu, J.Z.; Li, Z.M.; Zhao, C.S. Topographic Cues Guiding Cell Polarization via Distinct Cellular Mechanosensing Pathways. Small 2022, 18, 2104328. [Google Scholar] [CrossRef]










| Gene | Forward Primer Sequences (5′-3′) | Reverse Primer Sequences (3′-5′) |
|---|---|---|
| GAPDH | GCTCAGGCCTCTGCGCCCT | CCTACTCTCTTGAATACC |
| IL-1 | GAAATGCCACCTTTTGACAGG | TGGATGCTCTCATCAGGACAG |
Publisher’s Note: MDPI stays neutral with regard to jurisdictional claims in published maps and institutional affiliations. |
© 2022 by the authors. Licensee MDPI, Basel, Switzerland. This article is an open access article distributed under the terms and conditions of the Creative Commons Attribution (CC BY) license (https://creativecommons.org/licenses/by/4.0/).
Share and Cite
Xu, J.; Guan, W.; Kong, Y.; Liu, F.; Zhao, Y.; Li, G.; Yang, Y. Regulation of Macrophage Behavior by Chitosan Scaffolds with Different Elastic Modulus. Coatings 2022, 12, 1742. https://doi.org/10.3390/coatings12111742
Xu J, Guan W, Kong Y, Liu F, Zhao Y, Li G, Yang Y. Regulation of Macrophage Behavior by Chitosan Scaffolds with Different Elastic Modulus. Coatings. 2022; 12(11):1742. https://doi.org/10.3390/coatings12111742
Chicago/Turabian StyleXu, Jiawei, Wenchao Guan, Yan Kong, Fang Liu, Yahong Zhao, Guicai Li, and Yumin Yang. 2022. "Regulation of Macrophage Behavior by Chitosan Scaffolds with Different Elastic Modulus" Coatings 12, no. 11: 1742. https://doi.org/10.3390/coatings12111742
APA StyleXu, J., Guan, W., Kong, Y., Liu, F., Zhao, Y., Li, G., & Yang, Y. (2022). Regulation of Macrophage Behavior by Chitosan Scaffolds with Different Elastic Modulus. Coatings, 12(11), 1742. https://doi.org/10.3390/coatings12111742

