Abstract
A study on strategies regarding advancement in heat transfer characteristics in two-dimensional closed domains by placing cold cylinders is conducted. This effort is undertaken due to the fact that active and passive control in heat transmission is connected with provision of temperature differences at different locations of enclosures. Based on the experiments, researchers have concluded that placement of cold cylinder in non-uniformly distributed heat in a cavity is the most effective technique to enrich heat transfer rate, along with reducing the the waste of extra heat generation in processes such as polymer and aero dynamical extrusion, glass cooling, refrigeration, heating and cooling systems. Thus, the prime goal of this work is to outline heat and flow characteristics of non-linear fluid occupied in a square enclosure with adjustment of the cold cylinder. Heat transfer attributes are incorporated by accounting buoyancy forces and forming coupling of molecular diffusion of fluid within the flow domain. Formulation of the problem in dimensionless form is attained by encapsulating the aspects of natural convection in view of principal partial differential equations. Parametric study for governing expressions is computed numerically with the finite element method based on COMSOL Multiphysics version 5.6. Quadric interpolating functions are used to obtain information about velocity and temperature on nodes in elements. Hybrid meshing is manifested for discretization of the domain into rectangular and triangular elements. For the optimized variation in flow structures, prospective parameters are varied from and . The achieved results are projected graphically through streamlines, isotherms, and local and average Nusselt numbers. Tabular data for kinetic energy and wall heat flux are also calculated. It is inferred through the analysis that, with uplift in the Rayleigh number elevation in the magnitude of kinetic energy and convective heat transfer arises, whereas the reverse pattern is depicted versus the power–law index
1. Introduction
Heat transfer due to natural convection is considered an important mechanism, from a scientific and applications point of view, due to its overwhelming utility in multiple disciplines, including foodstuff processing and preservation, building insulators, electrochemistry, fire controlling, metallurgy, metrological and geophysical procedures and nuclear reacting frameworks, solar collectors, heat exchangers, pollution removal, solar systems and so forth. In view of the aforementioned practical utility, researchers have conducted many thought-provoking analyses. For example, Eckert and Carlson [1] examined free convective air flow among two isothermal plates and measured that convection generates fluctuations and wave motion within the flow domain. In addition, they determined that natural convection is dependent on the Grashof number. Two-dimensional free convective isothermal flow of air enclosed in a horizontal cavity by prescribing temperature flux conditions at the wall was investigated computationally by Newel and Schdmit [2]. Ozoe and Churchill [3] established a finite difference code to test hydro dynamical stability due to the natural convective flow of power law and Ellis liquids. They calculated the critical magnitude of Rayleigh numbers, for which free convection converts to forced convection. Tamotusu et al. [4] presented analytical study on the 2D laminar natural convective flow of Newtonian liquid by providing heat at the base wall. Flack et.al. [5] measured, through experimentation, the laminar convective air flow in a triangular enclosure by providing heat at two side walls and considering an adiabatic bottom wall. Davis [6] computationally investigated 2D natural convective phenomena in a square enclosure with the adjustment of localized heaters. Hasnaoui et al. [7] discussed the phenomenon of free convective flow in a cavity by fixing a localized heater at the bottom wall for provision of uniform heat distribution, and computed multiple steady state solutions, elucidating on the oscillatory behavior against involved variables. Aydin and Yang [8] scrutinized the impact of heat source length installed symmetrically at the side walls on natural convection in air enclosed in a rectangular enclosure. The buoyancy driven flow of power-law liquid with an inner cylinder embedded in it was probed by Kim et al. [9]. Sharif et al. [10] implemented the finite element method to achieve solution of partial differential equations possessing the characteristics of free convection.
Materials, depending on viscosity, respond differently against the application of stresses. The difference in behavior of liquid characterizes them into Newtonian and non-Newtonian liquids. The liquids whose strain remains linear against a stress factor are known as Newtonian liquids, whereas those showing non-linear attributes are known as non-Newtonian liquids. Admirable applications of such liquids are accounted in oil–pipeline friction, surfactants, cooling systems, flow traces, the mining industry, slurries, lubrication and biomedical flows. In addition, the provision of appropriate temperature distribution makes such problems more significant in multiple industrial and technological procedures such as chemical, food, petrochemical, detergent, printing inks and coatings. In view of the abundant promising applications of thermalized non-Newtonian fluids in different frameworks, researchers have investigated the considered phenomenon extensively in recent years. For example, Vinogradov et al. [11] analyzed the laminar flow regime of naturally convective shear thickening power law liquid in square and rectangular cavities. Lamsaadi et al. [12] divulged natural convection in a tilted rectangular slot occupied by non-Newtonian liquid subjected to uniform heat flux. Ohta et al. [13] explored the pseudoplastic manner of thermalized power law liquid in a square enclosure and deduced that heat is more effectively transfered in pseudoplastic cases than in the case of dilatant liquids. Heat transfer rate against sundry parameters was evaluated and compared by restricting the present study to the Newtonian case. Preclious [14] manifested flow development and thermal aspects of non-Newtonian liquid contained in a differentially heated cavity by using a computational scheme. Mehmood et al. [15] illustrated thermal and flow attributes of viscoelastic liquid in a square enclosure by implementing the finite volume approach, and recorded heat transfer rate against the Rayleigh number. Gowda et al. [16] discussed the characteristics of non-Newtonian liquid flow with different physical aspects by using a shooting technique. Kumar et al. [17] discussed thermophoretic deposition of nanoparticles by using uniform heat source/sink and by performing numerical simulations. Li et al. [18] studied Falkner–Skan flow of non-Newtonian Maxwell liquid by considering nonlinear radiation aspects over a non-linear stretched surface. Some recent developments on heat transfer phenomena in non-Newtonian fluid with different physical aspects are collected in refs. [19,20,21].
Heat control in enclosures by placing obstructions in the flow domains is considered an effective technique for attaining optimum output from the manufacturing industry and metallurgical processes. In addition, flow characteristics of fluid structure interaction with cylinders are also influential phenomena in applications such as air crafting, heat exchangers tubes, nuclear and power plant cooling, high rise arenas, electronic devices, micro electro-mechanical systems and so forth. Afolabi et al. [22] contemplated flow and thermal aspects in a square enclosure, placing the heat source at the center and keeping it cold and uniformly heated. Non-isothermal flow of viscous fluid enclosed in a square cavity with a semicircular heated block was studied by Bhuiyan et al. [23]. Ghaddar [24] envisioned the flow dynamics of air along with the thermal behavior generated due to a uniformly heated horizontal cylinder placed in a large rectangular enclosure. Shu and Zhu [25] probed thermal attributes of convective fluid flow in concentric annulus between a cold outer square cylinder and a heated inner circular cylinder. Deschamps and Defrayed examined convective flow above horizontal cylinders immersed in rectangular air-filled vessels. Liu et al. [26] evaluated conduction and convective heat transfer over solid cylinders in a circular enclosure filled with air. Work available in the literature on heat transfer characteristics in multiple domains under different physical circumstances is encapsulated in refs. [27,28,29,30,31,32,33,34,35,36,37,38,39,40,41].
The interaction of fluids with non-deformable cylinders along with thermal fields carry promising applications in multiple scientific and industrial processes. In addition, the consideration of heat transfer in such problems makes them more applicable and has attracted the particular attention of researchers. Therefore, the prime focus of this work is to enhance the thermal characteristics generated by the placement of cold circular obstacles in power law non-Newtonian fluid. In accordance with the author’s information, gathered after the literature review, no studies have been conveyed on heat transfer in power law fluid with installation of a cold cylinder. In the available studies, all the authors have abundantly considered heated obstacles, in spite of the extensive application of thermalized flow mechanisms with cold cylinders. Thus, the authors hope that this research will serve as a source for upcoming research on the disclosure of thermal transport in closed computational domains.
2. Mathematical Formulation
Let us consider time independent, 2D, laminar flow of power law liquid saturated in a square enclosure, with placement of a cold obstacle of radius 0.05 m. All the boundaries are at no-slip condition and kept cold, except the bottom wall which is non-uniformly heated; the rest of the walls are kept cold. All physical quantities are kept constant, excluding the density included in buoyancy term represented by Boussinesq’s approximation. A physical configuration of problem is demonstrated in Figure 1.
Figure 1.
Graphical representation of the problem.
The constitutive equations for the current model are as follows:
Stress tensor of fluid is expressed as under
where is the deceptive viscosity derived from relation, as follows:
where and are power law constants, specifying n < 1for shear thinning, n > 1 as shear thickening and n = 1 for Newtonian liquids.
The associate boundary conditions in dimensional form are as under
Or
Non-dimensional variables are defined as below:
After using the above parameters, the following dimensionless representation of equations are attained:
where is the apparent dimensionless viscosity and is defined as:
The subsequent boundary constraints in dimensionless form are represented as under
Involved parameters are demarcated as follows:
3. Numerical Scheme
Current work is dedicated to probing the thermodynamic attributes of power-law fluid, generated due to natural convection in the flow domain, by providing temperature difference through non-uniform heating supply at the base of a square enclosure. Under consideration of the above conditions, mathematical structuring in the view of coupled partial differential equations is represented in Equations (14)–(16). Galerkin’s finite element analysis is executed to discretize the governing momentum and energy equations. Discretization of the domain is manifested by quadrilateral and triangular elements as shown in Figure 2a,b. In this direction, a linear interpolating polynomial is necessary for approximating the pressure constraint, whereas velocity and temperature in the flow domain are interpolated by quadratic shape functions.
Figure 2.
(a) meshing at fine level and (b) meshing at finer level.
3.1. Discretization of Equations (Weak Formulation)
Let be the test subspaces for and is the test space for pressure. The weak form of the governing equation is given as
Approximating the continuous solutions with the discrete ones in the finite dimensional sub-spaces:
Using (17) in (22)–(25), the following discrete version is acquired:
Describing the discrete solution in terms of basis functions:
where shows the number of degrees of freedom, and then Equations (27)–(30) give rise to
In matrix form:
which can be written as
3.2. Mesh Size Independence Test
Validation of the computational scheme has been tested by two tests shown in Table 1. First, one is the mesh size independence test in which the surface average Nusselt number is computed against by varying its range from and by fixing . A grid resolution of 300 × 300 is determined to be fine enough for grid independency, therefore, all the simulations are performed at this grid number, which corresponds to the fine level of meshing. In addition, as far as an observation about the computation of the Nusselt number at the finer level is concerned, the results are matching with previous level. Therefore, in view of saving computational and time cost, the variation in flow characteristic against the involved parameters is observed at the fine level.
Table 1.
A comparison of the average Nusselt number at three different meshing levels against .
3.3. Code Validation
Credibility of currently conducted computations is assured by validating them with the work published by Luo et al. [37]. For agreement of present simulations, restriction on physical parameters are made, such ase n =1 and Pr = 0.71. Numerical results for the surface average Nusselt number against Rayleigh number enumerated in Table 2. From the attained data, total agreement is accomplished between presently found and published literature.
Table 2.
Comparison of average Nusselt number against .
4. Results and Discussions
The segment shows the impact of the involved parameters on concerning profiles, generated due to consideration of power-law non-Newtonian liquid contained in a square cavity, by incorporating free convection aspects. The flow field expression representing momentum and heat transfer generated due to temperature difference is mathematically modeled in the form of coupled non-linear partial differential equations. Finite element discretization is obliged to interpret the variation in flow profiles by executing hybrid meshing. In order to obtain optimized variation, some parametric variables are assigned specific values, e.g., heat capacity isotropic thermal conductivity density ratio specific heat (ϒ = 1). The spatial range of some parameters is provided to more clearly illustrate the influence: , and . To accomplish the finest results from the analysis, we have implemented the finite element method (FEM). Further, the discretization of numerous levels is articulated, and computation of the results is calculated at a finer level. The meshing is performed by setting up elements. Table 3 represents the distribution of elements in the triangular domain at various refinement levels along with the degree of freedom. Discretization of domain is one of the major methods of attaining outcomes via the finite element method scheme. Here, the tabulation of an extremely coarse to extremely fine refinement level is given, which illustrates that increasing levels causes an increase in boundary and domain elements.
Table 3.
Tabular data for DOFs at different refinement levels.
The change in heat flux generated due to provision of non-uniform heating at the base of the triangular enclosure against variation in power-law index Rayleigh number and Prandtl number is enumerated in Table 4. Here, a spacious range of parameters is chosen to measure optimum change in the local heat transfer coefficient, i.e., and . Variation in Nusselt number against the power-law index is divulged by fixing and . It is analyzed that, with the increase in heat generated within the flow domain decreases. This is due to the increase in viscosity of power-law fluid as the motion of fluid molecules depreciates. Due to the decreasing movement, the average kinetic energy decreases, i.e., measure of temperature, and, as an outcome, associated heat flux delineates. In addition, fluctuation in convective heat transfer is calculated against the Prandtl number and Rayleigh number by fixing (shear-thinning case). From data analysis, it is seen that thermal flux enhances against and due to an uplift in momentum diffusivity with an increase in both varying parameters.
Table 4.
Variation in Nusselt number against and .
Deviation in the location of the center of vortices against the change in flow variable is calculated in Table 5. Here, the range of varies from which represents shear-thinning, Newtonian and shear-thickening cases. It is observed that the width and height of vortices formed in flow upsurges against the increasing values of , whereas upward and left transformations in the secondary vortex formation are depicted.
Table 5.
Calculation of primary and secondary vortexes for varying n.
Table 6 is presented to communicate the variation in kinetic energy against An abrupt increase in kinetic energy is depicted versus the Rayleigh number. The reason behind this behavior is that, by increasing the Rayleigh number viscosity of fluid decreases; hence, as an outcome, energy associated with motion (K.E.) increases. It is also observed that at value of and at , kinetic energy approaches whereas at the rapid increase in the magnitude of is measured.
Table 6.
Kinetic energy tabulation for varying Ra.
4.1. Velocity and Streamlines
Figure 3, Figure 4 and Figure 5 visualize the change in the velocity patterns by sketching velocity plots and streamlines against different values of the power-law index
Figure 3.
Impact of power-law index on velocity distribution. (a) (n = 0.5), (b) (n = 1), (c) (n = 1.5).
Figure 4.
Impact of power-law index on velocity contours (a) n = 0.5, (b) n = 1, (c) n = 1.5.
Figure 5.
Impact of Rayleigh number on velocity distribution, (a) (Ra = 100), (b) (Ra = 103), (c) (Ra = 104), (d) (Ra = 105).
In Figure 3a, flow behavior of fluid against the power-law index in the case of shear-thinning is captured and a circular flow pattern is evaluated. In this figure, we have fixed which represents shear-thinning behavior of power-law fluid, such that viscosity magnitude is minute and fluid particles move with more speed and diffuse in the form of circle. However, the deformation in pattern of momentum profiles is interpreted for and (See Figure 3b,c).
An understanding of the velocity’s behavior in the flow domain through velocity contours with placement of cold obstacle and a consideration of no slip conditions at the wall are investigated versus the power-law index in Figure 4. Here, we have considered (shear-thinning), (Newtonian) and (shear-thickening) cases. It is noticed from the adorned figures that more concentric circulation within the flow domain is generated for the shear-thinning case whereas deformation appears in the circular zone and an elliptic shape flow pattern is executed at a high magnitude of due to the increment of viscosity.
Figure 5 represents the momentum distribution against the Rayleigh number varying in the range of , power-law index and Prandtl number . Significant variation in flow rate is depicted with increment in . The reason behind this phenomenon is that, with the growth in the Rayleigh number temperature gradient is generated in the flow field which produces buoyancy forces. These buoyancy forces make the particles more diffuse and an outcome circulation is generated.
4.2. Temperature Profiles
Transmission of thermal energy produced due to provision of non-uniform heating at the base wall and by varying the Rayleigh number is disclosed in Figure 6a–d.
Figure 6.
Impact of Rayleigh number on temperature distribution (a) Ra = 100, (b) Ra = 103, (c) Ra = 104, (d) Ra = 105.
It is observed explicitly from portrayed sketches that by increasing sharpness in temperature, the profile is attained. Since we have provided the non-uniform heating variation as a function of initially, at parabolic shape isothermal curves are gained, whereas by increasing the magnitude of deformation, parabolic heat formation is executed. In addition, the escalation in heat transport with is divulged, due to raising the inertial forces among fluid particles which are depending on temperature differences. Therefore, by increasing the Rayleigh number effective heat transfer is seen instead of lower magnitudes.
Interpretation of the variation in temperature distribution against the Prandtl number is revealed in Figure 7a–d. The increment in temperature is observed against the exceeding magnitude of since the Prandtl number is a ratio of momentum to viscous diffusion rates. Thus, by increasing momentum, diffusivity increases, and fluid particle kinetic energy escalates. This increment in kinetic energy (K.E.) raises the temperature of fluid particles, and heat energy diffuses quickly.
Figure 7.
Impact of Prandtl number on temperature distribution (a) Pr = 5, (b) Pr = 10, (c) Pr = 15.
4.3. Cut Lines, Nusselt Number and Kinetic Energy Graphs
The cut lines for varying are constructed in Figure 8a–c.
Figure 8.
Cutlines for varying Rayleigh number (a) Cutlines for varying Ra at x = 0.3, (b) Cutlines for varying Ra at x = 0.5, (c) Cutlines for varying Ra at x = 0.8.
Figure 8a–c reveals the behaviors of the velocity profile for various positions against variation in Rayleigh number The cutline for representing the momentum of fluid, is illustrated. It is established that, for the velocity extent is concentrated, whereas for it descends and then increases slightly and weakens for . The cutline revealed that for the flow field rises and, after attaining the maximum value, it inclines down, and after disruption for it further decreases. Figure 8c enhances the examination of the velocity field at where cutlines are continually lifted upwards, attaining maximum position, then lessen slightly and proliferate again for then decline to zero.
Graphical visualization regarding the behavior of Nusselt number versus is captured in Figure 9. It is perceived that with an increase in , the coefficient of convective heat transfer is reduced because the viscosity of fluid increases, which causes retardation in the motion of fluid. This reduction in motion ceases kinetic energy, which is a measure of temperature, and the Nusselt number decreases.
Figure 9.
Nusselt number graph against varying .
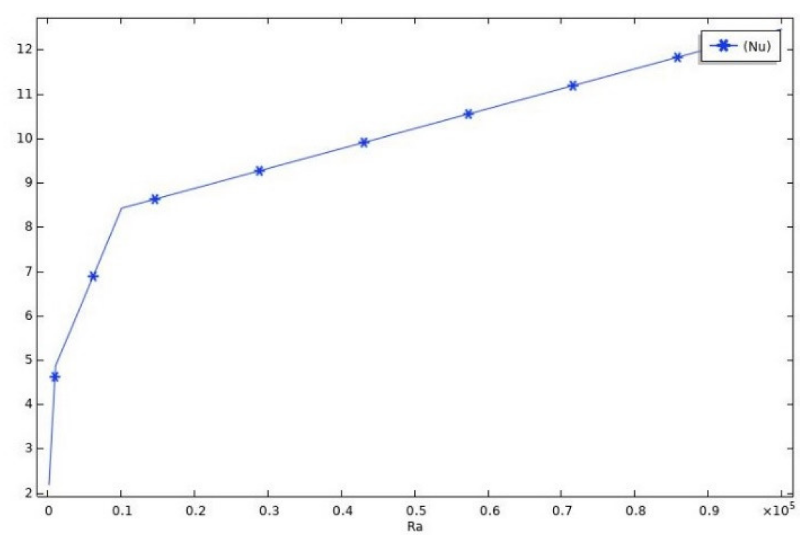
Conceptualization about expected increasing aspects of Nusselt number against is capitalized in Figure 10. Increasing the value of the Rayleigh number eventually causes a rise in the Nusselt number. It is owing to the fact that the proliferation of upsurges the temperature profile, hence the Nusselt number shows an increasing behavior in its magnitude.
Figure 10.
Nusselt number graph against varying .
A description of effect of Prandtl number is provided in Figure 11. It is found that by incrementing , the Nusselt number upsurges. The Prandtl number also affects the thermal profile of the fluid, as its magnitude is increased. Hence, escalating the Prandtl number increases the Nusselt number.
Figure 11.
Nusselt number graph against varying .
Kinetic energy graphs for several parameters at different positions of x are shown in the following Figure 12, Figure 13 and Figure 14.
Figure 12.
Kinetic energy graphs against different cutlines for varying .
Figure 13.
Kinetic energy graphs against different cutlines for varying .
Figure 14.
Kinetic energy graphs against various cutlines for varying .
Variation of kinetic energy against different magnitudes of , varying from is encapsulated in Figure 12. Here, the magnitude of symbolizes the shear-thinning case, whereas denotes Newtonian and shows the shear-thickening case. From the figure, it is depicted that magnitude of (K.E.) is greater for the shear-thinning than for the Newtonian and shear-thickening fluids. It is observed that by increasing the value of , kinetic energy deprecates, because with the increase in , fluid viscosity increases, and the fluid changes its mode from shear-thinning to thickening behavior. As an outcome, movement of the molecules reduces and (K.E.) decreases.
The impact of the Rayleigh number on K.E. of molecules within the flow domain is depicted in Figure 13. In the figure, three different positions of the cavity are considered, i.e., (bordering the left corner of the cavity), (at the middle of the base) and (at the right corner of the base). It is interpreted from the sketch that by increasing , (K.E.) increases. The reason is that, with the increase in , inertial forces become dominant over viscous forces, and momentum in the fluid flow is generated. Sequentially, kinetic energy increases.
Figure 14 represents deviation in kinetic energy against the Prandtl number. It is explicitly observed that no significant change in kinetic energy is found within the range of varying from (). As we increase the magnitude of from an obvious change is measured. It is found that by increasing , viscous diffusion increases, and as an outcome, kinetic energy escalates.
5. Conclusions
The current discussion is offered to clarify the fluid flow characteristics of power-law fluid in a square enclosure with placement of a cold obstacle. Mathematical modeling of a fluid rheological model is practiced by constructing partial differential equations. The finite element scheme is applied for simulation of results.
The fundamental conclusions are listed below:
- The kinetic energy associated with the velocity of the fluid within the flow domain increases with the increasing magnitude of the Rayleigh number.
- The heat transfer coefficient increases against the increase in the Rayleigh number.
- The enrichment in the velocity profile and flow circulations occurs as the magnitude of the Rayleigh number increases. This phenomenon is justified by representation of cut lines at altered values of x.
- By uplifting the magnitude of (n), the velocity profile as well as kinetic energy show deprecation.
- An increase in the Rayleigh number enhances the natural convection aspects in domain.
Author Contributions
Conceptualization, S.B.; methodology, I.A.S.; software, N.Z.K.; validation, J.A.; formal analysis, S.B.; investigation, A.A. and J.A.; resources, J.A.; data curation, N.Z.K.; writing—original draft preparation, I.A.S.; writing—review and editing, S.B.; visualization, M.B.R.; supervision, S.B.; funding acquisition, J.A. All authors have read and agreed to the published version of the manuscript.
Funding
This research received no external funding.
Institutional Review Board Statement
Not applicable.
Informed Consent Statement
Not applicable.
Data Availability Statement
Data is available on request from a corresponding author.
Conflicts of Interest
The authors have no conflict of interest.
Nomenclature
| Velocity components | |
| Fluid density | |
| Fluid pressure | |
| Gravity | |
| Thermal expansion coefficient | |
| Fluid temperature | |
| Power-law index | |
| Temperature of cold wall | |
| Temperature of heated wall | |
| Deceptive Viscosity | |
| Apparent dimensionless viscosity | |
| Power-law constant | |
| Prandtl Number | |
| Rayleigh Number | |
| Nu | Nusselt Number |
| Kinematic viscosity | |
| Length of the side cavity | |
| Thermal diffusivity | |
| K.E. | Kinetic Energy |
| Proposition of strain tensor | |
| Heat capacity | |
| Specific heat | |
| Viscous stress tensor |
References
- Eckertf, E.; Carlson, W.O. Natural convection in an air layer enclosed between two vertical plates with different temperatures. Int. J. Heat Mass Transf. 1961, 2, 106–120. [Google Scholar] [CrossRef]
- Newell, M.E.; Schmidt, F.W. Heat Transfer by Laminar Natural Convection within Rectangular Enclosures. ASME J. Heat Transf. 1970, 92, 159–168. [Google Scholar] [CrossRef]
- Ozoe, H.; Churchill, S.W. Hydrodynamic stability and natural convection in Ostwald-de Waele and Ellis fluids: The development of a numerical solution. AIChE J. 1972, 18, 1196–1207. [Google Scholar] [CrossRef]
- Tamotsu, H.; Utaro, I.; Teiriki, T. Heat Transfer by Natural Convection in an Enclosed Cavity—A Part of Bottom is Heated. Kagaku Kogaku Ronbunshu 1975, 1, 450–453. [Google Scholar]
- Flack, R.D.; Konopnicki, T.T.; Rooke, J.H. The Measurement of Natural Convective Heat Transfer in Triangular Enclosures. J. Heat Transf. 1979, 101, 648–654. [Google Scholar] [CrossRef]
- Davis, G.D.V. Natural convection of air in a square cavity: A bench mark numerical solution. Int. J. Numer. Methods Fluids 1983, 3, 249–264. [Google Scholar] [CrossRef]
- Hasnaoui, M.; Bilgen, E.; Vasseur, P. Natural convection heat transfer in rectangular cavities partially heated from below. J. Thermophys. Heat Transf. 1992, 6, 255–264. [Google Scholar] [CrossRef]
- Aydin, O.; Yang, J. Natural convection in enclosures with localized heating from below and symmetrical cooling from sides, Internat. J. Numer. Methods Heat Fluid Flow 2000, 10, 518–529. [Google Scholar] [CrossRef]
- Bin Kim, G.; Hyun, J.M.; Kwak, H.S. Transient buoyant convection of a power-law non-Newtonian fluid in an enclosure. Int. J. Heat Mass Transf. 2003, 46, 3605–3617. [Google Scholar] [CrossRef]
- Sharif, M.A.; Mohammad, T.R. Natural convection in cavities with constant flux heating at the bottom wall and isothermal cooling from the sidewalls. Int. J. Therm. Sci. 2005, 44, 865–878. [Google Scholar] [CrossRef]
- Vinogradov, I.; Khezzar, L.; Siginer, D. Heat transfer of non-Newtonian dilatant power law fluids in square and rectangular cavities. J. Appl. Fluid Mech. 2011, 4, 37–42. [Google Scholar]
- Lamsaadi, M.; Naïmi, M.; Hasnaoui, M.; Mamou, M. Natural Convection in a Tilted Rectangular Slot Containing Non-Newtonian Power-Law Fluids and Subject to a Longitudinal Thermal Gradient. Numer. Heat Transf. Part A Appl. 2006, 50, 561–583. [Google Scholar] [CrossRef]
- Mitsuhiro, O.; Ohta, M.; Akiyoshi, M.; Obata, E. A numerical study on natural convective heat transfer of pseudoplastic fluids in a square cavity. Numer. Heat Transf. Part A Appl. 2002, 41, 357–372. [Google Scholar]
- Pericleous, K. Heat transfer in differentially heated non-newtonian cavities. Int. J. Numer. Methods Heat Fluid Flow 1994, 4, 229–248. [Google Scholar] [CrossRef]
- Mehmood, S.; Nawaz, M.; Ali, A. Finite Volume Solution of Non-Newtonian Casson Fluid Flow in A Square Cavity. Commun. Math. Appl. 2018, 9, 459–474. [Google Scholar]
- Gowda, R.P.; Kumar, R.N.; Jyothi, A.; Prasannakumara, B.; Sarris, I. Impact of Binary Chemical Reaction and Activation Energy on Heat and Mass Transfer of Marangoni Driven Boundary Layer Flow of a Non-Newtonian Nanofluid. Processes 2021, 9, 702. [Google Scholar] [CrossRef]
- Kumar, R.N.; Gowda, R.P.; Prasanna, G.; Prasannakumara, B.; Nisar, K.S.; Jamshed, W. Comprehensive study of thermophoretic diffusion deposition velocity effect on heat and mass transfer of ferromagnetic fluid flow along a stretching cylinder. Proc. Inst. Mech. Eng. Part E J. Process. Mech. Eng. 2021, 235, 1479–1489. [Google Scholar] [CrossRef]
- Li, Y.-X.; Hamid, A.; Khan, M.I.; Elmasry, Y.; Qayyum, S.; Kumar, R.S.V.; Madhukesh, J.K.; Prasannakumara, B.C.; Chu, Y.-M. Dual branch solutions (multi-solutions) for nonlinear radiative Falkner–Skan flow of Maxwell nanomaterials with heat and mass transfer over a static/moving wedge. Int. J. Mod. Phys. C 2021, 32, 1–20. [Google Scholar] [CrossRef]
- Yusuf, T.; Mabood, F.; Prasannakumara, B.; Sarris, I. Magneto-Bioconvection Flow of Williamson Nanofluid over an Inclined Plate with Gyrotactic Microorganisms and Entropy Generation. Fluids 2021, 6, 109. [Google Scholar] [CrossRef]
- Sarada, K.; Gowda, R.; Sarris, I.; Kumar, R.; Prasannakumara, B. Effect of Magnetohydrodynamics on Heat Transfer Behaviour of a Non-Newtonian Fluid Flow over a Stretching Sheet under Local Thermal Non-Equilibrium Condition. Fluids 2021, 6, 264. [Google Scholar] [CrossRef]
- Jamshed, W.; Nisar, K.S.; Gowda, R.J.P.; Kumar, R.N.; Prasannakumara, B.C. Radiative heat transfer of second grade nanofluid flow past a porous flat surface: A single-phase mathematical model. Phys. Scr. 2021, 96, 064006. [Google Scholar] [CrossRef]
- Afolabi, I.S.; Ojo, O.A.; Oluleye, A.M.; Ojo, A.A. Convective Heat Transfer in a Square Cavity with a Heat-Generating Body of Different Aspect Ratios. Int. J. Eng. Res. Technol. 2019, 8, 555–562. [Google Scholar]
- Bhuiyan, H.; Islam, R.; Alim, M.A. Magnetohydrodynamic free convection in a square cavity with semicircular heated block. Int. J. Eng. Res. Technol. 2014, 11, 675–681. [Google Scholar]
- Ghaddar, N. Natural convection heat transfer between a uniformly heated cylindrical element and its rectangular enclosure. Int. J. Heat Mass Transf. 1992, 35, 2327–2334. [Google Scholar] [CrossRef]
- Shu, C.; Xue, H.; Zhu, Y. Numerical study of natural convection in an eccentric annulus between a square outer cylinder and a circular inner cylinder using DQ method. Int. J. Heat Mass Transf. 2001, 44, 3321–3333. [Google Scholar] [CrossRef]
- Liu, Y.; Thien, N.P.; Kemp, R. Coupled conduction–convection problem for a cylinder in an enclosure. Comput. Mech. 1996, 18, 429–443. [Google Scholar] [CrossRef]
- Deschamps, V.; Desrayaud, G. Modeling a horizontal heat-flux cylinder as a line source. J. Thermophys. Heat Transf. 1994, 8, 84–91. [Google Scholar] [CrossRef]
- Bellman, R.; Kashef, B.; Casti, J. Differential quadrature: A technique for the rapid solution of nonlinear partial differential equations. J. Comput. Phys. 1972, 10, 40–52. [Google Scholar] [CrossRef]
- Shu, C.; Richards, B.E. Application of generalized differential quadrature to solve two-dimension incompressible Navier–Stokes equations. Int. J. Numer. Methods Fluids 1992, 15, 791–798. [Google Scholar] [CrossRef]
- Shu, C.; Richard, B. Parallel simulation of incompressible viscous flows by generalized differential quadrature. Comput. Syst. Eng. 1992, 3, 271–281. [Google Scholar] [CrossRef]
- Shu, C.; Chew, Y.; Khoo, B.; Yeo, K. Application of gdq scheme to simulate incompressible viscous flows around complex geometries. Mech. Res. Commun. 1995, 22, 319–325. [Google Scholar] [CrossRef]
- Shu, C.; Chew, Y.; Khoo, B.; Yeo, K. Solutions of three-dimensional boundary layer equations by global methods of generalized differential-integral quadrature. Int. J. Numer. Methods Heat Fluid Flow 1996, 6, 61–75. [Google Scholar] [CrossRef]
- Shu, C.; Chew, Y.T. Fourier expansion-based differential quadrature and its application to Helmholtz eigenvalue problems. Commun. Numer. Methods Eng. 1997, 13, 643–653. [Google Scholar] [CrossRef]
- Shu, C.; Xue, H. Explicit computation of weighting coefficients in the harmonic differential quadrature. J. Sound Vib. 1997, 204, 549–555. [Google Scholar] [CrossRef]
- Basak, T.; Roy, S.J.; Balakrishnan, A. Effects of thermal boundary conditions on natural convection flows within a square cavity. Int. J. Heat Mass Transf. 2006, 49, 4525–4535. [Google Scholar] [CrossRef]
- Asan, H. Natural convection in an annulus between two isothermal concentric square ducts. Int. Commun. Heat Mass Transf. 2000, 27, 367–376. [Google Scholar] [CrossRef]
- Luo, K.; Wu, J.; Yi, H.-L.; Tan, H.-P. Numerical investigation of heat transfer enhancement in electro-thermo-convection in a square enclosure with an inner circular cylinder. Int. J. Heat Mass Transf. 2017, 113, 1070–1085. [Google Scholar] [CrossRef]
- Ghasemiasl, R.; Molana, M.; Armaghani, T.; Pour, M.S. The Effects of Hot Blocks Geometry and Particle Migration on Heat Transfer and Entropy Generation of a Novel I-Shaped Porous Enclosure. Sustainability 2021, 13, 7190. [Google Scholar] [CrossRef]
- Molana, M.; Ghasemiasl, R.; Armaghani, T. A different look at the effect of temperature on the nanofluids thermal conductivity: Focus on the experimental-based models. J. Therm. Anal. Calorim. 2021, 1–25. [Google Scholar] [CrossRef]
- Armaghani, T.; Sadeghi, M.S.; Rashad, A.M.; Mansour, M.A.; Chamkha, A.J.; Dogonchi, A.S.; Nabwey, H.A. MHD mixed convection of localized heat source/sink in an Al2O3-Cu/water hybrid nanofluidin L-shaped cavity. Alex. Eng. J. 2021, 60, 2947–2962. [Google Scholar] [CrossRef]
- COMSOL Multiphysics® v. 5.6. COMSOL AB, Stockholm, Sweden. Available online: www.comsol.com (accessed on 30 August 2021).
Publisher’s Note: MDPI stays neutral with regard to jurisdictional claims in published maps and institutional affiliations. |
© 2021 by the authors. Licensee MDPI, Basel, Switzerland. This article is an open access article distributed under the terms and conditions of the Creative Commons Attribution (CC BY) license (https://creativecommons.org/licenses/by/4.0/).













