Construction and Characterizations of Antibacterial Surfaces Based on Self-Assembled Monolayer of Antimicrobial Peptides (Pac-525) Derivatives on Gold
Abstract
:1. Introduction
2. Materials and Methods
2.1. Materials
2.2. Preparation of Self-Assembled Monolayers of Antimicrobial Peptides on Gold Substrates
2.3. AMPs Immobilization via Self-Assembled Alkanethiol Monolayers on Gold Substrates
2.4. Samples
2.5. Characterization of AMP-Functionalized Gold Substrates
2.6. Antibacterial Properties
2.6.1. Bacteria
2.6.2. Inhibition Zone Assay
2.6.3. Inhibition Ratio Assay
2.6.4. Live/Dead Bacterial Cell Stain
2.6.5. Field-Emission Scanning Electron Microscopy
2.6.6. Reactive Oxygen Species
2.7. Biocompatibility
2.7.1. Preparation of Samples
2.7.2. Cell Morphology
2.7.3. Live/Dead Cell Stain
2.7.4. Cell Proliferation Assay
2.8. Statistical Analysis
3. Results
3.1. Characterization of the AMP-Functionalized Gold Substrates
3.2. Antibacterial Activity of the AMP-Functionalized Surfaces
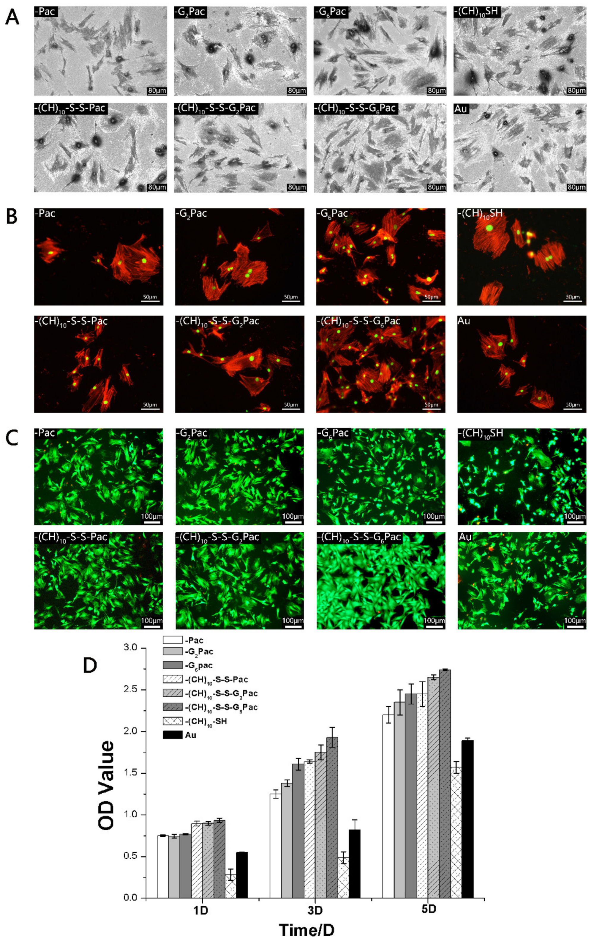
3.3. In Vitro Biocompatibility
4. Discussion
5. Conclusions
Author Contributions
Funding
Institutional Review Board Statement
Informed Consent Statement
Data Availability Statement
Conflicts of Interest
References
- Chua, P.H.; Neoh, K.G.; Kang, E.T.; Wang, W. Surface functionalization of titanium with hyaluronic acid/chitosan polyelectrolyte multilayers and RGD for promoting osteoblast functions and inhibiting bacterial adhesion. Biomaterials 2008, 29, 1412–1421. [Google Scholar] [CrossRef] [PubMed]
- Xavier, J.G.; Geremias, T.C.; Montero, J.F.D.; Vahey, B.R.; Benfatti, C.A.M.; Souza, J.C.M.; Magini, R.S.; Pimenta, A.L. Lactam inhibiting streptococcus mutans growth on titanium. Mater. Sci. Eng. C 2016, 68, 837–841. [Google Scholar] [CrossRef] [PubMed]
- Muszanska, A.K. Functional Polymer Brush-Coating to Prevent Biomaterial Associated Infections. Ph.D. Thesis, University of Groningen, Groningen, The Netherlands, 2013. [Google Scholar]
- Costa, F.; Carvalho, I.F.; Montelaro, R.C.; Gomes, P.; Martins, M.C. Covalent immobilization of antimicrobial peptides (AMPs) onto biomaterial surfaces. Acta Biomater. 2011, 7, 1431–1440. [Google Scholar] [CrossRef] [PubMed] [Green Version]
- Li, J.Y.; Wang, X.J.; Wang, L.N.; Ying, X.X.; Ren, X.; Liu, H.Y.; Xu, L.; Ma, G.W. High in vitro antibacterial activity of Pac-525 against porphyromonasgingivalis biofilms cultured on titanium. Biomed. Res. Int. 2015, 2015, 909870. [Google Scholar] [PubMed] [Green Version]
- Liu, Z.; Ma, S.; Duan, S.; Xuliang, D.; Sun, Y.; Zhang, X.; Xu, X.; Guan, B.; Wang, C.; Hu, M.; et al. Modification of titanium substrates with chimeric peptides comprising antimicrobial and titanium-binding motifs connected by linkers to inhibit biofilm formation. ACS Appl. Mater. Interfaces 2016, 8, 5124–5136. [Google Scholar] [CrossRef]
- Prada-López, I.; Quintas, V.; Vilaboa, C.; Suárez-Quintanilla, D.; Tomás, I. Devices for in situ development of non-disturbed oral biofilm. A systematic review. Front. Microbiol. 2016, 7, 1055. [Google Scholar] [CrossRef] [Green Version]
- Ploux, L.; Beckendorff, S.; Nardin, M.; Neunlist, S. Quantitative and morphological analysis of biofilm formation on self-assembled monolayers. Colloid Surf. B 2007, 57, 174–181. [Google Scholar] [CrossRef]
- Ulman, A. Formation and structure of self-assembled monolayers. Chem. Rev. 1996, 96, 1533–1554. [Google Scholar] [CrossRef]
- Wang, S.; Yang, Y.; Wang, R.; Kong, X.; Wang, X. Mineralization of calcium phosphate controlled by biomimetic self-assembled peptide monolayers via surface electrostatic potentials. Bioact. Mater. 2020, 5, 387–397. [Google Scholar] [CrossRef]
- Dacarro, G.; Cucca, L.; Grisoli, P.; Pallavicini, P.; Patrini, M.; Taglietti, A. Monolayers of polyethilenimine on flat glass: A versatile platform for cations coordination and nanoparticles grafting in the preparation of antibacterial surfaces. Dalton Trans. 2012, 41, 2456–2463. [Google Scholar] [CrossRef]
- Pallavicini, P.; Dacarro, G.; Diaz-Fernandez, Y.A.; Taglietti, A. Coordination chemistry of surface-grafted ligands for antibacterial materials. Coordin. Chem. Rev. 2014, 275, 37–53. [Google Scholar] [CrossRef]
- Santos, C.M.; Kumar, A.; Kolar, S.S.; Contreras-Caceres, R.; McDermott, A.; Cai, C. Immobilization of antimicrobial peptide IG-25 onto fluoropolymers via fluorous interactions and click chemistry. ACS Appl. Mater. Interfaces 2013, 5, 12789–12793. [Google Scholar] [CrossRef] [PubMed] [Green Version]
- Gallo, J.; Holinka, M.; Moucha, C. Antibacterial surface treatment for orthopaedic implants. Int. J. Mol. Sci. 2014, 15, 13849–13880. [Google Scholar] [CrossRef] [PubMed] [Green Version]
- Mishra, B.; Lushnikova, T.; Golla, R.M.; Wang, X.; Wang, G. Design and surface immobilization of short anti-biofilm peptides. Acta Biomater. 2017, 49, 316–328. [Google Scholar] [CrossRef] [PubMed] [Green Version]
- Wimley, W.C.; Hristova, K. Antimicrobial peptides: Successes, challenges and unanswered questions. J. Membr. Biol. 2011, 239, 27–34. [Google Scholar] [CrossRef] [PubMed] [Green Version]
- Splith, K.; Neundorf, I. Antimicrobial peptides with cell- penetrating peptide properties and vice versa. Eur. Biophys. J. 2011, 40, 387–397. [Google Scholar] [CrossRef]
- Sang, Y.; Blecha, F. Antimicrobial peptides and bacteriocins: Alternatives to traditional antibiotics. Anim. Health Res. Rev. 2008, 9, 227–235. [Google Scholar] [CrossRef] [Green Version]
- Lazzaro, B.P.; Zasloff, M.; Rolff, J. Antimicrobial peptides: Application informed by evolution. Science 2020, 368, eaau5480. [Google Scholar] [CrossRef]
- Jorge, P.; Lourenço, A.; Pereira, M.O. New trends in peptide-based anti-biofilm strategies: A review of recent achievements and bioinformatic approaches. Biofouling 2012, 28, 1033–1061. [Google Scholar] [CrossRef] [Green Version]
- De Silva, B.R.; de Freitas, V.A.A.; Nascimento-Neto, L.G.; Carneiro, V.A.; Arruda, F.V.S.; de Aguiar, A.S.W.; Cavada, B.S.; Teixeira, E.H. Teixeira, Antimicrobial peptide control of pathogenic microorganisms of the oral cavity: A review of the literature. Peptides 2012, 36, 315–321. [Google Scholar] [CrossRef]
- Shriver-Lake, L.C.; Anderson, G.P.; Taitt, C.R. Effect of linker length on cell capture by poly(ethylene glycol)-immobilized antimicrobial peptides. Langmuir 2017, 33, 2878–2884. [Google Scholar] [CrossRef] [PubMed]
- Horibe, K.; Nakamichi, Y.; Uehara, S.; Nakamura, M.; Koide, M.; Kobayashi, Y.; Takahashi, N.; Udagawa, N. Roles of cathelicidin-related antimicrobial peptide in murine osteoclastogenesis. Immunology 2013, 140, 344–351. [Google Scholar] [CrossRef] [PubMed]
- Supanchart, C.; Thawanaphong, S.; Makeudom, A.; Bolscher, J.G.; Nazmi, K.; Kornak, U.; Krisanaprakornkit, S. The antimicrobial peptide, LL-37, inhibits in vitro osteoclastogenesis. J. Dent. Res. 2012, 91, 1071–1077. [Google Scholar] [CrossRef] [Green Version]
- He, Y.; Jin, Y.; Wang, X. An antimicrobial peptide-loaded gelatin/chitosan nanofibrous membrane fabricated by sequential layer-by-layer electrospinning and electrospraying techniques. Nanomaterials 2018, 8, 327. [Google Scholar] [CrossRef] [Green Version]
- Wei, S.Y.; Wu, J.M.; Kuo, Y.Y.; Chen, H.L.; Yip, B.S.; Tzeng, S.R.; Cheng, J.W. Solution structure of a novel tryptophan-rich peptide with bidirectional antimicrobial activity. J. Bacteriol. 2006, 188, 328–334. [Google Scholar] [CrossRef] [Green Version]
- He, Y.; Jin, Y.; Ying, X.; Wu, Q.; Yao, S.; Li, Y.; Liu, H. Development of an antimicrobial peptide-loaded mineralized collagen bone scaffold for infective bone defect repair. Regen. Biomater. 2020, 7, 515–525. [Google Scholar] [CrossRef]
- Mishra, B.; Basu, A.; Chua, R.R.Y.; Saravanan, R.; Tambyah, P.A.; Ho, B.; Chang, M.W.; Leong, S.S.J. Site specific immobilization of a potent antimicrobial peptide onto silicone catheters: Evaluation against urinary tract infection pathogens. J. Mater. Chem. B 2014, 2, 1706–1716. [Google Scholar] [CrossRef] [PubMed] [Green Version]
- Emerson, R.J.T.; Bergstrom, T.S.; Liu, Y.; Soto, E.R.; Brown, C.A.; McGimpsey, W.G.; Camesano, T.A. Microscale correlation between surface chemistry, texture, and the adhesive strength of staphylococcus epidermidis. Langmuir 2006, 22, 11311–11321. [Google Scholar] [CrossRef] [PubMed]
- Bagheri, M.; Beyermann, M.; Dathe, M. Mode of action of cationic antimicrobial peptides defines the tethering position and the efficacy of biocidal surfaces. Bioconjug. Chem. 2012, 23, 66–74. [Google Scholar] [CrossRef] [PubMed]
- Hamoudi, H.; Kao, P.; Nefedov, A.; Allara, D.L.; Zharnikov, M. X-ray spectroscopy characterization of self-assembled monolayers of nitrile-substituted oligo (phenylene ethynylene) s with variable chain length. Beilstein J. Nanotechnol. 2012, 3, 12–24. [Google Scholar] [CrossRef] [Green Version]
- Laiho, T.; Leiro, J.A.; Lukkari, J. XPS study of irradiation damage and different metal–sulfur bonds in dodecanethiol monolayers on gold and platinum surfaces. Appl. Surf. Sci. 2003, 212–213, 525–529. [Google Scholar] [CrossRef]
- Vericat, C.; Vela, M.E.; Benitez, G.A.; Gago, J.A.M.; Torrelles, X.; Salvarezza, R.C. Surface characterization of sulfur and alkanethiol self-assembled monolayers on Au (111). J. Phys. Condens. Matter 2006, 18, R867–R900. [Google Scholar] [CrossRef]
- Park, T.; Kang, H.; Choi, I.; Chung, H.; Ito, E.; Hara, M.; Noh, J. Formation and structure of self-assembled monolayers of octylthioacetates on Au(111) in catalytic tetrabutylammonium cyanide solution. Bull. Korean Chem. Soc. 2009, 30, 441. [Google Scholar]
- Yazici, H.; O’Neill, M.B.; Kacar, T.; Wilson, B.R.; Oren, E.E.; Sarikaya, M.; Tamerler, C. Engineered chimeric peptides as antimicrobial surface coating agents toward infection-free implants. ACS Appl. Mater. Interfaces 2016, 8, 5070–5081. [Google Scholar] [CrossRef] [PubMed] [Green Version]







| AMPs | Peptide Sequence |
|---|---|
| -Pac | Ac-C-KWRRWVRWI-NH2 |
| -G2Pac | Ac-CGG-KWRRWVRWI-NH2 |
| -G6Pac | Ac-CGGGGGG-KWRRWVRWI-NH2 |
| SAMs | -Pac | -G2Pac | -G6Pac | -(CH)10- -S-S-Pac | -(CH)10- -S-S-G2Pac | -(CH)10- -S-S-G6Pac | -(CH)10SH |
|---|---|---|---|---|---|---|---|
| Atomic S/Au | 0.24 | 0.34 | 0.45 | 0.34 | 0.52 | 0.51 | 0.62 |
| Area of peak 1 | 6765.78 | 4267.14 | 7369.58 | 6964.18 | 6378.79 | 9172.12 | 3321.83 |
| Area of peak 2 | 7346.28 | 7111.32 | 17485.07 | 10822.13 | 15535.65 | 18727.04 | 9494.15 |
| Area of sum | 21569.10 | 18498.09 | 35511.22 | 24316.05 | 30810.29 | 34699.79 | 21790.82 |
| Grafting density Au-S | 0.08 | 0.08 | 0.09 | 0.10 | 0.11 | 0.13 | 0.09 |
| Grafting density S-S | - | - | - | 0.06 | 0.09 | 0.08 | - |
| Bacteria | -Pac | -G2Pac | -G6Pac | -(CH)10- -S-S-Pac | -(CH)10- -S-S-G2Pac | -(CH)10- -S-S-G6Pac |
|---|---|---|---|---|---|---|
| Coli (%) | 24. 3 ± 3.8 | 24. 9 ± 4.6 | 50. 2 ± 2.0 | 58. 0 ± 4.8 | 59. 5 ± 4.8 | 99. 6 ± 0.3 |
| S. aureus (%) | 20. 8 ± 5.3 | 21. 4 ± 5.1 | 39. 8 ± 1.6 | 55. 3 ± 3.8 | 59. 1 ± 1.1 | 66. 8 ± 0.4 |
| Bacteria | -Pac | -G2Pac | -G6Pac | -(CH)10- -S-S-Pac | -(CH)10- -S-S-G2Pac | -(CH)10- -S-S-G6Pac | -(CH)10SH | Au |
|---|---|---|---|---|---|---|---|---|
| E. coli (‰) | 15.99 ± 2.45 | 14.67 ± 2.36 | 28.89 ± 3.81 | 20.23 ± 4.60 | 22.21 ± 5.83 | 57.44 ± 3.65 | 0.13 ± 0.11 | 0.13 ± 0.12 |
| S. aureus (‰) | 2.71 ± 1.23 | 2.89 ± 1.83 | 17.26 ± 2.35 | 6.50 ± 1.81 | 6.51 ± 2.83 | 43.97 ± 6.35 | 0.26 ± 0.13 | 0.24 ± 0.11 |
Publisher’s Note: MDPI stays neutral with regard to jurisdictional claims in published maps and institutional affiliations. |
© 2021 by the authors. Licensee MDPI, Basel, Switzerland. This article is an open access article distributed under the terms and conditions of the Creative Commons Attribution (CC BY) license (https://creativecommons.org/licenses/by/4.0/).
Share and Cite
Zhang, Z.; Kou, N.; Ye, W.; Wang, S.; Lu, J.; Lu, Y.; Liu, H.; Wang, X. Construction and Characterizations of Antibacterial Surfaces Based on Self-Assembled Monolayer of Antimicrobial Peptides (Pac-525) Derivatives on Gold. Coatings 2021, 11, 1014. https://doi.org/10.3390/coatings11091014
Zhang Z, Kou N, Ye W, Wang S, Lu J, Lu Y, Liu H, Wang X. Construction and Characterizations of Antibacterial Surfaces Based on Self-Assembled Monolayer of Antimicrobial Peptides (Pac-525) Derivatives on Gold. Coatings. 2021; 11(9):1014. https://doi.org/10.3390/coatings11091014
Chicago/Turabian StyleZhang, Zijiao, Ni Kou, Weilong Ye, Shuo Wang, Jiaju Lu, Yun Lu, Huiying Liu, and Xiumei Wang. 2021. "Construction and Characterizations of Antibacterial Surfaces Based on Self-Assembled Monolayer of Antimicrobial Peptides (Pac-525) Derivatives on Gold" Coatings 11, no. 9: 1014. https://doi.org/10.3390/coatings11091014
APA StyleZhang, Z., Kou, N., Ye, W., Wang, S., Lu, J., Lu, Y., Liu, H., & Wang, X. (2021). Construction and Characterizations of Antibacterial Surfaces Based on Self-Assembled Monolayer of Antimicrobial Peptides (Pac-525) Derivatives on Gold. Coatings, 11(9), 1014. https://doi.org/10.3390/coatings11091014

