Development of an NGS-Based Workflow for Improved Monitoring of Circulating Plasmids in Support of Risk Assessment of Antimicrobial Resistance Gene Dissemination
Abstract
1. Introduction
2. Results
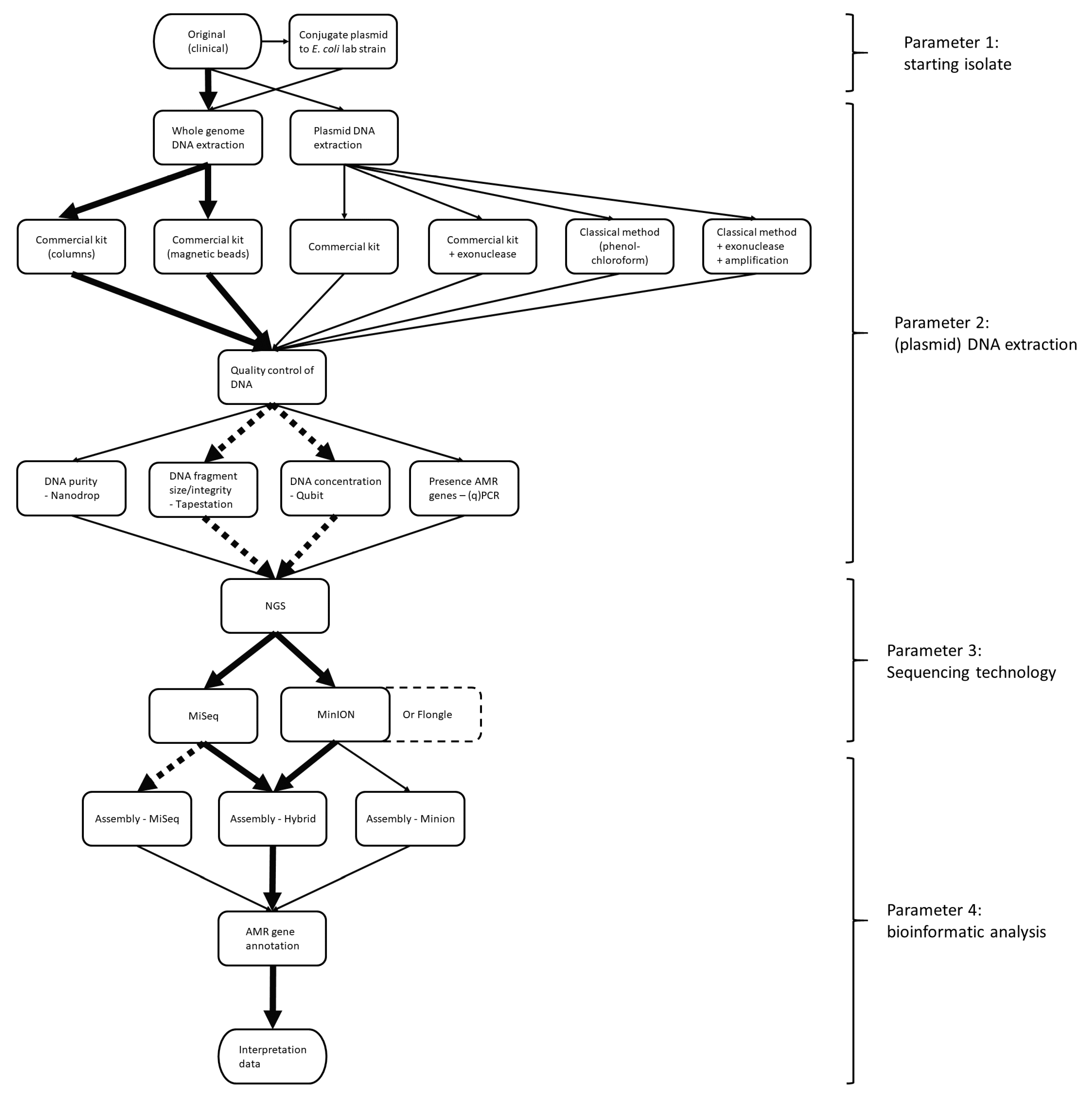
2.1. Development of an Optimized Workflow for Plasmid Reconstruction Using NGS Data
2.1.1. Assessing the Nature of the Starting Isolate
2.1.2. Assessing DNA Extraction Methods
2.1.3. Accuracy of AMR Gene Prediction
2.2. Further Optimization of the Workflow Using Flongle Flow Cells
2.3. Application of the Workflow on Salmonella Kentucky Case Study
3. Discussion
4. Material and Methods
4.1. Bacterial Isolates
4.2. Antimicrobial Susceptibility
4.3. Conjugation
4.4. DNA Extractions
4.4.1. Whole-Genome DNA Extraction with Genomic Tip 100
4.4.2. Whole-Genome DNA Extraction with MagCore Genomic DNA Bacterial Kit
4.4.3. Plasmid Extraction with Genomic Tip 500 and Plasmid Extraction Buffers
4.4.4. Plasmid DNA Extraction Genomic Tip 500, Plasmid Extraction Buffers and an Exonuclease
4.4.5. Plasmid DNA Extraction with Phenol Chloroform
4.4.6. Plasmid DNA Extraction with Phenol Chloroform, an Exonuclease and Amplification
4.5. Quality Control of DNA
4.6. qPCR Reactions
4.7. Next-Generation Sequencing
4.8. Bioinformatics Analysis
Supplementary Materials
Author Contributions
Funding
Acknowledgments
Conflicts of Interest
References
- WHO. Antimicrobial Resistance: Global Report on Surveillance 2014; WHO Press: Geneva, Switzerland, 2014. [Google Scholar]
- Sørensen, S.J.; Bailey, M.; Hansen, L.H.; Kroer, N.; Wuertz, S. Studying plasmid horizontal transfer in situ: A critical review. Nat. Rev. Microbiol. 2005, 3, 700–710. [Google Scholar] [CrossRef] [PubMed]
- Carattoli, A. Plasmids and the spread of resistance. Int. J. Med. Microbiol. 2013, 303, 298–304. [Google Scholar] [CrossRef] [PubMed]
- Guiney, D.G. Promiscuous Transfer of Drug Resistance in Gram-Negative Bacteria. J. Infect. Dis. 1984, 149, 320–329. [Google Scholar] [CrossRef] [PubMed]
- Trieu-Cuot, P.; Carlier, C.; Martin, P.; Courvalin, P. Plasmid transfer by conjugation from Escherichia coli to Gram-positive bacteria. FEMS Microbiol. Lett. 1987, 48, 289–294. [Google Scholar] [CrossRef]
- Mazodier, P.; Petter, R.; Thompson, C. Intergeneric conjugation between Escherichia coli and Streptomyces species. J. Bacteriol. 1989, 171, 3583–3585. [Google Scholar] [CrossRef] [PubMed]
- Singh, D.; Choudhury, R.; Panda, S. Emergence and dissemination of antibiotic resistance: A global problem. Indian J. Med. Microbiol. 2012, 30, 384. [Google Scholar] [CrossRef]
- Arcilla, M.S.; van Hattem, J.M.; Haverkate, M.R.; Bootsma, M.C.J.; van Genderen, P.J.J.; Goorhuis, A.; Grobusch, M.P.; Lashof, A.M.O.; Molhoek, N.; Schultsz, C.; et al. Import and spread of extended-spectrum β-lactamase-producing Enterobacteriaceae by international travellers (COMBAT study): A prospective, multicentre cohort study. Lancet Infect. Dis. 2017, 17, 78–85. [Google Scholar] [CrossRef]
- Coque, T.M.; Baquero, F.; Canton, R. Increasing prevalence of ESBL-producing Enterobacteriaceae in Europe. Eurosurveillance 2008, 13, 19044. [Google Scholar]
- Magiorakos, A.P.; Suetens, C.; Monnet, D.L.; Gagliotti, C.; Heuer, O.E. The rise of carbapenem resistance in Europe: Just the tip of the iceberg? Antimicrob. Resist. Infect. Control 2013, 2, 6. [Google Scholar] [CrossRef]
- Kopotsa, K.; Osei Sekyere, J.; Mbelle, N.M. Plasmid evolution in carbapenemase-producing Enterobacteriaceae: A review. Ann. N. Y. Acad. Sci. 2019, 1457, 61–91. [Google Scholar] [CrossRef]
- Shen, Z.; Wang, Y.; Shen, Y.; Shen, J.; Wu, C. Early emergence of mcr-1 in Escherichia coli from food-producing animals. Lancet Infect. Dis. 2016, 16, 293. [Google Scholar] [CrossRef]
- Wang, R.; van Dorp, L.; Shaw, L.P.; Bradley, P.; Wang, Q.; Wang, X.; Jin, L.; Zhang, Q.; Liu, Y.; Rieux, A.; et al. The global distribution and spread of the mobilized colistin resistance gene mcr-1. Nat. Commun. 2018, 9, 1179. [Google Scholar] [CrossRef] [PubMed]
- Grami, R.; Mansour, W.; Mehri, W.; Bouallègue, O.; Boujaâfar, N.; Madec, J.-Y.; Haenni, M. Impact of food animal trade on the spread of mcr-1 -mediated colistin resistance, Tunisia, July 2015. Eurosurveillance 2016, 21, 30144. [Google Scholar] [CrossRef] [PubMed]
- McGann, P.; Snesrud, E.; Maybank, R.; Corey, B.; Ong, A.C.; Clifford, R.; Hinkle, M.; Whitman, T.; Lesho, E.; Schaecher, K.E. Escherichia coli Harboring mcr-1 and bla CTX-M on a Novel IncF Plasmid: First Report of mcr-1 in the United States. Antimicrob. Agents Chemother. 2016, 60, 4420–4421. [Google Scholar] [CrossRef] [PubMed]
- Yang, Y.Q.; Zhang, A.-Y.; Ma, S.-Z.; Kong, L.-H.; Li, Y.-X.; Liu, J.-X.; Davis, M.A.; Guo, X.-Y.; Liu, B.-H.; Lei, C.-W.; et al. Co-occurrence of mcr-1 and ESBL on a single plasmid in Salmonella enterica. J. Antimicrob. Chemother. 2016, 71, 2336–2338. [Google Scholar] [CrossRef]
- European Food Safety Authority (EFSA). Antimicrobial Resistance in the EU: Infections with Foodborne Bacteria Becoming Harder to Treat. 2020. Available online: http://www.efsa.europa.eu/en/news/antimicrobial-resistance-eu-infections-foodborne-bacteria-becoming-harder-treat (accessed on 20 March 2020).
- Rozwandowicz, M.; Brouwer, M.S.M.; Fischer, J.; Wagenaar, J.A.; Gonzalez-Zorn, B.; Guerra, B.; Mevius, D.J.; Hordijk, J. Plasmids carrying antimicrobial resistance genes in Enterobacteriaceae. J. Antimicrob. Chemother. 2018, 73, 1121–1137. [Google Scholar] [CrossRef]
- Decousser, J.W.; Poirel, L.; Nordmann, P. Recent advances in biochemical and molecular diagnostics for the rapid detection of antibiotic-resistant Enterobacteriaceae: A focus on ß-lactam resistance. Expert Rev. Mol. Diagn. 2017, 17, 327–350. [Google Scholar] [CrossRef]
- Götz, A.; Pukall, R.; Smit, E.; Tietze, E.; Prager, R.; Tschäpe, H.; van Elsas, J.D.; Smalla, K. Detection and characterization of broad-host-range plasmids in environmental bacteria by PCR. Appl. Environ. Microbiol. 1996, 62, 2621–2628. [Google Scholar] [CrossRef]
- Carattoli, A.; Bertini, A.; Villa, L.; Falbo, V.; Hopkins, K.L.; Threlfall, E.J. Identification of plasmids by PCR-based replicon typing. J. Microbiol. Methods 2005, 63, 219–228. [Google Scholar] [CrossRef]
- Bonnin, R.A.; Poirel, L.; Carattoli, A.; Nordmann, P. Characterization of an IncFII Plasmid Encoding NDM-1 from Escherichia coli ST131. PLoS ONE 2012, 7, e34752. [Google Scholar] [CrossRef]
- Orlek, A.; Stoesser, N.; Anjum, M.F.; Doumith, M.; Ellington, M.J.; Peto, T.; Crook, D.; Woodford, N.; Sarah Walker, A.; Phan, H.; et al. Plasmid classification in an era of whole-genome sequencing: Application in studies of antibiotic resistance epidemiology. Front. Microbiol. 2017, 8, 182. [Google Scholar] [CrossRef] [PubMed]
- Te Riele, H.; Michel, B.; Ehrlich, S.D. Single-stranded plasmid DNA in Bacillus subtilis and Staphylococcus aureus. Proc. Natl. Acad. Sci. USA 1986, 83, 2541–2545. [Google Scholar] [CrossRef] [PubMed]
- Smalla, K.; Heuer, H.; Götz, A.; Niemeyer, D.; Krögerrecklenfort, E.; Tietze, E. Exogenous Isolation of Antibiotic Resistance Plasmids from Piggery Manure Slurries Reveals a High Prevalence and Diversity of IncQ-Like Plasmids. Appl. Environ. Microbiol. 2000, 66, 4854–4862. [Google Scholar] [CrossRef] [PubMed]
- Neuert, S.; Nair, S.; Day, M.R.; Doumith, M.; Ashton, P.M.; Mellor, K.C.; Jenkins, C.; Hopkins, K.L.; Woodford, N.; de Pinna, E.; et al. Prediction of Phenotypic Antimicrobial Resistance Profiles From Whole Genome Sequences of Non-typhoidal. Salmonella enterica. Front. Microbiol. 2018, 9, 592. [Google Scholar] [CrossRef] [PubMed]
- Arredondo-Alonso, S.; Willems, R.J.; van Schaik, W.; Schürch, A.C. On the (im)possibility of reconstructing plasmids from whole-genome short-read sequencing data. Microb. Genom. 2017, 3, e000128. [Google Scholar] [CrossRef]
- Jorgensen, T.S.; Kiil, A.S.; Hansen, M.A.; Sorensen, S.J.; Hansen, L.H. Current strategies for mobilome research. Front. Microbiol. 2015, 5, 750. [Google Scholar]
- Smalla, K.; Jechalke, S.; Top, E.M. Plasmid Detection, Characterization, and Ecology. Microbiol. Spectr. 2015, 3, 445–458. [Google Scholar] [CrossRef]
- George, S.; Pankhurst, L.; Hubbard, A.; Votintseva, A.; Stoesser, N.; Sheppard, A.E.; Mathers, A.; Norris, R.; Navickaite, I.; Eaton, C.; et al. Resolving plasmid structures in Enterobacteriaceae using the MinION nanopore sequencer: Assessment of MinION and MinION/Illumina hybrid data assembly approaches. Microb. Genom. 2017, 3, e000118. [Google Scholar] [CrossRef]
- Makałowski, W.; Gotea, V.; Pande, A.; Makałowska, I. Transposable Elements: Classification, Identification, and Their Use As a Tool For Comparative Genomics. Methods Mol. Biol. 2019, 1910, 177–207. [Google Scholar]
- Lindsey, R.L.; Batra, D.; Smith, P.; Patel, P.N.; Tagg, K.A.; Garcia-Toledo, L.; Loparev, V.N.; Juieng, P.; Sheth, M.; Joung, Y.J.; et al. PacBio Genome Sequences of Escherichia coli Serotype O157:H7, Diffusely Adherent E. coli, and Salmonella enterica Strains, All Carrying Plasmids with an mcr-1 Resistance Gene. Microbiol. Resour. Announc. 2018, 7. [Google Scholar] [CrossRef]
- Li, R.; Xie, M.; Dong, N.; Lin, D.; Yang, X.; Wong, M.H.Y.; Chan, E.W.-C.; Chen, S. Efficient generation of complete sequences of MDR-encoding plasmids by rapid assembly of MinION barcoding sequencing data. Gigascience 2018, 7, 1–9. [Google Scholar] [CrossRef] [PubMed]
- Wick, R.R.; Judd, L.M.; Gorrie, C.L.; Holt, K.E. Completing bacterial genome assemblies with multiplex MinION sequencing. Microb. Genom. 2017. [Google Scholar] [CrossRef] [PubMed]
- Ashton, P.M.; Nair, S.; Dallman, T.; Rubino, S.; Rabsch, W.; Mwaigwisya, S.; Wain, J.; O’Grady, J. MinION nanopore sequencing identifies the position and structure of a bacterial antibiotic resistance island. Nat. Biotechnol. 2015, 33, 296–300. [Google Scholar] [CrossRef] [PubMed]
- Dong, N.; Lin, D.; Zhang, R.; Chan, E.W.C.; Chen, S. Carriage of blaKPC-2 by a virulence plasmid in hypervirulent Klebsiella pneumoniae. J. Antimicrob. Chemother. 2018. [Google Scholar] [CrossRef] [PubMed]
- NanoPore. Assessing Input DNA. 2016. Available online: https://community.nanoporetech.com/protocols/input-dna-rna-qc/v/idi_s1006_v1_revb_18apr2016/assessing-input-dna (accessed on 13 January 2020).
- Haines, A.S.; Jones, K.; Batt, S.M.; Kosheleva, I.A.; Thomas, C.M. Sequence of plasmid pBS228 and reconstruction of the IncP-1α phylogeny. Plasmid 2007, 58, 76–83. [Google Scholar] [CrossRef]
- Hattori, M.; Sakaki, Y. Dideoxy sequencing method using denatured plasmid templates. Anal. Biochem. 1986, 152, 232–238. [Google Scholar] [CrossRef]
- Stephen, D.; Jones, C.; Schofield, J.P. A rapid method for isolating high quality plasmid DNA suitable for DNA sequencing. Nucleic Acids Res. 1990, 18, 7463–7464. [Google Scholar] [CrossRef][Green Version]
- Bimboim, H.C.; Doly, J. A rapid alkaline extraction procedure for screening recombinant plasmid DNA. Nucleic Acids Res. 1979, 7, 1513–1523. [Google Scholar] [CrossRef]
- Kado, C.I.; Liu, S.T. Rapid procedure for detection and isolation of large and small plasmids. J. Bacteriol. 1981, 145, 1365–1373. [Google Scholar] [CrossRef]
- Villa, L.; Carattoli, A. Plasmid Typing and Classification. In Horizontal Gene Transfer; Humana: New York, NY, USA, 2020; Volume 2075, pp. 309–321. [Google Scholar] [CrossRef]
- Delaney, S.; Murphy, R.; Walsh, F. A Comparison of Methods for the Extraction of Plasmids Capable of Conferring Antibiotic Resistance in a Human Pathogen From Complex Broiler Cecal Samples. Front. Microbiol. 2018, 9, 1731. [Google Scholar] [CrossRef]
- Engebrecht, J.; Brent, R.; Kaderbhai, M.A. Minipreps of Plasmid DNA. Curr. Protoc. Mol. Biol. 1991, 15. [Google Scholar] [CrossRef] [PubMed]
- PacBio. Documentation. Available online: https://www.pacb.com/support/documentation/ (accessed on 13 January 2020).
- Rhoads, A.; Au, K.F. PacBio Sequencing and Its Applications. Genom. Proteom. Bioinform. 2015, 13, 278–289. [Google Scholar] [CrossRef] [PubMed]
- Karlsson, E.; Lärkeryd, A.; Sjödin, A.; Forsman, M.; Stenberg, P. Scaffolding of a bacterial genome using MinION nanopore sequencing. Sci. Rep. 2015, 5, 11996. [Google Scholar] [CrossRef] [PubMed]
- Del Fabbro, C.; Scalabrin, S.; Morgante, M.; Giorgi, F.M. An Extensive Evaluation of Read Trimming Effects on Illumina NGS Data Analysis. PLoS ONE 2013, 8, e85024. [Google Scholar] [CrossRef] [PubMed]
- Alcock, B.P.; Raphenya, A.R.; Lau, T.T.Y.; Tsang, K.K.; Bouchard, M.; Edalatmand, A.; Huynh, W.; Nguyen, A.-L.V.; Cheng, A.A.; Liu, S.; et al. CARD 2020: Antibiotic resistome surveillance with the comprehensive antibiotic resistance database. Nucleic Acids Res. 2019. [Google Scholar] [CrossRef] [PubMed]
- Zankari, E.; Hasman, H.; Cosentino, S.; Vestergaard, M.; Rasmussen, S.; Lund, O.; Aarestrup, F.M.; Larsen, M.V. Identification of acquired antimicrobial resistance genes. J. Antimicrob. Chemother. 2012, 67, 2640–2644. [Google Scholar] [CrossRef]
- Carattoli, A.; Zankari, E.; García-Fernández, A.; Voldby Larsen, M.; Lund, O.; Villa, L.; Møller Aarestrup, F.; Hasman, H. In Silico Detection and Typing of Plasmids using PlasmidFinder and Plasmid Multilocus Sequence Typing. Antimicrob. Agents Chemother. 2014, 58, 3895–3903. [Google Scholar] [CrossRef]
- Galata, V.; Fehlmann, T.; Backes, C.; Keller, A. PLSDB: A resource of complete bacterial plasmids. Nucleic Acids Res. 2019, 47, D195–D202. [Google Scholar] [CrossRef]
- Brooks, L.; Kaze, M.; Sistrom, M. A Curated, Comprehensive Database of Plasmid Sequences. Microbiol. Resour. Announc. 2019, 8. [Google Scholar] [CrossRef]
- Becker, L.; Steglich, M.; Fuchs, S.; Werner, G.; Nübel, U. Comparison of six commercial kits to extract bacterial chromosome and plasmid DNA for MiSeq sequencing. Sci. Rep. 2016, 6, 28063. [Google Scholar] [CrossRef]
- Polak-Berecka, M.; Waśko, A. A comparison of methods for isolating large plasmid DNA from lactococci. Ann. UMCS Biol. 2010, 65, 7–14. [Google Scholar] [CrossRef]
- Lipworth, S.; Pickford, H.; Sanderson, N.D.; Chau, K.; Kavanagh, J.; Barker, L.; Vaughan, A.; Swann, J.; Andersson, M.; Jeffery, K.J.; et al. Optimised use of Oxford Nanopore Flowcells for Hybrid Assemblies. bioRxiv 2020. [Google Scholar] [CrossRef]
- De Maio, N.; Shaw, L.P.; Hubbard, A.; George, S.; Sanderson, N.D.; Swann, J.; Wick, R.; AbuOun, M.; Stubberfield, E.; Hoosdally, S.J.; et al. Comparison of long-read sequencing technologies in the hybrid assembly of complex bacterial genomes. Microb. Genom. 2019, 5. [Google Scholar] [CrossRef] [PubMed]
- Hilpert, C.; Bricheux, G.; Debroas, D. Reconstruction of plasmids by shotgun sequencing from environmental DNA: Which bioinformatic workflow? Brief. Bioinform. 2020. [Google Scholar] [CrossRef]
- EUCAST. Clinical Breakpoints—Breakpoints and Guidance. 2020. Available online: https://eucast.org/clinical_breakpoints/ (accessed on 14 February 2020).
- EFSA; ECDC. The European Union summary report on antimicrobial resistance in zoonotic and indicator bacteria from humans, animals and food in 2017. EFSA J. 2019, 17, 6007. [Google Scholar]
- Hall, R.M. Salmonella genomic islands and antibiotic resistance in Salmonella enterica. Future Microbiol. 2010, 5, 1525–1538. [Google Scholar] [CrossRef]
- Levings, R.S.; Partridge, S.R.; Djordjevic, S.P.; Hall, R.M. SGI1-K, a Variant of the SGI1 Genomic Island Carrying a Mercury Resistance Region, in Salmonella enterica Serovar Kentucky. Antimicrob. Agents Chemother. 2007, 51, 317–323. [Google Scholar] [CrossRef]
- Lei, C.W.; Zhang, Y.; Wang, X.C.; Gao, Y.F.; Wang, H.N. Draft genome sequence of a multidrug-resistant Salmonella enterica serotype Kentucky ST198 with chromosomal integration of blaCTX-M-14b isolated from a poultry slaughterhouse in China. J. Glob. Antimicrob. Resist. 2020, 20, 145–146. [Google Scholar] [CrossRef]
- Smith, G.R. Homologous recombination in procaryotes. Microbiol. Rev. 1988, 52, 1–28. [Google Scholar] [CrossRef]
- Campbell, A.M. Chromosomal insertion sites for phages and plasmids. J. Bacteriol. 1992, 174, 7495–7499. [Google Scholar] [CrossRef]
- Wick, R.R.; Judd, L.M.; Gorrie, C.L.; Holt, K.E. Unicycler: Resolving bacterial genome assemblies from short and long sequencing reads. PLoS Comput. Biol. 2017, 13, e1005595. [Google Scholar] [CrossRef] [PubMed]
- Afgan, E.; Baker, D.; Batut, B.; van den Beek, M.; Bouvier, D.; Čech, M.; Chilton, J.; Clements, D.; Coraor, N.; Grüning, B.A.; et al. The Galaxy platform for accessible, reproducible and collaborative biomedical analyses: 2018 update. Nucleic Acids Res. 2018, 46, W537–W544. [Google Scholar] [CrossRef]
- Antipov, D.; Hartwick, N.; Shen, M.; Raiko, M.; Lapidus, A.; Pevzner, P.A. plasmidSPAdes: Assembling plasmids from whole genome sequencing data. Bioinformatics 2016, 32, 3380–3387. [Google Scholar] [CrossRef] [PubMed]
- Vielva, L.; de Toro, M.; Lanza, V.F.; de la Cruz, F. PLACNETw: A web-based tool for plasmid reconstruction from bacterial genomes. Bioinformatics 2017, 33, 3796–3798. [Google Scholar] [CrossRef] [PubMed]
- Koren, S.; Walenz, B.P.; Berlin, K.; Miller, J.R.; Bergman, N.H.; Phillippy, A.M. Canu: Scalable and accurate long-read assembly via adaptive k -mer weighting and repeat separation. Genome Res. 2017, 27, 722–736. [Google Scholar] [CrossRef] [PubMed]
- Xu, Y.; Lewandowski, K.; Lumley, S.; Pullan, S.; Vipond, R.; Carroll, M.; Foster, D.; Matthews, P.C.; Peto, T.; Crook, D. Detection of Viral Pathogens with Multiplex Nanopore MinION Sequencing: Be Careful with Cross-Talk. Front. Microbiol. 2018, 9, 2225. [Google Scholar] [CrossRef]
- Jain, M.; Koren, S.; Miga, K.H.; Quick, J.; Rand, A.C.; Sasani, T.A.; Tyson, J.R.; Beggs, A.D.; Dilthey, A.T.; Fiddes, I.T.; et al. Nanopore sequencing and assembly of a human genome with ultra-long reads. Nat. Biotechnol. 2018, 36, 338–345. [Google Scholar] [CrossRef]
- Overballe-Petersen, S.; Roer, L.; Ng, K.; Hansen, F.; Justesen, U.S.; Andersen, L.P.; Stegger, M.; Hammerum, A.M.; Hasman, H. Complete Nucleotide Sequence of an Escherichia coli Sequence Type 410 Strain Carrying bla NDM-5 on an IncF Multidrug Resistance Plasmid and bla OXA-181 on an IncX3 Plasmid. Genome Announc. 2018, 6. [Google Scholar] [CrossRef]
- Arredondo-Alonso, S.; Rogers, M.R.C.; Braat, J.C.; Verschuuren, T.D.; Top, J.; Corander, J.; Willems, R.J.L.; Schürch, A.C. mlplasmids: A user-friendly tool to predict plasmid- and chromosome-derived sequences for single species. Microb. Genom. 2018, 4. [Google Scholar] [CrossRef]
- Thomas, C.M.; Thomson, N.R.; Cerdeño-Tárraga, A.M.; Brown, C.J.; Top, E.M.; Frost, L.S. Annotation of plasmid genes. Plasmid 2017, 91, 61–67. [Google Scholar] [CrossRef]
- Ponsero, A.J.; Hurwitz, B.L. The Promises and Pitfalls of Machine Learning for Detecting Viruses in Aquatic Metagenomes. Front. Microbiol. 2019, 10. [Google Scholar] [CrossRef]
- Teschendorff, A.E. Avoiding common pitfalls in machine learning omic data science. Nat. Mater. 2019, 18, 422–427. [Google Scholar] [CrossRef] [PubMed]
- Pesesky, M.W.; Hussain, T.; Wallace, M.; Patel, S.; Andleeb, S.; Burnham, C.-A.D.; Dantas, G. Evaluation of Machine Learning and Rules-Based Approaches for Predicting Antimicrobial Resistance Profiles in Gram-negative Bacilli from Whole Genome Sequence Data. Front. Microbiol. 2016, 7, 1887. [Google Scholar] [CrossRef] [PubMed]
- WHO Advisory Group on Integrated Surveillance of Antimicrobial Resistance (AGISAR). Critically Important Antimicrobials for Human Medicine, 6th ed.; WHO Press: Geneva, Switzerland, 2019; Available online: https://www.who.int/foodsafety/publications/antimicrobials-sixth/en/ (accessed on 27 March 2020).
- Tacconelli, E.; Carrara, E.; Savoldi, A.; Harbarth, S.; Mendelson, M.; Monnet, D.L.; Pulcini, C.; Kahlmeter, G.; Kluytmans, J.; Carmeli, Y.; et al. Discovery, research, and development of new antibiotics: The WHO priority list of antibiotic-resistant bacteria and tuberculosis. Lancet Infect. Dis. 2018, 18, 318–327. [Google Scholar] [CrossRef]
- Hawkey, J.; Le Hello, S.; Doublet, B.; Granier, S.A.; Hendriksen, R.S.; Fricke, W.F.; Ceyssens, P.-J.; Gomart, C.; Billman-Jacobe, H.; Holt, K.E.; et al. Global phylogenomics of multidrug-resistant Salmonella enterica serotype Kentucky ST198. Microb. Genom. 2019, 5. [Google Scholar] [CrossRef]
- Coipan, C.; Westrell, T.; van Hoek, A.; Alm, E.; Kotila, S.; Berbers, B.; De Keersmaecker, S.; Ceyssens, P.-J.; Borg, M.-L.; Chattaway, M.; et al. Genomic epidemiology of emerging ESBL-producing Salmonella Kentucky blaCTX-M-14b in Europe. 2020; in revision. [Google Scholar]
- Poirel, L.; Lartigue, M.F.; Decousser, J.W.; Nordmann, P. ISEcp1B-Mediated Transposition of blaCTX-M in Escherichia coli. Antimicrob. Agents Chemother. 2005, 49, 447–450. [Google Scholar] [CrossRef]
- Makart, L.; Gillis, A.; Hinnekens, P.; Mahillon, J. A novel T4SS-mediated DNA transfer used by pXO16, a conjugative plasmid from Bacillus thuringiensis serovar israelensis. Environ. Microbiol. 2018, 20, 1550–1561. [Google Scholar] [CrossRef]
- Hoffmann, M.; Pettengill, J.B.; Gonzalez-Escalona, N.; Miller, J.; Ayers, S.L.; Zhao, S.; Allard, M.W.; McDermott, P.F.; Brown, E.W.; Monday, S.R. Comparative Sequence Analysis of Multidrug-Resistant IncA/C Plasmids from Salmonella enterica. Front. Microbiol. 2017, 8, 1459. [Google Scholar] [CrossRef]
- Bontron, S.; Poirel, L.; Nordmann, P. Real-time PCR for detection of plasmid-mediated polymyxin resistance (mcr-1) from cultured bacteria and stools. J. Antimicrob. Chemother. 2016, 71, 2318–2320. [Google Scholar] [CrossRef]
- Van der Hel, O.L.; van der Luijt, R.B.; Bueno de Mesquita, H.B.; van Noord, P.A.H.; Slothouber, B.; Roest, M.; van der Schouw, Y.T.; Grobbee, D.E.; Pearson, P.L.; Peeters, P.H.M. Quality and Quantity of DNA Isolated from Frozen Urine in Population-Based Research. Anal. Biochem. 2002, 304, 206–211. [Google Scholar] [CrossRef]
- Bolger, A.M.; Lohse, M.; Usadel, B. Trimmomatic: A flexible trimmer for Illumina sequence data. Bioinformatics 2014, 30, 2114–2120. [Google Scholar] [CrossRef] [PubMed]
- De Coster, W.; D’Hert, S.; Schultz, D.T.; Cruts, M.; Van Broeckhoven, C. NanoPack: Visualizing and processing long-read sequencing data. Bioinformatics 2018, 34, 2666–2669. [Google Scholar] [CrossRef] [PubMed]
- Andrews, S. FastQC A Quality Control tool for High Throughput Sequence Data. 2010. Available online: http://www.bioinformatics.babraham.ac.uk/projects/fastqc/ (accessed on 23 March 2020).
- Leinonen, R.; Sugawara, H.; Shumway, M. The Sequence Read Archive. Nucleic Acids Res. 2011, 39, D19–D21. [Google Scholar] [CrossRef] [PubMed]
- Benson, D.; Lipman, D.J.; Ostell, J. GenBank. Nucleic Acids Res. 1993, 21, 2963–2965. [Google Scholar] [CrossRef] [PubMed]
- Bankevich, A.; Nurk, S.; Antipov, D.; Gurevich, A.A.; Dvorkin, M.; Kulikov, A.S.; Lesin, V.M.; Nikolenko, S.I.; Pham, S.; Prjibelski, A.D.; et al. SPAdes: A New Genome Assembly Algorithm and Its Applications to Single-Cell Sequencing. J. Comput. Biol. 2012, 19, 455–477. [Google Scholar] [CrossRef]
- Li, H. Minimap and miniasm: Fast mapping and de novo assembly for noisy long sequences. Bioinformatics 2016, 32, 2103–2110. [Google Scholar] [CrossRef]
- Vaser, R.; Sović, I.; Nagarajan, N.; Šikić, M. Fast and accurate de novo genome assembly from long uncorrected reads. Genome Res. 2017, 27, 737–746. [Google Scholar] [CrossRef]
- Altschul, S.F.; Gish, W.; Miller, W.; Myers, E.W.; Lipman, D.J. Basic local alignment search tool. J. Mol. Biol. 1990, 215, 403–410. [Google Scholar] [CrossRef]
- Langmead, B.; Salzberg, S.L. Fast gapped-read alignment with Bowtie 2. Nat. Methods 2012, 9, 357–359. [Google Scholar] [CrossRef]
- Li, H.; Handsaker, B.; Wysoker, A.; Fennell, T.; Ruan, J.; Homer, N.; Marth, G.; Abecasis, G.; Durbin, R.; 1000 Genome Project Data Processing Subgroup. The Sequence Alignment/Map format and SAMtools. Bioinformatics 2009, 25, 2078–2079. [Google Scholar] [CrossRef]
- Walker, B.J.; Abeel, T.; Shea, T.; Priest, M.; Abouelliel, A.; Sakthikumar, S.; Cuomo, C.A.; Zeng, Q.; Wortman, J.; Young, S.K.; et al. Pilon: An Integrated Tool for Comprehensive Microbial Variant Detection and Genome Assembly Improvement. PLoS ONE 2014, 9, e112963. [Google Scholar] [CrossRef] [PubMed]
- Wick, R.R.; Schultz, M.B.; Zobel, J.; Holt, K.E. Bandage: Interactive visualization of de novo genome assemblies: Figure 1. Bioinformatics 2015, 31, 3350–3352. [Google Scholar] [CrossRef]
- Zankari, E.; Allesøe, R.; Joensen, K.G.; Cavaco, L.M.; Lund, O.; Aarestrup, F.M. PointFinder: A novel web tool for WGS-based detection of antimicrobial resistance associated with chromosomal point mutations in bacterial pathogens. J. Antimicrob. Chemother. 2017, 72, 2764–2768. [Google Scholar] [CrossRef] [PubMed]
- Arndt, D.; Grant, J.R.; Marcu, A.; Sajed, T.; Pon, A.; Liang, Y.; Wishart, D.S. PHASTER: A better, faster version of the PHAST phage search tool. Nucleic Acids Res. 2016, 44, W16–W21. [Google Scholar] [CrossRef] [PubMed]
- Li, H.; Durbin, R. Fast and accurate long-read alignment with Burrows-Wheeler transform. Bioinformatics 2010, 26, 589–595. [Google Scholar] [CrossRef]
- Li, H. Minimap2: Pairwise alignment for nucleotide sequences. Bioinformatics 2018, 34, 3094–3100. [Google Scholar] [CrossRef]
- Gurevich, A.; Saveliev, V.; Vyahhi, N.; Tesler, G. QUAST: Quality assessment tool for genome assemblies. Bioinformatics 2013, 29, 1072–1075. [Google Scholar] [CrossRef]
- Bushnel, B. BBMap. 2014. Available online: https://sourceforge.net/projects/bbmap/ (accessed on 6 January 2020).





| Code | Isolate | Species | Extraction Method | Content Extracted | Mechanism Extraction |
|---|---|---|---|---|---|
| extr-1 | COL20160015 | E. coli | G100 | whole genome | anion-exchange column |
| extr-2 | R274 | E. coli | G100 | whole genome | anion-exchange column |
| extr-3 | S15BD05371 | Salmonella | G100 | whole genome | anion-exchange column |
| extr-4 | S15BD05371 | Salmonella | MagCore | whole genome | semiautomatic DNA extraction based on magnetic beads |
| extr-5 | S15BD05371 | Salmonella | G500 | plasmid | denaturation chromosome and then separation with anion-exchange column |
| extr-6 | S15BD05371 | Salmonella | G500-exo | plasmid | denaturation chromosome and then separation with anion-exchange column 1 |
| extr-7 | S15BD05371 | Salmonella | phenol | plasmid | denaturation chromosome and then separation with phenol chloroform |
| extr-8 | S15BD05371 | Salmonella | phenol-ampli | plasmid | denaturation chromosome and then separation with phenol chloroform 1, 2 |
| extr-9 | COL20160015 | E. coli | MagCore | whole genome | semiautomatic robot DNA extraction based on magnetic beads |
| extr-10 | S16BD08730 | Salmonella Kentucky | MagCore | whole genome | semiautomatic robot DNA extraction based on magnetic beads |
| extr-11 | S18BD00684 | Salmonella Kentucky | MagCore | whole genome | semiautomatic robot DNA extraction based on magnetic beads |
| extr-12 | S18BD03994 | Salmonella Kentucky | MagCore | whole genome | semiautomatic robot DNA extraction based on magnetic beads |
| extr-13 | S18BD05011 | Salmonella Kentucky | MagCore | whole genome | semiautomatic robot DNA extraction based on magnetic beads |
| Code | Extraction Method | NGS Data Used | Number of Contigs | Length Total Assembly | Size of Top 5 Longest Contigs | Circular Contigs | Dead Ends | Connected Components |
|---|---|---|---|---|---|---|---|---|
| as-1 | G100 | MiSeq | 105 | 5,177,228 | contig 1 = 934,695 | 0 | 9 | 2 |
| contig 2 = 602,224 | ||||||||
| contig 3 = 376,547 | ||||||||
| contig 4 = 315,791 | ||||||||
| contig 5 = 282,528 | ||||||||
| as-2 | MagCore | MiSeq | 106 | 5,178,799 | contig 1 = 935,416 | 0 | 0 | 1 |
| contig 2 = 602,340 | ||||||||
| contig 3 = 329,197 | ||||||||
| contig 4 = 319,029 | ||||||||
| contig 5 = 315,791 | ||||||||
| as-3 | G500 | MiSeq | 403 | 5,085,365 | contig 1 = 213,752 | 0 | 614 | 289 |
| contig 2 = 90,183 | ||||||||
| contig 3 = 87,956 | ||||||||
| contig 4 = 71,127 | ||||||||
| contig 5 = 70,825 | ||||||||
| as-4 | phenol | MiSeq | 424 | 5,036,011 | contig 1 = 218,263 | 0 | 754 | 358 |
| contig 2 = 89,895 | ||||||||
| contig 3 = 68,292 | ||||||||
| contig 4 = 62,358 | ||||||||
| contig 5 = 58,698 | ||||||||
| as-5 | phenol-ampli | MiSeq | 4 | 223,724 | contig 1 = 218,260 | 0 | 0 | 1 |
| contig 2 = 3241 | ||||||||
| contig 3 = 1451 | ||||||||
| contig 4 = 772 | ||||||||
| as-6 | G100 | MinION | 2 | 5,234,218 | contig 1 = 5,009,299 | contigs 1 and 2 | 0 | 2 |
| contig 2 = 224,919 | ||||||||
| as-7 | MagCore | MinION | 2 | 5,235,338 | contig 1 = 5,010,386 | contigs 1 and 2 | 0 | 2 |
| contig 2 = 224,952 | ||||||||
| as-8 | G500 | MinION | 4 | 5,264,667 | contig 1 = 3,271,687 | contigs 3 and 4 | 4 | 4 |
| contig 2 = 1,766,994 | ||||||||
| contig 3 = 224,940 | ||||||||
| contig 4 = 1046 | ||||||||
| as-9 | phenol | MinION | 12 | 237,905 | contig 1 = 49,994 | 0 | 24 | 12 |
| contig 2 = 43,844 | ||||||||
| contig 3 = 27,329 | ||||||||
| contig 4 = 26,481 | ||||||||
| contig 5 = 26,154 | ||||||||
| as-10 | phenol-ampli | MinION | - | - | - | - | - | - |
| as-11 | G100 | Hybrid (MiSeq + MinION) | 9 | 5,242,330 | contig 1 = 4,924,297 | contig 2 | 0 | 2 |
| contig 2 = 225,369 | ||||||||
| contig 3 = 87,966 | ||||||||
| contig 4 = 2562 | ||||||||
| contig 5 = 1569 | ||||||||
| as-12 | MagCore | Hybrid (MiSeq + MinION) | 2 | 5,243,584 | contig 1= 5,018,218 | contigs 1 and 2 | 0 | 2 |
| contig 2 = 225,366 | ||||||||
| as-13 | G500 | Hybrid (MiSeq + MinION) | 5 | 5,248,759 | contig 1 = 5,018,851 | contig 2 | 8 | 5 |
| contig 2 = 225,365 | ||||||||
| contig 3 = 1904 | ||||||||
| contig 4 = 1333 | ||||||||
| contig 5 = 1306 | ||||||||
| as-14 | phenol | Hybrid (MiSeq + MinION) | 67 | 5,112,587 | contig 1 = 365,603 | contig 5 | 94 | 41 |
| contig 2 = 307,717 | ||||||||
| contig 3 = 225,575 | ||||||||
| contig 4 = 224,243 | ||||||||
| contig 5 = 225,369 | ||||||||
| as-15 | phenol-ampli | Hybrid (MiSeq + MinION) | 3 | 224,594 | contig 1 = 222,371 | 0 | 0 | 1 |
| contig 2 = 1451 | ||||||||
| contig 3 = 772 |
| ResFinder | MiSeq | MinION | Hybrid | ||||||
| Resistance Gene | Contig | Identity | Query/Template Length | Contig | Identity | Query/Template Length | Contig | Identity | Query/Template Length |
| aac(3)-IV1 | 14 | 100 | 777/777 | 2 | 99.9 | 777/777 | 2 | 100 | 777/777 |
| aac(6′)-Iaa1 | 1 | 100 | 438/438 | 1 | 100 | 438/438 | 1 | 100 | 438/438 |
| aadA2b1 | 40 | 99.9 | 780/780 | 2 | 99.6 | 780/780 | 2 | 99.9 | 780/780 |
| aph(4)-Ia1 | 14 | 100 | 1026/1026 | 2 | 100 | 1026/1026 | 2 | 100 | 1026/1026 |
| blaTEM-1B2 | 14 | 100 | 861/861 | 2 | 99.8 | 861/861 | 2 | 100 | 861/861 |
| mcr-1.13 | 15 | 100 | 1626/1626 | 2 | 99.9 | 1626/1626 | 2 | 100 | 1626/1626 |
| lnu(F)4 | 40 | 100 | 761/822 | 2 | 99.6 | 761/822 | 2 | 100 | 761/822 |
| qnrS15 | 54 | 100 | 657/657 | 2 | 99.9 | 657/657 | 2 | 100 | 657/657 |
| sul36 | 42 | 100 | 792/792 | 2 | 99.9 | 793/792 | 2 | 100 | 792/792 |
| tet(A)7 | 14 | 100 | 1200/1200 | 2 | 99.7 | 1200/1200 | 2 | 100 | 1200/1200 |
| tet(B)7 | 33 | 100 | 1206/1206 | 1 | 99.7 | 1207/1206 | 1 | 100 | 1206/1206 |
| dfrA128 | 40 | 100 | 498/498 | 2 | 99.8 | 498/498 | 2 | 100 | 498/498 |
| PlasmidFinder | MiSeq | MinION | Hybrid | ||||||
| Plasmid | Contig | Identity | Query/Template Length | Contig | Identity | Query/Template Length | Contig | Identity | Query/Template Length |
| IncHI2 | 15 | 100 | 327/327 | 2 | 100 | 327/327 | 2 | 100 | 327/327 |
| IncHI2A | 15 | 99.5 | 630/630 | 2 | 99.1 | 630/630 | 2 | 99.5 | 630/630 |
| PointFinder | MiSeq | MinION | Hybrid | ||||||
| total amount of mutations | 5 | 221 | 6 | ||||||
| Antibiotic | EUCAST Cut-Off (mg/L) | MIC of S15BD05371 (mg/L) | Responsible Gene 3 |
|---|---|---|---|
| Ampicillin | 8 | >64 | blaTEM-1B |
| Azithromycin | 16 | 4 | - |
| Cefotaxime | 2 | ≤0.25 | - |
| Ceftazidime | 4 | ≤0.5 | - |
| Chloramphenicol | 8 1 | 16 | - |
| Ciprofloxacin | 0.5 | 0.5 | - |
| Colistin | 2 | 4 | mcr-1.1 |
| Gentamicin | 2 | 4 | aac(3)-IV, aac(6′)-Iaa |
| Meropenem | 8 | ≤0.03 | - |
| Nalidixic Acid | - 2 | 8 | qnrS1 |
| Sulfamethoxazole | - 2 | >1024 | sul3 |
| Tetracycline | 4 | >64 | tet(A) and tet(B) |
| Tigecycline | 0.5 | 0.5 | - |
| Trimethoprim | 4 | >32 | dfrA12 |
| Isolate | E. coli COL20160015 | E. coli COL20160015 | E. coli COL20160015 | E. coli COL20160015 | Salmonella S15BD05371 |
|---|---|---|---|---|---|
| DNA Extraction | G100 | G100 | G100 | MagCore | MagCore |
| Flongle Read Statistics | |||||
| Variation Library prep | Fragmentation to 8 kb | No Fragmentation | No Fragmentation + Long Fragment Buffer | No Fragmentation | No Fragmentation |
| Washing buffer used | SFB | SFB | LFB | SFB | SFB |
| Flongle id | Flongle 1 | Flongle 2 | Flongle 3 | Flongle 4 | Flongle 5 |
| Mean read length | 7368 | 6459 | 4334 | 7189 | 7200 |
| Mean read quality | 7.5 | 7.4 | 6.2 | 7.2 | 7.8 |
| Median read length | 7118 | 1757 | 1343 | 3483 | 4202 |
| Median read quality | 7.8 | 7.7 | 6.2 | 7.6 | 8 |
| Number of reads | 117,788 | 107,610 | 114,758 | 100,353 | 182,252 |
| Read length N50 | 11,059 | 21,861 | 14,190 | 15,787 | 13,950.00 |
| Total bases | 867,857,659 | 695,075,675 | 497,339,098 | 721,405,028 | 1312,154,207 |
| Hybrid assembly statistics | |||||
| size contig 1 (bp) | 5,345,374 | 5,345,375 | 5,345,375 | 5,343,055 | 5,018,079 |
| size contig 2 (bp) | 238,073 | 238,073 | 238,073 | 238,070 | 225,369 |
| size contig 3 (bp) | 108,394 | 108,394 | 108,394 | 108,394 | |
| size contig 4 (bp) | 87,936 | 87,936 | 87,936 | 87,862 | |
| size contig 5 (bp) | 41,216 | 41,216 | 41,216 | 41,195 | |
| size contig 6 (bp) | 11,988 | 11,988 | 11,988 | 11,988 | |
| size contig 7 (bp) | 3904 | 3904 | 3904 | 3904 | |
| Nanopore-only assembly statistics | |||||
| size contig 1 (bp) | 4,047,777 | 5,394,891 | 5,362,109 | 5,411,488 | 5,007,766 |
| size contig 2 (bp) | 1,348,910 | 237,434 | 237,000 | 237,580 | 224,949 |
| size contig 3 (bp) | 237,636 | 107,955 | 113,757 | 135,019 | |
| size contig 4 (bp) | 108,172 | 87,986 | 107,875 | 118,065 | |
| size contig 5 (bp) | 88,111 | 74,976 | 87,901 | 70,504 | |
| size contig 6 (bp) | 66,700 | 65,323 | 11,911 | 66,926 | |
| size contig 7 (bp) | 37,157 | 41,367 | 57,461 | ||
| size contig 8 (bp) | 11,950 | 41,950 | 46,472 | ||
| size contig 9 (bp) | 18,467 | 46,038 | |||
| size contig 10 (bp) | 11,927 | 42,412 | |||
| size contig 11 (bp) | 3889 | 40,692 | |||
| size contig 12 (bp) | 40,556 | ||||
| size contig 13 (bp) | 11,977 | ||||
| size contig 14 (bp) | 3892 |
| ResFinder | S16BD08730 | S18BD03394 | S18BD05011 | S18BD00684 | ||||||||
| Resistance Gene | Contig | Identity | Query/Template Length | Contig | Identity | Query/Template Length | Contig | Identity | Query/Template Length | Contig | Identity | Query/Template Length |
| aac(3)-IIa1 | - | - | - | - | - | - | 3 | 100 | 861/861 | - | - | - |
| aac(3)-Id1 | 1 | 100 | 477/477 | 1 | 100 | 477/477 | 1 | 100 | 477/477 | - | - | - |
| aac(6′)-Iaa1 | 1 | 98.63 | 438/438 | 1 | 98.63 | 438/438 | 1 | 98.63 | 438/438 | 1 | 98.63 | 438/438 |
| aadA11 | - | - | - | - | - | - | 2 | 100 | 789/789 | - | - | - |
| aadA71 | 1 | 100 | 798/798 | 1 | 100 | 798/798 | 1 | 100 | 798/798 | - | - | - |
| aph(3′′)-Ib1 | 1 | 100 | 804/804 | 1 | 100 | 804/804 | 1 | 100 | 804/804 | - | - | - |
| aph(3′)-Ia1 | 1 | 100 | 816/816 | 1 | 100 | 816/816 | 1 | 100 | 816/816 | - | - | - |
| aph(6)-Id1 | 1 | 100 | 837/837 | 1 | 100 | 837/837 | 1 | 100 | 837/837 | - | - | - |
| blaCMY-22 | - | - | - | - | - | - | - | - | - | 2 | 100 | 1146/1146 |
| blaCTX-M-14b2 | 1 | 100 | 876/876 | 1 | 100 | 876/876 | 2 | 99.89 | 876/876 | - | - | - |
| blaTEM-1B2 | - | - | - | - | - | - | 3 | 100 | 861/861 | 1 | 100 | 861/861 |
| floR3 | - | - | - | - | - | - | 3 | 98.19 | 1214/1215 | - | - | - |
| sul14 | 1 | 100 | 840/840 | 1 | 100 | 840/840 | 1 | 100 | 840/840 | - | - | - |
| tet(A)5 | 1 | 100 | 1200/1200 | 1 | 100 | 1200/1200 | 1 | 100 | 1200/1200 | 1 | 100 | 1200/1200 |
| PlasmidFinder | S16BD08730 | S18BD03394 | S18BD05011 | S18BD00684 | ||||||||
| Replicon | Contig | Identity | Query/Template Length | Contig | Identity | Query/Template Length | Contig | Identity | Query/Template Length | Contig | Identity | Query/Template Length |
| IncI2(Delta) | 4 | 98.1 | 316/316 | - | - | - | - | - | - | - | - | - |
| IncX4 | 5 | 99.73 | 374/374 | - | - | - | - | - | - | - | - | - |
| Col440I | - | - | - | - | - | - | 5 | 96.36 | 110/114 | - | - | - |
| IncHI2 | - | - | - | - | - | - | 2 | 100 | 327/327 | - | - | - |
| IncHI2A | - | - | - | - | - | - | 2 | 99.52 | 630/630 | - | - | - |
| IncX3 | - | - | - | - | - | - | 3 | 100 | 374/374 | - | - | - |
| IncI1-I(Gamma) | - | - | - | - | - | - | - | - | - | 2 | 100 | 142/142 |
| Isolate | Species | Conjugate | Information Known Before Sequencing |
|---|---|---|---|
| COL20160015 | E. coli | no | contains mcr-1 plasmid of >200 kb phenotypical resistance to AMP AMC PTZ TMO CTX CAZ FEP ETP MEM CIP GEN SMX TMP |
| R274 | E. coli | plasmid from COL20160015 | complete chromosome and contains mcr-1 plasmid of >200 kb |
| S15BD05371 | S. Typhimurium | no | contains mcr-1 plasmid of >200 kb, phenotypical resistance to AMP COL CIP GEN SMX TET TMP |
| S16BD08730 | S. Kentucky | no | phenotypical resistance to AMP CTX CIP GEN SMX TET |
| S18BD00684 | S. Kentucky | no | phenotypical resistance to AMP CTX CAZ CHL CIP SMX TET TMP |
| S18BD03994 | S. Kentucky | no | phenotypical resistance to AMP CTX CAZ CHL CIP GEN SMX TET TMP |
| S18BD05011 | S. Kentucky | no | phenotypical resistance to AMP AZM CTX CAZ CHL CIP GEN SMX TET TMP |
© 2020 by the authors. Licensee MDPI, Basel, Switzerland. This article is an open access article distributed under the terms and conditions of the Creative Commons Attribution (CC BY) license (http://creativecommons.org/licenses/by/4.0/).
Share and Cite
Berbers, B.; Ceyssens, P.-J.; Bogaerts, P.; Vanneste, K.; Roosens, N.H.C.; Marchal, K.; De Keersmaecker, S.C.J. Development of an NGS-Based Workflow for Improved Monitoring of Circulating Plasmids in Support of Risk Assessment of Antimicrobial Resistance Gene Dissemination. Antibiotics 2020, 9, 503. https://doi.org/10.3390/antibiotics9080503
Berbers B, Ceyssens P-J, Bogaerts P, Vanneste K, Roosens NHC, Marchal K, De Keersmaecker SCJ. Development of an NGS-Based Workflow for Improved Monitoring of Circulating Plasmids in Support of Risk Assessment of Antimicrobial Resistance Gene Dissemination. Antibiotics. 2020; 9(8):503. https://doi.org/10.3390/antibiotics9080503
Chicago/Turabian StyleBerbers, Bas, Pieter-Jan Ceyssens, Pierre Bogaerts, Kevin Vanneste, Nancy H. C. Roosens, Kathleen Marchal, and Sigrid C. J. De Keersmaecker. 2020. "Development of an NGS-Based Workflow for Improved Monitoring of Circulating Plasmids in Support of Risk Assessment of Antimicrobial Resistance Gene Dissemination" Antibiotics 9, no. 8: 503. https://doi.org/10.3390/antibiotics9080503
APA StyleBerbers, B., Ceyssens, P.-J., Bogaerts, P., Vanneste, K., Roosens, N. H. C., Marchal, K., & De Keersmaecker, S. C. J. (2020). Development of an NGS-Based Workflow for Improved Monitoring of Circulating Plasmids in Support of Risk Assessment of Antimicrobial Resistance Gene Dissemination. Antibiotics, 9(8), 503. https://doi.org/10.3390/antibiotics9080503

