Beta-Lactam Sensitive Bacteria Can Acquire ESBL-Resistance via Conjugation after Long-Term Exposure to Lethal Antibiotic Concentration
Abstract
1. Introduction
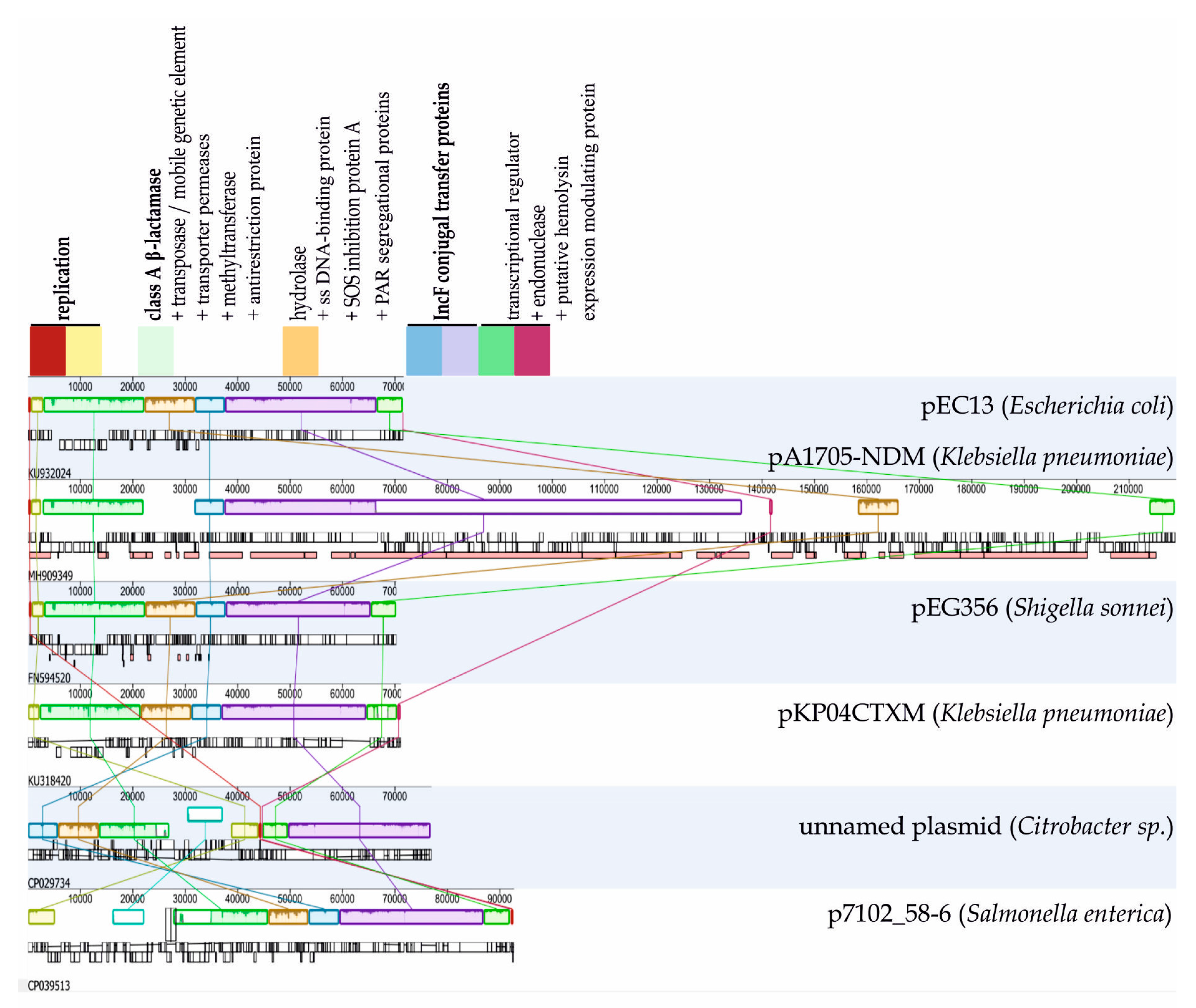
2. Results and Discussion
3. Materials and Methods
3.1. Bioinformatic Analyses
3.2. Evolutionary Rescue Experiments
3.3. Statistical Analyses
4. Conclusions
Supplementary Materials
Author Contributions
Funding
Conflicts of Interest
References
- Andersson, D.I.; Hughes, D. Microbiological effects of sublethal levels of antibiotics. Nat. Rev. Microbiol. 2014, 12, 465–478. [Google Scholar] [CrossRef]
- Cairns, J.; Koskinen, K.; Penttinen, R.; Patinen, T.; Hartikainen, A.; Jokela, R.; Ruusulehto, L.; Viitamäki, S.; Mattila, S.; Hiltunen, T.; et al. Black Queen evolution and trophic interactions determine plasmid survival after the disruption of conjugation network. mSystems 2018, 3, e00104-18. [Google Scholar] [CrossRef]
- Lopatkin, A.J.; Meredith, H.R.; Srimani, J.K.; Pfeiffer, C.; Durrett, R.; You, L. Persistence and reversal of plasmid-mediated antibiotic resistance. Nat. Commun. 2017, 8, 1689. [Google Scholar] [CrossRef]
- Worthington, R.J.; Melander, C. Overcoming resistance to β-lactam antibiotics. J. Org. Chem. 2013, 78, 4207–4213. [Google Scholar] [CrossRef]
- Rawat, D.; Nair, D. Extended-spectrum β-lactamases in Gram Negative Bacteria. J. Glob. Infect Dis. 2010, 2, 263–274. [Google Scholar] [CrossRef]
- Yurtsev, E.A.; Chao, H.X.; Datta, M.S.; Artemova, T.; Gore, J. Bacterial cheating drives the population dynamics of cooperative antibiotic resistance plasmids. Mol. Syst. Biol. 2013, 9, 683. [Google Scholar] [CrossRef]
- Ojala, V.; Mattila, S.; Hoikkala, V.; Bamford, J.K.; Jalasvuori, M. Evolutionary rescue of bacteria via horizontal gene transfer under a lethal β-lactam concentration. J. Glob. Antimicrob. Resist. 2014, 2, 198–200. [Google Scholar] [CrossRef]
- Vega, N.M.; Gore, J. Collective antibiotic resistance: Mechanisms and implications. Curr. Opin. Microbiol. 2014, 21, 28–34. [Google Scholar] [CrossRef]
- Bottery, M.J.; Wood, A.J.; Brockhurst, M.A. Selective conditions for a multidrug resistance plasmid depend on the sociality of antibiotic resistance. Antimicrob. Agents Chemother. 2016, 60, 2524–2527. [Google Scholar] [CrossRef]
- Woerther, P.; Burdet, C.; Chachaty, E.; Andremont, A. Trends in human fecal carriage of extended-spectrum β-lactamases in the community: Toward the globalization of CTX-M. Clin. Microbiol. Rev. 2013, 26, 744–758. [Google Scholar] [CrossRef]
- Mattila, S.; Ruotsalainen, P.; Ojala, V.; Tuononen, T.; Hiltunen, T.; Jalasvuori, M. Conjugative ESBL plasmids differ in their potential to rescue susceptible bacteria via horizontal gene transfer in lethal antibiotic concentrations. J. Antibiot. 2017, 70, 805–808. [Google Scholar] [CrossRef]
- Cross, T.; Ransegnola, B.; Shin, J.H.; Weaver, A.; Fauntleroy, K.; VanNieuwenhze, M.; Westblade, L.F.; Dörr, T. Spheroplast-mediated carbapenem tolerance in Gram-negative pathogens. bioRxiv 2019, 578559. [Google Scholar] [CrossRef]
- Medaney, F.; Dimitriu, T.; Ellis, R.J.; Raymond, B. Live to cheat another day: Bacterial dormancy facilitates the social exploitation of β-lactamases. ISME J. 2015, 10, 778–787. [Google Scholar] [CrossRef]
- Ojala, V.; Mattila, S.; Hoikkala, V.; Bamford, J.K.H.; Hiltunen, T.; Jalasvuori, M. Scoping the effectiveness and evolutionary obstacles in utilizing plasmid-dependent phages to fight antibiotic resistance. Future Microbiol. 2016, 11, 999–1009. [Google Scholar] [CrossRef]
- Mercier, R.; Yoshikazu, K.; Errington, J. General principles for the formation and proliferation of a wall-free (L-form) state in bacteria. eLife 2014, 30, 3. [Google Scholar] [CrossRef]
- Cushnie, T.P.; O’Driscoll, N.H.; Lamb, A.J. Morphological and ultrastructural changes in bacterial cells as an indicator of antibacterial mechanism of action. Cell. Mol. Life. Sci. 2016, 73, 4471–4492. [Google Scholar] [CrossRef]
- Martinac, B.; Buechner, M.; Delcour, A.H.; Adler, J.; Kung, C. Pressure-sensitive ion channel in Escherichia coli. Proc. Natl. Acad. Sci. USA 1987, 84, 2297–2301. [Google Scholar] [CrossRef]
- Yosef, I.; Manor, M.; Kiro, R.; Qimron, U. Temperate and lytic bacteriophages programmed to sensitize and kill antibiotic-resistant bacteria. Proc. Natl. Acad. Sci. USA 2015, 112, 7267–7272. [Google Scholar] [CrossRef]
- Ruotsalainen, P.; Penttinen, R.; Mattila, S.; Jalasvuori, M. Midbiotics: Conjugative plasmids for genetic engineering of natural gut flora. Gut Microbes 2019, 10, 643–653. [Google Scholar] [CrossRef]
- Darling, A.C.E.; Mau, B.; Blattner, F.R.; Perna, N.T. Mauve: Multiple alignment of conserved genomic sequence with rearrangements. Genome Res. 2004, 14, 1394–1403. [Google Scholar] [CrossRef]
- Li, X.; Xie, Y.; Liu, M.; Tai, C.; Sun, J.; Deng, Z.; Ou, H.Y. oriTfinder: A web-based tool for the identification of origin of transfers in DNA sequences of bacterial mobile genetic elements. Nucleic Acids Res. 2018, 46, W229–W234. [Google Scholar] [CrossRef]
- Luo, H.; Zhang, C.T.; Gao, F. Ori-Finder 2, an integrated tool to predict replication origins in the archaeal genomes. Front. Microbiol. 2014, 5, 482. [Google Scholar] [CrossRef] [PubMed]
- Zankari, E.; Hasman, H.; Cosentino, S.; Vestergaard, M.; Rasmussen, S.; Lund, O.; Aarestrup, F.M.; Larsen, M.V. Identification of acquired antimicrobial resistance genes. J. Antimicrob. Chemother. 2012, 67, 2640–2644. [Google Scholar] [CrossRef] [PubMed]
- Lennox, E.S. Transduction of linked genetic characters of the host by bacteriophage P1. Virology 1955, 1, 190–206. [Google Scholar] [CrossRef]



| Beta-Lactam Susceptible Strain | Replicate | Survivors (cfu/mL) |
|---|---|---|
| 1 | <200 | |
| E. coli DH5α (pCas9-gRNA) | 2 | <200 |
| 3 | <200 | |
| 1 | 1.52 × 106 | |
| E. coli DH5α (pCas9-CTRL) | 2 | 1.76 × 106 |
| 3 | 2.12 × 106 |
© 2020 by the authors. Licensee MDPI, Basel, Switzerland. This article is an open access article distributed under the terms and conditions of the Creative Commons Attribution (CC BY) license (http://creativecommons.org/licenses/by/4.0/).
Share and Cite
Ruotsalainen, P.; Given, C.; Penttinen, R.; Jalasvuori, M. Beta-Lactam Sensitive Bacteria Can Acquire ESBL-Resistance via Conjugation after Long-Term Exposure to Lethal Antibiotic Concentration. Antibiotics 2020, 9, 296. https://doi.org/10.3390/antibiotics9060296
Ruotsalainen P, Given C, Penttinen R, Jalasvuori M. Beta-Lactam Sensitive Bacteria Can Acquire ESBL-Resistance via Conjugation after Long-Term Exposure to Lethal Antibiotic Concentration. Antibiotics. 2020; 9(6):296. https://doi.org/10.3390/antibiotics9060296
Chicago/Turabian StyleRuotsalainen, Pilvi, Cindy Given, Reetta Penttinen, and Matti Jalasvuori. 2020. "Beta-Lactam Sensitive Bacteria Can Acquire ESBL-Resistance via Conjugation after Long-Term Exposure to Lethal Antibiotic Concentration" Antibiotics 9, no. 6: 296. https://doi.org/10.3390/antibiotics9060296
APA StyleRuotsalainen, P., Given, C., Penttinen, R., & Jalasvuori, M. (2020). Beta-Lactam Sensitive Bacteria Can Acquire ESBL-Resistance via Conjugation after Long-Term Exposure to Lethal Antibiotic Concentration. Antibiotics, 9(6), 296. https://doi.org/10.3390/antibiotics9060296
