Antifungal Activity, Synergism with Fluconazole or Amphotericin B and Potential Mechanism of Direct Current against Candida albicans Biofilms and Persisters
Abstract
1. Introduction
2. Materials and Methods
2.1. Candida Strain, Culture, Compounds and Stimulator
2.2. Experiment Design
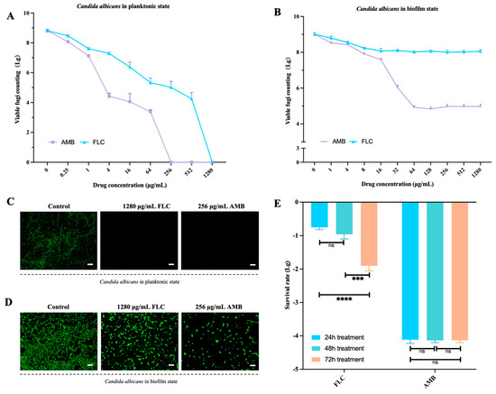
2.2.1. The Killing Effect of FLC/AMB on C. albicans in Planktonic State and Biofilm State
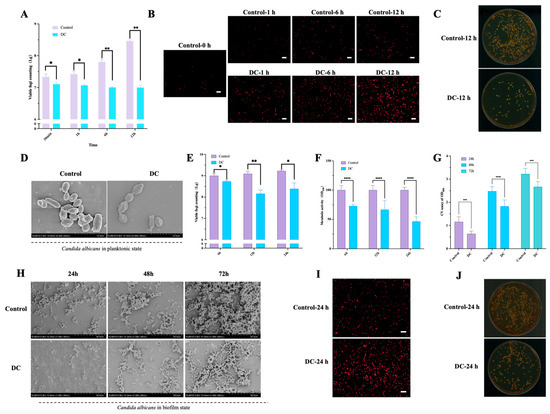
2.2.2. The Killing Effect of 1000 μA DC on C. albicans in Planktonic State and Biofilm State
2.2.3. Synergistic Effect of DC with FLC/AMB on C. albicans in Planktonic State and Biofilm State
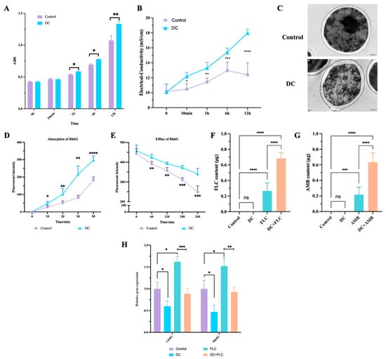
2.2.4. The Impact of DC on Membrane Permeability and Intracellular Drug Concentrations of C. albicans
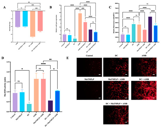
2.2.5. The Role of SOD2-Mn SOD Pathway in the Killing Effect of DC on AMB-Tolerant Persisters of C. albicans Biofilms
2.3. Antimicrobial Susceptibility and MIC Testing
2.4. Persister Assay
2.5. Viable Fungi Counting
2.6. Cell Metabolic Activity Assay and Crystal Violet Staining
2.7. LIVE/DEAD Staining and Fluorescent Microscopy Observation
2.8. Detection of Intracellular ROS, mtROS, Total SOD Activity and Mn SOD Activity
2.9. SEM Observation and TEM Observation
2.10. RNA-Seq, Quantitative Proteomics Using TMT Labelling and Bioinformatics Analysis
2.11. Quantitative Real-Time PCR (qPCR)
2.12. A280 Absorbance Assay and Electrical Conductivity Assay
2.13. Rh6G Absorption and Efflux Assay
2.14. High-Performance Liquid Chromatography Mass Spectrometry (HPLC-DAD/MS) Analysis for Intracellular FLC and AMB
2.15. Statistical Analysis
3. Results
3.1. The Dose-Dependent Effect of FLC/AMB against Planktonic and Biofilm States of C. albicans
3.2. The Time-Dependent Killing Effect of 1000 μA DC against Planktonic and Biofilm States of C. albicans
3.3. The mRNA and Protein Expression Profiles of DC-Treated Planktonic C. albicans
3.4. The Increased ROS Mediated the Killing Effect of DC on Planktonic and Biofilm States of C. albicans
3.5. DC Showed Synergistic Effect with FLC/AMB against C. albicans in Planktonic and Biofilm States
3.6. DC Increased the Membrane Permeability and Intracellular Drug Concentrations of Planktonic C. albicans
3.7. SOD2 Gene and Mn SOD Mediated the Killing Effect of DC on AMB-Tolerant Biofilm Persisters of C. albicans
4. Discussion
Supplementary Materials
Author Contributions
Funding
Institutional Review Board Statement
Informed Consent Statement
Data Availability Statement
Acknowledgments
Conflicts of Interest
References
- Lass-Flörl, C.; Samardzic, E.; Knoll, M. Serology anno 2021-fungal infections: From invasive to chronic. Clin. Microbiol. Infect. 2021, 27, 1230–1241. [Google Scholar] [CrossRef] [PubMed]
- Bertolini, M.; Ranjan, A.; Thompson, A.; Diaz, P.I.; Sobue, T.; Maas, K.; Dongari-Bagtzoglou, A. Candida albicans induces mucosal bacterial dysbiosis that promotes invasive infection. PLoS Pathog. 2019, 15, e1007717. [Google Scholar] [CrossRef] [PubMed]
- Pereira, R.; Dos Santos Fontenelle, R.O.; de Brito, E.H.S.; de Morais, S.M. Biofilm of Candida albicans: Formation, regulation and resistance. J. Appl. Microbiol. 2021, 131, 11–22. [Google Scholar] [CrossRef]
- Kumar, D.; Kumar, A. Molecular Determinants Involved in Candida albicans Biofilm Formation and Regulation. Mol. Biotechnol. 2023, 1–20. [Google Scholar] [CrossRef] [PubMed]
- Li, P.; Seneviratne, C.J.; Alpi, E.; Vizcaino, J.A.; Jin, L. Delicate Metabolic Control and Coordinated Stress Response Critically Determine Antifungal Tolerance of Candida albicans Biofilm Persisters. Antimicrob. Agents Chemother. 2015, 59, 6101–6112. [Google Scholar] [CrossRef] [PubMed]
- Wainwright, J.; Hobbs, G.; Nakouti, I. Persister cells: Formation, resuscitation and combative therapies. Arch. Microbiol. 2021, 203, 5899–5906. [Google Scholar] [CrossRef] [PubMed]
- Suchodolski, J.; Krasowska, A. Fructose Induces Fluconazole Resistance in Candida albicans through Activation of Mdr1 and Cdr1 Transporters. Int. J. Mol. Sci. 2021, 22, 2127. [Google Scholar] [CrossRef] [PubMed]
- Lu, H.; Shrivastava, M.; Whiteway, M.; Jiang, Y. Candida albicans targets that potentially synergize with fluconazole. Crit. Rev. Microbiol. 2021, 47, 323–337. [Google Scholar] [CrossRef] [PubMed]
- Galdiero, E.; de Alteriis, E.; De Natale, A.; D’Alterio, A.; Siciliano, A.; Guida, M.; Lombardi, L.; Falanga, A.; Galdiero, S. Eradication of Candida albicans persister cell biofilm by the membranotropic peptide gH625. Sci. Rep. 2020, 10, 5780. [Google Scholar] [CrossRef]
- Blenkinsopp, S.A.; Khoury, A.E.; Costerton, J.W. Electrical enhancement of biocide efficacy against Pseudomonas aeruginosa biofilms. Appl. Environ. Microbiol. 1992, 58, 3770–3773. [Google Scholar] [CrossRef]
- Torgomyan, H.; Trchounian, A. Bactericidal effects of low-intensity extremely high frequency electromagnetic field: An overview with phenomenon, mechanisms, targets and consequences. Crit. Rev. Microbiol. 2013, 39, 102–111. [Google Scholar] [CrossRef] [PubMed]
- Sultana, S.T.; Babauta, J.T.; Beyenal, H. Electrochemical biofilm control: A review. Biofouling 2015, 31, 745–758. [Google Scholar] [CrossRef] [PubMed]
- Annamalai, S.; Futalan, C.C.; Ahn, Y. Electrochemical Disinfection of Simulated Ballast Water Using RuO(2)-TiO(2)/Ti Electrode. Int. J. Environ. Res. Public Health 2022, 19, 1835. [Google Scholar] [CrossRef] [PubMed]
- Zou, P.; Li, P.; Liu, J.; Cao, P.; Luan, Q. Direct current exerts electricidal and bioelectric effects on Porphyromonas gingivalis biofilms partially via promoting oxidative stress and antibiotic transport. J. Microbiol. 2021, 60, 70–78. [Google Scholar] [CrossRef] [PubMed]
- Zou, P.; Wang, Y.; Cao, P.; Li, P.; Liu, J.; Luan, Q. Weak direct current exerts synergistic effect with antibiotics and reduces the antibiotic resistance: An in vitro subgingival plaque biofilm model. J. Periodontal Res. 2023, 58, 143–154. [Google Scholar] [CrossRef] [PubMed]
- Dusane, D.H.; Lochab, V.; Jones, T.; Peters, C.W.; Sindeldecker, D.; Das, A.; Roy, S.; Sen, C.K.; Subramaniam, V.V.; Wozniak, D.J.; et al. Electroceutical Treatment of Pseudomonas Aeruginosa Biofilms. Sci. Rep. 2019, 9, 2008. [Google Scholar] [CrossRef] [PubMed]
- Parry-Nweye, E.; Onukwugha, N.E.; Balmuri, S.R.; Shane, J.L.; Kim, D.; Koo, H.; Niepa, T.H.R. Electrochemical Strategy for Eradicating Fluconazole-Tolerant Candida albicans Using Implantable Titanium. ACS Appl. Mater. Interfaces 2019, 11, 40997–41008. [Google Scholar] [CrossRef] [PubMed]
- Prasad, D.; Sharma, A.K.; Sharma, H.C. Electric shock and human body. Int. J. Electr. Power Eng. 2010, 4, 177–181. [Google Scholar] [CrossRef]
- Li, P.; Seneviratne, C.J.; Luan, Q.; Jin, L. Proteomic Analysis of Caspofungin-Induced Responses in Planktonic Cells and Biofilms of Candida Albicans. Front. Microbiol. 2021, 12, 639123. [Google Scholar] [CrossRef]
- Humphries, R.; Bobenchik, A.M.; Hindler, J.A.; Schuetz, A.N. Overview of Changes to the Clinical and Laboratory Standards Institute Performance Standards for Antimicrobial Susceptibility Testing, M100, 31st Edition. J. Clin. Microbiol. 2021, 59, e0021321. [Google Scholar] [CrossRef]
- Dubey, V.; Gupta, R.; Pathania, R. Targeting Superoxide dismutase confers enhanced Reactive Oxygen Species mediated eradication of Polymyxin B induced Acinetobacter baumannii persisters. Antimicrob. Agents Chemother. 2023, 65, 10–1128. [Google Scholar] [CrossRef] [PubMed]
- Ling, S.; He, Y.; Li, X.; Hu, M.; Ma, Y.; Li, Y.; Lu, Z.; Shen, S.; Kong, B.; Zou, X.; et al. CircRHOT1 mediated cell proliferation, apoptosis and invasion of pancreatic cancer cells by sponging miR-125a-3p. J. Cell. Mol. Med. 2020, 24, 9881–9889. [Google Scholar] [CrossRef] [PubMed]
- Zhao, S.; Gong, J.; Wang, Y.; Heng, N.; Wang, H.; Hu, Z.; Wang, H.; Zhang, H.; Zhu, H. Sirtuin 3 regulation: A target to alleviate β-hydroxybutyric acid-induced mitochondrial dysfunction in bovine granulosa cells. J. Anim. Sci. Biotechnol. 2023, 14, 18. [Google Scholar] [CrossRef] [PubMed]
- Wu, Z.; Wu, Q.F.; Yuan, W.L.; Chen, Y.H.; Hu, D.; Deng, D.Y.; Zhang, L.L.; Niu, X.M. Arthrocolins Synergizing with Fluconazole Inhibit Fluconazole-Resistant Candida albicans by Increasing Riboflavin Metabolism and Causing Mitochondrial Dysfunction and Autophagy. Microbiol. Spectr. 2023, 11, e0405122. [Google Scholar] [CrossRef] [PubMed]
- Kong, Y.; Wang, G.; Tang, H.; Yang, J.; Yang, Y.; Wang, J.; Li, G.; Li, Y.; Yuan, J. Multi-omics analysis provides insight into the phytotoxicity of chicken manure and cornstalk on seed germination. Sci. Total Environ. 2023, 861, 160611. [Google Scholar] [CrossRef] [PubMed]
- Gao, Y.; Jian, L.; Lu, W.; Xue, Y.; Machaty, Z.; Luo, H. Vitamin E can promote spermatogenesis by regulating the expression of proteins associated with the plasma membranes and protamine biosynthesis. Gene 2021, 773, 145364. [Google Scholar] [CrossRef] [PubMed]
- Lu, M.; Yan, H.; Yu, C.; Yuan, L.; Sun, S. Proton pump inhibitors act synergistically with fluconazole against resistant Candida albicans. Sci. Rep. 2020, 10, 498. [Google Scholar] [CrossRef]
- Atriwal, T.; Chawla, M.; Hussain, A.; Alajmi, M.F.; Abid, M. Reactive oxygen mediated apoptosis as a therapeutic approach against opportunistic Candida albicans. Adv. Protein Chem. Struct. Biol. 2021, 125, 25–49. [Google Scholar] [PubMed]
- Broxton, C.N.; He, B.; Bruno, V.M.; Culotta, V.C. A role for Candida albicans superoxide dismutase enzymes in glucose signaling. Biochem. Biophys. Res. Commun. 2018, 495, 814–820. [Google Scholar] [CrossRef]
- Demirci-Çekiç, S.; Özkan, G.; Avan, A.N.; Uzunboy, S.; Çapanoğlu, E.; Apak, R. Biomarkers of Oxidative Stress and Antioxidant Defense. J. Pharm. Biomed. Anal. 2022, 209, 114477. [Google Scholar] [CrossRef]
- Niepa, T.H.R.; Snepenger, L.M.; Wang, H.; Sivan, S.; Gilbert, J.L.; Jones, M.B.; Ren, D. Sensitizing Pseudomonas aeruginosa to antibiotics by electrochemical disruption of membrane functions. Biomaterials 2016, 74, 267–279. [Google Scholar] [CrossRef] [PubMed]
- Sultana, S.T.; Call, D.R.; Beyenal, H. Eradication of Pseudomonas aeruginosa biofilms and persister cells using an electrochemical scaffold and enhanced antibiotic susceptibility. NPJ Biofilms Microbiomes 2016, 2, 2. [Google Scholar] [CrossRef] [PubMed]
- Wildeman, A.S.; Patel, N.K.; Cormack, B.P.; Culotta, V.C. The role of manganese in morphogenesis and pathogenesis of the opportunistic fungal pathogen Candida albicans. PLoS Pathog. 2023, 19, e1011478. [Google Scholar] [CrossRef] [PubMed]
- Kim, J.H.; Mahoney, N.; Chan, K.L.; Molyneux, R.J.; May, G.S.; Campbell, B.C. Chemosensitization of fungal pathogens to antimicrobial agents using benzo analogs. FEMS Microbiol. Lett. 2008, 281, 64–72. [Google Scholar] [CrossRef]
- Zare-Bidaki, M.; Maleki, A.; Ghanbarzadeh, N.; Nikoomanesh, F. Expression pattern of drug-resistance genes ERG11 and TAC1 in Candida albicans Clinical isolates. Mol. Biol. Rep. 2022, 49, 11625–11633. [Google Scholar] [CrossRef]








Disclaimer/Publisher’s Note: The statements, opinions and data contained in all publications are solely those of the individual author(s) and contributor(s) and not of MDPI and/or the editor(s). MDPI and/or the editor(s) disclaim responsibility for any injury to people or property resulting from any ideas, methods, instructions or products referred to in the content. |
© 2024 by the authors. Licensee MDPI, Basel, Switzerland. This article is an open access article distributed under the terms and conditions of the Creative Commons Attribution (CC BY) license (https://creativecommons.org/licenses/by/4.0/).
Share and Cite
Zou, P.; Liu, J.; Li, P.; Luan, Q. Antifungal Activity, Synergism with Fluconazole or Amphotericin B and Potential Mechanism of Direct Current against Candida albicans Biofilms and Persisters. Antibiotics 2024, 13, 521. https://doi.org/10.3390/antibiotics13060521
Zou P, Liu J, Li P, Luan Q. Antifungal Activity, Synergism with Fluconazole or Amphotericin B and Potential Mechanism of Direct Current against Candida albicans Biofilms and Persisters. Antibiotics. 2024; 13(6):521. https://doi.org/10.3390/antibiotics13060521
Chicago/Turabian StyleZou, Peihui, Jia Liu, Peng Li, and Qingxian Luan. 2024. "Antifungal Activity, Synergism with Fluconazole or Amphotericin B and Potential Mechanism of Direct Current against Candida albicans Biofilms and Persisters" Antibiotics 13, no. 6: 521. https://doi.org/10.3390/antibiotics13060521
APA StyleZou, P., Liu, J., Li, P., & Luan, Q. (2024). Antifungal Activity, Synergism with Fluconazole or Amphotericin B and Potential Mechanism of Direct Current against Candida albicans Biofilms and Persisters. Antibiotics, 13(6), 521. https://doi.org/10.3390/antibiotics13060521

