Impact of Selective Dry Cow Therapy on Antimicrobial Consumption, Udder Health, Milk Yield, and Culling Hazard in Commercial Dairy Herds
Abstract
1. Introduction
2. Results
2.1. Herd Descriptive Results
2.2. Bulk Milk Somatic Cell Count Strata
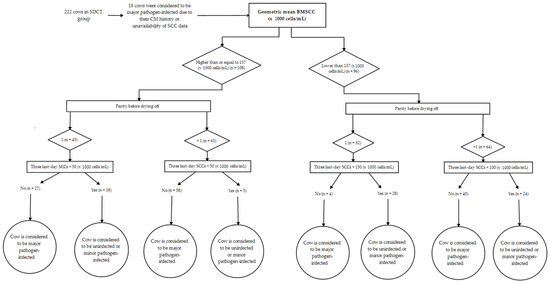
2.3. Differentiation of Major Pathogen-Infected Cows from Minor Pathogen-Infected or Uninfected Cows at Drying off in the SDCT Group
2.4. Monitoring Period
2.5. Antimicrobial Consumption
2.6. Performance after Calving
2.6.1. Test-Day SCC and Milk Yield
2.6.2. Clinical Mastitis Hazard
2.6.3. Culling Hazard
3. Discussion
4. Materials and Methods
4.1. Herds and Animals
4.2. Study Design
4.3. Differentiation of Suspectedly Infected Cows from Uninfected Cows at Drying off in the SDCT Group
4.4. Data Collection and Treatment Outcomes
4.4.1. Antimicrobial Consumption
nDCDinjectable =
(defined daily dose (mg/kg) per treatment course × concentration active substance (mg) × 425 kg)
nDCDdry cow =
4
nDCDlactation =
(defined daily dose (tubes per day) × 3)
4.4.2. Somatic Cell Count and Milk Yield
4.4.3. Clinical Mastitis and Culling
4.5. Statistical Analyses
4.5.1. Antimicrobial Consumption
4.5.2. Test-Day Somatic Cell Count and Milk Yield
4.5.3. Clinical Mastitis and Culling
5. Conclusions
Author Contributions
Funding
Institutional Review Board Statement
Informed Consent Statement
Data Availability Statement
Conflicts of Interest
References
- Marschall, B.M.; Levy, S.B. Food animals and antimicrobials: Impacts on human health. Clin. Microbiol. Rev. 2011, 24, 718–733. [Google Scholar] [CrossRef] [PubMed]
- Chantziaras, I.; Boyen, F.; Callens, B.; Dewulf, J. Correlation between veterinary antimicrobial use and antimicrobial resistance in food-producing animals: A report on seven countries. J. Antimicrob. Chemother. 2014, 69, 827–834. [Google Scholar] [CrossRef] [PubMed]
- Pokharel, S.; Shrestha, P.; Adhikari, B. Antimicrobial use in food animals and human health: Time to implement ‘One Health’ approach. Antimicrob. Resist. Infect. Control 2020, 9, 181. [Google Scholar] [CrossRef] [PubMed]
- Stevens, M.; Piepers, S.; Supré, K.; DeVliegher, S. Quantification of antimicrobial consumption in adult cattle on dairy herds in Flanders, Belgium, and associations with udder health, milk quality, and production performance. J. Dairy Sci. 2016, 99, 2118–2130. [Google Scholar] [CrossRef] [PubMed]
- Green, M.J.; Green, L.E.; Medley, G.F.; Schukken, Y.H.; Bradley, A.J. Influence of dry period bacterial intramammary infection on clinical mastitis in dairy cows. J. Dairy Sci. 2002, 85, 2589–2599. [Google Scholar] [CrossRef]
- Reyher, K.K.; Dohoo, I.R.; Scholl, D.T.; Keefe, G.P. Evaluation of minor pathogen intramammary infection, susceptibility parameters, and somatic cell counts on the development of new intramammary infections with major mastitis pathogens. J. Dairy Sci. 2012, 95, 3766–3780. [Google Scholar] [CrossRef]
- Scherpenzeel, C.G.; den Uijl, I.E.; van Schaik, G.; Olde Riekerink, R.G.; Keurentjes, J.M.; Lam, T.J. Evaluation of the use of dry cow antibiotics in low somatic cell count cows. J. Dairy Sci. 2014, 97, 3606–3614. [Google Scholar] [CrossRef]
- Lipkens, Z.; Piepers, S.; De Visscher, A.; De Vliegher, S. Evaluation of test-day milk somatic cell count information to predict intramammary infection with major pathogens in dairy cattle at drying off. J. Dairy Sci. 2019, 102, 4309–4321. [Google Scholar] [CrossRef]
- Weber, J.; Borchardt, S.; Seidel, J.; Schreiter, R.; Wehrle, F.; Donat, K.; Freick, M. Effects of Selective Dry Cow Treatment on Intramammary Infection Risk after Calving, Cure Risk during the Dry Period, and Antibiotic Use at Drying-Off: A Systematic Review and Meta-Analysis of Current Literature (2000–2021). Animals 2021, 11, 3403. [Google Scholar] [CrossRef]
- Rajala-Schultz, P.J.; Torres, A.H.; Degraves, F.J. Milk yield and somatic cell count during the following lactation after selective treatment of cows at dry-off. J. Dairy Res. 2011, 78, 489–499. [Google Scholar] [CrossRef]
- Cameron, M.; Keefe, G.P.; Roy, J.P.; Stryhn, H.; Dohoo, I.R.; McKenna, S.L. Evaluation of selective dry cow treatment following on-farm culture: Milk yield and somatic cell count in the subsequent lactation. J. Dairy Sci. 2015, 98, 2427–2436. [Google Scholar] [CrossRef] [PubMed]
- Vasquez, A.K.; Nydam, D.V.; Foditsch, C.; Wieland, M.; Lynch, R.; Eicker, S.; Virkler, P.D. Use of a culture-independent on-farm algorithm to guide the use of selective dry-cow antibiotic therapy. J. Dairy Sci. 2018, 101, 5345–5361. [Google Scholar] [CrossRef] [PubMed]
- Rowe, S.M.; Godden, S.M.; Nydam, D.V.; Gorden, P.J.; Lago, A.; Vasquez, A.K.; Royster, E.; Timmerman, J.; Thomas, M.J. Randomized controlled trial investigating the effect of 2 selective dry-cow therapy protocols on udder health and performance in the subsequent lactation. J. Dairy Sci. 2020, 103, 6493–6503. [Google Scholar] [CrossRef] [PubMed]
- Cameron, M.; Keefe, G.P.; Roy, J.P.; Stryhn, H.; Dohoo, I.R.; McKenna, S.L. Evaluation of selective dry cow treatment following on-farm culture: Risk of postcalving intramammary infection and clinical mastitis in the subsequent lactation. J. Dairy Sci. 2014, 97, 270–284. [Google Scholar] [CrossRef] [PubMed]
- Rowe, S.M.; Godden, S.M.; Nydam, D.V.; Gorden, P.J.; Lago, A.; Vasquez, A.K.; Royster, E.; Timmerman, J.; Thomas, M.J. Randomized controlled non-inferiority trial investigating the effect of 2 selective dry-cow therapy protocols on antibiotic use at dry-off and dry period intramammary infection dynamics. J. Dairy Sci. 2020, 103, 6473–6492. [Google Scholar] [CrossRef]
- Torres, A.H.; Rajala-Schultz, P.J.; Degraves, F.J.; Hoblet, K.H. Using dairy herd improvement records and clinical mastitis history to identify subclinical mastitis infections at dry-off. J. Dairy Res. 2008, 75, 240–247. [Google Scholar] [CrossRef]
- Kabera, F.; Roy, J.P.; Afifi, M.; Godden, S.; Stryhn, H.; Sanchez, J.; Dufour, S. Comparing Blanket vs. Selective Dry Cow Treatment Approaches for Elimination and Prevention of Intramammary Infections During the Dry Period: A Systematic Review and Meta-Analysis. Front. Vet. Sci. 2021, 8, 688450. [Google Scholar] [CrossRef]
- Patel, K.; Godden, S.; Royster, E.E.; Timmerman, J.A.; Crooker, B.A.; McDonald, N. Pilot study: Impact of using a culture-guided selective dry cow therapy program targeting quarter-level treatment on udder health and antibiotic use. Bov. Pract. 2017, 51, 48–57. [Google Scholar] [CrossRef]
- Schukken, Y.H.; Leslie, K.E.; Weersink, A.J.; Martin, S.W. Ontario bulk milk somatic cell count reduction program. 2. dynamics of bulk milk somatic cell counts. J. Dairy Sci. 1992, 75, 3359–3366. [Google Scholar] [CrossRef]
- Supré, K.; Haesebrouck, F.; Zadoks, R.N.; Vaneechoutte, M.; Piepers, S.; De Vliegher, S. Some coagulase-negative Staphylococcus species affect udder health more than others. J. Dairy Sci. 2011, 94, 2329–2340. [Google Scholar] [CrossRef]
- Vanderhaeghen, W.; Piepers, S.; Leroy, F.; Van Coillie, E.; Haesebrouck, F.; De Vliegher, S. Invited review: Effect, persistence, and virulence of coagulase-negative Staphylococcus species associated with ruminant udder health. J. Dairy Sci. 2014, 97, 5275–5293. [Google Scholar] [CrossRef] [PubMed]
- Condas, A.Z.; De Buck, J.D.B.; Nobrega, D.B.; Carson, D.A.; Roy, J.-P.; Keefe, G.P.; DeVries, T.J.; Middleton, J.R.; Dufour, S.; Barkema, H.W. Distribution of non-aureus staphylcocci species in udder quarters with low and high somatic cell count, and clinical mastitis. J. Dairy Sci. 2017, 100, 5613–5627. [Google Scholar] [CrossRef] [PubMed]
- Rajala-Schultz, P.J.; Nødtvedt, A.; Halasa, T.; Waller, K.P. Prudent Use of Antibiotics in Dairy Cows: The Nordic Approach to Udder Health. Front. Vet. Sci. 2021, 8, 623998. [Google Scholar] [CrossRef]
- Østerås, O.; Sølverød, L. Norwegian mast2017.itis control programme. Ir. Vet. J. 2009, 62, 26–33. [Google Scholar] [CrossRef] [PubMed]
- McParland, S.; Dillon, P.G.; Flynn, J.; Ryan, N.; Arkins, S.; Kennedy, A. Effect of using internal teat sealant with or without antibiotic therapy at dry-off on subsequent somatic cell count and milk production. J. Dairy Sci. 2019, 102, 4464–4475. [Google Scholar] [CrossRef]
- Deluycker, H.A.; Gay, J.M.; Weaver, L.D.; Azari, A.S. Change of milk yield with clinical diseases for a high producing dairy herd. J. Dairy Sci. 1991, 74, 436–445. [Google Scholar] [CrossRef]
- Gröhn, Y.T.; Wilson, D.J.; González, R.N.; Hertl, J.A.; Schulte, H.; Bennett, G.; Schukken, Y.H. Effect of Pathogen-Specific Clinical Mastitis on Milk Yield in Dairy Cows. J. Dairy Sci. 2004, 87, 3358–3374. [Google Scholar] [CrossRef] [PubMed]
- Lam, T.J.G.M.; Jansen, J.; Wessels, R.J. The RESET Mindset Model applied on decreasing antibiotic usage in dairy cattle in the Netherlands. Ir. Vet. J. 2017, 70, 5. [Google Scholar] [CrossRef]
- Heikkilä, A.M.; Niemi, R.E.; Rajala-Schultz, P.J. Economic perspectives on blanket and selective dry cow therapy. Agric. Food Sci. 2022, 31, 297–306. [Google Scholar] [CrossRef]
- Scherpenzeel, C.G.; Hogeveen, H.; Maas, L.; Lam, T.J.G.M. Economic optimization of selective dry cow treatment. J. Dairy Sci. 2018, 101, 1530–1539. [Google Scholar] [CrossRef]
- Schukken, Y.H.; González, R.N.; Tikofsky, L.L.; Schulte, H.F.; Santisteban, C.G.; Welcome, F.L.; Bennett, G.J.; Zurakowski, M.J.; Zadoks, R.N. CNS mastitis: Nothing to worry about? Vet. Microbiol. 2009, 134, 9–14. [Google Scholar] [CrossRef] [PubMed]
- Borchardt, S.; Ludwig, S.; Heuwieser, W. Randomized clinical trial to evaluate the efficacy of prostaglanding F2α to treat purulent vaginal discharge in lactating dairy cows. J. Dairy Sci. 2018, 101, 11403–11412. [Google Scholar] [CrossRef] [PubMed]
- EMA. EMA Principles on Assignment of Defined Daily Dose for Animals (DDDA) and Defined Course Dose for Animals (DCDA). 2016. Available online: https://www.ema.europa.eu/en/documents/other/defined-daily-doses-animals-dddvet-defined-course-doses-animals-dcdvet-european-surveillance_en.pdf (accessed on 17 August 2020).
- EMA. Guidance on Collection and Provision of National Data on Antimicrobial Use by Animal Species/Categories. 2018. Available online: https://www.ema.europa.eu/en/documents/scientific-guideline/guidance-collection-provision-national-data-antimicrobial-use-animal-species/categories_en.pdf (accessed on 17 August 2020).






| Herd | Milking Parlor | Antimicrobial Dry Cow Therapy | Cows, n | Mean Dry Period Length (d) 4 | Mean Milk Yield at the Last Test-Day Before Drying off (kg) | Geometric Mean BMSCC (×1000 cells/mL) 5 | Mean 305 d Milk Production (kg) | |||
|---|---|---|---|---|---|---|---|---|---|---|
| Antimicrobial Compound | Spectrum | Herd Size 1 | Total in Field Study 2 | Total (%) in SDCT Group 3 | ||||||
| Herd 1 | Side-by-side | Cefquinome | Broad | 110 | 48 | 19 (39.6) | 37 | 22.4 | 128 | 9070 |
| Herd 2 | Herringbone | Cloxacillin and ampicillin | Broad | 92 | 41 | 22 (53.7) | 41 | 25.9 | 195 | 9571 |
| Herd 3 | Tandem | Cefazolin | Narrow | 65 | 20 | 11 (55.0) | 60 | 20.8 | 173 | 8063 |
| Herd 4 | Herringbone | Cefazolin | Narrow | 106 | 50 | 23 (46.0) | 40 | 24.3 | 84 | 8311 |
| Herd 5 | Side-by-side | Penethamate, benethamine penicillin, and framycetin | Broad | 93 | 41 | 17 (41.5) | 42 | 23.6 | 155 | 10,092 |
| Herd 6 | Herringbone | Cloxacillin | Broad | 70 | 36 | 19 (52.8) | 53 | 20.8 | 128 | 8134 |
| Herd 7 | Herringbone | Cefquinome | Broad | 58 | 32 | 14 (43.8) | 48 | 25.7 | 121 | 7915 |
| Herd 8 | Herringbone | Cefquinome | Broad | 56 | 30 | 11 (36.7) | 46 | 31.1 | 139 | 12,567 |
| Herd 9 | Tandem | Cefquinome | Broad | 139 | 69 | 34 (49.3) | 45 | 29.5 | 140 | 10,435 |
| Herd 10 | Herringbone | Procaine benzylpenicillin, dihydrostreptomycin, and nafcillin | Broad | 73 | 30 | 16 (53.3) | 58 | 11.3 | 194 | 5514 |
| Herd 11 | Herringbone | Cloxacillin | Broad | 77 | 33 | 15 (45.5) | 60 | 22.9 | 108 | 11,097 |
| Herd 12 | Carousel | Cefazolin | Narrow | 128 | 36 | 21 (58.3) | 44 | 21.6 | 178 | 9856 |
| Item | Treatment Group | ||
|---|---|---|---|
| Selective Dry Cow Therapy | Blanket Dry Cow Therapy | p-Value | |
| Geometric mean SCC before drying off (× 1000 cells/mL) | |||
| Third-last DHI record | 75 | 74 | 0.783 1 |
| Second-last DHI record | 82 | 82 | 0.952 1 |
| Last DHI record | 101 | 93 | 0.454 1 |
| Parity | 0.250 2 | ||
| Mean | 2.46 | 2.30 | |
| Range | 1–9 | 1–9 | |
| Standard deviation | 1.63 | 1.46 | |
| CM between last DHI record and drying off | 7 out of 222 cows | 6 out of 244 cows | 0.640 2 |
| Treatment Group | Number of Cows | Antimicrobial Use Per Indication (DCD 1) | Total | ||
|---|---|---|---|---|---|
| Drying Off | Mastitis Treatment during Dry Period | Mastitis Treatment during Lactation | |||
| SDCT | 222 | ||||
| Mean | 0.67 | 0.01 | 0.38 | 1.06 | |
| Median | 1.00 | 0.00 | 0.00 | 1.00 | |
| Total | 149 | 1.74 | 85 | 236 | |
| % | 63.0 | 0.74 | 36.2 | 100 | |
| BDCT | 244 | ||||
| Mean | 1.01 | 0.00 | 0.24 | 1.25 | |
| Median | 1.00 | 0.00 | 0.00 | 1.00 | |
| Total | 245 | 0.00 | 58 | 303 | |
| % | 80.9 | 0.00 | 19.1 | 100 | |
| Variables | Cows, n | Milk Recordings, n | LnSCC 1 Per mL | ||||
|---|---|---|---|---|---|---|---|
| Β 2 | SE | LSM 3 | p-Value 4 | 95% CI 5 | |||
| Fixed part | |||||||
| Intercept | 450 | 1150 | 4.02 | 0.18 | - | < 0.001 | 3.65–4.39 |
| Treatment group | 0.89 | - | |||||
| BDCT | 236 | 539 | Referent | - | 3.55 | - | - |
| SDCT | 214 | 611 | −0.01 | 0.10 | 3.53 | 0.89 | −0.21–0.18 |
| DIM | 450 | 1150 | −0.029 | 0.005 | - | <0.001 | −0.04–−0.02 |
| Quadratic DIM | 450 | 1150 | 0.0003 | 0.00005 | - | <0.001 | 0.0002–0.0004 |
| Parity | <0.001 | - | |||||
| Primiparous cows | 178 | 463 | Referent | - | 3.44 | - | - |
| Multiparous cows | 272 | 687 | 0.39 | 0.10 | 3.74 | <0.001 | 0.19–0.59 |
| Variables | Cows, n | Milk Recordings, n | Milk Yield (kg/day) | ||||
|---|---|---|---|---|---|---|---|
| Β 1 | SE | LSM 2 | p-Value 3 | 95% CI 4 | |||
| Fixed part | |||||||
| Intercept | 450 | 1150 | 36.15 | 2.25 | - | <0.001 | 31.39–40.92 |
| Treatment group | 0.54 | ||||||
| BDCT | 236 | 539 | Referent | - | 38.40 | - | - |
| SDCT | 214 | 611 | 0.34 | 0.56 | 38.75 | 0.54 | −0.76–1.45 |
| DIM | 450 | 1150 | 0.25 | 0.02 | - | <0.001 | 0.20–0.30 |
| Quadratic DIM | 450 | 1150 | −0.002 | 0.0002 | - | <0.001 | −0.003–−0.002 |
| Parity | <0.001 | - | |||||
| Primiparous cows | 178 | 463 | Referent | - | 36.84 | - | - |
| Multiparous cows | 272 | 687 | 3.47 | 0.58 | 40.31 | <0.001 | 2.32–4.61 |
| LnSCC 5 | 450 | 1150 | −1.25 | 0.15 | - | <0.001 | −1.54–−0.95 |
| Outcome Variable | Predictor Variables | Cows (n) | Event (n, %) | β | SE | HR 1 | 95% CI HR 2 | p-Value 3 |
|---|---|---|---|---|---|---|---|---|
| Clinical mastitis 4 | ||||||||
| Treatment group | 0.48 | |||||||
| BDCT | 244 | 40 (16.4) | Referent | |||||
| SDCT | 222 | 42 (18.9) | 0.16 | 0.22 | 1.17 | 0.76–1.81 | ||
| Parity | 0.004 | |||||||
| Primiparous | 178 | 19 (11.6%) | Referent | |||||
| Multiparous | 288 | 63 (21.9%) | 0.77 | 0.27 | 2.16 | 1.28–3.63 | ||
| Culling 5 | ||||||||
| Treatment group | 0.24 | |||||||
| BDCT | 244 | 13 (5.3) | Referent | |||||
| SDCT | 222 | 19 (8.6) | 0.42 | 1.52 | 0.75–3.08 | |||
| Parity | ||||||||
| Primiparous | 178 | 4 (2.2%) | Referent | 0.01 | ||||
| Multiparous | 288 | 28 (11.5%) | 1.40 | 0.54 | 4.05 | 1.42–11.63 |
| Parameter | BDCT 1 | SDCT 2 | |||
|---|---|---|---|---|---|
| Total (%) | AB 3 (%) | Total (%) | AB (%) | No AB 4 (%) | |
| Culling | 13/244 (5.3) | 13/13 (100) | 19/222 (8.6) | 18/19 (94.7) | 1/19 (5.3) |
| Clinical mastitis | 40/244 (16.4) | 40/40 (100) | 42/222 (18.9) | 31/42 (73.8) | 11/42 (26.2) |
| nDCDlactation 5 | 58 | 58 | 85 | 55 | 30 |
| Average somatic cell count (×1000 cells/mL) | 148 | 148 | 172 | 211 | 99 |
| Average milk yield (kg/day) | 38.8 | 38.8 | 39.1 | 39.2 | 39.1 |
Disclaimer/Publisher’s Note: The statements, opinions and data contained in all publications are solely those of the individual author(s) and contributor(s) and not of MDPI and/or the editor(s). MDPI and/or the editor(s) disclaim responsibility for any injury to people or property resulting from any ideas, methods, instructions or products referred to in the content. |
© 2023 by the authors. Licensee MDPI, Basel, Switzerland. This article is an open access article distributed under the terms and conditions of the Creative Commons Attribution (CC BY) license (https://creativecommons.org/licenses/by/4.0/).
Share and Cite
Lipkens, Z.; Piepers, S.; De Vliegher, S. Impact of Selective Dry Cow Therapy on Antimicrobial Consumption, Udder Health, Milk Yield, and Culling Hazard in Commercial Dairy Herds. Antibiotics 2023, 12, 901. https://doi.org/10.3390/antibiotics12050901
Lipkens Z, Piepers S, De Vliegher S. Impact of Selective Dry Cow Therapy on Antimicrobial Consumption, Udder Health, Milk Yield, and Culling Hazard in Commercial Dairy Herds. Antibiotics. 2023; 12(5):901. https://doi.org/10.3390/antibiotics12050901
Chicago/Turabian StyleLipkens, Zyncke, Sofie Piepers, and Sarne De Vliegher. 2023. "Impact of Selective Dry Cow Therapy on Antimicrobial Consumption, Udder Health, Milk Yield, and Culling Hazard in Commercial Dairy Herds" Antibiotics 12, no. 5: 901. https://doi.org/10.3390/antibiotics12050901
APA StyleLipkens, Z., Piepers, S., & De Vliegher, S. (2023). Impact of Selective Dry Cow Therapy on Antimicrobial Consumption, Udder Health, Milk Yield, and Culling Hazard in Commercial Dairy Herds. Antibiotics, 12(5), 901. https://doi.org/10.3390/antibiotics12050901

