Metabolomic Analysis of the Effect of Lippia origanoides Essential Oil on the Inhibition of Quorum Sensing in Chromobacterium violaceum
Abstract
1. Introduction
2. Results
2.1. Essential Oil Distillation and Chemical Characterization
2.2. Antibacterial Activity of EOs
2.3. Anti-Quorum-Sensing Activity
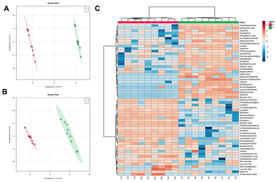
2.4. Metabolomics Analysis
3. Discussion
4. Materials and Methods
4.1. Plant Material
4.2. Essential Oil Distillation
4.3. Essential Oil GC/MS Analyses
4.4. Determination of Antimicrobial Activity
4.5. Violacein Inhibition Assay
4.6. Metabolite Extraction from Bacterial Cells
4.7. LC/MS Profiling of Metabolites
4.8. Data Processing and Statistical Analysis
4.9. Statistical Analysis
5. Conclusions
Supplementary Materials
Author Contributions
Funding
Institutional Review Board Statement
Informed Consent Statement
Data Availability Statement
Acknowledgments
Conflicts of Interest
References
- Dugassa, J.; Shukuri, N. Review on antibiotic resistance and its mechanism of development. J. Health Med. Nurs. 2017, 1, 1–17. [Google Scholar]
- Kamali, E.; Jamali, A.; Ardebili, A.; Ezadi, F.; Mohebbi, A. Evaluation of antimicrobial resistance, biofilm forming potential, and the presence of biofilm-related genes among clinical isolates of Pseudomonas aeruginosa. BMC Res. Notes 2020, 13, 1–6. [Google Scholar] [CrossRef] [PubMed]
- Prescott, R.; Decho, A.W. Flexibility and Adaptability of Quorum Sensing in Nature. Trends Microbiol. 2020, 28, 436–444. [Google Scholar] [CrossRef] [PubMed]
- Abdullah; Asghar, A.; Butt, M.S.; Shahid, M.; Huang, Q. Evaluating the antimicrobial potential of green cardamom essential oil focusing on quorum sensing inhibition of Chromobacterium violaceum. J. Food Sci. Technol. 2017, 54, 2306–2315. [Google Scholar] [CrossRef]
- Azimi, S.; Klementiev, A.D.; Whiteley, M.; Diggle, S.P. Bacterial quorum sensing during infection. Annu. Rev. Microbiol. 2020, 74, 201–219. [Google Scholar] [CrossRef]
- Papenfort, K.; Bassler, B.L. Quorum Sensing Signal-Response Systems in Gram-Negative Bacteria. Nat. Rev. Microbiol. 2016, 14, 576–588. [Google Scholar] [CrossRef]
- Kalia, V.C.; Patel, S.K.S.; Kang, Y.C.; Lee, J.-K. Quorum sensing inhibitors as antipathogens: Biotechnological applications. Biotechnol. Adv. 2019, 37, 68–90. [Google Scholar] [CrossRef]
- Martínez, O.F.; Rigueiras, P.O.; Pires, D.S.; Porto, W.F.; Silva, O.N.; De La Fuente-Nunez, C.; Franco, O.L. Interference With Quorum-Sensing Signal Biosynthesis as a Promising Therapeutic Strategy Against Multidrug-Resistant Pathogens. Front. Cell. Infect. Microbiol. 2019, 8, 444. [Google Scholar] [CrossRef]
- Raafat, M.M.; Ali-Tammam, M.; E Ali, A. Quorum quenching activity of Bacillus cereus isolate 30b confers antipathogenic effects in Pseudomonas aeruginosa. Infect. Drug Resist. 2019, 12, 1583–1596. [Google Scholar] [CrossRef]
- Teplitski, M.; Mathesius, U.; Rumbaugh, K.P. Perception and Degradation of N-Acyl Homoserine Lactone Quorum Sensing Signals by Mammalian and Plant Cells. Chem. Rev. 2010, 111, 100–116. [Google Scholar] [CrossRef]
- Kumar, N.V.; Murthy, P.S.; Manjunatha, J.; Bettadaiah, B. Synthesis and quorum sensing inhibitory activity of key phenolic compounds of ginger and their derivatives. Food Chem. 2014, 159, 451–457. [Google Scholar] [CrossRef] [PubMed]
- Kothari, V.; Sharma, S.; Padia, D. Recent research advances on Chromobacterium violaceum. Asian Pac. J. Trop. Med. 2017, 10, 744–752. [Google Scholar] [CrossRef] [PubMed]
- Bouyahya, A.; Dakka, N.; Et-Touys, A.; Abrini, J.; Bakri, Y. Medicinal plant products targeting quorum sensing for combating bacterial infections. Asian Pac. J. Trop. Med. 2017, 10, 729–743. [Google Scholar] [CrossRef]
- Jiang, Q.; Chen, J.; Yang, C.; Yin, Y.; Yao, K. Quorum Sensing: A Prospective Therapeutic Target for Bacterial Diseases. BioMed Res. Int. 2019, 2019, 1–15. [Google Scholar] [CrossRef]
- Guendouze, A.; Plener, L.; Bzdrenga, J.; Jacquet, P.; Rémy, B.; Elias, M.; Lavigne, J.-P.; Daudé, D.; Chabrière, E. Effect of Quorum Quenching Lactonase in Clinical Isolates of Pseudomonas aeruginosa and Comparison with Quorum Sensing Inhibitors. Front. Microbiol. 2017, 08, 227. [Google Scholar] [CrossRef] [PubMed]
- Lowery, C.A.; Matamouros, S.; Niessen, S.; Zhu, J.; Scolnick, J.; Lively, J.M.; Cravatt, B.F.; Miller, S.I.; Kaufmann, G.F.; Janda, K.D. A Chemical Biology Approach to Interrogate Quorum-Sensing Regulated Behaviors at the Molecular and Cellular Level. Chem. Biol. 2013, 20, 903–911. [Google Scholar] [CrossRef] [PubMed]
- Cáceres, M.; Hidalgo, W.; Stashenko, E.; Torres, R.; Ortiz, C. Essential Oils of Aromatic Plants with Antibacterial, Anti-Biofilm and Anti-Quorum Sensing Activities against Pathogenic Bacteria. Antibiotics 2020, 9, 147. [Google Scholar] [CrossRef]
- Noumi, E.; Merghni, A.; Alreshidi, M.M.; Haddad, O.; Akmadar, G.; De Martino, L.; Mastouri, M.; Ceylan, O.; Snoussi, M.; Al-Sieni, A.; et al. Chromobacterium violaceum and Pseudomonas aeruginosa PAO1: Models for Evaluating Anti-Quorum Sensing Activity of Melaleuca alternifolia Essential Oil and Its Main Component Terpinen-4-ol. Molecules 2018, 23, 2672. [Google Scholar] [CrossRef]
- Poli, J.-P.; Guinoiseau, E.; Serra, D.D.R.; Sutour, S.; Paoli, M.; Tomi, F.; Quilichini, Y.; Berti, L.; Lorenzi, V. Anti-Quorum Sensing Activity of 12 Essential Oils on chromobacterium violaceum and Specific Action of cis-cis-p-Menthenolide from Corsican Mentha suaveolens ssp. Insularis. Molecules 2018, 23, 2125. [Google Scholar] [CrossRef]
- Snoussi, M.; Noumi, E.; Punchappady-Devasya, R.; Trabelsi, N.; Kanekar, S.; Nazzaro, F.; Fratianni, F.; Flamini, G.; De Feo, V.; Al-Sieni, A. Antioxidant properties and anti-quorum sensing potential of Carum copticum essential oil and phenolics against Chromobacterium violaceum. J. Food Sci. Technol. 2018, 55, 2824–2832. [Google Scholar] [CrossRef]
- Patel, M.; Siddiqui, A.J.; Ashraf, S.A.; Surti, M.; Awadelkareem, A.M.; Snoussi, M.; Hamadou, W.S.; Bardakci, F.; Jamal, A.; Jahan, S.; et al. Lactiplantibacillus plantarum-derived biosurfactant attenuates quorum sensing-mediated virulence and biofilm formation in Pseudomonas aeruginosa and Chromobacterium violaceum. Microorganisms 2022, 10, 1026. [Google Scholar] [CrossRef] [PubMed]
- Evans, K.C.; Benomar, S.; Camuy-Vélez, S.A.; Nasseri, E.B.; Wang, X.; Neuenswander, B.; Chandler, J.R. Quorum-sensing control of antibiotic resistance stabilizes cooperation in Chromobacterium violaceum. ISME J. 2018, 12, 1263–1272. [Google Scholar] [CrossRef] [PubMed]
- Zins, M.M.; A Zimprich, C.; Petermann, S.R.; Rust, L. Expression and partial characterization of an elastase from Chromobacterium violaceum. Vet. Microbiol. 2001, 80, 63–74. [Google Scholar] [CrossRef] [PubMed]
- Brazilian National Genome Project Consortium. The complete genome sequence of Chromobacterium violaceum reveals remarkable and exploitable bacterial adaptability. Proc. Natl. Acad. Sci. USA 2003, 100, 11660–11665. [Google Scholar] [CrossRef] [PubMed]
- Fairbrother, L.; Shapter, J.; Brugger, J.; Southam, G.; Pring, A.; Reith, F. Effect of the cyanide-producing bacterium Chromobacterium violaceum on ultraflat Au surfaces. Chem. Geol. 2009, 265, 313–320. [Google Scholar] [CrossRef]
- Rémy, B.; Mion, S.; Plener, L.; Elias, M.; Chabriére, E.; Daudé, D. Interference in bacterial quorum sensing: A biopharmaceutical perspective. Front. Pharmacol. 2018, 9, 203. [Google Scholar] [CrossRef]
- Zhang, D.; Gan, R.-Y.; Ge, Y.-Y.; Yang, Q.-Q.; Ge, J.; Li, H.-B.; Corke, H. Research progress on the antibacterial mechanisms of carvacrol: A mini review. Bioact. Compd. Health Dis. 2018, 1, 71. [Google Scholar] [CrossRef]
- Venkatramanan, M.; Ganesh, P.S.; Senthil, R.; Akshay, J.; Ravi, A.V.; Langeswaran, K.; Vadivelu, J.; Nagarajan, S.; Rajendran, K.; Shankar, E.M. Inhibition of Quorum Sensing and Biofilm Formation in Chromobacterium violaceum by Fruit Extracts of Passiflora edulis. ACS Omega 2020, 5, 25605–25616. [Google Scholar] [CrossRef]
- McClean, K.H.; Winson, M.K.; Fish, L.; Taylor, A.; Chhabra, S.R.; Camara, M.; Daykin, M.; Lamb, J.H.; Swift, S.; Bycroft, B.W.; et al. Quorum sensing and Chromobacterium violaceum: Exploitation of violacein production and inhibition for the detection of N-acylhomoserine lactones. Microbiology 1997, 143, 3703–3711. [Google Scholar] [CrossRef]
- Stauff, D.L.; Bassler, B.L. Quorum Sensing in Chromobacterium violaceum: DNA Recognition and Gene Regulation by the CviR Receptor. J. Bacteriol. 2011, 193, 3871–3878. [Google Scholar] [CrossRef]
- Choi, S.Y.; Yoon, K.-H.; Lee, J.I.; Mitchell, R.J. Violacein: Properties and Production of a Versatile Bacterial Pigment. BioMed Res. Int. 2015, 2015, 465056. [Google Scholar] [CrossRef] [PubMed]
- Ciprandi, A.; Da Silva, W.M.; Santos, A.V.; Pimenta, A.M.D.C.; Carepo, M.S.P.; Schneider, M.P.C.; Azevedo, V.; Silva, A. Chromobacterium violaceum: Important Insights for Virulence and Biotechnological Potential by Exoproteomic Studies. Curr. Microbiol. 2013, 67, 100–106. [Google Scholar] [CrossRef]
- Batista, J.H.; Neto, J.F.D.S. Chromobacterium violaceum Pathogenicity: Updates and Insights from Genome Sequencing of Novel Chromobacterium Species. Front. Microbiol. 2017, 8, 2213. [Google Scholar] [CrossRef] [PubMed]
- Champalal, L.; Kumar, U.S.; Krishnan, N.; Vaseeharan, B.; Mariappanadar, V.; Pachaiappan, R. Modulation of quorum sensing-controlled virulence.factors in Chromobacterium violaceum by selective amino acids. FEMS Microbiol. Lett. 2018, 365. [Google Scholar] [CrossRef] [PubMed]
- Balibar, C.J.; Walsh, C.T. In Vitro Biosynthesis of Violacein from l-Tryptophan by the Enzymes VioA−E from Chromobacterium violaceum. Biochemistry 2006, 45, 15444–15457. [Google Scholar] [CrossRef]
- Shinoda, K.; Hasegawa, T.; Sato, H.; Shinozaki, M.; Kuramoto, H.; Takamiya, Y.; Sato, T.; Nikaidou, N.; Watanabe, T.; Hoshino, T. Biosynthesis of violacein: A genuine intermediate, protoviolaceinic acid, produced by VioABDE, and insight into VioC function. Chem. Commun. 2007, 4140–4142. [Google Scholar] [CrossRef]
- Ryan, S.; Begley, M.; Gahan, C.G.; Hill, C. Molecular characterization of the arginine deiminase system in Listeria monocytogenes: Regulation and role in acid tolerance. Environ. Microbiol. 2009, 11, 432–445. [Google Scholar] [CrossRef]
- Terui, Y.; Akiyama, M.; Sakamoto, A.; Tomitori, H.; Yamamoto, K.; Ishihama, A.; Igarashi, K.; Kashiwagi, K. Increase in cell viability by polyamines through stimulation of the synthesis of ppGpp regulatory protein and ω protein of RNA polymerase in Escherichia coli. Int. J. Biochem. Cell Biol. 2011, 44, 412–422. [Google Scholar] [CrossRef]
- Nesse, L.L.; Berg, K.; Vestby, L.K. Effects of Norspermidine and Spermidine on Biofilm Formation by Potentially Pathogenic Escherichia coli and Salmonella enterica Wild-Type Strains. Appl. Environ. Microbiol. 2015, 81, 2226–2232. [Google Scholar] [CrossRef]
- Murugayah, S.A.; Gerth, M.L. Engineering quorum quenching enzymes: Progress and perspectives. Biochem. Soc. Trans. 2019, 47, 793–800. [Google Scholar] [CrossRef]
- Sarrazin, S.L.F.; Da Silva, L.A.; De Assunção, A.P.F.; Oliveira, R.B.; Calao, V.Y.P.; Da Silva, R.; Stashenko, E.E.; Maia, J.G.S.; Mourão, R.H.V. Antimicrobial and Seasonal Evaluation of the Carvacrol-Chemotype Oil from Lippia origanoides Kunth. Molecules 2015, 20, 1860–1871. [Google Scholar] [CrossRef] [PubMed]
- Bettenworth, V.; Steinfeld, B.; Duin, H.; Petersen, K.; Streit, W.R.; Bischofs, I.; Becker, A. Phenotypic Heterogeneity in Bacterial Quorum Sensing Systems. J. Mol. Biol. 2019, 431, 4530–4546. [Google Scholar] [CrossRef] [PubMed]
- Qiu, S.; Guo, S.; Yang, Q.; Xie, Y.; Tang, S.; Zhang, A. Innovation in identifying metabolites from complex metabolome—Highlights of recent analytical platforms and protocols. Front. Chem. 2023, 11, 1129717. [Google Scholar] [CrossRef]
- Kai, K. Bacterial quorum sensing in symbiotic and pathogenic relationships with hosts*. Biosci. Biotechnol. Biochem. 2018, 82, 363–371. [Google Scholar] [CrossRef] [PubMed]
- Thompson, C.M.; Malone, J.G. Nucleotide second messengers in bacterial decision making. Curr. Opin. Microbiol. 2020, 55, 34–39. [Google Scholar] [CrossRef] [PubMed]
- Martin-Rodriguez, A.J.; Romling, U. Nucleotide Second Messenger Signaling as a Target for the Control of Bacterial Biofilm Formation. Curr. Top. Med. Chem. 2017, 17, 1928–1944. [Google Scholar] [CrossRef]
- Keren-Paz, A.; Kolodkin-Gal, I. A brick in the wall: Discovering a novel mineral component of the biofilm extracellular matrix. New Biotechnol. 2019, 56, 9–15. [Google Scholar] [CrossRef]
- Krasteva, P.V.; Giglio, K.M.; Sondermann, H. Sensing the messenger: The diverse ways that bacteria signal through c-di-GMP. Protein Sci. 2012, 21, 929–948. [Google Scholar] [CrossRef]
- E Stashenko, E.; E Jaramillo, B.; Martínez, J.R. Comparison of different extraction methods for the analysis of volatile secondary metabolites of Lippia alba (Mill.) N.E. Brown, grown in Colombia, and evaluation of its in vitro antioxidant activity. J. Chromatogr. A 2004, 1025, 93–103. [Google Scholar] [CrossRef]
- Stashenko, E.; Martínez, J.R.; Medina, J.D.; Durán, D.C. Analysis of essential oils isolated by steam distillation from Swinglea glutinosa fruits and leaves. J. Essent. Oil Res. 2015, 27, 276–282. [Google Scholar] [CrossRef]
- Stashenko, E.E.; Martínez, J.R.; Ruíz, C.A.; Arias, G.; Durán, C.; Salgar, W.; Cala, M. Lippia origanoides chemotype differentiation based on essential oil GC-MS and principal component analysis. J. Sep. Sci. 2010, 33, 93–103. [Google Scholar] [CrossRef] [PubMed]
- Ambrosio, C.M.S.; Diaz-Arenas, G.L.; Agudelo, L.P.A.; Stashenko, E.; Contreras-Castillo, C.J.; da Gloria, E.M. Chemical Composition and Antibacterial and Antioxidant Activity of a Citrus Essential Oil and Its Fractions. Molecules 2021, 26, 2888. [Google Scholar] [CrossRef] [PubMed]
- Van Den Dool, H.; Kratz, P.D. A generalization of the retention index system including linear temperature programmed gas-liquid partition chromatography. J. Chromatogr. 1963, 11, 463–471. [Google Scholar] [CrossRef] [PubMed]
- Zellner, B.D.A.; Bicchi, C.; Dugo, P.; Rubiolo, P.; Dugo, G.; Mondello, L. Linear retention índices in gas chromatographic análisis: A review. Flavour Fragr. J. 2008, 23, 297–314. [Google Scholar] [CrossRef]
- Babushok, V.I.; Linstrom, P.J.; Zenkevich, I.G. Retention Indices for Frequently Reported Compounds of Plant Essential Oils. J. Phys. Chem. Ref. Data 2011, 40, 043101. [Google Scholar] [CrossRef]
- Cruz, J.; Ortiz, C.; Guzmán, F.; Cárdenas, C.; Fernandez-Lafuente, R.; Torres, R. Design and activity of novel lactoferrampin analogues against O157:H7 enterohemorrhagicescherichia coli. Biopolymers 2014, 101, 319–328. [Google Scholar] [CrossRef]
- Blosser, R.S.; Gray, K.M. Extraction of violacein from Chromobacterium violaceum provides a new quantitative bioassay for N-acyl homoserine lactone autoinducers. J. Microbiol. Methods 2000, 40, 47–55. [Google Scholar] [CrossRef]
- Choo, J.; Rukayadi, Y.; Hwang, J.-K. Inhibition of bacterial quorum sensing by vanilla extract. Lett. Appl. Microbiol. 2006, 42, 637–641. [Google Scholar] [CrossRef]
- Zhou, J.-W.; Muhammad, J.; Sun, B.; Yang, R.; Wadood, A.; Wang, J.-S.; Jia, A.-Q. Metabolomic analysis of quorum sensing inhibitor hordenine on Pseudomonas aeruginosa. Appl. Microbiol. Biotechnol. 2019, 103, 6271–6285. [Google Scholar] [CrossRef]
- Brown, J.M.; Hazen, S.L. Targeting of microbe-derived metabolites to improve human health: The next frontier for drug discovery. J. Biol. Chem. 2017, 292, 8560–8568. [Google Scholar] [CrossRef]
- Smith, C.A.; Want, E.J.; O’Maille, G.; Abagyan, R.; Siuzdak, G. XCMS: Processing mass spectrometry data for metabolite profiling using nonlinear peak alignment, matching and identification. Anal. Chem. 2006, 78, 779–787. [Google Scholar] [CrossRef] [PubMed]
- Pang, Z.; Zhou, G.; Ewald, J.; Chang, L.; Hacariz, O.; Basu, N.; Xia, J. Using MetaboAnalyst 5.0 for LC-HRMS spectra processing, multi-omics integration and covariate adjustment of global metabolomics data. Nat. Protoc. 2022, 17, 1735–1761. [Google Scholar] [CrossRef]
- Storey, J.D. The positive false discovery rate: A Bayesian interpretation and the q-value. Ann. Stat. 2003, 31, 2013–2035. [Google Scholar] [CrossRef]
- Sumner, L.W.; Amberg, A.; Barrett, D.; Beale, M.H.; Beger, R.; Daykin, C.A.; Fan, T.W.-M.; Fiehn, O.; Goodacre, R.; Griffin, J.L.; et al. Proposed minimum reporting standards for chemical analysis. Chemical Analysis Working Group (CAWG) Metabolomics Standards Initiative (MSI). Metabolomics 2007, 3, 211–221. [Google Scholar] [CrossRef] [PubMed]
- Fiehn, O.; Robertson, D.; Griffin, J.; van der Werf, M.; Nikolau, B.; Morrison, N.; Sumner, L.W.; Goodacre, R.; Hardy, N.W.; Taylor, C.; et al. The metabolomics standards initiative (MSI). Metabolomics 2007, 3, 175–178. [Google Scholar] [CrossRef]
- Sparkman, O.D. Identification of essential oil components by gas chromatography/quadrupole mass spectroscopy Robert P. Adams. J. Am. Soc. Mass Spectrom. 2005, 16, 1902–1903. [Google Scholar] [CrossRef]
- Wallace, W. NIST Standard Reference Database 1A; Version 2.3; NIST: Gaithersburg, MD, USA, 2017.





| Plant Species | Botanical Family | Voucher Number | Code | Essential Oil Yield (%, w/w) | Main Compounds | |
|---|---|---|---|---|---|---|
| MWHD | SD | |||||
| Steiractinia aspera Cuatrec | Asteraceae | 20891 Herbarium UIS, Bucaramanga | SA | 0.1 | - | α-Pinene (24.9%), β-pinene (14.8%), germacrene D (13.1%), β-phellandrene (10.1%), α-phellandrene (6.3%), sabinene (4.6%), p-cymene (4.5%), trans-β-caryophyllene (3.1%), α-copaene (2.6%), and limonene (2.4%). |
| Turnera diffusa Willd. ex Schult | Passifloraceae | 22032 Herbarium UIS, Bucaramanga | TD-I | - | 0.3 | Dehydrofukinone (25.4%), aristolochene (17.9%), valencene (7.4%), β-selinene (5.2%), trans-β-caryophyllene (4.0%), β-elemene (4.0%), premnaspirodiene (3.7%), guaiol (3.5%), germacra-4,5,10-trien-1-α-ol (3.5%), and caryophyllene oxide (3.2%). |
| Calycolpus moritzianus (O. Berg) Burret | Myrtaceae | 21982 Herbarium UIS, Bucaramanga | CM-I | - | 0.2 | 1,8-Cineole (19.1%), limonene (17.6%), trans-β-caryophyllene (6.3%), viridiflorol (5.7%), α-pinene (5.1%), trans, trans-geranyl-linalool (4.0%), trans-nerolidol (3.5%), α-copaene (3.2%), selina-3,7 (11)-diene (2.8%), and viridiflorene (2.7%). |
| Piper aduncum L. | Piperaceae | 22033 Herbarium UIS, Bucaramanga | PA | - | 0.4 | Piperitone (14.8%), trans-β-caryophyllene (7.4%), viridiflorol (6.5%), limonene (6.0%), δ-cadinene (5.5%), α-pinene (4.6%), α-phellandrene (4.4%), caryophyllene oxide (3.8%), 1,8-cineole (3.6%), and p-cymene (3.0%). |
| Elaphandra quinquenervis (S.F. Blake) H. Rob | Asteraceae | COL 587094 Herbarium UN, Bogotá | EQ | 0.2 | - | b-Pinene (20.7%), germacrene D (20.7%), sabinene (9.7%), α-pinene (6.8%), trans-β-caryophyllene (5.1%), limonene (4.5%), β-cubebene (3.5%), α-humulene (2.6%), premnaspirodiene (2.6%), δ-cadinene (2.6%), and α-phellandrene (2.4%). |
| Hyptis dilatate Benth | Lamiaceae | 22187 Herbarium UIS, Bucaramanga | HD | 0.8 | - | trans-β-Caryophyllene (20.2%), camphor (16.1%), ∆3-carene (15.5%), α-pinene (10.5%), palustrol (8.7%), α-gurjunene (4.7%), ledol (3.4%), limonene (2.4%), camphene (1.7%), viridiflorene (1.5%), and aromadendrene (1.5%). |
| Satureja viminea L. | Lamiaceae | COL 566449 Herbarium UN, Bogotá | SV | - | 0.6 | p-Menth-3-en-8-ol (32.4%), pulegone (16.1%), trans-9-epi-caryophyllene (8.9%), trans-β-caryophyllene (8.4%), caryophyllene oxide (4.3%), spathulenol (3.6%), benzyl benzoate (2.4%), δ-cadinene (2.2%), pulegol (1.8%), and p-mentha-3,8-diene (1.5%). |
| Psidium sartorianum (O. Berg) Burret | Myrtaceae | COL 578359 Herbarium UN, Bogotá | PS | - | 0.5 | trans-β-Caryophyllene (12.7%), caryophyllene oxide (12.0%), dehydrofukinone (7.5%), cariophylla-4(12),8(13)-dien-5-β-ol (4.8%), germacrene B (4.1%), 1,8-cineole (3.7%), p-cymene (2.9%), β-pinene (2.7%), selina-3,7(11)-diene (2.5%), β-selinene (2.1%), and premnaspirodiene (2.0%). |
| Varronia curassavica Jacq. | Boraginaceae | 22038 Herbarium UIS, Bucaramanga | VC | - | 0.2 | trans-β-Caryophyllene (19.2%), germacrene D (12.3%), trans-β-guaiene (11.8%), α-pinene (9.4%), α-copaene (7.0%), β-pinene (4.1%), germacrene D (3.9%), β-elemene (2.8%), δ-cadinene (2.8%), and α-humulene (2.7%). |
| Ocimum basilicum L. | Lamiaceae | 22227 Herbarium UIS, Bucaramanga | OB | - | 0.2 | Linalool (42.7%), estragole (18.6%), 1,8-cineole (8.1%), germacrene D (4.9%), epi-γ-cadinol (4.2%), γ-cadinene (3.7%), α-humulene (2.5%), β-elemene (2.2%), byciclogermacrene (2.2%), and trans-α-bergamotene (1.1%). |
| Lippia origanoides Kunth (thymol chemotype) | Verbenaceae | 22189 Herbarium UIS, Bucaramanga | LOT-II | - | 0.7 | Thymol (71.7%), p-cymene (10.5%), carvacrol (4.4%), β-myrcene (2.1%), γ-terpinene (2.0%), caryophyllene oxide (1.6%), thymyl methyl ether (0.9%), trans β-caryophyllene (0.9%), humulene epoxide II (0.7%), and terpinen-4-ol (0.7%). |
| Lippia micromera Schauer | Verbenaceae | 22190 Herbarium UIS, Bucaramanga | LM | 0.6 | - | p-Cymene (26.8%), thymyl methyl ether (26.3%), thymol (17.8%), thymyl acetate (5.7%), γ-terpinene (5.4%), 1,8-cineole (5.1%), α-terpinene (2.0%), β-myrcene (2.0%), trans-β-caryophyllene (1.7%), α-thujene (1.3%), and caryophyllene oxide (0.9%). |
| Piper reticulatum L. | Piperaceae | 21969 Herbarium UIS, Bucaramanga | PR | 0.1 | - | Germacrene D (14.5%), β-eudesmol (9.2%), β-elemene (7.4%), trans-β-caryophyllene (7.4%), germacrene B (4.9%), trans-nerolidol (4.9%), linalool (4.8%), β-selinene (2.9%), bicyclogermacrene (2.5%), and ishwarane (2.1%). |
| Ageratina popayanensis (Hieron) R. King and H. Rob | Asteraceae | 21975 Herbarium UIS, Bucaramanga | AP-I | 0.3 | - | α-Pinene (27.0%), camphene (11.4%), α-phellandrene (10.5%), β-pinene (8.4%), limonene (7.0%), p-cymene (4.7%), trans-verbenol (4.0%), trans-β-caryophyllene (3.1%), β-myrcene (2.2%), and verbenone (2.0%). |
| Ocimum campechianum Mill. | Lamiaceae | 20889 Herbarium UIS, Bucaramanga | OC | 0.4 | - | Eugenol (35.3%), 1,8-cineole (15.6%), β-selinene (11.0.%), trans-β-caryophyllene (7.4%), germacrene D (5.6%), α-selinene (4.8%), β-pinene (2.4%), β-elemene (1.9%), and α-humulene (1.5%). |
| Essential Oil | CV026 MIC50/MBC |
|---|---|
| Steiractinia aspera | >3/>3 |
| Turnera diffusa | 0.75 ± 0.14 b/1.5 ± 0.09 b |
| Calycolpus moritzianus | 3.0 ± 0.11 a/>3.0 |
| Piper aduncum | 1.0 ± 0.13 b/3 ± 0.21 a |
| Elephandra qinquenervis | >3.0/>3.0 |
| Hyptis dilatata | 0.75 ± 0.08 b/1.5 ± 0.12 a |
| Satureja viminea | 1.5 ± 0.12 c/3 ± 0.27 c |
| Psidium sartorianum | 3.0 ± 0.18 a/>3.0 |
| Varronia curassavica | 0.5 ± 0.06 a/0.75 ± 0.15 c |
| Ocimum basilicum | 0.37 ± 0.04 a/0.75 ± 0.06 a |
| Lippia origanoides | 0.37 ± 0.09 a/0.5 ± 0.14 b |
| L. micromera | 1.5 ± 0.13 b/3 ± 0.21 b |
| P. reticulatum | 0.75 ± 0.17 c/1.5 ± 0.18 b |
| Ageratina popayanensis | 3.0 ± 0.13 b/>3.0 |
| O. campechianum | 3.0 ± 0.26 a/>3.0 |
| Metabolites Identified | (ESI) Mode | Formula | Mass Error (Δppm) | p-Value | VIP | Log2FC |
|---|---|---|---|---|---|---|
| Violacein | + | C20H13N3O3 | 0.0843 | 4.77 × 10−14 | 33.960 | 13.941 |
| Adenosine | + | C10H13N5O4 | 0.0149 | 1.91 × 10−3 | 32.488 | −32.848 |
| Deoxyviolacein | + | C20H13N3O2 | 0.4940 | 4.98 × 10−6 | 32.076 | 26.050 |
| Succinyl arginine | + | C10H18N4O5 | 0.5718 | 6.03 × 10−5 | 31.507 | −17.638 |
| Saccharopine | + | C11H20N2O6 | 11.743 | 6.69 × 10−12 | 21.417 | −51.693 |
| Phenylalanine | + | C9H11NO2 | 20.379 | 2.62 × 10−11 | 25.167 | −31.323 |
| Hydroxy trimethyl lysine | + | C9H21N2O3 | 0.8038 | 1.76 × 10−8 | 29.245 | 17.621 |
| Guanine | + | C5H6N5O | 0.4015 | 4.99 × 10−9 | 28.943 | −24.310 |
| Adenine | + | C5H5N5 | 11.942 | 1.78 × 10−18 | 28.725 | −27.750 |
| Acetyllysine | + | C8H16N2O3 | 0.9895 | 5.78 × 10−4 | 27.820 | −24.670 |
| Tryptophan | + | C11H12N2O2 | 0.8116 | 1.08 × 10−4 | 27.439 | −23.324 |
| Nitrobenzene | + | C6H5NO2 | 0.7515 | 3.29 × 10−10 | 27.090 | 10.349 |
| β-Citryl glutamic acid | + | C11H15NO10 | 12.256 | 1.37 × 10−11 | 26.703 | 34.022 |
| Xanthine | + | C5H4N4O2 | 0.2436 | 2.62 × 10−11 | 26.893 | −19.523 |
| 3-Sulfomuconate | + | C6H6O7S | 21.621 | 1.11 × 10−5 | 26.133 | 22.631 |
| Acetyl spermidine | + | C9H21N3O | 0.4366 | 6.39 × 10−10 | 25.537 | 13.183 |
| Uridine | + | C9H12N2O6 | 0.8839 | 8.94 × 10−11 | 25.420 | −16.253 |
| 9-Octadecenamide | + | C18H35NO | 0.2269 | 5.18 × 10−10 | 24.482 | −14.532 |
| 3-Indolebutyric acid | + | C12H13N2O3 | 11.481 | 7.28 × 10−12 | 24.146 | −18.690 |
| Arginine | + | C6H14N4O2 | 14.242 | 1.27 × 10−10 | 24.066 | −62.861 |
| Acetyl cadaverine | + | C7H16NO2 | 0.7951 | 1.35 × 10−5 | 25.148 | 21.813 |
| Citidine | + | C9H13N3O5 | 16.728 | 7.71 × 10−4 | 25.476 | −26.352 |
| 2-Deoxycytidine | + | C9H13N3O4 | 0.5804 | 1.27 × 10−10 | 23.738 | −30.419 |
| Valyl aspartic acid | + | C9H16N5O2 | 0.8803 | 2.62 × 10−11 | 23.305 | 10.956 |
| Suberylglycine | + | C10H17NO5 | 0.8370 | 2.67 × 10−9 | 22.748 | 10.932 |
| Linatine | + | C10H17N3O5 | 29.349 | 2.24 × 10−15 | 22.531 | −21.927 |
| Ethylthymine | + | C7H10N2O2 | 0.5456 | 4.39 × 10−6 | 22.409 | −23.307 |
| Isoleucylvaline | + | C11H22N2O3 | 0.8311 | 7.99 × 10−8 | 22.076 | −20.990 |
| Gly-Asn-Asn | + | C10H17N5O6 | 13.479 | 1.01 × 10−12 | 21.509 | −21.012 |
| Citrulline | + | C6H13N3O3 | 0.9092 | 8.58 × 10−4 | 23.977 | 17.810 |
| Actinamine | + | C8H18N2O4 | 0.6729 | 4.37 × 10−7 | 21.186 | −12.726 |
| γ-Glutamyl glutamate | + | C10H16N3O6 | 12.383 | 4.07 × 10−8 | 21.168 | 12.839 |
| 4-Dimethylamine phenylalanine | + | C11H16N2O2 | 0.7831 | 5.60 × 10−8 | 20.847 | 17.459 |
| C16 Sphinganine | + | C16H35NO2 | 0.3016 | 8.64 × 10−14 | 20.828 | 10.338 |
| Dimethylpentadiene | + | C7H12 | 0.8938 | 2.83 × 10−7 | 20.589 | −26.026 |
| Pentadecanoyl glycine | + | C17H33NO3 | 15.648 | 1.19 × 10−6 | 20.236 | 13.863 |
| Leucyl-glutamate | - | C11H20N2O5 | 0.9031 | 1.78 × 10−10 | 49.300 | −35.170 |
| Ethyl pyruvate | - | C5H8O3 | 13.483 | 8.27 × 10−8 | 41.568 | −52.600 |
| 4-Pyridoxic acid | - | C8H9NO4 | 0.7120 | 1,01 × 10−1 | 39.932 | 57.321 |
| Phosphoric acid | - | H3O4P | 0.3490 | 2.62 × 10−11 | 32.446 | −31.130 |
| Pyridoxal | - | C8H9NO3 | 0.8944 | 6.69 × 10−11 | 32.358 | −27.880 |
| 3-Methylxanthine | - | C6H6N4O2 | 0.5032 | 1.46 × 10−5 | 30.088 | −24.965 |
| Myristic acid | - | C14H28O2 | 13.498 | 5.22 × 10−9 | 27.739 | 27.619 |
| Ophthalmic acid | - | C11H19N3O6 | 0.7217 | 1.58 × 10−7 | 26.873 | −23.755 |
| Pantoic acid | - | C6H11O4 | 0.8352 | 7.46 × 10−12 | 25.544 | −10.324 |
| Phe-His-Gln | - | C20H26N6O5 | 14.503 | 7.89 × 10−12 | 24.931 | −20.269 |
| 3-Hydroxytetradecanoic acid | - | C14H28O3 | 10.338 | 5.06 × 10−6 | 24.424 | 24.480 |
| γ-Glutamyl ornithine | - | C10H19N3O5 | 0.6948 | 3.69 × 10−12 | 23.986 | −36.600 |
| Isoleucyl-glutamate | - | C11H20N2O5 | 17.221 | 1.24 × 10−7 | 23.800 | −64.377 |
| 2-Oxoglutaric acid | - | C5H6O5 | 14.721 | 1.32 × 10−9 | 22.360 | 26.076 |
| Leu-Val-Trp | - | C22H32N4O4 | 21.655 | 2.75 × 10−5 | 19.900 | 34.787 |
| Lysopine | - | C9H18N2O4 | 0.6772 | 2.16 × 10−10 | 18.651 | 14.420 |
| Anthranilic acid | - | C7H7NO2 | 0.1621 | 5.57 × 10−5 | 28.607 | −27.437 |
| Ornithine | - | C5H12N2O2 | 18.575 | 2.89 × 10−12 | 25.407 | 23.045 |
| Hypoxanthine | - | C5H4N4O | 0.7997 | 4.68 × 10−9 | 21.823 | −21.632 |
| Metabolic Pathway | Metabolites |
|---|---|
| Tryptophan metabolism | Anthranilic acid, tryptophan, deoxyviolacein and violacein |
| Nucleotide biosynthesis | Adenine, adenosine, guanine, 3-methylxanthine, xanthine, ethylthymine, cytidine, 2-deoxycytidine, uridine, and hypoxanthine |
| Arginine metabolism | Succinylarginine, ornithine, acetylspermidine, Arginine and citrulline |
| Vitamin biosynthesis | Pyridoxal, pantoic acid and 4-pyridoxic acid |
| Lysine metabolism | Saccharopine, hydroxy-trimethyl lysine and acetyllysine |
| Peptides | Valylaspartic acid, isoleucylvaline, Gly-Asn-Asn, γ-Glutamyl glutamate, Leucyl-Glutamate, Phe-His-Gln, γ-Glutamyl ornithine, isoleucyl-glutamate, and Leu-Val-Trp |
| Organic acids | Ethyl pyruvate, phosphoric acid, 3-hydroxytetradecanoic acid and 2-oxoglutaric acid |
| Lipids | C16 Sphinganine and myristic acid |
| Phenylalanine metabolism | Phenylalanine and 4-dimethylamine phenylalanine |
| Others | Nitrobenzene, β-citryl glutamic acid, 3-sulfomuconate, 9-octadecenamide, 3-indolebutyric acid, acetylcadaverine, Suberylglycine, linatine, actinamine, dimethylpentadiene, pentadecanoyl glycine, ophthalmic acid, and lysopine |
Disclaimer/Publisher’s Note: The statements, opinions and data contained in all publications are solely those of the individual author(s) and contributor(s) and not of MDPI and/or the editor(s). MDPI and/or the editor(s) disclaim responsibility for any injury to people or property resulting from any ideas, methods, instructions or products referred to in the content. |
© 2023 by the authors. Licensee MDPI, Basel, Switzerland. This article is an open access article distributed under the terms and conditions of the Creative Commons Attribution (CC BY) license (https://creativecommons.org/licenses/by/4.0/).
Share and Cite
Cáceres, M.; Hidalgo, W.; Stashenko, E.E.; Torres, R.; Ortiz, C. Metabolomic Analysis of the Effect of Lippia origanoides Essential Oil on the Inhibition of Quorum Sensing in Chromobacterium violaceum. Antibiotics 2023, 12, 814. https://doi.org/10.3390/antibiotics12050814
Cáceres M, Hidalgo W, Stashenko EE, Torres R, Ortiz C. Metabolomic Analysis of the Effect of Lippia origanoides Essential Oil on the Inhibition of Quorum Sensing in Chromobacterium violaceum. Antibiotics. 2023; 12(5):814. https://doi.org/10.3390/antibiotics12050814
Chicago/Turabian StyleCáceres, Marlon, William Hidalgo, Elena E. Stashenko, Rodrigo Torres, and Claudia Ortiz. 2023. "Metabolomic Analysis of the Effect of Lippia origanoides Essential Oil on the Inhibition of Quorum Sensing in Chromobacterium violaceum" Antibiotics 12, no. 5: 814. https://doi.org/10.3390/antibiotics12050814
APA StyleCáceres, M., Hidalgo, W., Stashenko, E. E., Torres, R., & Ortiz, C. (2023). Metabolomic Analysis of the Effect of Lippia origanoides Essential Oil on the Inhibition of Quorum Sensing in Chromobacterium violaceum. Antibiotics, 12(5), 814. https://doi.org/10.3390/antibiotics12050814

