Towards a One Health Food Safety Strategy for Palestine: A Mixed-Method Study
Abstract
1. Introduction
2. Results
2.1. Stakeholder Points of View on the Food Production Monitoring System
2.1.1. The Current System for Monitoring Food Production
2.1.2. Regulatory Authorities with Responsibilities Relevant to Food Safety
2.1.3. Public Health
2.1.4. Available Infrastructure and Capacity Building
2.1.5. Political and Legal Context
2.2. Semi-Structured Observational Study: Hygiene Practices along the Broiler Production Chain
2.2.1. Hygiene Practices in Broiler Farms
2.2.2. Hygiene Practices in Poultry Slaughterhouses
2.2.3. Hygiene Practices in Poultry Meat Stores
2.3. Knowledge, Attitudes, and Practices (KAP) of Hygiene among Broiler Production Chain Workers
2.3.1. Sociodemographic Characteristics of the Study Population
2.3.2. Reported KAP of Hygiene in Broiler Production
2.3.3. Determinants of Broiler Production Chain Workers Knowledge about Zoonotic Diseases
3. Discussion
3.1. Toward an Operational One Health Strategy for Palestine
3.2. Methods to Assess Hygiene Practices
3.3. Impacts of Food Supply Chain Actor KAP on Public Health
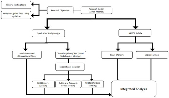
4. Methods
4.1. Multi-Stakeholder Discussion Groups
4.2. Semi-Structured Observations
4.3. Surveys on Chicken Meat Production Chain Worker Hygiene Knowledge, Attitude, and Practices
4.4. Data Management and Analysis
5. Conclusions and Recommendations
Supplementary Materials
Author Contributions
Funding
Institutional Review Board Statement
Informed Consent Statement
Data Availability Statement
Conflicts of Interest
References
- WHO. WHO Estimates of the Global Burden of Foodborne Diseases, in 2007–2015 Feldberg; World Health Organization: Geneva, Switzerland, 2015. [Google Scholar]
- Pires, S.M.; Desta, B.N.; Mughini-Gras, L.; Mmbaga, B.T.; E Fayemi, O.; Salvador, E.M.; Gobena, T.; E Majowicz, S.; Hald, T.; Hoejskov, P.S.; et al. Burden of foodborne diseases: Think global, act local. Curr. Opin. Food Sci. 2021, 39, 152–159. [Google Scholar] [CrossRef] [PubMed]
- Food Safety WHO. 2020. Available online: https://www.who.int/news-room/fact-sheets/detail/food-safety (accessed on 4 May 2022).
- Salmonella (Non-Typhoidal): WHO. 2018. Available online: https://www.who.int/news-room/fact-sheets/detail/salmonella-(non-typhoidal) (accessed on 4 May 2022).
- Campylobacter: WHO. 2020. Available online: https://www.who.int/news-room/fact-sheets/detail/campylobacter (accessed on 4 May 2022).
- Zinsstag, J.; Crump, L.; Schelling, E.; Hattendorf, J.; Maidane, Y.O.; Ali, K.O.; Muhummed, A.; Umer, A.A.; Aliyi, F.; Nooh, F. Climate change and one health. FEMS Microbiol. Lett. 2018, 365, fny085. [Google Scholar] [CrossRef] [PubMed]
- Fung, F.; Wang, H.-S.; Menon, S. Food safety in the 21st century. Biomed. J. 2018, 41, 88–95. [Google Scholar] [CrossRef] [PubMed]
- Zinsstag, J.; Schelling, E.; Crump, L.; Whittaker, M.; Tanner, M.; Stephen, C. One Health: The Theory and Practice of Integrated Health Approaches; CAB International: Geneva, Switzerland, 2020. [Google Scholar]
- Gordon, I.J.; Alonso, S.; Crump, L.; Dominguez-Salas, P.; De Garine-Wichatitsky, M. Food Security and Nutrition. In One Health: The Theory and Practice of Integrated Health Approaches; CAB International: Geneva, Switzerland, 2020. [Google Scholar]
- Berger-González, M.; Pelikan, K.; Zinsstag, J.; Ali, S.M.; Schelling, E. Transdisciplinary Research and One Health. In One Health: The Theory and Practice of Integrated Health Approaches; CAB International: Geneva, Switzerland, 2020. [Google Scholar]
- Hirsch Hadorn, G.; Hoffmann-Riem, H.; Biber-Klemm, S.; Grossenbacher-Mansuy, W.; Joye, D.; Pohl, C.; Tanner, M. Handbook of Trans-Disciplinary Research; Springer: Berlin/Heidelberg, Germany, 2008. [Google Scholar]
- Stöckli, B.; Wiesmann, U.; Lys, J.-A. A Guide for Transboundary Research Partnerships: 11 Principles; Swiss Commission for Re-search Partnerships with Developing Countries (KFPE): Bern, Switzerland, 2012. [Google Scholar]
- Abu Elamreen, F.H.; Abed, A.A.; Sharif, F.A. Detection and identification of bacterial enteropathogens by polymerase chain reac-tion and conventional techniques in childhood acute gastroenteritis in Gaza, Palestine. Int. J. Infect. Dis. 2007, 11, 501–507. [Google Scholar] [CrossRef]
- Abu Elamreen, F.H.; Sharif, F.A.; Deeb, J.E. Isolation and antibiotic susceptibility of Salmonella and Shigella strains isolated from children in Gaza, Palestine from 1999 to 2010. J. Gastroenterol. Hepatol. 2008, 23, e330–e333. [Google Scholar] [CrossRef]
- Abu-Elamreen, F.H.; Abed, A.A.; Sharif, F.A. Viral, Bacterial and Parasitic Etiology of Pediatric Diarrhea in Gaza, Palestine. Med Princ. Pr. 2008, 17, 296–301. [Google Scholar] [CrossRef]
- Adwan, G.; Alqarem, B.; Adwan, K. Prevalence of foodborne pathogens in meat samples in Palestine. Int. Food Res. J. 2015, 22, 1806. [Google Scholar]
- Al-Dawodi, R.; A Farraj, M.; Essawi, T. Antimicrobial resistance in non-typhi Salmonella enterica isolated from humans and poultry in Palestine. J. Infect. Dev. Ctries. 2011, 6, 132–136. [Google Scholar] [CrossRef]
- Al Zuheir, I.M. Detection of β-lactams and tetracyclines antimicrobial residues in raw dairy milk for human consumption in Palestine. Walailak J. Sci. Technol. 2012, 9, 277–279. [Google Scholar]
- Albayoumi, M.A. Detection of Antibiotic Residues in Broiler Chickens in Gaza Strip; Islamic University-Gaza, Deanship of Graduate Studies: Gaza, Palestinian, 2015. [Google Scholar]
- Baradaran-Seyed, Z.; Pishraft-Sabet, L. A chance to implement One Health in the Middle East and north Africa. Lancet Planet. Health 2019, 3, e161–e162. [Google Scholar] [CrossRef]
- Abukhattab, S.; Taweel, H.; Awad, A.; Crump, L.; Vonaesch, P.; Zinsstag, J.; Hamam, R. Systematic Review and Meta-Analysis of Inte-grated Studies on Salmonella and Campylobacter Prevalence, Serovar, and Phenotyping and Genetic of Antimicrobial Re-sistance in the Middle East—A One Health Perspective. Antibiotics 2022, 11, 536. [Google Scholar] [CrossRef]
- Sweileh, W.M.; Moh’d Mansour, A. Bibliometric analysis of global research output on antimicrobial resistance in the environ-ment (2000–2019). Glob. Health Res. Policy 2020, 5, 37. [Google Scholar] [CrossRef]
- Rosenthal, F.S. A comparison of health indicators and social determinants of health between Israel and the Occupied Palestin-ian Territories. Glob. Public Health 2021, 16, 431–447. [Google Scholar] [CrossRef]
- Diab, M.; Veronese, G.; Jamei, Y.A.; Hamam, R.; Saleh, S.; Kagee, A. Community work in the ongoing crisis context of Gaza: In-tegrating a public health and human rights approach. Aust. N. Z. J. Fam. Ther. 2018, 39, 320–330. [Google Scholar] [CrossRef]
- Poverty Profile in Palestine. Palestine: Palestinian Central Bureau of Statistics. 2017. Available online: https://www.pcbs.gov.ps/Document/pdf/txte_poverty2017.pdf?date=16_4_2018_2 (accessed on 22 September 2022).
- Agriculture, Forestry, and Fishing, Value Added (% of GDP)—West Bank and Gaza: World Bank. 2020. Available online: https://data.worldbank.org/indicator/NV.AGR.TOTL.ZS?locations=PS (accessed on 22 September 2022).
- Slaughtered Birds and Livestock in Operating Slaughterhouses in Palestine by Governorate and Type, 2019. Palestinian Central Bureau of Statistics. 2021. Available online: https://www.pcbs.gov.ps/statisticsIndicatorsTables.aspx?lang=en&table_id=549 (accessed on 20 May 2022).
- Basic Changes for the Livestock in Palestine, 2006–2019: Palestinian Central Bureau of Statistics. 2021. Available online: https://www.pcbs.gov.ps/statisticsIndicatorsTables.aspx?lang=en&table_id=557 (accessed on 20 May 2022).
- Palestine—Production of Poultry Meat: Knoema. (n.d.). 2020. Available online: https://knoema.com/atlas/Palestine/topics/Agriculture/Live-Stock-Production-Production-Quantity/Production-of-poultry-meat (accessed on 5 May 2022).
- National Strategy for Food Safety 2017–2022: FAO. Available online: https://www.fao.org/publications/card/en/c/I8861EN (accessed on 10 June 2022).
- Al Khatib, I.; Al Mitwalli, S. Food sanitation practices in restaurants of Ramallah and Al-Bireh district of Palestine. East. Mediterr. Health J. 2009, 15, 951–958. [Google Scholar] [CrossRef]
- Abuzerr, S.; Zinszer, K.; Assan, A. Implementation challenges of an integrated One Health surveillance system in humani-tarian settings: A qualitative study in Palestine. SAGE Open Med. 2021, 9, 20503121211043038. [Google Scholar] [CrossRef]
- Brucella Melitensis in Eurasia and the Middle East 2010. Available online: https://www.fao.org/publications/search/en/?jobnumber=STE0MDJF (accessed on 10 June 2022).
- Gibbens, J.; Pascoe, S.; Evans, S.; Davies, R.; Sayers, A. A trial of biosecurity as a means to control Campylobacter infection of broiler chickens. Prev. Veter-Med. 2001, 48, 85–99. [Google Scholar] [CrossRef]
- Van de Giessen, A.; Tilburg, J.; Ritmeester, W.; Van Der Plas, J. Reduction of Campylobacter infections in broiler flocks by ap-plication of hygiene measures. Epidemiol. Infect. 1998, 121, 57–66. [Google Scholar] [CrossRef]
- Hald, B.; Sommer, H.M.; Skovgård, H. Use of fly screens to reduce Campylobacter spp. introduction in broiler houses. Emerg. Infect. Dis. 2007, 13, 1951. [Google Scholar] [CrossRef]
- Majumder, M.A.A.; Rahman, S.; Cohall, D.; Bharatha, A.; Singh, K.; Haque, M.; Nayem, M.R.K. Antimicrobial stewardship: Fighting antimicro-bial resistance and protecting global public health. Infect. Drug Resist. 2020, 13, 4713. [Google Scholar] [CrossRef]
- Hermans, D.; Van Deun, K.; Messens, W.; Martel, A.; Van Immerseel, F.; Haesebrouck, F.; Rasschaert, G.; Heyndrickx, M.; Pasmans, F. Campylobacter control in poultry by current intervention measures ineffective: Urgent need for intensified fundamental research. Vet. Microbiol. 2011, 152, 219–228. [Google Scholar] [CrossRef]
- Antimicrobial Resistance: National Action Plans: WHO. 2018. Available online: https://cdn.who.int/media/docs/default-source/antimicrobial-resistance/iacg-amr-national-action-plans-110618.pdf?sfvrsn=53e4eb22_4 (accessed on 10 June 2022).
- Curtis, V.; Cousens, S.; Mertens, T.; Traore, E.; Kanki, B.; Diallo, I. Structured observations of hygiene behaviours in Burkina Faso: Validity, variability, and utility. Bull. World Health Organ. 1993, 71, 23–32. [Google Scholar]
- Cousens, S.; Kanki, B.; Toure, S.; Diallo, I.; Curtis, V. Reactivity and repeatability of hygiene behaviour: Structured observations from Burkina Faso. Soc. Sci. Med. 1996, 43, 1299–1308. [Google Scholar] [CrossRef]
- Manun’Ebo, M.; Cousens, S.; Haggerty, P.; Kalengaie, M.; Ashworth, A.; Kirkwood, B. Measuring hygiene practices: A comparison of questionnaires with direct observations in rural Zaire. Trop. Med. Int. Health 1997, 2, 1015–1021. [Google Scholar] [CrossRef]
- Stanton, B.F.; Clemens, J.D.; Aziz, K.M.A.; Rahman, M. Twenty-four-hour recall, knowledge-attitude-practice questionnaires, and direct observations of sanitary practices: A comparative study. Bull. World Health Organ. 1987, 65, 217. [Google Scholar]
- Garayoa, R.; Vitas, A.I.; Díez-Leturia, M.; García-Jalón, I. Food safety and the contract catering companies: Food handlers, facilities and HACCP evaluation. Food Control 2011, 22, 2006–2012. [Google Scholar] [CrossRef]
- Hassan, M.M.; Kalam, M.A.; Alim, M.A.; Shano, S.; Nayem, M.R.K.; Badsha, M.R.; Hazzah, W. Knowledge, attitude, and practices on antimi-crobial use and antimicrobial resistance among commercial poultry farmers in Bangladesh. Antibiotics 2021, 10, 784. [Google Scholar] [CrossRef]
- Wambui, J.; Karuri, E.; Lamuka, P.; Matofari, J. Good hygiene practices among meat handlers in small and medium enterprise slaughterhouses in Kenya. Food Control 2017, 81, 34–39. [Google Scholar] [CrossRef]
- Martins, R.B.; Hogg, T.; Otero, J.G. Food handlers’ knowledge on food hygiene: The case of a catering company in Portugal. Food Control 2011, 23, 184–190. [Google Scholar] [CrossRef]
- Abd-Elaleem, R.; Bakr, W.; Hazzah, W.; Nasreldin, O. Assessment of the personal hygiene and the bacteriological quality of butchers’ hands in some abattoirs in Alexandria, Egypt. Food Control 2014, 41, 147–150. [Google Scholar] [CrossRef]
- Osaili, T.M.; Abu Jamous, D.O.; Obeidat, B.A.; Bawadi, H.A.; Tayyem, R.; Subih, H.S. Food safety knowledge among food workers in restaurants in Jordan. Food Control 2012, 31, 145–150. [Google Scholar] [CrossRef]
- Nel, S.; Lues, J.; Buys, E.; Venter, P. The personal and general hygiene practices in the deboning room of a high throughput red meat abattoir. Food Control 2004, 15, 571–578. [Google Scholar] [CrossRef]
- Moutos, A.; Doxani, C.; Stefanidis, I.; Zintzaras, E.; Rachiotis, G. Knowledge, Attitude and Practices (KAP) of Ruminant Livestock Farmers Related to Zoonotic Diseases in Elassona Municipality, Greece. Eur. J. Investig. Health Psychol. Educ. 2022, 12, 19. [Google Scholar] [CrossRef] [PubMed]
- Singh, B.; Kaur, R.; Gill, G.; Gill, J.; Soni, R.; Aulakh, R. Knowledge, attitude and practices relating to zoonotic diseases among livestock farmers in Punjab, India. Acta Trop. 2018, 189, 15–21. [Google Scholar] [CrossRef]
- Sadiq, M.B.; Hamid, N.A.; Yusri, U.K.; Ramanoon, S.Z.; Mansor, R.; Affandi, S.A.; Watanabe, M.; Kamaludeen, J.; Syed-Hussain, S.S. Ruminant farmers’ knowledge, attitude and practices towards zoonotic diseases in Selangor, Malaysia. Prev. Veter- Med. 2021, 196, 105489. [Google Scholar] [CrossRef]
- Niraulaa, A.; Sharmaa, A.; Dahalb, U. Knowledge, attitude and practices (kap) regarding zoonotic dis-eases among smallholder livestock owners of tulsipur sub-metropolitan city, nepal. J. Healthc. Dev. Ctries. 2021, 1, 41–46. [Google Scholar]
- Nakat, Z.; Bou-Mitri, C. COVID-19 and the food industry: Readiness assessment. Food Control 2021, 121, 107661. [Google Scholar] [CrossRef]
- Advancing Food Safety Initiatives: Strategic Plan for Food Safety Including Foodborne Zoonoses 2013–2022: WHO. 2014. Available online: https://www.who.int/publications/i/item/9789241506281 (accessed on 15 June 2022).
- COVID-19 and Food Safety: Guidance for Food Businesses: WHO. 2020. Available online: https://www.who.int/publications/i/item/covid-19-and-food-safety-guidance-for-food-businesses (accessed on 10 August 2022).
- Fry, P. Multi-stakeholder discussion group. In Td-Net TOOLBOX for Co-Producing Knowledge Multi-Stakeholder; discussion group (Number 15); Swiss Academies of Arts and Sciences: Bern, Switzerland, 2021. [Google Scholar] [CrossRef]
- Hawileh, H.Y.A. An Evaluation of Hygienic Practices in the Small Scale Broiler Supply Chain in Amman Province Netherlands: Van Hall Larenstein University of Applied Sciences Wageningen. 2012. Available online: https://edepot.wur.nl/298079 (accessed on 5 May 2022).
- Agricultural Census 2021: Palestinian Central Bureau of Statistics. 2021. Available online: https://pcbs.gov.ps/Downloads/book2606.pdf (accessed on 10 May 2022).



| Farmers N (%) | Meat Workers N (%) | Overall N (%) | |
|---|---|---|---|
| Gender | |||
| Male | 160 (97%) | 171 (99.4%) | 331 (98.2%) | 
| Female | 5 (3%) | 1 (0.6%) | 6 (1.78%) | 
| Age (years) | |||
| 15–30 | 41 (24.9%) | 85 (49.4%) | 126 (37.4%) | 
| 31–45 | 58 (35.2%) | 65 (37.8%) | 123 (36.5%) | 
| 46–60 | 43 (26%) | 15 (8.7%) | 58 (17.2%) | 
| >60 | 23 (19.9%) | 7 (4.1) | 30 (8.9%) | 
| Marital status a | |||
| Single | 30 (18.3%) | 68 (39.5%) | 98 (29.2%) | 
| Married | 133 (81.1%) | 102 (59.3%) | 235 (69.9%) | 
| Divorced | 1 (0.6%) | 2 (1.2%) | 3 (0.9%) | 
| Family Size [median (IQR)] | 6 (3) | 5 (2) | 5 (3) | 
| Residence | |||
| Urban | 5 (3%) | 29 (16.8%) | 34 (10.1%) | 
| Rural | 159 (96.4%) | 142 (82.6%) | 301 (89.3%) | 
| Refugee camp | 1 (0.6%) | 1 (0.6%) | 2 (0.6%) | 
| Education level | |||
| Illiterate | 3 (1.8%) | 2 (1.2%) | 5 (1.5%) | 
| Elementary school (≤5 years of education) | 7 (4.2%) | 7 (4%) | 14 (4.2%) | 
| Junior high school (≤9 years of education) | 37 (22.4%) | 49 (28.5%) | 86 (25.5%) | 
| Senior high school (10–12 years of education) | 62 (37.6%) | 79 (45.9%) | 141 (41.8%) | 
| University (≥13 years of education) | 56 (34%) | 35 (20.4%) | 91 (27%) | 
| Experience in farming (years) [median (IQR)] | 10 (15) | 6 (7) | 8 (11) | 
| Monthly income (NIS) b [median (IQR)] | 4500 (3000) | 4000 (2200) | 4000 (3000) | 
| Farmers N (%) | Meat Workers N (%) | Overall N (%) | p-Value for Difference 1 | ||
|---|---|---|---|---|---|
| Do you think promoting proper hand hygiene can prevent infection with zoonotic diseases? | Yes | 150 (91%) | 166 (96.5%) | 316 (93.8%) | 0.03 | 
| No | 15 (9%) | 6 (3.5%) | 21 (6.2%) | ||
| Do you think touching sick or dead poultry can cause infection with zoonotic diseases? | Yes | 124 (75.2%) | 140 (81.4%) | 264 (78.3%) | 0.007 | 
| No | 37 (22.4%) | 20 (11.6%) | 57 (16.9%) | ||
| Don’t know | 4 (2.4%) | 12 (7%) | 16 (4.8%) | ||
| Do you think increase the frequency of cleaning and disinfection and make sure there is adequate ventilation in shared spaces can prevent infection with zoonotic diseases? | Yes | 158 (95.8%) | 162 (94.2 %) | 320 (95%) | 0.37 | 
| No | 2 (1.2%) | 6 (3.5%) | 8 (2.4%) | ||
| Don’t know | 5 (3%) | 4 (2.3%) | 9 (2.6%) | ||
| Do you think personal protective measures when in contact with poultry can prevent infection with zoonotic diseases? | Yes | 132 (80%) | 146 (84.9%) | 278 (82.5%) | 0.06 | 
| No | 28 (17%) | 16 (9.3%) | 44 (13%) | ||
| Don’t know | 5 (3%) | 10 (5.8%) | 15 (4.5%) | ||
| How do you wash your hands? | Carefully, without soap | 6 (3.6%) | 32 (18.6%) | 38 (11.3%) | <0.0001 | 
| With soap or hand disinfectant | 159 (96.4%) | 140 (81.4%) | 299 (88.7%) | ||
| Did you touch sick or dead poultry with your hands in the last month? | Yes | 105 (64%) | 59 (34%) | 164 (48.8%) | <0.0001 | 
| No | 59 (36%) | 113 (66%) | 172 (51.2%) | ||
| Did you take preventive measures when you touched sick or dead poultry? | Yes | 60 (58.8%) | 28 (47.5%) | 88 (54.7%) | 0.16 | 
| No | 42 (41.2%) | 31 (52.5%) | 73 (45.3%) | ||
| Have you ever heard about zoonotic diseases? | Yes | 145 (88%) | 139 (80.2%) | 284 (84.3%) | 0.08 | 
| No | 20 (12%) | 33 (19.2%) | 53 (15.7%) | ||
| Have you experienced a disease problem regarding chicken health (zoonotic)? | Yes | 11 (6.7%) | 12 (7%) | 23 (6.8%) | 0.91 | 
| No | 154 (93.3%) | 160 (93%) | 314 (93.2%) | ||
| How are the remains of slaughter and dead chickens handled? | Burned | 18 (10.9%) | 5 (2.9%) | 23 (6.8%) | <0.0001 | 
| Buried | 11 (6.7%) | 28 (16.3%) | 39 (11.6%) | ||
| Fed to pets (dog or cat) | 54 (32.7%) | 23 (13.4%) | 77 (22.9%) | ||
| Released into the wild | 45 (27.3%) | 32 (18.6%) | 77 (22.9%) | ||
| Collected by the municipality | 32 (19.4%) | 77 (44.8%) | 109 (32.3%) | ||
| Other | 5 (3%) | 7 (4%) | 12 (3.5%) | 
| What Protective Measures Have You Adopted in Your Work After SARS-CoV-2 Emerged? | |||
|---|---|---|---|
| Protective Measures | Farmers N (%) | Meat Workers N (%) | Overall N (%) | 
| Wearing masks | 86 (52.1%) | 133 (77.3%) | 219 (65.0 %) | 
| Wearing gloves | 87 (52.7%) | 143 (83.1%) | 230 (68.2%) | 
| Wearing overalls | 74 (45.0%) | 96 (55.8%) | 170 (50.5%) | 
| Frequent hand washing | 149 (90.9%) | 170 (98.8%) | 319 (95.0%) | 
| Sanitizing with disinfectant after finishing work | 140 (84.9) | 127(73.8%) | 267 (79.2%) | 
| Increasing the frequency of disinfection at the workplace | 114 (69.1%) | 162 (94.7%) | 276 (82.1%) | 
| Ventilation at the workplace | 127 (77.0%) | 160 (93.0%) | 287 (85.2%) | 
| Using a handkerchief when sneezing | 108 (65.5%) | 144 (83.7%) | 252 (75.8%) | 
| How do you wash your hands? | ||||
| Carefully, without soap | With soap or hand disinfectant | Total | ||
| Do you think promoting proper hand hygiene can prevent infection with zoonotic diseases? | Yes | 36 (11.4%) | 280 (88.6%) | 316 (100%) | 
| No | 2 (9.5%) | 19 (90.5%) | 21 (100%) | |
| Did you touch sick or dead poultry with your hands in the last month? | ||||
| Yes | No | Total | ||
| Do you think touching sick or dead poultry can cause infection with zoonotic diseases? | Yes | 134 (50, 8%) | 130 (49.2%) | 264 (100%) | 
| No | 24 (42.9%) | 32 (57.1%) | 56 (100%) | |
| Don’t know | 6 (37.5%) | 10 (62.5%) | 16 (100%) | |
| Did you take preventive measures when you touched sick or dead poultry? | ||||
| Yes | No | Total | ||
| Do you think personal protective measures when in contact with poultry can prevent infection with zoonotic diseases? | Yes | 74 (55.2%) | 60 (44.8%) | 134 (100%) | 
| No | 8 (53.3%) | 7 (46.7%) | 15 (100%) | |
| Don’t know | 6 (50%) | 6 (50%) | 12 (100%) | |
| Publisher’s Note: MDPI stays neutral with regard to jurisdictional claims in published maps and institutional affiliations. | 
© 2022 by the authors. Licensee MDPI, Basel, Switzerland. This article is an open access article distributed under the terms and conditions of the Creative Commons Attribution (CC BY) license (https://creativecommons.org/licenses/by/4.0/).
Share and Cite
Abukhattab, S.; Kull, M.; Abu-Rmeileh, N.M.E.; Cissé, G.; Crump, L.; Hattendorf, J.; Zinsstag, J. Towards a One Health Food Safety Strategy for Palestine: A Mixed-Method Study. Antibiotics 2022, 11, 1359. https://doi.org/10.3390/antibiotics11101359
Abukhattab S, Kull M, Abu-Rmeileh NME, Cissé G, Crump L, Hattendorf J, Zinsstag J. Towards a One Health Food Safety Strategy for Palestine: A Mixed-Method Study. Antibiotics. 2022; 11(10):1359. https://doi.org/10.3390/antibiotics11101359
Chicago/Turabian StyleAbukhattab, Said, Miriam Kull, Niveen M. E. Abu-Rmeileh, Guéladio Cissé, Lisa Crump, Jan Hattendorf, and Jakob Zinsstag. 2022. "Towards a One Health Food Safety Strategy for Palestine: A Mixed-Method Study" Antibiotics 11, no. 10: 1359. https://doi.org/10.3390/antibiotics11101359
APA StyleAbukhattab, S., Kull, M., Abu-Rmeileh, N. M. E., Cissé, G., Crump, L., Hattendorf, J., & Zinsstag, J. (2022). Towards a One Health Food Safety Strategy for Palestine: A Mixed-Method Study. Antibiotics, 11(10), 1359. https://doi.org/10.3390/antibiotics11101359
 
        



 
       