Clinical Use and Adverse Drug Reactions of Linezolid: A Retrospective Study in Four Belgian Hospital Centers
Abstract
1. Introduction
2. Results
2.1. Study Subjects
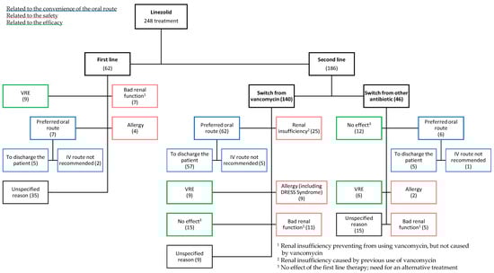
2.2. Linezolid Treatments: Characteristics
2.3. Adverse Drug Reactions
2.4. Factors Associated with Thrombocytopenia
3. Discussion
4. Conclusions
5. Materials and Methods
Supplementary Materials
Author Contributions
Funding
Institutional Review Board Statement
Data Availability Statement
Acknowledgments
Conflicts of Interest
References
- Marks, J.; Kannan, K.; Roncase, E.J.; Klepacki, D.; Kefi, A.; Orelle, C.; Vazquez-Laslop, N.; Mankin, A.S. Context-specific inhibition of translation by ribosomal antibiotics targeting the peptidyl transferase center. Proc. Natl. Acad. Sci. USA 2016, 113, 12150–12155. [Google Scholar] [CrossRef]
- Zyvox 600 mg Film-Coated Tablets—Summary of Product Characteristics (SmPC). Available online: https://www.medicines.org.uk/emc/medicine/9857#gref (accessed on 9 April 2021).
- FDA. FDA Label Zyvox. Available online: https://www.accessdata.fda.gov/drugsatfda_docs/label/2018/021130s037,021131s030,021132s035lbl.pdf (accessed on 12 April 2021).
- Stalker, D.J.; Jungbluth, G.L. Clinical pharmacokinetics of linezolid, a novel oxazolidinone antibacterial. Clin. Pharmacokinet. 2003, 42, 1129–1140. [Google Scholar] [CrossRef]
- Falagas, M.E.; Manta, K.G.; Ntziora, F.; Vardakas, K.Z. Linezolid for the treatment of patients with endocarditis: A systematic review of the published evidence. J. Antimicrob. Chemother. 2006, 58, 273–280. [Google Scholar] [CrossRef]
- Rayner, C.R.; Baddour, L.M.; Birmingham, M.C.; Norden, C.; Meagher, A.K.; Schentag, J.J. Linezolid in the treatment of osteomyelitis: Results of compassionate use experience. Infection 2004, 32, 8–14. [Google Scholar] [CrossRef]
- Brandariz-Nunez, D.; Hernandez-Corredoira, V.; Guarc-Prades, E.; Garcia-Navarro, B. Optic neuropathy associated with linezolid: Systematic review of cases. Farm. Hosp. 2019, 43, 61–65. [Google Scholar] [CrossRef]
- Manji, H. Drug-induced neuropathies. Handb. Clin. Neurol. 2013, 115, 729–742. [Google Scholar] [CrossRef] [PubMed]
- Im, J.H.; Baek, J.H.; Kwon, H.Y.; Lee, J.S. Incidence and risk factors of linezolid-induced lactic acidosis. Int. J. Infect. Dis. 2015, 31, 47–52. [Google Scholar] [CrossRef]
- Mao, Y.; Dai, D.; Jin, H.; Wang, Y. The risk factors of linezolid-induced lactic acidosis: A case report and review. Med. (Baltim.) 2018, 97, e12114. [Google Scholar] [CrossRef] [PubMed]
- Woytowish, M.R.; Maynor, L.M. Clinical relevance of linezolid-associated serotonin toxicity. Ann. Pharmacother. 2013, 47, 388–397. [Google Scholar] [CrossRef] [PubMed]
- Rubinstein, E.; Isturiz, R.; Standiford, H.C.; Smith, L.G.; Oliphant, T.H.; Cammarata, S.; Hafkin, B.; Le, V.; Remington, J. Worldwide assessment of linezolid’s clinical safety and tolerability: Comparator-controlled phase III studies. Antimicrob. Agents Chemother. 2003, 47, 1824–1831. [Google Scholar] [CrossRef] [PubMed]
- French, G. Safety and tolerability of linezolid. J. Antimicrob. Chemother. 2003, 51 (Suppl. S2), ii45–ii53. [Google Scholar] [CrossRef] [PubMed]
- Hirano, R.; Sakamoto, Y.; Tachibana, N.; Ohnishi, M. Retrospective analysis of the risk factors for linezolid-induced thrombocytopenia in adult Japanese patients. Int. J. Clin. Pharm. 2014, 36, 795–799. [Google Scholar] [CrossRef]
- Hanai, Y.; Matsuo, K.; Ogawa, M.; Higashi, A.; Kimura, I.; Hirayama, S.; Kosugi, T.; Nishizawa, K.; Yoshio, T. A retrospective study of the risk factors for linezolid-induced thrombocytopenia and anemia. J. Infect. Chemother. 2016, 22, 536–542. [Google Scholar] [CrossRef] [PubMed]
- Nukui, Y.; Hatakeyama, S.; Okamoto, K.; Yamamoto, T.; Hisaka, A.; Suzuki, H.; Yata, N.; Yotsuyanagi, H.; Moriya, K. High plasma linezolid concentration and impaired renal function affect development of linezolid-induced thrombocytopenia. J. Antimicrob. Chemother. 2013, 68, 2128–2133. [Google Scholar] [CrossRef]
- Natsumoto, B.; Yokota, K.; Omata, F.; Furukawa, K. Risk factors for linezolid-associated thrombocytopenia in adult patients. Infection 2014, 42, 1007–1012. [Google Scholar] [CrossRef]
- Niwa, T.; Watanabe, T.; Suzuki, A.; Ohmori, T.; Tsuchiya, M.; Suzuki, T.; Ohta, H.; Murakami, N.; Itoh, Y. Reduction of linezolid-associated thrombocytopenia by the dose adjustment based on the risk factors such as basal platelet count and body weight. Diagn. Microbiol. Infect. Dis. 2014, 79, 93–97. [Google Scholar] [CrossRef] [PubMed]
- Vardakas, K.Z.; Ntziora, F.; Falagas, M.E. Linezolid: Effectiveness and safety for approved and off-label indications. Expert Opin. Pharmacother. 2007, 8, 2381–2400. [Google Scholar] [CrossRef]
- Dryden, M.S. Alternative clinical indications for novel antibiotics licensed for skin and soft tissue infection? Curr. Opin. Infect. Dis. 2015, 28, 117–124. [Google Scholar] [CrossRef] [PubMed]
- Guillard, P.; de La, B.A.; Cattoir, V.; Fischer, M.O.; Verdon, R.; Saint-Lorant, G. Antimicrobial stewardship and linezolid. Int. J. Clin. Pharm. 2014, 36, 1059–1068. [Google Scholar] [CrossRef] [PubMed]
- Eguale, T.; Buckeridge, D.L.; Verma, A.; Winslade, N.E.; Benedetti, A.; Hanley, J.A.; Tamblyn, R. Association of Off-label Drug Use and Adverse Drug Events in an Adult Population. JAMA Intern. Med. 2016, 176, 55–63. [Google Scholar] [CrossRef]
- European Medicines Agency. Reflection Paper on Collecting and Reporting Information on Off-Label Use in Pharmacovigilance. Available online: https://www.ema.europa.eu/en/documents/regulatory-procedural-guideline/reflection-paper-collecting-reporting-information-label-use-pharmacovigilance_en.pdf (accessed on 14 April 2021).
- Dal Pan, G.J. Monitoring the Safety of Medicines Used Off-Label. Available online: https://www.pharmaco-vigilance.eu/content/monitoring-safety-medicines-used-label (accessed on 14 April 2021).
- Gonzalez-Del, C.J.; Candel, F.J.; Manzano-Lorenzo, R.; Arias, L.; Garcia-Lamberechts, E.J.; Martin-Sanchez, F.J. Predictive score of haematological toxicity in patients treated with linezolid. Eur. J. Clin. Microbiol. Infect. Dis. 2017, 36, 1511–1517. [Google Scholar] [CrossRef] [PubMed]
- Perez-Cebrian, M.; Suarez-Varela, M.M.; Font-Noguera, I.; Monte-Boquet, E.; Poveda-Andres, J.L.; Martin-Moreno, J.M.; Rubio-Lopez, N.; Ruiz-Rojo, E.; Llopis-Gonzalez, A. Study on the Linezolid Prescription According to the Approval of Indication in a University Hospital. Iran J. Pharm. Res. 2015, 14, 857–864. [Google Scholar] [PubMed]
- Sotgiu, G.; Centis, R.; D’Ambrosio, L.; Alffenaar, J.W.; Anger, H.A.; Caminero, J.A.; Castiglia, P.; De, L.S.; Ferrara, G.; Koh, W.J.; et al. Efficacy, safety and tolerability of linezolid containing regimens in treating MDR-TB and XDR-TB: Systematic review and meta-analysis. Eur. Respir. J. 2012, 40, 1430–1442. [Google Scholar] [CrossRef] [PubMed]
- Charlson, M.E.; Pompei, P.; Ales, K.L.; MacKenzie, C.R. A new method of classifying prognostic comorbidity in longitudinal studies: Development and validation. J. Chronic. Dis. 1987, 40, 373–383. [Google Scholar] [CrossRef]
- Naranjo, C.A.; Busto, U.; Sellers, E.M.; Sandor, P.; Ruiz, I.; Roberts, E.A.; Janecek, E.; Domecq, C.; Greenblatt, D.J. A method for estimating the probability of adverse drug reactions. Clin. Pharmacol. Ther. 1981, 30, 239–245. [Google Scholar] [CrossRef]
- Dentan, C.; Forestier, E.; Roustit, M.; Boisset, S.; Chanoine, S.; Epaulard, O.; Pavese, P. Assessment of linezolid prescriptions in three French hospitals. Eur. J. Clin. Microbiol. Infect. Dis. 2017, 36, 1133–1141. [Google Scholar] [CrossRef]
- Rivas, R.; Barrera, M.; Gonzalez, L.; Dominguez, V.; Sanchez, R.; Romero, M.M. Effectiveness and use of linezolid in hospitalisation wards. Farm. Hosp. 2011, 35, 322–325. [Google Scholar] [CrossRef]
- Tansarli, G.S.; Rafailidis, P.I.; Kapaskelis, A.; Falagas, M.E. Frequency of the off-label use of antibiotics in clinical practice: A systematic review. Expert Rev. Anti. Infect. Ther. 2012, 10, 1383–1392. [Google Scholar] [CrossRef]
- Davido, B.; Bouchand, F.; Calin, R.; Makhloufi, S.; Lagrange, A.; Senard, O.; Perronne, C.; Villart, M.; Salomon, J.; Dinh, A. High rates of off-label use in antibiotic prescriptions in a context of dramatic resistance increase: A prospective study in a tertiary hospital. Int. J. Antimicrob. Agents 2016, 47, 490–494. [Google Scholar] [CrossRef]
- Liu, C.; Bayer, A.; Cosgrove, S.E.; Daum, R.S.; Fridkin, S.K.; Gorwitz, R.J.; Kaplan, S.L.; Karchmer, A.W.; Levine, D.P.; Murray, B.E.; et al. Clinical practice guidelines by the infectious diseases society of america for the treatment of methicillin-resistant Staphylococcus aureus infections in adults and children. Clin. Infect. Dis. 2011, 52, e18–e55. [Google Scholar] [CrossRef]
- Tamma, P.D.; Avdic, E.; Li, D.X.; Dzintars, K.; Cosgrove, S.E. Association of Adverse Events with Antibiotic Use in Hospitalized Patients. JAMA Intern. Med. 2017, 177, 1308–1315. [Google Scholar] [CrossRef]
- Buzele, R.; Lemaignen, A.; Pourrat, X.; Rosset, P.; Gras, G.; Druon, J.; Bernard, M.C.; Sautenet, B.; Bastides, F.; Bernard, L. Linezolid-related adverse events predictive score (LAPS): Usefulness in clinical practice. Int. J. Antimicrob. Agents 2015, 46, 727–728. [Google Scholar] [CrossRef] [PubMed]
- Giunio-Zorkin, N.; Brown, G. Real-Life Frequency of New-Onset Thrombocytopenia during Linezolid Treatment. Can. J. Hosp. Pharm. 2019, 72, 133–138. [Google Scholar] [CrossRef]
- Rabon, A.D.; Fisher, J.P.; MacVane, S.H. Incidence and Risk Factors for Development of Thrombocytopenia in Patients Treated With Linezolid for 7 Days or Greater. Ann. Pharmacother. 2018, 52, 1162–1164. [Google Scholar] [CrossRef] [PubMed]
- Ichie, T.; Suzuki, D.; Yasui, K.; Takahashi, H.; Matsuda, M.; Hayashi, H.; Sugiura, Y.; Sugiyama, T. The association between risk factors and time of onset for thrombocytopenia in Japanese patients receiving linezolid therapy: A retrospective analysis. J. Clin. Pharm. Ther. 2015, 40, 279–284. [Google Scholar] [CrossRef]
- Pea, F.; Viale, P.; Cojutti, P.; Del, P.B.; Zamparini, E.; Furlanut, M. Therapeutic drug monitoring may improve safety outcomes of long-term treatment with linezolid in adult patients. J. Antimicrob. Chemother. 2012, 67, 2034–2042. [Google Scholar] [CrossRef] [PubMed]
- Dong, H.Y.; Xie, J.; Chen, L.H.; Wang, T.T.; Zhao, Y.R.; Dong, Y.L. Therapeutic drug monitoring and receiver operating characteristic curve prediction may reduce the development of linezolid-associated thrombocytopenia in critically ill patients. Eur. J. Clin. Microbiol. Infect. Dis. 2014, 33, 1029–1035. [Google Scholar] [CrossRef]
- Pea, F.; Cojutti, P.G.; Baraldo, M. A 10-Year Experience of Therapeutic Drug Monitoring (TDM) of Linezolid in a Hospital-wide Population of Patients Receiving Conventional Dosing: Is there Enough Evidence for Suggesting TDM in the Majority of Patients? Basic Clin. Pharmacol. Toxicol. 2017, 121, 303–308. [Google Scholar] [CrossRef]
- Buckley, N.A.; Dawson, A.H.; Isbister, G.K. Serotonin syndrome. BMJ 2014, 348, g1626. [Google Scholar] [CrossRef]
- Rondina, M.T.; Walker, A.; Pendleton, R.C. Drug-induced thrombocytopenia for the hospitalist physician with a focus on heparin-induced thrombocytopenia. Hosp. Pract. 2010, 38, 19–28. [Google Scholar]

| Patient Characteristics | N (%) or Median (Range) |
|---|---|
| Patients | 230 |
| Treatment | 248 |
| Male | 93 (37.1) |
| Age (years) | 65 (21–95) |
| Weight (kg) | 76 (34–178) |
| Body mass index (kg/m2) | 25 (15–48) |
| Glomerular filtration rate 1 (mL/min) | 57 (10–196) |
| GFR ≥ 60 mL/min | 102 |
| 30 mL/min ≤ GFR < 60 mL/min | 107 |
| GFR < 30 mL/min | 10 |
| Charlson index | 3 (0–11) |
| Inpatients/Outpatients | 163 (66)/85 (34) |
| ICU 2 patients 3 | 92 (56.4) |
| Infection Treated 1 | Number (%) | Median Treatment Duration (Range) | Microorganisms | Number = 257 (%) |
|---|---|---|---|---|
| SSTI 2 | 31 (12.5) | 19.5 (1–72) | E. faecium | 66 (25.7) |
| Pneumonia | 18 (7.2) | 7 (1–16) | MRSE 2 | 61 (23.7) |
| Primary bacteremia 3 | 33 (13.3) | 8 (2–52) | MRSA 2 | 45 (17.5) |
| Secondary bacteremia 3 | 43 (17.4) | 7 (1–29) | VRE 2 | 24 (9.3) |
| Bone & joint infections | 33 (13.3) | 3 (7–90) | MSSA 2 | 12 (4.7) |
| Gastrointestinal infections | 21 (8.5) | 8 (2–44) | E. faecalis | 11 (4.3) |
| Medical device infections | 15 (6) | 10 (1–30) | MSSE 2 | 2 (0.8) |
| Urinary tract infections | 13 (5.2) | 8 (1–21) | Others 4 | 36 (14) |
| Mediastinitis | 9 (3.6) | 11 (5–28) | ||
| Endocarditis | 5 (2) | 30 (7–45) | ||
| CNS 2 infections | 5 (2) | 10 (4–14) | ||
| MRSA 2 decolonization | 5 (2) | 7.5 (4–20) | ||
| Others | 17 (7) |
| Type of Adverse Drug Reactions | N (%) | Naranjo Score Median (Range) | N of ADR with a Naranjo Score ≥ 5 (%) |
|---|---|---|---|
| Thrombocytopenia | 43 (18.9) | 4 (1–7) | 15 (34.9) |
| Anemia | 17 (6.8) | 4 (0–7) | 6 (46.2) |
| Gastrointestinal disorders | 13 (5.2) | 4 (2–7) | 4 (30.8) |
| Peripheral neuropathy | 4 (1.6) | 4 (3–5) | 2 (50) |
| Lactic acid serum level > 2.2 mmol/L | 4 (1.6) | 4 (0–5) | 1 (25) |
| Paresthesia | 4 (1.6) | 3 (3–6) | 1 (25) |
| Skin disorders | 3 (1.2) | 1.5 (0–3) | 0 |
| Fatigue | 3 (1.2) | 5 (0–6) | 2 (40) |
| Neutropenia | 2 (0.8) | 4 | 2 (100) |
| Leucopenia 1 | 2 (0.8) | 2.5 (1–4) | 0 |
| Renal failure 2 | 1 (0.8) | 4 | 0 |
| Taste alteration | 1 (0.4) | 6 | 1 (100) |
| Suspicion of serotonin syndrome | 1 (0.4) | 4 | 0 |
| SIADH 3 | 1 (0.4) | 3 | 0 |
| Parameters | Univariate Analysis OR [95% CI] | p-Value | Multivariate Analysis Adjusted OR [95% CI] | p-Value |
|---|---|---|---|---|
| Inpatients | 0.598 [0.3–1.192] | 0.144 | ||
| Charlson index ≥ 4 | 2.218 [1.088–4.522] | 0.005 | 2.534 [1.128–5.694] | 0.024 |
| Diabetes | 2.065 [1.043–4.087] | 0.037 | ||
| Renal function (<60 mL/min) | 2.088 [1.015–4.294] | 0.045 | 3.694 [1.649–8.275] | 0.01 |
| Treatment duration > 10 days | 5.687 [2.501–12.933] | 0.000 | 7.944 [3.197–19.738] | <0.001 |
Publisher’s Note: MDPI stays neutral with regard to jurisdictional claims in published maps and institutional affiliations. |
© 2021 by the authors. Licensee MDPI, Basel, Switzerland. This article is an open access article distributed under the terms and conditions of the Creative Commons Attribution (CC BY) license (https://creativecommons.org/licenses/by/4.0/).
Share and Cite
Thirot, H.; Briquet, C.; Frippiat, F.; Jacobs, F.; Holemans, X.; Henrard, S.; Tulkens, P.M.; Spinewine, A.; Van Bambeke, F. Clinical Use and Adverse Drug Reactions of Linezolid: A Retrospective Study in Four Belgian Hospital Centers. Antibiotics 2021, 10, 530. https://doi.org/10.3390/antibiotics10050530
Thirot H, Briquet C, Frippiat F, Jacobs F, Holemans X, Henrard S, Tulkens PM, Spinewine A, Van Bambeke F. Clinical Use and Adverse Drug Reactions of Linezolid: A Retrospective Study in Four Belgian Hospital Centers. Antibiotics. 2021; 10(5):530. https://doi.org/10.3390/antibiotics10050530
Chicago/Turabian StyleThirot, Hélène, Caroline Briquet, Frédéric Frippiat, Frédérique Jacobs, Xavier Holemans, Séverine Henrard, Paul M. Tulkens, Anne Spinewine, and Françoise Van Bambeke. 2021. "Clinical Use and Adverse Drug Reactions of Linezolid: A Retrospective Study in Four Belgian Hospital Centers" Antibiotics 10, no. 5: 530. https://doi.org/10.3390/antibiotics10050530
APA StyleThirot, H., Briquet, C., Frippiat, F., Jacobs, F., Holemans, X., Henrard, S., Tulkens, P. M., Spinewine, A., & Van Bambeke, F. (2021). Clinical Use and Adverse Drug Reactions of Linezolid: A Retrospective Study in Four Belgian Hospital Centers. Antibiotics, 10(5), 530. https://doi.org/10.3390/antibiotics10050530

