Objective Numerical Evaluation of Diffuse, Optically Reconstructed Images Using Structural Similarity Index
Abstract
:1. Introduction
2. Methodology
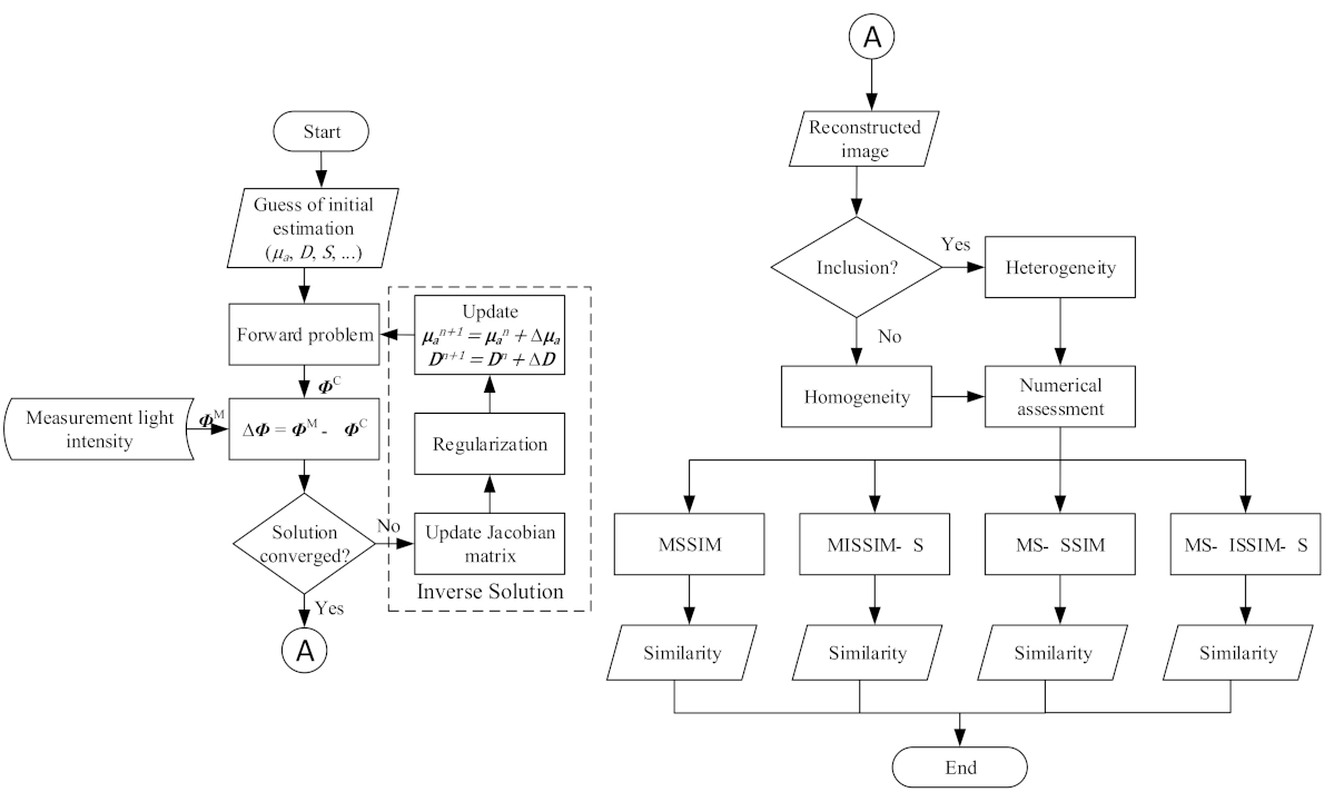
2.1. Forward Problem
2.2. Inverse Solution
2.3. Image Quality Assessment
2.3.1. Structural Similarity Index
2.3.2. Multiscale Structural Similarity
2.3.3. Improved Structural Similarity with Sharpness Comparison
2.4. Multiscale Improved Structural Similarity with Sharpness Comparison
2.5. Spearman’s Rank Correlation
3. Results and Discussions
3.1. Image Reconstruction Model
3.2. Image Assessment
4. Conclusions
Author Contributions
Funding
Conflicts of Interest
References
- Hoshi, Y.; Yamada, Y. Overview of diffuse optical tomography and its clinical applications. J. Biomed. Opt. 2016, 21, 091312. [Google Scholar] [CrossRef] [PubMed] [Green Version]
- Di Sciacca, G.; Di Sieno, L.; Farina, A.; Lanka, P.; Venturini, E.; Panizza, P.; Dalla Mora, A.; Pifferi, A.; Taroni, P.; Arridge, S.R. Enhanced diffuse optical tomographic reconstruction using concurrent ultrasound information. Philos. Trans. R. Soc. Math. Phys. Eng. Sci. 2021, 379, 20200195. [Google Scholar] [CrossRef] [PubMed]
- Fu, X.; Richards, J.E. Age-related changes in diffuse optical tomography sensitivity profiles in infancy. PLoS ONE 2021, 16, e0252036. [Google Scholar] [CrossRef] [PubMed]
- Cochran, J.M.; Busch, D.R.; Lin, L.; Minkoff, D.L.; Schweiger, M.; Arridge, S.; Yodh, A.G. Hybrid time-domain and continuous-wave diffuse optical tomography instrument with concurrent, clinical magnetic resonance imaging for breast cancer imaging. J. Biomed. Opt. 2019, 24, 1. [Google Scholar] [CrossRef]
- Doulgerakis, M.; Eggebrecht, A.T.; Dehghani, H. High-density functional diffuse optical tomography based on frequency-domain measurements improves image quality and spatial resolution. Neurophotonics 2019, 6, 1. [Google Scholar] [CrossRef] [PubMed]
- Sevim, G.; Üncü, Y.A.; Mercan, T.; Canpolat, M. Image reconstruction for diffuse optical tomography using bi-conjugate gradient and transpose-free quasi minimal residual algorithms and comparison of them. Int. J. Imaging Syst. Technol. 2021, ima.22587. [Google Scholar] [CrossRef]
- Bérubé-Lauzière, Y.; Crotti, M.; Boucher, S.; Ettehadi, S.; Pichette, J.; Rech, I. Prospects on time-domain diffuse optical tomography based on time-correlated single photon counting for small animal imaging. J. Spectrosc. 2016, 2016, 1–23. [Google Scholar] [CrossRef] [Green Version]
- Pifferi, A.; Contini, D.; Mora, A.D.; Farina, A.; Spinelli, L.; Torricelli, A. New frontiers in time-domain diffuse optics, a review. J. Biomed. Opt. 2016, 21, 091310. [Google Scholar] [CrossRef] [Green Version]
- Dehghani, H.; Srinivasan, S.; Pogue, B.W.; Gibson, A. Numerical modelling and image reconstruction in diffuse optical tomography. Philos. Trans. R. Soc. Math. Phys. Eng. Sci. 2009, 367, 3073–3093. [Google Scholar] [CrossRef] [PubMed] [Green Version]
- Davis, S.C.; Pogue, B.W.; Dehghani, H.; Paulsen, K.D. Contrast-detail analysis characterizing diffuse optical fluorescence tomography image reconstruction. J. Biomed. Opt. 2005, 10, 050501. [Google Scholar] [CrossRef]
- Deeba, F.; Schneider, C.; Mohammed, S.; Honarvar, M.; Lobo, J.; Tam, E.; Salcudean, S.; Rohling, R. A multiparametric volumetric quantitative ultrasound imaging technique for soft tissue characterization. Med. Image Anal. 2021, 74, 102245. [Google Scholar] [CrossRef] [PubMed]
- Wang, Z.; Bovik, A.C.; Sheikh, H.R.; Simoncelli, E.P. Image quality assessment: From error visibility to structural similarity. IEEE Trans. Image Process. 2004, 13, 600–612. [Google Scholar] [CrossRef] [PubMed] [Green Version]
- Chen, L.-Y.; Pan, M.-C.; Pan, M.-C. Implementation of edge-preserving regularization for frequency-domain diffuse optical tomography. Appl. Opt. 2012, 51, 43. [Google Scholar] [CrossRef]
- Chen, L.-Y.; Pan, M.-C.; Pan, M.-C. Visualized numerical assessment for near infrared diffuse optical tomography with contrast-and-size detail analysis. Opt. Rev. 2013, 20, 19–25. [Google Scholar] [CrossRef]
- Jiao, Y.; He, Y.R.; Kandel, M.E.; Liu, X.; Lu, W.; Popescu, G. Computational interference microscopy enabled by deep learning. APL Photonics 2021, 6, 046103. [Google Scholar] [CrossRef]
- Kumar, B.; Kumar, S.B.; Kumar, C. Development of Improved SSIM Quality Index for Compressed Medical Images. In Proceedings of the IEEE Second International Conference on Image Information Processing (ICIIP-2013), Shimla, India, 9–11 December 2013; pp. 251–255. [Google Scholar] [CrossRef]
- Li, J.; Yang, L.Z.; Ding, W.J.; Zhan, M.X.; Fan, L.L.; Wang, J.F.; Shang, H.F.; Ti, G. Image reconstruction with the chaotic fiber laser in scattering media. Appl. Opt. 2021, 60, 4004. [Google Scholar] [CrossRef]
- Uddin, K.M.S.; Zhu, Q. Reducing image artifact in diffuse optical tomography by iterative perturbation correction based on multiwavelength measurements. J. Biomed. Opt. 2019, 24, 1. [Google Scholar] [CrossRef]
- Zhang, L.; Zhang, G. Brief review on learning-based methods for optical tomography. J. Innov. Opt. Health Sci. 2019, 12, 1930011. [Google Scholar] [CrossRef] [Green Version]
- Dehshiri, M.; Ghavami Sabouri, S.; Khorsandi, A. Structural similarity assessment of an optical coherence tomographic image enhanced using the wavelet transform technique. J. Opt. Soc. Am. A 2021, 38, 1. [Google Scholar] [CrossRef]
- Lavoie, B.R.; Bourqui, J.; Fear, E.C.; Okoniewski, M. Metrics for assessing the similarity of microwave breast imaging scans of healthy volunteers. IEEE Trans. Med. Imaging 2018, 37, 1788–1798. [Google Scholar] [CrossRef]
- European Society of Radiology (ESR). Usability of irreversible image compression in radiological imaging. A position paper by the european society of radiology (ESR). Insights Imaging 2011, 2, 103–115. [Google Scholar] [CrossRef] [Green Version]
- Kowalik-Urbaniak, I.A.; Castelli, J.; Hemmati, N.; Koff, D.; Smolarski-Koff, N.; Vrscay, E.R.; Wang, J.; Wang, Z. Modelling of subjective radiological assessments with objective image quality measures of brain and body ct images. In Image Analysis and Recognition; Kamel, M., Campilho, A., Eds.; Lecture Notes in Computer Science; Springer International Publishing: Cham, Switzerland, 2015; Volume 9164, pp. 3–13. [Google Scholar] [CrossRef]
- Sassi, O.B.; Delleji, T.; Taleb-Ahmed, A.; Feki, I.; Hamida, A.B. MR image monomodal registration using structure similarity index. In 2008 First Workshops on Image Processing Theory, Tools and Applications; IEEE: Sousse, Tunisia, 2008. [Google Scholar] [CrossRef]
- Yuan, Z.; Jiang, M.; Wang, Y.; Wei, B.; Li, Y.; Wang, P.; Menpes-Smith, W.; Niu, Z.; Yang, G. SARA-GAN: Self-attention and relative average discriminator based generative adversarial networks for fast compressed sensing mri reconstruction. Front. Neuro Inform. 2020, 14, 611666. [Google Scholar] [CrossRef]
- Chen, W.; Li, Y.; Yuan, N.; Qi, J.; Dyer, B.A.; Sensoy, L.; Benedict, S.H.; Shang, L.; Rao, S.; Rong, Y. Clinical enhancement in AI-based post-processed fast-scan low-dose CBCT for head and neck adaptive radiotherapy. Front. Artif. Intell. 2021, 3, 614384. [Google Scholar] [CrossRef] [PubMed]
- Puthongkham, P.; Rocha, J.; Borgus, J.R.; Ganesana, M.; Wang, Y.; Chang, Y.; Gahlmann, A.; Venton, B.J. Structural similarity image analysis for detection of adenosine and dopamine in fast-scan cyclic voltammetry color plots. Anal. Chem. 2020, 92, 10485–10494. [Google Scholar] [CrossRef] [PubMed]
- Aljanabi, M.A.; Hussain, Z.M.; Shnain, N.A.A.; Lu, S.F. Design of a hybrid measure for image similarity: A statistical, algebraic, and information-theoretic approach. Eur. J. Remote Sens. 2019, 52 (Suppl. 4), 2–15. [Google Scholar] [CrossRef] [Green Version]
- Rouse, D.M.; Hemami, S.S. Analyzing the Role of Visual Structure in the Recognition of Natural Image Content with Multi-Scale SSIM. In Proceeding of SPIE 6806, Human Vision and Electronic Imaging XIII, San Jose, California, USA, 27–31 January 2008; p. 680615. [Google Scholar] [CrossRef]
- Wang, Z.; Simoncelli, E.P.; Bovik, A.C. Multiscale Structural Similarity for Image Quality Assessment. Proceedings of The Thrity-Seventh Asilomar Conference on Signals, Systems & Computers, Pacific Grove, CA, USA, 9–12 November 2003; pp. 1398–1402. [Google Scholar] [CrossRef] [Green Version]
- Chen, G.; Yang, C.; Xie, S. Gradient-Based Structural Similarity for Image Quality Assessment. Proceedings of International Conference on Image Processing, Atlanta, GA, USA, 8–11 October 2006; pp. 2929–2932. [Google Scholar] [CrossRef]
- Lee, D.; Lim, S. Improved structural similarity metric for the visible quality measurement of images. J. Electron. Imaging 2016, 25, 063015. [Google Scholar] [CrossRef] [Green Version]
- Li, C.; Bovik, A.C. Three-Component Weighted Structural Similarity Index. In Proceeding of SPIE-IS&T Electronic Imaging, San Jose, CA, USA, 18–22 January 2009; p. 72420. [Google Scholar] [CrossRef] [Green Version]
- Li, C.; Bovik, A.C. Content-partitioned structural similarity index for image quality assessment. Signal Process. Image Commun. 2010, 25, 517–526. [Google Scholar] [CrossRef]
- Sampat, M.P.; Zhou, W.; Gupta, S.; Bovik, A.C.; Markey, M.K. Complex wavelet structural similarity: A new image similarity index. IEEE Trans. Image Process. 2009, 18, 2385–2401. [Google Scholar] [CrossRef] [PubMed]
- Wang, N.; Shi, W.; Fan, C.; Zou, L. An improved nonlocal sparse regularization-based image deblurring via novel similarity criteria. Int. J. Adv. Robot. Syst. 2018, 15, 172988141878311. [Google Scholar] [CrossRef] [Green Version]
- Yang, J.; Lin, Y.; Ou, B.; Zhao, X. Image decomposition-based structural similarity index for image quality assessment. EURASIP J. Image Video Process. 2016, 2016, 31. [Google Scholar] [CrossRef] [Green Version]
- Zhang, H.; Yuan, B.; Dong, B.; Jiang, Z. No-reference blurred image quality assessment by structural similarity index. Appl. Sci. 2018, 8, 2003. [Google Scholar] [CrossRef] [Green Version]
- Zhou, F.; Lu, Z.; Wang, C.; Sun, W.; Xia, S.-T.; Liao, Q. Image quality assessment based on inter-patch and intra-patch similarity. PLoS ONE 2015, 10, e0116312. [Google Scholar] [CrossRef] [Green Version]
- Pogue, B.W.; Geimer, S.; McBride, T.O.; Jiang, S.; Österberg, U.L.; Paulsen, K.D. Three-dimensional simulation of near-infrared diffusion in tissue: Boundary condition and geometry analysis for finite-element image reconstruction. Appl. Opt. 2001, 40, 588. [Google Scholar] [CrossRef]
- Ornstein, P.; Lyhagen, J. Asymptotic properties of Spearman’s rank correlation for variables with finite support. PLoS ONE 2016, 11, e0145595. [Google Scholar] [CrossRef] [PubMed] [Green Version]
- Kang, J.-S.; Shin, D.-H.; Baek, J.-W.; Chung, K. Activity recommendation model using rank correlation for chronic stress management. Appl. Sci. 2019, 9, 4284. [Google Scholar] [CrossRef] [Green Version]
- Mukaka, M.M. Statistics Corner: A guide to appropriate use of correlation coefficient in medical research. Malawi Med. J. 2012, 24, 67–71. [Google Scholar]






















| Case | Represent | |||
|---|---|---|---|---|
| A1 | 0 | 0 | 0 | Homogeneous |
| 2.5 | 0.02 | 2 | Invisible | |
| 10 | 0.02 | 3 | Visible | |
| A2 | 0 | 0 | 0 | Homogeneous |
| 2.5 | 0.02 | 0.89 | Invisible | |
| 10 | 0.03 | 0.89 | Visible |
| Case | |||
|---|---|---|---|
| B1 | 2.5/3.75/5/6.25/7.5/8.75/10 | 0.02 | 2/2.5/3 |
| B2 | 0.02/0.025/0.03 | 0.89 |
| Case | MSSIM | MISSIM-S | MS-SSIM | MS-ISSIM-S |
|---|---|---|---|---|
| noise amplitude | 0.9273 | 0.7636 | 0.9964 | 0.9955 |
| 0.9403 | 0.8545 | 0.9792 | 0.9565 | |
| noise amplitude, phase, and optical properties | 0.8091 | –0.0974 | 0.6864 | 0.9623 |
| 0.8630 | 0.7578 | 0.9325 | 0.8552 | |
| noise amplitude | 0.9640 | 0.9487 | 0.9909 | 0.9857 |
| 0.9740 | 0.4146 | 0.9205 | 0.9425 | |
| noise amplitude, phase, and optical properties | 0.6532 | 0.2019 | 0.9792 | 0.9805 |
| 0.9208 | 0.5779 | 0.9481 | 0.8831 | |
| Average | 0.8815 | 0.5527 | 0.9291 | 0.9452 |
Publisher’s Note: MDPI stays neutral with regard to jurisdictional claims in published maps and institutional affiliations. |
© 2021 by the authors. Licensee MDPI, Basel, Switzerland. This article is an open access article distributed under the terms and conditions of the Creative Commons Attribution (CC BY) license (https://creativecommons.org/licenses/by/4.0/).
Share and Cite
Mudeng, V.; Kim, M.; Choe, S.-w. Objective Numerical Evaluation of Diffuse, Optically Reconstructed Images Using Structural Similarity Index. Biosensors 2021, 11, 504. https://doi.org/10.3390/bios11120504
Mudeng V, Kim M, Choe S-w. Objective Numerical Evaluation of Diffuse, Optically Reconstructed Images Using Structural Similarity Index. Biosensors. 2021; 11(12):504. https://doi.org/10.3390/bios11120504
Chicago/Turabian StyleMudeng, Vicky, Minseok Kim, and Se-woon Choe. 2021. "Objective Numerical Evaluation of Diffuse, Optically Reconstructed Images Using Structural Similarity Index" Biosensors 11, no. 12: 504. https://doi.org/10.3390/bios11120504
APA StyleMudeng, V., Kim, M., & Choe, S.-w. (2021). Objective Numerical Evaluation of Diffuse, Optically Reconstructed Images Using Structural Similarity Index. Biosensors, 11(12), 504. https://doi.org/10.3390/bios11120504

