Recent Advances on IoT-Assisted Wearable Sensor Systems for Healthcare Monitoring
Abstract
:1. Introduction
1.1. Contribution of this Survey
1.2. Survey Structure
1.3. Paper Selection Criterion
1.3.1. Selection of Keywords
1.3.2. Inclusion
1.3.3. Exclusion
1.3.4. Result
2. IoT-Assisted Wearable Sensor Systems for Healthcare Monitoring
2.1. Architecture of IoT-Assisted Wearable Sensor Systems for Healthcare Monitoring
2.2. Data Processing
2.2.1. Data Transfer
- FTP: File Transfer Protocol. Enables file transfer between remote systems.
 - UDP: User Datagram Protocol. Computer applications use this to send messages.
 - TCP/IP: As of now, it is seen as the most popular network globally. Most commonly used to this day for computer-to-computer communication.
 - HTTP: The Hyper Text Transfer Protocol is used for distributed and collaborative information systems. Tim Berners Lee developed it in 1989.
 - MQTT: Message Queue Telemetry Transport is used for machine-to-machine communication. It works on top of the TCP stack. It is the ideal messaging protocol for IoT [35].
 - LoRa: The LORAWAN Protocol is a long-range, low-power, low-bitrate communication solution for IoT. It works for battery-powered devices where energy consumption is a significant concern. It is long-range and low power [32].
 
2.2.2. Computing Paradigms
- Distributed Computing—Multiple computers work on the same problem. The problem is divided into different sections for different computers.
 - Parallel Computing—Here, different computer systems work simultaneously. The problem is broken down into smaller sections and are executed on different processors.
 - Cluster Computing—In this, multiple computers work together as a single machine to complete a task.
 - Grid Computing—A network of computers form a data grid to complete a task that might be difficult for one machine to do. Together, they can be seen as a virtual supercomputer.
 - Edge Computing—In edge computing, more processes are moved to the IoT device, edge server. This is performed to decrease long-distance communication between the client and the server.
 - Fog Computing—Fog computing is used to improve overall network efficiency and performance. It acts as a structure between the cloud and the data-producing devices.
 - Cloud Computing—Cloud computing means using a foreign server to host data. It is an on-demand service. Some well-known vendors of cloud services are Google Cloud, Azure, AWS, etc.
 
2.3. Communication Technologies
2.3.1. ZigBee
2.3.2. LoRaWAN
2.3.3. Wi-Fi
2.3.4. Bluetooth
2.4. Interoperability
2.5. Privacy and Security
3. Applications—IoT-Assisted Wearable Sensors for Healthcare Monitoring
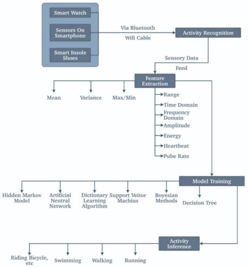
3.1. Activity Recognition
3.2. Stroke Rehabilitation
3.3. Blood Glucose Monitoring
3.4. Cardiac Monitoring
- (1)
 - obtaining body sensors’ data;
 - (2)
 - analyzing health status on a smartphone;
 - (3)
 - transferring bodily information to smartphones through a body sensor network and a wireless body area network using the ZigBee and Bluetooth technology.
 
3.5. Respiration Monitoring
3.6. Sleep Monitoring
3.7. Blood Pressure Monitoring
3.8. Stress Monitoring
3.9. Medical Adherence
3.10. Alzheimer’s Disease (AD) Monitoring
- Severe memory loss
 - Wandering
 - Dementia [55]
 
3.11. Cancer Patient Monitoring
- Service layer
 - Datacenter layer
 - Cancer care layer
 - Hospital layer
 - Security management layer.
 
4. Wearable Sensors
4.1. Activity Detection Sensors
4.2. Respiration Sensors
4.3. Heartbeat Monitoring Sensors
4.4. Blood Pressure Sensors
4.5. Blood Glucose Monitoring Sensors
4.6. Temperature Sensor
5. Recent Advancements and Issues with HMS
5.1. Devices and Systems
- Wearable fitness trackers—Recently, the market for wearable fitness trackers has bloomed. People no longer depend on regular checkups. Rather, they prefer using trackers to record their vital signs and track their workouts and progress. Some common trackers that are available in the market right now are Fitbit and GymWatch.
 - Smartwatches—Smartwatches were initially meant to show time and connect to the phone and make it easily accessible. However, recently, they have been equipped with sensors and other systems that can monitor various aspects of the user and relay the information to their phone. Apple’s watch has recently been focusing on monitoring heart rhythms and informing people who experience atrial fibrillation. They have also released a “Movement Disorder API” to gather information on Parkinson’s disease.
 - Smart contact lenses—Contact lenses were developed to help people with their eyesight without wearing spectacles. Smart contact lenses help with monitoring the patient’s eye condition and collect data on changes in eye dimensions. These have been CE- and FDA-approved and are for sale in various countries.
 - Biosensor Patch—VitalPatch Biosensor has had issues with a EUA to be used in hospitals to monitor the changes in ECG who are being treated for COVID-19. This system helps monitor the heart rate of the patient without putting the medical professionals.
 - Blood pressure monitoring device: The first cuffless blood pressure monitoring system has recently been approved by FDA. Biobeat is a system with a patch and a watch that monitors blood pressure, oxygen rate, and heart rate. It has made self-care easy and intuitive for the elderly as well as for the long-term care of patients.
 
5.2. FDA and CE Approval
FDA and CE Approvals for Wearables
6. Open Problem and Future Opportunities
6.1. Open Problems
6.1.1. Data Resolution
6.1.2. Power Consumption
6.1.3. Privacy
6.1.4. Wearability
- The weight: the device should be lightweight.
 - The design should be ergonomic: the device’s design should be such that it matches the curves of the human body. It should not be sticking out from the body.
 - Water resistant: the device should preferably be water- and dust-resistant, as the device is meant to be worn on the body for at least a couple of days and can be used while traveling; therefore, there is a chance of water being spilled on it, and water resistance counters such minor hindrances.
 - The device should be made of a skin-friendly substance. It should not cause any rash of any kind to the person who is wearing the device.
 - The device should be soft, flexible, and durable at the same time.
 
6.1.5. Safety
6.1.6. Regulation
6.1.7. Sensors
- a
 - They should be small.
 - b
 - They should consume minor power.
 - c
 - It should not be very noisy.
 - d
 - They should be easy-use compatible.
 - e
 - Fairly accurate.
 
6.1.8. Quality of Service
6.2. Future Opportunities
6.2.1. Machine Learning
6.2.2. Fog/Edge
6.2.3. Sensor Robustness
6.2.4. Big Data
6.2.5. Blockchain
6.2.6. Low-Latency Internet
6.2.7. Internet of Nano Things
7. Conclusions
Author Contributions
Funding
Institutional Review Board Statement
Informed Consent Statement
Data Availability Statement
Conflicts of Interest
Abbreviations
| IoT | Internet Of Things | 
| HMS | Healthcare Monitoring System | 
| WSN | Wireless Sensor Network | 
| BAN | Body Area Network | 
| GPS | Global Positioning System | 
| WSN | Wireless Sensor Management | 
| MCU | Microcontroller Unit | 
| BP/BG/BT/HB | Blood Pressure/Blood Glucose/Body Temperature/Heartbeat | 
| EHMS | E-Healthcare Monitoring System | 
| IOMT | Internet of Medical things | 
| ECG/EKG | Electrocardiogram | 
| EHR | Electronic Health record | 
| ML/DL | Machine Learning/Deep Learning | 
| HCMS | Healthcare Monitoring System | 
| EMG | Electromyography | 
| EEG | Electroencephalogram | 
| RFID | Radio Frequency Identification | 
| WPAN | Wireless Personal Area Network | 
| LPWAN | Low-Power Wide Area Network | 
| FSK | Frequency Shift Keying | 
| CSS | Chirp Spread Spectrum | 
| BMI | Body Mass Index | 
| WBSN | Wireless Body Sensor Network/Wearable Body Sensor Network | 
| AR/VR | Augmented reality/Virtual reality | 
| TSST | Trier Social Stress Test | 
References
- Jagadeeswari, V.; Subramaniyaswamy, V.; Logesh, R.; Vijayakumar, V. A study on medical Internet of Things and Big Data in personalized healthcare system. Health Inf. Sci. Syst. 2018, 6, 14. [Google Scholar] [CrossRef] [PubMed]
 - Kaur, P.; Kumar, R.; Kumar, M. A healthcare monitoring system using random forest and internet of things (IoT). Multimed. Tools Appl. 2019, 78, 19905–19916. [Google Scholar] [CrossRef]
 - Rashmi, I.R.; Sahana, M.K.; Sangeetha, R.; Shruthi, K.S. IOT based Patient Health Monitoring System to Remote Doctors using Embedded Technology. Available online: https://www.academia.edu/download/64225849/iot-based-patient-health-monitoring-system-IJERTCONV8IS13058.pdf (accessed on 1 October 2021).
 - Vahdati, M.; HamlAbadi, K.G.; Saghiri, A.M. IoT-Based Healthcare Monitoring Using Blockchain. In Applications of Blockchain in Healthcare; Springer: Singapore, 2021; pp. 141–170. [Google Scholar]
 - Reddy, K.U.K.; Shabbiha, S.; Kumar, M.R. Design of high security smart health care monitoring system using IoT. Int. J. 2020, 8. [Google Scholar] [CrossRef]
 - Mhatre, P.; Shaikh, A.; Khanvilkar, S. Non Invasive E-Health Care Monitoring System Using IOT. Available online: https://www.researchgate.net/profile/Aamir-Shaikh-4/publication/340678319_Non_Invasive_E-Health_Care_Monitoring_System_using_IOT/links/5e986ba6a6fdcca7891e7321/Non-Invasive-E-Health-Care-Monitoring-System-using-IOT.pdf (accessed on 1 October 2021).
 - Mathew, P.S.; Pillai, A.S.; Palade, V. Applications of IoT in Healthcare. In Cognitive Computing for Big Data Systems Over IoT; Springer: Cham, Switzerland, 2018; pp. 263–288. [Google Scholar]
 - Jangra, P.; Gupta, M. A design of real-time multilayered smart healthcare monitoring framework using IoT. In Proceedings of the 2018 International Conference on Intelligent and Advanced System (ICIAS), Kuala Lumpur, Malaysia, 13–15 August 2018; pp. 1–5. [Google Scholar]
 - Kadhim, K.T.; Alsahlany, A.M.; Wadi, S.M.; Kadhum, H.T. An Overview of Patient’s Health Status Monitoring System Based on Internet of Things (IoT). Wirel. Pers. Commun. 2020, 114, 2235–2262. [Google Scholar] [CrossRef]
 - Gandhi, D.A.; Ghosal, M. Intelligent Healthcare using IoT: A extensive survey. In Proceedings of the 2018 Second International Conference on Inventive Communication and Computational Technologies (ICICCT), Coimbatore, India, 20–21 April 2018; pp. 800–802. [Google Scholar]
 - Dey, N.; Ashour, A.S.; Shi, F.; Fong, S.J.; Tavares, J. Medical cyber-physical systems: A survey. J. Med Syst. 2018, 42, 74. [Google Scholar] [CrossRef] [Green Version]
 - Mardini, M.T.; Iraqi, Y.; Agoulmine, N. A Survey of Healthcare Monitoring Systems for Chronically Ill Patients and Elderly. J. Med Syst. 2019, 43, 50. [Google Scholar] [CrossRef]
 - Branco, S.; Ferreira, A.G.; Cabral, J. Machine Learning in Resource-Scarce Embedded Systems, FPGAs, and End-Devices: A Survey. Electronics 2019, 8, 1289. [Google Scholar] [CrossRef] [Green Version]
 - Mishra, S.S.; Rasool, A. IoT Health care Monitoring and Tracking: A Survey. In Proceedings of the 2019 3rd International Conference on Trends in Electronics and Informatics (ICOEI), Tirunelveli, India, 23−25 April 2019; pp. 1052–1057. [Google Scholar]
 - Gopalan, S.S.; Raza, A.; Almobaideen, W. IoT Security in Healthcare using AI: A Survey. In Proceedings of the 2020 International Conference on Communications, Signal Processing and their Applications (ICCSPA), Sharjah, United Arab Emirates, 16–18 March 2021; pp. 1–6. [Google Scholar]
 - Borenstein, M.; Hedges, L.V.; Higgins, J.P.T.; Rothstein, H. Introduction to Meta-Analysis; John Wiley Sons: Chichester, UK, 2009. [Google Scholar]
 - Higgins, J.P.T.; Thomas, J.; Chandler, J.; Cumpston, M.; Li, T.; Page, M.J.; Welch, V.A. (Eds.) Cochrane Handbook for Systematic Reviews of Interventions, 2nd ed.; John Wiley & Sons: Chichester, UK, 2019. [Google Scholar]
 - Liberati, A.; Altman, D.G.; Tetzlaff, J.; Mulrow, C.; Gøtzsche, P.C.; Ioannidis, J.P.; Clarke, M.; Devereaux, P.; Kleijnen, J.; Moher, D. The PRISMA statement for reporting systematic reviews and meta-analyses of studies that evaluate healthcare interventions: Explanation and elaboration. BMJ 2009, 339, b2700. [Google Scholar] [CrossRef] [Green Version]
 - Malathi, M.; Preethi, D. IoT based Patient Health Monitoring System. Available online: https://www.academia.edu/download/53521631/IRJET-V4I3610.pdf (accessed on 1 October 2021).
 - Bag, S.; Bhowmick, A. Smart Healthcare Monitoring and Tracking SystemInt. J. Eng. Res. Technol. 2017, 4, 6. [Google Scholar]
 - Khan, T.A.; Alam, M.; Tahir, M.J.; Kadir, K.; Shahid, Z.; Mazliham, M.S. Optimized health parameters using PSO: A cost effective RFID based wearable gadget with less false alarm rate. Indones. J. Electr. Eng. Comput. Sci. 2019, 15, 230–239. [Google Scholar] [CrossRef]
 - Shaikh, S.; Chitre, V. Healthcare monitoring system using IoT. In Proceedings of the 2017 International Conference on Trends in Electronics and Informatics (ICEI), Tirunelveli, India, 11–12 May 2017; pp. 374–377. [Google Scholar]
 - Khan, S.F. Health care monitoring system in Internet of Things (IoT) by using RFID. In Proceedings of the 2017 6th International Conference on Industrial Technology and Management (ICITM), Cambridge, UK, 7–10 March 2017; pp. 198–204. [Google Scholar]
 - Lakshmanachari, S.; Srihari, C.; Sudhakar, A.; Nalajala, P. Design and implementation of Cloud based patient health care monitoring systems using IoT. In Proceedings of the 2017 International Conference on Energy, Communication, Data Analytics and Soft Computing (ICECDS), Chennai, India, 1–2 August 2017; pp. 3713–3717. [Google Scholar]
 - Kodali, R.K.; Swamy, G.; Lakshmi, B. An implementation of IoT for Healthcare. In Proceedings of the 2015 IEEE Recent Advances in Intelligent Computational Systems (RAICS), Trivandrum, India, 10–12 December 2015; pp. 411–416. [Google Scholar]
 - Saha, J.; Saha, A.K.; Chatterjee, A.; Agrawal, S.; Saha, A.; Kar, A.; Saha, H.N. Advanced IOT based combined remote health monitoring, home automation and alarm system. In Proceedings of the 2018 IEEE 8th Annual Computing and Communication Workshop and Conference (CCWC), Las Vegas, NV, USA, 8–10 January 2018; pp. 602–606. [Google Scholar]
 - Islam, M.S. An intelligent system on environment quality remote monitoring and cloud data logging using Internet of Things (IoT). In Proceedings of the 2018 International Conference on Computer, Communication, Chemical, Material and Electronic Engi-neering (IC4ME2), Rajshahi, Bangladesh, 8–9 February 2018; pp. 1–4. [Google Scholar]
 - Prakash, B.U.; Nagesh, M.; Mukunda, D.S.; Gowda, C. Arm Based Health Care Monitoring Services Using Wireless Network. Available online: https://www.researchgate.net/profile/Mukunda-D-S/publication/341607121_ARM_BASED_HEALTH_CARE_MONITORING_SERVICES_USING_WIRELESS_NETWORK/links/5eca2d6792851c11a884f973/ARM-BASED-HEALTH-CARE-MONITORING-SERVICES-USING-WIRELESS-NETWORK.pdf (accessed on 1 October 2021).
 - Swaroop, K.N.; Chandu, K.; Gorrepotu, R.; Deb, S. A health monitoring system for vital signs using IoT. Internet Things 2019, 5, 116–129. [Google Scholar] [CrossRef]
 - Talpur, M.S.H.; Alam Bhuiyan, Z.; Wang, G. Energy-efficient healthcare monitoring with smartphones and IoT technologies. Int. J. High Perform. Comput. Netw. 2015, 8, 186–194. [Google Scholar] [CrossRef]
 - JT, T.; Aishwarya, M.V.; Singh, M.; Mounisha, B.; Kaveri, N. A survey on instantaneous data transmission in Wireless Sensor Networks for Healthcare Monitoring. Res. Square 2021. [Google Scholar] [CrossRef]
 - Patel, W.D.; Pandya, S.; Koyuncu, B.; Ramani, B.; Bhaskar, S.; Ghayvat, H. NXTGeUH: LoRaWAN based NEXT generation ubiquitous healthcare system for vital signs Monitoring falls detection. In Proceedings of the 2018 IEEE Punecon, Pune, India, 30 November–2 December 2018; pp. 1–8. [Google Scholar]
 - Misbahuddin, S.; Al-Ahdal, A.R.; Malik, M.A. Low-Cost MPI Cluster Based Distributed in-Ward Patients Monitoring System. In Proceedings of the 2018 IEEE/ACS 15th International Conference on Computer Systems and Applications (AICCSA), Aqaba, Jordan, 28 October–1 November 2018; pp. 1–6. [Google Scholar]
 - Nowshin, N.; Mazumder, P.; Soikot, M.A.; Probal, M.; Qadir, M.U. Designing and Implementation of Microcontroller Based Non-Invasive Health Monitoring System. In Proceedings of the 2019 International Conference on Robotics, Electrical and Signal Processing Techniques (ICREST), Dhaka, Bangladesh, 10–12 January 2019; pp. 134–139. [Google Scholar]
 - Wu, T.; Wu, F.; Qiu, C.; Redouté, J.M.; Yuce, M.R. A rigid-flex wearable health monitoring sensor patch for IoT-connected healthcare applications. IEEE Internet Things J. 2020, 7, 6932–6945. [Google Scholar] [CrossRef]
 - Birje, M.N.; Hanji, S.S. Internet of things based distributed healthcare systems: A review. J. Data Inf. Manag. 2020, 2, 149–165. [Google Scholar] [CrossRef]
 - Tukade, T.M.; Banakar, R. Data transfer protocols in IoT—An overview. Int. J. Pure Appl. Math. 2018, 118, 121–138. [Google Scholar]
 - Lounis, K.; Zulkernine, M. Attacks and Defenses in Short-Range Wireless Technologies for IoT. IEEE Access 2020, 8, 88892–88932. [Google Scholar] [CrossRef]
 - Osorio, A.; Calle, M.; Soto, J.D.; Candelo-Becerra, J.E. Routing in LoRaWAN: Overview and Challenges. IEEE Commun. Mag. 2020, 58, 72–76. [Google Scholar] [CrossRef]
 - Diffie, W.; Hellman, M. New directions in cryptography. IEEE Trans. Inf. Theory 1976, 22, 644–654. [Google Scholar] [CrossRef] [Green Version]
 - Mohammed, M.N.; Desyansah, S.F.; Al-Zubaidi, S.; Yusuf, E. An internet of things-based smart homes and healthcare monitoring and management system. In Journal of Physics: Conference Series; IOP Publishing: Bristol, UK, 2020; Volume 1450, p. 012079. [Google Scholar]
 - Monisha, K.; Babu, M.R. A novel framework for healthcare monitoring system through cyber-physical system. In Internet of Things and Personalized Healthcare Systems; Springer: Singapore, 2019; pp. 21–36. [Google Scholar]
 - Gogate, U.; Bakal, J. Healthcare Monitoring System Based on Wireless Sensor Network for Cardiac Patients. Biomed. Pharmacol. J. 2018, 11, 1681. [Google Scholar] [CrossRef]
 - Maceira-Elvira, P.; Popa, T.; Schmid, A.-C.; Hummel, F.C. Wearable technology in stroke rehabilitation: Towards improved diagnosis and treatment of upper-limb motor impairment. J. Neuroeng. Rehabil. 2019, 16, 1–18. [Google Scholar] [CrossRef] [PubMed]
 - Adeniyi, E.A.; Ogundokun, R.O.; Awotunde, J.B. IoMT-based wearable body sensors network healthcare monitoring system. In IoT in Healthcare and Ambient Assisted Living; Springer: Singapore, 2021; pp. 103–121. [Google Scholar]
 - Maduri, P.K.; Dewangan, Y.; Yadav, D.; Chauhan, S.; Singh, K. IOT Based Patient Health Monitoring Portable Kit. In Proceedings of the 2020 2nd International Conference on Advances in Computing, Communication Control and Networking (ICACCCN), Greater Noida, India, 18–19 December 2020; pp. 513–516. [Google Scholar]
 - Arun, U.; Natarajan, S.; Rajanna, R.R. A Novel IoT Cloud-based Real-Time Cardiac Monitoring Approach using NI myRIO-1900 for Telemedicine Applications. In Proceedings of the 2018 3rd International Conference on Circuits, Control, Communication and Computing (I4C), Bangalore, India,, 3–5 October 2018; pp. 1–4. [Google Scholar]
 - Croce, R.; Kapinos, M.; Sullivan, J. Rehabilitation Engineering Research Center on Accessible Medical Instrumentation. Available online: http://citeseerx.ist.psu.edu/viewdoc/download?doi=10.1.1.521.8078&rep=rep1&type=pdf (accessed on 1 October 2021).
 - Haghi, M.; Neubert, S.; Geissler, A.; Fleischer, H.; Stoll, N.; Stoll, R.; Thurow, K. A flexible and pervasive IoT-based healthcare platform for physiological and environmental parameters Monitoring. IEEE Internet Things J. 2020, 7, 5628–5647. [Google Scholar] [CrossRef]
 - Sankaran, S.; Murugan, P.R.; Chandrasekaran, D.; Murugan, V.; Alaguramesh, K.; Britto, P.I.; Govindaraj, V. Design of IoT based Health Care Monitoring Systems using Raspberry Pi: A Review of the Latest Technologies and Limitations. In Proceedings of the 2020 International Conference on Communication and Signal Processing (ICCSP), Chennai, India, 28–30 July 2020; pp. 0028–0032. [Google Scholar]
 - Pardeshi, V.; Sagar, S.; Murmurwar, S.; Hage, P. Health monitoring systems using IoT and Raspberry Pi—A Review. In Proceedings of the 2017 International Conference on Innovative Mechanisms for Industry Applications (ICIMIA), Bengaluru, India, 21–23 February 2017; pp. 134–137. [Google Scholar]
 - Gochhayat, S.P.; Lal, C.; Sharma, L.; Sharma, D.P.; Gupta, D.; Saucedo, J.A.M.; Kose, U. Reliable and secure data transfer in IoT networks. Wirel. Networks 2019, 26, 1–14. [Google Scholar] [CrossRef]
 - Godi, B.; Viswanadham, S.; Muttipati, A.S.; Samantray, O.P.; Gadiraju, S.R. E-Healthcare Monitoring System using IoT with Machine Learning Approaches. In Proceedings of the 2020 International Conference on Computer Science, Engineering and Applications (ICCSEA), Gunupur, India, 13–14 March 2020; pp. 1–5. [Google Scholar]
 - Raj, C.; Jain, C.; Arif, W. HEMAN: Health monitoring and nous: An IoT based e-health care system for remote telemedicine. In Proceedings of the 2017 International Conference on Wireless Communications, Signal Processing and Networking (WiSPNET), Chennai, India, 22–24 March 2017; pp. 2115–2119. [Google Scholar]
 - Zaman, F.; Lee, S.; Rahim, M.K.A.; Khan, S. Smart Antennas and Intelligent Sensors Based Systems: Enabling Technologies and Applications. Wirel. Commun. Mob. Comput. 2019, 2019, 6475832. [Google Scholar] [CrossRef] [Green Version]
 - Onasanya, A.; Elshakankiri, M. Smart integrated IoT healthcare system for cancer care. Wirel. Netw. 2019, 27, 4297–4312. [Google Scholar] [CrossRef]
 - Latif, G.; Alghazo, J. IoT Based Cloud Based Rx Healthcare Expert System; Springer International Publishing: Cham, Switzerland, 2021. [Google Scholar]
 - Begum, R.V.; Dharmarajan, D.K. Smart healthcare monitoring system in IoT. Eur. J. Mol. Clin. Med. 2020, 7, 2647–2661. [Google Scholar]
 - Hossein, H.R. SPHMS: Smart Patient m-Healthcare Monitoring System with NFC and IOT. Int. J. Comput. Appl. Technol. Res. 2015, 4, 956–959. [Google Scholar] [CrossRef]
 - Islam, M.; Rahaman, A.; Islam, R. Development of Smart Healthcare Monitoring System in IoT Environment. SN Comput. Sci. 2020, 1, 1–11. [Google Scholar] [CrossRef]
 - Yadav, B.S.; Prasad, M.R. An IoT Based Architecture for Health Care Systems. Available online: http://ijsetr.com/uploads/263145IJSETR12499-1486.pdf (accessed on 1 October 2021).
 - Singh, K.; Sharma, D.; Aggarwal, S. Implementation of Internet of Things (IoT) In Developing Semi Artificial Intelligent Healthcare Monitoring System. J. Basic Appl. Eng. Res. 2016, 3, 758–762. [Google Scholar]
 - Latha, K.S.; Naresh, K.; Reddy, A.M. A Review on Iot Healthcare Monitoring Systems. Available online: https://www.researchgate.net/profile/Shanthi-Latha-2/publication/334537077_A_REVIEW_ON_IOT_HEALTHCARE_MONITORING_SYSTEMS/links/5d30422b458515c11c396659/A-REVIEW-ON-IOT-HEALTHCARE-MONITORING-SYSTEMS.pdf (accessed on 1 October 2021).
 - Srinivasa, K.G.; Sowmya, B.J.; Shikhar, A.; Utkarsha, R.; Singh, A. Data analytics assisted internet of things towards building intelligent healthcare monitoring systems: Iot for healthcare. J. Organ. End User Comput. 2018, 30, 83–103. [Google Scholar] [CrossRef]
 - Divya, M.; Subhash, N.; Vishnu, P.; Tejesh, P. Smart Health Care Monitoring Based on Internet of Things (IoT). Int. J. Sci. Res. Eng. Dev. 2020, 3, 409–414. [Google Scholar]
 - Abideen, Z.U.; Shah, M.A. An IoT based robust healthcare model for continuous health monitoring. In Proceedings of the 2017 23rd International Conference on Automation and Computing (ICAC), Huddersfield, UK, 7–8 September 2017; pp. 1–6. [Google Scholar]
 - Al-Sheikh, M.A.; Ameen, I.A. Design of mobile healthcare monitoring system using IoT technology and cloud computing. In IOP Conference Series: Materials Science and Engineering; IOP Publishing: Bristol, UK, 2020; Volume 881, p. 012113. [Google Scholar]
 - Almalchy, M.T.; Ciobanu, V.; Algayar, S.M. Solutions for healthcare monitoring systems architectures. In Proceedings of the 2018 IEEE 16th International Conference on Embedded and Ubiquitous Computing (EUC), Bucharest, Romania, 29–31 October 2018; pp. 123–128. [Google Scholar]
 - Patil, H.; Manohare, S.; Magdum, S.; Gore, M.S. Smart Healthcare Monitoring and Patient Report Generation System Using IOT. Available online: https://www.academia.edu/download/63707573/20320200622-37563-ziiu7f.pdf (accessed on 1 October 2021).
 - BK, B.; Muralidhara, K.N. Secured smart healthcare monitoring system based on Iot. Int. J. Recent Innov. Trends Comput. Commun. 2015, 3, 4958–4961. [Google Scholar]
 - Mishra, S.; Mishra, B.K.; Tripathy, H.K.; Dutta, A. Analysis of the role and scope of big data analytics with IoT in health care domain. In Handbook of Data Science Approaches for Biomedical Engineering; Academic Press: Cambridge, MA, USA, 2020; pp. 1–23. [Google Scholar]
 - Jewargi, N.; Shinde, S.; Nair, M.P. IOT Based Healthcare Monitoring and Intelligence. Available online: https://ijsret.com/wp-content/uploads/2021/05/IJSRET_V7_issue3_305.pdf (accessed on 1 October 2021).
 - Bhowmick, A.; Sawant, N.; Anand, A. Remote Healthcare Monitoring System with Home Automation. In Proceedings of the 2019 International Conference on Vision Towards Emerging Trends in Communication and Networking (ViTECoN), Vellore, India, 30–31 March 2019; pp. 1–5. [Google Scholar]
 - Abdelmoghith, A.; Shaaban, R.; Alsheghri, Z.; Ismail, L. IoT-Based Healthcare Monitoring System: Bedsores Prevention. In Proceedings of the 2020 Fourth World Conference on Smart Trends in Systems, Security and Sustainability (WorldS4), London, UK, 27–28 July 2020; pp. 64–69. [Google Scholar]
 - Almarashdeh, I.; Alsmadi, M.; Hanafy, T.; Albahussain, A.; Altuwaijri, N.; Almaimoni, H.; Asiry, F.; Alowaid, S.; Alshabanah, M.; Alrajhi, D.; et al. Real-time elderly healthcare monitoring expert system using wireless sensor network. Int. J. Appl. Eng. Res. ISSN 2018, 13, 0973–4562. [Google Scholar] [CrossRef] [Green Version]
 - Dewangan, K.; Mishra, M. A Review: Security of IOT Based Healthcare System. Available online: https://www.researchgate.net/profile/Mina-Mishra/publication/323855955_A_Review_Security_of_IOT_Based_Healthcare_System/links/5aafd7e5458515ecebea0cbc/A-Review-Security-of-IOT-Based-Healthcare-System.pdf (accessed on 1 October 2021).
 - Aktas, F.; Ceken, C.; Erdemli, Y.E. IoT-based healthcare framework for biomedical applications. J. Med. Biol. Eng. 2018, 38, 966–979. [Google Scholar] [CrossRef]
 - Nomikos, K.; Papadimitriou, A.; Stergiopoulos, G.; Koutras, D.; Psarakis, M.; Kotzanikolaou, P. On a Security-oriented Design Framework for Medical IoT Devices: The Hardware Security Perspective. In Proceedings of the 2020 23rd Euromicro Conference on Digital System Design (DSD), Kranj, Slovenia, 26–28 August 2020; pp. 301–308. [Google Scholar]
 - Catarinucci, L.; De Donno, D.; Mainetti, L.; Palano, L.; Patrono, L.; Stefanizzi, M.L.; Tarricone, L. An IoT-aware architecture for smart healthcare systems. IEEE Internet Things J. 2015, 2, 515–526. [Google Scholar] [CrossRef]
 - Qidwai, U.; Chaudhry, J.; Jabbar, S.; Zeeshan, H.M.A.; Janjua, N.; Khalid, S. Using casual reasoning for anomaly detection among ECG live data streams in ubiquitous healthcare monitoring systems. J. Ambient. Intell. Humaniz. Comput. 2018, 10, 4085–4097. [Google Scholar] [CrossRef]
 - Abuseta, Y. A Context Aware Framework for IoT Based Healthcare Monitoring Systems. arXiv 2020, arXiv:2008.10341. [Google Scholar]
 - Chiuchisan, I.; Costin, H.N.; Geman, O. Adopting the internet of things technologies in health care systems. In Proceedings of the 2014 International Conference and Exposition on Electrical and Power Engineering (EPE), Iasi, Romania, 16–18 October 2014; pp. 532–535. [Google Scholar]
 - Bansal, M.; Gandhi, B. IoT based smart health care system using CNT electrodes (for continuous ECG monitoring). In Proceedings of the 2017 International Conference on Computing, Communication and Automation (ICCCA), Greater Noida, India, 5–6 May 2017; pp. 1324–1329. [Google Scholar]
 - Bala, A. Revolutionary embedded systems in healthcare. Int. J. Res. Humanit. Arts Sci. 2021, 5, 62. [Google Scholar]
 - Bhardwaj, R.; Gupta, S.N.; Gupta, M.; Tiwari, P. IoT based Healthware and Healthcare Monitoring System in India. In Proceedings of the 2021 International Conference on Advance Computing and Innovative Technologies in Engineering (ICACITE), Greater Noida, India, 4–5 March 2021; pp. 406–408. [Google Scholar]
 - Li, S.; Zhang, B.; Fei, P.; Shakeel, P.M.; Samuel, R.D.J. Computational efficient wearable sensor network health monitoring system for sports athletics using IoT. Aggress. Violent Behav. 2020, 101541. [Google Scholar] [CrossRef]
 - Mishra, S. FDA, CE mark or something else? Thinking fast and slow. Indian Hear. J. 2017, 69, 1–5. [Google Scholar] [CrossRef]
 - Shah, T.; Yavari, A.; Mitra, K.; Saguna, S.; Jayaraman, P.P.; Rabhi, F.; Ranjan, R. Remote health care cyber-physical system: Quality of service (QoS) challenges and opportunities. IET Cyber-Physical Syst. Theory Appl. 2016, 1, 40–48. [Google Scholar] [CrossRef] [Green Version]
 - Khodkari, H.; Maghrebi, S.G.; Asosheh, A.; Hosseinzadeh, M. Smart Healthcare and Quality of Service Challenges. In Proceedings of the 2018 9th International Symposium on Telecommunications (IST), Tehran, Iran, 17–19 December 2018; pp. 253–257. [Google Scholar]
 - Castro, D.; Coral, W.; Cabra, J.; Colorado, J.; Méndez, D.; Trujillo, L. Survey on IoT solutions applied to Healthcare. DYNA 2017, 84, 192–200. [Google Scholar] [CrossRef]
 - Anand, S.; Routray, S.K. Issues and challenges in healthcare narrowband IoT. In Proceedings of the 2017 International Conference on Inventive Communication and Computational Technologies (ICICCT), Coimbatore, India, 10–11 March 2017; pp. 486–489. [Google Scholar]
 - Srinivasan, K.; Mahendran, N.; Vincent, D.R.; Chang, C.-Y.; Syed-Abdul, S. Realizing an Integrated Multistage Support Vector Machine Model for Augmented Recognition of Unipolar Depression. Electronics 2020, 9, 647. [Google Scholar] [CrossRef] [Green Version]
 - Godi, B.; Viswanadham, S. IoT Healthcare Monitoring Systems Overview for Elderly Population. In Proceedings of the 2020 International Conference on Computer Science, Engineering and Applications (ICCSEA), Limassol, Cyprus, 15–19 June 2020; pp. 1–5. [Google Scholar]
 - Kazemi, Z.; Papadimitriou, A.; Hely, D.; Fazcli, M.; Beroulle, V. Hardware security evaluation platform for MCU-based connected devices: Application to Healthcare IoT. In Proceedings of the 2018 IEEE 3rd International Verification and Security Workshop (IVSW), Costa Brava, Spain, 2–4 July 2018; pp. 87–92. [Google Scholar]
 - Rahaman, A.; Islam, M.M.; Islam, M.R.; Sadi, M.S.; Nooruddin, S. Developing IoT Based Smart Health Monitoring Systems: A Review. Rev. D’intelligence Artif. 2019, 33, 435–440. [Google Scholar] [CrossRef] [Green Version]
 - Nandankar, P.; Thaker, R.; Mughal, S.N.; Saidireddy, M.; Linda, A.; Kostka, J.E.; Nag, M.A. An iot based healthcare data analytics using fog and cloud computing. Turk. J. Physiother. Rehabil. 2021, 3, 32. [Google Scholar]
 - Dewangan, K.; Mishra, M.; Dewangan, N.K. A review: A new authentication protocol for real-time healthcare monitoring system. Ir. J. Med Sci. 2020, 190, 927–932. [Google Scholar] [CrossRef]
 - Zanjal, S.V.; Talmale, G.R. Medicine Reminder and Monitoring System for Secure Health Using IOT. Procedia Comput. Sci. 2016, 78, 471–476. [Google Scholar] [CrossRef] [Green Version]
 - Farahani, B.; Firouzi, F.; Chang, V.; Badaroglu, M.; Constant, N.; Mankodiya, K. Towards fog-driven IoT eHealth: Promises and challenges of IoT in medicine and healthcare. Futur. Gener. Comput. Syst. 2018, 78, 659–676. [Google Scholar] [CrossRef] [Green Version]
 - Sondes, T.I.T.I.; Elhadj, H.B.; Chaari, L. An ontology-based healthcare monitoring system in the Internet of Things. In Proceedings of the 2019 15th International Wireless Communications & Mobile Computing Conference (IWCMC), Tangier, Morocco, 24–28 June 2019; pp. 319–324. [Google Scholar]
 - Singh, P. Internet of things based health monitoring system: Opportunities and challenges. Int. J. Adv. Res. Comput. Sci. 2018, 9, 224–228. [Google Scholar] [CrossRef] [Green Version]
 - Ganji, K.; Parimi, S. ANN model for users’ perception on IOT based smart healthcare monitoring devices and its impact with the effect of COVID 19. J. Sci. Technol. Policy Manag. 2021. [Google Scholar] [CrossRef]
 - Vinod, K.P.; Mahadevaswamy, U.B. Unilateral vital signs monitoring systems on IoT. Int. J. Eng. Manuf. 2018, 8, 53. [Google Scholar]
 - Nandhan, P.S. Role of Embedded Technologies in Health Care Industries; Int. J. Res. Humanit. Arts Sci. 2021, 5, 5. [Google Scholar]
 - Aujla, G.S.; Jindal, A. A decoupled blockchain approach for edge-envisioned IoT-based healthcare monitoring. IEEE J. Sel. Areas Commun. 2020, 39, 491–499. [Google Scholar] [CrossRef]
 - Kishorebabu, V.; Sravanthi, R. Real Time Monitoring of Environmental Parameters Using IOT. Wirel. Pers. Commun. 2020, 112, 785–808. [Google Scholar] [CrossRef]
 - Mustafa, T.; Varol, A. Review of the Internet of Things for Healthcare Monitoring. In Proceedings of the 2020 8th International Symposium on Digital Forensics and Security (ISDFS), Beirut, Lebanon, 1–2 June 2020; pp. 1–6. [Google Scholar]
 - Plageras, A.P.; Psannis, K.E.; Ishibashi, Y.; Kim, B.G. IoT-based surveillance system for ubiquitous healthcare. In Proceedings of the IECON 2016-42nd Annual Conference of the IEEE Industrial Electronics Society, Florence, Italy, 23–26 October 2016; pp. 6226–6230. [Google Scholar]
 - Talpur, M.S.H.; Alam Bhuiyan, Z.; Wang, G. Shared-node IoT network architecture with ubiquitous homomorphic encryption for healthcare monitoring. Int. J. Embed. Syst. 2015, 7, 43–54. [Google Scholar] [CrossRef]
 - Verma, P.; Sood, S.K.; Kalra, S. Cloud-centric IoT based student healthcare monitoring framework. J. Ambient. Intell. Humaniz. Comput. 2017, 9, 1293–1309. [Google Scholar] [CrossRef]
 - Krishnamurthy, S.; KS, K.; Dovgan, E.; Luštrek, M.; Gradišek Piletič, B.; Srinivasan, K.; Li, Y.-C.; Gradišek, A.; Syed-Abdul, S. Machine Learning Prediction Models for Chronic Kidney Disease Using National Health Insurance Claim Data in Taiwan. Healthcare 2021, 9, 546. [Google Scholar] [CrossRef]
 - Mora, H.; Gil, D.; Terol, R.M.; Azorín, J.; Szymanski, J. An IoT-based computational framework for healthcare monitoring in mobile environments. Sensors 2017, 17, 2302. [Google Scholar] [CrossRef] [Green Version]
 - Preethi, S.; Akshaya, A.; Seshadri, H.; Kumar, V.; Devi, R.S.; Rengarajan, A.; Thenmozhi, K.; Praveenkumar, P. IoT based Healthcare Monitoring and Intravenous Flow Control. In Proceedings of the 2020 International Conference on Computer Communication and Informatics (ICCCI), Coimbatore, India, 22–24 January 2020; pp. 1–6. [Google Scholar]
 - Selvaraj, P.; Doraikannan, S. Privacy and Security Issues on Wireless Body Area and IoT for Remote Healthcare Monitoring. Intell. Pervasive Comput. Syst. Smarter Healthcare 2019. [Google Scholar] [CrossRef]
 - Darwish, A.; Hassanien, A.E. Wearable and Implantable Wireless Sensor Network Solutions for Healthcare Monitoring. Sensors 2011, 11, 5561–5595. [Google Scholar] [CrossRef] [Green Version]
 - Gupta, N.; Saeed, H.; Jha, S.; Chahande, M.; Pandey, S. Implementation of an IOT framework for smart healthcare. In Proceedings of the 2017 International conference of Electronics, Communication and Aerospace Technology (ICECA), Electronics, Communication and Aerospace Technology (ICECA), Coimbatore, India,, 20–22 April 2017; pp. 622–627. [Google Scholar]
 - Geman, O.; Chiuchisan, I.; Ungurean, I.; Hagan, M.; Arif, M. Ubiquitous healthcare system based on the sensors network and android internet of things gateway. In Proceedings of the 2018 IEEE Smart World, Ubiquitous Intelligence Computing, Advanced Trusted Computing, Scalable Computing Communications, Cloud Big Data Computing, Internet of People and Smart City Innovation (SmartWorld/SCALCOM/UIC/ATC/CBDCom/IOP/SCI), Guangzhou, China, 8–12 October 2018; pp. 1390–1395. [Google Scholar]
 - Pham, N.Q.; Rachim, V.P.; Chung, W.-Y. EMI-Free Bidirectional Real-Time Indoor Environment Monitoring System. IEEE Access 2018, 7, 5714–5722. [Google Scholar] [CrossRef]
 - Arpaia, P.; Bonavolonta, F.; Cioffi, A.; Moccaldi, N. Power Measurement-based Vulnerability Assessment of IoT medical devices at varying countermeasures for cybersecurity. IEEE Trans. Instrum. Meas. 2021, 70. [Google Scholar] [CrossRef]
 - Misbahuddin, S.; Al-Ahdal, A.R.; Malik, M.A. Low-Cost Personalized Healthcare Monitoring System MPI Cluster Based Distributed in-Ward Patients Monitoring System. In Proceedings of the 2018 IEEE/ACS 15th International Conference on Computer Systems and Applications (AICCSA); IEEE: Piscataway, NJ, USA; pp. 1–6.
 - Ramalingam, M.; Puviarasi, R.; Chinnavan, E.; Foong, H.K. Self-monitoring framework for patients in IoT-based healthcare system. Int. J. Innov. Technol. Eng. 2019, 3641–3645. [Google Scholar] [CrossRef]
 - Cabra, J.; Castro, D.; Colorado, J.; Mendez, D.; Trujillo, L. An IoT approach for wireless sensor networks applied to e-health environmental monitoring. In Proceedings of the 2017 IEEE International Conference on Internet of Things (iThings) and IEEE Green Computing and Communications (GreenCom) and IEEE Cyber, Physical and Social Computing (CPSCom) and IEEE Smart Data (SmartData), Exeter, UK, 21–23 June 2017; pp. 578–583. [Google Scholar]
 - Balakrishnan, A.; Patapati, S. Automation of traumatic brain injury diagnosis through an IoT-based embedded systems framework. In Proceedings of the 2017 IEEE 8th Annual Ubiquitous Computing, Electronics and Mobile Communication Conference (UEMCON), New York, NY, USA, 19–21 October 2017; pp. 645–649. [Google Scholar]
 - Bansal, M.; Sirpal, V. Fog Computing-based Internet of Things and its Applications in Healthcare. In Journal of Physics: Conference Series; IOP Publishing: Bristol, UK, 2021; Volume 1916, p. 012041. [Google Scholar]
 - Coulby, G.; Clear, A.; Jones, O.; Young, F.; Stuart, S.; Godfrey, A. Towards remote healthcare monitoring using accessible IoT technology: State-of-the-art, insights and experimental design. Biomed. Eng. Online 2020, 19, 1–24. [Google Scholar] [CrossRef]
 - Dey, N.; Ashour, A.S.; Bhatt, C. Internet of things driven connected healthcare. In Internet of Things and Big Data Technologies for Next Generation Healthcare; Springer: Cham, Switzerland, 2017; pp. 3–12. [Google Scholar]
 - Azariadi, D.; Tsoutsouras, V.; Xydis, S.; Soudris, D. ECG signal analysis and arrhythmia detection on IoT wearable medical devices. In Proceedings of the 2016 5th International conference on modern circuits and systems technologies (MOCAST), Thessaloniki, Greece, 12–14 May 2016; pp. 1–4. [Google Scholar]
 - Firouzi, F.; Rahmani, A.M.; Mankodiya, K.; Badaroglu, M.; Merrett, G.; Wong, P.; Farahani, B. Internet-of-Things and big data for smarter healthcare: From device to architecture, applications and analytics. Futur. Gener. Comput. Syst. 2018, 78, 583–586. [Google Scholar] [CrossRef] [Green Version]
 - Chakriswaran, P.; Vincent, D.R.; Srinivasan, K.; Sharma, V.; Chang, C.-Y.; Reina, D.G. Emotion AI-Driven Sentiment Analysis: A Survey, Future Research Directions, and Open Issues. Appl. Sci. 2019, 9, 5462. [Google Scholar] [CrossRef] [Green Version]
 - Mahendran, N.; Vincent, D.R.; Srinivasan, K.; Chang, C.-Y.; Garg, A.; Gao, L.; Reina, D.G. Sensor-Assisted Weighted Average Ensemble Model for Detecting Major Depressive Disorder. Sensors 2019, 19, 4822. [Google Scholar] [CrossRef] [Green Version]
 - Chang, C.-Y.; Srinivasan, K.; Chen, M.-C.; Chen, S.-J. SVM-Enabled Intelligent Genetic Algorithmic Model for Realizing Efficient Universal Feature Selection in Breast Cyst Image Acquired via Ultrasound Sensing Systems. Sensors 2020, 20, 432. [Google Scholar] [CrossRef] [PubMed] [Green Version]
 - Kumar, J.H.; Sankaram, A.; Siva, J.; Mangamma, Y.; Pooja, N.; Sankaram, A.; Kumar, J.M. Real Time Patient Health Monitoring System Using IoT. Int. J. Mag. Eng. Technol. Manag. Res. 2017, 4, 4. [Google Scholar]
 - Samson, C.; Koh, A. Stress Monitoring and Recent Advancements in Wearable Biosensors. Front. Bioeng. Biotechnol. 2020, 8, 1037. [Google Scholar] [CrossRef]
 














| Year | IoT Wearable Sensors  | Health Focus | Contributions of Existing Surveys | Ref. | 
|---|---|---|---|---|
| 2018 | Body sensors | Glucose, heart rate, blood pressure, body temperature | An intelligent healthcare network using IoThNet topology is discussed. | [10] | 
| 2018 | SPO2 sensor, BP sensor, EKG sensor, EMG sensor, Motion sensor, Medical super sensor | - | The paper deals with a medical cyber-physical system, networked medical device systems, and IT-based services, emerging medical systems | [11] | 
| 2018 | Focuses on storing, privacy, and validity of the data that comes through a wearable sensor | This survey provides a comparison of various uses and methods in cloud computing, fog computing, IoT, and embedded systems in healthcare monitoring, interactive healthcare challenges, and the changes that big data analytics has brought on. | [1] | |
| 2019 | BAN sensors used. Smartwatch sensing the ECG, EMG, and EEG | Survey dedicated to the healthcare monitoring system advancements specifically for chronically patients and the elderly. This includes the environmental sensing around the patients and the measure to detect chronic heart failures. | [12] | |
| 2019 | - | - | The paper discusses the implementation of ML in resource-scarce embedded systems. | [13] | 
| 2019 | Smartwatch, smart contact lenses, intelligent asthma management, ingestible sensors, inhalers, activity trackers | EHR, pills, consultation with doctors, overall fitness, health, and healthcare | The survey reviews all the existing devices and systems available and gives a brief overview and function. | [14] | 
| 2020 | HCMS, e-health | Focuses on monitoring patients accurately. No particular disease stated | Surveys are about the overview of the current tech in the IOTM and the sensors and actuators that can help develop a superior HCMS. | [9] | 
| 2020 | Blockchain | Survey to point out the usage of blockchain in securing the IoT data. | [4] | |
| 2021 | - | - | A table is used to summarize that a combination of ML/DL with healthcare IoT and Cloud can be used to solve various security threats | [15] | 
| Characteristics | Ref. | |||||||
|---|---|---|---|---|---|---|---|---|
| Type | Topology | Frequency Bands | Range | Data Rate | Power Consumption  | Payload | Security | |
| ZigBee | Star, ad hoc, and mesh | 2 GHz (global) | 10 to 100 m | 250 Kbps | low | 68 bytes | AES block cipher | [38] | 
| LoRaWAN | Star | 169 MHz (Asia), 868 MHz (Europe) 91 MHz (North America | 15 to 20 km | 250 bps to 5.5 kbps | low | 51 bytes | unique 128-bit AES key and a globally unique identifier (EUI-64-based DevEUI) | [39] | 
| Wi-Fi | Point to hub | 2.4 GHz, 5 GHz | 10 to 100 m | 6.75 Gbps | high | A Wi-Fi packet is about 2312 bytes | RC4 stream cipher AES, WPA4 | [36] | 
| Bluetooth | Point to point, point to multipoint | Between 2.402 GHz to 2.408 GHz | 10 to 100 m | 2.1 Mbps | high | 251 bytes | Basic | [40] | 
| SNo. | Application | Sensor | Characteristics | Sensed Parameter | Wearable Type | Ref | 
|---|---|---|---|---|---|---|
| 1. | Heartbeat Monitoring | ECG; AD8232; MAXL335cc | Inexpensive, Obtrusive  | Heartrate | Wristband | [28,53,58,59] | 
| 2. | Temperature | LM35; DHT11 | Inexpensive, noninvasive | Body temperature | Wristband | [3,4,5,19,22,24,58,59,60,61,62,63,64,65] | 
| 3. | Glucose monitoring | Glucose sensor; INA219 | Invasive, expensive | Blood glucose | Patch on arm/strip | [6,42,45,46,53 | 
| 4. | Respiratory | Pulse Oximeter | Inexpensive, easy to use  | Blood oxygen saturation | Clamp on finger | [3,19,45,46,53,54,66,67,68] | 
| 5. | Respiratory | Airflow sensor | Obtrusive | Breathing rate | Worn on face | [33,51] | 
| 6. | GSR | GSR sensor | Expensive, noninvasive | Sweat gland activity | Patch on arm | [46] | 
| 7. | Acceleration | Acceleration sensor; ADXL345 | Inexpensive, noninvasive | Movement | Wristband | [58] | 
| 8. | Breathing | MQ2 sensor | Inexpensive, noninvasive | Acetone in Breadth | Mouth piece | [34] | 
| 9. | Load | Strain Gauge load cell | Inexpensive, noninvasive | Weight of medicine | Medicine box | [69] | 
| 10. | Communication | GSM module, Wi-Fi module | Storage, Backup | Transferring data | Wristband | [5,6,20,28,29,31,34,51,62,64,65,70,71,72,73] | 
| 11. | Touch | Pressure sensor | Non-invasive, Expensive | Pressure on skin | Patch on skin | [74] | 
| 12. | Moisture | Moisture sensor | Non-expensive | Moisture | Wristband | [71] | 
| 13. | Organizing | RFID sensor | Non-expensive | RF waves | Tag | [3,5,21,23,24,59,75,76,77,78,79] | 
| 14. | Movement | PIR | Non-expensive, Not attached to the body | IR rays | Attached to fixed body | [23] | 
| 15. | Touch | GSR sensor | Expensive, nonintrusive | Sweat glands | Patch on skin | [46] | 
Publisher’s Note: MDPI stays neutral with regard to jurisdictional claims in published maps and institutional affiliations.  | 
© 2021 by the authors. Licensee MDPI, Basel, Switzerland. This article is an open access article distributed under the terms and conditions of the Creative Commons Attribution (CC BY) license (https://creativecommons.org/licenses/by/4.0/).
Share and Cite
Mamdiwar, S.D.; R, A.; Shakruwala, Z.; Chadha, U.; Srinivasan, K.; Chang, C.-Y. Recent Advances on IoT-Assisted Wearable Sensor Systems for Healthcare Monitoring. Biosensors 2021, 11, 372. https://doi.org/10.3390/bios11100372
Mamdiwar SD, R A, Shakruwala Z, Chadha U, Srinivasan K, Chang C-Y. Recent Advances on IoT-Assisted Wearable Sensor Systems for Healthcare Monitoring. Biosensors. 2021; 11(10):372. https://doi.org/10.3390/bios11100372
Chicago/Turabian StyleMamdiwar, Shwetank Dattatraya, Akshith R, Zainab Shakruwala, Utkarsh Chadha, Kathiravan Srinivasan, and Chuan-Yu Chang. 2021. "Recent Advances on IoT-Assisted Wearable Sensor Systems for Healthcare Monitoring" Biosensors 11, no. 10: 372. https://doi.org/10.3390/bios11100372
APA StyleMamdiwar, S. D., R, A., Shakruwala, Z., Chadha, U., Srinivasan, K., & Chang, C.-Y. (2021). Recent Advances on IoT-Assisted Wearable Sensor Systems for Healthcare Monitoring. Biosensors, 11(10), 372. https://doi.org/10.3390/bios11100372
        
