Effect of Surface Coating of Gold Nanoparticles on Cytotoxicity and Cell Cycle Progression
Abstract
1. Introduction
2. Materials and Methods
2.1. Materials
2.2. Preparation and Characterization of GNPs
2.3. Flow Cytometry Analysis of the Cell Cycle and Apoptosis
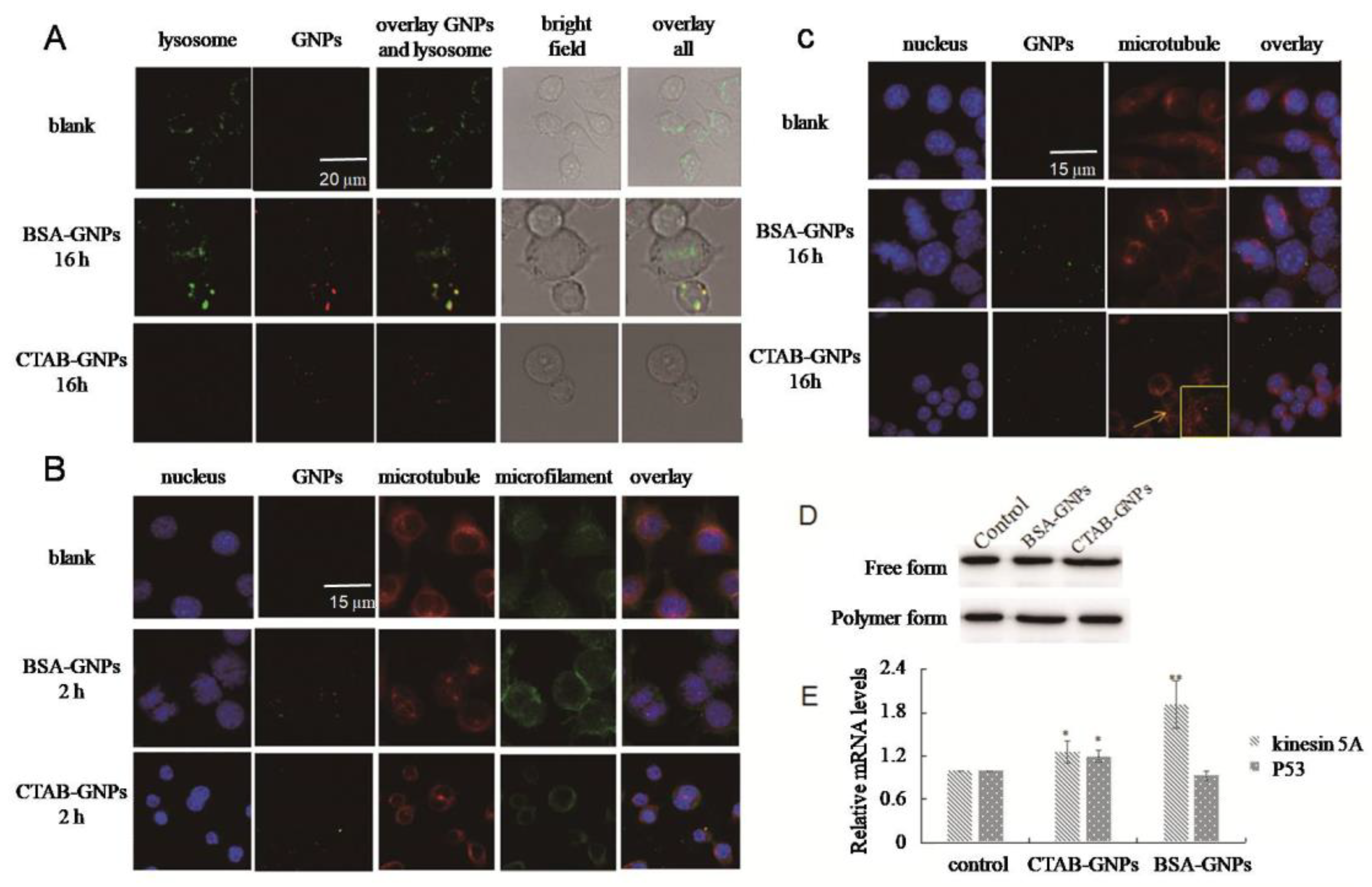
2.4. Confocal Microscopy Analysis
2.5. Western Blot Analysis
2.6. qRT-PCR
2.7. Proteomics Analysis
3. Results
3.1. Proertiesof GNPs withBSA/CTABCapping Agents
3.2. Effects of GNPs on the Cell Cycle and Apoptosis
3.3. Intracellular Localization of GNPs
3.4. Effects of Nanoparticles Ondepolymerization/Polymerization of Microtubules
3.5. Protein Identification and Quantification by Quantitative Real-Time Reverse Transcription Polymerase Chain Reaction (qRT-PCR)
3.6. Protein Identification and Quantification by Isobaric Tags for Relative and Absolute Quantitation (iTRAQ)
3.7. Effects of Nanoparticles on Cell Cycle-Related Protein Expression
4. Discussion
5. Conclusions
Supplementary Materials
Author Contributions
Funding
Conflicts of Interest
References
- Wegener, J. Nanoparticles in Biomedical Applications. In Measuring Biological Impacts of Nanomaterials; Maximilien, J., Beyazit, S., Rossi, C., Haupt, K., Bui, B.T.S., Eds.; Springer: Cham, Switzerland, 2015; pp. 177–210. [Google Scholar]
- Huang, B.; Yan, S.; Xiao, L.; Ji, R.; Yang, L.; Miao, A.J.; Wang, P. Label-free imaging of nanoparticle uptake competition in single cells by hyperspectral stimulated raman scattering. Small 2018, 14, 1703246. [Google Scholar] [CrossRef] [PubMed]
- Wani, M.Y.; Hashim, M.A.; Nabi, F.; Malik, M.A. Nanotoxicity: Dimensional and morphological concerns. Adv. Phys. Org. Chem. 2011, 2011, 1687–1702. [Google Scholar] [CrossRef]
- Nel, A.E.; Mädler, L.; Velegol, D.; Xia, T.; Hoek, E.M.; Somasundaran, P.; Klaessig, F.; Castranova, V.; Thompson, M. Understanding biophysicochemical interactions atthenano-bio interface. Nat. Mater. 2009, 8, 543–557. [Google Scholar] [CrossRef]
- El-Ansary, A.; Al-Daihan, S. On the toxicity of therapeutically used nanoparticles an overview. J. Toxicol. 2009, 2009, 754810. [Google Scholar] [CrossRef] [PubMed]
- Mahmoudi, M.; Azadmanesh, K.; Shokrgozar, M.A.; Journeay, W.; Laurent, S. Effect of nanoparticles on the cell life cycle. Chem. Rev. 2011, 111, 3407–3432. [Google Scholar] [CrossRef] [PubMed]
- Kim, J.A.; Åberg, C.; De Cárcer, G.; Malumbres, M.; Salvati, A.; Dawson, K.A. Correction tolow dose of amino-modified nanoparticles induces cell cycle arrest. ACS Nano 2013, 7, 7483–7494. [Google Scholar] [CrossRef] [PubMed]
- Estevez, H.; Garcia-Lidon, J.C.; Luque-Garcia, J.L.; Camara, C. Effects of chitosan-stabilized selenium nanoparticles on cell proliferation, apoptosis and cell cycle pattern in hepg2 cells: Comparison with other selenospecies. Colloids Surf. B Biointerfaces 2014, 122, 184–193. [Google Scholar] [CrossRef]
- Wu, H.; Zhu, H.; Li, X.; Liu, Z.; Zheng, W.; Chen, T.; Yu, B.; Wong, K.H. Induction of apoptosis and cell cycle arrest in A549 human lung adenocarcinoma cells by surface-capping selenium nanoparticles: An effect enhanced by polysaccharide-protein complexes from Polyporus rhinoceros. J. Agric. Food Chem. 2013, 61, 9859–9866. [Google Scholar] [CrossRef]
- Choudhury, D.; Xavier, P.L.; Chaudhari, K.; John, R.; Dasgupta, A.K.; Pradeep, T.; Chakrabarti, G. Unprecedented inhibition of tubulin polymerization directed by gold nanoparticles inducing cell cycle arrest and apoptosis. Nanoscale 2013, 5, 4476–4489. [Google Scholar] [CrossRef]
- Bergen, J.M.; Von Recum, H.A.; Goodman, T.T.; Massey, A.P.; Pun, S.H. Gold nanoparticles as a versatile platform for optimizing physicochemical parameters for targeted drug delivery. Macromol. Biosci. 2006, 6, 506–516. [Google Scholar] [CrossRef]
- Kumar, C.G.; Poornachandra, Y.; Chandrasekhar, C. Green synthesis of bacterial mediated anti-proliferative gold nanoparticles: Inducing mitotic arrest (G2/M phase) and apoptosis (intrinsic pathway). Nanoscale 2015, 7, 18738–18750. [Google Scholar] [CrossRef] [PubMed]
- Ye, X.; Jin, L.; Caglayan, H.; Chen, J.; Xing, G.; Zheng, C.; Doan-Nguyen, V.; Kang, Y.; Engheta, N.; Kagan, C.R.; et al. Improved size-tunable synthesis of monodisperse gold nanorods through the use of aromatic additives. ACS Nano 2012, 6, 2804–2817. [Google Scholar] [CrossRef] [PubMed]
- Harris, C.M.; Miller, S.G.; Andresen, K.; Thompson, L.B. Quantitative measurement of sodium polystyrene sulfonate adsorption onto CTAB capped gold nanoparticles reveals hard and soft coronas. J. Colloid Interface Sci. 2018, 510, 39–44. [Google Scholar] [CrossRef] [PubMed]
- Talukdar, H.; Kundu, S. Structural and optical behaviour of thin films of protein (BSA)-polyelectrolyte (PAA, PSS) complexes. AIP Conf. Proc. 2017, 1832, 080011. [Google Scholar] [CrossRef]
- Yang, E.; Chou, H.; Tsumura, S.; Nagatsu, M. Surface properties of plasma-functionalized graphite-encapsulated gold nanoparticles prepared by a direct current arc discharge method. J. Phys. D Appl. Phys. 2016, 49, 185304. [Google Scholar] [CrossRef]
- Liu, H.; Nickisha, P.P.; Qun, H. Dynamic light scattering for gold nanorod size characterization and study of nanorod–protein interactions. Gold Bull. 2012, 45, 187–195. [Google Scholar] [CrossRef]
- Liu, M.; Li, Q.; Liang, L.; Li, J.; Wang, K.; Li, J.; Lv, M.; Chen, N.; Song, H.; Lee, J.; et al. Real-time visualization of clustering and intracellular transport of gold nanoparticles by correlative imaging. Nat. Commun. 2017, 8, 15646. [Google Scholar] [CrossRef]
- Liu, S.; Huang, W.; Jin, M.J.; Wang, Q.M.; Zhang, G.L.; Wang, X.M.; Shao, S.; Gao, Z.G. High gene delivery efficiency of alkylated low-molecular-weight polyethylenimine through gemini surfactant-like effect. Int. J. Nanomed. 2014, 9, 3567–3581. [Google Scholar] [CrossRef]
- Gkotzamanidou, M.; Terpos, E.; Munshi, N.C.; Souliotis, V.L.; Dimopoulos, M.A. The state of chromatin condensation, the expression of genes involved in dna damage response and the NDA repair capacity affect the drug sensitivity of pbmcs of myeloma patients treated with melphalan. Blood 2015, 126, 3628. [Google Scholar]
- Lu, D.Y.; Huang, M.; Xu, C.H.; Yang, W.Y.; Hu, C.X.; Lin, L.P.; Tong, L.J.; Li, M.H.; Lu, W.; Zhang, X.W.; et al. Anti-proliferative effects, cell cycle G2/M phase arrest and blocking of chromosome segregation by probimane andMST-16 in human tumor cell lines. BMC Pharmacol. 2005, 5, 11. [Google Scholar] [CrossRef]
- Chen, C.W.; Lee, Y.L.; Liou, J.P.; Liu, Y.H.; Liu, C.W.; Chen, T.Y.; Huang, H.M. A novel tubulin polymerization inhibitor, MPT0B206, down-regulates BCR-ABL expression and induces apoptosis in imatinib-sensitive and imatinib-resistant CML cells. Apoptosis 2016, 21, 1008–1018. [Google Scholar] [CrossRef] [PubMed]
- Cardoso, C.M.; Groth-Pedersen, L.; Høyer-Hansen, M.; Kirkegaard, T.; Corcelle, E.; Andersen, J.S.; Jäättelä, M.; Nylandsted, J. Depletion of kinesin 5B affects lysosomal distribution and stability and induces peri-nuclear accumulation of autophagosomes in cancer cells. PLoS ONE 2009, 4, 4424. [Google Scholar] [CrossRef] [PubMed]
- Chen, Y.; Hancock, W.O. Kinesin-5 is a Microtubule Polymerase. Nat. Commun. 2015, 6, 8160. [Google Scholar] [CrossRef] [PubMed]
- Khan, S.H.; Moritsugu, J.; Wahl, G.M. Differential requirement for p19ARFinthe p53-dependent arrest induced byDNA damage, microtubule disruption, and ribonucleotide depletion. Proc. Natl. Acad. Sci. USA 2000, 97, 3266–3271. [Google Scholar] [CrossRef] [PubMed]
- Ohtani, K.; Iwanaga, R.; Nakamura, M.; Ikeda, M.; Yabuta, N.; Tsuruga, H.; Nojima, H. Cell growth-regulated expression of mammalian MCM5andMCM6 genes mediated bythe transcription factor E2F. Oncogene 1999, 18, 2299–2309. [Google Scholar] [CrossRef] [PubMed]
- Ichimura, T.; Wakamiya-Tsuruta, A.; Itagaki, C.; Taoka, M.; Hayano, T.; Natsume, T.; Isobe, T. Phosphorylation-dependent interaction of kinesin light chain 2 andthe 14-3-3 protein. Biochemistry 2002, 41, 5566–5572. [Google Scholar] [CrossRef]
- Avunie-Masala, R.; Movshovich, N.; Nissenkorn, Y.; Gerson-Gurwitz, A.; Fridman, V.; Kõivomägi, M.; Loog, M.; Hoyt, M.A.; Zaritsky, A.; Gheber, L. Phospho-regulation of kinesin-5 during anaphase spindle elongation. J. Cell Sci. 2011, 124, 873–878. [Google Scholar] [CrossRef]
- Baschal, E.E.; Chen, K.J.; Elliott, L.G.; Herring, M.J.; Verde, S.C.; Wolkow, T.D. The fission yeast dna structure checkpoint protein Rad26Atrip/Lcd1/Uvsd accumulates in the cytoplasm following microtubule destabilization. BMC Cell Biol. 2006, 7, 32. [Google Scholar] [CrossRef]
- Kim, J.A.; Åberg, C.; Salvati, A.; Dawson, K.A. Role of cell cycle onthe cellular uptake and dilution of nanoparticles in a cell population. Nat. Nanotechnol. 2011, 7, 62–68. [Google Scholar] [CrossRef]
- Touati, S.A.; Buffin, E.; Cladière, D.; Hached, K.; Rachez, C.; van Deursen, J.M.; Wassmann, K. Mouse oocytes depend on BubR1 for proper chromosome segregation but not for prophase I arrest. Nat. Commun. 2015, 6, 6946. [Google Scholar] [CrossRef]
- Roa, W.; Zhang, X.; Guo, L.; Shaw, A.; Hu, X.; Xiong, Y.; Gulavita, S.; Patel, S.; Sun, X.; Chen, J.; et al. Gold nanoparticle sensitize radiotherapy of prostate cancer cells by regulation of the cell cycle. Nanotechnology 2009, 20, 375101. [Google Scholar] [CrossRef] [PubMed]
- Uz, M.; Bulmus, V.; AlsoyAltinkaya, S. Effect of PEG grafting density and hydrodynamic volume on gold nanoparticle–cell interactions: An investigation on cell cycle, apoptosis, and DNA damage. Langmuir 2016, 32, 5997–6009. [Google Scholar] [CrossRef] [PubMed]
- Li, Q.; Liu, C.G.; Yu, Y. Separation of monodisperse alginate nanoparticles and effect of particle size on transport of vitamin E. Carbohydr. Polym. 2015, 124, 274–279. [Google Scholar] [CrossRef] [PubMed]
- Sudo, T.; Nitta, M.; Saya, H.; Ueno, N.T. Dependence of paclitaxel sensitivity on a functional spindle assembly checkpoint. Cancer Res. 2004, 64, 2502–2508. [Google Scholar] [CrossRef] [PubMed]
- Nakayama, S.; Torikoshi, Y.; Takahashi, T.; Yoshida, T.; Sudo, T.; Matsushima, T.; Kawasaki, Y.; Katayama, A.; Gohda, K.; Hortobagyi, G.N.; et al. Prediction of paclitaxel sensitivity by CDK1 and CDK2 activity in human breast cancer cells. Breast Cancer Res. 2009, 11, R12. [Google Scholar] [CrossRef] [PubMed]
- Toda, K.; Naito, K.; Mase, S.; Ueno, M.; Uritani, M.; Yamamoto, A.; Ushimaru, T. APC/C-Cdh1-dependent anaphase and telophase progression during mitotic slippage. Cell Div. 2012, 7, 4. [Google Scholar] [CrossRef] [PubMed]
- Chan, Y.W.; Ma, H.T.; Wong, W.; Ho, C.C.; On, K.F.; Poon, R.Y. CDK1 Inhibitors antagonize the immediate apoptosis triggered by spindle disruption but promote apoptosis following the subsequent rereplication and abnormal mitosis. Cell Cycle 2008, 7, 1449–1461. [Google Scholar] [CrossRef]





© 2018 by the authors. Licensee MDPI, Basel, Switzerland. This article is an open access article distributed under the terms and conditions of the Creative Commons Attribution (CC BY) license (http://creativecommons.org/licenses/by/4.0/).
Share and Cite
Li, Q.; Huang, C.; Liu, L.; Hu, R.; Qu, J. Effect of Surface Coating of Gold Nanoparticles on Cytotoxicity and Cell Cycle Progression. Nanomaterials 2018, 8, 1063. https://doi.org/10.3390/nano8121063
Li Q, Huang C, Liu L, Hu R, Qu J. Effect of Surface Coating of Gold Nanoparticles on Cytotoxicity and Cell Cycle Progression. Nanomaterials. 2018; 8(12):1063. https://doi.org/10.3390/nano8121063
Chicago/Turabian StyleLi, Qian, Chun Huang, Liwei Liu, Rui Hu, and Junle Qu. 2018. "Effect of Surface Coating of Gold Nanoparticles on Cytotoxicity and Cell Cycle Progression" Nanomaterials 8, no. 12: 1063. https://doi.org/10.3390/nano8121063
APA StyleLi, Q., Huang, C., Liu, L., Hu, R., & Qu, J. (2018). Effect of Surface Coating of Gold Nanoparticles on Cytotoxicity and Cell Cycle Progression. Nanomaterials, 8(12), 1063. https://doi.org/10.3390/nano8121063

