Accurate Inverse Design of Broadband Solar Metamaterial Absorbers via Joint Forward–Inverse Deep Learning
Abstract
1. Introduction
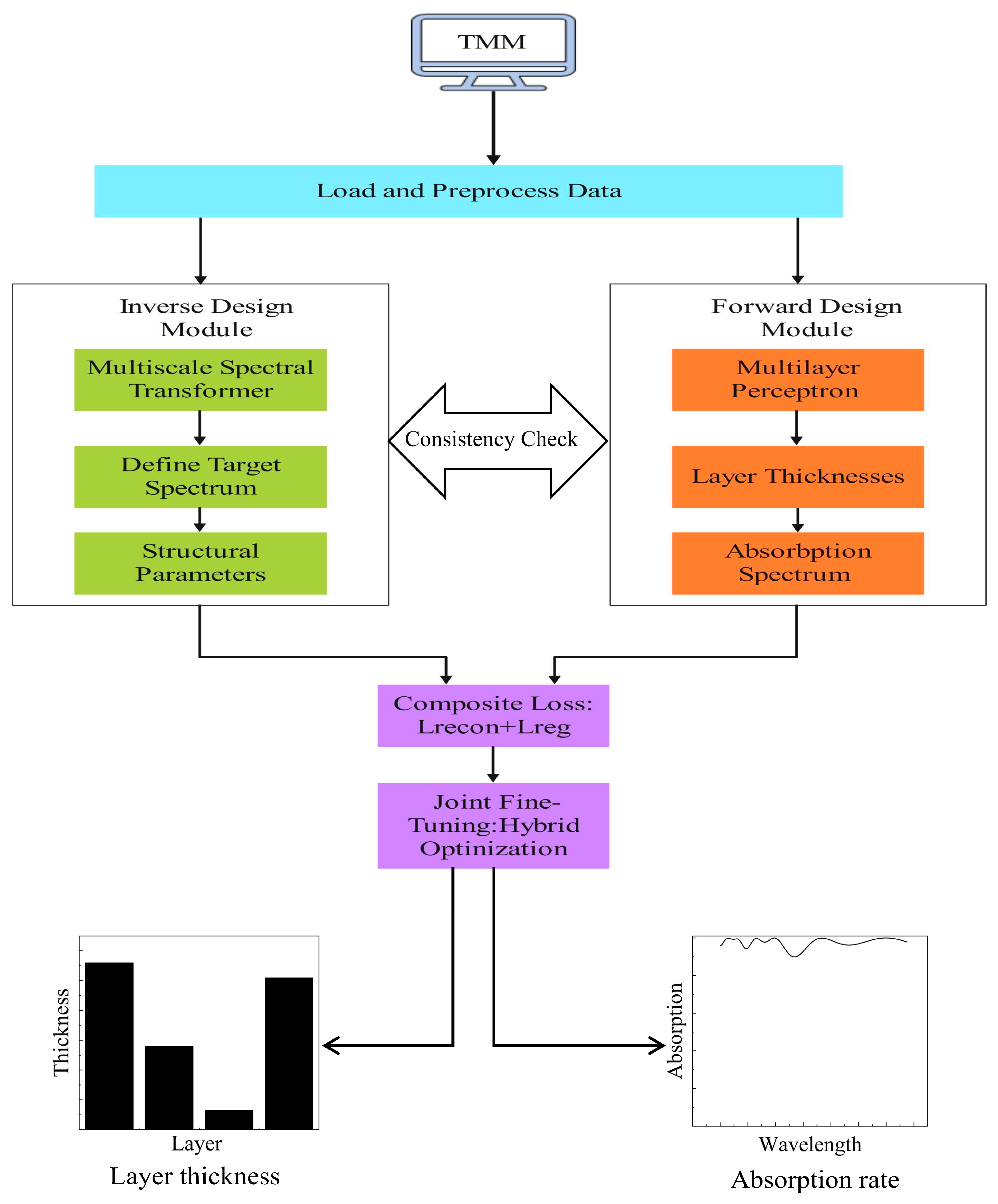
2. Materials and Methods
3. Results and Discussion
3.1. Performance of the Proposed Optimization Framework
3.2. Performance Evaluation of Absorbers
3.3. Outdoor Performance Testing
4. Conclusions
Author Contributions
Funding
Data Availability Statement
Acknowledgments
Conflicts of Interest
Abbreviations
| HMMs | Hyperbolic Metamaterials |
| DL | Deep Learning |
| LSTM | Long Short-Term Memory |
| ANN | Artificial Neural Network |
| CGAN | Conditional Generative Adversarial Network |
| AR | Anti-Reflective |
| MST | Modified Swin Transformer |
| MLP | Multilayer Perceptron |
| TMM | Transfer Matrix Method |
| MSE | Mean Squared Error |
| FDTD | Finite-Difference Time-Domain |
| SEM | Scanning Electron Microscope |
| MAE | Mean Absolute Error |
References
- Liu, F.; Lai, Y.; Zhao, B.; Bradley, R.; Wu, W. Photothermal materials for efficient solar powered steam generation. Front. Chem. Sci. Eng. 2019, 13, 636–653. [Google Scholar] [CrossRef]
- Gao, M.; Zhu, L.; Peh, C.K.; Ho, G.W. Solar absorber material and system designs for photothermal water vaporization towards clean water and energy production. Energy Environ. Sci. 2019, 12, 841–864. [Google Scholar] [CrossRef]
- Wu, X.; Chen, G.Y.; Owens, G.; Chu, D.; Xu, H. Photothermal materials: A key platform enabling highly efficient water evaporation driven by solar energy. Mater. Today Energy 2019, 12, 277–296. [Google Scholar] [CrossRef]
- Xu, K.; Du, M.; Hao, L.; Mi, J.; Yu, Q.; Li, S. A review of high-temperature selective absorbing coatings for solar thermal applications. J. Mater. 2020, 6, 167–182. [Google Scholar] [CrossRef]
- Yuan, K.; Chen, B.; Shan, S.; Xu, J.; Yang, Q. A high-temperature solar selective absorber based on one-dimensional multilayer nanostructures. Sol. Energy Mater. Sol. Cells 2024, 271, 112833. [Google Scholar] [CrossRef]
- Rephaeli, E.; Fan, S. Tungsten black absorber for solar light with wide angular operation range. Appl. Phys. Lett. 2008, 92, 21. [Google Scholar] [CrossRef]
- Wu, D.; Liu, C.; Liu, Y.; Xu, Z.; Yu, Z.; Yu, L.; Ye, H. Numerical study of a wide-angle polarization-independent ultra-broadband efficient selective metamaterial absorber for near-ideal solar thermal energy conversion. RSC Adv. 2018, 8, 21054–21064. [Google Scholar] [CrossRef]
- Cai, H.; Wang, M.; Wu, Z.; Wang, X.; Liu, J. Design of multilayer planar film structures for near-perfect absorption in the visible to near-infrared. Opt. Express 2022, 30, 35219–35231. [Google Scholar] [CrossRef]
- Chen, Q.; Gu, J.; Liu, P.; Xie, J.; Wang, J.; Liu, Y.; Zhu, W. Nanowire-based ultra-wideband absorber for visible and ultraviolet light. Opt. Laser Technol. 2018, 105, 102–105. [Google Scholar] [CrossRef]
- Li, Y.; Liu, Z.; Zhang, H.; Tang, P.; Wu, B.; Liu, G. Ultra-broadband perfect absorber utilizing refractory materials in metal-insulator composite multilayer stacks. Opt. Express 2019, 27, 11809–11818. [Google Scholar] [CrossRef]
- Yuan, H.; Yi, Y.; Song, Q.; Yi, Z.; Sun, T.; Tang, C.; Zeng, Q.; Cheng, S.; Wu, P. Ultra-broadband absorber and perfect thermal emitter for high-efficiency solar energy absorption and conversion. Renew. Energy 2024, 237, 121818. [Google Scholar] [CrossRef]
- Yuan, X.; Wang, Q.; Kuang, K.; Gao, H.; Liang, Y.; Peng, W. Lithography-free near-infrared broadband absorber based on a multilayer nanosystem. Optik 2023, 277, 170652. [Google Scholar] [CrossRef]
- Ding, F.; Mo, L.; Zhu, J.; He, S. Lithography-free, broadband, omnidirectional, and polarization-insensitive thin optical absorber. Appl. Phys. Lett. 2015, 106, 061108. [Google Scholar] [CrossRef]
- Ma, Y.; Hu, J.; Li, W.; Yang, Z. Angle-insensitive ultrathin broadband visible absorber based on dielectric–semiconductor–lossy metal film stacks. Nanomaterials 2023, 13, 2726. [Google Scholar] [CrossRef]
- Abedini Dereshgi, S.; Ghobadi, A.; Hajian, H.; Butun, B.; Ozbay, E. Ultra-broadband, lithography-free, and large-scale compatible perfect absorbers: The optimum choice of metal layers in metal-insulator multilayer stacks. Sci. Rep. 2017, 7, 14872. [Google Scholar] [CrossRef]
- Prikaen, C.; Chaisakul, P.; Chiangga, S. Design and optimization of broadband near-perfect absorber based on transition metal nitrides thin-films for solar energy harvesting. Results Phys. 2024, 65, 107950. [Google Scholar] [CrossRef]
- Seo, J.; Jung, P.H.; Kim, M.; Yang, S.; Lee, I.; Lee, J.; Lee, B.J. Design of a broadband solar thermal absorber using a deep neural network and experimental demonstration of its performance. Sci. Rep. 2019, 9, 15028. [Google Scholar] [CrossRef]
- Gai, Y.; Zhou, S.; Lan, G. Optimization of broadband solar metamaterial absorber based on deep neural network. Plasmonics 2025, 20, 1419–1426. [Google Scholar] [CrossRef]
- Almawgani, A.H.; Sorathiya, V.; Soni, U.; Alhawari, A.R.; Daher, M.G. Numerical investigation of MXene-based ultrawideband solar absorber with behaviour prediction using machine learning. Opt. Quantum Electron. 2024, 56, 231. [Google Scholar] [CrossRef]
- Cerniauskas, G.; Sadia, H.; Alam, P. Machine intelligence in metamaterials design: A review. Oxf. Open Mater. Sci. 2024, 4, itae001. [Google Scholar] [CrossRef]
- Ding, Z.; Su, W.; Ye, L.; Li, W.; Zhou, Y.; Tang, B.; Zou, J.; Yao, H. Deep learning based inverse design of metasurface absorber for maximizing solar spectral absorption. Sol. Energy 2024, 271, 112449. [Google Scholar] [CrossRef]
- Xu, J.; Xu, P.; Yang, Z.; Liu, F.; Xu, L.; Lou, J.; Fang, B.; Jing, X. Freeform metasurface design with a conditional generative adversarial network. Appl. Phys. A 2024, 130, 530. [Google Scholar] [CrossRef]
- Ma, T.; Ma, M.; Guo, L.J. Optical multilayer thin film structure inverse design: From optimization to deep learning. iScience 2025, 28, 112222. [Google Scholar] [CrossRef] [PubMed]
- Guan, Q.; Alketbi, A.S.; Raza, A.; Zhang, T. Accelerated development of refractory nanocomposite solar absorbers using Bayesian optimization. MRS Adv. 2020, 5, 1537–1545. [Google Scholar] [CrossRef]
- Ma, T.; Wang, H.; Guo, L.J. OptoGPT: A foundation model for inverse design in optical multilayer thin film structures. arXiv 2023, arXiv:2304.10294. [Google Scholar] [CrossRef]
- Jenkins, R.P.; Campbell, S.D.; Werner, D.H. Establishing exhaustive metasurface robustness against fabrication uncertainties through deep learning. Nanophotonics 2021, 10, 4497–4509. [Google Scholar] [CrossRef]
- Ueno, A.; Lin, H.I.; Yang, F.; An, S.; Martin-Monier, L.; Shalaginov, M.Y.; Hu, J. Dual-band optical collimator based on deep-learning designed, fabrication-friendly metasurfaces. Nanophotonics 2023, 12, 3491–3499. [Google Scholar] [CrossRef]
- Zhang, H.; Fan, D.W.; Yu, T.Z.; Wang, C.L. Antireflective and self-cleaning properties of SiO2/TiO2 double-layer films prepared by cost-effective sol-gel process. Chin. J. Chem. Phys. 2015, 28, 777–780. [Google Scholar] [CrossRef]






| Stack Order (Top > Bottom) | Material | Thickness (nm) |
|---|---|---|
| h1 | SiO2 | 102 |
| h2 | TiO2 | 56 |
| h3 | W | 13 |
| h4 | SiO2 | 112 |
| Metric | Parameter MAE | Covariance Trace | Cycle MSE |
|---|---|---|---|
| Mean | 3.9 × 10−2 | 7.2 × 10−2 | 1.3 × 10−1 |
| Median | 2.9 × 10−2 | 6.5 × 10−2 | 9 × 10−2 |
| Min | 1 × 10−3 | 9 × 10−3 | 6 × 10−5 |
| Max | 1.296 | 1.397 | 2.667 |
| Threshold | <5 × 10−2 | <1 × 10−2 | <1.5 × 10−2 |
| Percentage of Samples | 80.6% | 83.7% | 84.2% |
| Method | Joint Forward–Inverse | Tandem Network |
|---|---|---|
| Spectral_MSE | 5.7 × 10−5 | 2.6 × 10−2 |
| Spectral_MAE | 1.3 × 10−3 | 1.4 × 10−2 |
| Param_MSE | 7.9 × 10−5 | 2.5 × 10−2 |
| Param_MAE | 5.6 × 10−3 | 1.1 × 10−2 |
| Avg_Inference_Time_ms | 1.68 ms | 1.75 ms |
| Percentage of Yield_MSE < 1.0 × 10−3 | 93.16% | 0 |
| Percentage of Yield_MSE < 5.0 × 10−4 | 83.52% | 0 |
| Modify Parameters | Increase by 5% | Reduce by 5% |
|---|---|---|
| h1 thickness | 94.2% | 93.8% |
| h2 thickness | 93.0% | 95.7% |
| h3 thickness | 91.5% | 92.0% |
| h4 thickness | 93.0% | 93.3% |
| SiO2 refractive index | 92.5% | 96.4% |
| TiO2 refractive index | 95.3% | 95.4% |
Disclaimer/Publisher’s Note: The statements, opinions and data contained in all publications are solely those of the individual author(s) and contributor(s) and not of MDPI and/or the editor(s). MDPI and/or the editor(s) disclaim responsibility for any injury to people or property resulting from any ideas, methods, instructions or products referred to in the content. |
© 2026 by the authors. Licensee MDPI, Basel, Switzerland. This article is an open access article distributed under the terms and conditions of the Creative Commons Attribution (CC BY) license.
Share and Cite
Wu, Q.; Deng, Z.; Zeng, C.; Cai, H. Accurate Inverse Design of Broadband Solar Metamaterial Absorbers via Joint Forward–Inverse Deep Learning. Nanomaterials 2026, 16, 297. https://doi.org/10.3390/nano16050297
Wu Q, Deng Z, Zeng C, Cai H. Accurate Inverse Design of Broadband Solar Metamaterial Absorbers via Joint Forward–Inverse Deep Learning. Nanomaterials. 2026; 16(5):297. https://doi.org/10.3390/nano16050297
Chicago/Turabian StyleWu, Qihang, Zhiming Deng, Cong Zeng, and Haoyuan Cai. 2026. "Accurate Inverse Design of Broadband Solar Metamaterial Absorbers via Joint Forward–Inverse Deep Learning" Nanomaterials 16, no. 5: 297. https://doi.org/10.3390/nano16050297
APA StyleWu, Q., Deng, Z., Zeng, C., & Cai, H. (2026). Accurate Inverse Design of Broadband Solar Metamaterial Absorbers via Joint Forward–Inverse Deep Learning. Nanomaterials, 16(5), 297. https://doi.org/10.3390/nano16050297
