Significance of Dust Particles, Nanoparticles Radius, Coriolis and Lorentz Forces: The Case of Maxwell Dusty Fluid
Abstract
:1. Introduction
2. Mathematical Formulation
3. Physical Quantities
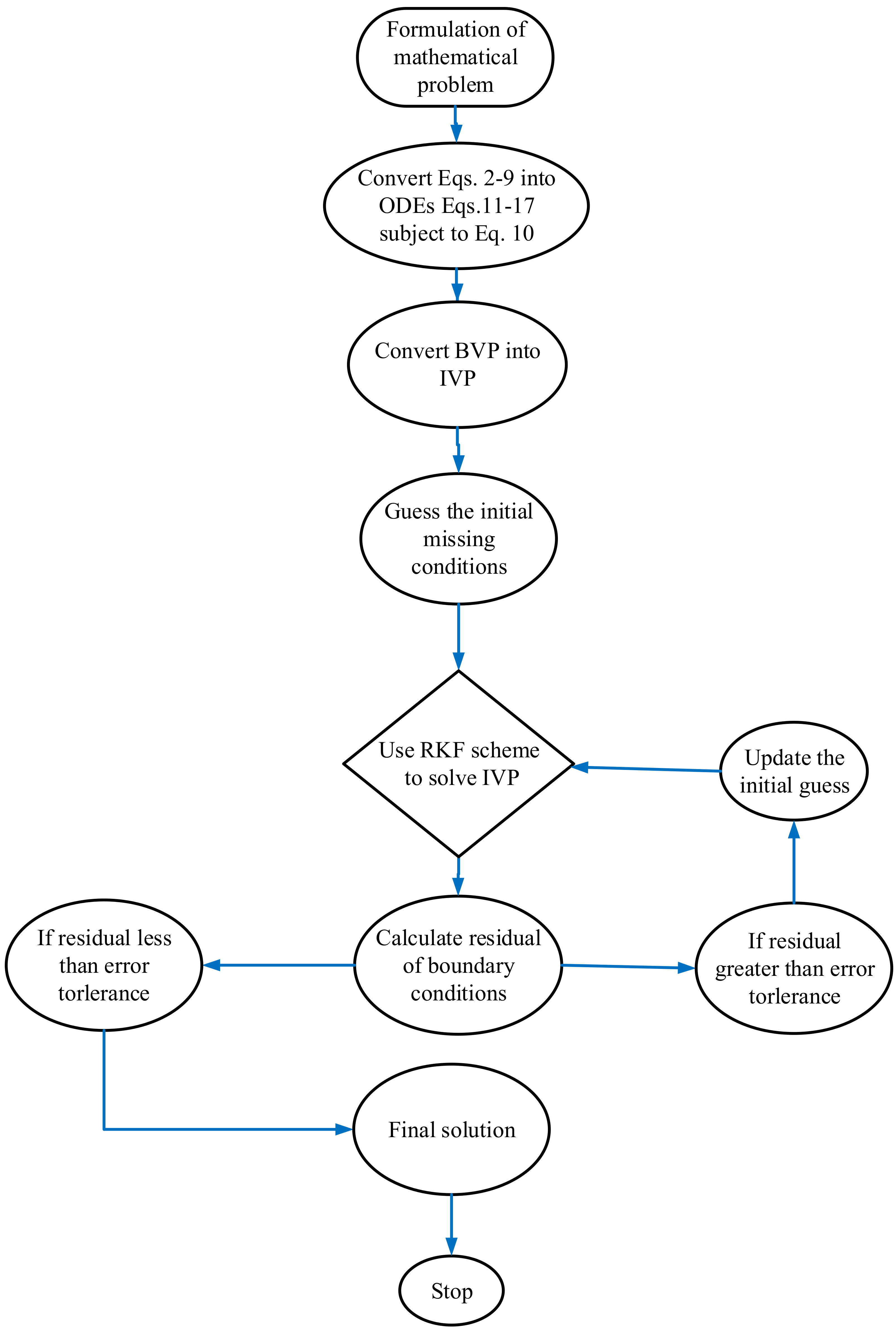
4. Solution Procedure
5. Results and Discussion
6. Conclusions
- Throughout all levels of energy flux caused to the concentration gradient, a decrease in the viscosity of water-based nanofluid due to a larger radius of copper nanoparticles produces an increase in the momentum boundary layer.
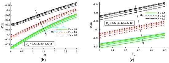
- It is observed that the growing strength of the rotating and magnetic parameters cause the x and y axis velocities in the two phase fluid to recede, but the temperature function exhibits an opposite trend.
- The higher input in the porosity and Forchheimer number causes a decline in the magnitude of the x- and y-axis velocities in the two-phase fluid, but the temperature is upgraded.
- A significant decline in the thermal boundary layer over the domain, caused due to enhancing the radius of Copper nanoparticles, is feasible when the heat flux caused to the concentration gradient is sufficiently higher in magnitude.
- The inclusion of dust particles or nanoparticles both cause to decline the primary and secondary velocities of fluid, and also dust particles decrease the temperature, but nanoparticles enhance the base fluid temperature.
- The Nusselt number is decreased negatively against higher values for higher values of , magnetic , and rotating , but the opposite behavior is reported against the nanoparticles radius.
- The present results are compared with the past literature to validate the results.
Author Contributions
Funding
Institutional Review Board Statement
Informed Consent Statement
Data Availability Statement
Acknowledgments
Conflicts of Interest
Nomenclature
| Ambient temperature, (K) | |
| F | Co-efficient of inertia of porous material |
| N | Dust particle number constant |
| Fluid velocity components along the x-axis (m s) | |
| Fluid velocity components along the y-axis (m s) | |
| Fluid velocity components along the y-axis (m s) | |
| Magnetic field strength | |
| m | Mass of dust particle (kg) |
| Nusselt number | |
| Permeability of porous medium | |
| a | positive constant |
| Specific heat capacity of the fluid (m s) | |
| Specific heat and constant pressure, (J kg K | |
| Specific heat of dust particle | |
| K | Stoke’s drag constant |
| T | Temperature of fluid (K) |
| Temperature at the surface, (K) | |
| Temperature of the dust particle (K) | |
| Thermal conductivity, (W m K) | |
| Velocity of dust particles (m s) | |
| Greek | |
| Angular velocity, (s) | |
| Density of fluid, (kg m) | |
| Density of dust particles, (kg m) | |
| Dynamic viscosity (N s m) | |
| Electrical conductivity, (kg m A) | |
| Heat flux relaxation time | |
| Kinematic viscosity of nanofluid, (m s) | |
| Maxwell parameter | |
| Similarity variable | |
| Thermal equilibrium time |
References
- Wang, J.; Tan, G.; Wang, J.; Feng, L.F. Numerical study on flow, heat transfer and mixing of highly viscous non-newtonian fluid in Sulzer mixer reactor. Int. J. Heat Mass Transf. 2022, 183, 122203. [Google Scholar] [CrossRef]
- Wang, X.; Bao, L.; Wen, J.; Dini, D.; Zhang, J.; Sun, L.; Yang, W.; Zhou, F.; Liu, W. Anomalous boundary behavior of non-Newtonian fluids on amphiphobic surfaces. Tribol. Int. 2022, 165, 107261. [Google Scholar] [CrossRef]
- Megahed, A.M.; Abbas, W. Non-Newtonian Cross fluid flow through a porous medium with regard to the effect of chemical reaction and thermal stratification phenomenon. Case Stud. Therm. Eng. 2022, 29, 101715. [Google Scholar] [CrossRef]
- Rashidi, M.M.; Chamkha, A.; Keimanesh, M. Application of Multi-Step Differential Transform Method on Flow of a Second-Grade Fluid over a Stretching or Shrinking Sheet. Am. J. Comput. Math. 2011, 1, 119–128. [Google Scholar] [CrossRef] [Green Version]
- Sarada, K.; Gowda, R.J.P.; Sarris, I.E.; Kumar, R.N.; Prasannakumara, B.C. Effect of magnetohydrodynamics on heat transfer behaviour of a non-Newtonian fluid flow over a stretching sheet under local thermal non-equilibrium condition. Fluids 2021, 6, 264. [Google Scholar] [CrossRef]
- Bilal, M.; Urva, Y. Analysis of non-Newtonian fluid flow over fine rotating thin needle for variable viscosity and activation energy. Arch. Appl. Mech. 2021, 91, 1079–1095. [Google Scholar] [CrossRef]
- Maleki, H.; Safaei, M.R.; Alrashed, A.A.; Kasaeian, A. Flow and heat transfer in non-Newtonian nanofluids over porous surfaces. J. Therm. Anal. Calorim. 2019, 135, 1655–1666. [Google Scholar] [CrossRef]
- Maleki, H.; Safaei, M.R.; Togun, H.; Dahari, M. Heat transfer and fluid flow of pseudo-plastic nanofluid over a moving permeable plate with viscous dissipation and heat absorption/generation. J. Therm. Anal. Calorim. 2019, 135, 1643–1654. [Google Scholar] [CrossRef]
- Jamshed, W.; Devi, S.U.; Goodarzi, M.; Prakash, M.; Nisar, K.S.; Zakarya, M.; Abdel-Aty, A.H. Evaluating the unsteady Casson nanofluid over a stretching sheet with solar thermal radiation: An optimal case study. Case Stud. Therm. Eng. 2021, 26, 101160. [Google Scholar] [CrossRef]
- Alazwari, M.A.; Abu-Hamdeh, N.H.; Goodarzi, M. Entropy Optimization of First-Grade Viscoelastic Nanofluid Flow over a Stretching Sheet by Using Classical Keller-Box Scheme. Mathematics 2021, 9, 2563. [Google Scholar] [CrossRef]
- Jama, M.; Singh, T.; Gamaleldin, S.M.; Koc, M.; Samara, A.; Isaifan, R.J.; Atieh, M.A. Critical review on nanofluids: Preparation, characterization, and applications. J. Nanomater. 2016, 2016, 6717624. [Google Scholar] [CrossRef] [Green Version]
- Revanna Lalitha, K.; Veeranna, Y.; Thimmappa Sreenivasa, G.; Ashok Reddy, D. Active and passive control of nanoparticles in ferromagnetic Jeffrey fluid flow. Heat Transf. 2022, 51, 998–1018. [Google Scholar] [CrossRef]
- Acharya, N.; Mabood, F.; Shahzad, S.; Badruddin, I. Hydrothermal variations of radiative nanofluid flow by the influence of nanoparticles diameter and nanolayer. Int. Commun. Heat Mass Transf. 2022, 130, 105781. [Google Scholar] [CrossRef]
- Ali, L.; Ali, B.; Ghori, M.B. Melting effect on Cattaneo–Christov and thermal radiation features for aligned MHD nanofluid flow comprising microorganisms to leading edge: FEM approach. Comput. Math. Appl. 2022, 109, 260–269. [Google Scholar] [CrossRef]
- Ahmad, L.; Irfan, M.; Javed, S.; Khan, M.I.; Khan, M.R.; Niazi, U.M.; Alqarni, A.O.; El-Zahar, E.R. Influential study of novel microorganism and nanoparticles during heat and mass transport in Homann flow of visco-elastic materials. Int. Commun. Heat Mass Transf. 2022, 131, 105871. [Google Scholar] [CrossRef]
- Almaneea, A. Numerical study on heat and mass transport enhancement in MHD Williamson fluid via hybrid nanoparticles. Alex. Eng. J. 2022, 61, 8343–8354. [Google Scholar] [CrossRef]
- Khan, S.A.; Eze, C.; Lau, K.T.; Ali, B.; Ahmad, S.; Ni, S.; Zhao, J. Study on the novel suppression of heat transfer deterioration of supercritical water flowing in vertical tube through the suspension of alumina nanoparticles. Int. Commun. Heat Mass Transf. 2022, 132, 105893. [Google Scholar] [CrossRef]
- Ahmad, S.; Younis, J.; Ali, K.; Rizwan, M.; Ashraf, M.; Abd El Salam, M.A. Impact of Swimming Gyrotactic Microorganisms and Viscous Dissipation on Nanoparticles Flow through a Permeable Medium: A Numerical Assessment. J. Nanomater. 2022, 2022, 4888128. [Google Scholar] [CrossRef]
- Nawaz, M.; Madkhali, H.A.; Haneef, M.; Alharbi, S.O.; Alaoui, M. Numerical study on thermal enhancement in hyperbolic tangent fluid with dust and hybrid nanoparticles. Int. Commun. Heat Mass Transf. 2021, 127, 105535. [Google Scholar] [CrossRef]
- Zhang, X.H.; Abidi, A.; Ahmed, A.E.S.; Khan, M.R.; El-Shorbagy, M.; Shutaywi, M.; Issakhov, A.; Galal, A.M. MHD stagnation point flow of nanofluid over a curved stretching/shrinking surface subject to the influence of Joule heating and convective condition. Case Stud. Therm. Eng. 2021, 26, 101184. [Google Scholar] [CrossRef]
- Koriko, O.K.; Shah, N.A.; Saleem, S.; Chung, J.D.; Omowaye, A.J.; Oreyeni, T. Exploration of bioconvection flow of MHD thixotropic nanofluid past a vertical surface coexisting with both nanoparticles and gyrotactic microorganisms. Sci. Rep. 2021, 11, 16627. [Google Scholar]
- Dadheech, P.K.; Agrawal, P.; Sharma, A.; Dadheech, A.; Al-Mdallal, Q.; Purohit, S.D. Entropy analysis for radiative inclined MHD slip flow with heat source in porous medium for two different fluids. Case Stud. Therm. Eng. 2021, 28, 101491. [Google Scholar] [CrossRef]
- Abo-Dahab, S.; Abdelhafez, M.; Mebarek-Oudina, F.; Bilal, S. MHD Casson nanofluid flow over nonlinearly heated porous medium in presence of extending surface effect with suction/injection. Indian J. Phys. 2021, 95, 2703–2717. [Google Scholar] [CrossRef]
- Nazeer, M.; Hussain, F.; Khan, M.I.; Rehman, A.; El-Zahar, E.R.; Chu, Y.M.; Malik, M. Theoretical study of MHD electro-osmotically flow of third-grade fluid in micro channel. Appl. Math. Comput. 2022, 420, 126868. [Google Scholar] [CrossRef]
- Salahuddin, T.; Khan, M.H.U.; Khan, M.; Al Alwan, B.; Amari, A. An analysis on the flow behavior of MHD nanofluid with heat generation. Fuel 2022, 311, 122548. [Google Scholar] [CrossRef]
- Rehman, K.U.; Shatanawi, W.; Abodayeh, K. A group theoretic analysis on heat transfer in MHD thermally slip Carreau fluid subject to multiple flow regimes (MFRs). Case Stud. Therm. Eng. 2022, 30, 101787. [Google Scholar] [CrossRef]
- Zhang, J.; Anjal, H.A.; Msmali, A.; Wang, F.; Nofal, T.A.; Selim, M.M. Heat transfer of nanomaterial with involve of MHD through an enclosure. Case Stud. Therm. Eng. 2022, 30, 101747. [Google Scholar]
- Ali, L.; Ali, B.; Liu, X.; Iqbal, T.; Zulqarnain, R.M.; Javid, M. A comparative study of unsteady MHD Falkner-Skan wedge flow for non-Newtonian nanofluids considering thermal radiation and activation energy. Chin. J. Phys. 2022, 77, 1625–1638. [Google Scholar] [CrossRef]
- Ali, L.; Ali, B.; Liu, X.; Ahmed, S.; Shah, M.A. Analysis of bio-convective MHD Blasius and Sakiadis flow with Cattaneo-Christov heat flux model and chemical reaction. Chin. J. Phys. 2021, in press. [CrossRef]
- Shah, N.A.; Wakif, A.; Shah, R.; Yook, S.J.; Salah, B.; Mahsud, Y.; Hussain, K. Effects of fractional derivative and heat source/sink on MHD free convection flow of nanofluids in a vertical cylinder: A generalized Fourier’s law model. Case Stud. Therm. Eng. 2021, 28, 101518. [Google Scholar]
- Khan, M.; Hafeez, A.; Ahmed, J. Impacts of non-linear radiation and activation energy on the axisymmetric rotating flow of Oldroyd-B fluid. Phys. A: Stat. Mech. Its Appl. 2021, 580, 124085. [Google Scholar] [CrossRef]
- Krishna, M.V.; Ahamad, N.A.; Aljohani, A. Thermal radiation, chemical reaction, Hall and ion slip effects on MHD oscillatory rotating flow of micro-polar liquid. Alex. Eng. J. 2021, 60, 3467–3484. [Google Scholar] [CrossRef]
- Zubair, T.; Usman, M.; Nisar, K.S.; Hamid, M.; Mahmoud, E.E.; Yahia, I. Investigation of shape effects of Cu-nanoparticle on heat transfer of MHD rotating flow over nonlinear stretching sheet. Alex. Eng. J. 2022, 61, 4457–4466. [Google Scholar] [CrossRef]
- Hayat, T.; Ahmad, M.W.; Khan, S.A.; Alsaedi, A. Rotating flow of viscous nanomaterial with radiation and entropy generation. Adv. Mech. Eng. 2021, 13, 16878140211042105. [Google Scholar] [CrossRef]
- Khan, M.N.; Nadeem, S. A comparative study between linear and exponential stretching sheet with double stratification of a rotating Maxwell nanofluid flow. Surfaces Interfaces 2021, 22, 100886. [Google Scholar] [CrossRef]
- Yacob, N.A.; Dzulkifli, N.F.; Salleh, S.N.A.; Ishak, A.; Pop, I. Rotating flow in a nanofluid with CNT nanoparticles over a stretching/shrinking surface. Mathematics 2022, 10, 7. [Google Scholar] [CrossRef]
- Ali, B.; Thumma, T.; Habib, D.; Salamat, N.; Riaz, S. Finite element analysis on transient MHD 3D rotating flow of Maxwell and tangent hyperbolic nanofluid past a bidirectional stretching sheet with Cattaneo Christov heat flux model. Therm. Sci. Eng. Prog. 2022, 28, 101089. [Google Scholar] [CrossRef]
- Ali, L.; Liu, X.; Ali, B.; Din, A.; Al Mdallal, Q. The function of nanoparticle’s diameter and Darcy-Forchheimer flow over a cylinder with effect of magnetic field and thermal radiation. Case Stud. Therm. Eng. 2021, 28, 101392. [Google Scholar] [CrossRef]
- Kotresh, M.J.; Ramesh, G.K.; Shashikala, V.K.R.; Prasannakumara, B.C. Assessment of Arrhenius activation energy in stretched flow of nanofluid over a rotating disc. Heat Transf. 2021, 50, 2807–2828. [Google Scholar] [CrossRef]
- Mahanthesh, B.; Makinde, O.D.; Gireesha, B.J.; Krupalakshmi, K.L.; Animasaun, I.L. Two-phase flow of dusty Casson fluid with Cattaneo-Christov heat flux and heat source past a cone, wedge and plate. In Defect and Diffusion Forum; Trans Tech Publications: Bäch SZ, Switzerland, 2018; Volume 387, pp. 625–639. [Google Scholar] [CrossRef]
- Mahanthesh, B.; Mackolil, J.; Radhika, M.; Al-Kouz, W.; Siddabasappa. Significance of quadratic thermal radiation and quadratic convection on boundary layer two-phase flow of a dusty nanoliquid past a vertical plate. Int. Commun. Heat Mass Transf. 2021, 120, 105029. [Google Scholar] [CrossRef]
- Mahanthesh, B.; Animasaun, I.; Rahimi-Gorji, M.; Alarifi, I.M. Quadratic convective transport of dusty Casson and dusty Carreau fluids past a stretched surface with nonlinear thermal radiation, convective condition and non-uniform heat source/sink. Phys. A Stat. Mech. Its Appl. 2019, 535, 122471. [Google Scholar] [CrossRef]
- Mahanthesh, B.; Shashikumar, N.S.; Gireesha, B.J.; Animasaun, I.L. Effectiveness of Hall current and exponential heat source on unsteady heat transport of dusty TiO2-EO nanoliquid with nonlinear radiative heat. J. Comput. Des. Eng. 2019, 6, 551–561. [Google Scholar] [CrossRef]
- Gireesha, B.; Mahanthesh, B.; Thammanna, G.; Sampathkumar, P. Hall effects on dusty nanofluid two-phase transient flow past a stretching sheet using KVL model. J. Mol. Liq. 2018, 256, 139–147. [Google Scholar] [CrossRef]
- Mahanthesh, B.; Gireesha, B. Thermal Marangoni convection in two-phase flow of dustyCasson fluid. Results Phys. 2018, 8, 537–544. [Google Scholar] [CrossRef]
- Gireesha, B.J.; Mahanthesh, B.; Makinde, O.D.; Muhammad, T. Effects of Hall current on transient flow of dusty fluid with nonlinear radiation past a convectively heated stretching plate. In Defect and Diffusion Forum; Trans Tech Publications: Bäch SZ, Switzerland, 2018; Volume 387, pp. 352–363. [Google Scholar]
- Rashid, S.; Hayat, T.; Qayyum, S.; Ayub, M.; Alsaedi, A. Three-dimensional rotating Darcy–Forchheimer flow with activation energy. Int. J. Numer. Methods Heat Fluid Flow 2019, 29, 935–948. [Google Scholar] [CrossRef]
- Tayyab, M.; Siddique, I.; Jarad, F.; Ashraf, M.K.; Ali, B. Numerical solution of 3D rotating nanofluid flow subject to Darcy-Forchheimer law, bio-convection and activation energy. S. Afr. J. Chem. Eng. 2022, 40, 48–56. [Google Scholar] [CrossRef]
- Shah, N.A.; Wang, S.; Elnaqeeb, T.; Qi, H. Soret and memory effects on unsteady MHD natural convection heat and mass transfer flow in a porous medium with Newtonian heating. J. Porous Media 2021, 24, 45–59. [Google Scholar] [CrossRef]
- Ali, B.; Siddique, I.; Ahmadian, A.; Senu, N.; Ali, L.; Haider, A. Significance of Lorentz and Coriolis forces on dynamics of water based silver tiny particles via finite element simulation. Ain Shams Eng. J. 2022, 13, 101572. [Google Scholar] [CrossRef]
- Shah, N.A.; Animasaun, I.; Chung, J.D.; Wakif, A.; Alao, F.; Raju, C. Significance of nanoparticle’s radius, heat flux due to concentration gradient, and mass flux due to temperature gradient: The case of Water conveying copper nanoparticles. Sci. Rep. 2021, 11, 1882. [Google Scholar] [CrossRef]
- Rehman, S.U.; Mariam, A.; Ullah, A.; Asjad, M.I.; Bajuri, M.Y.; Pansera, B.A.; Ahmadian, A. Numerical computation of buoyancy and radiation effects on MHD micropolar nanofluid flow over a stretching/shrinking sheet with heat source. Case Stud. Therm. Eng. 2021, 25, 100867. [Google Scholar] [CrossRef]
- Wang, F.; Asjad, M.I.; Ur Rehman, S.; Ali, B.; Hussain, S.; Gia, T.N.; Muhammad, T. MHD Williamson Nanofluid Flow over a Slender Elastic Sheet of Irregular Thickness in the Presence of Bioconvection. Nanomaterials 2021, 11, 2297. [Google Scholar] [CrossRef]
- Namburu, P.; Kulkarni, D.; Dandekar, A.; Das, D. Experimental investigation of viscosity and specific heat of silicon dioxide nanofluids. Micro Nano Lett. 2007, 2, 67–71. [Google Scholar] [CrossRef]






















| Properties | Nanofluid |
|---|---|
| Density | , |
| Nanofuid’s Dynamic Viscosity to Base Fluid’s Dynamic Viscosity Ratio | , |
| Thermal Conductivity | , |
| Electrical Conductivity | , |
| Heat Capacity |
| Physical Properties | Water/Base Fluid | |
|---|---|---|
| density () | 8933 | 997.1 |
| specific heat () | 385 | 4179 |
| Thermal conductivity | 401 | 0.613 |
| Electrical Conductivity | 5.96 × | 5.5 × |
| Rashid et al. [47] | Tayyab et al. [48] | Present Results | |||
|---|---|---|---|---|---|
| 0.1 | 0.5 | 1.0 | 1.41806 | 1.4180632 | 1.41806 |
| 0.5 | 1.53031 | 1.530305 | 1.53031 | ||
| 1.0 | 1.67153 | 1.671530 | 1.67153 | ||
| 0.2 | 1.0 | 1.58724 | 1.587236 | 1.58703 | |
| 2.0 | 1.86267 | 1.862673 | 1.86268 | ||
| 3.0 | 2.10932 | 2.109315 | 2.10932 | ||
| 0.1 | 0.5 | 1.0 | 1.36352 | 1.363524 | 1.36352 |
| 2.0 | 1.58502 | 1.585020 | 1.58502 | ||
| 4.0 | 1.96195 | 1.961949 | 1.96190 |
| Rashid et al. [47] | Tayyab et al. [48] | Present Results | ||||
|---|---|---|---|---|---|---|
| 0.0 | 0.5 | 1.0 | 1.0 | 0.508972 | 0.508972 | 0.50897 |
| 1.0 | 0.485852 | 0.4858519 | 0.48585 | |||
| 2.0 | 0.457520 | 0.4575203 | 0.45752 | |||
| 0.2 | 0.1 | 0.542198 | 0.541983 | 0.54198 | ||
| 3 | 0.5 | 0.506965 | 0.5069650 | 0.50696 | ||
| 2.0 | 0.9 | 0.467794 | 0.4677941 | 0.46779 | ||
| 1.0 | 0.5 | 2.0 | 0.811336 | 0.8113353 | 0.81133 | |
| 3.0 | 1.064611 | 1.0646115 | 1.06461 | |||
| 4.0 | 1.278977 | 1.2789778 | 1.27897 | |||
| 1.0 | 0.0 | 0.844615 | 1.8446157 | 0.84461 | ||
| 2.0 | 0.783173 | 0.7831728 | 0.78317 | |||
| 3.0 | 0.734272 | 0.7580794 | 0.75807 |
Publisher’s Note: MDPI stays neutral with regard to jurisdictional claims in published maps and institutional affiliations. |
© 2022 by the authors. Licensee MDPI, Basel, Switzerland. This article is an open access article distributed under the terms and conditions of the Creative Commons Attribution (CC BY) license (https://creativecommons.org/licenses/by/4.0/).
Share and Cite
Wei, Y.; Rehman, S.U.; Fatima, N.; Ali, B.; Ali, L.; Chung, J.D.; Shah, N.A. Significance of Dust Particles, Nanoparticles Radius, Coriolis and Lorentz Forces: The Case of Maxwell Dusty Fluid. Nanomaterials 2022, 12, 1512. https://doi.org/10.3390/nano12091512
Wei Y, Rehman SU, Fatima N, Ali B, Ali L, Chung JD, Shah NA. Significance of Dust Particles, Nanoparticles Radius, Coriolis and Lorentz Forces: The Case of Maxwell Dusty Fluid. Nanomaterials. 2022; 12(9):1512. https://doi.org/10.3390/nano12091512
Chicago/Turabian StyleWei, Yanming, Saif Ur Rehman, Nageen Fatima, Bagh Ali, Liaqat Ali, Jae Dong Chung, and Nehad Ali Shah. 2022. "Significance of Dust Particles, Nanoparticles Radius, Coriolis and Lorentz Forces: The Case of Maxwell Dusty Fluid" Nanomaterials 12, no. 9: 1512. https://doi.org/10.3390/nano12091512
APA StyleWei, Y., Rehman, S. U., Fatima, N., Ali, B., Ali, L., Chung, J. D., & Shah, N. A. (2022). Significance of Dust Particles, Nanoparticles Radius, Coriolis and Lorentz Forces: The Case of Maxwell Dusty Fluid. Nanomaterials, 12(9), 1512. https://doi.org/10.3390/nano12091512

