Ascorbic Acid-Assisted Polyol Synthesis of Iron and Fe/GO, Fe/h-BN Composites for Pb2+ Removal from Wastewaters
Abstract
1. Introduction
2. Materials and Methods
2.1. Materials
2.2. Synthesis of ZVI Samples
2.3. Characterization
2.4. Evaluation of Pb2+ Removal Efficiency
3. Results
3.1. Phase Composition of the Samples
3.2. Morphology and Particles’ Size of the Samples
3.3. Raman Spectroscopy Analysis Results
3.4. Pb2+ Removal Results
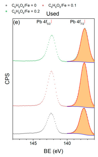
3.5. XPS Analysis Results
4. Discussion.
4.1. Influence of NaOH/Fe Ratio on the Characteristics of the Samples
4.2. Influence of Ascorbic Acid on the Characteristics of the Samples
4.3. Formation of Fe/GO and Fe/h-BN Composites
4.4. Lead Ions Removal Efficiency
5. Conclusions
Author Contributions
Funding
Conflicts of Interest
References
- Dong, H.; Chen, Y.-C.; Feldmann, C. Polyol synthesis of nanoparticles: Status and options regarding metals, oxides, chalcogenides, and non-metal elements. Green Chem. 2015, 17, 4107–4132. [Google Scholar] [CrossRef]
- Fiévet, F.; Ammar-Merah, S.; Brayner, R.; Chau, F.; Giraud, M.; Mammeri, F.; Peron, J.; Piquemal, J.-Y.; Sicard, L.; Viau, G. The polyol process: A unique method for easy access to metal nanoparticles with tailored sizes, shapes and compositions. Chem. Soc. Rev. 2018, 47, 5187–5233. [Google Scholar] [CrossRef]
- Mezni, A.; Mlayah, A.; Serin, V.; Smiri, L.S. Synthesis of hybrid Au–ZnO nanoparticles using a one pot polyol process. Mater. Chem. Phys. 2014, 147, 496–503. [Google Scholar] [CrossRef]
- Dhanasekaran, P.; Shukla, A.; Selvaganesh, S.V.; Mohan, S.; Bhat, S.D. Silica-decorated carbon-Pt electrocatalyst synthesis via single-step polyol method for superior polymer electrolyte fuel cell performance, durability and stack operation under low relative humidity. J. Power Sources 2019, 438, 226999. [Google Scholar] [CrossRef]
- Yeom, J.; Zhang, Z.; Li, C.-F.; Suganuma, K. Effect of polyol synthesis on sintering of microsized Ag particles. Microelectron. Reliab. 2019. [Google Scholar] [CrossRef]
- Kodama, D.; Shinoda, K.; Sato, K.; Sato, Y.; Jeyadevan, B.; Tohji, K. Synthesis of size-controlled Fe–Co alloy nanoparticles by modified polyol process. J. Magn. Magn. Mater. 2007, 310, 2396–2398. [Google Scholar] [CrossRef]
- Chiriac, H.; Moga, A.E.; Gherasim, C. Preparation and characterization of Co, Fe and Co-Fe magnetic nanoparticles. J. Optoelectron. Adv. Mater. 2008, 10, 3492–3496. [Google Scholar]
- Joseyphus, R.J.; Kodama, D.; Matsumoto, T.; Sato, Y.; Jeyadevan, B.; Tohji, K. Role of polyol in the synthesis of Fe particles. J. Magn. Magn. Mater. 2007, 310, 2393–2395. [Google Scholar] [CrossRef]
- Komarneni, S.; Katsuki, H.; Li, D.; Bhalla, A.S. Microwave–polyol process for metal nanophases. J. Phys. Condens. Matter 2004, 16, S1305–S1312. [Google Scholar] [CrossRef]
- Nadagouda, M.N.; Varma, R.S. Microwave-Assisted Shape-Controlled Bulk Synthesis of Ag and Fe Nanorods in Poly(ethylene glycol) Solutions. Cryst. Growth Des. 2008, 8, 291–295. [Google Scholar] [CrossRef]
- Joseyphus, R.J.; Shinoda, K.; Kodama, D.; Jeyadevan, B. Size controlled Fe nanoparticles through polyol process and their magnetic properties. Mater. Chem. Phys. 2010, 123, 487–493. [Google Scholar] [CrossRef]
- Sau, T.K.; Murphy, C.J. Room Temperature, High-Yield Synthesis of Multiple Shapes of Gold Nanoparticles in Aqueous Solution. J. Am. Chem. Soc. 2004, 126, 8648–8649. [Google Scholar] [CrossRef] [PubMed]
- Millstone, J.E.; Park, S.; Shuford, K.L.; Qin, L.; Schatz, G.C.; Mirkin, C.A. Observation of a Quadrupole Plasmon Mode for a Colloidal Solution of Gold Nanoprisms. J. Am. Chem. Soc. 2005, 127, 5312–5313. [Google Scholar] [CrossRef] [PubMed]
- Chen, B.; Jiao, X.; Chen, D. Size-Controlled and Size-Designed Synthesis of Nano/Submicrometer Ag Particles. Cryst. Growth Des. 2010, 10, 3378–3386. [Google Scholar] [CrossRef]
- Feng, X.; Ruan, F.; Hong, R.; Ye, J.; Hu, J.; Hu, G.; Yang, Z. Synthetically Directed Self-Assembly and Enhanced Surface-Enhanced Raman Scattering Property of Twinned Crystalline Ag/Ag Homojunction Nanoparticles. Langmuir 2011, 27, 2204–2210. [Google Scholar] [CrossRef]
- Wang, L.; Imura, M.; Yamauchi, Y. Tailored Design of Architecturally Controlled Pt Nanoparticles with Huge Surface Areas toward Superior Unsupported Pt Electrocatalysts. ACS Appl. Mater. Interfaces 2012, 4, 2865–2869. [Google Scholar] [CrossRef]
- Wang, H.; Jeong, H.Y.; Imura, M.; Wang, L.; Radhakrishnan, L.; Fujita, N.; Castle, T.; Terasaki, O.; Yamauchi, Y. Shape- and Size-Controlled Synthesis in Hard Templates: Sophisticated Chemical Reduction for Mesoporous Monocrystalline Platinum Nanoparticles. J. Am. Chem. Soc. 2011, 133, 14526–14529. [Google Scholar] [CrossRef]
- Liu, J.; He, F.; Gunn, T.M.; Zhao, D.; Roberts, C.B. Precise Seed-Mediated Growth and Size-Controlled Synthesis of Palladium Nanoparticles Using a Green Chemistry Approach. Langmuir 2009, 25, 7116–7128. [Google Scholar] [CrossRef]
- Li, J.; Liu, J.; Yang, Y.; Qin, D. Bifunctional Ag@Pd-Ag Nanocubes for Highly Sensitive Monitoring of Catalytic Reactions by Surface-Enhanced Raman Spectroscopy. J. Am. Chem. Soc. 2015, 137, 7039–7042. [Google Scholar] [CrossRef]
- Odoom-Wubah, T.; Li, Z.; Lin, Z.; Tang, T.; Sun, D.; Huang, J.; Li, Q. Ascorbic acid assisted bio-synthesis of Pd-Pt nanoflowers with enhanced electrochemical properties. Electrochim. Acta 2017, 228, 474–482. [Google Scholar] [CrossRef]
- Zhang, H.; Li, W.; Jin, M.; Zeng, J.; Yu, T.; Yang, D.; Xia, Y. Controlling the Morphology of Rhodium Nanocrystals by Manipulating the Growth Kinetics with a Syringe Pump. Nano Lett. 2011, 11, 898–903. [Google Scholar] [CrossRef] [PubMed]
- Xia, X.; Figueroa-Cosme, L.; Tao, J.; Peng, H.-C.; Niu, G.; Zhu, Y.; Xia, Y. Facile Synthesis of Iridium Nanocrystals with Well-Controlled Facets Using Seed-Mediated Growth. J. Am. Chem. Soc. 2014, 136, 10878–10881. [Google Scholar] [CrossRef] [PubMed]
- Zhang, Y.; Zhu, P.; Li, G.; Zhao, T.; Fu, X.; Sun, R.; Zhou, F.; Wong, C. Facile Preparation of Monodisperse, Impurity-Free, and Antioxidation Copper Nanoparticles on a Large Scale for Application in Conductive Ink. ACS Appl. Mater. Interfaces 2014, 6, 560–567. [Google Scholar] [CrossRef] [PubMed]
- Pankhurst, Q.A.; Connolly, J.; Jones, S.K.; Dobson, J. Applications of magnetic nanoparticles in biomedicine. J. Phys. D Appl. Phys. 2003, 36, R16–R181. [Google Scholar] [CrossRef]
- Bavandi, R.; Emtyazjoo, M.; Saravi, H.N.; Yazdian, F.; Sheikhpour, M. Study of capability of nanostructured zero-valent iron and graphene oxide for bioremoval of trinitrophenol from wastewater in a bubble column bioreactor. Electron. J. Biotechnol. 2019, 39, 8–14. [Google Scholar] [CrossRef]
- Zhang, W.; Oswal, H.; Renew, J.; Ellison, K.; Huang, C.-H. Removal of heavy metals by aged zero-valent iron from flue-gas-desulfurization brine under high salt and temperature conditions. J. Hazard. Mater. 2019, 373, 572–579. [Google Scholar] [CrossRef]
- Dongsheng, Z.; Wenqiang, G.; Guozhang, C.; Shuai, L.; Weizhou, J.; Youzhi, L. Removal of heavy metal lead(II) using nanoscale zero-valent iron with different preservation methods. Adv. Powder Technol. 2019, 30, 581–589. [Google Scholar] [CrossRef]
- Mikhailov, I.; Levina, V.; Leybo, D.; Masov, V.; Tagirov, M.; Kuznetsov, D. Synthesis, Characterization and Reactivity of Nanostructured Zero-Valent Iron Particles for Degradation of Azo Dyes. Int. J. Nanosci. 2017, 16, 1750017. [Google Scholar] [CrossRef]
- Mikhailov, I.; Komarov, S.; Levina, V.; Gusev, A.; Issi, J.-P.; Kuznetsov, D. Nanosized zero-valent iron as Fenton-like reagent for ultrasonic-assisted leaching of zinc from blast furnace sludge. J. Hazard. Mater. 2017, 321, 557–565. [Google Scholar] [CrossRef]
- Jabeen, H.; Kemp, K.C.; Chandra, V. Synthesis of nano zerovalent iron nanoparticles—Graphene composite for the treatment of lead contaminated water. J. Environ. Manag. 2013, 130, 429–435. [Google Scholar] [CrossRef]
- Zhao, R.; Zhou, Z.; Zhao, X.; Jing, G. Enhanced Cr(VI) removal from simulated electroplating rinse wastewater by amino-functionalized vermiculite-supported nanoscale zero-valent iron. Chemosphere 2019, 218, 458–467. [Google Scholar] [CrossRef] [PubMed]
- Leybo, D.; Tagirov, M.; Arkhipov, D.; Permyakova, E.; Kolesnikov, E.; Kuznetsov, D. Effect of Initial Salt Composition on Physicochemical and Structural Characteristics of Zero-Valent Iron Nanopowders Obtained by Borohydride Reduction. Processes 2019, 7, 769. [Google Scholar] [CrossRef]
- Gavilán, H.; Sánchez, E.H.; Brollo, M.E.F.; Asín, L.; Moerner, K.K.; Frandsen, C.; Lázaro, F.J.; Serna, C.J.; Veintemillas-Verdaguer, S.; Morales, M.P.; et al. Formation Mechanism of Maghemite Nanoflowers Synthesized by a Polyol-Mediated Process. ACS Omega 2017, 2, 7172–7184. [Google Scholar] [CrossRef] [PubMed]
- Chandran, K.; Srinivasan, T.G.; Gopalan, A.; Ganesan, V. Standard molar enthalpies of formation of sodium alkoxides. J. Chem. Thermodyn. 2007, 39, 449–454. [Google Scholar] [CrossRef]
- Drits, V.A.; Sakharov, B.A.; Salyn, A.L.; Manceau, A. Structural Model for Ferrihydrite. Clay Miner. 1993, 28, 185–207. [Google Scholar] [CrossRef]
- Stobinski, L.; Lesiak, B.; Malolepszy, A.; Mazurkiewicz, M.; Mierzwa, B.; Zemek, J.; Jiricek, P.; Bieloshapka, I. Graphene oxide and reduced graphene oxide studied by the XRD, TEM and electron spectroscopy methods. J. Electron Spectros. Relat. Phenomena 2014, 195, 145–154. [Google Scholar] [CrossRef]
- Merkys, A.; Vaitkus, A.; Butkus, J.; OkuliДЌ-Kazarinas, M.; Kairys, V.; GraЕѕulis, S. COD::CIF::Parser: An error-correcting CIF parser for the Perl language. J. Appl. Crystallogr. 2016, 49, 292–301. [Google Scholar] [CrossRef]
- Lipatov, A.; Guinel, M.J.-F.; Muratov, D.S.; Vanyushin, V.O.; Wilson, P.M.; Kolmakov, A.; Sinitskii, A. Low-temperature thermal reduction of graphene oxide: In situ correlative structural, thermal desorption, and electrical transport measurements. Appl. Phys. Lett. 2018, 112, 53103. [Google Scholar] [CrossRef]
- Zhong, B.; Zhang, T.; Huang, X.X.; Wen, G.W.; Chen, J.W.; Wang, C.J.; Huang, Y.D. Fabrication and Raman scattering behavior of novel turbostratic BN thin films. Mater. Lett. 2015, 151, 130–133. [Google Scholar] [CrossRef]
- Park, S.; Champness, C.H.; Shih, I. Characteristics of XPS Se 3d peaks in crystalline Bridgman CuInSe2+x with added sodium in the melt. J. Electron Spectros. Relat. Phenomena 2015, 205, 23–28. [Google Scholar] [CrossRef]
- Zheng, H.; Ren, X.; Zhang, X.; Song, G.; Chen, D.; Chen, C. Mutual effect of U(VI) and phosphate on the reactivity of nanoscale zero-valent iron (nZVI) for their co-removal. J. Mol. Liq. 2019, 111853. [Google Scholar] [CrossRef]
- Liu, X.; Lai, D.; Wang, Y. Performance of Pb(II) removal by an activated carbon supported nanoscale zero-valent iron composite at ultralow iron content. J. Hazard. Mater. 2019, 361, 37–48. [Google Scholar] [CrossRef] [PubMed]
- Maziarz, P.; Matusik, J.; Radziszewska, A. Halloysite-zero-valent iron nanocomposites for removal of Pb(II)/Cd(II) and As(V)/Cr(VI): Competitive effects, regeneration possibilities and mechanisms. J. Environ. Chem. Eng. 2019, 7, 103507. [Google Scholar] [CrossRef]
- Viau, G.; Fiévet-Vincent, F.; Fiévet, F. Monodisperse iron-based particles: Precipitation in liquid polyols. J. Mater. Chem. 1996, 6, 1047–1053. [Google Scholar] [CrossRef]
- Fievet, F.; Fievet-Vincent, F.; Lagier, J.-P.; Dumont, B.; Figlarz, M. Controlled nucleation and growth of micrometre-size copper particles prepared by the polyol process. J. Mater. Chem. 1993, 3, 627–632. [Google Scholar] [CrossRef]
- Matsumoto, T.; Takahashi, K.; Kitagishi, K.; Shinoda, K.; Cuya Huaman, J.L.; Piquemal, J.-Y.; Jeyadevan, B. Dissolution and reduction of cobalt ions in the polyol process using ethylene glycol: Identification of the active species and its role. New J. Chem. 2015, 39, 5008–5018. [Google Scholar] [CrossRef]
- Pullin, H.; Springell, R.; Parry, S.; Scott, T. The effect of aqueous corrosion on the structure and reactivity of zero-valent iron nanoparticles. Chem. Eng. J. 2017, 308, 568–577. [Google Scholar] [CrossRef]
- CRC. Handbook of Chemistry and Physics (CD-ROM Version), 90th ed.; Lide, D.R., Ed.; CRC Press: Boca Raton, FL, USA, 2010. [Google Scholar]
- Hoe, L.P.; Boaventura, M.; Lagarteira, T.; Shyuan, L.K.; Mendes, A. Polyol synthesis of reduced graphene oxide supported platinum electrocatalysts for fuel cells: Effect of Pt precursor, support oxidation level and pH. Int. J. Hydrogen Energy 2018, 43, 16998–17011. [Google Scholar]
- Chou, C.-C.; Liu, C.-H.; Chen, B.-H. Effects of reduction temperature and pH value of polyol process on reduced graphene oxide supported Pt electrocatalysts for oxygen reduction reaction. Energy 2014, 70, 231–238. [Google Scholar] [CrossRef]
- Chua, C.K.; Pumera, M. Chemical reduction of graphene oxide: A synthetic chemistry viewpoint. Chem. Soc. Rev. 2014, 43, 291–312. [Google Scholar] [CrossRef]
- Peik-See, T.; Pandikumar, A.; Ngee, L.H.; Ming, H.N.; Hua, C.C. Magnetically separable reduced graphene oxide/iron oxide nanocomposite materials for environmental remediation. Catal. Sci. Technol. 2014, 4, 4396–4405. [Google Scholar] [CrossRef]
- Konopatsky, A.S.; Firestein, K.L.; Leybo, D.V.; Popov, Z.I.; Larionov, K.V.; Steinman, A.E.; Kovalskii, A.M.; Matveev, A.T.; Manakhov, A.M.; Sorokin, P.B.; et al. BN nanoparticle/Ag hybrids with enhanced catalytic activity: Theory and experiments. Catal. Sci. Technol. 2018, 8, 1652–1662. [Google Scholar] [CrossRef]
- Li, H.; Ge, Y.; Zhang, X. High efficient removal of lead from aqueous solution by preparation of novel PPG-nZVI beads as sorbents. Colloids Surf. A Physicochem. Eng. Asp. 2017, 513, 306–314. [Google Scholar] [CrossRef]












| NaOH/Fe | C6H8O6/Fe | Support | Fe Content, mg/g | Surface Area, m2/g | Fe Crystallites’ Size, nm | Median Particles’ Size, nm | Pb2+ Removal Capacity, mg/g |
|---|---|---|---|---|---|---|---|
| 10 | 0 | - | - | - | 326 | - | - |
| 20 | 0 | - | - | 5.6 | 352 | 492 | 441 |
| 30 | 0 | - | - | - | 387 | - | - |
| 40 | 0 | - | - | - | 369 | - | - |
| 20 | 0.1 | - | - | 9.4 | 86 | 102 | 568 |
| 20 | 0.2 | - | - | 20.3 | 39 | 46 | 778 |
| 20 | 0 | GO | 168.9 | 43.6 | 37 | - | 337 (1995 *) |
| 20 | 0 | h-BN | 128.7 | 13 | 159 | - | 85 (661 *) |
© 2019 by the authors. Licensee MDPI, Basel, Switzerland. This article is an open access article distributed under the terms and conditions of the Creative Commons Attribution (CC BY) license (http://creativecommons.org/licenses/by/4.0/).
Share and Cite
Leybo, D.; Tagirov, M.; Permyakova, E.; Konopatsky, A.; Firestein, K.; Tuyakova, F.; Arkhipov, D.; Kuznetsov, D. Ascorbic Acid-Assisted Polyol Synthesis of Iron and Fe/GO, Fe/h-BN Composites for Pb2+ Removal from Wastewaters. Nanomaterials 2020, 10, 37. https://doi.org/10.3390/nano10010037
Leybo D, Tagirov M, Permyakova E, Konopatsky A, Firestein K, Tuyakova F, Arkhipov D, Kuznetsov D. Ascorbic Acid-Assisted Polyol Synthesis of Iron and Fe/GO, Fe/h-BN Composites for Pb2+ Removal from Wastewaters. Nanomaterials. 2020; 10(1):37. https://doi.org/10.3390/nano10010037
Chicago/Turabian StyleLeybo, Denis, Marat Tagirov, Elizaveta Permyakova, Anton Konopatsky, Konstantin Firestein, Feruza Tuyakova, Dmitry Arkhipov, and Denis Kuznetsov. 2020. "Ascorbic Acid-Assisted Polyol Synthesis of Iron and Fe/GO, Fe/h-BN Composites for Pb2+ Removal from Wastewaters" Nanomaterials 10, no. 1: 37. https://doi.org/10.3390/nano10010037
APA StyleLeybo, D., Tagirov, M., Permyakova, E., Konopatsky, A., Firestein, K., Tuyakova, F., Arkhipov, D., & Kuznetsov, D. (2020). Ascorbic Acid-Assisted Polyol Synthesis of Iron and Fe/GO, Fe/h-BN Composites for Pb2+ Removal from Wastewaters. Nanomaterials, 10(1), 37. https://doi.org/10.3390/nano10010037

