Adipose-Derived Stem Cell Membrane-Coated Mitochondria Restore Tendon Stromal Cell Function Through Metabolic Reprogramming and Promote Achilles Tendon Healing
Abstract
1. Introduction
2. Materials and Methods
2.1. Primary ADSCs Isolation and Culture
2.2. Primary TSCs Isolation and Culture
2.3. Cell Membrane Extraction
2.4. Mitochondrial Extraction and Cell Membrane-Mitochondria Encapsulation
2.5. Fluorescence Colocalization Detection of Mito-NPs
2.6. Detection of Mitochondrial Membrane Potential Before and After Extrusion
2.7. Hydrogel Synthesis and CM-Mito-NPs Encapsulation
2.8. ROS Responsiveness of Hydrogels
2.9. Hydrogel Degradation and Mito-NP Release
2.10. TSC Treatment
2.11. Mitochondrial Content Detection
2.12. Intracellular ROS Detection
2.13. Glucose and Fatty Acid Uptake Detection
2.14. Immunofluorescence Staining
2.15. Seahorse Mitochondrial OXPHOS Analysis
2.16. Rat Achilles Tendon Rupture Model Construction
2.17. Tissue Processing and Histological Analysis
2.18. RNA Sequencing
2.19. Statistical Analysis
3. Results
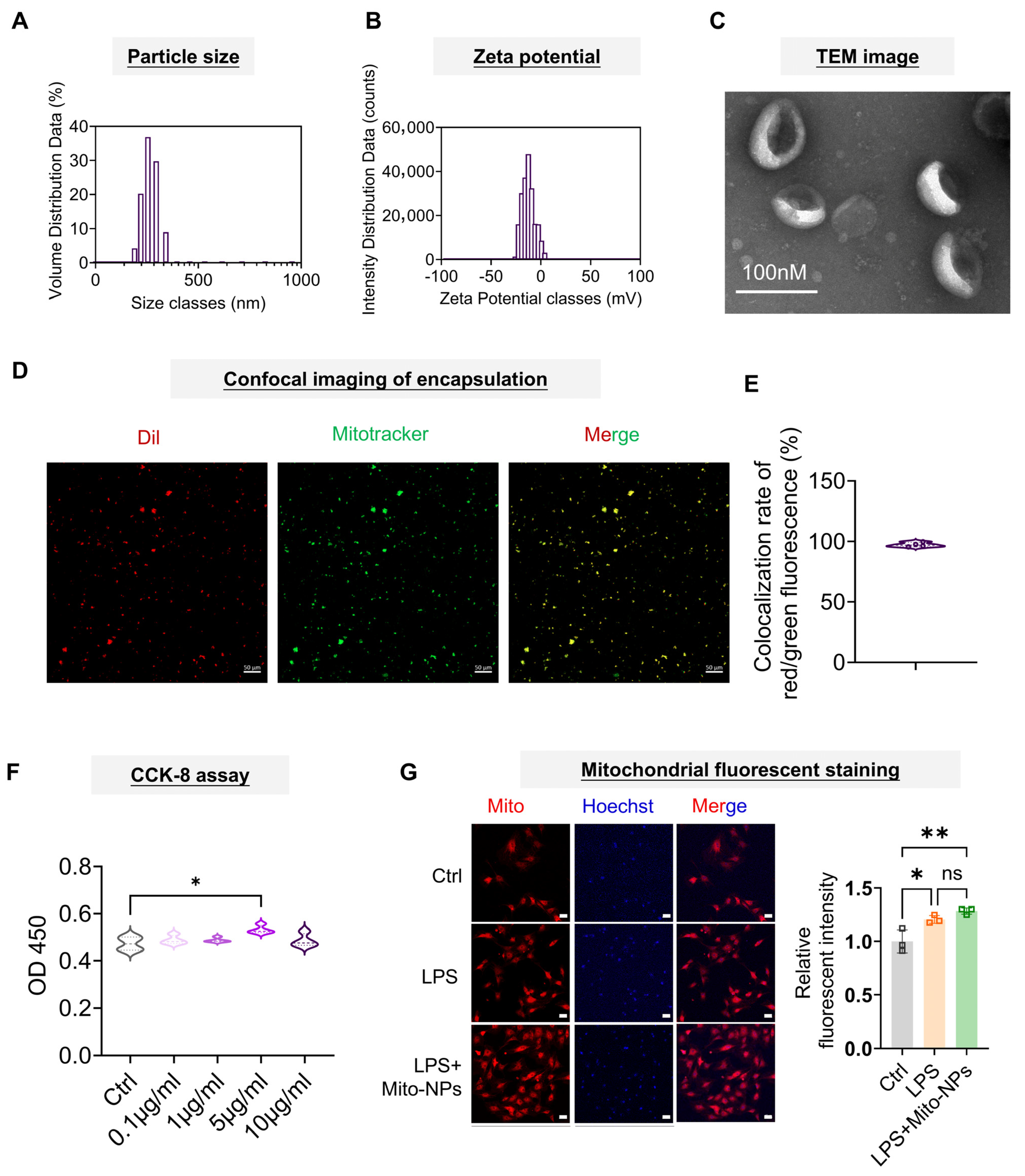
3.1. Preparation, Characterization, and Cellular Uptake of Mito-NPs
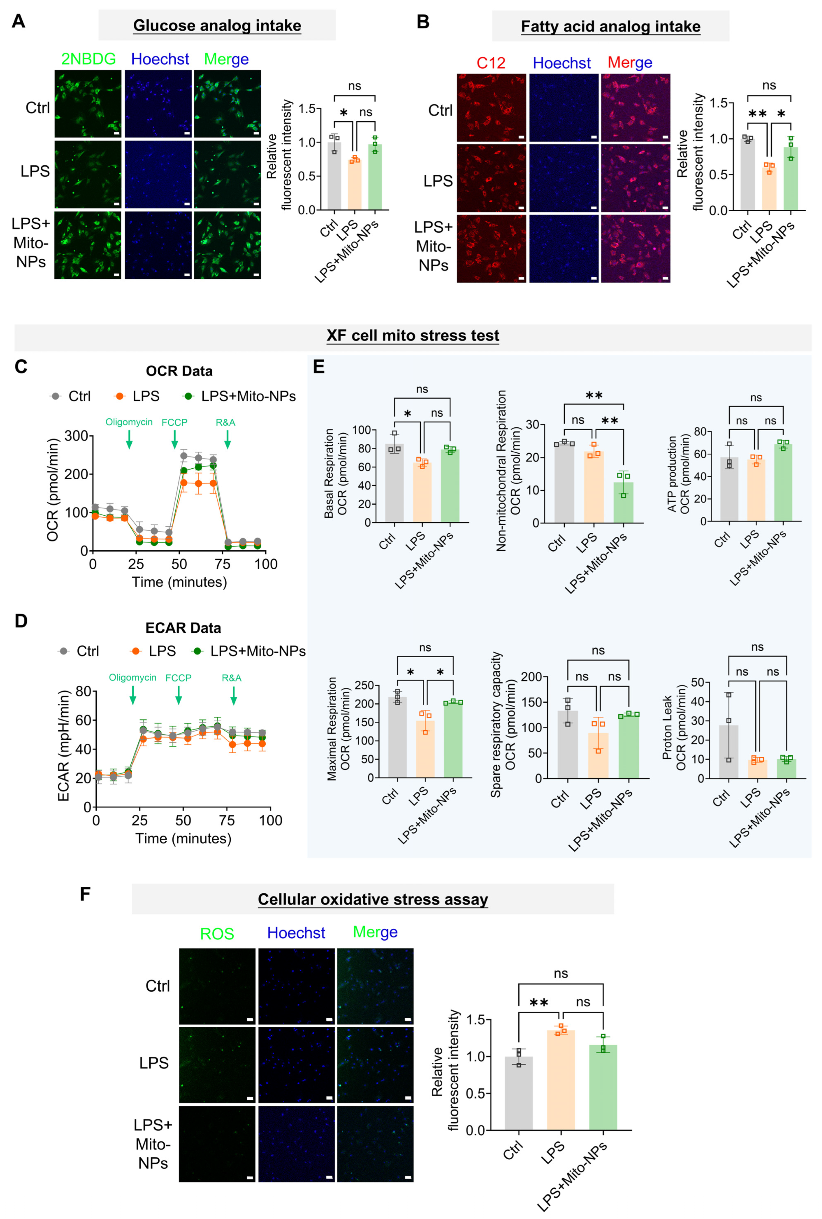
3.2. Mito-NPs Enhance Mitochondrial Metabolism of TSCs Within an Inflammatory Microenvironment
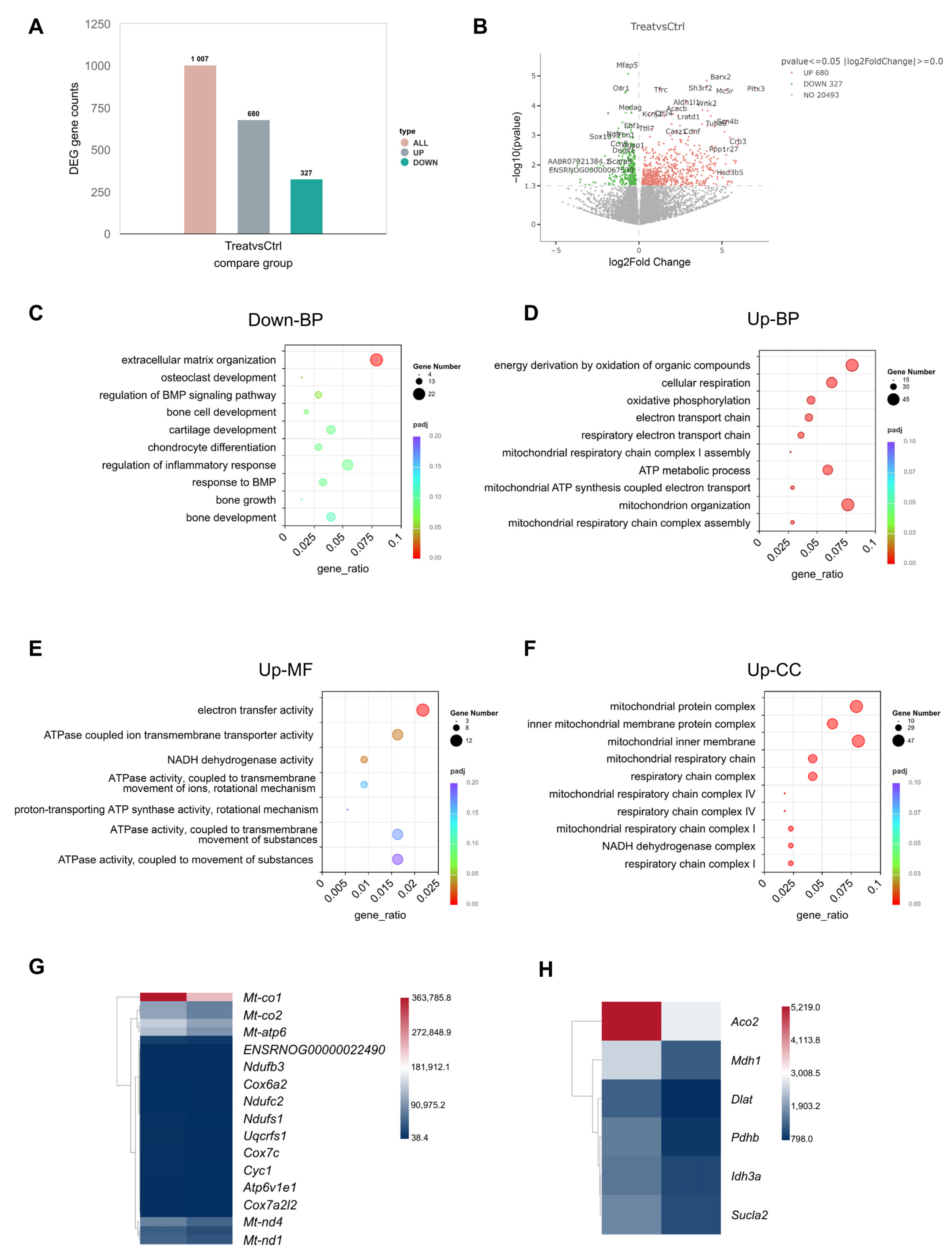
3.3. Transcriptional Profile of TSCs Regulated by Mito-NPs
3.4. Mito-NPs Improve the Functional Phenotype of TSCs
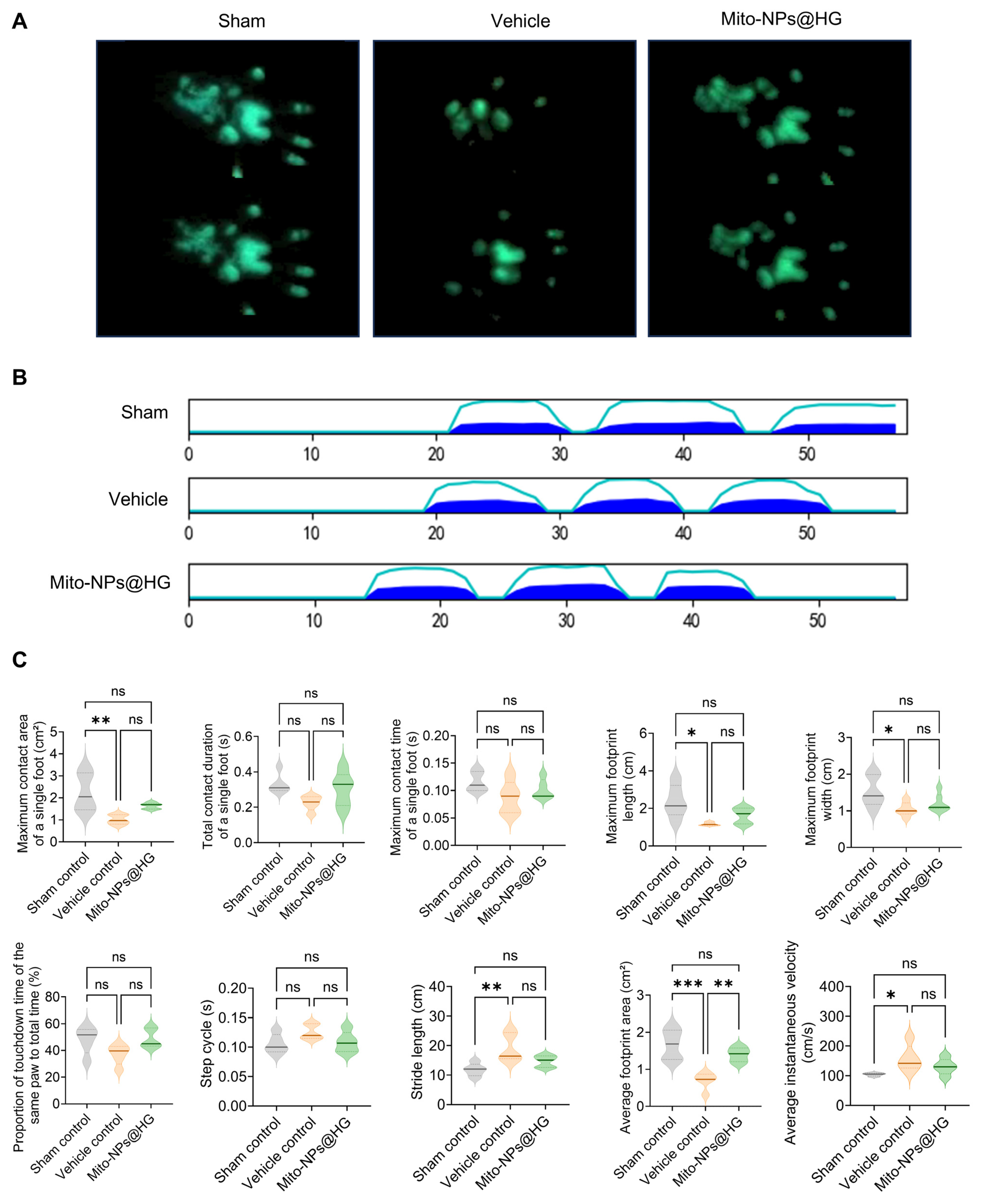
3.5. Mito-NPs Improve Motor Function After Tendon Injury in Rats
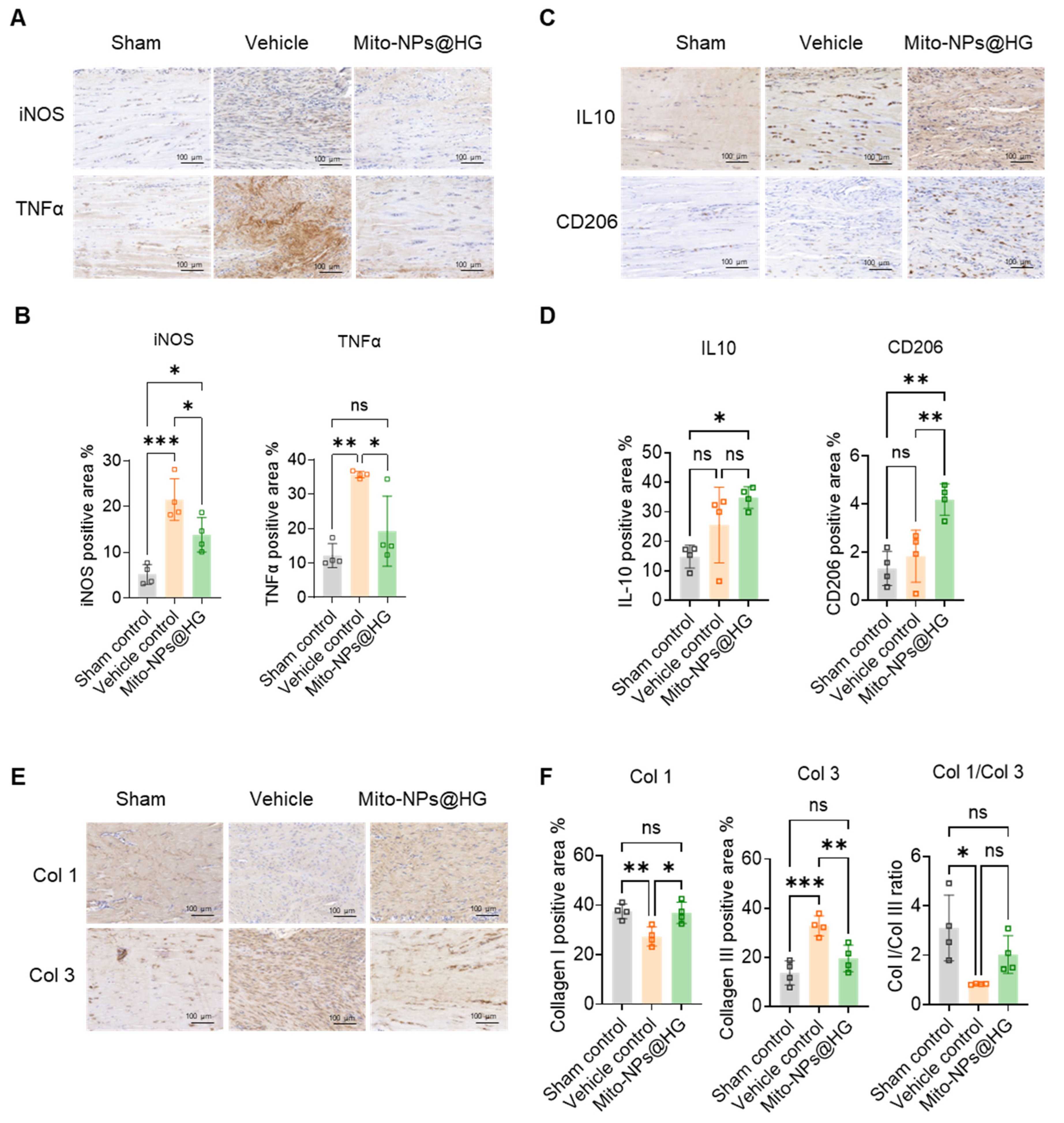
3.6. Mito-NPs Promote Histological Repair After Tendon Injury
3.7. In Vivo Transcriptional Pattern Post Mito-NPs Delivery
4. Discussion
5. Conclusions
Supplementary Materials
Author Contributions
Funding
Institutional Review Board Statement
Informed Consent Statement
Data Availability Statement
Acknowledgments
Conflicts of Interest
References
- Čretnik, A.; Košir, R. Incidence of Achilles tendon rupture: 25-year regional analysis with a focus on bilateral ruptures. J. Int. Med. Res. 2023, 51, 3000605231205179. [Google Scholar] [CrossRef] [PubMed]
- Myhrvold, S.B.; Brouwer, E.F.; Andresen, T.K.M.; Rydevik, K.; Amundsen, M.; Grün, W.; Butt, F.; Valberg, M.; Ulstein, S.; Hoelsbrekken, S.E. Nonoperative or Surgical Treatment of Acute Achilles’ Tendon Rupture. N. Engl. J. Med. 2022, 386, 1409–1420. [Google Scholar] [CrossRef] [PubMed]
- Ganestam, A.; Kallemose, T.; Troelsen, A.; Barfod, K.W. Increasing incidence of acute Achilles tendon rupture and a noticeable decline in surgical treatment from 1994 to 2013. A nationwide registry study of 33,160 patients. Knee Surg. Sports Traumatol. Arthrosc. Off. J. ESSKA 2016, 24, 3730–3737. [Google Scholar] [CrossRef] [PubMed]
- Huttunen, T.T.; Kannus, P.; Rolf, C.; Felländer-Tsai, L.; Mattila, V.M. Acute achilles tendon ruptures: Incidence of injury and surgery in Sweden between 2001 and 2012. Am. J. Sports Med. 2014, 42, 2419–2423. [Google Scholar] [CrossRef]
- Sheth, U.; Wasserstein, D.; Jenkinson, R.; Moineddin, R.; Kreder, H.; Jaglal, S.B. The epidemiology and trends in management of acute Achilles tendon ruptures in Ontario, Canada: A population-based study of 27 607 patients. Bone Jt. J. 2017, 99-b, 78–86. [Google Scholar] [CrossRef]
- Kaux, J.F.; Forthomme, B.; Goff, C.L.; Crielaard, J.M.; Croisier, J.L. Current opinions on tendinopathy. J. Sports Sci. Med. 2011, 10, 238–253. [Google Scholar]
- Docheva, D.; Müller, S.A.; Majewski, M.; Evans, C.H. Biologics for tendon repair. Adv. Drug Deliv. Rev. 2015, 84, 222–239. [Google Scholar] [CrossRef]
- Gelberman, R.H.; Linderman, S.W.; Jayaram, R.; Dikina, A.D.; Sakiyama-Elbert, S.; Alsberg, E.; Thomopoulos, S.; Shen, H. Combined Administration of ASCs and BMP-12 Promotes an M2 Macrophage Phenotype and Enhances Tendon Healing. Clin. Orthop. Relat. Res. 2017, 475, 2318–2331. [Google Scholar] [CrossRef]
- Cheng, L.; Zheng, Q.; Qiu, K.; Elmer Ker, D.F.; Chen, X.; Yin, Z. Mitochondrial destabilization in tendinopathy and potential therapeutic strategies. J. Orthop. Transl. 2024, 49, 49–61. [Google Scholar] [CrossRef]
- Wen, H.; Deng, H.; Li, B.; Chen, J.; Zhu, J.; Zhang, X.; Yoshida, S.; Zhou, Y. Mitochondrial diseases: From molecular mechanisms to therapeutic advances. Signal Transduct. Target. Ther. 2025, 10, 9. [Google Scholar] [CrossRef]
- Murphy, M.P.; Bayir, H.; Belousov, V.; Chang, C.J.; Davies, K.J.A.; Davies, M.J.; Dick, T.P.; Finkel, T.; Forman, H.J.; Janssen-Heininger, Y.; et al. Guidelines for measuring reactive oxygen species and oxidative damage in cells and in vivo. Nat. Metab. 2022, 4, 651–662. [Google Scholar] [CrossRef] [PubMed]
- Mittal, M.; Siddiqui, M.R.; Tran, K.; Reddy, S.P.; Malik, A.B. Reactive oxygen species in inflammation and tissue injury. Antioxid. Redox Signal. 2014, 20, 1126–1167. [Google Scholar] [CrossRef] [PubMed]
- Lui, P.P.Y.; Zhang, X.; Yao, S.; Sun, H.; Huang, C. Roles of Oxidative Stress in Acute Tendon Injury and Degenerative Tendinopathy-A Target for Intervention. Int. J. Mol. Sci. 2022, 23, 3571. [Google Scholar] [CrossRef] [PubMed]
- Itoigawa, Y.; Yoshida, K.; Nojiri, H.; Morikawa, D.; Kawasaki, T.; Wada, T.; Koga, A.; Maruyama, Y.; Ishijima, M. Association of Recurrent Tear After Arthroscopic Rotator Cuff Repair and Superoxide-Induced Oxidative Stress. Am. J. Sports Med. 2021, 49, 2048–2055. [Google Scholar] [CrossRef]
- Shen, H.; Cheng, L.; Zheng, Q.; Liu, W.; Wang, Y. Scavenging of reactive oxygen species can adjust the differentiation of tendon stem cells and progenitor cells and prevent ectopic calcification in tendinopathy. Acta Biomater. 2022, 152, 440–452. [Google Scholar] [CrossRef]
- Pfanner, N.; Warscheid, B.; Wiedemann, N. Mitochondrial proteins: From biogenesis to functional networks. Nat. Rev. Mol. Cell Biol. 2019, 20, 267–284. [Google Scholar] [CrossRef]
- Zhang, X.; Eliasberg, C.D.; Rodeo, S.A. Mitochondrial dysfunction and potential mitochondrial protectant treatments in tendinopathy. Ann. N. Y. Acad. Sci. 2021, 1490, 29–41. [Google Scholar] [CrossRef]
- Zhang, X.; Wada, S.; Zhang, Y.; Chen, D.; Deng, X.H.; Rodeo, S.A. Assessment of Mitochondrial Dysfunction in a Murine Model of Supraspinatus Tendinopathy. J. Bone Jt. Surg. 2021, 103, 174–183. [Google Scholar] [CrossRef]
- Marchi, S.; Guilbaud, E.; Tait, S.W.G.; Yamazaki, T.; Galluzzi, L. Mitochondrial control of inflammation. Nat. Rev. Immunol. 2023, 23, 159–173. [Google Scholar] [CrossRef]
- Liu, D.; Gao, Y.; Liu, J.; Huang, Y.; Yin, J.; Feng, Y.; Shi, L.; Meloni, B.P.; Zhang, C.; Zheng, M.; et al. Intercellular mitochondrial transfer as a means of tissue revitalization. Signal Transduct. Target. Ther. 2021, 6, 65. [Google Scholar] [CrossRef]
- Del Vecchio, V.; Rehman, A.; Panda, S.K.; Torsiello, M.; Marigliano, M.; Nicoletti, M.M.; Ferraro, G.A.; De Falco, V.; Lappano, R.; Lieto, E.; et al. Mitochondrial transfer from Adipose stem cells to breast cancer cells drives multi-drug resistance. J. Exp. Clin. Cancer Res. CR 2024, 43, 166. [Google Scholar] [CrossRef] [PubMed]
- Chen, H.; Chen, X.; Zhou, Z.-h.; Zheng, J.-r.; Lu, Y.; Lin, P.; Lin, Y.-f.; Zheng, Y.-c.; Xiong, B.; Xu, R.-w.; et al. Mesenchymal stromal cell-mediated mitochondrial transfer unveils new frontiers in disease therapy. Stem Cell Res. Ther. 2025, 16, 546. [Google Scholar] [CrossRef] [PubMed]
- Lee, J.M.; Hwang, J.W.; Kim, M.J.; Jung, S.Y.; Kim, K.S.; Ahn, E.H.; Min, K.; Choi, Y.S. Mitochondrial Transplantation Modulates Inflammation and Apoptosis, Alleviating Tendinopathy Both In Vivo and In Vitro. Antioxidants 2021, 10, 696. [Google Scholar] [CrossRef] [PubMed]
- Li, X.; Wang, M.; Jing, X.; Guo, W.; Hao, C.; Zhang, Y.; Gao, S.; Chen, M.; Zhang, Z.; Zhang, X.; et al. Bone Marrow- and Adipose Tissue-Derived Mesenchymal Stem Cells: Characterization, Differentiation, and Applications in Cartilage Tissue Engineering. Crit. Rev. Eukaryot. Gene Expr. 2018, 28, 285–310. [Google Scholar] [CrossRef]
- Wang, L.; Jiang, X.; Zhao, F.; Duan, P.; Li, Z.; Luo, Y. A review of adipose-derived mesenchymal stem cells’ impacts and challenges: Metabolic regulation, tumor modulation, immunomodulation, regenerative medicine and genetic engineering therapies. Front. Endocrinol. 2025, 16, 1606847. [Google Scholar] [CrossRef]
- Bunnell, B.A. Adipose Tissue-Derived Mesenchymal Stem Cells. Cells 2021, 10, 3433. [Google Scholar] [CrossRef]
- Wang, C.; Wang, J.; Zhang, X.; Yu, S.; Wen, D.; Hu, Q.; Ye, Y.; Bomba, H.; Hu, X.; Liu, Z.; et al. In situ formed reactive oxygen species-responsive scaffold with gemcitabine and checkpoint inhibitor for combination therapy. Sci. Transl. Med. 2018, 10, eaan3682. [Google Scholar] [CrossRef]
- Li, X.; Liang, T.; Dai, B.; Chang, L.; Zhang, Y.; Hu, S.; Guo, J.; Xu, S.; Zheng, L.; Yao, H.; et al. Excess glucocorticoids inhibit murine bone turnover via modulating the immunometabolism of the skeletal microenvironment. J. Clin. Investig. 2024, 134, e166795. [Google Scholar] [CrossRef]
- Dong, Z.; Liu, X.; Li, S.; Fu, X. Inhibition and Rescue of Hyperglycemia-Induced Cellular Senescence by Mitochondrial Transfer from Enucleated Mesenchymal Stem Cell-Derived Microvesicles for Chronic Wound Healing. Adv. Sci. 2025, 12, e01612. [Google Scholar] [CrossRef]
- Chu, Q.; He, D.; Xie, W.; Li, S.; Dong, Z.; Fu, X. Gelated microvesicle-mediated delivery of mesenchymal stem cell mitochondria for the treatment of myocardial infarction. Proc. Natl. Acad. Sci. USA 2025, 122, e2424529122. [Google Scholar] [CrossRef]
- Metwally, S.; Stachewicz, U. Surface potential and charges impact on cell responses on biomaterials interfaces for medical applications. Mater. Sci. Eng. C Mater. Biol. Appl. 2019, 104, 109883. [Google Scholar] [CrossRef] [PubMed]
- Liu, H.; Wang, S.; Wang, J.; Guo, X.; Song, Y.; Fu, K.; Gao, Z.; Liu, D.; He, W.; Yang, L.L. Energy metabolism in health and diseases. Signal Transduct. Target. Ther. 2025, 10, 69. [Google Scholar] [CrossRef] [PubMed]
- Dold, A.P. Acute Achilles Tendon Ruptures: An Update on Current Management Strategies. J. Am. Acad. Orthop. Surg. 2024, 33, 881–889. [Google Scholar] [CrossRef] [PubMed]
- Li, P.; Zhou, H.; Tu, T.; Lu, H. Dynamic exacerbation in inflammation and oxidative stress during the formation of peritendinous adhesion resulted from acute tendon injury. J. Orthop. Surg. Res. 2021, 16, 293. [Google Scholar] [CrossRef]
- Cakar, A.; Kose, O.; Selcuk, H.; Egerci, O.F.; Tasatan, E.; Dogruoz, F. Complications of peroneus longus tendon harvesting: A retrospective review of 82 cases. Arch. Orthop. Trauma Surg. 2023, 143, 6675–6684. [Google Scholar] [CrossRef]
- España Fernández de Valderrama, S.; García Martínez, B.; Ezquerra Herrando, L. Achilles Tendon Rupture Treatment Systematic Review and Meta-analysis. Foot Ankle Orthop. 2025, 10, 24730114251327219. [Google Scholar] [CrossRef]
- Saggar, R.; Mullen, J.; Mangone, P.G.; Hogan, M.V. Achilles Tendon Ruptures: Nonsurgical Versus Surgical Treatment. Arthrosc. J. Arthrosc. Relat. Surg. 2025, 41, 1252–1254. [Google Scholar] [CrossRef]
- Citro, V.; Clerici, M.; Boccaccini, A.R.; Della Porta, G.; Maffulli, N.; Forsyth, N.R. Tendon tissue engineering: An overview of biologics to promote tendon healing and repair. J. Tissue Eng. 2023, 14, 20417314231196275. [Google Scholar] [CrossRef]
- Miao, X.; Jiang, P.; Wang, Z.; Kong, W.; Feng, L. Mitochondrial Transplantation: A Novel Therapeutic Approach for Treating Diseases. MedComm 2025, 6, e70253. [Google Scholar] [CrossRef]
- He, Y.; Wang, X.; Xu, B.; Chen, S.; Li, H.; Chang, B.; Hu, C.; Lan, X.; Li, S.; Li, G. The potential of mitochondrial transfer as the modifying therapy for osteoarthritis. Front. Cell Dev. Biol. 2025, 13, 1643141. [Google Scholar] [CrossRef]
- Yang, Y.W.; Koob, M.D. Transferring isolated mitochondria into tissue culture cells. Nucleic Acids Res. 2012, 40, e148. [Google Scholar] [CrossRef]
- Ali Pour, P.; Kenney, M.C.; Kheradvar, A. Bioenergetics Consequences of Mitochondrial Transplantation in Cardiomyocytes. J. Am. Heart Assoc. 2020, 9, e014501. [Google Scholar] [CrossRef] [PubMed]
- Kim, H.R.; Cho, H.B.; Lee, S.; Park, J.I.; Kim, H.J.; Park, K.H. Fusogenic liposomes encapsulating mitochondria as a promising delivery system for osteoarthritis therapy. Biomaterials 2023, 302, 122350. [Google Scholar] [CrossRef] [PubMed]
- Fan, L.; Wei, A.; Gao, Z.; Mu, X. Current progress of mesenchymal stem cell membrane-camouflaged nanoparticles for targeted therapy. Biomed. Pharmacother. 2023, 161, 114451. [Google Scholar] [CrossRef] [PubMed]
- Gu, C.; Yang, S.; Liu, X.; Jin, Y.; Yu, Y.; Lu, L. A biomimetic adipocyte mesenchymal stem cell membrane-encapsulated drug delivery system for the treatment of rheumatoid arthritis. Nano Res. 2023, 16, 11401–11410. [Google Scholar] [CrossRef]
- Wang, M.; Chen, Q.; Cheng, Z.; Dai, Z.; Wu, T.; Han, B.; Jia, F.; Li, C.; Chen, H. A Responsive Hydrogel Containing Bimetallic MOF Enabling Amplified Ferroptosis for Cancer Therapy via Dual Cellular Homeostasis Disruption. Adv. Funct. Mater. 2026, 36, e02635. [Google Scholar] [CrossRef]
- Ren, L.; Luo, Y.; Huang, Y.; Shi, X.; Lin, H.; Zhang, T.; Gong, Y.; Liu, Y.; Zheng, D.; Li, W.; et al. Engineering ROS-responsive double network hydrogel as bioactive barrier for postoperative abdominal adhesions prevention. Bioact. Mater. 2025, 53, 269–286. [Google Scholar] [CrossRef]
- Schulze-Tanzil, G.G.; Delgado-Calcares, M.; Stange, R.; Wildemann, B.; Docheva, D. Tendon healing: A concise review on cellular and molecular mechanisms with a particular focus on the Achilles tendon. Bone Jt. Res. 2022, 11, 561–574. [Google Scholar] [CrossRef]
- Lin, D.; Alberton, P.; Caceres, M.D.; Volkmer, E.; Schieker, M.; Docheva, D. Tenomodulin is essential for prevention of adipocyte accumulation and fibrovascular scar formation during early tendon healing. Cell Death Dis. 2017, 8, e3116. [Google Scholar] [CrossRef]
- Klatte-Schulz, F.; Minkwitz, S.; Schmock, A.; Bormann, N.; Kurtoglu, A.; Tsitsilonis, S.; Manegold, S.; Wildemann, B. Different Achilles Tendon Pathologies Show Distinct Histological and Molecular Characteristics. Int. J. Mol. Sci. 2018, 19, 404. [Google Scholar] [CrossRef]
- Kračun, D.; Görlach, A.; Snedeker, J.G.; Buschmann, J. Reactive oxygen species in tendon injury and repair. Redox Biol. 2025, 81, 103568. [Google Scholar] [CrossRef]
- Lee, Y.W.; Fu, S.C.; Yeung, M.Y.; Lau, C.M.L.; Chan, K.M.; Hung, L.K. Effects of Redox Modulation on Cell Proliferation, Viability, and Migration in Cultured Rat and Human Tendon Progenitor Cells. Oxidative Med. Cell. Longev. 2017, 2017, 8785042. [Google Scholar] [CrossRef]
- Wang, S.; Yao, Z.; Zhang, X.; Li, J.; Huang, C.; Ouyang, Y.; Qian, Y.; Fan, C. Energy-Supporting Enzyme-Mimic Nanoscaffold Facilitates Tendon Regeneration Based on a Mitochondrial Protection and Microenvironment Remodeling Strategy. Adv. Sci. 2022, 9, e2202542. [Google Scholar] [CrossRef]
- Nourissat, G.; Berenbaum, F.; Duprez, D. Tendon injury: From biology to tendon repair. Nat. Rev. Rheumatol. 2015, 11, 223–233. [Google Scholar] [CrossRef]
- Leadbetter, W.B. Cell-matrix response in tendon injury. Clin. Sports Med. 1992, 11, 533–578. [Google Scholar] [CrossRef]
- Tozer, S.; Duprez, D. Tendon and ligament: Development, repair and disease. Birth Defects Res. Part C Embryo Today Rev. 2005, 75, 226–236. [Google Scholar] [CrossRef]
- Winnicki, K.; Ochała-Kłos, A.; Rutowicz, B.; Pękala, P.A.; Tomaszewski, K.A. Functional anatomy, histology and biomechanics of the human Achilles tendon—A comprehensive review. Ann. Anat.—Anat. Anz. 2020, 229, 151461. [Google Scholar] [CrossRef] [PubMed]









Disclaimer/Publisher’s Note: The statements, opinions and data contained in all publications are solely those of the individual author(s) and contributor(s) and not of MDPI and/or the editor(s). MDPI and/or the editor(s) disclaim responsibility for any injury to people or property resulting from any ideas, methods, instructions or products referred to in the content. |
© 2026 by the authors. Licensee MDPI, Basel, Switzerland. This article is an open access article distributed under the terms and conditions of the Creative Commons Attribution (CC BY) license.
Share and Cite
Li, X.; Huo, Z.; Wang, Z.; Deng, H.; Shao, H.; Li, Y.; Jiang, C. Adipose-Derived Stem Cell Membrane-Coated Mitochondria Restore Tendon Stromal Cell Function Through Metabolic Reprogramming and Promote Achilles Tendon Healing. J. Funct. Biomater. 2026, 17, 119. https://doi.org/10.3390/jfb17030119
Li X, Huo Z, Wang Z, Deng H, Shao H, Li Y, Jiang C. Adipose-Derived Stem Cell Membrane-Coated Mitochondria Restore Tendon Stromal Cell Function Through Metabolic Reprogramming and Promote Achilles Tendon Healing. Journal of Functional Biomaterials. 2026; 17(3):119. https://doi.org/10.3390/jfb17030119
Chicago/Turabian StyleLi, Xu, Ziqi Huo, Zeyu Wang, Haoyuan Deng, Hongwei Shao, Ye Li, and Chunyan Jiang. 2026. "Adipose-Derived Stem Cell Membrane-Coated Mitochondria Restore Tendon Stromal Cell Function Through Metabolic Reprogramming and Promote Achilles Tendon Healing" Journal of Functional Biomaterials 17, no. 3: 119. https://doi.org/10.3390/jfb17030119
APA StyleLi, X., Huo, Z., Wang, Z., Deng, H., Shao, H., Li, Y., & Jiang, C. (2026). Adipose-Derived Stem Cell Membrane-Coated Mitochondria Restore Tendon Stromal Cell Function Through Metabolic Reprogramming and Promote Achilles Tendon Healing. Journal of Functional Biomaterials, 17(3), 119. https://doi.org/10.3390/jfb17030119

