Near-Infrared Light Photodynamic Therapy with PEI-Capped Up-Conversion Nanoparticles and Chlorin e6 Induces Apoptosis of Oral Cancer Cells
Abstract
1. Introduction
2. Materials and Methods
2.1. Chemical Reagent Preparation
2.2. Synthesis of PEI-Capped Nanoparticles/Ce6
2.3. Characterization of Synthesized Ce6-MnNPs
2.4. Measurement of Ce6 Fluorescence
2.5. Determination of Suitable Treatment Conditions (MTT Assay)
2.6. Near-Infrared Light Photodynamic Therapy
2.7. Detection of Change in Mitochondrial Membrane Potential (MMP)
2.8. Apoptotic Assay
2.9. Real-Time Quantitative PCR (RT-qPCR)
2.10. Immunofluorescence Staining
2.11. Statistical Analysis
3. Results
3.1. Characterization of Ce6-MnNPs
3.2. Ce6-MnNPs Accumulation in HSC-3 Cells
3.3. Inhibition of Cell Proliferation
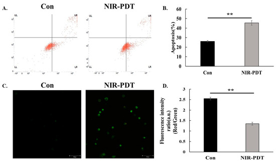
3.4. NIR-PDT Induced Apoptosis in HSC-3 Cells
4. Discussion
5. Conclusions
Author Contributions
Funding
Institutional Review Board Statement
Informed Consent Statement
Data Availability Statement
Acknowledgments
Conflicts of Interest
References
- Tranby, E.P.; Heaton, L.J.; Tomar, S.L.; Kelly, A.L.; Fager, G.L.; Backley, M.; Frantsve-Hawley, J. Oral Cancer Prevalence, Mortality, and Costs in Medicaid and Commercial Insurance Claims Data. Cancer Epidemiol. Biomarkers Prev. 2022, 31, 1849–1857. [Google Scholar] [CrossRef] [PubMed]
- Takagi, M.; Toyosawa, S.; Takata, T. Atlas of Oral Pathology, 3rd ed.; Bunkodo: Tokyo, Japan, 2018; pp. 235–239. [Google Scholar]
- Tan, Y.; Wang, Z.; Xu, M.; Li, B.; Huang, Z.; Qin, S.; Nice, E.C.; Tang, J.; Huang, C. Oral squamous cell carcinomas: State of the field and emerging directions. Int. J. Oral. Sci. 2023, 15, 44. [Google Scholar] [CrossRef] [PubMed]
- Ahn, M.Y.; Yoon, H.E.; Kwon, S.M.; Lee, J.; Min, S.K.; Kim, Y.C.; Ahn, S.G.; Yoon, J.H. Synthesized pheophorbide a-mediated photodynamic therapy induced apoptosis and autophagy in human oral squamous carcinoma cells. J. Oral. Pathol. Med. 2013, 42, 17–25. [Google Scholar] [CrossRef] [PubMed]
- Yang, T.H.; Chen, C.T.; Wang, C.P.; Lou, P.J. Photodynamic therapy suppresses the migration and invasion of head and neck cancer cells in vitro. Oral. Oncol. 2007, 43, 358–365. [Google Scholar] [CrossRef]
- Hamblin, M.R. Photodynamic Therapy for Cancer: What’s Past is Prologue. Photochem. Photobiol. 2020, 96, 506–516. [Google Scholar] [CrossRef]
- Mosaddad, S.A.; Mahootchi, P.; Rastegar, Z.; Abbasi, B.; Alam, M.; Abbasi, K.; Fani-Hanifeh, S.; Amookhteh, S.; Sadeghi, S.; Soufdoost, R.S.; et al. Photodynamic Therapy in Oral Cancer: A Narrative Review. Photobiomodul. Photomed. Laser Surg. 2023, 41, 248–264. [Google Scholar] [CrossRef]
- Li, T.F.; Xu, H.Z.; Xu, Y.H.; Yu, T.T.; Tang, J.M.; Li, K.; Wang, C.; Peng, X.C.; Li, Q.R.; Sang, X.Y.; et al. Efficient Delivery of Chlorin e6 by Polyglycerol-Coated Iron Oxide Nanoparticles with Conjugated Doxorubicin for Enhanced Photodynamic Therapy of Melanoma. Mol. Pharm. 2021, 18, 3601–3615. [Google Scholar] [CrossRef]
- Weinstain, R.; Slanina, T.; Kand, D.; Klán, P. Visible-to-NIR-Light Activated Release: From Small Molecules to Nanomaterials. Chem. Rev. 2020, 120, 13135–13272. [Google Scholar] [CrossRef]
- Alvarez, N.; Sevilla, A. Current Advances in Photodynamic Therapy (PDT) and the Future Potential of PDT-Combinatorial Cancer Therapies. Int. J. Mol. Sci. 2024, 25, 1023. [Google Scholar] [CrossRef]
- Shirasu, N.; Yamada, H.; Shibaguchi, H.; Kuroki, M.; Kuroki, M. Potent and specific antitumor effect of CEA-targeted photoimmunotherapy. Int. J. Cancer 2014, 135, 2697–2710. [Google Scholar] [CrossRef]
- Muddineti, O.S.; Kiran Rompicharla, S.V.; Kumari, P.; Bhatt, H.; Ghosh, B.; Biswas, S. Lipid and poly (ethylene glycol)-conjugated bi-functionalized chlorine e6 micelles for NIR-light induced photodynamic therapy. Photodiagnosis Photodyn. Ther. 2020, 29, 101633. [Google Scholar] [CrossRef] [PubMed]
- Barbora, A.; Bohar, O.; Sivan, A.A.; Magory, E.; Nause, A.; Minnes, R. Higher pulse frequency of near-infrared laser irradiation increases penetration depth for novel biomedical applications. PLoS ONE 2021, 16, e0245350. [Google Scholar] [CrossRef] [PubMed]
- Wang, Y.; Li, Y.; Zhang, Z.; Wang, L.; Wang, D.; Tang, B.Z. Triple-Jump Photodynamic Theranostics: MnO2 Combined Upcon version Nanoplatforms Involving a Type-I Photosensitizer with Aggregation-Induced Emission Characteristics for Potent Cacer Treatment. Adv. Mater. 2021, 33, e2103748. [Google Scholar] [CrossRef]
- Zhao, C.; Zhou, B. Polyethyleneimine-Based Drug Delivery Systems for Cancer Theranostics. J. Funct. Biomater. 2023, 14, 12. [Google Scholar] [CrossRef]
- Aniogo, E.C.; George, B.P.; Abrahamse, H. Molecular effectors of photodynamic therapy-mediated resistance to cancer cells. Int. J. Mol. Sci. 2021, 22, 13182. [Google Scholar] [CrossRef] [PubMed]
- Olsen, C.E.; Weyergang, A.; Edwards, V.T.; Berg, K.; Brech, A.; Weisheit, S.; Høgset, A.; Selbo, P.K. Development of resistance to photodynamic therapy (pdt) in human breast cancer cells is photosensitizer-dependent: Possible mechanisms and ap- proaches for overcoming pdt-resistance. Biochem. Pharmacol. 2017, 144, 63–77. [Google Scholar] [CrossRef] [PubMed]
- Mroz, P.; Yaroslavsky, A.; Kharkwal, G.B.; Hamblin, M.R. Cell death pathways in photodynamic therapy of cancer. Cancers 2011, 3, 2516–2539. [Google Scholar] [CrossRef]
- Oltvai, Z.N.; Millima, C.L.; Kosmeyer, S.J. Bcl-2 heterodimerizes in vivo with the conserved homologue, Bax, that accelerates programmed cell death. Cell 1993, 74, 609–619. [Google Scholar] [CrossRef]
- Ozaki, T.; Nakagawara, A. Role of p53 in Cell Death and Human Cancers. Cancers 2011, 3, 994–1013. [Google Scholar] [CrossRef]
- Sionov, R.V.; Haupt, Y. The cellular response to p53: The decision between life and death. Oncogene 1999, 18, 6145–6157. [Google Scholar] [CrossRef]
- Vousden, K.H.; Lu, X. Live of let die: The cell’s response to p53. Nat. Rev. Cancer 2002, 2, 594–604. [Google Scholar] [CrossRef] [PubMed]
- Enaka, M.; Nakanishi, M.; Muragaki, Y. The Gain-of-Function Mutation p53R248W Suppresses Cell Proliferation and Invasion of Oral Squamous Cell Carcinoma through the Down-Regulation of Keratin 17. Am. J. Pathol. 2021, 191, 555–566. [Google Scholar] [CrossRef] [PubMed]
- Kulichenko, A.; Farrakhova, D.S.; Yakovlev, D.V.; Maklygina, Y.S.; Shiryaev, A.A.; Loschenov, V.B. Fluorescence diagnostics and photodynamic therapy of squamous cell carcinoma of the lateral surface of the tongue using the photosensitizer chlorin e6 by spectroscopic video fluorescence methods. J. Phys. Conf. Ser. 2021, 2058, 012021. [Google Scholar] [CrossRef]
- Silverstein, R.M.; Webster, F.X.; Kiemle, D.J. Spectrometric Identification of Organic Compounds, 7th ed.; Tokyo Kagaku Dozin: Tokyo, Japan, 2006; pp. 100–101, 105–106. [Google Scholar]
- Meera, M.; Thiruneelakandan, S.; Thangavelu, A.; Varsha, K.P. Quality of health assessment in oral cancer patients postoperatively—A retrospective study. Ann. Oral. Maxillofac. Surg. 2022, 5, 100202. [Google Scholar]
- Kim, T.E.; Chang, J.E. Recent Studies in Photodynamic Therapy for Cancer Treatment: From Basic Research to Clinical Trials. Pharmaceutics 2023, 15, 2257. [Google Scholar] [CrossRef]
- Udrea, A.M.; Smarandache, A.; Dinache, A.; Mares, C.; Nistorescu, S.; Avram, S. Staicu, Photosensitizers-Loaded Nanocarriers for Enhancement of Photodynamic Therapy in Melanoma Treatment. Pharmaceutics 2023, 15, 2124. [Google Scholar] [CrossRef]
- Li, J.; Zhuang, Z.; Zhao, Z.; Tang, B.Z. Type I AIE photosensitizers: Mechanism and application. View 2022, 3, 20200121. [Google Scholar] [CrossRef]
- Hoseini, B.; Jaafari, M.R.; Golabpour, A.; Momtazi-Borojeni, A.A.; Karimi, M.; Eslami, S. Application of ensemble machine learning approach to assess the factors affecting size and polydispersity index of liposomal nanoparticles. Sci. Rep. 2023, 13, 18012. [Google Scholar] [CrossRef]
- Prakash, T.D.; Dhayabaran, V.V. Bioactive M(II) complexes of amino acid-based N3O donor mixed ligand: In vitro and in silico DNA binding studies. J. Chem. Biol. 2017, 10, 117–127. [Google Scholar] [CrossRef]
- Gustafson, H.H.; Holt-Casper, D.; Grainger, D.W.; Ghandehari, H. Nanoparticle uptake: The phagocyte problem. Nano Today 2015, 10, 487–510. [Google Scholar] [CrossRef]
- Casper, J.; Schenk, S.H.; Parhizkar, E.; Detampel, P.; Dehshahri, A.; Huwyler, J. Polyethylenimine (PEI) in gene therapy: Current status and clinical applications. J. Control Release 2023, 362, 667–691. [Google Scholar] [CrossRef] [PubMed]
- Sundaram, P.; Abrahamse, H. Effective Photodynamic Therapy for Colon Cancer Cells Using Chlorin e6 Coated Hyaluronic Acid-Based Carbon Nanotubes. Int. J. Mol. Sci. 2020, 21, 4745. [Google Scholar] [CrossRef]
- Augustine, R.; Saha, A.; Jayachandran, V.P.; Thomas, S.; Kalarikkal, N. Dose-Dependent Effects of Gamma Irradiation on the Materials Properties and Cell Proliferation of Electrospun Polycaprolactone Tissue Engineering Scaffolds. Int. J. Polym. Mater. Polym. Biom. 2015, 64, 526–533. [Google Scholar] [CrossRef]
- Yao, Y.; Pan, L.; Song, W.; Yuan, Y.; Yan, S.; Yu, S.; Chen, S. Elsinochrome A induces cell apoptosis and autophagy in photodynamic therapy. J. Cell. Biochem. 2023, 124, 1346–1365. [Google Scholar] [CrossRef] [PubMed]
- Dube, A.; Sharma, S.; Gupta, P.K. Tumor regression induced by photodynamic treatment with chlorin p6 in hamster cheek pouch model of oral carcinogenesis: Dependence of mode of tumor cell death on the applied drug dose. Oral Oncol. 2011, 47, 467–471. [Google Scholar] [CrossRef] [PubMed]
- Kari, S.; Subramanian, K.; Altomonte, I.A.; Murugesan, A.; Yli-Harja, O.; Kandhavelu, M. Programmed cell death detection methods: A systematic review and a categorical comparison. Apoptosis 2022, 27, 482–508. [Google Scholar] [CrossRef]
- Sivandzade, F.; Bhalerao, A.; Cucullo, L. Analysis of the Mitochondrial Membrane Potential Using the Cationic JC-1 Dye as a Sensitive Fluorescent Probe. Bio Protoc. 2019, 9, e3128. [Google Scholar] [CrossRef]
- Xue, L.Y.; Chiu, S.M.; Oleinick, N.L. Photochemical destruction of the Bcl-2 oncoprotein during photodynamic therapy with the phthalocyanine photosensitizer Pc 4. Oncogene 2001, 20, 3420–3427. [Google Scholar] [CrossRef]
- Chiu, S.M.; Xue, L.Y.; Usuda, J.; Azizuddin, K.; Oleinick, N.L. Bax is essential for mitochondrion-mediated apoptosis but not for cell death caused by photodynamic therapy. Br. J. Cancer 2003, 89, 1590–1597. [Google Scholar] [CrossRef]
- Nomura, M.; Shimizu, S.; Ito, T.; Narita, M.; Matsuda, H.; Tsujimoto, Y. Apoptotic cytosol facilitates Bax translocation to mitochondria that involves cytosolic factor regulated by Bcl-2. Cancer Res. 1999, 59, 5542–5548. [Google Scholar]
- Choi, H.J.; Yee, S.B.; Park, S.E.; Im, E.; Jung, J.H.; Chung, H.Y.; Choi, Y.H.; Kim, N.D. Petrotetrayndiol A induces cell cycle arrest and apoptosis in SK-MEL-2 human melanoma cells through cytochrome c-mediated activation of caspases. Cancer Lett. 2006, 232, 214–225. [Google Scholar] [CrossRef] [PubMed]
- Marei, H.E.; Althani, A.; Afifi, N.; Hasan, A.; Caceci, T.; Pozzoli, G.; Morrione, A.; Giordano, A.; Cenciarelli, C. p53 signaling in cancer progression and therapy. Cancer Cell Int. 2021, 21, 703. [Google Scholar] [CrossRef] [PubMed]
- Chehab, N.H.; Malikzay, A.; Stavridi, E.S.; Halazonetis, T.D. Phosphorylation of Ser-20 mediates stabilization of human p53 in response to DNA damage. Proc. Natl. Acad. Sci. USA 1999, 96, 13777–13782. [Google Scholar] [CrossRef] [PubMed]
- Vousden, K.H.; Prives, C. Blinded by the light: The growing complexity of p53. Cell 2009, 137, 413–431. [Google Scholar] [CrossRef]
- Shen, X.Y.; Zacal, N.; Singh, G.; Rainbow, A.J. Alterations in mitochondrial and apoptosis-regulating gene expression in photodynamic therapy-resistant variants of HT29 colon carcinoma cells. Photochem. Photobiol. 2005, 81, 306–313. [Google Scholar]
- Fisher, A.M.; Ferrario, A.; Rucker, N.; Zhang, S.; Gomer, C.J. Photodynamic therapy sensitivity is not altered in human tumor cells after abrogation of p53 function. Cancer Res. 1999, 59, 331–335. [Google Scholar]
- Kamimura, M.; Omoto, A.; Chiu, H.C.; Soga, K. Enhanced Red Upconversion Emission of NaYF4:Yb3+, Er3+, Mn2+ Nanoparticles for Near-infrared-induced Photodynamic Therapy and Fluorescence Imaging. Chem. Lett. 2017, 46, 1076–1078. [Google Scholar] [CrossRef]






| Chemical Reagent Name | Purchasing Company |
|---|---|
| yttrium(III) chloride hexahydrate (YCl3•H2O) | Sigma-Aldrich, Tokyo, Japan |
| N-hydroxysuccinimide (NHS) | Sigma-Aldrich, Tokyo, Japan |
| ytterbium(III) chloride hexahydrate (YbCl3•6H2O) | Fujifilm Wako Pure Chemical, Osaka, Japan |
| erbium(III) chloride (ErCl3•6H2O) | Fujifilm Wako Pure Chemical, Osaka, Japan |
| manganese(II) chloride tetrahydrate (MnCl2•4H2O) | Fujifilm Wako Pure Chemical, Osaka, Japan |
| polyethyleneimine (PEI; Mw = 1800) | Fujifilm Wako Pure Chemical, Osaka, Japan |
| ethylene glycol (EG) | Tokyo Chemical Industry, Tokyo, Japan |
| Ammonium fluoride (NH4F) | Tokyo Chemical Industry, Tokyo, Japan |
Disclaimer/Publisher’s Note: The statements, opinions and data contained in all publications are solely those of the individual author(s) and contributor(s) and not of MDPI and/or the editor(s). MDPI and/or the editor(s) disclaim responsibility for any injury to people or property resulting from any ideas, methods, instructions or products referred to in the content. |
© 2024 by the authors. Licensee MDPI, Basel, Switzerland. This article is an open access article distributed under the terms and conditions of the Creative Commons Attribution (CC BY) license (https://creativecommons.org/licenses/by/4.0/).
Share and Cite
Cui, J.; Makita, Y.; Okamura, T.; Ikeda, C.; Fujiwara, S.-i.; Tominaga, K. Near-Infrared Light Photodynamic Therapy with PEI-Capped Up-Conversion Nanoparticles and Chlorin e6 Induces Apoptosis of Oral Cancer Cells. J. Funct. Biomater. 2024, 15, 333. https://doi.org/10.3390/jfb15110333
Cui J, Makita Y, Okamura T, Ikeda C, Fujiwara S-i, Tominaga K. Near-Infrared Light Photodynamic Therapy with PEI-Capped Up-Conversion Nanoparticles and Chlorin e6 Induces Apoptosis of Oral Cancer Cells. Journal of Functional Biomaterials. 2024; 15(11):333. https://doi.org/10.3390/jfb15110333
Chicago/Turabian StyleCui, Jinhao, Yoshimasa Makita, Tomoharu Okamura, Chihoko Ikeda, Shin-ichi Fujiwara, and Kazuya Tominaga. 2024. "Near-Infrared Light Photodynamic Therapy with PEI-Capped Up-Conversion Nanoparticles and Chlorin e6 Induces Apoptosis of Oral Cancer Cells" Journal of Functional Biomaterials 15, no. 11: 333. https://doi.org/10.3390/jfb15110333
APA StyleCui, J., Makita, Y., Okamura, T., Ikeda, C., Fujiwara, S.-i., & Tominaga, K. (2024). Near-Infrared Light Photodynamic Therapy with PEI-Capped Up-Conversion Nanoparticles and Chlorin e6 Induces Apoptosis of Oral Cancer Cells. Journal of Functional Biomaterials, 15(11), 333. https://doi.org/10.3390/jfb15110333

