Nanofat Improves Vascularization and Tissue Integration of Dermal Substitutes without Affecting Their Biocompatibility
Abstract
1. Introduction
2. Materials and Methods
2.1. Animals
2.2. Anesthesia
2.3. Generation of Nanofat
2.4. Seeding of Dermal Substitute with Nanofat
2.5. Dorsal Skinfold Chamber Model
2.6. Stereomicroscopy and Intravital Fluorescence Microscopy
2.7. Histology and Immunohistochemistry
2.8. Statistical Analysis
3. Results
3.1. In Vivo Microscopy of Dermal Substitutes
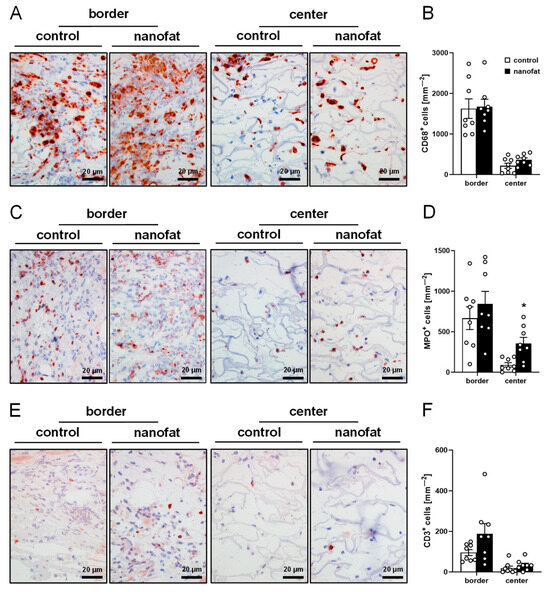
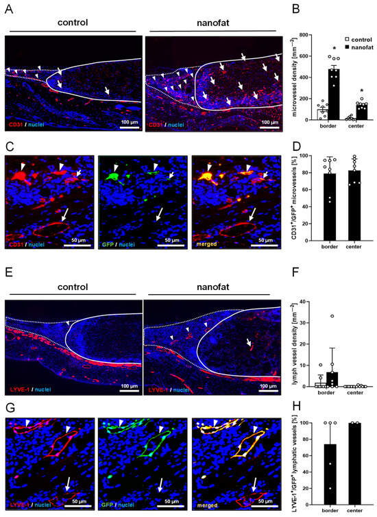
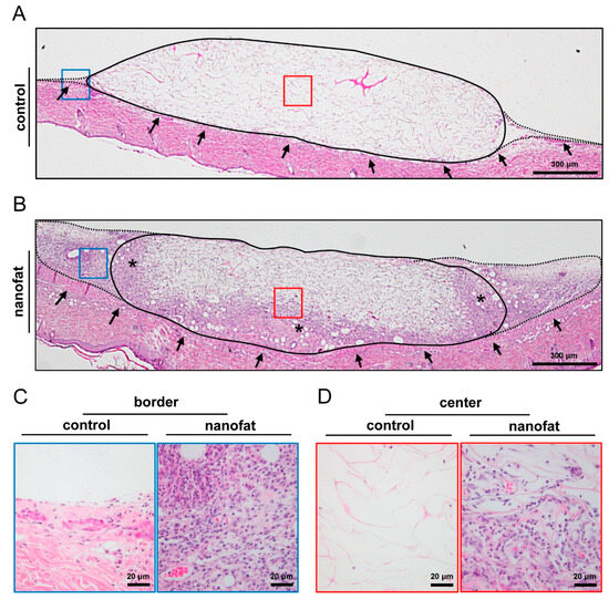
3.2. Histological and Immunohistochemical Analysis of the Dermal Substitutes
4. Discussion
5. Conclusions
Author Contributions
Funding
Institutional Review Board Statement
Informed Consent Statement
Data Availability Statement
Acknowledgments
Conflicts of Interest
References
- Eming, S.A.; Martin, P.; Tomic-Canic, M. Wound repair and regeneration: Mechanisms, signaling, and translation. Sci. Transl. Med. 2014, 6, 265sr6. [Google Scholar] [CrossRef] [PubMed]
- Shevchenko, R.V.; James, S.L.; James, S.E. A review of tissue-engineered skin bioconstructs available for skin reconstruction. J. R. Soc. Interface 2010, 7, 229–258. [Google Scholar] [CrossRef]
- Burke, J.F.; Yannas, I.V.; Quinby, W.C.; Bondoc, C.C.; Jung, W.K. Successful use of a physiologically acceptable artificial skin in the treatment of extensive burn injury. Ann. Surg. 1981, 194, 413–428. [Google Scholar] [CrossRef]
- Reid, M.J.; Currie, L.J.; James, S.E.; Sharpe, J.R. Effect of artificial dermal substitute, cultured keratinocytes and split thickness skin graft on wound contraction. Wound Repair Regen. 2007, 15, 889–896. [Google Scholar] [CrossRef]
- Graham, G.P.; Helmer, S.D.; Haan, J.M.; Khandelwal, A. The use of Integra® Dermal Regeneration Template in the reconstruction of traumatic degloving injuries. J. Burn. Care Res. 2013, 34, 261–266. [Google Scholar] [CrossRef] [PubMed]
- Rowan, M.P.; Cancio, L.C.; Elster, E.A.; Burmeister, D.M.; Rose, L.F.; Natesan, S.; Chan, R.K.; Christy, R.J.; Chung, K.K. Burn wound healing and treatment: Review and advancements. Crit. Care 2015, 19, 243. [Google Scholar] [CrossRef]
- Debels, H.; Hamdi, M.; Abberton, K.; Morrison, W. Dermal matrices and bioengineered skin substitutes: A critical review of current options. Plast. Reconstr. Surg. Glob. Open 2015, 3, e284. [Google Scholar] [CrossRef] [PubMed]
- Utzinger, U.; Baggett, B.; Weiss, J.A.; Hoying, J.B.; Edgar, L.T. Large-scale time series microscopy of neovessel growth during angiogenesis. Angiogenesis 2015, 18, 219–232. [Google Scholar] [CrossRef]
- Frueh, F.S.; Später, T.; Lindenblatt, N.; Calcagni, M.; Giovanoli, P.; Scheuer, C.; Menger, M.D.; Laschke, M.W. Adipose Tissue-Derived Microvascular Fragments Improve Vascularization, Lymphangiogenesis, and Integration of Dermal Skin Substitutes. J. Investig. Dermatol. 2017, 137, 217–227. [Google Scholar] [CrossRef]
- Frueh, F.S.; Später, T.; Körbel, C.; Scheuer, C.; Simson, A.C.; Lindenblatt, N.; Giovanoli, P.; Menger, M.D.; Laschke, M.W. Prevascularization of dermal substitutes with adipose tissue-derived microvascular fragments enhances early skin grafting. Sci. Rep. 2018, 8, 10977. [Google Scholar] [CrossRef]
- Raposio, E.; Ciliberti, R. Clinical use of adipose-derived stem cells: European legislative issues. Ann. Med. Surg. 2017, 24, 61–64. [Google Scholar] [CrossRef] [PubMed]
- Trivisonno, A.; Alexander, R.W.; Baldari, S.; Cohen, S.R.; Di Rocco, G.; Gentile, P.; Magalon, G.; Magalon, J.; Miller, R.B.; Womack, H.; et al. Intraoperative Strategies for Minimal Manipulation of Autologous Adipose Tissue for Cell- and Tissue-Based Therapies: Concise Review. Stem Cells Transl. Med. 2019, 8, 1265–1271. [Google Scholar] [CrossRef] [PubMed]
- Tonnard, P.; Verpaele, A.; Peeters, G.; Hamdi, M.; Cornelissen, M.; Declercq, H. Nanofat grafting: Basic research and clinical applications. Plast. Reconstr. Surg. 2013, 132, 1017–1026. [Google Scholar] [CrossRef] [PubMed]
- Jeyaraman, M.; Muthu, S.; Sharma, S.; Ganta, C.; Ranjan, R.; Jha, S.K. Nanofat: A therapeutic paradigm in regenerative medicine. World J. Stem Cells 2021, 13, 1733–1746. [Google Scholar] [CrossRef] [PubMed]
- Weinzierl, A.; Harder, Y.; Schmauss, D.; Menger, M.D.; Laschke, M.W. Boosting Tissue Vascularization: Nanofat as a Potential Source of Functional Microvessel Segments. Front. Bioeng. Biotechnol. 2022, 10, 820835. [Google Scholar] [CrossRef]
- Laschke, M.W.; Vollmar, B.; Menger, M.D. The dorsal skinfold chamber: Window into the dynamic interaction of biomaterials with their surrounding host tissue. Eur. Cell Mater. 2011, 22, 147–164. [Google Scholar] [CrossRef]
- Baker, M.; Wayland, H. On-line volume flow rate and velocity profile measurement for blood in microvessels. Microvasc. Res. 1974, 7, 131–143. [Google Scholar] [CrossRef]
- Foubert, P.; Barillas, S.; Gonzalez, A.D.; Alfonso, Z.; Zhao, S.; Hakim, I.; Meschter, C.; Tenenhaus, M.; Fraser, J.K. Uncultured adipose-derived regenerative cells (ADRCs) seeded in collagen scaffold improves dermal regeneration, enhancing early vascularization and structural organization following thermal burns. Burns 2015, 41, 1504–1516. [Google Scholar] [CrossRef]
- Doornaert, M.; Depypere, B.; Creytens, D.; Declercq, H.; Taminau, J.; Lemeire, K.; Monstrey, S.; Berx, G.; Blondeel, P. Human decellularized dermal matrix seeded with adipose-derived stem cells enhances wound healing in a murine model: Experimental study. Ann. Med. Surg. 2019, 46, 4–11. [Google Scholar] [CrossRef]
- Notodihardjo, S.C.; Morimoto, N.; Munisso, M.C.; Le, T.M.; Mitsui, T.; Kakudo, N.; Kusumoto, K. A comparison of the wound healing process after the application of three dermal substitutes with or without basic fibroblast growth factor impregnation in diabetic mice. J. Plast. Reconstr. Aesthetic Surg. 2020, 73, 1547–1555. [Google Scholar] [CrossRef]
- Limido, E.; Weinzierl, A.; Ampofo, E.; Harder, Y.; Menger, M.D.; Laschke, M.W. Short-term cryoprotectant-free cryopreservation at -20C does not affect the viability and regenerative capacity of nanofat. Front. Bioeng. Biotechnol. 2024, 12, 1427232. [Google Scholar] [CrossRef] [PubMed]
- Cohen, S.R.; Hewett, S.; Ross, L.; Delaunay, F.; Goodacre, A.; Ramos, C.; Leong, T.; Saad, A. Regenerative Cells For Facial Surgery: Biofilling and Biocontouring. Aesthet. Surg. J. 2017, 37, S16–S32. [Google Scholar] [CrossRef] [PubMed]
- Grünherz, L.; Sanchez-Macedo, N.; Frueh, F.S.; McLuckie, M.; Lindenblatt, N. Nanofat Applications: From Clinical Esthetics to Regenerative Research. Curr. Opin. Biomed. Eng. 2019, 10, 174–180. [Google Scholar] [CrossRef]
- Michael, S.; Sorg, H.; Peck, C.T.; Reimers, K.; Vogt, P.M. The mouse dorsal skin fold chamber as a means for the analysis of tissue engineered skin. Burns 2013, 39, 82–88. [Google Scholar] [CrossRef] [PubMed]
- Laschke, M.W.; Vollmar, B.; Menger, M.D. Inosculation: Connecting the life-sustaining pipelines. Tissue Eng. Part B Rev. 2009, 15, 455–465. [Google Scholar] [CrossRef]
- Minteer, D.; Marra, K.G.; Rubin, J.P. Adipose-derived mesenchymal stem cells: Biology and potential applications. Adv. Biochem. Eng. Biotechnol. 2013, 129, 59–71. [Google Scholar]
- Biniazan, F.; Stoian, A.; Haykal, S. Adipose-Derived Stem Cells: Angiogenetic Potential and Utility in Tissue Engineering. Int. J. Mol. Sci. 2024, 25, 2356. [Google Scholar] [CrossRef] [PubMed]
- Cohen, S.R.; Tiryaki, T.; Womack, H.A.; Canikyan, S.; Schlaudraff, K.U.; Scheflan, M. Cellular Optimization of Nanofat: Comparison of Two Nanofat Processing Devices in Terms of Cell Count and Viability. Aesthetic Surg. J. Open Forum 2019, 1, ojz028. [Google Scholar] [CrossRef]
- Frueh, F.S.; Sanchez-Macedo, N.; Calcagni, M.; Giovanoli, P.; Lindenblatt, N. The Crucial Role of Vascularization and Lymphangiogenesis in Skin Reconstruction. Eur. Surg. Res. 2018, 59, 242–254. [Google Scholar] [CrossRef]
- Limido, E.; Weinzierl, A.; Ampofo, E.; Harder, Y.; Menger, M.D.; Laschke, M.W. Nanofat Accelerates and Improves the Vascularization, Lymphatic Drainage and Healing of Full-Thickness Murine Skin Wounds. Int. J. Mol. Sci. 2024, 25, 851. [Google Scholar] [CrossRef]
- Laschke, M.W.; Augustin, V.; Kleer, S.; Tschernig, T.; Menger, M.D. Locally applied macrophage-activating lipopeptide-2 (MALP-2) promotes early vascularization of implanted porous polyethylene (Medpor®). Acta Biomater. 2014, 10, 4661–4669. [Google Scholar] [CrossRef] [PubMed]
- DiPietro, L.A. Angiogenesis and wound repair: When enough is enough. J. Leukoc. Biol. 2016, 100, 979–984. [Google Scholar] [CrossRef] [PubMed]
- Sorg, H.; Sorg, C.G.G. Skin Wound Healing: Of Players, Patterns, and Processes. Eur. Surg. Res. 2023, 64, 141–157. [Google Scholar] [CrossRef] [PubMed]
- Guerret, S.; Govignon, E.; Hartmann, D.J.; Ronfard, V. Long-term remodeling of a bilayered living human skin equivalent (Apligraf) grafted onto nude mice: Immunolocalization of human cells and characterization of extracellular matrix. Wound Repair Regen. 2003, 11, 35–45. [Google Scholar] [CrossRef] [PubMed]
- Singh, D.; Rai, V.; Agrawal, D.K. Regulation of Collagen I and Collagen III in Tissue Injury and Regeneration. Cardiol. Cardiovasc. Med. 2023, 7, 5–16. [Google Scholar] [CrossRef]
- Kale, P.; Shrivastava, S.; Balusani, P.; Pundkar, A. Therapeutic Potential of Platelet-Rich Plasma in Fracture Healing: A Comprehensive Review. Cureus 2024, 16, e62271. [Google Scholar] [CrossRef]
- Baguet, C.; Larghero, J.; Mebarki, M. Early predictive factors of failure in autologous CAR T-cell manufacturing and/or efficacy in hematologic malignancies. Blood Adv. 2024, 8, 337–342. [Google Scholar] [CrossRef]







| d0 | d3 | d6 | d10 | d14 | |
|---|---|---|---|---|---|
| diameter (µm): | |||||
| border: control | - | - | - | 13.9 ± 4.6 | 13.5 ± 1.1 |
| nanofat | - | - | - | 17.1 ± 0.7 | 15.7 ± 0.5 |
| center: control | - | - | - | - | - |
| nanofat | - | - | - | - | 20.9 ± 4.6 |
| centerline RBC velocity (µm/s): | |||||
| border: control | - | - | - | 57.4 ± 26.4 | 53.1 ± 17.6 |
| nanofat | - | - | - | 217.4 ± 14.2 * | 205.7 ± 21.9 * |
| center: control | - | - | - | - | - |
| nanofat | - | - | - | - | 131.8 ± 113.0 |
| shear rate (s−1): | |||||
| border: control | - | - | - | 47.7 ± 34.3 | 32.2 ± 12.3 |
| nanofat | - | - | - | 105.9 ± 8.6 * | 95.4 ± 7.8 * |
| center: control | - | - | - | - | - |
| nanofat | - | - | - | - | 63.8 ± 57.5 |
| volumetric blood flow (pL/s): | |||||
| border: control | - | - | - | 8.0 ± 4.4 | 6.3 ± 2.8 |
| nanofat | - | - | - | 33.1 ± 3.0 * | 29.2 ± 6.7 * |
| center: control | - | - | - | - | - |
| nanofat | - | - | - | - | 21.7 ± 15.5 |
| d0 | d3 | d6 | d10 | d14 | |
|---|---|---|---|---|---|
| diameter (µm): | |||||
| control | 35.8 ± 0.9 | 37.9 ± 1.7 | 36.5 ± 2.6 | 40.8 ± 2.5 | 33.5 ± 1.6 |
| nanofat | 39.5 ± 2.1 | 38.3 ± 1.3 | 37.9 ± 1.4 | 34.7 ± 1.4 | 31.5 ± 1.8 |
| centerline RBC velocity (µm/s): | |||||
| control | 592.7 ± 84.0 | 667.3 ± 223.1 | 604.1 ± 111.5 | 491.7 ± 124.4 | 343.4 ± 80.6 |
| nanofat | 489.1 ± 54.6 | 543.2 ± 56.4 | 691.6 ± 74.0 | 391.7 ± 62.3 | 346.0 ± 110.0 |
| shear rate (s−1): | |||||
| control | 133.2 ± 17.3 | 138.4 ± 21.7 | 129.6 ± 21.3 | 103.9 ± 31.3 | 81.3 ± 17.5 |
| nanofat | 98.1 ± 7.7 | 105.1 ± 8.4 | 150.7 ± 18.2 | 89.4 ± 11.4. | 84.4 ± 24.3 |
| volumetric blood flow (pL/s): | |||||
| control | 382.5 ± 62.0 | 521.6 ± 102.7 | 461.1 ± 112.6 | 407.6 ± 83.9 | 216.6 ± 62.1 |
| nanofat | 430.5 ± 102.3 | 439.8 ± 77.1 | 575.4 ± 71.2 | 256.9 ± 53.6 | 196.9 ± 76.0 |
Disclaimer/Publisher’s Note: The statements, opinions and data contained in all publications are solely those of the individual author(s) and contributor(s) and not of MDPI and/or the editor(s). MDPI and/or the editor(s) disclaim responsibility for any injury to people or property resulting from any ideas, methods, instructions or products referred to in the content. |
© 2024 by the authors. Licensee MDPI, Basel, Switzerland. This article is an open access article distributed under the terms and conditions of the Creative Commons Attribution (CC BY) license (https://creativecommons.org/licenses/by/4.0/).
Share and Cite
Bonomi, F.; Limido, E.; Weinzierl, A.; Ampofo, E.; Harder, Y.; Menger, M.D.; Laschke, M.W. Nanofat Improves Vascularization and Tissue Integration of Dermal Substitutes without Affecting Their Biocompatibility. J. Funct. Biomater. 2024, 15, 294. https://doi.org/10.3390/jfb15100294
Bonomi F, Limido E, Weinzierl A, Ampofo E, Harder Y, Menger MD, Laschke MW. Nanofat Improves Vascularization and Tissue Integration of Dermal Substitutes without Affecting Their Biocompatibility. Journal of Functional Biomaterials. 2024; 15(10):294. https://doi.org/10.3390/jfb15100294
Chicago/Turabian StyleBonomi, Francesca, Ettore Limido, Andrea Weinzierl, Emmanuel Ampofo, Yves Harder, Michael D. Menger, and Matthias W. Laschke. 2024. "Nanofat Improves Vascularization and Tissue Integration of Dermal Substitutes without Affecting Their Biocompatibility" Journal of Functional Biomaterials 15, no. 10: 294. https://doi.org/10.3390/jfb15100294
APA StyleBonomi, F., Limido, E., Weinzierl, A., Ampofo, E., Harder, Y., Menger, M. D., & Laschke, M. W. (2024). Nanofat Improves Vascularization and Tissue Integration of Dermal Substitutes without Affecting Their Biocompatibility. Journal of Functional Biomaterials, 15(10), 294. https://doi.org/10.3390/jfb15100294

