Research on the Current Application Status of Magnesium Metal Stents in Human Luminal Cavities
Abstract
1. Introduction
2. Types of Mg-Based Supports
2.1. Vascular Stents
2.1.1. Cardiovascular Stents
2.1.2. Coronary Stents

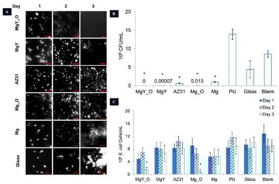
2.1.3. Other Vascular Stents
2.2. Biliary Stents
2.3. Tracheal Stents
2.4. Esophageal Stents
2.5. Urethral Stents
2.6. Intestinal Stents
3. Clinical Applications of Mg-Based Stents
4. Physiological Functions of Mg
5. Conclusions
Author Contributions
Funding
Data Availability Statement
Acknowledgments
Conflicts of Interest
References
- Tortora, G.J.; Derrickson, B.H. Introduction to the Human Body; John Wiley & Sons: Hoboken, NJ, USA, 2017. [Google Scholar]
- Yuana, Y.; Böing, A.N.; Grootemaat, A.E.; van der Pol, E.; Hau, C.M.; Cizmar, P.; Buhr, E.; Sturk, A.; Nieuwland, R. Handling and storage of human body fluids for analysis of extracellular vesicles. J. Extracell. Vesicles 2015, 4, 29260. [Google Scholar] [CrossRef]
- Altman, A.; Zangan, S.M. Benign Biliary Strictures. Semin. Interv. Radiol. 2016, 33, 297–306. [Google Scholar] [CrossRef]
- Mangiavillano, B.; Pagano, N.; Baron, T.H.; Arena, M.; Iabichino, G.; Consolo, P.; Opocher, E.; Luigiano, C. Biliary and pancreatic stenting: Devices and insertion techniques in therapeutic endoscopic retrograde cholangiopancreatography and endoscopic ultrasonography. World J. Gastrointest. Endosc. 2016, 8, 143–156. [Google Scholar] [CrossRef]
- Choi, Y.-J.; Lee, S.-J.; Kim, B.-K.; Hong, S.-J.; Ahn, C.-M.; Kim, J.-S.; Gwon, H.-C.; Kim, H.-S.; Chun, W.J.; Hur, S.-H.; et al. Effect of Wire Jailing at Side Branch in 1-Stent Strategy for Coronary Bifurcation Lesions. JACC Cardiovasc. Interv. 2022, 15, 443–455. [Google Scholar] [CrossRef] [PubMed]
- Wu, M.; Xun, M.; Chen, Y. Adaptation of Vascular Smooth Muscle Cell to Degradable Metal Stent Implantation. ACS Biomater. Sci. Eng. 2023, 9, 4086–4100. [Google Scholar] [CrossRef] [PubMed]
- Ramchandani, M.; Lakhtakia, S.; Costamagna, G.; Tringali, A.; Püspöek, A.; Tribl, B.; Dolak, W.; Devière, J.; Arvanitakis, M.; van der Merwe, S.; et al. Fully Covered Self-Expanding Metal Stent vs. Multiple Plastic Stents to Treat Benign Biliary Strictures Secondary to Chronic Pancreatitis: A Multicenter Randomized Trial. Gastroenterology 2021, 161, 185–195. [Google Scholar] [CrossRef] [PubMed]
- Lin, T.; Ni, X.; Gao, L.; Sui, J.; Xie, K.; Chang, S. Evaluation of the Effect of a Tracheal Stent on Radiation Dose Distribution via Micro-CT Imaging. Technol. Cancer Res. Treat. 2019, 18, 1533033819844485. [Google Scholar] [CrossRef]
- Iwagami, H.; Ishihara, R.; Yamamoto, S.; Matsuura, N.; Shoji, A.; Matsueda, K.; Inoue, T.; Miyake, M.; Waki, K.; Fukuda, H.; et al. Esophageal metal stent for malignant obstruction after prior radiotherapy. Sci. Rep. 2021, 11, 2134. [Google Scholar] [CrossRef]
- Son, S.-R.; Franco, R.-A.; Bae, S.-H.; Min, Y.-K.; Lee, B.-T. Electrospun PLGA/gelatin fibrous tubes for the application of biodegradable intestinal stent in rat model. J. Biomed. Mater. Res. Part B Appl. Biomater. 2013, 101, 1095–1105. [Google Scholar] [CrossRef]
- Zhang, T.; Zhao, W.; Ren, T.; Chen, J.; Chen, Z.; Wang, Y.; Cheng, X.; Wu, J.; Yuan, C.; He, T. The Effects and Mechanisms of the Rapamycin-eluting Stent in Urethral Stricture Prevention in Rabbits. Balk. Med. J. 2022, 39, 107–114. [Google Scholar] [CrossRef]
- Ullrich, H.; Münzel, T.; Gori, T. Coronary Stent Thrombosis—Predictors and Prevention. Dtsch. Arztebl. Int. 2020, 117, 320–326. [Google Scholar] [CrossRef]
- Giacoppo, D.; Alfonso, F.; Xu, B.; Claessen, B.E.; Adriaenssens, T.; Jensen, C.; Pérez-Vizcayno, M.J.; Kang, D.-Y.; Degenhardt, R.; Pleva, L.; et al. Drug-Coated Balloon Angioplasty Versus Drug-Eluting Stent Implantation in Patients with Coronary Stent Restenosis. J. Am. Coll. Cardiol. 2020, 75, 2664–2678. [Google Scholar] [CrossRef]
- Dutta, S.; Khan, R.; Prakash, N.S.; Gupta, S.; Ghosh, D.; Nandi, S.K.; Roy, M. In Vitro Degradation and In Vivo Biocompatibility of Strontium-Doped Magnesium Phosphate-Reinforced Magnesium Composites. ACS Biomater. Sci. Eng. 2022, 8, 4236–4248. [Google Scholar] [CrossRef] [PubMed]
- Bruna, R.E.; Kendra, C.G.; Pontes, M.H. Coordination of Phosphate and Magnesium Metabolism in Bacteria. Adv. Exp. Med. Biol. 2022, 1362, 135–150. [Google Scholar] [CrossRef] [PubMed]
- Jung, O.; Hesse, B.; Stojanovic, S.; Seim, C.; Weitkamp, T.; Batinic, M.; Goerke, O.; Kačarević, Ž.P.; Rider, P.; Najman, S.; et al. Biocompatibility Analyses of HF-Passivated Magnesium Screws for Guided Bone Regeneration (GBR). Int. J. Mol. Sci. 2021, 22, 12567. [Google Scholar] [CrossRef] [PubMed]
- Glasdam, S.-M.; Glasdam, S.; Peters, G.H. The Importance of Magnesium in the Human Body: A Systematic Literature Review. Adv. Clin. Chem. 2016, 73, 169–193. [Google Scholar] [CrossRef] [PubMed]
- Gu, X.; Li, Y.; Qi, C.; Cai, K. Biodegradable magnesium phosphates in biomedical applications. J. Mater. Chem. B 2022, 10, 2097–2112. [Google Scholar] [CrossRef]
- Stangherlin, A.; O’neill, J.S. Signal Transduction: Magnesium Manifests as a Second Messenger. Curr. Biol. 2018, 28, R1403–R1405. [Google Scholar] [CrossRef]
- Li, T.; Xu, W.; Liu, C.; He, J.; Wang, Q.; Zhang, D.; Sui, K.; Zhang, Z.; Sun, H.; Yang, K.; et al. Anticancer Effect of Biodegradable Magnesium on Hepatobiliary Carcinoma: An In Vitro and In Vivo Study. ACS Biomater. Sci. Eng. 2021, 7, 2774–2782. [Google Scholar] [CrossRef]
- Peng, H.; Fan, K.; Zan, R.; Gong, Z.-J.; Sun, W.; Sun, Y.; Wang, W.; Jiang, H.; Lou, J.; Ni, J.; et al. Degradable magnesium implants inhibit gallbladder cancer. Acta Biomater. 2021, 128, 514–522. [Google Scholar] [CrossRef]
- Rola, P.; Włodarczak, A.; Włodarczak, S.; Barycki, M.; Szudrowicz, M.; Łanocha, M.; Furtan, Ł.; Woźnica, K.; Kulczycki, J.J.; Jaroszewska-Pozorska, J.; et al. Magnesium Bioresorbable Scaffold (BRS) Magmaris vs Biodegradable Polymer DES Ultimaster in NSTE-ACS Population—12-Month Clinical Outcome. J. Interv. Cardiol. 2022, 2022, 5223317. [Google Scholar] [CrossRef] [PubMed]
- Windhagen, H.; Radtke, K.; Weizbauer, A.; Diekmann, J.; Noll, Y.; Kreimeyer, U.; Schavan, R.; Stukenborg-Colsman, C.; Waizy, H. Biodegradable magnesium-based screw clinically equivalent to titanium screw in hallux valgus surgery: Short term results of the first prospective, randomized, controlled clinical pilot study. Biomed. Eng. Online 2013, 12, 62. [Google Scholar] [CrossRef] [PubMed]
- Song, G.; Zhao, H.Q.; Liu, Q.; Fan, Z. A review on biodegradable biliary stents: Materials and future trends. Bioact. Mater. 2022, 17, 488–495. [Google Scholar] [CrossRef] [PubMed]
- Premont, R.T.; Singel, D.J.; Stamler, J.S. The enzymatic function of the honorary enzyme: S-nitrosylation of hemoglobin in physiology and medicine. Mol. Asp. Med. 2022, 84, 101056. [Google Scholar] [CrossRef]
- Sigwart, U.; Puel, J.; Mirkovitch, V.; Joffre, F.; Kappenberger, L. Intravascular Stents to Prevent Occlusion and Re-Stenosis after Transluminal Angioplasty. N. Engl. J. Med. 1987, 316, 701–706. [Google Scholar] [CrossRef]
- Hausenloy, D.J.; Yellon, D.M. Myocardial ischemia-reperfusion injury: A neglected therapeutic target. J. Clin. Investig. 2013, 123, 92–100. [Google Scholar] [CrossRef]
- Slodownik, D.; Danenberg, C.; Merkin, D.; Swaid, F.; Moshe, S.; Ingber, A.; Lotan, H.; Durst, R. Coronary stent restenosis and the association with allergy to metal content of 316L stainless steel. Cardiovasc. J. Afr. 2018, 29, 43–45. [Google Scholar] [CrossRef]
- Serruys, P.W.; Garcia-Garcia, H.M.; Onuma, Y. From metallic cages to transient bioresorbable scaffolds: Change in paradigm of coronary revascularization in the upcoming decade? Eur. Heart J. 2012, 33, 16–25. [Google Scholar] [CrossRef]
- Mao, L.; Shen, L.; Chen, J.; Zhang, X.; Kwak, M.; Wu, Y.; Fan, R.; Zhang, L.; Pei, J.; Yuan, G.; et al. A promising biodegradable magnesium alloy suitable for clinical vascular stent application. Sci. Rep. 2017, 7, 46343. [Google Scholar] [CrossRef]
- Zhu, T.; Gao, W.; Fang, D.; Liu, Z.; Wu, G.; Zhou, M.; Wan, M.; Mao, C. Bifunctional polymer brush-grafted coronary stent for anticoagulation and endothelialization. Mater. Sci. Eng. C Mater. Biol. Appl. 2021, 120, 111725. [Google Scholar] [CrossRef]
- Azadani, M.N.; Zahedi, A.; Bowoto, O.K.; Oladapo, B.I. A review of current challenges and prospects of magnesium and its alloy for bone implant applications. Prog. Biomater. 2022, 11, 1–26. [Google Scholar] [CrossRef] [PubMed]
- Pan, C.; Hu, Y.; Hou, Y.; Liu, T.; Lin, Y.; Ye, W.; Hou, Y.; Gong, T. Corrosion resistance and biocompatibility of magnesium alloy modified by alkali heating treatment followed by the immobilization of poly (ethylene glycol), fibronectin and heparin. Mater. Sci. Eng. C Mater. Biol. Appl. 2017, 70, 438–449. [Google Scholar] [CrossRef] [PubMed]
- Wei, Z.; Tian, P.; Liu, X.; Zhou, B. Hemocompatibility and selective cell fate of polydopamine-assisted heparinized PEO/PLLA composite coating on biodegradable AZ31 alloy. Colloids Surfaces B Biointerfaces 2014, 121, 451–460. [Google Scholar] [CrossRef] [PubMed]
- Grüntzig, A.; Schneider, H.J. The percutaneous dilatation of chronic coronary stenoses--experiments and morphology. Schweiz. Med. Wochenschr. 1977, 107, 1588. [Google Scholar]
- Hong, S.-J.; Hong, M.-K. Drug-eluting stents for the treatment of coronary artery disease: A review of recent advances. Expert Opin. Drug Deliv. 2022, 19, 269–280. [Google Scholar] [CrossRef]
- Alfonso, F.; Pérez-Vizcayno, M.J.; del Blanco, B.G.; Otaegui, I.; Masotti, M.; Zueco, J.; Veláquez, M.; Sanchís, J.; García-Touchard, A.; Lázaro-García, R.; et al. Long-Term Results of Everolimus-Eluting Stents Versus Drug-Eluting Balloons in Patients with Bare-Metal In-Stent Restenosis: 3-Year Follow-Up of the RIBS V Clinical Trial. JACC Cardiovasc. Interv. 2016, 9, 1246–1255. [Google Scholar] [CrossRef]
- Li, Y.; Liang, Z.; Qin, L.; Wang, M.; Wang, X.; Zhang, H.; Liu, Y.; Li, Y.; Jia, Z.; Liu, L.; et al. Bivalirudin plus a high-dose infusion versus heparin monotherapy in patients with ST-segment elevation myocardial infarction undergoing primary percutaneous coronary intervention: A randomised trial. Lancet 2022, 400, 1847–1857. [Google Scholar] [CrossRef]
- Hamilos, M.; Kanakakis, J.; Anastasiou, I.; Karvounis, C.; Vasilikos, V.; Goudevenos, J.; Michalis, L.; Koutouzis, M.; Tsiafoutis, I.; Raisakis, K.; et al. Ticagrelor versus clopidogrel in patients with STEMI treated with thrombolysis: The MIRTOS trial. EuroIntervention 2021, 16, 1163–1169. [Google Scholar] [CrossRef]
- Jones, D.A.; Wright, P.; Alizadeh, M.A.; Fhadil, S.; Rathod, K.S.; Guttmann, O.; Knight, C.; Timmis, A.; Baumbach, A.; Wragg, A.; et al. The use of novel oral anticoagulants compared to vitamin K antagonists (warfarin) in patients with left ventricular thrombus after acute myocardial infarction. Eur. Heart J.-Cardiovasc. Pharmacother. 2021, 7, 398–404. [Google Scholar] [CrossRef]
- Adriaenssens, T.; Joner, M.; Godschalk, T.C.; Malik, N.; Alfonso, F.; Xhepa, E.; De Cock, D.; Komukai, K.; Tada, T.; Cuesta, J.; et al. Optical Coherence Tomography Findings in Patients with Coronary Stent Thrombosis: A Report of the PRESTIGE Consortium (Prevention of Late Stent Thrombosis by an Interdisciplinary Global European Effort). Circulation 2017, 136, 1007–1021. [Google Scholar] [CrossRef]
- Zhang, C.; Zeng, L.; Emanueli, C.; Xu, Q. Blood flow and stem cells in vascular disease. Cardiovasc. Res. 2013, 99, 251–259. [Google Scholar] [CrossRef] [PubMed]
- Hsiao, S.T.; Spencer, T.; Boldock, L.; Prosseda, S.D.; Xanthis, I.; Tovar-Lopez, F.J.; Van Beusekom, H.M.M.; Khamis, R.Y.; Foin, N.; Bowden, N.; et al. Endothelial repair in stented arteries is accelerated by inhibition of Rho-associated protein kinase. Cardiovasc. Res. 2016, 112, 689–701. [Google Scholar] [CrossRef] [PubMed][Green Version]
- Zhang, Z.-Q.; Yang, Y.-X.; Li, J.-A.; Zeng, R.-C.; Guan, S.-K. Advances in coatings on magnesium alloys for cardiovascular stents—A review. Bioact. Mater. 2021, 6, 4729–4757. [Google Scholar] [CrossRef] [PubMed]
- Tsakiris, V.; Tardei, C.; Clicinschi, F.M. Biodegradable Mg alloys for orthopedic implants—A review. J. Magnes. Alloys 2021, 9, 1884–1905. [Google Scholar] [CrossRef]
- Heublein, B.; Rohde, R.; Kaese, V.; Niemeyer, M.; Hartung, W.; Haverich, A. Biocorrosion of magnesium alloys: A new principle in cardiovascular implant technology? Heart 2003, 89, 651–656. [Google Scholar] [CrossRef]
- Waksman, R.; Pakala, R.; Kuchulakanti, P.K.; Baffour, R.; Hellinga, D.; Seabron, R.; Tio, F.O.; Wittchow, E.; Hartwig, S.; Harder, C.; et al. Safety and efficacy of bioabsorbable magnesium alloy stents in porcine coronary arteries. Catheter. Cardiovasc. Interv. 2006, 68, 607–617; discussion 618–619. [Google Scholar] [CrossRef]
- Hetherington, I.; Totary-Jain, H. Anti-atherosclerotic therapies: Milestones, challenges, and emerging innovations. Mol. Ther. 2022, 30, 3106–3117. [Google Scholar] [CrossRef]
- Nicolas, J.; Pivato, C.A.; Chiarito, M.; Beerkens, F.; Cao, D.; Mehran, R. Evolution of drug-eluting coronary stents: A back-and-forth journey from the bench to bedside. Cardiovasc. Res. 2023, 119, 631–646. [Google Scholar] [CrossRef]
- Zhu, J.; Zhang, X.; Niu, J.; Shi, Y.; Zhu, Z.; Dai, D.; Chen, C.; Pei, J.; Yuan, G.; Zhang, R. Biosafety and efficacy evaluation of a biodegradable magnesium-based drug-eluting stent in porcine coronary artery. Sci. Rep. 2021, 11, 7330. [Google Scholar] [CrossRef]
- Fernández-Calderón, M.; Romero-Guzmán, D.; Ferrández-Montero, A.; Pérez-Giraldo, C.; González-Carrasco, J.L.; Lieblich, M.; Benavente, R.; Ferrari, B.; González-Martín, M.; Gallardo-Moreno, A.M. Impact of PLA/Mg films degradation on surface physical properties and biofilm survival. Colloids Surfaces B Biointerfaces 2020, 185, 110617. [Google Scholar] [CrossRef]
- Hou, Y.; Zhang, X.; Li, J.; Wang, L.; Guan, S. A multi-functional MgF2/polydopamine/hyaluronan-astaxanthin coating on the biodegradable ZE21B alloy with better corrosion resistance and biocompatibility for cardiovascular application. J. Magnes. Alloys, 2022; in press. [Google Scholar] [CrossRef]
- Kemp, P.A.; Gardiner, S.M.; March, J.E.; Rubin, P.C.; Bennett, T. Assessment of the effects of endothelin-1 and magnesium sulphate on regional blood flows in conscious rats, by the coloured microsphere reference technique. Br. J. Pharmacol. 1999, 126, 621–626. [Google Scholar] [CrossRef] [PubMed]
- Mu, Y.-P.; Huang, Q.-H.; Zhu, J.-L.; Zheng, S.-Y.; Yan, F.-R.; Zhuang, X.-L.; Sham, J.S.K.; Lin, M.-J. Magnesium attenuates endothelin-1-induced vasoreactivity and enhances vasodilatation in mouse pulmonary arteries: Modulation by chronic hypoxic pulmonary hypertension. Exp. Physiol. 2018, 103, 604–616. [Google Scholar] [CrossRef] [PubMed]
- Cohen, J.E.; Garcia-Garcia, H.M.; Hellinga, D.; Kolodgie, F.; Virmani, R.; Finn, A.; Waksman, R. Coronary Artery Bypass at a Drug-Eluting Resorbable Magnesium Scaffold Site in a Porcine Model. Cardiovasc. Revascularization Med. 2022, 42, 109–113. [Google Scholar] [CrossRef] [PubMed]
- Galli, S.; Testa, L.; Montorsi, P.; Bedogni, F.; Pisano, F.; Palloshi, A.; Mauro, C.; Contarini, M.; Varbella, F.; Esposito, G.; et al. SICI-GISE Position Document on the Use of the Magmaris Resorbable Magnesium Scaffold in Clinical Practice. Cardiovasc. Revascularization Med. 2022, 34, 11–16. [Google Scholar] [CrossRef] [PubMed]
- Mohr, F.W.; Morice, M.-C.; Kappetein, A.P.; Feldman, T.E.; Ståhle, E.; Colombo, A.; Mack, M.J.; Holmes, D.R.; Morel, M.-A.; Van Dyck, N.; et al. Coronary artery bypass graft surgery versus percutaneous coronary intervention in patients with three-vessel disease and left main coronary disease: 5-year follow-up of the randomised, clinical SYNTAX trial. Lancet 2013, 381, 629–638. [Google Scholar] [CrossRef]
- Harskamp, R.E.; Lopes, R.D.; Baisden, C.E.; de Winter, R.J.; Alexander, J.H. Saphenous Vein Graft Failure After Coronary Artery Bypass Surgery: Pathophysiology, management, and future directions. Ann. Surg. 2013, 257, 824–833. [Google Scholar] [CrossRef]
- Brennan, J.M.; Sketch, M.H.; Dai, D.; Trilesskaya, M.; Al-Hejily, W.; Rao, S.V.; Brilakis, E.; Messenger, J.C.; Shaw, R.E.; Anstrom, K.J.; et al. Safety and clinical effectiveness of drug-eluting stents for saphenous vein graft intervention in older individuals: Results from the medicare-linked National Cardiovascular Data Registry®CathPCI Registry®(2005–2009). Catheter. Cardiovasc. Interv. 2016, 87, 43–49. [Google Scholar] [CrossRef]
- Pokala, N.R.; Menon, R.V.; Patel, S.M.; Christopoulos, G.; Christakopoulos, G.E.; Kotsia, A.P.; Rangan, B.V.; Roesle, M.; Abdullah, S.; Grodin, J.; et al. Long-term outcomes with first- vs. second-generation drug-eluting stents in saphenous vein graft lesions. Catheter. Cardiovasc. Interv. 2016, 87, 34–40. [Google Scholar] [CrossRef]
- Boire, T.C.; Balikov, D.A.; Lee, Y.; Guth, C.M.; Cheung-Flynn, J.; Sung, H. Biomaterial-Based Approaches to Address Vein Graft and Hemodialysis Access Failures. Macromol. Rapid Commun. 2016, 37, 1860–1880. [Google Scholar] [CrossRef]
- Xenogiannis, I.; Zenati, M.; Bhatt, D.L.; Rao, S.V.; Rodés-Cabau, J.; Goldman, S.; Shunk, K.A.; Mavromatis, K.; Banerjee, S.; Alaswad, K.; et al. Saphenous Vein Graft Failure: From Pathophysiology to Prevention and Treatment Strategies. Circulation 2021, 144, 728–745. [Google Scholar] [CrossRef]
- Li, Y.; Wang, L.; Chen, S.; Yu, D.; Sun, W.; Xin, S. Biodegradable Magnesium Alloy Stents as a Treatment for Vein Graft Restenosis. Yonsei Med. J. 2019, 60, 429–439. [Google Scholar] [CrossRef]
- Vlak, M.H.; Algra, A.; Brandenburg, R.; Rinkel, G.J. Prevalence of unruptured intracranial aneurysms, with emphasis on sex, age, comorbidity, country, and time period: A systematic review and meta-analysis. Lancet Neurol. 2011, 10, 626–636. [Google Scholar] [CrossRef]
- Frösen, J.; Tulamo, R.; Paetau, A.; Laaksamo, E.; Korja, M.; Laakso, A.; Niemelä, M.; Hernesniemi, J. Saccular intracranial aneurysm: Pathology and mechanisms. Acta Neuropathol. 2012, 123, 773–786. [Google Scholar] [CrossRef]
- Etminan, N.; Rinkel, G.J. Unruptured intracranial aneurysms: Development, rupture and preventive management. Nat. Rev. Neurol. 2016, 12, 699–713. [Google Scholar] [CrossRef]
- Barak, T.; Ristori, E.; Ercan-Sencicek, A.G.; Miyagishima, D.F.; Nelson-Williams, C.; Dong, W.; Jin, S.C.; Prendergast, A.; Armero, W.; Henegariu, O.; et al. PPIL4 is essential for brain angiogenesis and implicated in intracranial aneurysms in humans. Nat. Med. 2021, 27, 2165–2175. [Google Scholar] [CrossRef]
- Claassen, J.; Park, S. Spontaneous subarachnoid haemorrhage. Lancet 2022, 400, 846–862. [Google Scholar] [CrossRef] [PubMed]
- Altun, I.; Hu, J.; Albadawi, H.; Zhang, Z.; Salomao, M.A.; Mayer, J.L.; Jamal, L.; Oklu, R. Blood-Derived Biomaterial for Catheter-Directed Arterial Embolization. Adv. Mater. 2020, 32, e2005603. [Google Scholar] [CrossRef] [PubMed]
- Kim, S.; Nowicki, K.W.; Gross, B.A.; Wagner, W.R. Injectable hydrogels for vascular embolization and cell delivery: The potential for advances in cerebral aneurysm treatment. Biomaterials 2021, 277, 121109. [Google Scholar] [CrossRef] [PubMed]
- Campos, J.K.; Lien, B.V.; Wang, A.S.; Lin, L.-M. Advances in endovascular aneurysm management: Coiling and adjunctive devices. Stroke Vasc. Neurol. 2020, 5, 14–21. [Google Scholar] [CrossRef]
- John, S.; Bain, M.D.; Hui, F.K.; Hussain, M.S.; Masaryk, T.J.; Rasmussen, P.A.; Toth, G. Long-term Follow-up of In-stent Stenosis After Pipeline Flow Diversion Treatment of Intracranial Aneurysms. Neurosurgery 2016, 78, 862–867. [Google Scholar] [CrossRef]
- Cui, H.-K.; Li, F.-B.; Guo, Y.-C.; Zhao, Y.-L.; Yan, R.-F.; Wang, W.; Li, Y.-D.; Wang, Y.-L.; Yuan, G.-Y. Intermediate analysis of magnesium alloy covered stent for a lateral aneurysm model in the rabbit common carotid artery. Eur. Radiol. 2017, 27, 3694–3702. [Google Scholar] [CrossRef]
- Bartel, M.J.; Higa, J.T.; Tokar, J.L. The Status of SEMS Versus Plastic Stents for Benign Biliary Strictures. Curr. Gastroenterol. Rep. 2019, 21, 29. [Google Scholar] [CrossRef]
- Guo, L.; Yu, L.; Zhao, Q.; Gong, X.; Xie, H.; Yuan, G.; Li, B.; Wan, X. Biodegradable JDBM coating stent has potential to be used in the treatment of benign biliary strictures. Biomed. Mater. 2021, 16, 025010. [Google Scholar] [CrossRef] [PubMed]
- Hao, J.; Xia, J.; Wang, B.; Liu, X.; Lü, Y.; YU, L. A new biodegradable stent made of magnesium alloyin preventing stenosis in the common bile duct probe. J. Xi’an Jiaotong Univ. (Med. Sci.) 2017, 38, 763–767. [Google Scholar] [CrossRef]
- Liu, Y.; Zheng, S.; Li, N.; Guo, H.; Zheng, Y.; Peng, J. In vivo response of AZ31 alloy as biliary stents: A 6 months evaluation in rabbits. Sci. Rep. 2017, 7, 40184. [Google Scholar] [CrossRef]
- Peng, H.; Gong, Z.; Zan, R.; Wang, W.; Yu, H.; Sun, Y.; Ma, C.; Wang, W.; Suo, T.; Zhang, X. Research on the degradation behaviors of biomedical Mg-2 wt.% Zn alloy under a biliary environment in vitro and in vivo. J. Magnes. Alloys, 2022; in press. [Google Scholar] [CrossRef]
- Lakhtakia, S.; Tevethia, H.V.; Inavolu, P.; Shah, S.; Reddy, D.N. Bilateral balloon expandable biodegradable stent (Y-stent) for postcholecystectomy perihilar biliary stricture. VideoGIE 2021, 6, 80–83. [Google Scholar] [CrossRef] [PubMed]
- Sinner, D.I.; Carey, B.; Zgherea, D.; Kaufman, K.M.; Leesman, L.; Wood, R.E.; Rutter, M.J.; de Alarcon, A.; Elluru, R.G.; Harley, J.B.; et al. Complete Tracheal Ring Deformity. A Translational Genomics Approach to Pathogenesis. Am. J. Respir. Crit. Care Med. 2019, 200, 1267–1281. [Google Scholar] [CrossRef]
- Mandal, A.; Kabra, S.K.; Lodha, R. Upper Airway Obstruction in Children. Indian J. Pediatr. 2015, 82, 737–744. [Google Scholar] [CrossRef] [PubMed]
- Li, H.; Huang, Y.; Shen, B.; Ba, Z.; Wu, D. Multivariate analysis of airway obstruction and reintubation after anterior cervical surgery: A Retrospective Cohort Study of 774 patients. Int. J. Surg. 2017, 41, 28–33. [Google Scholar] [CrossRef] [PubMed]
- Lee, P.; Kupeli, E.; Mehta, A.C. Airway Stents. Clin. Chest Med. 2010, 31, 141–150. [Google Scholar] [CrossRef] [PubMed]
- Herth, F.J.; Eberhardt, R. Airway stent: What is new and what should be discarded. Curr. Opin. Pulm. Med. 2016, 22, 252–256. [Google Scholar] [CrossRef] [PubMed]
- Kamran, A.; Friedman, K.G.; Jennings, R.W.; Baird, C.W. Aortic uncrossing and tracheobronchopexy corrects tracheal compression and tracheobronchomalacia associated with circumflex aortic arch. J. Thorac. Cardiovasc. Surg. 2020, 160, 796–804. [Google Scholar] [CrossRef] [PubMed]
- Xue, B.; Liang, B.; Yuan, G.; Zhu, L.; Wang, H.; Lu, Z.; Xu, Z. A pilot study of a novel biodegradable magnesium alloy airway stent in a rabbit model. Int. J. Pediatr. Otorhinolaryngol. 2019, 117, 88–95. [Google Scholar] [CrossRef]
- de Wijkerslooth, L.R.H.; Vleggaar, F.P.; Siersema, P.D. Endoscopic Management of Difficult or Recurrent Esophageal Strictures. Am. J. Gastroenterol. 2011, 106, 2080–2091; quiz 2092. [Google Scholar] [CrossRef]
- de Moura, E.G.H.; Toma, K.; Goh, K.-L.; Romero, R.; Dua, K.S.; Felix, V.N.; Levine, M.S.; Kochhar, R.; Appasani, S.; Gusmon, C.C. Stents for benign and malignant esophageal strictures. Ann. N. Y. Acad. Sci. 2013, 1300, 119–143. [Google Scholar] [CrossRef]
- Siersema, P.D. How to Approach a Patient with Refractory or Recurrent Benign Esophageal Stricture. Gastroenterology 2019, 156, 7–10. [Google Scholar] [CrossRef]
- Malagelada, J.-R.; Bazzoli, F.; Boeckxstaens, G.; De Looze, D.; Fried, M.; Kahrilas, P.; Lindberg, G.; Malfertheiner, P.; Salis, G.; Sharma, P.; et al. World Gastroenterology Organisation Global Guidelines: Dysphagia-global guidelines and cascades update September 2014. J. Clin. Gastroenterol. 2015, 49, 370–378. [Google Scholar] [CrossRef]
- Wen, J.; Yang, Y.; Liu, Q.; Yang, J.; Wang, S.; Wang, X.; Du, H.; Meng, J.; Wang, H.; Lu, Z. Preventing Stricture Formation by Covered Esophageal Stent Placement After Endoscopic Submucosal Dissection for Early Esophageal Cancer. Dig. Dis. Sci. 2014, 59, 658–663. [Google Scholar] [CrossRef]
- Liu, L.-L.; Qin, J.; Zeng, C.-H.; Du, R.-J.; Pan, T.; Ji, J.-J.; Lu, L.-G.; Chen, L.; Liu, D.-F.; Yang, J.; et al. Biodegradable PTX-PLGA-coated magnesium stent for benign esophageal stricture: An experimental study. Acta Biomater. 2022, 146, 495–505. [Google Scholar] [CrossRef] [PubMed]
- Yuan, T.; Yu, J.; Cao, J.; Gao, F.; Zhu, Y.; Cheng, Y.; Cui, W. Fabrication of a Delaying Biodegradable Magnesium Alloy-Based Esophageal Stent via Coating Elastic Polymer. Materials 2016, 9, 384. [Google Scholar] [CrossRef] [PubMed]
- Forbes, C.; Scotland, K.B.; Lange, D.; Chew, B.H. Innovations in Ureteral Stent Technology. Urol. Clin. N. Am. 2019, 46, 245–255. [Google Scholar] [CrossRef]
- Scarneciu, I.; Lupu, S.; Pricop, C.; Scarneciu, C. Morbidity and impact on quality of life in patients with indwelling ureteral stents: A 10-year clinical experience. Pak. J. Med. Sci. 2015, 31, 522–526. [Google Scholar] [CrossRef] [PubMed]
- Arab, D.; Zadeh, A.A.; Eskandarian, R.; Asaadi, M.; Ghods, K. An Extremely Rare Complication of Ureteral Pigtail Stent Placement: A Case Report. Nephro-Urol. Mon. 2016, 8, e36527. [Google Scholar] [CrossRef] [PubMed]
- Tao, G.; Wu, G.; Yang, L.; Wang, F.; Han, C.; Liu, F.; Yuan, J. Fragmentation of Severely Encrusted Ureteral Stent Indwelled for 4 Years in a Boy. Urol. Case Rep. 2017, 12, 1–3. [Google Scholar] [CrossRef]
- Disma, N.; O’Leary, J.D.; Loepke, A.W.; Brambrink, A.M.; Becke, K.; Clausen, N.G.; De Graaff, J.C.; Liu, F.; Hansen, T.G.; McCann, M.E.; et al. Anesthesia and the developing brain: A way forward for laboratory and clinical research. Pediatr. Anesthesia 2018, 28, 758–763. [Google Scholar] [CrossRef]
- Vutskits, L.; Davidson, A. Update on developmental anesthesia neurotoxicity. Curr. Opin. Anaesthesiol. 2017, 30, 337–342. [Google Scholar] [CrossRef]
- Lu, J.; Lu, Y.; Xun, Y.; Chen, F.; Wang, S.; Cao, S. Impact of Endourological procedures with or without double-J stent on sexual function: A systematic review and meta-analysis. BMC Urol. 2020, 20, 13. [Google Scholar] [CrossRef]
- Sali, G.M.; Joshi, H.B. Ureteric stents: Overview of current clinical applications and economic implications. Int. J. Urol. 2020, 27, 7–15. [Google Scholar] [CrossRef]
- Zhao, D.; Witte, F.; Lu, F.; Wang, J.; Li, J.; Qin, L. Current status on clinical applications of magnesium-based orthopaedic implants: A review from clinical translational perspective. Biomaterials 2017, 112, 287–302. [Google Scholar] [CrossRef]
- Champagne, S.; Mostaed, E.; Safizadeh, F.; Ghali, E.; Vedani, M.; Hermawan, H. In Vitro Degradation of Absorbable Zinc Alloys in Artificial Urine. Materials 2019, 12, 295. [Google Scholar] [CrossRef]
- Lock, J.Y.; Wyatt, E.; Upadhyayula, S.; Whall, A.; Nuñez, V.; Vullev, V.I.; Liu, H. Degradation and antibacterial properties of magnesium alloys in artificial urine for potential resorbable ureteral stent applications. J. Biomed. Mater. Res. Part A 2014, 102, 781–792. [Google Scholar] [CrossRef] [PubMed]
- Tie, D.; Liu, H.; Guan, R.; Holt-Torres, P.; Liu, Y.; Wang, Y.; Hort, N. In vivo assessment of biodegradable magnesium alloy ureteral stents in a pig model. Acta Biomater. 2020, 116, 415–425. [Google Scholar] [CrossRef]
- Hirsch, A.; Dejace, L.; Michaud, H.O.; Lacour, S.P. Harnessing the Rheological Properties of Liquid Metals To Shape Soft Electronic Conductors for Wearable Applications. Acc. Chem. Res. 2019, 52, 534–544. [Google Scholar] [CrossRef] [PubMed]
- Yoon, J.Y.; Jung, Y.S.; Hong, S.P.; Kim, T.I.; Kim, W.H.; Cheon, J.H. Outcomes of secondary stent-in-stent self-expandable metal stent insertion for malignant colorectal obstruction. Gastrointest. Endosc. 2011, 74, 625–633. [Google Scholar] [CrossRef] [PubMed]
- Stivaros, S.M.; Williams, L.R.; Senger, C.; Wilbraham, L.; Laasch, H.-U. Woven polydioxanone biodegradable stents: A new treatment option for benign and malignant oesophageal strictures. Eur. Radiol. 2010, 20, 1069–1072. [Google Scholar] [CrossRef] [PubMed]
- Waksman, R.; Pakala, R.; Baffour, R.; Seabron, R.; Hellinga, D.; Tio, F.O. Short-Term Effects of Biocorrodible Iron Stents in Porcine Coronary Arteries. J. Interv. Cardiol. 2008, 21, 15–20. [Google Scholar] [CrossRef] [PubMed]
- Wang, Z.; Zheng, Q.; Guan, S.; Sun, Z.; Liu, S.; Zhang, B.; Duan, T.; Xu, K. In vitro and in vivo assessment of the biocompatibility of an paclitaxel-eluting poly-l-lactide-coated Mg-Zn-Y-Nd alloy stent in the intestine. Mater. Sci. Eng. C Mater. Biol. Appl. 2019, 105, 110087. [Google Scholar] [CrossRef]
- Erbel, R.; Di Mario, C.; Bartunek, J.; Bonnier, J.; de Bruyne, B.; Eberli, F.R.; Erne, P.; Haude, M.; Heublein, B.; Horrigan, M.; et al. Temporary scaffolding of coronary arteries with bioabsorbable magnesium stents: A prospective, non-randomised multicentre trial. Lancet 2007, 369, 1869–1875. [Google Scholar] [CrossRef]
- Haude, M.; Wlodarczak, A.; van der Schaaf, R.J.; Torzewski, J.; Ferdinande, B.; Escaned, J.; Iglesias, J.F.; Bennett, J.; Toth, G.; Joner, M.; et al. Safety and performance of the third-generation drug-eluting resorbable coronary magnesium scaffold system in the treatment of subjects with de novo coronary artery lesions: 6-month results of the prospective, multicenter BIOMAG-I first-in-human study. EClinicalMedicine 2023, 59, 101940. [Google Scholar] [CrossRef] [PubMed]
- Haude, M.; Ince, H.; Toelg, R.; Lemos, P.A.; von Birgelen, C.; Christiansen, E.H.; Wijns, W.; Neumann, F.-J.; Eeckhout, E.; Garcia-Garcia, H.M.; et al. Safety and performance of the second-generation drug-eluting absorbable metal scaffold (DREAMS 2G) in patients with de novo coronary lesions: Three-year clinical results and angiographic findings of the BIOSOLVE-II first-in-man trial. EuroIntervention 2020, 15, e1375–e1382. [Google Scholar] [CrossRef] [PubMed]
- Zan, R.; Shen, S.; Huang, Y.; Yu, H.; Liu, Y.; Yang, S.; Zheng, B.; Gong, Z.; Wang, W.; Zhang, X.; et al. Research hotspots and trends of biodegradable magnesium and its alloys. Smart Mater. Med. 2023, 4, 468–479. [Google Scholar] [CrossRef]
- Qiao, S.; Wang, Y.; Zan, R.; Wu, H.; Sun, Y.; Peng, H.; Zhang, R.; Song, Y.; Ni, J.; Zhang, S.; et al. Biodegradable Mg Implants Suppress the Growth of Ovarian Tumor. ACS Biomater. Sci. Eng. 2020, 6, 1755–1763. [Google Scholar] [CrossRef]
- Globig, P.; Madurawala, R.; Willumeit-Römer, R.; Martini, F.; Mazzoni, E.; Luthringer-Feyerabend, B.J. Mg-based materials diminish tumor spreading and cancer metastases. Bioact. Mater. 2023, 19, 594–610. [Google Scholar] [CrossRef]
- Hou, P.; Zhao, C.; Cheng, P.; Wu, H.; Ni, J.; Zhang, S.; Lou, T.; Wang, C.; Han, P.; Zhang, X.; et al. Reduced antibacterial property of metallic magnesium in vivo. Biomed. Mater. 2016, 12, 015010. [Google Scholar] [CrossRef]
- Xia, J.; Chen, H.; Yan, J.; Wu, H.; Wang, H.; Guo, J.; Zhang, X.; Zhang, S.; Zhao, C.; Chen, Y. High-Purity Magnesium Staples Suppress Inflammatory Response in Rectal Anastomoses. ACS Appl. Mater. Interfaces 2017, 9, 9506–9515. [Google Scholar] [CrossRef]
- Zan, R.; Wang, H.; Ni, J.; Wang, W.; Peng, H.; Sun, Y.; Yang, S.; Lou, J.; Kang, X.; Zhou, Y.; et al. Multifunctional Magnesium Anastomosis Staples for Wound Closure and Inhibition of Tumor Recurrence and Metastasis. ACS Biomater. Sci. Eng. 2021, 7, 5269–5278. [Google Scholar] [CrossRef]
- Xiao, M.; Chen, Y.; Biao, M.; Zhang, X.; Yang, B. Bio-functionalization of biomedical metals. Mater. Sci. Eng. C Mater. Biol. Appl. 2017, 70, 1057–1070. [Google Scholar] [CrossRef]
- Yang, N.; Gong, F.; Liu, B.; Hao, Y.; Chao, Y.; Lei, H.; Yang, X.; Gong, Y.; Wang, X.; Liu, Z.; et al. Magnesium galvanic cells produce hydrogen and modulate the tumor microenvironment to inhibit cancer growth. Nat. Commun. 2022, 13, 2336. [Google Scholar] [CrossRef]
- Zan, R.; Wang, H.; Cai, W.; Ni, J.; Luthringer-Feyerabend, B.J.; Wang, W.; Peng, H.; Ji, W.; Yan, J.; Xia, J.; et al. Controlled release of hydrogen by implantation of magnesium induces P53-mediated tumor cells apoptosis. Bioact. Mater. 2022, 9, 385–396. [Google Scholar] [CrossRef] [PubMed]
- Xu, B.; Song, Y.; Yang, K.; Li, Y.; Chen, B.; Liao, X.; Jia, Q. Magnesium metal and its corrosion products: Promising materials for tumor interventional therapy. J. Magnes. Alloy. 2023, 11, 763–775. [Google Scholar] [CrossRef]
- Zan, R.; Ji, W.; Qiao, S.; Wu, H.; Wang, W.; Ji, T.; Yang, B.; Zhang, S.; Luo, C.; Song, Y.; et al. Biodegradable magnesium implants: A potential scaffold for bone tumor patients. Sci. China Mater. 2020, 64, 1007–1020. [Google Scholar] [CrossRef]
- Chen, H.; Lin, H.; Dong, B.; Wang, Y.; Yu, Y.; Xie, K. Hydrogen alleviates cell damage and acute lung injury in sepsis via PINK1/Parkin-mediated mitophagy. Inflamm. Res. 2021, 70, 915–930. [Google Scholar] [CrossRef]
- Lötscher, J.; i Líndez, A.-A.M.; Kirchhammer, N.; Cribioli, E.; Attianese, G.M.P.G.; Trefny, M.P.; Lenz, M.; Rothschild, S.I.; Strati, P.; Künzli, M.; et al. Magnesium sensing via LFA-1 regulates CD8+ T cell effector function. Cell 2022, 185, 585–602. [Google Scholar] [CrossRef] [PubMed]
- Ohsawa, I.; Ishikawa, M.; Takahashi, K.; Watanabe, M.; Nishimaki, K.; Yamagata, K.; Katsura, K.-I.; Katayama, Y.; Asoh, S.; Ohta, S. Hydrogen acts as a therapeutic antioxidant by selectively reducing cytotoxic oxygen radicals. Nat. Med. 2007, 13, 688–694. [Google Scholar] [CrossRef] [PubMed]
- Xu, C.; Wang, S.; Wang, H.; Liu, K.; Zhang, S.; Chen, B.; Liu, H.; Tong, F.; Peng, F.; Tu, Y.; et al. Magnesium-Based Micromotors as Hydrogen Generators for Precise Rheumatoid Arthritis Therapy. Nano Lett. 2021, 21, 1982–1991. [Google Scholar] [CrossRef]
- Wan, W.-L.; Lin, Y.-J.; Shih, P.-C.; Bow, Y.-R.; Cui, Q.; Chang, Y.; Chia, W.-T.; Sung, H.-W. An In Situ Depot for Continuous Evolution of Gaseous H2 Mediated by a Magnesium Passivation/Activation Cycle for Treating Osteoarthritis. Angew. Chem. Int. Ed. 2018, 57, 9875–9879. [Google Scholar] [CrossRef]
- Zhang, Z.-Y.; An, Y.-L.; Wang, X.-S.; Cui, L.-Y.; Li, S.-Q.; Liu, C.-B.; Zou, Y.-H.; Zhang, F.; Zeng, R.-C. In vitro degradation, photo-dynamic and thermal antibacterial activities of Cu-bearing chlorophyllin-induced Ca–P coating on magnesium alloy AZ31. Bioact. Mater. 2022, 18, 284–299. [Google Scholar] [CrossRef]
- Dayaghi, E.; Bakhsheshi-Rad, H.; Hamzah, E.; Akhavan-Farid, A.; Ismail, A.; Aziz, M.; Abdolahi, E. Magnesium-zinc scaffold loaded with tetracycline for tissue engineering application: In vitro cell biology and antibacterial activity assessment. Mater. Sci. Eng. C Mater. Biol. Appl. 2019, 102, 53–65. [Google Scholar] [CrossRef]
- Eivazzadeh-Keihan, R.; Khalili, F.; Aliabadi, H.A.M.; Maleki, A.; Madanchi, H.; Ziabari, E.Z.; Bani, M.S. Alginate hydrogel-polyvinyl alcohol/silk fibroin/magnesium hydroxide nanorods: A novel scaffold with biological and antibacterial activity and improved mechanical properties. Int. J. Biol. Macromol. 2020, 162, 1959–1971. [Google Scholar] [CrossRef]
- Shuai, C.; Guo, W.; Gao, C.; Yang, Y.; Wu, P.; Feng, P. An nMgO containing scaffold: Antibacterial activity, degradation properties and cell responses. Int. J. Bioprinting 2018, 4, 120. [Google Scholar] [CrossRef] [PubMed]
- Zhao, N.; Workman, B.; Zhu, D. Endothelialization of Novel Magnesium-Rare Earth Alloys with Fluoride and Collagen Coating. Int. J. Mol. Sci. 2014, 15, 5263–5276. [Google Scholar] [CrossRef]
- Jeong, D.-W.; Park, W.; Bedair, T.M.; Kang, E.Y.; Kim, I.H.; Park, D.S.; Sim, D.S.; Hong, Y.J.; Koh, W.-G.; Jeong, M.H.; et al. Augmented re-endothelialization and anti-inflammation of coronary drug-eluting stent by abluminal coating with magnesium hydroxide. Biomater. Sci. 2019, 7, 2499–2510. [Google Scholar] [CrossRef] [PubMed]
- Yao, H.; Xu, J.; Wang, J.; Zhang, Y.; Zheng, N.; Yue, J.; Mi, J.; Zheng, L.; Dai, B.; Huang, W.; et al. Combination of magnesium ions and vitamin C alleviates synovitis and osteophyte formation in osteoarthritis of mice. Bioact. Mater. 2021, 6, 1341–1352. [Google Scholar] [CrossRef] [PubMed]








| Classifications | Materials | Advantages | Disadvantages | Brand |
|---|---|---|---|---|
| Non-biodegradable organic stent | Polyethylene (PE) Polyurethane (PU) Polytetrafluoroethylene (PTFE) |
|
| Percuflex™/Biliary stent Zaontz/Ureteral stent Firlit-Kluge/Ureteral stent |
| Non-biodegradable metal stent | Stainless steel Nickel–titanium alloys |
|
| EUROLIMUS™/Coronary stent Rontis Medical-Abrax™/Coronary stent EndoMAXX®/Oesophageal stent |
| Biodegradable organic stents | Polycaprolactone (PCL) Polylactic acid (PLA) |
|
| ARCHIMEDES™/Biliary stent Igaki–Tamai/Coronary stent ReZolve/Coronary stent |
| Biodegradable metal stents | Magnesium (Mg) Iron (Fe) Zinc (Zn) |
|
| Magmaris®/Coronary stent UNITY-B™/Biliary stent |
| Material | Composition | Experimental Animal | Parenting Type | Implant Part | Time of Stent Integrity Failure (d) | Degradation Cycle (d) |
|---|---|---|---|---|---|---|
| AZ21 | Mg-Al-Zn-Mn | Pig | Coronary stent | Coronary artery | 35 | 56 |
| WE43 | Mg-Y-RE-Zr | Pig | Coronary stent | Coronary artery | 28 | 56 |
| JDBM | Mg-Nd-Zn-Zr | Pig | Coronary stent | Coronary artery | 90 | 180 |
| AZ31 | Mg-Al-Zn-Mn | Rabbit | Intravascular stent | Carotid artery | 60–90 | 120 |
| JDBM | Mg-Nd-Zn-Zr | Rabbit | Intravascular stent | Carotid artery | 90 | 180 |
| JDBM | Mg-Nd-Zn-Zr | Dog | Biliary stent | Biliary tract | 30 | 60 |
| AZ31B | Mg-Al-Zn-Mn | Dog | Biliary stent | Biliary tract | 60 | 90 |
| AZ31 | Mg-Al-Zn-Mn | Rabbit | Biliary stent | Biliary tract | 90 | 180 |
| JDBM | Mg-Nd-Zn-Zr | Rabbit | Tracheal stent | Trachea | / | 60 |
| JDBM | Mg-Nd-Zn-Zr | Rabbit | Esophageal stent | Esophagus | / | 84 |
| AZ31 | Mg-Al-Zn-Mn | Rabbit | Esophageal stent | Esophagus | / | >70 |
| ZJ41 | Mg-Zn-Sr | Pig | Urethral stent | Urethra | 49 | 84 |
| WE42 | Mg-Zn-Y-Nd | Rabbit | Intestinal stent | Intestinum tenue | 8 | 14 |
| Product | Material | Alloy Composition | Coating | Coating Thickness (μm) | Drug | Application Area | Strut Thickness (μm) | Stent Design |
|---|---|---|---|---|---|---|---|---|
| AMS-1 | WE31 | Mg-Nd-Zn-Zr | / | / | Cardiovascular | 80 × 165 | 4-crown 4-link | |
| AMS-2 | WE31 | Mg-Nd-Zn-Zr | / | / | Cardiovascular | 130 × 120 | 6-crown 3-link | |
| AMS-3 (DREAMS-1G) | WE31 | Mg-Nd-Zn-Zr | PLGA | 1 | Paclitaxel (0.07 μg/mm) | Cardiovascular | 130 × 120 | 6-crown 3-link |
| DREAMS-2G | WE31 | Mg-Nd-Zn-Zr | PLLA | 7 | Sirolimus (1.4 µg/mm) | Cardiovascular | 150 × 150 | 6-crown 2-link |
| UNITY-B™ | MgNdMn21 | Mg-Nd-Mn | / | / | Biliary | / | Y shaped |
Disclaimer/Publisher’s Note: The statements, opinions and data contained in all publications are solely those of the individual author(s) and contributor(s) and not of MDPI and/or the editor(s). MDPI and/or the editor(s) disclaim responsibility for any injury to people or property resulting from any ideas, methods, instructions or products referred to in the content. |
© 2023 by the authors. Licensee MDPI, Basel, Switzerland. This article is an open access article distributed under the terms and conditions of the Creative Commons Attribution (CC BY) license (https://creativecommons.org/licenses/by/4.0/).
Share and Cite
Chen, X.; Xia, Y.; Shen, S.; Wang, C.; Zan, R.; Yu, H.; Yang, S.; Zheng, X.; Yang, J.; Suo, T.; et al. Research on the Current Application Status of Magnesium Metal Stents in Human Luminal Cavities. J. Funct. Biomater. 2023, 14, 462. https://doi.org/10.3390/jfb14090462
Chen X, Xia Y, Shen S, Wang C, Zan R, Yu H, Yang S, Zheng X, Yang J, Suo T, et al. Research on the Current Application Status of Magnesium Metal Stents in Human Luminal Cavities. Journal of Functional Biomaterials. 2023; 14(9):462. https://doi.org/10.3390/jfb14090462
Chicago/Turabian StyleChen, Xiang, Yan Xia, Sheng Shen, Chunyan Wang, Rui Zan, Han Yu, Shi Yang, Xiaohong Zheng, Jiankang Yang, Tao Suo, and et al. 2023. "Research on the Current Application Status of Magnesium Metal Stents in Human Luminal Cavities" Journal of Functional Biomaterials 14, no. 9: 462. https://doi.org/10.3390/jfb14090462
APA StyleChen, X., Xia, Y., Shen, S., Wang, C., Zan, R., Yu, H., Yang, S., Zheng, X., Yang, J., Suo, T., Gu, Y., & Zhang, X. (2023). Research on the Current Application Status of Magnesium Metal Stents in Human Luminal Cavities. Journal of Functional Biomaterials, 14(9), 462. https://doi.org/10.3390/jfb14090462
