Evaluation of Gelatin/Hyaluronic Acid-Generated Bridging in a 3D-Printed Titanium Cage for Bone Regeneration
Abstract
:1. Introduction
2. Materials and Methods
2.1. Materials
2.2. Sample Preparation
2.3. Surface Morphology
2.4. Mechanical Properties
2.5. In Vitro Biocompatibility
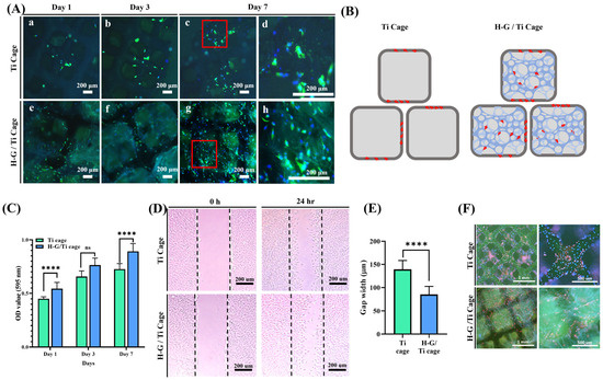
2.6. Cell Migration
2.7. RNA Expression
2.8. In Vivo Biocompatibility
2.9. Micro-CT Analysis
2.10. Histological Analysis
2.11. Statistical Analysis
3. Results
3.1. Morphologies and Micro-Structure Analysis
3.2. Mechanical Properties
3.3. Cytocompatibility
3.4. Osteogenic Differentiation
3.5. Micro-CT Analysis
3.6. In Vivo Histological Analysis
4. Discussion
5. Conclusions
Author Contributions
Funding
Institutional Review Board Statement
Data Availability Statement
Conflicts of Interest
References
- Guo, A.X.; Cheng, L.; Zhan, S.; Zhang, S.; Xiong, W.; Wang, Z.; Wang, G.; Cao, S.C. Biomedical applications of the powder-based 3D printed titanium alloys: A review. J. Mater. Sci. Technol. 2022, 125, 252–264. [Google Scholar] [CrossRef]
- Le, B.Q.; Nurcombe, V.; Cool, S.M.; Van Blitterswijk, C.A.; De Boer, J.; LaPointe, V.L.S. The components of bone and what they can teach us about regeneration. Materials 2017, 11, 14. [Google Scholar] [CrossRef] [PubMed]
- Davis, R.; Singh, A.; Jackson, M.J.; Coelho, R.T.; Prakash, D.; Charalambous, C.P.; Ahmed, W.; da Silva, L.R.R.; Lawrence, A.A. A comprehensive review on metallic implant biomaterials and their subtractive manufacturing. Int. J. Adv. Manuf. Technol. 2022, 120, 1473–1530. [Google Scholar] [CrossRef] [PubMed]
- Larimian, T.; Borkar, T. Additive manufacturing of in situ metal matrix composites. In Additive Manufacturing of Emerging Materials; Springer: Cham, Switzerland, 2019; pp. 1–28. [Google Scholar]
- Cai, C.; Radoslaw, C.; Zhang, J.; Yan, Q.; Wen, S.; Song, B.; Shi, Y. In-situ preparation and formation of TiB/Ti-6Al-4V nanocomposite via laser additive manufacturing: Microstructure evolution and tribological behavior. Powder Technol. 2019, 342, 73–84. [Google Scholar] [CrossRef]
- Mukherjee, S.; Dhara, S.; Saha, P. Design and Additive Manufacturing of Acetabular Implant with Continuously Graded Porosity. Bioengineering 2023, 10, 675. [Google Scholar] [CrossRef] [PubMed]
- Xu, X.; Lu, Y.; Li, S.; Guo, S.; He, M.; Luo, K.; Lin, J. Copper-modified Ti6Al4V alloy fabricated by selective laser melting with pro-angiogenic and anti-inflammatory properties for potential guided bone regeneration applications. Mater. Sci. Eng. C 2018, 90, 198–210. [Google Scholar] [CrossRef]
- Bello, A.B.; Kim, D.; Kim, D.; Park, H.; Lee, S.-H. Engineering and functionalization of gelatin biomaterials: From cell culture to medical applications. Tissue Eng. Part B Rev. 2020, 26, 164–180. [Google Scholar] [CrossRef]
- Lukin, I.; Erezuma, I.; Maeso, L.; Zarate, J.; Desimone, M.F.; Al-Tel, T.H.; Dolatshahi-Pirouz, A.; Orive, G. Progress in gelatin as biomaterial for tissue engineering. Pharmaceutics 2022, 14, 1177. [Google Scholar] [CrossRef]
- Hoang Thi, T.T.; Lee, J.S.; Lee, Y.; Park, K.M.; Park, K.D. Enhanced cellular activity in gelatin-poly (ethylene glycol) hydrogels without compromising gel stiffness. Macromol. Biosci. 2016, 16, 334–340. [Google Scholar] [CrossRef]
- Wang, F.; Li, Y.; Shen, Y.; Wang, A.; Wang, S.; Xie, T. The functions and applications of RGD in tumor therapy and tissue engineering. Int. J. Mol. Sci. 2013, 14, 13447–13462. [Google Scholar] [CrossRef]
- Echave, M.; Sánchez, P.; Pedraz, J.; Orive, G. Progress of gelatin-based 3D approaches for bone regeneration. J. Drug Deliv. Sci. Technol. 2017, 42, 63–74. [Google Scholar] [CrossRef]
- Echave, M.C.; Hernáez-Moya, R.; Iturriaga, L.; Pedraz, J.L.; Lakshminarayanan, R.; Dolatshahi-Pirouz, A.; Taebnia, N.; Orive, G. Recent advances in gelatin-based therapeutics. Expert. Opin. Biol. Ther. 2019, 19, 773–779. [Google Scholar] [CrossRef]
- Schanté, C.E.; Zuber, G.; Herlin, C.; Vandamme, T.F. Chemical modifications of hyaluronic acid for the synthesis of derivatives for a broad range of biomedical applications. Carbohydr. Polym. 2011, 85, 469–489. [Google Scholar] [CrossRef]
- Zheng, Z.; Patel, M.; Patel, R. Hyaluronic acid-based materials for bone regeneration: A review. React. Funct. Polym. 2022, 171, 105151. [Google Scholar] [CrossRef]
- Snetkov, P.; Zakharova, K.; Morozkina, S.; Olekhnovich, R.; Uspenskaya, M. Hyaluronic acid: The influence of molecular weight on structural, physical, physico-chemical, and degradable properties of biopolymer. Polymers 2020, 12, 1800. [Google Scholar] [CrossRef] [PubMed]
- Zou, L.; Zou, X.; Chen, L.; Li, H.; Mygind, T.; Kassem, M.; Bünger, C. Effect of hyaluronan on osteogenic differentiation of porcine bone marrow stromal cells in vitro. J. Orthop. Res. 2008, 26, 713–720. [Google Scholar] [CrossRef]
- Sasaki, T.; Watanabe, C. Stimulation of osteoinduction in bone wound healing by high-molecular hyaluronic acid. Bone 1995, 16, 9–15. [Google Scholar] [CrossRef] [PubMed]
- Diker, N.; Koroglu, T.; Gulsever, S.; Akcay, E.Y.; Oguz, Y. Effects of hyaluronic acid and alloplastic bone graft combination on bone regeneration. Int. J. Oral. Maxillofac. Surg. 2015, 44, e55. [Google Scholar] [CrossRef]
- Van Vlierberghe, S.; Dubruel, P.; Schacht, E. Biopolymer-based hydrogels as scaffolds for tissue engineering applications: A review. Biomacromolecules 2011, 12, 1387–1408. [Google Scholar] [CrossRef]
- Li, K.; Tao, B.; Tian, H.; Wu, J.; Huang, K.; Yan, C.; Chen, S.; Guo, A.; Jiang, D. Titanium implants with antiaging effect to repair senile osteoporosis fracture. Mater. Des. 2023, 232, 112071. [Google Scholar] [CrossRef]
- Gu, Y.; Liu, Y.; Jacobs, R.; Wei, L.; Sun, Y.; Tian, L.; Liu, Y.; Politis, C. BMP-2 incorporated into a biomimetic coating on 3D-printed titanium scaffold promotes mandibular bicortical bone formation in a beagle dog model. Mater. Des. 2023, 228, 111849. [Google Scholar] [CrossRef]
- Shen, Y.; Wang, K.; Wu, W.; Feng, W.; Chen, J.; Gao, Q. A strontium/vancomycin composite coating on titanium implants for preventing bacterial infection and improving osseointegration. Mater. Des. 2023, 231, 112032. [Google Scholar] [CrossRef]
- Park, S.-S.; Farwa, U.; Park, I.; Moon, B.-G.; Im, S.-B.; Lee, B.-T. In-vivo bone remodeling potential of Sr-d-Ca-P/PLLA-HAp coated biodegradable ZK60 alloy bone plate. Mater. Today Bio 2023, 18, 100533. [Google Scholar] [CrossRef] [PubMed]
- Van der Stok, J.; Wang, H.; Amin Yavari, S.; Siebelt, M.; Sandker, M.; Waarsing, J.H.; Verhaar, J.A.; Jahr, H.; Zadpoor, A.A.; Leeuwenburgh, S.C.; et al. Enhanced bone regeneration of cortical segmental bone defects using porous titanium scaffolds incorporated with colloidal gelatin gels for time- and dose-controlled delivery of dual growth factors. Tissue Eng. Part A 2013, 19, 2605–2614. [Google Scholar] [CrossRef]
- Yin, B.; Xue, B.; Wu, Z.; Ma, J.; Wang, K. A novel hybrid 3D-printed titanium scaffold for osteogenesis in a rabbit calvarial defect model. Am. J. Transl. Res. 2018, 10, 474–482. [Google Scholar]
- Maeda, T.; Matsunuma, A.; Kurahashi, I.; Yanagawa, T.; Yoshida, H.; Horiuchi, N. Induction of osteoblast differentiation indices by statins in MC3T3-E1 cells. J. Cell Biochem. 2004, 92, 458–471. [Google Scholar] [CrossRef]
- Komori, T. Regulation of Proliferation, Differentiation and Functions of Osteoblasts by Runx2. Int. J. Mol. Sci. 2019, 20, 1694. [Google Scholar] [CrossRef]







| Gene | Sequence |
|---|---|
| mGapdh F | tctcctgcgacttcaaca |
| mGapdh R | ctgtagccgtattcattgtc |
| mCol F | tgctgcctcaaataccctttct |
| mCol R | tggcgtatgggatgaagtattg |
| mALP F | gggactggtactcggataac |
| mALP R | ccagttcgtattccacatc |
| mRunx2 F | agaagagccaggcaggtgctt |
| mRunx2 R | ttcgtgggttggagaagcg |
| mOCN F | gcttaaccctgcttgtga |
| mOCN R | tcctaaatagtgataccgta |
Disclaimer/Publisher’s Note: The statements, opinions and data contained in all publications are solely those of the individual author(s) and contributor(s) and not of MDPI and/or the editor(s). MDPI and/or the editor(s) disclaim responsibility for any injury to people or property resulting from any ideas, methods, instructions or products referred to in the content. |
© 2023 by the authors. Licensee MDPI, Basel, Switzerland. This article is an open access article distributed under the terms and conditions of the Creative Commons Attribution (CC BY) license (https://creativecommons.org/licenses/by/4.0/).
Share and Cite
Park, S.-S.; Farwa, U.; Hossain, M.; Im, S.; Lee, B.-T. Evaluation of Gelatin/Hyaluronic Acid-Generated Bridging in a 3D-Printed Titanium Cage for Bone Regeneration. J. Funct. Biomater. 2023, 14, 562. https://doi.org/10.3390/jfb14120562
Park S-S, Farwa U, Hossain M, Im S, Lee B-T. Evaluation of Gelatin/Hyaluronic Acid-Generated Bridging in a 3D-Printed Titanium Cage for Bone Regeneration. Journal of Functional Biomaterials. 2023; 14(12):562. https://doi.org/10.3390/jfb14120562
Chicago/Turabian StylePark, Seong-Su, Ume Farwa, Mosharraf Hossain, Soobin Im, and Byong-Taek Lee. 2023. "Evaluation of Gelatin/Hyaluronic Acid-Generated Bridging in a 3D-Printed Titanium Cage for Bone Regeneration" Journal of Functional Biomaterials 14, no. 12: 562. https://doi.org/10.3390/jfb14120562
APA StylePark, S.-S., Farwa, U., Hossain, M., Im, S., & Lee, B.-T. (2023). Evaluation of Gelatin/Hyaluronic Acid-Generated Bridging in a 3D-Printed Titanium Cage for Bone Regeneration. Journal of Functional Biomaterials, 14(12), 562. https://doi.org/10.3390/jfb14120562

