Musculoskeletal Biomaterials: Stimulated and Synergized with Low Intensity Pulsed Ultrasound
Abstract
1. Introduction
2. Bone Regeneration
2.1. Bioceramics
2.2. Metals
2.3. Sponge- or Hydrogel-Based Composites
2.4. GBR/GTR and Xenograft
2.5. Polymers or Microbubbles
| No | Biomaterials | Constituent | Evidence In Vitro | Evidence In Vivo | Ref. | |||||||||
|---|---|---|---|---|---|---|---|---|---|---|---|---|---|---|
| Cell | Prolif | Adhes | Migra | Osteog Differ | Animal | Osteo-ind | Osteo-cond | Osseo-int | Angio-ge | |||||
| 1 | Bioceramics | TCP | / | / | / | / | / | / | Rabbit | + | / | / | + | [48] |
| 2 | Bioceramics | Hydroxyapatite | MC3T3-E1 | / | / | + | + | / | Rabbit | + | + | / | / | [50] |
| 3 | Metals | Titanium | / | / | / | / | / | / | Rabbit | / | / | + | / | [55] |
| 4 | Polymers | ePTFE | / | / | / | / | / | / | Dog | + | / | / | / | [73] |
| 5 | Metals | Titanium | / | / | / | / | / | / | Rat | + | / | / | / | [75] |
| 6 | Polymers | PCL/F127 | / | / | / | / | / | / | Rat | + | + | / | / | [74] |
| 7 | Metals | Titanium | MG63 | + | + | / | + | / | Rabbit | + | / | + | / | [56] |
| 8 | Composites | Bio Gide®/autogenous bone graft | / | / | / | / | / | / | Dog | + | / | / | / | [76] |
| 9 | Composites | raBMSCs/TCP | / | / | / | / | / | / | Rat | + | / | / | + | [49] |
| 10 | Composites | Sim@ACS | / | / | / | / | / | / | Rabbit | + | / | / | / | [65] |
| 11 | Hydrogel | RGD–OSA/NSC | hBMSCs | + | + | / | + | Vascul | / | / | / | / | / | [71] |
| 12 | Composites | rhBMP-2@ACS | / | / | / | / | / | / | Rat | + | / | / | / | [66] |
| 13 | Composites | Atelocollagen/nanohydroxyapatite | hADSCs | / | / | / | + | / | Mouse | + | / | / | / | [51] |
| 14 | Bioceramics | Silicon carbide | MC3T3-E1 | + | + | + | + | / | / | / | / | / | / | [53] |
| 15 | Composites | PEGDA-RGDS-nHA | hBMSCs | + | + | / | + | / | / | / | / | / | / | [52] |
| 16 | Hydrogel | Collagen I | MC3T3 | - | / | / | + | / | / | / | / | / | / | [69] |
| 17 | Metals | Titanium | / | / | / | / | / | / | Rabbit | + | / | / | / | [54] |
| 18 | Composites | MgHA/Col I | hMSCs | + | / | / | + | / | / | / | / | / | / | [67] |
| 19 | Metals | Ti6Al4V | MC3T3-E1 | - | - | / | + | / | Rabbit | + | + | / | / | [57] |
| 20 | Polymer | PLLA | / | / | / | / | / | / | Rabbit | + | / | / | / | [81] |
| 21 | Bioceramics | OsteoBoneTM | DFCs | / | + | / | + | / | Mouse | / | / | / | + | [29] |
| 22 | Xenograft | Trabecular bone | MC3T3 | - | / | / | + | / | / | / | / | / | / | [77] |
| 23 | Composites | Collagen | dPDLCS | / | / | / | + | / | Dog | + | / | / | / | [72] |
| 24 | Composites | LMBs + PLA | hBMSCs | + | / | / | + | / | / | / | / | / | / | [80] |
| 25 | Metals | Ti6Al4V | MG63 | + | + | / | + | / | / | / | / | / | / | [33] |
| 26 | Metals | Ti6Al4V | MC3T3-E1 | - | / | / | + | / | Rabbit | + | + | / | / | [58] |
| 27 | Metals | BaTiO3/Ti6Al4V | rbBMSCs | + | + | / | + | / | Rabbit | + | / | + | / | [59] |
| 28 | Metals | BaTiO3/Ti6Al4V | raBMSCs | / | / | / | + | / | Sheep | + | + | + | / | [60] |
| 29 | Metals | BaTiO3/Ti6Al4V | raBMSCs | + | + | / | + | / | / | / | / | / | / | [28] |
| 30 | Metals | BaTiO3/TC4 | MC3T3-E1 | + | + | + | + | / | / | / | / | / | / | [34] |
| 31 | Metals | BaTiO3/Ti6Al4V | RAW264.7 MC-3T3 | / | / | + | + | Polari | Rat Sheep | + | + | + | / | [61] |
| 32 | Composites | Carboxymethyl cellulose | MC3T3-E1 | + | / | + | + | / | / | / | / | / | / | [83] |
| 33 | Composites | cRGD-NBs | mBMSCs | / | / | / | + | / | / | / | / | / | / | [78] |
| 34 | Composites | PLGA/TCP | raBMSCs | + | + | / | + | / | / | / | / | / | / | [82] |
| 35 | Hydrogel | Collagen I | / | / | / | / | / | / | Rat | + | / | / | / | [68] |
3. Spinal Fusion
| No | Biomaterials | Constituent | Evidence In Vitro | Evidence In Vivo | Ref. | ||||||||
|---|---|---|---|---|---|---|---|---|---|---|---|---|---|
| Cell | Prolif | Migra | Polari | Animal | CGRP Innerv | Osteo-ind | Osteo-cond | Osseo-int | Angio-ge | ||||
| 1 | Autograft | AIBG | / | / | / | / | Dog | / | + | / | / | / | [88] |
| 2 | Autograft | MPBG | / | / | / | / | Rabbit | / | + | / | / | / | [89] |
| 3 | Bioceramics | HA | / | / | / | / | Rabbit | / | + | + | / | / | [93] |
| 4 | Composites | BMP4/PDLA | / | / | / | / | Rabbit | + | + | / | / | / | [102] |
| 5 | Composites | DFDBA | / | / | / | / | Rat | + | + | / | / | / | [103] |
| 6 | Bioceramics | TCP | / | / | / | / | Rabbit | / | + | + | + | / | [92] |
| 7 | Autograft | LCBG | / | / | / | / | Rabbit | / | + | / | / | / | [90] |
| 8 | Autograft | AIBG | / | / | / | / | Rabbit | / | + | / | / | / | [94] |
| 9 | Autograft | AIBG | / | / | / | / | Rabbit # | / | + | / | / | / | [91] |
| 10 | Allograft | DFDBA | / | / | / | / | Rat | / | + | / | / | + | [95] |
| 11 | Allograft | DFDBA | MG63 | + | + | / | Rat | / | + | / | / | / | [96] |
| 12 | Allograft | DFDBA | Raw264.7, BMDM | / | / | + | Rat | / | + | / | / | / | [97] |
4. Osteonecrosis/Osteolysis
5. Cartilage Repair
| No | Biomaterials | Constituent | Evidence In Vitro | Evidence In Vivo | Ref. | |||||
|---|---|---|---|---|---|---|---|---|---|---|
| Cell | Prolif | Chondr Differ | Animal | Chondrogen | Osteo-ind | Angio-ge | ||||
| 1 | Composites | C-CAG | / | / | / | Rabbit | + | / | + | [115] |
| 2 | Composites | LPMBs + PEG-DA | hMSCs | + | + | / | / | / | / | [120] |
| 3 | Composites | Four-layers scaffold | / | / | / | Rabbit | + | + | + | [114] |
| 4 | Composites | L-rapa | Human Chondrocyte | - | + | Pig | + | / | / | [116] |
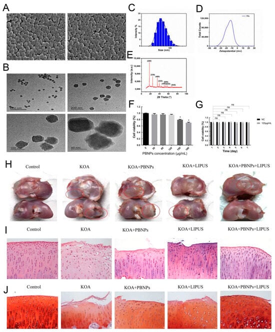
| 5 | Nanoparticles | PBNPs | Rabbit Chondrocyte | # | / | Rabbit | + | / | / | [119] |
6. Bone–Ligament or Bone–Tendon Repair
| No | Biomaterials | Constituent | Evidence In Vitro | Evidence In Vivo | Ref. | |||||||
|---|---|---|---|---|---|---|---|---|---|---|---|---|
| Cell | Prolif | Adhes | Osteog Differ | Animal | Osteoind | Bone Rem | Interf Heal | |||||
| 1 | Bone-Ligament | Polymer | PET | MC3T3-E1 | + | + | + | Rabbit | + | / | + | [121] |
| 2 | Bone-Tendon | Lipidosome | Lipo clodro, Lipo, | / | / | / | / | Mouse | + | / | + | [122] |
| 3 | Bone-Tendon | Fibrin | ADSCs@Fib | / | / | / | / | Rabbit | + | + | + | [125] |
7. Nerve Repair
| No | Biomaterials | Constituent | Evidence In Vitro | Evidence In Vivo | Ref. | |||
|---|---|---|---|---|---|---|---|---|
| Cell | Proliferation | Animal | Nerve Regeneration | Angiogenesis | ||||
| 1 | Composites | iPSCs-NCSCs@PLLA | / | / | Rat | + | + | [133] |
| 2 | Autograft | Autograft Nerve | / | / | Rat | + | / | [130] |
| 3 | Composites | iPSCs-NCSCs/PFTBA/GDF5A@ADNC | / | / | Rat | + | / | [134] |
| 4 | Composites | PCL/F127 | / | / | Rat | + | / | [135] |
| 5 | Composites | NGF@PCL/F127 | / | / | Rat | + | / | [136] |
| 6 | Composites | SC@PLGA | / | / | Rat | + | / | [132] |
| 7 | Composites | SC@PLGA | Schwann | + | Rat | + | / | [131] |
8. LIPUS Parameters
9. Conclusions and Future Perspective
Author Contributions
Funding
Institutional Review Board Statement
Informed Consent Statement
Data Availability Statement
Conflicts of Interest
References
- Dukle, A.; Murugan, D.; Nathanael, A.J.; Rangasamy, L.; Oh, T.-H. Can 3D-Printed Bioactive Glasses Be the Future of Bone Tissue Engineering? Polymers 2022, 14, 1627. [Google Scholar] [CrossRef] [PubMed]
- Bose, S.; Sarkar, N. Natural medicinal compounds in bone tissue engineering. Trends Biotechnol. 2020, 38, 404–417. [Google Scholar] [CrossRef] [PubMed]
- Koons, G.L.; Diba, M.; Mikos, A.G. Materials design for bone-tissue engineering. Nat. Rev. Mater. 2020, 5, 584–603. [Google Scholar] [CrossRef]
- Zhang, K.; Fan, Y.; Dunne, N.; Li, X. Effect of microporosity on scaffolds for bone tissue engineering. Regen. Biomater. 2018, 5, 115–124. [Google Scholar] [CrossRef]
- Xue, X.; Hu, Y.; Wang, S.; Chen, X.; Jiang, Y.; Su, J. Fabrication of physical and chemical crosslinked hydrogels for bone tissue engineering. Bioact. Mater. 2021, 12, 327–339. [Google Scholar] [CrossRef]
- Hao, Z.; Song, Z.; Huang, J.; Huang, K.; Panetta, A.; Gu, Z.; Wu, J. The scaffold microenvironment for stem cell based bone tissue engineering. Biomater. Sci. 2017, 5, 1382–1392. [Google Scholar] [CrossRef]
- Liu, Z.; Li, Y.; Yang, J.; Huang, J.; Luo, C.; Zhang, J.; Yan, W.; Ao, Y. Bone morphogenetic protein 9 enhances osteogenic and angiogenic responses of human amniotic mesenchymal stem cells cocultured with umbilical vein endothelial cells through the PI3K/AKT/m-TOR signaling pathway. Aging 2021, 13, 24829. [Google Scholar] [CrossRef]
- Wang, X.-D.; Li, S.-Y.; Zhang, S.-J.; Gupta, A.; Zhang, C.-P.; Wang, L. The neural system regulates bone homeostasis via mesenchymal stem cells: A translational approach. Theranostics 2020, 10, 4839. [Google Scholar] [CrossRef]
- Sun, S.; Diggins, N.H.; Gunderson, Z.J.; Fehrenbacher, J.C.; White, F.A.; Kacena, M.A. No pain, no gain? The effects of pain-promoting neuropeptides and neurotrophins on fracture healing. Bone 2020, 131, 115109. [Google Scholar] [CrossRef]
- D’Alessandro, D.; Ricci, C.; Milazzo, M.; Strangis, G.; Forli, F.; Buda, G.; Petrini, M.; Berrettini, S.; Uddin, M.J.; Danti, S. Piezoelectric Signals in Vascularized Bone Regeneration. Biomolecules 2021, 11, 1731. [Google Scholar] [CrossRef]
- Massari, L.; Benazzo, F.; Falez, F.; Perugia, D.; Pietrogrande, L.; Setti, S.; Osti, R.; Vaienti, E.; Ruosi, C.; Cadossi, R. Biophysical stimulation of bone and cartilage: State of the art and future perspectives. Int. Orthop. 2019, 43, 539–551. [Google Scholar] [CrossRef] [PubMed]
- Fontana, F.; Iberite, F.; Cafarelli, A.; Aliperta, A.; Baldi, G.; Gabusi, E.; Dolzani, P.; Cristino, S.; Lisignoli, G.; Pratellesi, T. Development and validation of low-intensity pulsed ultrasound systems for highly controlled in vitro cell stimulation. Ultrasonics 2021, 116, 106495. [Google Scholar] [CrossRef] [PubMed]
- Xia, P.; Shi, Y.; Wang, X.; Li, X. Advances in the application of low-intensity pulsed ultrasound to mesenchymal stem cells. Stem Cell Res. Ther. 2022, 13, 214. [Google Scholar] [CrossRef]
- Harrison, A.; Lin, S.; Pounder, N.; Mikuni-Takagaki, Y. Mode & mechanism of low intensity pulsed ultrasound (LIPUS) in fracture repair. Ultrasonics 2016, 71, 45–52. [Google Scholar]
- Jiang, X.; Savchenko, O.; Li, Y.; Qi, S.; Yang, T.; Zhang, W.; Chen, J. A review of low-intensity pulsed ultrasound for therapeutic applications. IEEE Trans. Biomed. Eng. 2018, 66, 2704–2718. [Google Scholar] [CrossRef]
- Padilla, F.; Puts, R.; Vico, L.; Raum, K. Stimulation of bone repair with ultrasound: A review of the possible mechanic effects. Ultrasonics 2014, 54, 1125–1145. [Google Scholar] [CrossRef]
- Li, Y.; Li, W.; Liu, X.; Liu, X.; Zhu, B.; Guo, S.; Wang, C.; Wang, D.; Li, S.; Zhang, Z. Effects of Low-Intensity Pulsed Ultrasound in Tendon Injuries. J. Ultrasound Med. Off. J. Am. Inst. Ultrasound Med. 2023, 42, 1923–1939. [Google Scholar] [CrossRef]
- Pereira, L.F.; Fontes-Pereira, A.J.; de Albuquerque Pereira, W.C. Influence of Low-Intensity Pulsed Ultrasound Parameters on the Bone Mineral Density in Rat Model: A Systematic Review. Ultrasound Med. Biol. 2023, 49, 1687–1698. [Google Scholar] [CrossRef]
- Takase, K.; Fukui, T.; Oe, K.; Sawauchi, K.; Yoshikawa, R.; Yamamoto, Y.; Hayashi, S.; Matsumoto, T.; Kuroda, R.; Niikura, T. Effect of low-intensity pulsed ultrasound on osteogenic differentiation of human induced membrane-derived cells in Masquelet technique. Injury 2023, 54, 1444–1450. [Google Scholar] [CrossRef]
- Cheng, H.; Chiu, W.; Lai, Y.; Truong, T.; Lee, P.; Huang, C. High-frequency noncontact low-intensity pulsed ultrasound modulates Ca-dependent transcription factors contributing to cell migration. Ultrasonics 2023, 127, 106852. [Google Scholar] [CrossRef]
- Fu, S.; Lan, Y.; Wang, G.; Bao, D.; Qin, B.; Zheng, Q.; Liu, H.; Wong, V. External stimulation: A potential therapeutic strategy for tendon-bone healing. Front. Bioeng. Biotechnol. 2023, 11, 1150290. [Google Scholar] [CrossRef] [PubMed]
- Tang, L.; Guo, H.; Wang, K.; Zhou, Y.; Wu, T.; Fan, X.; Guo, J.; Sun, L.; Ta, D. Low-intensity pulsed ultrasound enhances the positive effects of high-intensity treadmill exercise on bone in rats. J. Bone Miner. Metab. 2023, 41, 592–605. [Google Scholar] [CrossRef] [PubMed]
- Palanisamy, P.; Alam, M.; Li, S.; Chow, S.; Zheng, Y. Low-Intensity Pulsed Ultrasound Stimulation for Bone Fractures Healing: A Review. J. Ultrasound Med. Off. J. Am. Inst. Ultrasound Med. 2022, 41, 547–563. [Google Scholar] [CrossRef] [PubMed]
- Zhou, X.; Sun, S.; Chen, Y.; Liu, C.; Li, D.; Cheng, Q.; He, M.; Li, Y.; Xu, K.; Ta, D. Pulsed frequency modulated ultrasound promotes therapeutic effects of osteoporosis induced by ovarian failure in mice. Ultrasonics 2023, 132, 106973. [Google Scholar] [CrossRef] [PubMed]
- Xu, Z.; Li, S.; Wan, L.; Hu, J.; Lu, H.; Zhang, T. Role of low-intensity pulsed ultrasound in regulating macrophage polarization to accelerate tendon-bone interface repair. J. Orthop. Res. Off. Publ. Orthop. Res. Soc. 2023, 41, 919–929. [Google Scholar] [CrossRef]
- Qin, H.; Du, L.; Luo, Z.; He, Z.; Wang, Q.; Chen, S.; Zhu, Y. The therapeutic effects of low-intensity pulsed ultrasound in musculoskeletal soft tissue injuries: Focusing on the molecular mechanism. Front. Bioeng. Biotechnol. 2022, 10, 1080430. [Google Scholar] [CrossRef]
- Raza, H.; Saltaji, H.; Kaur, H.; Flores-Mir, C.; El-Bialy, T. Effect of Low-Intensity Pulsed Ultrasound on Distraction Osteogenesis Treatment Time: A Meta-analysis of Randomized Clinical Trials. J. Ultrasound Med. 2016, 35, 349–358. [Google Scholar] [CrossRef]
- Chen, J.; Li, S.; Jiao, Y.; Li, J.; Li, Y.; Hao, Y.-l.; Zuo, Y. In Vitro Study on the Piezodynamic Therapy with a BaTiO3-Coating Titanium Scaffold under Low-Intensity Pulsed Ultrasound Stimulation. ACS Appl. Mater. Interfaces 2021, 13, 49542–49555. [Google Scholar] [CrossRef]
- Kuang, Y.; Hu, B.; Xia, Y.; Jiang, D.; Huang, H.; Song, J. Low-intensity pulsed ultrasound promotes tissue regeneration in rat dental follicle cells in a porous ceramic scaffold. Braz. Oral Res. 2019, 33, e0045. [Google Scholar] [CrossRef]
- Liang, C.; Liu, X.; Yan, Y.; Sun, R.; Li, J.; Geng, W. Effectiveness and Mechanisms of Low-Intensity Pulsed Ultrasound on Osseointegration of Dental Implants and Biological Functions of Bone Marrow Mesenchymal Stem Cells. Stem Cells Int. 2022, 2022, 7397335. [Google Scholar] [CrossRef]
- Mishima, H.; Sugaya, H.; Yoshioka, T.; Wada, H.; Aoto, K.; Hyodo, K.; Tomaru, Y.; Kumagai, H.; Akaogi, H.; Ochiai, N. The Effect of Combined Therapy, Percutaneous Autologous Concentrated Bone Marrow Grafting and Low-Intensity Pulsed Ultrasound (LIPUS), on the Treatment of Non-Unions. J. Orthop. Trauma 2016, 30, S2. [Google Scholar] [CrossRef] [PubMed]
- Zhu, H.; Cai, X.; Lin, T.; Shi, Z.; Yan, S. Low-intensity pulsed ultrasound enhances bone repair in a rabbit model of steroid-associated osteonecrosis. Clin. Orthop. Relat. Res. 2015, 473, 1830–1839. [Google Scholar] [CrossRef] [PubMed]
- Chen, J.; Li, J.; Hu, F.; Zou, Q.; Mei, Q.; Li, S.; Hao, Y.; Hou, W.; Li, J.; Li, Y. Effect of microarc oxidation-treated Ti6Al4V scaffold following low-intensity pulsed ultrasound stimulation on osteogenic cells in vitro. ACS Biomater. Sci. Eng. 2019, 5, 572–581. [Google Scholar] [CrossRef] [PubMed]
- Cai, K.; Jiao, Y.; Quan, Q.; Hao, Y.; Liu, J.; Wu, L. Improved activity of MC3T3-E1 cells by the exciting piezoelectric BaTiO3/TC4 using low-intensity pulsed ultrasound. Bioact. Mater. 2021, 6, 4073–4082. [Google Scholar] [CrossRef]
- Doinikov, A.A. Acoustic radiation forces: Classical theory and recent advances. Recent Res. Dev. Acoust. 2003, 1, 39–67. [Google Scholar]
- Ninomiya, K.; Noda, K.; Ogino, C.; Kuroda, S.-i.; Shimizu, N. Enhanced OH radical generation by dual-frequency ultrasound with TiO2 nanoparticles: Its application to targeted sonodynamic therapy. Ultrason. Sonochem. 2014, 21, 289–294. [Google Scholar] [CrossRef]
- Fan, C.-H.; Lee, Y.-H.; Ho, Y.-J.; Wang, C.-H.; Kang, S.-T.; Yeh, C.-K. Macrophages as drug delivery carriers for acoustic phase-change droplets. Ultrasound Med. Biol. 2018, 44, 1468–1481. [Google Scholar] [CrossRef]
- O’Brien, W.D., Jr. Ultrasound–biophysics mechanisms. Prog. Biophys. Mol. Biol. 2007, 93, 212–255. [Google Scholar] [CrossRef]
- Wu, J.; Nyborg, W.L. Ultrasound, cavitation bubbles and their interaction with cells. Adv. Drug Deliv. Rev. 2008, 60, 1103–1116. [Google Scholar] [CrossRef]
- Ahmed, S.E.; Martins, A.M.; Husseini, G.A. The use of ultrasound to release chemotherapeutic drugs from micelles and liposomes. J. Drug Target. 2015, 23, 16–42. [Google Scholar] [CrossRef]
- Kimmel, E. Cavitation bioeffects. Crit. Rev.™ Biomed. Eng. 2006, 34, 105–161. [Google Scholar] [CrossRef] [PubMed]
- Jin, Z.; Wen, Y.; Hu, Y.; Chen, W.; Zheng, X.; Guo, W.; Wang, T.; Qian, Z.; Su, B.-L.; He, Q. MRI-guided and ultrasound-triggered release of NO by advanced nanomedicine. Nanoscale 2017, 9, 3637–3645. [Google Scholar] [CrossRef] [PubMed]
- Dong, X.; Li, H.; Lingling, E.; Cao, J.; Guo, B. Bioceramic akermanite enhanced vascularization and osteogenic differentiation of human induced pluripotent stem cells in 3D scaffolds in vitro and vivo. RSC Adv. 2019, 9, 25462–25470. [Google Scholar] [CrossRef] [PubMed]
- Vallet-Regí, M.; Ruiz-Hernández, E. Bioceramics: From bone regeneration to cancer nanomedicine. Adv. Mater. 2011, 23, 5177–5218. [Google Scholar] [CrossRef] [PubMed]
- Jin, F.; Cai, Q.; Wang, W.; Fan, X.; Lu, X.; He, N.; Ding, J. The Effect of Stromal-Derived Factor 1α on Osteoinduction Properties of Porous β-Tricalcium Phosphate Bioceramics. BioMed Res. Int. 2021, 2021, 8882355. [Google Scholar] [CrossRef]
- Brunello, G.; Panda, S.; Schiavon, L.; Sivolella, S.; Biasetto, L.; Del Fabbro, M. The impact of bioceramic scaffolds on bone regeneration in preclinical in vivo studies: A systematic review. Materials 2020, 13, 1500. [Google Scholar] [CrossRef]
- Wang, J.; Wang, C.; Jin, K.; Yang, X.; Gao, L.; Yao, C.; Dai, X.; He, J.; Gao, C.; Ye, J. Simultaneous enhancement of vascularization and contact-active antibacterial activity in diopside-based ceramic orbital implants. Mater. Sci. Eng. C 2019, 105, 110036. [Google Scholar] [CrossRef]
- Walsh, W.R.; Langdown, A.J.; Auld, J.W.; Stephens, P.; Yu, Y.; Vizesi, F.; Bruce, W.J.; Pounder, N. Effect of low intensity pulsed ultrasound on healing of an ulna defect filled with a bone graft substitute. J. Biomed. Mater. Res. Part B Appl. Biomater. Off. J. Soc. Biomater. Jpn. Soc. Biomater. Aust. Soc. Biomater. Korean Soc. Biomater. 2008, 86, 74–81. [Google Scholar] [CrossRef]
- Wang, J.; Wang, J.; Asou, Y.; Paul, F.; Shen, H.; Chen, J.; Sotome, S. Low-intensity pulsed ultrasound prompts tissue-engineered bone formation after implantation surgery. Chin. Med. J. 2014, 127, 669–674. [Google Scholar]
- Iwai, T.; Harada, Y.; Imura, K.; Iwabuchi, S.; Murai, J.; Hiramatsu, K.; Myoui, A.; Yoshikawa, H.; Tsumaki, N. Low-intensity pulsed ultrasound increases bone ingrowth into porous hydroxyapatite ceramic. J. Bone Miner. Metab. 2007, 25, 392–399. [Google Scholar] [CrossRef]
- Nagasaki, R.; Mukudai, Y.; Yoshizawa, Y.; Nagasaki, M.; Shiogama, S.; Suzuki, M.; Kondo, S.; Shintani, S.; Shirota, T. A combination of low-intensity pulsed ultrasound and nanohydroxyapatite concordantly enhances osteogenesis of adipose-derived stem cells from buccal fat pad. Cell Med. 2015, 7, 123–131. [Google Scholar] [CrossRef] [PubMed]
- Zhou, X.; Castro, N.J.; Zhu, W.; Cui, H.; Aliabouzar, M.; Sarkar, K.; Zhang, L.G. Improved human bone marrow mesenchymal stem cell osteogenesis in 3D bioprinted tissue scaffolds with low intensity pulsed ultrasound stimulation. Sci. Rep. 2016, 6, 32876. [Google Scholar] [CrossRef] [PubMed]
- Wu, L.; Lin, L.; Qin, Y.-X. Low-Intensity Pulsed Ultrasound on Osteogenesison Porous Titanium Alloy Scaffolds, and early differentiation in a three-dimensional silicon carbide scaffold using low-intensity pulsed ultrasound. Tissue Eng. Part A 2015, 21, 53–61. [Google Scholar] [CrossRef]
- Higuchi, M.; Moroi, A.; Yoshizawa, K.; Kosaka, A.; Ikawa, H.; Iguchi, R.; Saida, Y.; Hotta, A.; Tsutsui, T.; Ueki, K. Comparison between various densities of pore titanium meshes and e-polytetrafluoroethylene (ePTFE) membrane regarding bone regeneration induced by low intensity pulsed ultrasound (LIPUS) in rabbit nasal bone. J. Cranio-Maxillofac. Surg. 2016, 44, 1152–1161. [Google Scholar] [CrossRef]
- Liu, Q.; Liu, X.; Liu, B.; Hu, K.; Zhou, X.; Ding, Y. The effect of low-intensity pulsed ultrasound on the osseointegration of titanium dental implants. Br. J. Oral Maxillofac. Surg. 2012, 50, 244–250. [Google Scholar] [CrossRef] [PubMed]
- Hsu, S.-K.; Huang, W.-T.; Liu, B.-S.; Li, S.-M.; Chen, H.-T.; Chang, C.-J. Effects of near-field ultrasound stimulation on new bone formation and osseointegration of dental titanium implants in vitro and in vivo. Ultrasound Med. Biol. 2011, 37, 403–416. [Google Scholar] [CrossRef]
- Cao, H.; Feng, L.; Wu, Z.; Hou, W.; Li, S.; Hao, Y.; Wu, L. Effect of low-intensity pulsed ultrasound on the biological behavior of osteoblasts on porous titanium alloy scaffolds: An in vitro and in vivo study. Mater. Sci. Eng. C 2017, 80, 7–17. [Google Scholar] [CrossRef]
- Feng, L.; Liu, X.; Cao, H.; Qin, L.; Hou, W.; Wu, L. A comparison of 1-and 3.2-MHz low-intensity pulsed ultrasound on osteogenesis on porous titanium alloy scaffolds: An in vitro and in vivo study. J. Ultrasound Med. 2019, 38, 191–202. [Google Scholar] [CrossRef]
- Fan, B.; Guo, Z.; Li, X.; Li, S.; Gao, P.; Xiao, X.; Wu, J.; Shen, C.; Jiao, Y.; Hou, W. Electroactive barium titanate coated titanium scaffold improves osteogenesis and osseointegration with low-intensity pulsed ultrasound for large segmental bone defects. Bioact. Mater. 2020, 5, 1087–1101. [Google Scholar] [CrossRef]
- Liu, W.; Yang, D.; Wei, X.; Guo, S.; Wang, N.; Tang, Z.; Lu, Y.; Shen, S.; Shi, L.; Li, X. Fabrication of piezoelectric porous BaTiO3 scaffold to repair large segmental bone defect in sheep. J. Biomater. Appl. 2020, 35, 544–552. [Google Scholar] [CrossRef]
- Wu, H.; Dong, H.; Tang, Z.; Chen, Y.; Liu, Y.; Wang, M.; Wei, X.; Wang, N.; Bao, S.; Yu, D.; et al. Electrical stimulation of piezoelectric BaTiO3 coated Ti6Al4V scaffolds promotes anti-inflammatory polarization of macrophages and bone repair via MAPK/JNK inhibition and OXPHOS activation. Biomaterials 2023, 293, 121990. [Google Scholar] [CrossRef] [PubMed]
- Qin, D.; Wang, N.; You, X.-G.; Zhang, A.-D.; Chen, X.-G.; Liu, Y. Collagen-based biocomposites inspired by bone hierarchical structures for advanced bone regeneration: Ongoing research and perspectives. Biomater. Sci. 2022, 10, 318–353. [Google Scholar] [CrossRef] [PubMed]
- Hu, T.; Lo, A.C. Collagen–Alginate Composite Hydrogel: Application in Tissue Engineering and Biomedical Sciences. Polymers 2021, 13, 1852. [Google Scholar] [CrossRef] [PubMed]
- Benayahu, D.; Benayahu, Y. A Unique Marine-Derived Collagen: Its Characterization towards Biocompatibility Applications for Tissue Regeneration. Mar. Drugs 2021, 19, 419. [Google Scholar] [CrossRef]
- Ishihara, Y.; Ueki, K.; Sotobori, M.; Marukawa, K.; Moroi, A. Bone regeneration by statin and low-intensity pulsed ultrasound (LIPUS) in rabbit nasal bone. J. Cranio-Maxillofac. Surg. 2014, 42, 185–193. [Google Scholar] [CrossRef]
- Angle, S.R.; Sena, K.; Sumner, D.R.; Virkus, W.W.; Virdi, A.S. Combined use of low intensity pulsed ultrasound and rhBMP-2 to enhance bone formation in a rat model of critical-size defect. J. Orthop. Trauma 2014, 28, 605. [Google Scholar] [CrossRef]
- Carina, V.; Costa, V.; Raimondi, L.; Pagani, S.; Sartori, M.; Figallo, E.; Setti, S.; Alessandro, R.; Fini, M.; Giavaresi, G. Effect of low-intensity pulsed ultrasound on osteogenic human mesenchymal stem cells commitment in a new bone scaffold. J. Appl. Biomater. Funct. Mater. 2017, 15, 215–222. [Google Scholar] [CrossRef]
- Assanah, F.; Grassie, K.; Anderson, H.; Xin, X.; Rowe, D.; Khan, Y. Ultrasound-derived mechanical stimulation of cell-laden collagen hydrogels for bone repair. J. Biomed. Mater. Res. Part A 2023, 111, 1200–1215. [Google Scholar] [CrossRef]
- Veronick, J.; Assanah, F.; Nair, L.S.; Vyas, V.; Huey, B.; Khan, Y. The effect of acoustic radiation force on osteoblasts in cell/hydrogel constructs for bone repair. Exp. Biol. Med. 2016, 241, 1149–1156. [Google Scholar] [CrossRef]
- Veronick, J.A.; Assanah, F.; Piscopo, N.; Kutes, Y.; Vyas, V.; Nair, L.S.; Huey, B.D.; Khan, Y. Mechanically loading cell/hydrogel constructs with low-intensity pulsed ultrasound for bone repair. Tissue Eng. Part A 2018, 24, 254–263. [Google Scholar] [CrossRef]
- Wang, Y.; Peng, W.; Liu, X.; Zhu, M.; Sun, T.; Peng, Q.; Zeng, Y.; Feng, B.; Zhi, W.; Weng, J. Study of bilineage differentiation of human-bone-marrow-derived mesenchymal stem cells in oxidized sodium alginate/N-succinyl chitosan hydrogels and synergistic effects of RGD modification and low-intensity pulsed ultrasound. Acta Biomater. 2014, 10, 2518–2528. [Google Scholar] [CrossRef] [PubMed]
- Wang, Y.; Qiu, Y.; Li, J.; Zhao, C.; Song, J. Low-intensity pulsed ultrasound promotes alveolar bone regeneration in a periodontal injury model. Ultrasonics 2018, 90, 166–172. [Google Scholar] [CrossRef] [PubMed]
- Zheng, H.; Lu, L.; Song, J.; Gao, X.; Deng, F.; Wang, Z. Low intensity pulsed ultrasound combined with guided tissue regeneration for promoting the repair of defect at canines periodontal fenestration in Beagle dogs. Zhonghua Kou Qiang Yi Xue Za Zhi Zhonghua Kouqiang Yixue Zazhi Chin. J. Stomatol. 2011, 46, 431–436. [Google Scholar]
- Oh, S.H.; Kim, T.H.; Chun, S.Y.; Park, E.K.; Lee, J.H. Enhanced guided bone regeneration by asymmetrically porous PCL/pluronic F127 membrane and ultrasound stimulation. J. Biomater. Sci. Polym. Ed. 2012, 23, 1673–1686. [Google Scholar] [CrossRef]
- Hasuike, A.; Sato, S.; Makino, N.; Tsunori, K.; Oginuma, T.; Ito, K. The potency of low-intensity pulsed ultrasound in a rat calvarial guided bone-regeneration model. J. Hard Tissue Biol. 2011, 20, 217–224. [Google Scholar] [CrossRef][Green Version]
- Xinyi, J.; Ji, Y.; Zhaowu, C.; Jinlin, S.; Feng, D.; Zhibiao, W. Low intensity pulsed ultrasound irradiating combined with guided bone regeneration for promoting the repair effect of periodontal bone defect. West China J. Stomatol. 2012, 30, 487–492. [Google Scholar]
- Moonga, S.S.; Qin, Y.-X. MC3T3 infiltration and proliferation in bovine trabecular scaffold regulated by dynamic flow bioreactor and augmented by low-intensity pulsed ultrasound. J. Orthop. Transl. 2018, 14, 16–22. [Google Scholar] [CrossRef]
- Yao, H.; Zhang, L.; Yan, S.; He, Y.; Zhu, H.; Li, Y.; Wang, D.; Yang, K. Low-intensity pulsed ultrasound/nanomechanical force generators enhance osteogenesis of BMSCs through microfilaments and TRPM7. J. Nanobiotechnol. 2022, 20, 378. [Google Scholar] [CrossRef]
- Sirsi, S.; Borden, M. Microbubble compositions, properties and biomedical applications. Bubble Sci. Eng. Technol. 2009, 1, 3–17. [Google Scholar] [CrossRef]
- Osborn, J.; Aliabouzar, M.; Zhou, X.; Rao, R.; Zhang, L.G.; Sarkar, K. Enhanced osteogenic differentiation of human mesenchymal stem cells using microbubbles and low intensity pulsed ultrasound on 3D printed scaffolds. Adv. Biosyst. 2019, 3, 1800257. [Google Scholar] [CrossRef]
- Huang, L.; Cai, Y.; Hu, H.; Guo, P.; Xin, Z. Enhanced regeneration of large cortical bone defects with electrospun nanofibrous membranes and low-intensity pulsed ultrasound. Exp. Ther. Med. 2017, 14, 525–530. [Google Scholar] [CrossRef] [PubMed]
- Jin, L.; Shan, J.; Hao, Y.; Wang, Y.; Liu, L. Enhanced bone regeneration by low-intensity pulsed ultrasound and lipid microbubbles on PLGA/TCP 3D-printed scaffolds. BMC Biotechnol. 2023, 23, 13. [Google Scholar] [CrossRef] [PubMed]
- Tang, L.; Wu, T.; Zhou, Y.; Zhong, Y.; Sun, L.; Guo, J.; Fan, X.; Ta, D. Study on synergistic effects of carboxymethyl cellulose and LIPUS for bone tissue engineering. Carbohydr. Polym. 2022, 286, 119278. [Google Scholar] [CrossRef] [PubMed]
- Elmajee, M.; Munasinghe, C.; Nasser, A.; Nagappa, S.; Mahmood, A. The perceptions of clinicians using low-intensity pulsed ultrasound (LIPUS) for orthopaedic pathology: A national qualitative study. Injury 2022, 53, 3214–3219. [Google Scholar] [CrossRef]
- Wada, K.; Kawano, M.; Hemmi, Y.; Suzuki, R.; Kunoki, K.; Sakagami, H.; Kawazu, H.; Yokose, S. Effect of Low-intensity Pulsed Ultrasound on Healing of Bone Defects in Rat Tibia as Measured by Reconstructed Three-dimensional Analysis of Micro CT Images. In Vivo 2022, 36, 643–648. [Google Scholar] [CrossRef]
- Sawauchi, K.; Fukui, T.; Oe, K.; Kumabe, Y.; Oda, T.; Yoshikawa, R.; Takase, K.; Matsushita, T.; Matsumoto, T.; Hayashi, S. Low-Intensity Pulsed Ultrasound Promotes Osteogenic Differentiation of Reamer-Irrigator-Aspirator Graft-Derived Cells in Vitro. Ultrasound Med. Biol. 2022, 48, 313–322. [Google Scholar] [CrossRef]
- Majeed, H.; Karim, T.; Davenport, J.; Karski, M.; Smith, R.; Clough, T.M. Clinical and patient-reported outcomes following Low Intensity Pulsed Ultrasound (LIPUS, Exogen) for established post-traumatic and post-surgical nonunion in the foot and ankle. Foot Ankle Surg. 2020, 26, 405–411. [Google Scholar] [CrossRef]
- Cook, S.D.; Salkeld, S.L.; Patron, L.P.; Ryaby, J.P.; Whitecloud III, T.S. Low-intensity pulsed ultrasound improves spinal fusion. Spine J. 2001, 1, 246–254. [Google Scholar] [CrossRef]
- Aynaci, O.; Önder, Ç.; Piskin, A.; Özoran, Y. The effect of ultrasound on the healing of muscle-pediculated bone graft in spinal fusion. Spine 2002, 27, 1531–1535. [Google Scholar] [CrossRef]
- Chen, L.-H.; Liao, J.-C.; Chen, W.-J.; Lai, P.-L.; Keorochana, G. Low-intensity pulsed ultrasound enhances healing of laminectomy chip bone grafts on spinal fusion: A model of posterolateral intertransverse fusion in rabbits. J. Trauma Acute Care Surg. 2011, 70, 863–869. [Google Scholar] [CrossRef]
- Liao, J.-C.; Chen, W.-J.; Niu, C.-C.; Chen, L.-H. Effects of Low-Intensity Pulsed Ultrasound on Spinal Pseudarthrosis Created by Nicotine Administration: A Model of Lumbar Posterolateral Pseudarthrosis in Rabbits. J. Ultrasound Med. 2015, 34, 1043–1050. [Google Scholar] [CrossRef] [PubMed]
- Hui, C.F.F.; Chan, C.W.; Yeung, H.Y.; Lee, K.M.; Qin, L.; Li, G.; Leung, K.S.; Hu, Y.Y.; Cheng, J.C.Y. Low-intensity pulsed ultrasound enhances posterior spinal fusion implanted with mesenchymal stem cells-calcium phosphate composite without bone grafting. Spine 2011, 36, 1010–1016. [Google Scholar] [CrossRef] [PubMed]
- Zhuo, X.-L.; Lü, H.-B.; Xu, D.-Q.; Bin, L.; Wang, X.-Y.; Zhang, Y.; Hu, J.-Z. Effects of low-intensity pulsed ultrasound stimulation on porous hydroxyapatite blocks for posterolateral fusion of lumbar spine in rabbits. Trans. Nonferrous Met. Soc. China 2010, 20, 1921–1927. [Google Scholar] [CrossRef]
- Wang, J.; Li, J.-W.; Chen, L. Effect of low–intensity pulsed ultrasound on posterolateral lumbar fusion of rabbit. Asian Pac. J. Trop. Med. 2015, 8, 68–72. [Google Scholar] [CrossRef] [PubMed]
- Xu, X.; Wang, F.; Yang, Y.; Zhou, X.; Cheng, Y.; Wei, X.; Li, M. LIPUS promotes spinal fusion coupling proliferation of type H microvessels in bone. Sci. Rep. 2016, 6, 20116. [Google Scholar] [CrossRef] [PubMed]
- Zhou, X.-Y.; Xu, X.-M.; Wu, S.-Y.; Zhang, Z.-C.; Wang, F.; Yang, Y.-L.; Li, M.; Wei, X.-Z. Low-intensity pulsed ultrasound promotes spinal fusion and enhances migration and proliferation of MG63s through sonic hedgehog signaling pathway. Bone 2018, 110, 47–57. [Google Scholar] [CrossRef]
- Zhang, Z.-C.; Yang, Y.-L.; Li, B.; Hu, X.-C.; Xu, S.; Wang, F.; Li, M.; Zhou, X.-Y.; Wei, X.-Z. Low-intensity pulsed ultrasound promotes spinal fusion by regulating macrophage polarization. Biomed. Pharmacother. 2019, 120, 109499. [Google Scholar] [CrossRef]
- Zaidi, M.; Chambers, T.; Das, R.G.; Morris, H.; MacIntyre, I. A direct action of human calcitonin gene-related peptide on isolated osteoclasts. J. Endocrinol. 1987, 115, 511–518. [Google Scholar] [CrossRef]
- Hukkanen, M.; Konttinen, Y.; Santavirta, S.; Paavolainen, P.; Gu, X.-H.; Terenghi, G.; Polak, J. Rapid proliferation of calcitonin gene-related peptide-immunoreactive nerves during healing of rat tibial fracture suggests neural involvement in bone growth and remodelling. Neuroscience 1993, 54, 969–979. [Google Scholar] [CrossRef]
- Aro, H.; Eerola, E.; Aho, A. Development of nonunions in the rat fibula after removal of periosteal neural mechanoreceptors. Clin. Orthop. Relat. Res. 1985, 199, 292–299. [Google Scholar] [CrossRef]
- Santavirta, S.; Konttinen, Y.T.; Nordström, D.; Mäkelä, A.; Sorsa, T.; Hukkanen, M.; Rokkanen, P. Immunologic studies of nonunited fractures. Acta Orthop. Scand. 1992, 63, 579–586. [Google Scholar] [CrossRef] [PubMed]
- Wang, X.-Y.; Guo, X.; Cheng, J.C.-Y.; Mi, Y.-L.; Lai, P.Y.-M. Involvement of calcitonin gene-related peptide innervation in the promoting effect of low-intensity pulsed ultrasound on spinal fusion without decortication. Spine 2010, 35, E1539–E1545. [Google Scholar] [CrossRef] [PubMed]
- Zhou, X.-Y.; Xu, X.-M.; Wu, S.-Y.; Wang, F.; Zhang, Z.-C.; Yang, Y.-L.; Li, M.; Wei, X.-Z. Low-intensity pulsed ultrasound-induced spinal fusion is coupled with enhanced calcitonin gene-related peptide expression in rat model. Ultrasound Med. Biol. 2017, 43, 1486–1493. [Google Scholar] [CrossRef] [PubMed]
- Saadi, S.B.; Ranjbarzadeh, R.; Amirabadi, A.; Ghoushchi, S.J.; Kazemi, O.; Azadikhah, S.; Bendechache, M. Osteolysis: A Literature Review of Basic Science and Potential Computer-Based Image Processing Detection Methods. Comput. Intell. Neurosci. 2021, 2021, 4196241. [Google Scholar] [CrossRef]
- Yadollahpour, A.; Rashidi, S. Therapeutic applications of low-intensity pulsed ultrasound in osteoporosis. Asian J. Pharm. 2017, 11, S1–S6. [Google Scholar]
- Zamarioli, A.; Butezloff, M.; Ximenez, J.; Volpon, J. Low-intensity pulsed ultrasound partially reversed the deleterious effects of a severe spinal cord injury-induced bone loss and osteoporotic fracture healing in paraplegic rats. Spinal Cord 2023, 61, 145–153. [Google Scholar] [CrossRef]
- Tian, C.; Liu, H.; Zhao, C.; Zhang, C.; Wang, W. A Numerical Study on Mechanical Effects of Low-Intensity Pulsed Ultrasound on Trabecular Bone and Osteoblasts. J. Biomech. Eng. 2023, 145, 051010. [Google Scholar] [CrossRef]
- Zhao, X.; Cai, X.-Z.; Shi, Z.-L.; Zhu, F.-B.; Zhao, G.-S.; Yan, S.-G. Low-intensity pulsed ultrasound (LIPUS) may prevent polyethylene induced periprosthetic osteolysis in vivo. Ultrasound Med. Biol. 2012, 38, 238–246. [Google Scholar] [CrossRef]
- Zhu, H.; Shi, Z.; Cai, X.; Yang, X.; Zhou, C. The combination of PLLA/PLGA/PCL composite scaffolds integrated with BMP-2-loaded microspheres and low-intensity pulsed ultrasound alleviates steroid-induced osteonecrosis of the femoral head. Exp. Ther. Med. 2020, 20, 126. [Google Scholar] [CrossRef]
- Matsumae, G.; Shimizu, T.; Tian, Y.; Takahashi, D.; Ebata, T.; Alhasan, H.; Yokota, S.; Kadoya, K.; Terkawi, M.A.; Iwasaki, N. Targeting thymidine phosphorylase as a potential therapy for bone loss associated with periprosthetic osteolysis. Bioeng. Transl. Med. 2021, 6, e10232. [Google Scholar] [CrossRef]
- Tian, Y.; Terkawi, M.A.; Onodera, T.; Alhasan, H.; Matsumae, G.; Takahashi, D.; Hamasaki, M.; Ebata, T.; Aly, M.K.; Kida, H. Blockade of XCL1/lymphotactin ameliorates severity of periprosthetic osteolysis triggered by polyethylene-particles. Front. Immunol. 2020, 11, 1720. [Google Scholar] [CrossRef] [PubMed]
- Kubo, Y.; Drescher, W.; Fragoulis, A.; Tohidnezhad, M.; Jahr, H.; Gatz, M.; Driessen, A.; Eschweiler, J.; Tingart, M.; Wruck, C.J. Adverse effects of oxidative stress on bone and vasculature in corticosteroid-associated osteonecrosis: Potential role of nuclear factor erythroid 2-related factor 2 in cytoprotection. Antioxid. Redox Signal. 2021, 35, 357–376. [Google Scholar] [CrossRef] [PubMed]
- Liu, L.-H.; Zhang, Q.-Y.; Sun, W.; Li, Z.-R.; Gao, F.-Q. Corticosteroid-induced osteonecrosis of the femoral head: Detection, diagnosis, and treatment in earlier stages. Chin. Med. J. 2017, 130, 2601–2607. [Google Scholar] [CrossRef] [PubMed]
- Chen, T.; Bai, J.; Tian, J.; Huang, P.; Zheng, H.; Wang, J. A single integrated osteochondral in situ composite scaffold with a multi-layered functional structure. Colloids Surf. B Biointerfaces 2018, 167, 354–363. [Google Scholar] [CrossRef]
- Guo, Y.; Ma, Y.; Dong, R.; Liu, S.; Tu, J. Effect of allogeneic chondrocytes-calcium alginate gel composite under intervention of low intensive pulsed ultrasound for repairing rabbit knee articular cartilage defect. Zhongguo Xiu Fu Chong Jian Wai Ke Za Zhi Zhongguo Xiufu Chongjian Waike Zazhi Chin. J. Reparative Reconstr. Surg. 2013, 27, 928–934. [Google Scholar]
- Chen, C.-H.; Kuo, S.M.; Tien, Y.-C.; Shen, P.-C.; Kuo, Y.-W.; Huang, H.H. Steady augmentation of anti-osteoarthritic actions of rapamycin by liposome-encapsulation in collaboration with low-intensity pulsed ultrasound. Int. J. Nanomed. 2020, 15, 3771. [Google Scholar] [CrossRef]
- Vaughan, N.M.; Grainger, J.; Bader, D.L.; Knight, M.M. The potential of pulsed low intensity ultrasound to stimulate chondrocytes matrix synthesis in agarose and monolayer cultures. Med. Biol. Eng. Comput. 2010, 48, 1215–1222. [Google Scholar] [CrossRef]
- Duda, G.N.; Kliche, A.; Kleemann, R.; Hoffmann, J.E.; Sittinger, M.; Haisch, A. Does low-intensity pulsed ultrasound stimulate maturation of tissue-engineered cartilage? J. Biomed. Mater. Res. Part B Appl. Biomater. Off. J. Soc. Biomater. Jpn. Soc. Biomater. Aust. Soc. Biomater. Korean Soc. Biomater. 2004, 68, 21–28. [Google Scholar] [CrossRef]
- Zuo, D.; Tan, B.; Jia, G.; Wu, D.; Yu, L.; Jia, L. A treatment combined prussian blue nanoparticles with low-intensity pulsed ultrasound alleviates cartilage damage in knee osteoarthritis by initiating PI3K/Akt/mTOR pathway. Am. J. Transl. Res. 2021, 13, 3987. [Google Scholar]
- Aliabouzar, M.; Zhang, L.G.; Sarkar, K. Lipid coated microbubbles and low intensity pulsed ultrasound enhance chondrogenesis of human mesenchymal stem cells in 3D printed scaffolds. Sci. Rep. 2016, 6, 37728. [Google Scholar] [CrossRef]
- Liu, X.; Sun, K.; Xu, P.; Yu, Z.; Lei, Z.; Zhou, H.; Li, J.; Li, X.; Zhu, Z.; Wang, H. Effect of Low-Intensity Pulsed Ultrasound on the Graft-Bone Healing of Artificial Ligaments: An In Vitro and In Vivo Study. Am. J. Sports Med. 2022, 50, 801–813. [Google Scholar] [CrossRef] [PubMed]
- Li, S.; Xu, Z.; Wang, Z.; Xiang, J.; Zhang, T.; Lu, H. Acceleration of Bone-Tendon Interface Healing by Low-Intensity Pulsed Ultrasound Is Mediated by Macrophages. Phys. Ther. 2021, 101, pzab055. [Google Scholar] [CrossRef] [PubMed]
- Hu, R.; Yang, Z.; Li, Y.; Zhou, Z. LIPUS Promotes Endothelial Differentiation and Angiogenesis of Periodontal Ligament Stem Cells by Activating Piezo1. Int. J. Stem Cells 2022, 15, 372–383. [Google Scholar] [CrossRef]
- Lin, H.; Wang, Q.; Quan, C.; Ren, Q.; He, W.; Xiao, H. Low-intensity pulsed ultrasound enhances immunomodulation and facilitates osteogenesis of human periodontal ligament stem cells by inhibiting the NF-κB pathway. Cell Tissue Bank. 2023, 24, 45–58. [Google Scholar] [CrossRef]
- Chen, C.; Zhang, T.; Liu, F.; Qu, J.; Chen, Y.; Fan, S.; Chen, H.; Sun, L.; Zhao, C.; Hu, J. Effect of low-intensity pulsed ultrasound after autologous adipose-derived stromal cell transplantation for bone-tendon healing in a rabbit model. Am. J. Sports Med. 2019, 47, 942–953. [Google Scholar] [CrossRef] [PubMed]
- Fontana, F.; Iacoponi, F.; Orlando, F.; Pratellesi, T.; Cafarelli, A.; Ricotti, L. Low-intensity pulsed ultrasound increases neurotrophic factors secretion and suppresses inflammation inmodels of peripheral neuropathies. J. Neural Eng. 2023, 20, 026033. [Google Scholar] [CrossRef]
- Huang, B.; Jiang, Y.; Zhang, L.; Yang, B.; Guo, Y.; Yang, X.; Gong, P. Low-intensity pulsed ultrasound promotes proliferation and myelinating genes expression of Schwann cells through NRG1/ErbB signaling pathway. Tissue Cell 2023, 80, 101985. [Google Scholar] [CrossRef]
- Ye, K.; Li, Z.; Yin, Y.; Zhou, J.; Li, D.; Gan, Y.; Peng, D.; Xiao, M.; Zhao, L.; Dai, Y.; et al. LIPUS-SCs-Exo promotes peripheral nerve regeneration in cavernous nerve crush injury-induced ED rats via PI3K/Akt/FoxO signaling pathway. CNS Neurosci. Ther. 2023. [Google Scholar] [CrossRef]
- Song, D.; Chen, X.; Zhou, N.; Yuan, Y.; Geng, S.; Zhang, C.; Zhao, Z.; Wang, X.; Bao, X.; Lan, X.; et al. Low-intensity pulsed ultrasound triggers a beneficial neuromodulation in dementia mice with chronic cerebral hypoperfusion via activation of hippocampal Fndc5/irisin signaling. J. Transl. Med. 2023, 21, 139. [Google Scholar] [CrossRef]
- Jiang, W.; Wang, Y.; Tang, J.; Peng, J.; Wang, Y.; Guo, Q.; Guo, Z.; Li, P.; Xiao, B.; Zhang, J. Low-intensity pulsed ultrasound treatment improved the rate of autograft peripheral nerve regeneration in rat. Sci. Rep. 2016, 6, 22773. [Google Scholar] [CrossRef]
- Chang, C.J.; Hsu, S.h.; Lin, F.t.; Chang, H.; Chang, C.S. Low-intensity-ultrasound–accelerated nerve regeneration using cell-seeded poly (D, L-lactic acid-co-glycolic acid) conduits: An in vivo and in vitro study. J. Biomed. Mater. Res. Part B Appl. Biomater. Off. J. Soc. Biomater. Jpn. Soc. Biomater. Aust. Soc. Biomater. Korean Soc. Biomater. 2005, 75, 99–107. [Google Scholar] [CrossRef] [PubMed]
- Chang, C.-J.; Hsu, S.-H. The effects of low-intensity ultrasound on peripheral nerve regeneration in poly (DL-lactic acid-co-glycolic acid) conduits seeded with Schwann cells. Ultrasound Med. Biol. 2004, 30, 1079–1084. [Google Scholar] [CrossRef] [PubMed]
- Lv, Y.; Nan, P.; Chen, G.; Sha, Y.; Xia, B.; Yang, L. In vivo repair of rat transected sciatic nerve by low-intensity pulsed ultrasound and induced pluripotent stem cells-derived neural crest stem cells. Biotechnol. Lett. 2015, 37, 2497–2506. [Google Scholar] [CrossRef]
- Xia, B.; Chen, G.; Zou, Y.; Yang, L.; Pan, J.; Lv, Y. Low-intensity pulsed ultrasound combination with induced pluripotent stem cells-derived neural crest stem cells and growth differentiation factor 5 promotes sciatic nerve regeneration and functional recovery. J. Tissue Eng. Regen. Med. 2019, 13, 625–636. [Google Scholar] [CrossRef]
- Park, S.C.; Oh, S.H.; Seo, T.B.; Namgung, U.; Kim, J.M.; Lee, J.H. Ultrasound-stimulated peripheral nerve regeneration within asymmetrically porous PLGA/Pluronic F127 nerve guide conduit. J. Biomed. Mater. Res. Part B Appl. Biomater. 2010, 94, 359–366. [Google Scholar] [CrossRef] [PubMed]
- Kim, J.R.; Oh, S.H.; Kwon, G.B.; Namgung, U.; Song, K.S.; Jeon, B.H.; Lee, J.H. Acceleration of peripheral nerve regeneration through asymmetrically porous nerve guide conduit applied with biological/physical stimulation. Tissue Eng. Part A 2013, 19, 2674–2685. [Google Scholar] [CrossRef]
- Paris, J.L.; Manzano, M.; Cabañas, M.V.; Vallet-Regí, M. Mesoporous silica nanoparticles engineered for ultrasound-induced uptake by cancer cells. Nanoscale 2018, 10, 6402–6408. [Google Scholar] [CrossRef]
- Fateh, S.T.; Moradi, L.; Kohan, E.; Hamblin, M.R.; Dezfuli, A.S. Comprehensive review on ultrasound-responsive theranostic nanomaterials: Mechanisms, structures and medical applications. Beilstein J. Nanotechnol. 2021, 12, 808–862. [Google Scholar] [CrossRef]
- Angle, S.; Sena, K.; Sumner, D.; Virdi, A. Osteogenic differentiation of rat bone marrow stromal cells by various intensities of low-intensity pulsed ultrasound. Ultrasonics 2011, 51, 281–288. [Google Scholar] [CrossRef]
- Lu, H.; Liu, F.; Chen, H.; Chen, C.; Qu, J.; Xu, D.; Zhang, T.; Zhou, J.; Hu, J. The effect of low-intensity pulsed ultrasound on bone-tendon junction healing: Initiating after inflammation stage. J. Orthop. Res. 2016, 34, 1697–1706. [Google Scholar] [CrossRef]
- Li, X.; Zhong, Y.; Zhou, W.; Song, Y.; Li, W.; Jin, Q.; Gao, T.; Zhang, L.; Xie, M. Low-intensity pulsed ultrasound (LIPUS) enhances the anti-inflammatory effects of bone marrow mesenchymal stem cells (BMSCs)-derived extracellular vesicles. Cell. Mol. Biol. Lett. 2023, 28, 9. [Google Scholar] [CrossRef]
- Li, X.; Zhong, Y.; Zhang, L.; Xie, M. Recent advances in the molecular mechanisms of low-intensity pulsed ultrasound against inflammation. J. Mol. Med. 2023, 101, 361–374. [Google Scholar] [CrossRef]
- Lu, H.; Chen, C.; Qu, J.; Chen, H.; Chen, Y.; Zheng, C.; Wang, Z.; Xu, D.; Zhou, J.; Zhang, T. Initiation timing of low-intensity pulsed ultrasound stimulation for tendon-bone healing in a rabbit model. Am. J. Sports Med. 2016, 44, 2706–2715. [Google Scholar] [CrossRef] [PubMed]
- Daeschler, S.C.; Harhaus, L.; Bergmeister, K.D.; Boecker, A.; Hoener, B.; Kneser, U.; Schoenle, P. Clinically available low intensity ultrasound devices do not promote axonal regeneration after peripheral nerve surgery—A preclinical investigation of an FDA-approved device. Front. Neurol. 2018, 9, 1057. [Google Scholar] [CrossRef] [PubMed]
- Domenici, F.; Brasili, F.; Giantulli, S.; Cerroni, B.; Bedini, A.; Giliberti, C.; Palomba, R.; Silvestri, I.; Morrone, S.; Paradossi, G. Differential effects on membrane permeability and viability of human keratinocyte cells undergoing very low intensity megasonic fields. Sci. Rep. 2017, 7, 16536. [Google Scholar] [CrossRef] [PubMed]
- Giantulli, S.; Tortorella, E.; Brasili, F.; Scarpa, S.; Cerroni, B.; Paradossi, G.; Bedini, A.; Morrone, S.; Silvestri, I.; Domenici, F. Effect of 1-MHz ultrasound on the proinflammatory interleukin-6 secretion in human keratinocytes. Sci. Rep. 2021, 11, 19033. [Google Scholar] [CrossRef]
- Lou, S.; Lv, H.; Li, Z.; Tang, P.; Wang, Y. Effect of low-intensity pulsed ultrasound on distraction osteogenesis: A systematic review and meta-analysis of randomized controlled trials. J. Orthop. Surg. Res. 2018, 13, 205. [Google Scholar] [CrossRef]
- McCarthy, C.; Camci-Unal, G. Low Intensity Pulsed Ultrasound for Bone Tissue Engineering. Micromachines 2021, 12, 1488. [Google Scholar] [CrossRef]
- Chen, Y.; Yang, H.; Wang, Z.; Zhu, R.; Cheng, L.; Cheng, Q. Low-intensity pulsed ultrasound promotes mesenchymal stem cell transplantation-based articular cartilage regeneration via inhibiting the TNF signaling pathway. Stem Cell Res. Ther. 2023, 14, 93. [Google Scholar] [CrossRef]
- Qin, H.; Luo, Z.; Sun, Y.; He, Z.; Qi, B.; Chen, Y.; Wang, J.; Li, C.; Lin, W.; Han, Z.; et al. Low-intensity pulsed ultrasound promotes skeletal muscle regeneration via modulating the inflammatory immune microenvironment. Int. J. Biol. Sci. 2023, 19, 1123–1145. [Google Scholar] [CrossRef]
- Hashemi, M.S.; Mccrary, A.; Kraus, K.H.; Sheidaei, A. A novel design of printable tunable stiffness metamaterial for bone healing. J. Mech. Behav. Biomed. Mater. 2021, 116, 104345. [Google Scholar] [CrossRef] [PubMed]
- Singh, A.P.; Rana, M.; Pal, B.; Datta, P.; Majumder, S.; Roychowdhury, A. Patient-specific femoral implant design using metamaterials for improving load transfer at proximal-lateral region of the femur. Med. Eng. Phys. 2023, 113, 103959. [Google Scholar] [CrossRef] [PubMed]








| Application | Intensity (mW/cm2) | Frequency (MHz) | Repetition Rate (kHz) | Pulse Burst (μs) | Duty Cycle (%) | Application (min/d) | Constituent | Equipment | Ref. |
|---|---|---|---|---|---|---|---|---|---|
| Bone regeneration | 30 | 1.0 | 0.1 | 1000 | NG | 20 | BaTiO3/TC4 | Sonicator 740 | [34] |
| Bone regeneration | 30 | 1.5 | 1.0 | 20 | 20 | BaTiO3/Ti6Al4V | Ronghai | [28] | |
| Bone regeneration | 100 | 3.0 | NG | NG | 50 | 10 | cRGD-NBs | 2776 | [78] |
| Bone regeneration | 300 | 1.0 | NG | NG | NG | 20 | Collagen I | Agilent | [68] |
| Spinal fusion | 30 ± 30% | 1.5 ± 5% | 1.0 ± 10% | 200 ± 10% | 20 | 20 | DFDBA | Exogen | [97] |
| Spinal fusion | 30 | 1.5 | 1.0 | 200 | NG | 20 | AIBG | Exogen | [91] |
| Cartilage repair | 60 | 1.5 | 1.0 | NG | 20 | 20 | PBNPs | Osteotron IV | [119] |
| Cartilage repair | 500 | 1.0 | NG | NG | 20 | 20 | L-rapa | Intelect | [116] |
| Bone-Ligament or -Tendon repair | 30 ± 5 | 1.5 | 1.0 | 200 | NG | 20 | Liposomes | NG | [122] |
| Bone-Ligament or -Tendon repair | 30 | 1.0 | NG | NG | NG | 20 | PET | Osteotron IV | [121] |
| Nerve repair | 250–750 | 1.0 | NG | NG | 20 | 5 | Autograft Nerve | Customized device | [130] |
| Nerve repair | 300–500 | 1.0 | 0.1 | NG | 20 | 45,214 | iPSCs-NCSCs /PFTBA/GDF5A@ADNC | US10 | [134] |
Disclaimer/Publisher’s Note: The statements, opinions and data contained in all publications are solely those of the individual author(s) and contributor(s) and not of MDPI and/or the editor(s). MDPI and/or the editor(s) disclaim responsibility for any injury to people or property resulting from any ideas, methods, instructions or products referred to in the content. |
© 2023 by the authors. Licensee MDPI, Basel, Switzerland. This article is an open access article distributed under the terms and conditions of the Creative Commons Attribution (CC BY) license (https://creativecommons.org/licenses/by/4.0/).
Share and Cite
Jia, W.; Zhou, Z.; Zhan, W. Musculoskeletal Biomaterials: Stimulated and Synergized with Low Intensity Pulsed Ultrasound. J. Funct. Biomater. 2023, 14, 504. https://doi.org/10.3390/jfb14100504
Jia W, Zhou Z, Zhan W. Musculoskeletal Biomaterials: Stimulated and Synergized with Low Intensity Pulsed Ultrasound. Journal of Functional Biomaterials. 2023; 14(10):504. https://doi.org/10.3390/jfb14100504
Chicago/Turabian StyleJia, Wanru, Zifei Zhou, and Weiwei Zhan. 2023. "Musculoskeletal Biomaterials: Stimulated and Synergized with Low Intensity Pulsed Ultrasound" Journal of Functional Biomaterials 14, no. 10: 504. https://doi.org/10.3390/jfb14100504
APA StyleJia, W., Zhou, Z., & Zhan, W. (2023). Musculoskeletal Biomaterials: Stimulated and Synergized with Low Intensity Pulsed Ultrasound. Journal of Functional Biomaterials, 14(10), 504. https://doi.org/10.3390/jfb14100504
