Games and Creativity: A Theoretical Framework
Abstract
1. Introduction
1.1. Creativity
1.2. Creativity Enhancement
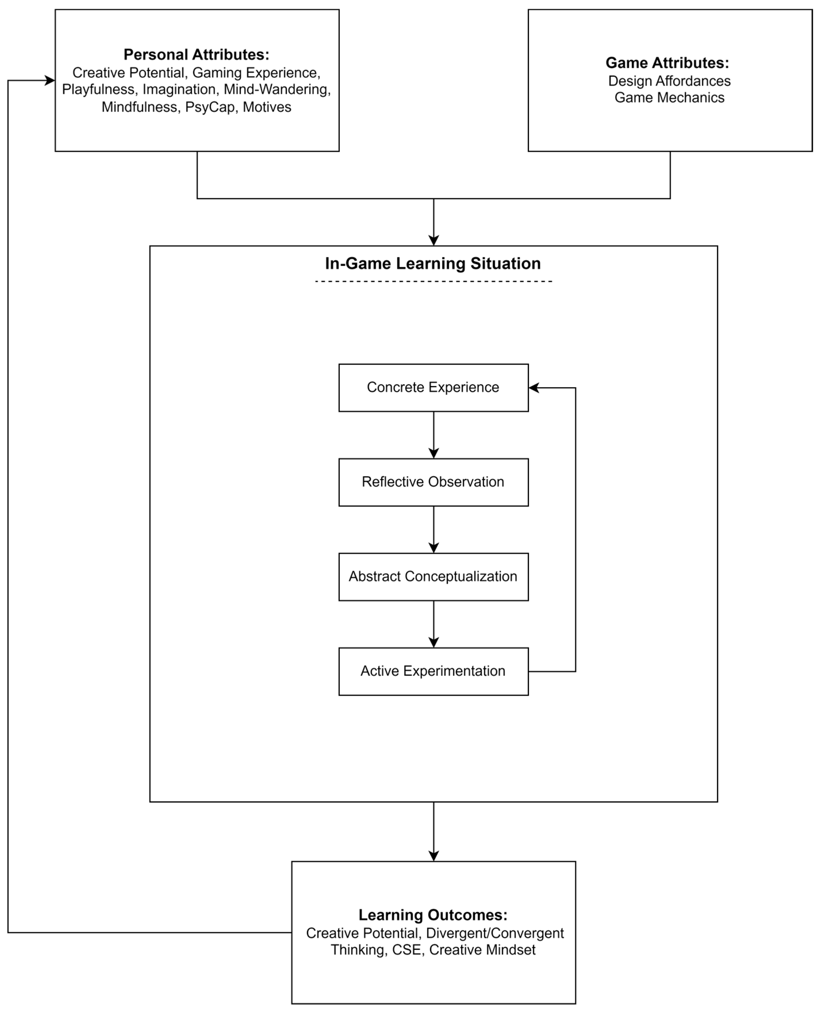
1.3. Experiential Learning
1.4. Game-Based Learning
1.5. Integrating Experiential Learning and Game-Based Learning
1.5.1. Concrete Experience
1.5.2. Reflective Observation
1.5.3. Abstract Conceptualization
1.5.4. Active Experimentation
1.5.5. The Game-Based Creativity Enhancement Framework (G-CEF)
2. Personal Factors
2.1. Playfulness
2.2. Imagination
2.3. Mind-Wandering
2.4. Mindfulness
2.5. Psychological Capital
2.6. Motives
3. Game Attributes
3.1. Design Affordances
3.1.1. Degree of Flexibility
3.1.2. Narrative
3.1.3. Tools
3.1.4. Environment
3.1.5. Content Creation
3.1.6. Avatar
3.1.7. Progression
3.1.8. Replayability
3.2. Game Mechanics
4. Learning Situations: Illustrations with Board Games
4.1. Time’s Up
4.2. The Big Idea
5. Learning Outcomes
5.1. Board Games
5.2. Video Games
5.3. Tabletop Role-Playing Games
6. Discussion
6.1. The Framework
6.2. Practical Implications
6.3. Limitations
6.4. Future Directions
Author Contributions
Funding
Institutional Review Board Statement
Informed Consent Statement
Data Availability Statement
Conflicts of Interest
References
- Aarseth, E. (2012, May 29–June 1). A narrative theory of games. International Conference on the Foundations of Digital Games (pp. 129–133), Raleigh, NC, USA. [Google Scholar]
- Agnoli, S., Vanucci, M., Pelagatti, C., & Corazza, G. E. (2018). Exploring the link between mind wandering, mindfulness, and creativity: A multidimensional approach. Creativity Research Journal, 30(1), 41–53. [Google Scholar] [CrossRef]
- Amabile, T. M. (1988). A model of creativity and innovation in organizations. Research in Organizational Behavior, 10(1), 123–167. [Google Scholar]
- Amabile, T. M. (1996). Creativity in context. Westview Press. [Google Scholar]
- Amabile, T. M. (2018). Creativity and the labor of love. In R. J. Sternberg, & J. C. Kaufman (Eds.), The nature of human creativity (Version 1, 1st ed., pp. 1–15). Cambridge University Press. [Google Scholar] [CrossRef]
- Amabile, T. M., Hill, K. G., Hennessey, B. A., & Tighe, E. M. (1994). The work preference inventory: Assessing intrinsic and extrinsic motivational orientations. Journal of Personality and Social Psychology, 66(5), 950. [Google Scholar] [CrossRef]
- Archibugi, D., Filippetti, A., & Frenz, M. (2013). Economic crisis and innovation: Is destruction prevailing over accumulation? Research Policy, 42(2), 303–314. [Google Scholar] [CrossRef]
- Arnab, S., Lim, T., Carvalho, M. B., Bellotti, F., de Freitas, S., Louchart, S., Suttie, N., Berta, R., & De Gloria, A. (2015). Mapping learning and game mechanics for serious games analysis. British Journal of Educational Technology, 46(2), 391–411. [Google Scholar] [CrossRef]
- Auger, P., & Woodman, R. W. (2016). Creativity and intrinsic motivation: Exploring a complex relationship. The Journal of Applied Behavioral Science, 52(3), 342–366. [Google Scholar] [CrossRef]
- Baas, M., Nevicka, B., & Ten Velden, F. S. (2014). Specific mindfulness skills differentially predict creative performance. Personality and Social Psychology Bulletin, 40(9), 1092–1106. [Google Scholar] [CrossRef]
- Backlund, P., & Hendrix, M. (2013, September 11–13). Educational games-are they worth the effort? A literature survey of the effectiveness of serious games. 2013 5th International Conference on Games and Virtual Worlds for Serious Applications (VS-GAMES) (pp. 1–8), Poole, UK. [Google Scholar] [CrossRef]
- Baer, R. A., Smith, G. T., & Allen, K. B. (2004). Assessment of mindfulness by self-report: The Kentucky inventory of mindfulness skills. Assessment, 11(3), 191–206. [Google Scholar] [CrossRef]
- Baird, B., Smallwood, J., Mrazek, M. D., Kam, J. W., Franklin, M. S., & Schooler, J. W. (2012). Inspired by distraction: Mind wandering facilitates creative incubation. Psychological Science, 23(10), 1117–1122. [Google Scholar] [CrossRef]
- Baird, B., Smallwood, J., & Schooler, J. W. (2011). Back to the future: Autobiographical planning and the functionality of mind-wandering. Consciousness and Cognition, 20(4), 1604–1611. [Google Scholar] [CrossRef] [PubMed]
- Bandura, A. (1997). Self-efficacy: The exercise of control. W.H. Freeman. [Google Scholar]
- Barr, M., & Copeland-Stewart, A. (2022). Playing video games during the COVID-19 pandemic and effects on players’ well-being. Games and Culture, 17(1), 122–139. [Google Scholar] [CrossRef]
- Bányai, F., Zsila, Á., Griffiths, M. D., Demetrovics, Z., & Király, O. (2020). Career as a professional gamer: Gaming motives as predictors of career plans to become a professional esport player. Frontiers in Psychology, 11, 1866. [Google Scholar] [CrossRef]
- Beard, J. G., & Ragheb, M. G. (1983). Measuring leisure motivation. Journal of Leisure Research, 15(3), 219–228. [Google Scholar] [CrossRef]
- Bechtoldt, M. N., Choi, H.-S., & Nijstad, B. A. (2012). Individuals in mind, mates by heart: Individualistic self-construal and collective value orientation as predictors of group creativity. Journal of Experimental Social Psychology, 48(4), 838–844. [Google Scholar] [CrossRef]
- Benedek, M., Bruckdorfer, R., & Jauk, E. (2020). Motives for creativity: Exploring the what and why of everyday creativity. The Journal of Creative Behavior, 54(3), 610–625. [Google Scholar] [CrossRef]
- Benedek, M., Jauk, E., Sommer, M., Arendasy, M., & Neubauer, A. C. (2014). Intelligence, creativity, and cognitive control: The common and differential involvement of executive functions in intelligence and creativity. Intelligence, 46, 73–83. [Google Scholar] [CrossRef]
- Bernard, L. C., Mills, M., Swenson, L., & Walsh, R. P. (2008). Measuring motivation multidimensionally: Development of the assessment of individual motives–questionnaire (AIM-Q). Assessment, 15(1), 16–35. [Google Scholar] [CrossRef] [PubMed]
- Bishop, S. R., Lau, M., Shapiro, S., Carlson, L., Anderson, N. D., Carmody, J., Segal, Z. V., Abbey, S., Speca, M., & Velting, D. (2004). Mindfulness: A proposed operational definition. Clinical Psychology: Science and Practice, 11(3), 230. [Google Scholar] [CrossRef]
- Blair, D. J. (2016). Experiential learning for teacher professional development at historic sites. Journal of Experiential Education, 39(2), 130–144. [Google Scholar] [CrossRef]
- Blanco-Herrera, J. A., Gentile, D. A., & Rokkum, J. N. (2019). Video games can increase creativity, but with caveats. Creativity Research Journal, 31(2), 119–131. [Google Scholar] [CrossRef]
- Bunz, U., Cortese, J., & Sellers, N. (2020). Examining younger and older adults’ digital gaming habits and health measures. Gerontechnology, 19(4), 1. [Google Scholar] [CrossRef]
- Cai, W., Lysova, E. I., Bossink, B. A. G., Khapova, S. N., & Wang, W. (2019). Psychological capital and self-reported employee creativity: The moderating role of supervisor support and job characteristics. Creativity and Innovation Management, 28(1), 30–41. [Google Scholar] [CrossRef]
- Caillois, R. (2001). Man, play, and games. University of Illinois Press. [Google Scholar]
- Cardona-Rivera, R. E., & Young, R. M. (2013, August 26–29). A cognitivist theory of affordances for games. DiGRA Conference, Atlanta, GA, USA. [Google Scholar]
- Carson, S. H., Peterson, J. B., & Higgins, D. M. (2005). Reliability, validity, and factor structure of the creative achievement questionnaire. Creativity Research Journal, 17(1), 37–50. [Google Scholar] [CrossRef]
- Cheah, I., Shimul, A. S., & Phau, I. (2022). Motivations of playing digital games: A review and research agenda. Psychology & Marketing, 39(5), 937–950. [Google Scholar]
- Chen, S.-Y., Tsai, J.-C., Liu, S.-Y., & Chang, C.-Y. (2021). The effect of a scientific board game on improving creative problem solving skills. Thinking Skills and Creativity, 41, 100921. [Google Scholar] [CrossRef]
- Cheng, Y.-H. (2021). Effects of playing internet games on imagination. Thinking Skills and Creativity, 41, 100924. [Google Scholar] [CrossRef]
- Chiorri, C., & Vannucci, M. (2017). Replicability of the psychometric properties of trait-levels measures of spontaneous and deliberate mind wandering. European Journal of Psychological Assessment, 35(4), 459–468. [Google Scholar] [CrossRef]
- Chung, T. (2013). Table-top role playing game and creativity. Thinking Skills and Creativity, 8, 56–71. [Google Scholar] [CrossRef]
- Cipollone, M., Schifter, C. C., & Moffat, R. A. (2014). Minecraft as a creative tool: A case study. International Journal of Game-Based Learning (IJGBL), 4(2), 1–14. [Google Scholar] [CrossRef]
- Cole, H., & Griffiths, M. D. (2007). Social interactions in massively multiplayer online role-playing gamers. Cyberpsychology & Behavior, 10(4), 575–583. [Google Scholar]
- Conner, T. S., DeYoung, C. G., & Silvia, P. J. (2018). Everyday creative activity as a path to flourishing. The Journal of Positive Psychology, 13(2), 181–189. [Google Scholar] [CrossRef]
- Craft, A., Dugal, J., Dyer, G., Jeffrey, B., & Lyons, T. (1997). Can you teach creativity? Education Now. [Google Scholar]
- Cropley, A. (2006). In praise of convergent thinking. Creativity Research Journal, 18(3), 391–404. [Google Scholar] [CrossRef]
- Čábelková, I., Strielkowski, W., Rybakova, A., & Molchanova, A. (2020). Does playing video games increase emotional creativity? International Journal of Environmental Research and Public Health, 17(7), 2177. [Google Scholar] [CrossRef]
- Davidson, C., Ewert, A., & Chang, Y. (2016). Multiple methods for identifying outcomes of a high challenge adventure activity. Journal of Experiential Education, 39(2), 164–178. [Google Scholar] [CrossRef]
- De Dreu, C. K., Baas, M., & Nijstad, B. A. (2008). Hedonic tone and activation level in the mood-creativity link: Toward a dual pathway to creativity model. Journal of Personality and Social Psychology, 94(5), 739. [Google Scholar] [CrossRef]
- Dyson, S. B., Chang, Y.-L., Chen, H.-C., Hsiung, H.-Y., Tseng, C.-C., & Chang, J.-H. (2016). The effect of tabletop role-playing games on the creative potential and emotional creativity of Taiwanese college students. Thinking Skills and Creativity, 19, 88–96. [Google Scholar] [CrossRef]
- Engeser, S., Schiepe-Tiska, A., & Peifer, C. (2021). Historical lines and an overview of current research on flow. In C. Peifer, & S. Engeser (Eds.), Advances in flow research (pp. 1–29). Springer International Publishing. [Google Scholar] [CrossRef]
- Fehr, K. K., & Russ, S. W. (2016). Pretend play and creativity in preschool-age children: Associations and brief intervention. Psychology of Aesthetics, Creativity, and the Arts, 10(3), 296. [Google Scholar] [CrossRef]
- Fein, G. G. (1987). Pretend play: Creativity and consciousness. In D. Görlitz, & J. F. Wohlwill (Eds.), Curiosity, imagination, and play: On the development of spontaneous cognitive motivational processes (pp. 281–304). Lawrence Erlbaum Associates, Inc. [Google Scholar]
- Feist, G. J. (2010). The function of personality in creativity: The nature and nurture of the creative personality. Cambridge University Press. [Google Scholar]
- Gackenbach, J. (2008a). The relationship between perceptions of video game flow and structure. Loading…, 2(3). [Google Scholar]
- Gackenbach, J. (2008b). Video game play and consciousness development: A transpersonal perspective. Journal of Transpersonal Psychology, 40(1), 60–87. [Google Scholar]
- García-Álvarez, J., & Acevedo-Borrega, J. (2025). Minecraft as a pedagogical tool: A systematic literature review (2014–2024). Games and Culture. [Google Scholar] [CrossRef]
- Garris, R., Ahlers, R., & Driskell, J. E. (2002). Games, motivation, and learning: A research and practice model. Simulation & Gaming, 33(4), 441–467. [Google Scholar] [CrossRef]
- Gibson, J. J. (1977). The theory of affordances. Hilldale, USA, 1(2), 67–82. [Google Scholar]
- Gip, H., The Khoa, D., Guchait, P., Fernando Garcia, R. L., & Pasamehmetoglu, A. (2022). Employee mindfulness and creativity: When emotions and national culture matter. The Service Industries Journal, 42(5–6), 383–411. [Google Scholar] [CrossRef]
- Glăveanu, V. P. (2010). Paradigms in the study of creativity: Introducing the perspective of cultural psychology. New Ideas in Psychology, 28(1), 79–93. [Google Scholar] [CrossRef]
- Glăveanu, V. P. (2013). Rewriting the language of creativity: The Five A’s framework. Review of General Psychology, 17(1), 69–81. [Google Scholar] [CrossRef]
- Gobet, F., Retschitzki, J., & de Voogt, A. (2004). Moves in mind: The psychology of board games. Psychology Press. [Google Scholar]
- Gong, H., Zhou, H., & Zhang, X. (2019). Creativity booster: How time versus money impacts creative performances. The Journal of Creative Behavior, 54(3), 733–740. [Google Scholar] [CrossRef]
- Gonzalo-Iglesia, J. L., Lozano-Monterrubio, N., & Prades-Tena, J. (2018). The usage of game-based learning in university education. How to motivate and foster creativity among adult students through board games. Proceedings of Play2Learn, 4, 67–84. [Google Scholar]
- Gotlieb, R., Hyde, E., Immordino-Yang, M. H., & Kaufman, S. B. (2016). Cultivating the social–emotional imagination in gifted education: Insights from educational neuroscience. Annals of the New York Academy of Sciences, 1377(1), 22–31. [Google Scholar] [CrossRef] [PubMed]
- Gotlieb, R., Hyde, E., Immordino-Yang, M. H., & Kaufman, S. B. (2019). Imagination is the seed of creativity. In The Cambridge handbook of creativity. Cambridge University Press. [Google Scholar]
- Gould, J., Moore, D., McGuire, F., & Stebbins, R. (2008). Development of the serious leisure inventory and measure. Journal of Leisure Research, 40(1), 47–68. [Google Scholar] [CrossRef]
- Guilford, J. P. (1967). The nature of human intelligence. McGraw-Hill. [Google Scholar]
- Guitard, P., Ferland, F., & Dutil, É. (2005). Toward a better understanding of playfulness in adults. OTJR: Occupation, Participation and Health, 25(1), 9–22. [Google Scholar] [CrossRef]
- Haase, J., Hanel, P. H., & Gronau, N. (2023). Creativity enhancement methods for adults: A meta-analysis. Psychology of Aesthetics, Creativity, and the Arts, 19(4), 708–736. [Google Scholar] [CrossRef]
- Hall, J., Stickler, U., Herodotou, C., & Iacovides, I. (2020). Expressivity of creativity and creative design considerations in digital games. Computers in Human Behavior, 105, 106206. [Google Scholar] [CrossRef]
- Hall, J., Stickler, U., Herodotou, C., & Iacovides, I. (2021). Using reflexive photography to investigate design affordances for creativity in digital entertainment games. International Journal of Human–Computer Interaction, 37(9), 867–883. [Google Scholar] [CrossRef]
- Hanghøj, T., & Brund, C. E. (2010, October 21–22). Teacher roles and positionings in relation to educational games. 4th European Conference on Games Based Learning (pp. 116–122), Copenhagen, Denmark. [Google Scholar]
- Hao, N., Wu, M., Runco, M. A., & Pina, J. (2015). More mind wandering, fewer original ideas: Be not distracted during creative idea generation. Acta Psychologica, 161, 110–116. [Google Scholar] [CrossRef]
- Harper, N. J. (2018). Locating self in place during a study abroad experience: Emerging adults, global awareness, and the Andes. Journal of Experiential Education, 41(3), 295–311. [Google Scholar] [CrossRef]
- Hayes, M. T., Sameshima, P., & Watson, F. (2015). Imagination as method. International Journal of Qualitative Methods, 14(1), 36–52. [Google Scholar] [CrossRef]
- Hegarty, C. B. (2009). The value and meaning of creative leisure. Psychology of Aesthetics, Creativity, and the Arts, 3(1), 10. [Google Scholar] [CrossRef]
- Hegarty, C. B., & Plucker, J. A. (2012). Creative leisure and self-expression. The International Journal of Creativity and Problem Solving, 22(2), 63–79. [Google Scholar]
- Hennessey, B. A., & Amabile, T. M. (2010). Creativity. Annual Review of Psychology, 61, 569–598. [Google Scholar] [CrossRef] [PubMed]
- Hennick, C. (2019). eSports programs start to pop up in K–12 schools. EdTech Magazine. Available online: https://edtechmagazine.com/k12/article/2019/01/esports-programs-start-pop-k-12-schools (accessed on 25 January 2026).
- Henriksen, D., Henderson, M., Creely, E., Carvalho, A. A., Cernochova, M., Dash, D., Davis, T., & Mishra, P. (2021). Creativity and risk-taking in teaching and learning settings: Insights from six international narratives. International Journal of Educational Research Open, 2, 100024. [Google Scholar] [CrossRef]
- Hoever, I. J., Van Knippenberg, D., Van Ginkel, W. P., & Barkema, H. G. (2012). Fostering team creativity: Perspective taking as key to unlocking diversity’s potential. Journal of Applied Psychology, 97(5), 982. [Google Scholar] [CrossRef] [PubMed]
- Hoffmann, J., & Russ, S. (2012). Pretend play, creativity, and emotion regulation in children. Psychology of Aesthetics, Creativity, and the Arts, 6(2), 175. [Google Scholar] [CrossRef]
- Hofstede, G. (2011). Dimensionalizing cultures: The Hofstede model in context. Online Readings in Psychology and Culture, 2(1), 8. [Google Scholar] [CrossRef]
- Hsiao, H., Chang, C., Lin, C., & Hu, P. (2014). Development of children’s creativity and manual skills within digital game-based learning environment. Journal of Computer Assisted Learning, 30(4), 377–395. [Google Scholar] [CrossRef]
- Hsu, M., & Cheng, M. (2021). Immersion experiences and behavioural patterns in game-based learning. British Journal of Educational Technology, 52(5), 1981–1999. [Google Scholar] [CrossRef]
- Hughes, J. (1988). Therapy is fantasy: Roleplaying, healing and the construction of symbolic order. Available online: https://www.rpgstudies.net/hughes/therapy_is_fantasy.html (accessed on 25 January 2026).
- Hunter, S. T., Bedell, K. E., & Mumford, M. D. (2007). Climate for creativity: A quantitative review. Creativity Research Journal, 19(1), 69–90. [Google Scholar] [CrossRef]
- Jackson, L. A., Witt, E. A., Games, A. I., Fitzgerald, H. E., Von Eye, A., & Zhao, Y. (2012). Information technology use and creativity: Findings from the children and technology project. Computers in Human Behavior, 28(2), 370–376. [Google Scholar] [CrossRef]
- Jordan, K. A., Gagnon, R. J., Anderson, D. M., & Pilcher, J. J. (2018). Enhancing the college student experience: Outcomes of a leisure education program. Journal of Experiential Education, 41(1), 90–106. [Google Scholar] [CrossRef]
- Kapp, K. M. (2012). The gamification of learning and instruction: Game-based methods and strategies for training and education. John Wiley & Sons. [Google Scholar]
- Karwowski, M., & Lebuda, I. (2016). The big five, the huge two, and creative self-beliefs: A meta-analysis. Psychology of Aesthetics, Creativity, and the Arts, 10(2), 214. [Google Scholar] [CrossRef]
- Karwowski, M., & Soszynski, M. (2008). How to develop creative imagination?: Assumptions, aims and effectiveness of Role Play Training in Creativity (RPTC). Thinking Skills and Creativity, 3(2), 163–171. [Google Scholar] [CrossRef]
- Kaufman, J. C. (2012). Counting the muses: Development of the Kaufman domains of creativity scale (K-DOCS). Psychology of Aesthetics, Creativity, and the Arts, 6(4), 298. [Google Scholar] [CrossRef]
- Kaufman, J. C., & Beghetto, R. A. (2009). Beyond big and little: The four C model of creativity. Review of General Psychology, 13(1), 1–12. [Google Scholar] [CrossRef]
- Kaufman, J. C., Glăveanu, V. P., & Baer, J. (2017). The Cambridge handbook of creativity across domains. Cambridge University Press. [Google Scholar]
- Khan, S. M., & Abbas, J. (2022). Mindfulness and happiness and their impact on employee creative performance: Mediating role of creative process engagement. Thinking Skills and Creativity, 44, 101027. [Google Scholar] [CrossRef]
- Kim, Y. J., & Shute, V. J. (2015). Opportunities and challenges in assessing and supporting creativity in video games. In Video games and creativity (pp. 99–117). Elsevier. [Google Scholar]
- Klimmt, C., Hefner, D., & Vorderer, P. (2009). The video game experience as “true” identification: A theory of enjoyable alterations of players’ self-perception. Communication Theory, 19(4), 351–373. [Google Scholar] [CrossRef]
- Kolb, D. A. (1984). Experiential Learning: Experience as the Source of Learning and Development. Available online: https://carleton-wp-production.s3.amazonaws.com/uploads/sites/313/2022/12/Experiential_Learning_Experience_As_The_Source_Of_-1.pdf (accessed on 25 January 2026).
- Kolb, D. A., Boyatzis, R. E., & Mainemelis, C. (2001). Experiential learning theory: Previous research and new directions. Perspectives on Thinking, Learning, and Cognitive Styles, 1(8), 227–247. [Google Scholar]
- Kosslyn, S. M., Ganis, G., & Thompson, W. L. (2001). Neural foundations of imagery. Nature Reviews Neuroscience, 2(9), 635–642. [Google Scholar] [CrossRef]
- Kozbelt, A., Beghetto, R. A., & Runco, M. A. (2010). Theories of creativity. In The Cambridge handbook of creativity. Cambridge University Press. [Google Scholar]
- Kuo, H.-C., Weng, T.-L., Chang, C.-C., & Chang, C.-Y. (2023). Designing our own board games in the playful space: Improving high school student’s citizenship competencies and creativity through game-based learning. Sustainability, 15(4), 2968. [Google Scholar] [CrossRef]
- Lee, E.-J., Kim, H. S., & Choi, S. (2021). Violent video games and aggression: Stimulation or catharsis or both? Cyberpsychology, Behavior, and Social Networking, 24(1), 41–47. [Google Scholar] [CrossRef]
- Li, F. W. (2008). Computer Games. Citeseer. [Google Scholar]
- Lieberman, J. N. (1977). Playfulness: Its relationship to imagination and creativity. Academic Press. [Google Scholar]
- Lubart, T., Mouchiroud, C., Tordjman, S., & Zenasni, F. (2015). Psychologie de la créativité (2nd ed.). Armand Colin. [Google Scholar]
- Luthans, F., Avolio, B. J., Avey, J. B., & Norman, S. M. (2007). Positive psychological capital: Measurement and relationship with performance and satisfaction. Personnel Psychology, 60(3), 541–572. [Google Scholar] [CrossRef]
- Luthans, F., Youssef, C. M., & Avolio, B. J. (2015). Psychological capital and beyond. Oxford University Press. [Google Scholar]
- Manfredo, M. J., Driver, B. L., & Tarrant, M. A. (1996). Measuring leisure motivation: A meta-analysis of the recreation experience preference scales. Journal of Leisure Research, 28(3), 188–213. [Google Scholar] [CrossRef]
- McCarthy, M. (2010). Experiential learning theory: From theory to practice. Journal of Business & Economics Research (JBER), 8(5). [Google Scholar] [CrossRef]
- McGuire, W. J. (1974). Psychological motives and communication gratification. The Uses of Mass Communications: Current Perspectives on Gratifications Research, 3, 167–196. [Google Scholar]
- McMillan, R. L., Kaufman, S. B., & Singer, J. L. (2013). Ode to positive constructive daydreaming. Frontiers in Psychology, 4, 626. [Google Scholar] [CrossRef]
- McVay, S., Lydiatt, H., Ryalls, B., & Kelly-Vance, L. (2025). Pretend play as a pathway to creativity: A review of the evidence. Journal of Arts and Humanities, 14(3), 62–78. [Google Scholar]
- Mercier, M., Bourgeois-Bougrine, S., & Lubart, T. (2025). Board games and creativity: Playfulness as a mediator. Simulation & Gaming, 56(1), 63–83. [Google Scholar] [CrossRef]
- Mercier, M., & Lubart, T. (2023a). Board games enhance creativity: Evidence from two studies. Psychology of Aesthetics, Creativity, and the Arts, 19(3), 481. [Google Scholar] [CrossRef]
- Mercier, M., & Lubart, T. (2023b). Video games and creativity: The mediating role of psychological capital. Journal of Creativity, 33(2), 100050. [Google Scholar] [CrossRef]
- Moffat, D. C., Crombie, W., & Shabalina, O. (2017). Some video games can increase the player’s creativity. International Journal of Game-Based Learning (IJGBL), 7(2), 35–46. [Google Scholar] [CrossRef]
- Molin, G. (2017). The role of the teacher in game-based learning: A review and outlook. In M. Ma, & A. Oikonomou (Eds.), Serious games and edutainment applications (pp. 649–674). Springer International Publishing. [Google Scholar] [CrossRef]
- Moon, J. (2004). Using reflective learning to improve the impact of short courses and workshops. Journal of Continuing Education in the Health Professions, 24(1), 4–11. [Google Scholar] [CrossRef] [PubMed]
- Morris, T. H. (2020). Experiential learning—A systematic review and revision of Kolb’s model. Interactive Learning Environments, 28(8), 1064–1077. [Google Scholar] [CrossRef]
- Munge, B., Thomas, G., & Heck, D. (2018). Outdoor fieldwork in higher education: Learning from multidisciplinary experience. Journal of Experiential Education, 41(1), 39–53. [Google Scholar] [CrossRef]
- Nebel, S., Schneider, S., & Rey, G. D. (2016). Mining learning and crafting scientific experiments: A literature review on the use of minecraft in education and research. Journal of Educational Technology & Society, 19(2), 355–366. [Google Scholar]
- Newzoo. (2019). Global esports market report. Available online: https://newzoo.com/resources/trend-reports/newzoo-global-esports-market-report-2019-light-version (accessed on 25 January 2026).
- Niu, W., & Sternberg, R. J. (2006). The philosophical roots of Western and Eastern conceptions of creativity. Journal of Theoretical and Philosophical Psychology, 26(1–2), 18. [Google Scholar] [CrossRef]
- Olsen, E. T. (1981). An exploratory study of adult playfulness and some personality correlates. Michigan State University. [Google Scholar]
- Orkibi, H. (2021). Creative adaptability: Conceptual framework, measurement, and outcomes in times of crisis. Frontiers in Psychology, 11, 588172. [Google Scholar] [CrossRef]
- Ortiz de Gortari, A. B., & Diseth, Å. (2022). Multidimensional assessment of game transfer phenomena: Intrusive cognitions, perceptual distortions, hallucinations and dissociations. Frontiers in Psychology, 13, 896238. [Google Scholar] [CrossRef]
- Ortiz de Gortari, A. B., & Griffiths, M. D. (2015). Game transfer phenomena and its associated factors: An exploratory empirical online survey study. Computers in Human Behavior, 51, 195–202. [Google Scholar] [CrossRef]
- Ortiz de Gortari, A. B., & Griffiths, M. D. (2016). Prevalence and characteristics of game transfer phenomena: A descriptive survey study. International Journal of Human-Computer Interaction, 32(6), 470–480. [Google Scholar] [CrossRef]
- Osmanovic, S., & Pecchioni, L. (2016). Beyond entertainment: Motivations and outcomes of video game playing by older adults and their younger family members. Games and Culture, 11(1–2), 130–149. [Google Scholar] [CrossRef]
- Ostafin, B. D., & Kassman, K. T. (2012). Stepping out of history: Mindfulness improves insight problem solving. Consciousness and Cognition, 21(2), 1031–1036. [Google Scholar] [CrossRef] [PubMed]
- Park, J., & Lee, K. (2017). Using board games to improve mathematical creativity. International Journal of Knowledge and Learning, 12(1), 49–58. [Google Scholar] [CrossRef]
- Pearce, K. E., Yip, J. C., Lee, J. H., Martinez, J. J., Windleharth, T. W., Bhattacharya, A., & Li, Q. (2022). Families playing animal crossing together: Coping with video games during the COVID-19 pandemic. Games and Culture, 17(5), 773–794. [Google Scholar] [CrossRef] [PubMed]
- Pearson, J., Naselaris, T., Holmes, E. A., & Kosslyn, S. M. (2015). Mental imagery: Functional mechanisms and clinical applications. Trends in Cognitive Sciences, 19(10), 590–602. [Google Scholar] [CrossRef]
- Plass, J. L., Homer, B. D., & Kinzer, C. K. (2015). Foundations of game-based learning. Educational Psychologist, 50(4), 258–283. [Google Scholar] [CrossRef]
- Preiss, D. D., Cosmelli, D., & Kaufman, J. C. (2020). Creativity and the wandering mind: Spontaneous and controlled cognition. Academic Press. [Google Scholar]
- Prensky, M. (2001). Fun, play and games: What makes games engaging. Digital Game-Based Learning, 5(1), 5–31. [Google Scholar]
- Proyer, R. T. (2012). Examining playfulness in adults: Testing its correlates with personality, positive psychological functioning, goal aspirations, and multi-methodically assessed ingenuity. Psychological Test and Assessment Modeling, 54(2), 103–127. [Google Scholar]
- Proyer, R. T. (2017). A new structural model for the study of adult playfulness: Assessment and exploration of an understudied individual differences variable. Personality and Individual Differences, 108, 113–122. [Google Scholar] [CrossRef]
- Proyer, R. T., Tandler, N., & Brauer, K. (2019). Playfulness and creativity. In Creativity and humor (pp. 43–60). Elsevier. [Google Scholar] [CrossRef]
- Rahimi, S., & Shute, V. J. (2021). The effects of video games on creativity: A systematic review. In J. C. Kaufman, J. D. Hoffmann, & S. W. Russ (Eds.), The Cambridge Handbook of Lifespan Development of Creativity (pp. 368–392). Cambridge University Press. [Google Scholar]
- Reiss, S. (2000). Who am I: The 16 basic desires that motivate our actions and define our personalities. Tarcher/Putnam. [Google Scholar]
- Runco, M. A., & Acar, S. (2019). Divergent thinking. In J. C. Kaufman, & R. J. Sternberg (Eds.), The Cambridge handbook of creativity (2nd ed., pp. 224–254). Cambridge University Press. [Google Scholar]
- Russ, S. W. (2016). Pretend play: Antecedent of adult creativity. New Directions for Child and Adolescent Development, 2016(151), 21–32. [Google Scholar] [CrossRef] [PubMed]
- Russ, S. W., & Doernberg, E. A. (2019). Play and creativity. In J. C. Kaufman, & R. J. Sternberg (Eds.), The Cambridge handbook of creativity (2nd ed., pp. 607–622). Cambridge University Press. [Google Scholar] [CrossRef]
- Russ, S. W., Robins, A. L., & Christiano, B. A. (1999). Pretend play: Longitudinal prediction of creativity and affect in fantasy in children. Creativity Research Journal, 12(2), 129–139. [Google Scholar] [CrossRef]
- Ryan, R. M., & Deci, E. L. (2000). Self-determination theory and the facilitation of intrinsic motivation, social development, and well-being. American Psychologist, 55(1), 68. [Google Scholar] [CrossRef] [PubMed]
- Sawyer, K. (2017). Group genius: The creative power of collaboration. Basic Books. [Google Scholar]
- Scott, G., Leritz, L. E., & Mumford, M. D. (2004). The effectiveness of creativity training: A quantitative review. Creativity Research Journal, 16(4), 361–388. [Google Scholar] [CrossRef]
- Seçer, İ., & Us, E. Ö. (2023). Digital gaming trends of middle-aged and older adults: A sample from Turkey. Simulation & Gaming, 54(1), 85–103. [Google Scholar] [CrossRef]
- Serrano-Laguna, Á., Manero, B., Freire, M., & Fernández-Manjón, B. (2018). A methodology for assessing the effectiveness of serious games and for inferring player learning outcomes. Multimedia Tools and Applications, 77(2), 2849–2871. [Google Scholar] [CrossRef]
- Sheldon, K. M., Elliot, A. J., Kim, Y., & Kasser, T. (2001). What is satisfying about satisfying events? Testing 10 candidate psychological needs. Journal of Personality and Social Psychology, 80(2), 325. [Google Scholar] [CrossRef]
- Sherry, J. L. (2004). Flow and media enjoyment. Communication Theory, 14(4), 328–347. [Google Scholar] [CrossRef]
- Shute, V. J., Ventura, M., & Bauer, M. (2009). Melding the power of serious games and embedded assessment to monitor and foster learning: Flow and grow. In Serious games (pp. 317–343). Routledge. [Google Scholar]
- Silveira, I. F., & Villalba-Condori, K. O. (2022). An open perspective for educational games. In Research anthology on developments in gamification and game-based learning (pp. 602–613). IGI Global Scientific Publishing. [Google Scholar] [CrossRef]
- Silvia, P. J. (2005). Emotional responses to art: From collation and arousal to cognition and emotion. Review of General Psychology, 9(4), 342–357. [Google Scholar] [CrossRef]
- Silvia, P. J., Beaty, R. E., Nusbaum, E. C., Eddington, K. M., Levin-Aspenson, H., & Kwapil, T. R. (2014). Everyday creativity in daily life: An experience-sampling study of “little c” creativity. Psychology of Aesthetics, Creativity, and the Arts, 8(2), 183. [Google Scholar] [CrossRef]
- Singer, D. G., & Singer, J. L. (2009). The house of make-believe: Children’s play and the developing imagination. Harvard University Press. [Google Scholar]
- Singer, D. L., & Rummo, J. (1973). Ideational creativity and behavioral style in kindergarten-age children. Developmental Psychology, 8(2), 154. [Google Scholar] [CrossRef]
- Singer, J. L., & Singer, D. G. (2005). Preschoolers’ imaginative play as precursor of narrative consciousness. Imagination, Cognition and Personality, 25(2), 97–117. [Google Scholar] [CrossRef]
- Smallwood, J. (2013). Distinguishing how from why the mind wanders: A process–occurrence framework for self-generated mental activity. Psychological Bulletin, 139(3), 519. [Google Scholar] [CrossRef]
- Squire, K. (2006). From content to context: Videogames as designed experience. Educational Researcher, 35(8), 19–29. [Google Scholar] [CrossRef]
- Stapleton, D., & Goldstein, T. R. (2025). Not all games play the same: Specifying how components of video games may be associated with creativity. The Journal of Creative Behavior, 59(3), e1522. [Google Scholar] [CrossRef]
- Steinkuehler, C., & Duncan, S. (2008). Scientific habits of mind in virtual worlds. Journal of Science Education and Technology, 17, 530–543. [Google Scholar] [CrossRef]
- Sternberg, R. J. (2019). Enhancing people’s creativity. In The Cambridge handbook of creativity (pp. 88–103). Cambridge University Press. [Google Scholar]
- Sternberg, R. J., & Lubart, T. I. (1999). The concept of creativity: Prospects and paradigms. In Handbook of creativity (Vol. 1, pp. 3–15). Cambridge University Press. [Google Scholar]
- Sutton-Smith, B. (1966). Piaget on play: A critique. Psychological Review, 73(1), 104. [Google Scholar] [CrossRef]
- Sweetman, D., Luthans, F., Avey, J. B., & Luthans, B. C. (2011). Relationship between positive psychological capital and creative performance. Canadian Journal of Administrative Sciences/Revue Canadienne Des Sciences de l’Administration, 28(1), 4–13. [Google Scholar] [CrossRef]
- Sweetser, P., & Wyeth, P. (2005). GameFlow: A model for evaluating player enjoyment in games. Computers in Entertainment (CIE), 3(3), 3. [Google Scholar] [CrossRef]
- Tang, Y.-Y., Hölzel, B. K., & Posner, M. I. (2015). The neuroscience of mindfulness meditation. Nature Reviews Neuroscience, 16(4), 213–225. [Google Scholar] [CrossRef]
- Tavinor, G. (2008). Definition of videogames. Contemporary Aesthetics (Journal Archive), 6(1), 16. [Google Scholar]
- Tay, L., & Diener, E. (2011). Needs and subjective well-being around the world. Journal of Personality and Social Psychology, 101(2), 354. [Google Scholar] [CrossRef]
- Taylor, M., Hodges, S. D., & Kohányi, A. (2003). The illusion of independent agency: Do adult fiction writers experience their characters as having minds of their own? Imagination, Cognition and Personality, 22(4), 361–380. [Google Scholar] [CrossRef]
- Thornhill-Miller, B., Camarda, A., Mercier, M., Burkhardt, J.-M., Morisseau, T., Bourgeois-Bougrine, S., Vinchon, F., El Hayek, S., Augereau-Landais, M., & Mourey, F. (2023). Creativity, critical thinking, communication, and collaboration: Assessment, certification, and promotion of 21st century skills for the future of work and education. Journal of Intelligence, 11(3), 54. [Google Scholar] [CrossRef]
- Ulger, K. (2018). The effect of problem-based learning on the creative thinking and critical thinking disposition of students in visual arts education. Interdisciplinary Journal of Problem-Based Learning, 12(1), 10. [Google Scholar] [CrossRef]
- Vygotsky, L. S. (1978). Mind in society: The development of higher psychological processes. Harvard University Press. [Google Scholar]
- Wallace, C. E., & Russ, S. W. (2015). Pretend play, divergent thinking, and math achievement in girls: A longitudinal study. Psychology of Aesthetics, Creativity, and the Arts, 9(3), 296. [Google Scholar] [CrossRef]
- Ward, T. B., & Kolomyts, Y. (2010). Cognition and creativity. In The Cambridge handbook of creativity (pp. 93–112). Cambridge University Press. [Google Scholar]
- Whitton, N. (2012). The place of game-based learning in an age of austerity. Electronic Journal of E-Learning, 10(2), 249–256. [Google Scholar]
- Wyver, S. R., & Spence, S. H. (1999). Play and divergent problem solving: Evidence supporting a reciprocal relationship. Early Education and Development, 10(4), 419–444. [Google Scholar] [CrossRef]
- Yee, W. F., Pink, L. S., & Sern, M. L. C. (2014). The effect of a psychological climate for creativity on job satisfaction and work performance. International Journal of Economics and Management, 8(3), 97–116. [Google Scholar]
- Yeh, C. S.-H. (2015). Exploring the effects of videogame play on creativity performance and emotional responses. Computers in Human Behavior, 53, 396–407. [Google Scholar] [CrossRef]
- Yu, X., Li, D., Tsai, C.-H., & Wang, C. (2019). The role of psychological capital in employee creativity. Career Development International, 24(5), 420–437. [Google Scholar] [CrossRef]
- Zabelina, D. L., & Condon, D. M. (2020). The four-factor imagination scale (FFIS): A measure for assessing frequency, complexity, emotional valence, and directedness of imagination. Psychological Research, 84, 2287–2299. [Google Scholar] [CrossRef]
- Zandi, N., Karwowski, M., Forthmann, B., & Holling, H. (2022). How stable is the creative self-concept? A latent state-trait analysis. Psychology of Aesthetics, Creativity, and the Arts, 19(1), 101. Available online: https://www.researchgate.net/profile/Boris-Forthmann/publication/361952505_How_Stable_is_the_Creative_Self-Concept_A_Latent_State-Trait_Analysis/links/62ceb74a6151ad090b99312c/How-Stable-is-the-Creative-Self-Concept-A-Latent-State-Trait-Analysis.pdf (accessed on 25 January 2026). [CrossRef]
- Zedelius, C. M., & Schooler, J. W. (2015). Mind wandering “Ahas” versus mindful reasoning: Alternative routes to creative solutions. Frontiers in Psychology, 6, 834. [Google Scholar] [CrossRef]
- Zhang, Z. S., Seemann, M., Joos, R., Suren, M., Fischer, H., & Hofmann, M. (2025). Fostering creativity through game-based approaches: A scoping review. The Journal of Creative Behavior, 59(1), e1536. [Google Scholar] [CrossRef]

Disclaimer/Publisher’s Note: The statements, opinions and data contained in all publications are solely those of the individual author(s) and contributor(s) and not of MDPI and/or the editor(s). MDPI and/or the editor(s) disclaim responsibility for any injury to people or property resulting from any ideas, methods, instructions or products referred to in the content. |
© 2026 by the authors. Licensee MDPI, Basel, Switzerland. This article is an open access article distributed under the terms and conditions of the Creative Commons Attribution (CC BY) license.
Share and Cite
Mercier, M.; Bourgeois-Bougrine, S.; Lubart, T. Games and Creativity: A Theoretical Framework. J. Intell. 2026, 14, 21. https://doi.org/10.3390/jintelligence14020021
Mercier M, Bourgeois-Bougrine S, Lubart T. Games and Creativity: A Theoretical Framework. Journal of Intelligence. 2026; 14(2):21. https://doi.org/10.3390/jintelligence14020021
Chicago/Turabian StyleMercier, Maxence, Samira Bourgeois-Bougrine, and Todd Lubart. 2026. "Games and Creativity: A Theoretical Framework" Journal of Intelligence 14, no. 2: 21. https://doi.org/10.3390/jintelligence14020021
APA StyleMercier, M., Bourgeois-Bougrine, S., & Lubart, T. (2026). Games and Creativity: A Theoretical Framework. Journal of Intelligence, 14(2), 21. https://doi.org/10.3390/jintelligence14020021

