The Pervasiveness of Digital Identity: Surveying Themes, Trends, and Ontological Foundations
Abstract
1. Introduction
1.1. Background and Motivation
1.2. Scope and Objectives
1.3. Contributions of This Survey
- Comprehensive Survey—This paper provides a systematic survey of nearly two decades of digital identity research, spanning influential contributions, historical developments, and the most recent three years of work. By mapping the field across technical, legal, organisational, and cultural domains, the survey offers a structured reference point for researchers, policymakers, and practitioners seeking an integrated understanding of how digital identity has evolved and is currently conceptualised.
- NLP-Supported Corpus Analysis—To achieve this breadth and consistency, the study constructs a targeted corpus of more than 2500 Scopus-indexed abstracts where digital identity is a central theme. Natural language processing techniques—including keyword extraction, clustering, and trend analysis—are applied to identify patterns that are difficult to observe through manual review alone. While not formalised as a general methodological framework, source code is provided and this computational approach strengthens the transparency and replicability of the survey.
- Key Authors and High-Impact Literature—The survey highlights the most influential works and leading authors across diverse fields—from computer science and law to sociology and public administration. This enables scholars to more easily identify the voices shaping the domain and the contributions that have had the most impact. By bringing together high-impact research across disciplinary boundaries, the study provides a valuable foundation for future work seeking to unify and systematise digital identity approaches.
- Ontological Groundwork—Finally, the paper consolidates recurring concepts and relationships into preliminary structures that support the development of a shared ontology of digital identity. Such groundwork encourages semantic alignment across disciplines and motivates subsequent ontology engineering; however, the present study does not claim a formal OWL/RDF ontology artefact and instead provides conceptually grounded fragments to guide future machine-readable modelling.
1.4. Structure of the Paper
2. Notable Foundations in the Literature
3. Methodology
3.1. Corpus Collection and Selection Criteria
Language Handling
3.2. Keyword Extraction and Preprocessing
3.3. NLP Techniques and Vectorisation
3.4. Clustering and Coherence Evaluation
- 1.
- Clustering Method—K-Means clustering was applied to the Word2Vec term vectors to partition the corpus vocabulary into groups of semantically related concepts. We cluster terms (rather than documents) because the analysis is intended to recover domain-level conceptual structure: term clusters yield compact, interpretable keyword sets that support thematic labelling and concept/ontology mapping. In contrast, document embeddings would often blend multiple themes within a single paper and would require forcing multi-topic articles into single partitions, which is less aligned with the study’s ontology-oriented emphasis. To connect term clusters back to the literature for interpretation, we examine representative titles/abstracts associated with salient cluster terms and use these exemplars to characterise each cluster’s substantive focus.
- 2.
- Cluster Number—The determination of the optimal number of clusters was guided by coherence testing. We evaluated inertia (within-cluster sum of squares), silhouette score (inter-cluster separation), and the interpretability of the top terms in each cluster. This combined assessment followed an explicit quantitative-primary weighting. Inertia and silhouette were used as the primary diagnostics to identify the best-performing (or near-best-performing) range of candidate k values. Qualitative interpretability checks (coherence and distinctiveness of the top-term lists, and clarity of cluster characterisation during labelling) were then applied only as a tie-breaker when multiple k values were quantitatively comparable or when differences in metrics were not practically meaningful. In those cases, we preferred the k that yielded the most coherent and least redundant top-term sets and supported clear thematic interpretation.
- 3.
- Cluster Labelling—Each cluster was then labelled using the top 20 high-weight terms identified through TF–IDF analysis. These keyword sets were supplied to the OpenAI API with prompts designed to generate concise thematic labels that abstracted and generalised the terms while avoiding overlap. Human review was subsequently applied to refine the labels and ensure they accurately represented the semantic content of the clusters.
- 4.
- Evaluation of Label Accuracy—To validate the accuracy of the generated labels, we assessed cluster coherence through several steps. These included inspecting intra-cluster term homogeneity, cross-checking cluster contents against representative document titles and abstracts, and verifying alignment with known domains of digital identity such as technology, law, governance, and user experience. This process ensured the assigned labels faithfully captured the substantive themes of the clusters and also informed the framing of a draft ontology.
- 5.
- Stability and Reliability—To assess the reliability of the unsupervised solution under random initialisation, we reran K-Means across multiple random seeds and initialisations and compared the resulting partitions for agreement. Agreement was assessed using standard assignment-comparison diagnostics (e.g., adjusted Rand-style indices) alongside overlap of top-weight terms within each cluster. This procedure provides a robustness check that cluster boundaries and thematic interpretations are not artefacts of a single initialisation.
3.5. From Computational Themes to Ontological Structures
Conceptual Boundaries
4. Corpus Composition
4.1. Descriptive Statistics
4.2. Keyword Analysis
Computation
4.3. Subject Analysis
5. Influential Literature by Subject
5.1. Biochemistry, Genetics and Molecular Biology
5.2. Business and International Management
5.3. Business, Management and Accounting
5.4. Communication
5.5. Computer Graphics and CAD
5.6. Networks and Communications
5.7. Computer Science
5.8. Computer Science Applications
5.9. Control and Systems Engineering
5.10. Cultural Studies
5.11. Development
5.12. Education
5.13. Electrical and Electronic Engineering
5.14. Engineering
5.15. Geography, Planning and Development
5.16. Health and Informatics
5.17. Human-Computer Interaction
5.18. Industrial Relations
5.19. Information Systems and Management
5.20. Language and Linguistics
5.21. Law
5.22. Library and Information Sciences
5.23. Management Information Systems
5.24. Management of Technology and Innovation
5.25. Marketing
5.26. Media Technology
5.27. Political Science and International Relations
5.28. Pollution
5.29. Public Administration
5.30. Public Policy
5.31. Safety, Risk, Reliability and Quality
5.32. Security and Privacy
5.33. Social Media
5.34. Social Psychology
5.35. Social Sciences
5.36. Sociology and Political Science
5.37. Software
5.38. Theoretical Computer Science
5.39. Urology
6. Temporal Dynamics
6.1. Published Articles over Time
Computation
6.2. Keyword Trends over Time
6.2.1. Computation

| Term | p-Value | Direction | |
|---|---|---|---|
| digital identity | −0.397 | 0.083 | decreasing |
| blockchain | 0.872 | increasing | |
| security | −0.226 | 0.337 | decreasing |
| privacy | 0.057 | 0.811 | increasing |
| decentralised | 0.775 | increasing | |
| identity management | −0.750 | decreasing | |
| self-sovereign identity | 0.838 | increasing |
6.2.2. Trend Testing
7. Authorship Patterns
Authors by Subject Area
8. Thematic Analysis
8.1. Overview of Corpus-Wide Clusters (2005–2024)
- 1.
- Applications and Emerging Technologies—Practice-facing work applying digital identity across sectors (education, health, industry) with attention to usability, safety, and blockchain-adjacent innovation.
- 2.
- Architectures and Trust Frameworks—Core technical and architectural motifs (authentication, federation, wallets, credentials, revocation, (de)centralisation) that structure platforms and trust services.
- 3.
- Privacy, Rights, and Risk Management—Legal and risk discourse around confidentiality, protection, user rights, and information governance.
- 4.
- Cyber Environments and Emerging Ecosystems—System-level and socio-technical settings (cloud, networks, AI, metaverse/virtual worlds) in which identity is enacted.
- 5.
- Biometric Technologies—Modalities and systems for biometric access/verification (fingerprint, sensors, system integration).
- 6.
- Identity Management, Access Control, and Trust Services—Operational controls (authorisation, secure services, online/offline modes, privacy-preserving functions) bridging architecture and deployment.
- 7.
- Societal and Cultural Dimensions—Studies of platforms and practices (social media, education, literacy, gender) highlighting adoption, behaviour, and cultural factors.
- 8.
- Governance, Policy, Standards, and Regulations—Institutional and geopolitical layers (eIDAS, Aadhaar, public policy, inclusion, standards, national/regional programmes) shaping ecosystem evolution.
Computation
8.2. Thematic Structure of Recent Literature (2023–2025)
Computation
8.3. Credentials, Wallets, and Trust Services
8.4. Enterprise Adoption and Immersive/Global Contexts
8.5. Methodologies, Models, and Assurance Workflows
8.6. Security, Privacy, and Data-Protection Foundations
Computation
8.7. Identity and Persona/Presentation
8.8. Socio-Cultural and Educational Practices Online
8.9. Governance, Policy, and European Frameworks
8.10. Sectoral Innovations and Public-Interest Applications
8.11. Cluster Set Comparison
9. Limitations and Research Gaps
9.1. Coverage and Corpus Bias
9.2. NLP and Clustering Constraints
- Text preprocessing and representation—Outcomes are highly sensitive to preprocessing choices such as tokenisation, case and diacritic handling, hyphenation (e.g., block-chain vs. blockchain), and the treatment of unigrams versus multi-word expressions. Limiting analysis to abstracts compresses context, privileging editorially salient terms over operational detail. Feature representations introduce further trade-offs: bag-of-words and TF–IDF accentuate frequent but often generic tokens, while embedding models mitigate sparsity yet inherit pre-training biases and may blur domain distinctions (e.g., wallet vs. app).
- Keyword harmonisation—Normalising near-synonyms (e.g., SSI/DID/VC), singular–plural variants, and British–American spellings helps reduce fragmentation but also risks collapsing distinct concepts (e.g., revocation vs. suspension). In addition, phrase-mining thresholds (e.g., PMI or collocation settings) influence which multi-word expressions are retained, with direct effects on observed trends and cluster formation. To improve transparency, we document the harmonisation protocol and apply automated consistency checks (e.g., idempotency and collision detection) alongside an intra-annotator test–retest agreement check for a stratified sample of mapping decisions (reported in Section 3.2).
- Term-proportion trends—Yearly proportions reflect both signal and artefact: variable abstract lengths, topic salience cycles, and uneven discipline mix by year. Without length/discipline controls, apparent rises or declines can partially reflect corpus composition rather than true thematic change.
- Clustering method and parameters—Unsupervised clustering approaches such as K-Means are highly sensitive to the choice of feature set, distance metric, initialisation, and the selected value of k. In high-dimensional spaces, sparsity can produce unstable small clusters, while flat partitions risk obscuring thematic overlap, for example between security and governance. Evaluation metrics such as topic coherence or silhouette score offer only partial guidance: they may favour easily separable clusters that are semantically shallow rather than capturing the richer, cross-cutting structure of the domain.
- Temporal windowing—Comparing 2005–2024 with 2023–2025 introduces window effects: short horizons can exaggerate sudden bursts (e.g., policy shocks, standards releases) while obscuring slower-moving themes. In addition, vocabulary drift across periods complicates the direct alignment of clusters.
- Interpretability and labelling—Assigning human-readable labels to clusters is inherently interpretive; subject taxonomies and data-driven themes only partially align. Multi-label realities (articles spanning technical, policy, and social dimensions) are flattened by single-label summaries. Although we apply explicit boundary conditions and a three-strata interpretive structure to reduce category leakage, some concepts remain inherently cross-domain in socio-technical settings; follow-on work that formalises the ontology would be able to enforce stricter separation via typed relations and constraint definitions.
- Validation and robustness—With limited “ground truth” available, validation remains challenging. External checks against subject classifications and internal diagnostics such as coherence and stability provide partial assurance but cannot guarantee semantic fidelity. Results are further affected by random-seed variance and preprocessing choices, which can shift cluster boundaries.
9.3. Thematic Blind Spots in the Literature
- Recovery—Little comparative work on key loss/compromise, social/guardianship recovery, post-incident state repair, and survivability across wallets, issuers, and verifiers.
- Revocation—Sparse evaluation of real-time, privacy-preserving status distribution (offline use, caching, correlation risk), cross-issuer semantics, and LoA impacts.
- Interoperability—Limited cross-wallet/profile testing (VC/DID vs. eIDAS wallets), weak consensus on mandatory vs. optional features, and few reproducible conformance suites.
- Usability—Understudied design for disability, low digital literacy, multilingual settings, and vulnerable users (children, older adults); consent fatigue and mental-model mismatches persist.
- Equity—Insufficient measurement of exclusion and error across demographics (e.g., identity proofing, risk scoring), and weak links between privacy guarantees (unlinkability) and accountability/audit needs.
- Governance—Few analyses of sustainable business models for issuers/verifiers/wallet providers, liability allocation in credential flows, and procurement/assurance regimes that scale.
- Assurance—A lack of standard test oracles, traceability metrics, and multi-site benchmarks for end-to-end workflows (presentation, status, recovery), beyond single-system case studies.
- Wallet Security—Emerging attack surfaces (phishing of presentation requests, agent malware, supply-chain compromise, UI trust) lack systematic threat models and comparative mitigations.
- Offline Use—Limited evidence for low-connectivity settings (disaster response, border control, aid delivery): offline verification, key rotation, and revocation safety.
- Sector Evidence—Health, education, public-benefits, and smart-city deployments need stronger outcome studies (safety, efficacy, cost), not only architectural proposals.
- Minors—Thin treatment of age transitions, delegated authority, revocation rights, and family/organisational custodianship patterns.
- Auditability—Few designs that jointly satisfy selective disclosure/unlinkability and robust audit/compliance—especially for regulated sectors.
- AI—Early work on deepfakes and agent identity lacks principled assurance for AI-mediated proofing, presentation, and human-in-the-loop controls.
- Sustainability—Minimal life-cycle assessments (energy, latency, TCO) comparing ledger and non-ledger approaches under realistic loads.
- Global South—Over-representation of EU/US contexts; limited studies on LMIC legal/institutional constraints, trust frameworks, and cross-border service delivery.
- Legal Traceability—Few formal mappings from legal requirements to protocol properties and testable controls; compliance remains prose-level rather than machine-checkable.
- Longitudinal Outcomes—Rare multi-year studies tracking uptake, dropout, recovery events, and user outcomes across populations and sectors.
10. Future Directions
10.1. Advancing the Present Study
- Expand corpus coverage—incorporating multilingual sources and conducting targeted full-text validation on accessible subsets (e.g., open-access samples and institutionally licensed collections) to test whether fine-grained technical claims materially alter the high-level thematic structure derived from abstracts.
- Refine analytical methods—including the use of overlapping or hierarchical clustering, knowledge-graph–anchored semantics, and richer interpretability checks to strengthen thematic validity.
- Strengthen reproducibility—by providing open pipelines, benchmark datasets, and conformance suites that allow results to be rerun and compared as the literature evolves.
10.2. Connecting to the Universal Digital Identity Vision
- Ontological development can translate recurring entities, processes, and contexts identified in the survey into formal, machine-readable structures (e.g., OWL/RDF or equivalent representations) that support semantic alignment and interoperability, including relation typing, constraint specification, and publication of reusable artefacts for downstream integration and validation.
- Cross-disciplinary vocabularies can be built by linking technical, legal, organisational, and socio-cultural concepts, helping to bridge gaps between research communities and stakeholder groups while making implicit assumptions (e.g., about governance, agency, and risk) explicit.
- Practical application of the thematic map can inform curricula, policy guidance, and system design by embedding inclusive requirements (e.g., accessibility and low-literacy settings) and trust/assurance considerations (e.g., auditability, accountability, privacy guarantees) alongside technical architectures.
11. Conclusions
11.1. Summary of Findings
- Scale—Baseline corpus (2005–2024; n = 2551 publications; 2030 authors; 188 subjects; 8820 keywords), with a recent stratum (2023–2025; n = 1241) used for contemporary thematic analysis and ontology-oriented synthesis.
- Coverage—Core computing fields dominate (networks, CS, IS, AI) with substantive managerial, legal, and social strands.
- Trends—Output grows steadily, accelerating after the late 2010s; the share of “digital identity” declines as decentralisation/SSI terms gain weight—consistent with vocabulary maturation.
- Authors—Leading contributors cluster in technical areas, though several span managerial/legal/social domains, indicating both specialisation and breadth.
- Clusters (2005–24)—Long-run structure resolves into three strata: (i) technical rails (architectures, identity management, security/privacy controls); (ii) governance and institutions (policy, standards, national/EU programmes); and (iii) use and practice (applications and socio-cultural settings). This baseline shows a balanced interplay between foundational design and policy, with applied studies secondary.
- Clusters (2023–25)—Recent work shifts towards practice and implementation: technical focus reorganises around wallet-centric trust services (VCs, status/revocation, unlinkability) and decentralised persona/presentation; governance consolidates around EU wallet/eIDAS; and applications expand in health, education, smart cities, and immersive/AI-infused environments. Standalone biometrics appear absorbed into assurance workflows and deployment pipelines rather than persisting independently.
- Ontology—Recurrent entities (actors, credentials, proofs, policies, risks, contexts) support an entity–process–context ontology that functions as a shared semantic layer for interoperable modelling and assurance. By treating context and stakeholder constraints as first-class elements (e.g., usability, accessibility, governance, sectoral deployment conditions), the framework also foregrounds inclusivity requirements and provides a structured basis for reasoning about trust across technical and institutional layers.
- Implication—The field is moving from identity-management “plumbing” to deployable wallet-based trust services and context-specific adoption, with governance and human-centred concerns shaping feasibility.
11.2. Contributions to Digital Identity Research
- 1.
- Cross-Disciplinary Landscape—The survey demonstrates that digital identity is not confined to computer science or security, but spans at least 188 subject areas. This breadth underscores the need for integrative approaches that cut across technical, legal, organisational, and socio-cultural research communities.
- 2.
- Historical Evolution—By tracing the field from early cryptographic foundations through federated architectures to decentralised and wallet-centric models, the study clarifies how digital identity has evolved and where current momentum lies. This periodised view helps researchers position their work within longer-term trajectories rather than isolated technical debates.
- 3.
- Key Contributions—The mapping of high-impact literature and leading authors provides an entry point for scholars and practitioners to engage with foundational and contemporary debates. This strengthens the cumulative nature of digital identity research and reduces the risk of disciplinary silos.
- 4.
- Ontological Signals—Recurring entities (actors, credentials, proofs, risks, governance mechanisms) highlight the feasibility of building an ontology that supports conceptual unification across disciplines and implementation contexts. Practically, an entity–process–context framing helps (i) align semantics across heterogeneous identity stacks (supporting interoperability via shared definitions of credentials, presentation/verification workflows, and governance constraints), (ii) surface inclusion-critical requirements as explicit modelling elements (e.g., accessibility, low-literacy settings, delegated or assisted use), and (iii) connect assurance and trust questions to technical properties and institutional controls (e.g., auditability, privacy guarantees, accountability mechanisms). The survey therefore provides both an empirical basis for ontological development and a clearer pathway for operationalising it in interoperable, inclusive, and trustworthy systems. We emphasise that these structures are presented as empirically grounded fragments and scaffolding for future ontology engineering, rather than a complete machine-readable ontology artefact delivered in this work.
11.3. Closing Remarks
Implications of the Ontological Framework
- Interoperability: Shared semantics for credentials, proofs, actors, and governance constraints can reduce ambiguity between standards and implementations, enabling clearer interface contracts and supporting the development of profiles and conformance tests.
- Inclusivity: Modelling context explicitly supports design for diverse users and settings (e.g., accessibility and assistive use, low digital literacy, multilingual environments, sector-specific constraints), making inclusion requirements visible early rather than retrofitted.
- Trust: Linking technical properties (security/privacy, auditability, recovery and revocation workflows) to governance and assurance concepts helps structure trust arguments that are comparable across deployments and jurisdictions.
11.4. Potential Directions for Future Research
Author Contributions
Funding
Institutional Review Board Statement
Informed Consent Statement
Data Availability Statement
Conflicts of Interest
References
- Longstaff, T.A.; Ellis, J.T.; Hernan, S.V.; Lipson, H.F.; Mcmillan, R.D.; Pesante, L.H.; Simmel, D. Security of the Internet. In The Froehlich/Kent Encyclopedia of Telecommunications; CRS Press: London, UK; New York, NY, USA, 1996; Volume 5, pp. 231–255. [Google Scholar]
- Society, I. 2018 Cyber Incident and Breach Trends Report; Internet Society: Reston, VA, USA, 2018. [Google Scholar]
- Anderson, R.; Barton, C.; Böhme, R.; Clayton, R.; Gañán, C.; Grasso, T.; Levi, M.; Moore, T.; Vasek, M. Measuring the Changing Cost of Cybercrime. In Proceedings of the 2019 Workshop on the Economics of Information Security, Boston, MA, USA, 3–4 June 2019. [Google Scholar]
- Harris, B.; Hunt, R. TCP/IP security threats and attack methods. Comput. Commun. 1999, 22, 885–897. [Google Scholar] [CrossRef]
- Benantar, M. Access Control Systems: Security, Identity Management and Trust Models; Springer Science Business Media: Singapore, 2005. [Google Scholar]
- Zulkarnain, S.; Idrus, S.; Cherrier, E.; Rosenberger, C.; Schwartzmann, J.J. A Review on Authentication Methods. Aust. J. Basic Appl. Sci. 2013, 7, 95–107. [Google Scholar]
- Cameron, K. The Laws of Identity; Microsoft Corp: Redmond, WA, USA, 2005; pp. 8–11. [Google Scholar] [CrossRef]
- Lyon, D. Surveillance, Snowden, and Big Data: Capacities, consequences, critique. Big Data Soc. 2014, 1, 2053951714541861. [Google Scholar] [CrossRef]
- Laatikainen, G.; Kolehmainen, T.; Abrahamsson, P. Self-Sovereign Identity Ecosystems: Benefits and Challenges. In Proceedings of the SCIS 2021: Proceedings of the 12th Scandinavian Conference on Information Systems, Online, 8–11 August 2021. [Google Scholar]
- Hasselbring, W. Information system integration. Commun. ACM 2000, 43, 32–38. [Google Scholar] [CrossRef]
- Bertino, E.; Paci, F.; Ferrini, R.; Shang, N. Privacy-preserving digital identity management for cloud computing. IEEE Data Eng. Bull. 2009, 32, 21–27. [Google Scholar]
- Josang, A.; Zomai, M.A.; Suriadi, S. Usability and privacy in identity management architectures. In Conferences in Research and Practice in Information Technology Series; Australian Computer Society: Sydney, Australia, 2007; Volume 68, pp. 143–152. [Google Scholar]
- Rodrigues, R.E. Revisiting the Legal Regulation of Digital Identity in the Light of Global Implementation and Local Difference. 2011. Available online: https://scispace.com/papers/revisiting-the-legal-regulation-of-digital-identity-in-the-419jvp0wcc (accessed on 23 September 2020).
- EPSU. The General Data Protection Regulation (GDPR) AN EPSU BRIEFING. Available online: https://www.epsu.org/sites/default/files/article/files/GDPR_FINAL_EPSU.pdf (accessed on 10 September 2024).
- Mühle, A.; Grüner, A.; Gayvoronskaya, T.; Meinel, C. A Survey on Essential Components of a Self-Sovereign Identity. Comput. Sci. Rev. 2018, 30, 80–86. [Google Scholar] [CrossRef]
- Toth, K.C.; Anderson-Priddy, A. Self-Sovereign Digital Identity: A Paradigm Shift for Identity. IEEE Secur. Priv. 2019, 17, 17–27. [Google Scholar] [CrossRef]
- Birch, D.G.W. The identity vision. In Digital Identity Management; Routledge: London, UK, 2017; pp. 21–26. [Google Scholar]
- Mccormack, J.I. Digital Identity Interoperability and Einnovation. Available online: http://nrs.harvard.edu/urn-3:HUL.InstRepos:2710474 (accessed on 10 December 2024).
- Lam, W. Barriers to e-government integration. J. Enterp. Inf. Manag. 2005, 18, 511–530. [Google Scholar] [CrossRef]
- Whitley, E.A. Trusted Digital Identity Provision: GOV.UK Verify’s Federated Approach. In CGD Policy Paper; CGD: Boulder, CO, USA, 2018; pp. 94–120. Available online: https://eprints.lse.ac.uk/90577/ (accessed on 10 December 2024).
- European Parliament and Council. Discover eIDAS|Shaping Europe’s Digital Future. 2023. Available online: https://digital-strategy.ec.europa.eu/en/policies/discover-eidas (accessed on 10 September 2024).
- Westin, A.F. Legal Safeguards to Insure Privacy in a Computer Society. Commun. ACM 1967, 10, 533–537. [Google Scholar] [CrossRef]
- Chaum, D. Blind signatures for untraceable payments. In Advances in Cryptology: Proceedings of Crypto 82; Springer: Boston, MA, USA, 1983; pp. 199–203. [Google Scholar]
- Clarke, R. Roger Clarke’s ‘Digital Persona’. 1994. Available online: https://www.rogerclarke.com/DV/DigPersona.html (accessed on 20 May 2020).
- Zuboff, S. Surveillance Capitalism and the Challenge of Collective Action. In New Labor Forum; Sage Publications: Los Angeles, CA, USA, 2019; Volume 28, pp. 10–29. [Google Scholar] [CrossRef]
- Turkle, S. Life on the Screen Identity in the Age of the Internet; Simon & Schuster: New York, NY, USA, 2011. [Google Scholar]
- Boyd, D.M.; Ellison, N.B. Social network sites: Definition, history, and scholarship. J. Comput.-Mediat. Commun. 2007, 13, 210–230. [Google Scholar] [CrossRef]
- Cavoukian, A. Privacy by Design The 7 Foundational Principles Implementation and Mapping of Fair Information Practices. 2009. Available online: https://student.cs.uwaterloo.ca/~cs492/papers/7foundationalprinciples_longer.pdf (accessed on 15 July 2020).
- Solove, D.J. The Digital Person: Technology and Privacy in the Information Age; NyU Press: New York, NY, USA, 2004. [Google Scholar]
- European Union. General Data Protection Regulation (GDPR). 2016. Available online: https://eur-lex.europa.eu/eli/reg/2016/679/oj (accessed on 12 March 2024).
- Allen, C. The Path to Self-Sovereign Identity. 2016. Available online: https://www.lifewithalacrity.com/article/the-path-to-self-soverereign-identity/ (accessed on 26 July 2020).
- Westergaard, D.; Stærfeldt, H.H.; Tønsberg, C.; Jensen, L.J.; Brunak, S. A comprehensive and quantitative comparison of text-mining in 15 million full-text articles versus their corresponding abstracts. PLoS Comput. Biol. 2018, 14, e1005962. [Google Scholar] [CrossRef]
- Syed, S.; Spruit, M. Full-Text or Abstract? Examining Topic Coherence Scores Using Latent Dirichlet Allocation. In Proceedings of the 2017 International Conference on Data Science and Advanced Analytics (DSAA), Tokyo, Japan, 19–21 October 2017; IEEE: Piscataway, NJ, USA, 2017; pp. 165–174. [Google Scholar] [CrossRef]
- Lin, J. Is searching full text more effective than searching abstracts? BMC Bioinform. 2009, 10, 46. [Google Scholar] [CrossRef] [PubMed]
- Divoli, A.; Wooldridge, M.A.; Hearst, M.A. Full Text and Figure Display Improves Bioscience Literature Search. PLoS ONE 2010, 5, e9619. [Google Scholar] [CrossRef] [PubMed][Green Version]
- Voisin, C.; Linden, M.; Dyke, S.O.; Bowers, S.R.; Alper, P.; Barkley, M.P.; Bernick, D.; Chao, J.; Courtot, M.; Jeanson, F.; et al. GA4GH Passport standard for digital identity and access permissions. Cell Genom. 2021, 1, 100030. [Google Scholar] [CrossRef] [PubMed]
- Efanov, D.; Roschin, P. The all-pervasiveness of the blockchain technology. Procedia Comput. Sci. 2018, 123, 116–121. [Google Scholar] [CrossRef]
- Bouncken, R.; Barwinski, R. Shared Digital Identity and Rich Knowledge Ties in Global 3D Printing—A Drizzle in the Clouds? Wiley Online Library: Hoboken, NJ, USA, 2021. [Google Scholar]
- Takemiya, M.; Vanieiev, B. Sora identity: Secure, digital identity on the blockchain. In Proceedings of the 2018 IEEE 42nd Annual Computer Software and Applications Conference (COMPSAC), Tokyo, Japan, 23–27 July 2018. [Google Scholar]
- Naik, N.; Jenkins, P. Governing Principles of Self-Sovereign Identity Applied to Blockchain Enabled Privacy Preserving Identity Management Systems. In Proceedings of the 2020 IEEE International Symposium on Systems Engineering (ISSE), Vienna, Austria, 12 October–12 November 2020. [Google Scholar]
- Arner, D.; Zetzsche, D.; Buckley, R.; Barberis, J. The Identity Challenge in Finance: From Analogue Identity to Digitized Identification to Digital KYC Utilities; Springer: Berlin/Heidelberg, Germany, 2019. [Google Scholar]
- Zhu, X.; Badr, Y. A Survey on Blockchain-based Identity Management Systems for the Internet of Things. In Proceedings of the 2018 IEEE International Conference on Internet of Things (iThings) and IEEE Green Computing and Communications (GreenCom) and IEEE Cyber, Physical and Social Computing (CPSCom) and IEEE Smart Data (SmartData), Halifax, NS, Canada, 30 July–3 August 2018. [Google Scholar]
- Block, J.H.; Diegel, W.; Fisch, C. How venture capital funding changes an entrepreneur’s digital identity: More self-confidence and professionalism but less authenticity! Rev. Manag. Sci. 2024, 18, 2287–2319. [Google Scholar] [CrossRef]
- Hondros, K.; Schiemer, B.; Vogelgsang, L. Beyond personal safe spaces: Creating and maintaining collective environments for meaning and identity on digital platforms. Organization 2023, 30, 809–829. [Google Scholar] [CrossRef]
- Kavakci, E.; Kraeplin, C.R. Religious beings in fashionable bodies: The online identity construction of hijabi social media personalities. Media Cult. Soc. 2017, 39, 850–868. [Google Scholar] [CrossRef]
- Robinson, L. The identity curation game: Digital inequality, identity work, and emotion management. Inf. Commun. Soc. 2018, 21, 661–680. [Google Scholar] [CrossRef]
- Vivienne, S. Digital Identity and Everyday Activism: Sharing Private Stories with Networked Publics; Springer: Berlin/Heidelberg, Germany, 2016. [Google Scholar]
- Manas-Viniegra, L.; Santos-Silva, D.; Liberal-Ormaechea, S. The visual-digital identity of corporate brands: A study of neuromarketing in young people from Spain and Portugal. Tripodos 2021, 48, 135–151. [Google Scholar] [CrossRef]
- Ates, M.; Gravier, C.; Lardon, J.; Fayolle, J.; Sauviac, B. Interoperability between heterogeneous federation architectures: Illustration with SAML and WS-Federation. In Proceedings of the 2007 Third International IEEE Conference on Signal-Image Technologies and Internet-Based System, Shanghai, China, 16–18 December 2007. [Google Scholar]
- Lee, J.H. BIDaaS: Blockchain Based ID As a Service. IEEE Access 2017, 6, 2274–2278. [Google Scholar] [CrossRef]
- Schanzenbach, M.; Bramm, G.; Schutte, J. reclaimID: Secure, Self-Sovereign Identities using Name Systems and Attribute-Based Encryption. In Proceedings of the 2018 17th IEEE International Conference on Trust, Security and Privacy in Computing And Communications/12th IEEE International Conference on Big Data Science And Engineering (TrustCom/BigDataSE), New York, NY, USA, 1–3 August 2018. [Google Scholar] [CrossRef]
- Cocco, L.; Tonelli, R.; Marchesi, M. Blockchain and self sovereign identity to support quality in the food supply chain. Future Internet 2021, 13, 301. [Google Scholar] [CrossRef]
- Naik, N.; Jenkins, P. A Secure Mobile Cloud Identity: Criteria for Effective Identity and Access Management Standards. In Proceedings of the 2016 4th IEEE International Conference on Mobile Cloud Computing, Services, and Engineering (MobileCloud), Oxford, UK, 29 March–1 April 2016. [Google Scholar]
- Zhang, C.; Zhao, M.; Zhang, W.; Fan, Q.; Ni, J.; Zhu, L. Privacy-Preserving Identity-Based Data Rights Governance for Blockchain-Empowered Human-Centric Metaverse Communications. IEEE J. Sel. Areas Commun. 2024, 42, 963–977. [Google Scholar] [CrossRef]
- Beck, E.N. The Invisible Digital Identity: Assemblages in Digital Networks; Elsevier: Amsterdam, The Netherlands, 2015. [Google Scholar]
- Goodell, G. A Decentralised Digital Identity Architecture. Front. Blockchain 2019, 2, 17. [Google Scholar] [CrossRef]
- Schoemaker, E.; Baslan, D.; Pon, B.; Dell, N. Identity at the margins: Data justice and refugee experiences with digital identity systems in Lebanon, Jordan, and Uganda. Inf. Technol. Dev. 2021, 27, 13–36. [Google Scholar] [CrossRef]
- Paci, F.; Ferrini, R.; Musci, A.; Steuer, K.J.; Bertino, E. An interoperable approach to multifactor identity verification. Computer 2009, 42, 50–57. [Google Scholar] [CrossRef]
- Munoz-Rodríguez, J.M.; Hernandez-Serrano, M.J.; Tabernero, C. Digital identity levels in older learners: A new focus for sustainable lifelong education and inclusion. Sustainability 2020, 12, 10657. [Google Scholar] [CrossRef]
- Lim, S.Y.; Fotsing, P.T.; Almasri, A.; Musa, O.; Kiah, M.L.M.; Ang, T.F.; Ismail, R. Blockchain technology the identity management and authentication service disruptor: A survey. Int. J. Adv. Sci. Eng. Inf. Technol. 2018, 8, 1735–1745. [Google Scholar] [CrossRef]
- Zwitter, A.J.; Gstrein, O.J.; Yap, E. Digital Identity and the Blockchain: Universal Identity Management and the Concept of the “Self-Sovereign” Individual. Front. Blockchain 2020, 3, 26. [Google Scholar] [CrossRef]
- Rathee, T.; Singh, P. A systematic literature mapping on secure identity management using blockchain technology. J. King Saud Univ.—Comput. Inf. Sci. 2022, 34, 5782–5796. [Google Scholar] [CrossRef]
- Grech, A.; Sood, I.; Ariño, L. Blockchain, Self-Sovereign Identity and Digital Credentials: Promise Versus Praxis in Education. Front. Blockchain 2021, 4, 616779. [Google Scholar] [CrossRef]
- Mamun, M.A.A.; Alam, S.M.; Hossain, M.S.; Samiruzzaman, M. A Novel Approach to Blockchain-Based Digital Identity System. In Advances in Information and Communication; Arai, K., Kapoor, S., Bhatia, R., Eds.; Springer International Publishing: Cham, Switzerland, 2020; pp. 93–112. [Google Scholar]
- Serrate-González, S.; Sánchez-Rojo, A.; Andrade-Silva, L.E.; Muñoz-Rodríguez, J.M. Onlife identity: The question of gender and age in teenagers’ online behaviour. Comunicar 2023, 31, 9–19. [Google Scholar] [CrossRef]
- Cardon, D. Identity as a Relational Strategy. 2009. Available online: https://shs.cairn.info/journal-hermes-la-revue-2009-1-page-61?lang=en (accessed on 20 September 2025).
- Orzech, K.M.; Moncur, W.; Durrant, A.; James, S.; Collomosse, J. Digital photographic practices as expressions of personhood and identity: Variations across school leavers and recent retirees. Vis. Stud. 2017, 32, 313–328. [Google Scholar] [CrossRef]
- Masiero, S.; Bailur, S. Digital identity for development: The quest for justice and a research agenda. Inf. Technol. Dev. 2021, 27, 1–12. [Google Scholar] [CrossRef]
- Engeness, I. Developing teachers’ digital identity: Towards the pedagogic design principles of digital environments to enhance students’ learning in the 21st century. Eur. J. Teach. Educ. 2021, 44, 96–114. [Google Scholar] [CrossRef]
- Goode, J. The digital identity divide: How technology knowledge impacts college students. New Media Soc. 2010, 12, 497–513. [Google Scholar] [CrossRef]
- Heidari, E.; Salimi, G.; Mehrvarz, M. The influence of online social networks and online social capital on constructing a new graduate students’ professional identity. Interact. Learn. Environ. 2023, 31, 214–231. [Google Scholar] [CrossRef]
- Poole, A. Digital funds of identity: Funds of knowledge 2.0 for the digital generation. In Conference Proceedings for IAFOR 2016; University of Nottingham: Ningbo, China, 2016. [Google Scholar]
- Zimmer, W.K.; McTigue, E.M.; Matsuda, N. Development and validation of the teachers’ digital learning identity survey. Int. J. Educ. Res. 2021, 105, 101717. [Google Scholar] [CrossRef]
- Zhao, G.; Di, B.; He, H. Design and Implementation of the Digital Education Transaction Subject Two-factor Identity Authentication System Based on Blockchain. In Proceedings of the 2020 22nd International Conference on Advanced Communication Technology (ICACT), PyeongChang, Republic of Korea, 16–19 February 2020. [Google Scholar]
- Bazarhanova, A.; Smolander, K. The Review of Non-Technical Assumptions in Digital Identity Architectures. 2020. Available online: https://aisel.aisnet.org/hicss-53/st/design_responsible_system/2/ (accessed on 9 July 2024).
- Cheesman, M. Self-Sovereignty for Refugees? The Contested Horizons of Digital Identity. Geopolitics 2022, 27, 134–159. [Google Scholar] [CrossRef]
- Manby, B. The Sustainable Development Goals and ‘legal identity for all’: ‘first, do no harm’. World Dev. 2021, 139, 105343. [Google Scholar] [CrossRef]
- Asamoah, K.O.; Xia, H.; Amofa, S.; Amankona, O.I.; Luo, K.; Xia, Q.; Gao, J.; Du, X.; Guizani, M. Zero-Chain: A Blockchain-Based Identity for Digital City Operating System. IEEE Internet Things J. 2020, 7, 10336–10346. [Google Scholar] [CrossRef]
- Adjei, J.K.; Adams, S.; Mensah, I.K.; Tobbin, P.E.; Odei-Appiah, S. Digital identity management on social media: Exploring the factors that influence personal information disclosure on social media. Sustainability 2020, 12, 9994. [Google Scholar] [CrossRef]
- Crowe, N.; Watts, M. When I click “ok” I become Sassy—I become a girl. Young people and gender identity: Subverting the body in massively multi-player online role-playing games. Int. J. Adolesc. Youth 2014, 19, 217–231. [Google Scholar] [CrossRef]
- Udwan, G.; Leurs, K.; Alencar, A. Digital Resilience Tactics of Syrian Refugees in the Netherlands: Social Media for Social Support, Health, and Identity. Soc. Media Soc. 2020, 6, 2056305120915587. [Google Scholar] [CrossRef]
- Javed, I.T.; Alharbi, F.; Bellaj, B.; Margaria, T.; Crespi, N.; Qureshi, K.N. Health-id: A blockchain-based decentralized identity management for remote healthcare. Healthcare 2021, 9, 712. [Google Scholar] [CrossRef]
- Coats, B.; Acharya, S. Bridging electronic health record access to the cloud. In Proceedings of the Annual Hawaii International Conference on System Sciences, IEEE Computer Society, Waikoloa, HI, USA, 6–9 January 2014; pp. 2948–2957. [Google Scholar] [CrossRef]
- Rohner, P. Identity management for health professionals: A method for the integration of responsibility, organization, and IT. Bus. Inf. Syst. Eng. 2013, 5, 17–33. [Google Scholar] [CrossRef]
- Kaushik, S.; Gandhi, C. Ensure hierarchal identity based data security in cloud environment. Int. J. Cloud Appl. Comput. (IJCAC) 2019, 9, 21–36. [Google Scholar] [CrossRef]
- Niezen, R. Digital Identity: The Construction of Virtual Selfhood in the Indigenous Peoples’ Movement. Comp. Stud. Soc. Hist. 2005, 47, 532–551. [Google Scholar] [CrossRef]
- Mitrushchenkova, A.N. Personal Identity in the Metaverse: Challenges and Risks. Kutafin Law Rev. 2022, 9, 793–817. [Google Scholar] [CrossRef]
- Ruiu, P.; Nitti, M.; Pilloni, V.; Cadoni, M.; Grosso, E.; Fadda, M. Metaverse & Human Digital Twin: Digital Identity, Biometrics, and Privacy in the Future Virtual Worlds. Multimodal Technol. Interact. 2024, 8, 48. [Google Scholar] [CrossRef]
- Soldatova, G.U.; Chigarkova, S.V.; Ilyukhina, S.N. Real-self and virtual-self: Identity matrices of adolescents and adults. Cult.-Hist. Psychol. 2022, 18, 27–37. [Google Scholar]
- Mir, U.; Kar, A.K.; Gupta, M.P. AI-enabled digital identity—Inputs for stakeholders and policymakers. J. Sci. Technol. Policy Manag. 2022, 13, 514–541. [Google Scholar] [CrossRef]
- Dunphy, P.; Petitcolas, F.A.P. A First Look at Identity Management Schemes on the Blockchain. IEEE Secur. Priv. 2018, 16, 20–29. [Google Scholar] [CrossRef]
- Rouhani, S.; Deters, R. Security, performance, and applications of smart contracts: A systematic survey. IEEE Access 2019, 7, 50759–50779. [Google Scholar] [CrossRef]
- Liu, Y.; He, D.; Obaidat, M.S.; Kumar, N.; Khan, M.K.; Choo, K.K.R. Blockchain-based identity management systems: A review. J. Netw. Comput. Appl. 2020, 166, 102731. [Google Scholar] [CrossRef]
- Sarma, A.C.; Girão, J. Identities in the future internet of things. Wirel. Pers. Commun. 2009, 49, 353–363. [Google Scholar] [CrossRef]
- Sullivan, C.; Burger, E. E-residency and blockchain. Comput. Law Secur. Rev. 2017, 33, 470–481. [Google Scholar] [CrossRef]
- Satybaldy, A.; Nowostawski, M.; Ellingsen, J. Self-Sovereign Identity Systems Evaluation framework. In IFIP International Summer School on Privacy and Identity Management 19 August 2019; Springer International Publishing: Cham, Switzerland, 2020. [Google Scholar]
- Xu, Q.; Jing, Y. Ambient identity construction via massive anonymous danmu comments. Lang. Sci. 2024, 104, 101631. [Google Scholar] [CrossRef]
- Dieye, M.; Valiorgue, P.; Gelas, J.P.; Diallo, E.H.; Ghodous, P.; Biennier, F.; Peyrol, E. A Self-Sovereign Identity Based on Zero-Knowledge Proof and Blockchain. IEEE Access 2023, 11, 49445–49455. [Google Scholar] [CrossRef]
- Sharif, A.; Ranzi, M.; Carbone, R.; Sciarretta, G.; Marino, F.A.; Ranise, S. The eIDAS Regulation: A Survey of Technological Trends for European Electronic Identity Schemes. Appl. Sci. 2022, 12, 12679. [Google Scholar] [CrossRef]
- Hert, P.D. Identity management of e-ID, privacy and security in Europe. A human rights view. Inf. Secur. Tech. Rep. 2008, 13, 71–75. [Google Scholar] [CrossRef]
- Sperfeldt, C. Legal identity in the sustainable development agenda: Actors, perspectives and trends in an emerging field of research. Int. J. Hum. Rights 2022, 26, 217–238. [Google Scholar] [CrossRef]
- Ayed, G.B.; Ghernaouti-Hélie, S. Privacy Requirements Specification for Digital Identity Management Systems Implementation: Towards a Digital Society of Privacy. In Proceedings of the 2011 International Conference for Internet Technology and Secured Transactions, Abu Dhabi, United Arab Emirites, 11–14 December 2011; IEEE: Piscataway, NJ, USA, 2011. [Google Scholar]
- Fernandez-Marcial, V.; Gonzalez-Solar, L. Research promotion and digital identity: The case of the Universidade da Coruña. Prof. Inf. 2015, 24, 656–664. [Google Scholar] [CrossRef][Green Version]
- Robles-Carrillo, M. Digital identity: An approach to its nature, concept, and functionalities. Int. J. Law Inf. Technol. 2024, 32, eaae019. [Google Scholar] [CrossRef]
- Sullivan, C. Blockchain-based identity: The advantages and disadvantages. In Blockchain and the Public Sector: Theories, Reforms, and Case Studies; Springer: Cham, Switzerland, 2021; pp. 197–218. [Google Scholar]
- Al-Khouri, A.M. Digital identity: Transforming GCC economies. Innov. Manag. Policy Pract. 2014, 16, 184–194. [Google Scholar] [CrossRef]
- Rogova, N.; Matta, S. The role of identity in digital consumer behavior: A conceptual model and research propositions based on gender. AMS Rev. 2023, 13, 55–70. [Google Scholar] [CrossRef]
- Coteli, S. The Impact of New Media on The Forms of Culture: Digital Identity and Digital Culture. Online J. Commun. Media Technol. 2019, 9, e201911. [Google Scholar] [CrossRef]
- Wang, F.; Filippi, P.D. Self-Sovereign Identity in a Globalized World: Credentials-Based Identity Systems as a Driver for Economic Inclusion. Front. Blockchain 2019, 2, 28. [Google Scholar] [CrossRef]
- Mir, U.B.; Kar, A.K.; Dwivedi, Y.K.; Gupta, M.P.; Sharma, R.S. Realizing Digital Identity in Government: Prioritizing design and implementation objectives for Aadhaar in India. Gov. Inf. Q. 2020, 37, 101442. [Google Scholar] [CrossRef]
- Masiero, S.; Arvidsson, V. Degenerative outcomes of digital identity platforms for development. Inf. Syst. J. 2021, 31, 903–928. [Google Scholar] [CrossRef]
- Shuaib, M.; Hassan, N.H.; Usman, S.; Alam, S.; Bhatia, S.; Agarwal, P.; Idrees, S.M. Land Registry Framework Based on Self-Sovereign Identity (SSI) for Environmental Sustainability. Sustainability 2022, 14, 5400. [Google Scholar] [CrossRef]
- Feulner, S.; Sedlmeir, J.; Schlatt, V.; Urbach, N. Exploring the use of self-sovereign identity for event ticketing systems. Electron. Mark. 2022, 32, 1759–1777. [Google Scholar] [CrossRef] [PubMed]
- Lou, J.; Han, N.; Wang, D.; Pei, X. Effects of Mobile Identity on Smartphone Symbolic Use: An Attachment Theory Perspective. Int. J. Environ. Res. Public Health 2022, 19, 14036. [Google Scholar] [CrossRef] [PubMed]
- Lips, M. Rethinking citizen-government relationships in the age of digital identity: Insights from research. Inf. Polity 2010, 15, 273–289. [Google Scholar] [CrossRef]
- Lips, A.M.B.; Taylor, J.A.; Organ, J. Managing citizen identity information in e-government service relationships in the UK: The emergence of a surveillance state or a service state? Public Manag. Rev. 2009, 11, 833–856. [Google Scholar] [CrossRef]
- Sullivan, C.; Tyson, S. A global digital identity for all: The next evolution. Policy Des. Pract. 2023, 6, 433–445. [Google Scholar] [CrossRef]
- Seltsikas, P.; O’Keefe, R.M. Expectations and outcomes in electronic identity management: The role of trust and public value. Eur. J. Inf. Syst. 2010, 19, 93–103. [Google Scholar] [CrossRef]
- Zloteanu, M.; Harvey, N.; Tuckett, D.; Livan, G. Digital identity: The effect of trust and reputation information on user judgement in the sharing economy. PLoS ONE 2018, 13, e0209071. [Google Scholar] [CrossRef]
- L’Amrani, H.; Berroukech, B.E.; Idrissi, Y.E.B.E.; Ajhoun, R. Identity management systems: Laws of identity for models7 evaluation. In Proceedings of the Colloquium in Information Science and Technology, CIST, Tangier, Morocco, 24–26 October 2016; Institute of Electrical and Electronics Engineers Inc.: Piscataway, NJ, USA, 2016; pp. 736–740. [Google Scholar] [CrossRef]
- Kumar, V.; Pradhan, P. Trust management: Social vs. Digital identity. Int. J. Serv. Sci. Manag. Eng. Technol. 2020, 11, 26–44. [Google Scholar] [CrossRef]
- Jennings, B.; Finkelstein, A. Digital Identity and Reputation in the Context of a Bounded Social Ecosystem. In Business Process Management Workshops (BPM 2008 International Workshops), Milan, Italy, 1–4 September 2008; Ardagna, D., Mecella, M., Yang, J., Eds.; Lecture Notes in Business Information Processing; Springer: Berlin/Heidelberg, Germany, 2009; Volume 17, pp. 687–697. [Google Scholar] [CrossRef]
- Xu, L.; Chen, L.; Gao, Z.; Chang, Y.; Iakovou, E.; Shi, W. Binding the Physical and Cyber Worlds: A Blockchain Approach for Cargo Supply Chain Security Enhancement. In Proceedings of the 2018 IEEE International Symposium on Technologies for Homeland Security (HST), Woburn, MA, USA, 23–24 October 2018. [Google Scholar]
- Ates, M.; Ravet, S.; Ahmat, A.M.; Fayolle, J. An Identity-Centric Internet: Identity in the Cloud, Identity as a Service and other delights. In Proceedings of the 2011 Sixth International Conference on Availability, Reliability and Security, Vienna, Austria, 22–26 August 2011. [Google Scholar]
- Wood, P. Implementing identity management security—An ethical hacker’s view. Netw. Secur. 2005, 2005, 12–15. [Google Scholar] [CrossRef]
- Zhu, X.; Badr, Y. Identity management systems for the internet of things: A survey towards blockchain solutions. Sensors 2018, 18, 4215. [Google Scholar] [CrossRef]
- Yin, J.; Xiao, Y.; Pei, Q.; Ju, Y.; Liu, L.; Xiao, M.; Wu, C. SmartDID: A Novel Privacy-Preserving Identity Based on Blockchain for IoT. IEEE Internet Things J. 2023, 10, 6718–6732. [Google Scholar] [CrossRef]
- Sule, M.J.; Zennaro, M.; Thomas, G. Cybersecurity through the lens of Digital Identity and Data Protection: Issues and Trends. Technol. Soc. 2021, 67, 101734. [Google Scholar] [CrossRef]
- Stokkink, Q.; Ishmaev, G.; Epema, D.; Pouwelse, J. A truly self-sovereign identity system. In Proceedings of the Conference on Local Computer Networks, LCN, Edmonton, AB, Canada, 4–7 October 2021; IEEE Computer Society: Piscataway, NJ, USA, 2021; pp. 81–89. [Google Scholar] [CrossRef]
- Beduschi, A. Digital identity: Contemporary challenges for data protection, privacy and non-discrimination rights. Big Data Soc. 2019, 6, 2053951719855091. [Google Scholar] [CrossRef]
- Fisch, C.; Block, J.H. How does entrepreneurial failure change an entrepreneur’s digital identity? Evidence from Twitter data. J. Bus. Ventur. 2021, 36, 106015. [Google Scholar] [CrossRef]
- Feher, K. Digital identity and the online self: Footprint strategies - An exploratory and comparative research study. J. Inf. Sci. 2021, 47, 192–205. [Google Scholar] [CrossRef]
- Cho, V.; Jimerson, J.B. Managing digital identity on Twitter: The case of school administrators. Educ. Manag. Adm. Leadership. 2017, 45, 884–900. [Google Scholar] [CrossRef]
- Ruan, B.; Yilmaz, Y.; Lu, D.; Lee, M.; Chan, T.M. Defining the digital self: A qualitative study to explore the digital component of professional identity in the health professions. J. Med. Internet Res. 2020, 22, 21416. [Google Scholar] [CrossRef]
- Doring, N.; Bhana, D.; Albury, K. Digital sexual identities: Between empowerment and disempowerment. Curr. Opin. Psychol. 2022, 48, 101466. [Google Scholar] [CrossRef]
- Rieger, A.; Roth, T.; Sedlmeir, J.; Weigl, L.; Fridgen, G. Not yet another digital identity. Nat. Hum. Behav. 2022, 6, 3. [Google Scholar] [CrossRef]
- Han, H.; Hawken, S. Introduction: Innovation and identity in next-generation smart cities. City Cult. Soc. 2018, 12, 1–4. [Google Scholar] [CrossRef]
- Bussone, A.; Kasadha, B.; Stumpf, S.; Durrant, A.C.; Tariq, S.; Gibbs, J.; Lloyd, K.C.; Bird, J. Trust, Identity, Privacy, and Security Considerations for Designing a Peer Data Sharing Platform between People Living with HIV. Proc. ACM Hum.-Comput. Interact. 2020, 4, 1–27. [Google Scholar] [CrossRef]
- Code, J. Agency and identity in social media. In Digital Identity and Social Media; IGI Global: Hershey, PA, USA, 2012; pp. 37–57. [Google Scholar] [CrossRef]
- Sarav, S.; Kerikmae, T. E-residency: A cyberdream embodied in a digital identity card? In The Future of Law and eTechnologies; Springer: Berlin/Heidelberg, Germany, 2016; pp. 57–79. [Google Scholar]
- Weitzberg, K.; Cheesman, M.; Martin, A.; Schoemaker, E. Between surveillance and recognition: Rethinking digital identity in aid. Big Data Soc. 2021, 8, 20539517211006744. [Google Scholar] [CrossRef]
- Allison, A.; Currall, J.; Moss, M.; Stuart, S. Digital Identity Matters. J. Am. Soc. Inf. Sci. Technol. 2005, 56, 364–372. [Google Scholar] [CrossRef]
- Liu, M.D.; Chen, Z.N.; Shi, Y.J.; Tang, L.T.; Cao, D. Research progress of blockchain in data security. Chin. J. Comput 2021, 44, 1–27. [Google Scholar]
- Emanuel, L.; Fraser, D.S. Exploring physical and digital identity with a teenage cohort. In Proceedings of the 2014 Conference on Interaction Design and Children, Aarhus, Denmark, 17–20 June 2014; ACM International Conference Proceeding Series. Association for Computing Machinery: New York, NY, USA, 2014; pp. 67–76. [Google Scholar] [CrossRef]
- Bertino, E.; Takahashi, K. Proceedings of the 4th ACM Workshop on Digital Identity Management: 2008, Alexandria, VA, USA, 31 October 2008; Association for Computing Machinery: New York, NY, USA, 2008; p. 105. Available online: https://dl.acm.org/doi/proceedings/10.1145/1456424 (accessed on 8 January 2026).
- Gulotta, R.; Faste, H.; Mankoff, J. Curation, Provocation, and Digital Identity: Risks and Motivations for Sharing Provocative Images Online. In Proceedings of the SIGCHI Conference on Human Factors in Computing Systems, Austin, TX, USA, 5–10 May 2012. [Google Scholar]
- Yang, X.; Li, W. A zero-knowledge-proof-based digital identity management scheme in blockchain. Comput. Secur. 2020, 99, 102050. [Google Scholar] [CrossRef]
- Laurent, M.; Denouël, J.; Levallois-Barth, C.; Waelbroeck, P. Digital Identity. In Digital Identity Management; Laurent, M., Bouzefrane, S., Eds.; Elsevier (ISTE Press): Amsterdam, The Netherlands, 2015; pp. 1–45. [Google Scholar] [CrossRef]
- Grüner, A.; Mühle, A.; Gayvoronskaya, T.; Meinel, C. A comparative analysis of trust requirements in decentralized identity management. In Proceedings of the International Conference on Advanced Information Networking and Applications (AINA 2019); Springer International Publishing: Cham, Switzerland, 2019; pp. 200–213. [Google Scholar]
- Kim, E.; Cho, Y.S.; Kim, B.; Ji, W.; Kim, S.H.; Woo, S.S.; Kim, H. Can we create a cross-domain federated identity for the industrial internet of things without google? IEEE Internet Things Mag. 2020, 3, 82–87. [Google Scholar] [CrossRef]
- Buccafurri, F.; Fotia, L.; Lax, G.; Mammoliti, R. Enhancing public digital identity system (SPID) to prevent information leakage. In Proceedings of the Lecture Notes in Computer Science (Including Subseries Lecture Notes in Artificial Intelligence and Lecture Notes in Bioinformatics); Springer: Berlin/Heidelberg, Germany, 2015; Volume 9265, pp. 57–70. [Google Scholar] [CrossRef]
- Gill, B.C.; Zampini, A.M.; Mehta, N.B. Digital identity: Develop one before you’re given one. Urology 2015, 85, 1219–1223. [Google Scholar] [CrossRef]
- Careja, A.C.; Tapus, N. Digital Identity Using Blockchain Technology. Procedia Comput. Sci. 2023, 221, 1074–1082. [Google Scholar] [CrossRef]
- Nita, S.L.; Mihailescu, M.I. A Novel Authentication Scheme Based on Verifiable Credentials Using Digital Identity in the Context of Web 3.0. Electronics 2024, 13, 1137. [Google Scholar] [CrossRef]
- Kingo, T.; Aranha, D.F. User-centric security analysis of MitID: The Danish passwordless digital identity solution. Comput. Secur. 2023, 132, 103376. [Google Scholar] [CrossRef]
- Heiss, J.; Muth, R.; Pallas, F.; Tai, S. Non-disclosing Credential On-chaining for Blockchain-Based Decentralized Applications. In Service-Oriented Computing (ICSOC 2022), Seville, Spain, 29 November–2 December 2022; Troya, J., Medjahed, B., Piattini, M., Yao, L., Fernández, P., Ruiz-Cortés, A., Eds.; Lecture Notes in Computer Science; Springer: Cham, Switzerland, 2022; Volume 13740, pp. 351–368. [Google Scholar] [CrossRef]
- Lan, F.; Jiang, Y. Optimization Exploration of Digital Identity Authentication Algorithm Based on Blockchain. Appl. Math. Nonlinear Sci. 2024, 9, 20241704–20241716. [Google Scholar] [CrossRef]
- Wu, H.; Zhang, W. Digital identity, privacy security, and their legal safeguards in the Metaverse. Secur. Saf. 2023, 2, 2023011. [Google Scholar] [CrossRef]
- Wang, S.; Wang, W. A review of the application of digital identity in the Metaverse. Secur. Saf. 2023, 2, 2023009. [Google Scholar] [CrossRef]
- Sanabria, E.M.Q.; Avellaneda, J.C.P.; Zuasnabar, E.E.B.; García, A.M.H.; Mincami, L.D.M.; Giron, H.R.; Quispe, Y.S. Blockchain Technology in Digital Identity Management and Verification. Data Metadata 2024, 3, 326. [Google Scholar] [CrossRef]
- Hilowle, M.; Yeoh, W.; Grobler, M.; Pye, G.; Jiang, F. Users’ Adoption of National Digital Identity Systems: Human-Centric Cybersecurity Review. J. Comput. Inf. Syst. 2023, 63, 1264–1279. [Google Scholar] [CrossRef]
- Hilowle, M.; Yeoh, W.; Grobler, M.; Pye, G.; Jiang, F. Improving National Digital Identity Systems Usage: Human-Centric Cybersecurity Survey. J. Comput. Inf. Syst. 2024, 64, 820–834. [Google Scholar] [CrossRef]
- Paier, M.; Eeden, R.V.; Miculan, M. Formal Analysis of Multi-Factor Authentication Schemes in Digital Identity Cards. In Proceedings of the International Conference on Software Engineering and Formal Methods; Springer: Cham, Switzerland, 2024; pp. 423–440. [Google Scholar]
- Boldrin, L. A Model-Theoretic Approach to Digital Identity. 2025. Available online: https://ceur-ws.org/Vol-3968/invited1.pdf (accessed on 22 September 2025).
- Rivera, J.J.D.; Muhammad, A.; Song, W.C. Securing Digital Identity in the Zero Trust Architecture: A Blockchain Approach to Privacy-Focused Multi-Factor Authentication. IEEE Open J. Commun. Soc. 2024, 5, 2792–2814. [Google Scholar] [CrossRef]
- Wang, F.; Gai, Y.; Zhang, H. Blockchain user digital identity big data and information security process protection based on network trust. J. King Saud Univ.—Comput. Inf. Sci. 2024, 36, 102031. [Google Scholar] [CrossRef]
- Comb, M.; Martin, A. Mining digital identity insights: Patent analysis using NLP. EURASIP J. Inf. Secur. 2024, 2024, 21. [Google Scholar] [CrossRef]
- Buccafurri, F.; Lax, G.; Russo, A. Allowing Privacy-Preserving Fog Computing with Digital Identity Assurance in Remote Clinical Services. Electron. Gov. Int. J. 2023, 19, 185–201. [Google Scholar] [CrossRef]
- Song, Z.; Yan, E.; Song, J.; Jiang, R.; Yu, Y.; Chen, T. A Blockchain-Based Digital Identity System with Privacy, Controllability, and Auditability. Arab. J. Sci. Eng. 2025, 50, 7027–7051. [Google Scholar] [CrossRef]
- Jena, S.K.; Barik, R.C.; Priyadarshini, R. A systematic state-of-art review on digital identity challenges with solutions using conjugation of IOT and blockchain in healthcare. Internet Things 2024, 25, 101111. [Google Scholar] [CrossRef]
- Lareki, A.; Altuna, J.; de Morentin, J.I.M. Fake digital identity and cyberbullying. Media Cult. Soc. 2023, 45, 338–353. [Google Scholar] [CrossRef]
- Masiero, S. Digital identity as platform-mediated surveillance. Big Data Soc. 2023, 10, 20539517221135176. [Google Scholar] [CrossRef]
- Giannini, T.; Bowen, J.P. Global Cultural Conflict and Digital Identity: Transforming Museums. Heritage 2023, 6, 1986–2005. [Google Scholar] [CrossRef]
- Block, J.H.; Fisch, C.; Diegel, W. Schumpeterian entrepreneurial digital identity and funding from venture capital firms. J. Technol. Transf. 2024, 49, 119–157. [Google Scholar] [CrossRef]
- Matas, P.M.; Gil, Í. Visual communication and narrative discourse in social networks: Emma watson’s digital identity on instagram. Vis. Rev. Int. Vis. Cult. Rev./Rev. Int. Cult. Vis. 2024, 16, 211–224. [Google Scholar] [CrossRef]
- Masitoh, F.; Cahyono, B.Y.; Suryati, N.; Suhartoyo, E. Pre-service EFL teachers’ identity construction in relation to digital gamification: A social theory of learning perspective. JALT CALL J. 2023, 19, 369–393. [Google Scholar] [CrossRef]
- Li, S.; Wu, J.G.; Bian, J.; Ding, Z.; Sun, Y. Understanding Digital Identity during the Pandemic: An Investigation of Two Chinese Spanish Teachers. Sustainability 2023, 15, 1208. [Google Scholar] [CrossRef]
- Puspitasari, D.A.; Karlina, Y.; Hernina, H.; Kurniawan, K.; Sutejo, S.; Danardana, A.S. Language Choices and Digital Identity of High School Student Text Messages in the New Capital City of Indonesia: Implication for Language Education. Int. J. Lang. Educ. 2024, 8, 162–184. [Google Scholar] [CrossRef]
- Degen, K.; Teubner, T. Wallet wars or digital public infrastructure? Orchestrating a digital identity data ecosystem from a government perspective. Electron. Mark. 2024, 34, 50. [Google Scholar] [CrossRef]
- Schwalm, S. The possible impacts of the eIDAS 2.0 digital identity approach in Germany and Europe. In Proceedings of the Lecture Notes in Informatics (LNI), Proceedings—Series of the Gesellschaft fur Informatik (GI); Gesellschaft fur Informatik (GI): Deutschland, Germany, 2023; Volume P-335, pp. 109–120. [Google Scholar] [CrossRef]
- Martinez, G.T. Disability in the European Digital Identity Wallet (EUDI wallet): An opportunity to improve accessibility and efficient contracts. Onati Socio-Legal Ser. 2025, 15, 890–915. [Google Scholar] [CrossRef]
- Ibor, A.; Hooper, M.; Maple, C.; Crowcroft, J.; Epiphaniou, G. Considerations for trustworthy cross-border interoperability of digital identity systems in developing countries. AI Soc. 2025, 40, 2729–2750. [Google Scholar] [CrossRef] [PubMed]
- Inza, J. The European Digital Identity Wallet as Defined in the EIDAS 2 Regulation. In Governance and Control of Data and Digital Economy in the European Single Market: Legal Framework for New Digital Assets, Identities and Data Spaces; Springer Nature: Cham, Switzerland, 2025; pp. 433–452. [Google Scholar]
- Rafajac, O.; Jakupovic, A. Integral Communication and Digital Identity; Springer Nature: Berlin/Heidelberg, Germany, 2023. [Google Scholar]








| # | Cluster | Associated Keywords |
|---|---|---|
| 1 | Digital Identity Applications and Emerging Tech. | applications, blockchain, education, health, healthcare, implications, industry, potential, profiling, safety, security, smart, technology, trends, usability |
| 2 | Identity Architectures and Trust Frameworks | application, architecture, authentication, centralised, credentials, decentralised, decentralized, design, digital, enabled, federation, framework, identity, implementation, model, platform, private, revocation, service, sovereign, systematic, unlinkability, verifiable, wallet |
| 3 | Privacy, Rights, and Risk Management | anonymity, confidentiality, information, knowledge, legal, personal, privacy, protection, rights, risks, users |
| 4 | Cyber Environments and Emerging Digital Ecosystems | behavior, cloud, communication, communications, computer, computing, construction, cyber, distributed, environment, environments, generation, human, humans, intelligence, internet, learning, metaverse, metaverses, network, networks, power, virtual, world |
| 5 | Biometric Identification Technologies | access, biometric, biometrics, fingerprint, identification, system, systems, technologies |
| 6 | Identity Management, ACL, and Trust Services | authorization, control, electronic, identities, management, managing, offline, online, preserving, secure, services, trust |
| 7 | Societal and Cultural Digital Identity Dimensions | academic, covid, culture, digitisation, educational, facebook, female, gender, instagram, literacy, male, media, networking, people, practice, practices, professional, school, social, spanish, students, survey, teachers, theory, twitter, university |
| 8 | Cluster 8 Governance, Policy, Standards, and Regulations | aadhaar, adoption, australia, building, business, consumer, development, economy, ecosystem, eidas, european, evolution, financial, future, global, governance, government, inclusion, india, international, introduction, national, policy, public, regulation, regulatory, scientific, society, technological, transformation |
| # | Cluster | Associated Keywords |
|---|---|---|
| 1 | Credentials, Wallets, and Trust Services | access, authentication, centralised, contracts, credentials, information, private, public, revocation, service, unlinkability, verifiable, wallets |
| 2 | Enterprise Adoption and Immersive/Global Contexts | adoption, applications, business, corporate, cybersecurity, digitalization, environments, financial, future, governance, human, immersive, intelligence, international, management, metaverse, metaverses, opportunities, potential, regulatory, solutions, technology, transformation, trends, virtual, world |
| 3 | Methodologies, Models, and Assurance Workflows | adulteration, application, comparative, design, enhancing, learning, method, model, modeling, models, multi, processes, smart, system, systematic, traceability, usability, verification |
| 4 | Security, Privacy, and Data-Protection Foundations | computing, internet, knowledge, networks, preserving, privacy, protection, rights, security, theft, trust |
| 5 | Decentralised Identity and Persona/Presentation | authenticity, avatar, decentralised, decentralized, digital, humans, identities, identity, personal, platform, platforms, presentation, secure, sovereign, systems, users |
| 6 | Socio-Cultural and Educational Practices Online | behavior, borders, chinese, community, construction, consumer, culture, dynamics, educational, engagement, female, gender, influence, instagram, language, literacy, media, online, personality, power, practice, practices, professional, representation, sharenting, social, spaces, students, survey, teacher, teachers, theory, understanding, university, youth |
| 7 | Governance, Policy, and European Frameworks | border, ecosystem, eidas, electronic, european, framework, gdpr, government, identification, implementation, indonesia, legal, mobility, national, policy, regulation, wallet |
| 8 | Sectoral Innovations and Public-Interest Applications | artificial, blockchain, cities, communication, education, energy, global, health, healthcare, india, intelligent, safety, sustainable, technologies |
| 2005–2024 Cluster | Nearest 2023–2025 Counterpart (s) | Change Note |
|---|---|---|
| Identity Architecture & Trust Frameworks | Credentials, Wallets & Trust Services; Decentralised Identity & Persona/Presentation | Splits into operational wallet/VC rails vs. decentralised/persona layer across platforms. |
| Identity Mgmt., Access Control & Trust Services | Credentials, Wallets & Trust Services | Largely absorbed into wallet-centric operational focus (status, revocation, unlinkability). |
| Privacy, Rights & Risk | Security, Privacy & Data-Protection Foundations | Substantive continuity with consolidation around networked/data-protection concerns. |
| Governance, Policy, Standards & Regulation | Governance, Policy & European Frameworks | Continuity with enhanced eIDAS/GDPR/wallet framing and implementation guidance. |
| Applied Use-Cases & Emerging Tech | Sectoral Innovations & Public-Interest Applications; Enterprise Adoption & Immersive/Global Contexts | Broadens into sector pilots/scale-ups (health, education, cities/energy) and enterprise/immersive adoptions. |
| Cyber Infrastructures & Digital Ecosystems | Enterprise Adoption & Immersive/Global Contexts; Sectoral Innovations; Security/Privacy Foundations | Recontextualised: ecosystem view diffuses into specific domains plus firmer security baseline. |
| Social, Educational & Cultural Contexts | Socio-Cultural & Educational Practices Online | Continuous, with richer platform/youth practices (e.g., Instagram, sharenting). |
| Biometrics & Identity Proofing | (Distributed across Methods/Assurance; Wallet/Credential; Sectoral deployments) | No longer a standalone focal cluster; concerns appear within assurance flows and deployments. |
| Author | Articles | Subjects |
|---|---|---|
| Bertino E. | 27 | ![]() |
| Sullivan C. | 15 | ![]() |
| Buccafurri F. | 13 | ![]() |
| Liu Y. | 13 | ![]() |
| Wang Y. | 12 | ![]() |
| Meinel C. | 12 | ![]() |
| Zhang J. | 11 | ![]() |
| Lax G. | 11 | ![]() |
| Carbone R. | 11 | ![]() |
| Ranise S. | 11 | ![]() |
| Wang X. | 10 | ![]() |
| Naik N. | 10 | ![]() |
| Jenkins P. | 10 | ![]() |
| Squicciarini A.C. | 10 | ![]() |
| Li M. | 9 | ![]() |
| Li J. | 9 | ![]() |
| Bhargav–Spantzel A. | 9 | ![]() |
| Sedlmeir J. | 8 | ![]() |
| Fridgen G. | 8 | ![]() |
| Pohn D. | 8 | ![]() |
| Author | Citations |
|---|---|
| Arner D.W. | 831 |
| Eller R. | 534 |
| Sullivan C. | 350 |
| Dunphy P. | 345 |
| Naik N. | 335 |
| Bouncken R.B. | 327 |
| Adat V. | 294 |
| Brubaker J.R. | 278 |
| Zhu X. | 276 |
| Efanov D. | 267 |
| Rouhani S. | 253 |
| Liu Y. | 252 |
| Veletsianos G. | 239 |
| Sarma A.C. | 216 |
| Soltani R. | 182 |
| Maler E. | 178 |
| Vargas A.O. | 176 |
| Josang A. | 175 |
| Hosseini Bamakan S.M. | 170 |
| Martzoukou K. | 164 |
| Term | Count |
|---|---|
| digital identity | 915 |
| digital | 493 |
| identity | 476 |
| block-chain | 427 |
| identity management | 239 |
| decentralised | 161 |
| security | 140 |
| privacy | 130 |
| digital identity management | 125 |
| self-sovereign identity | 115 |
| identity management systems | 99 |
| social | 88 |
| management | 88 |
| identities | 77 |
| media | 59 |
| privacy preserving | 56 |
| technology | 55 |
| online | 53 |
| trust | 52 |
| cyber security | 50 |
| humans | 49 |
| social media | 48 |
| systems | 48 |
| international | 48 |
| internet | 44 |
| service provider | 44 |
| verifiable credential | 43 |
| information | 41 |
| centralised | 39 |
| Subject Area | Articles |
|---|---|
| Computer Networks and Comms | 748 |
| Computer Science | 504 |
| Computer Science Applications | 489 |
| Information Systems | 347 |
| Artificial Intelligence | 300 |
| Software | 293 |
| Information Systems and Management | 272 |
| Social Sciences | 216 |
| Safety, Risk, Reliability and Quality | 175 |
| Hardware and Architecture | 169 |
| Electrical and Electronic Engineering | 168 |
| Computer Vision and Pattern Recognition | 166 |
| Education | 163 |
| Human-Computer Interaction | 159 |
| Engineering | 158 |
| Business, Management and Accounting | 136 |
| Theoretical Computer Science | 130 |
| Communication | 124 |
| Law | 120 |
| Economics, Econometrics and Finance | 119 |
| Control and Systems Engineering | 109 |
| Signal Processing | 103 |
| Sociology and Political Science | 94 |
| Health Informatics | 70 |
| Control and Optimisation | 67 |
| Empirical Cluster (Table 2) | Ontological Signal (Candidate Constructs) | Illustrative Subgraph (s) |
|---|---|---|
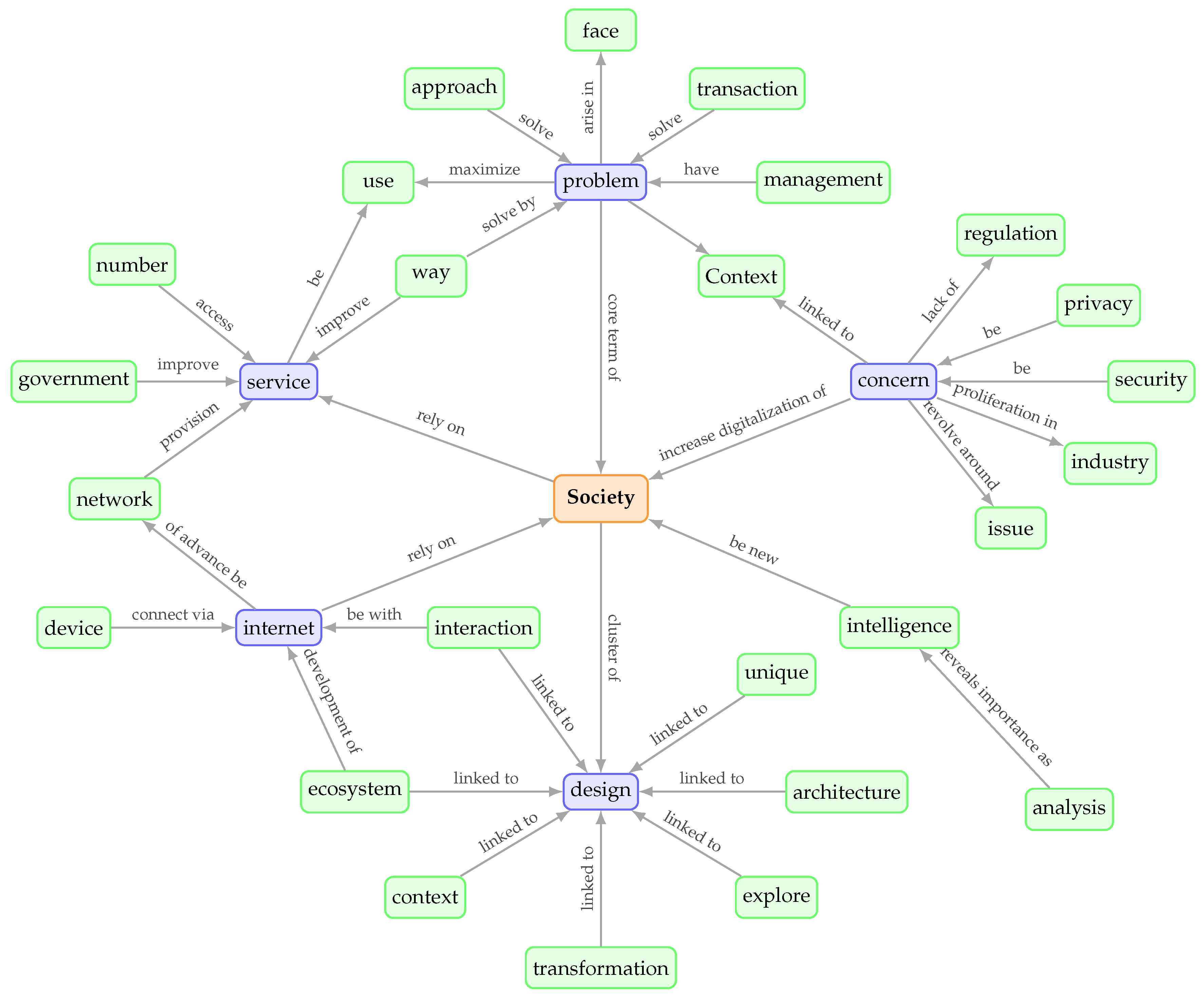
| 1. Credentials, Wallets, and Trust Services | Entities: credential, wallet, issuer/verifier, trust service, contract. Processes: issuance, presentation, verification, status/revocation, (un)linkability. Context: public/private trust arrangements and service delivery constraints. | Figure 1 (Credentials); Figure 4 (Blockchain) |
| 2. Enterprise Adoption and Immersive/Global Contexts | Entities: organisation, platform, environment (enterprise/immersive), cross-border setting. Processes: adoption, deployment, management, transformation. Context: regulatory constraints; global/virtual interactions amplifying risk and trust requirements. | Figure 3 (System); Figure 5 (Society) |
| 3. Methodologies, Models, and Assurance Workflows | Entities: model, method, workflow, evidence/traceability artefacts. Processes: verification, assurance, evaluation, usability testing, systematic comparison. Context: repeatability and auditability as requirements that mediate design choices. | Figure 3 (System); Figure 2 (Security) |
| 4. Security, Privacy, and Data-Protection Foundations | Entities: threat/risk, security control, privacy mechanism, rights/compliance construct. Processes: protection, preservation, mitigation, monitoring. Context: internet/network settings; trust as an emergent property shaped by controls and governance. | Figure 2 (Security); Figure 5 (Society) |
| 5. Decentralised Identity and Persona/Presentation | Entities: user, identity/persona, avatar, platform. Processes: self-presentation, interaction, authentication under decentralised/sovereign models. Context: platform-mediated environments; authenticity vs. security and control trade-offs. | Figure 3 (System); Figure 5 (Society) |
| 6. Socio-Cultural and Educational Practices Online | Entities: community, user groups (students/teachers), platform/ media space. Processes: representation, engagement, practice formation, literacy development. Context: cultural norms, gender, language, power dynamics shaping identity practices and perceived harms. | Figure 5 (Society); Figure 3 (System) |
| 7. Governance, Policy, and European Frameworks | Entities: government, legal framework (eIDAS/GDPR), programme/ecosystem instruments. Processes: implementation, compliance, cross-border interoperability/mobility. Context: regulation as a constraint and enabler linking trust services to adoption and accountability. | Figure 5 (Society); Figure 1 (Credentials) |
| 8. Sectoral Innovations and Public-Interest Applications | Entities: sectoral contexts (health/education/cities/energy), service providers, applied infrastructures. Processes: service delivery, data exchange/access enablement, safety and sustainability aims. Context: public-interest requirements (inclusion, accountability) shaping system design and governance fit. | Figure 3 (System); Figure 4 (Blockchain) |
Disclaimer/Publisher’s Note: The statements, opinions and data contained in all publications are solely those of the individual author(s) and contributor(s) and not of MDPI and/or the editor(s). MDPI and/or the editor(s) disclaim responsibility for any injury to people or property resulting from any ideas, methods, instructions or products referred to in the content. |
© 2026 by the authors. Licensee MDPI, Basel, Switzerland. This article is an open access article distributed under the terms and conditions of the Creative Commons Attribution (CC BY) license.
Share and Cite
Comb, M.; Martin, A. The Pervasiveness of Digital Identity: Surveying Themes, Trends, and Ontological Foundations. Information 2026, 17, 85. https://doi.org/10.3390/info17010085
Comb M, Martin A. The Pervasiveness of Digital Identity: Surveying Themes, Trends, and Ontological Foundations. Information. 2026; 17(1):85. https://doi.org/10.3390/info17010085
Chicago/Turabian StyleComb, Matthew, and Andrew Martin. 2026. "The Pervasiveness of Digital Identity: Surveying Themes, Trends, and Ontological Foundations" Information 17, no. 1: 85. https://doi.org/10.3390/info17010085
APA StyleComb, M., & Martin, A. (2026). The Pervasiveness of Digital Identity: Surveying Themes, Trends, and Ontological Foundations. Information, 17(1), 85. https://doi.org/10.3390/info17010085





















