Design and Evaluation of a Low-Code/No-Code Document Management and Approval System
Abstract
1. Introduction
2. Related Work
2.1. Low-Code/No-Code Development in the Context of Digital Transformation
2.2. Literature on Workflow Automation and Document Management Systems
2.3. Conceptual Background on Low-Code Platforms and Microsoft Power Ecosystem
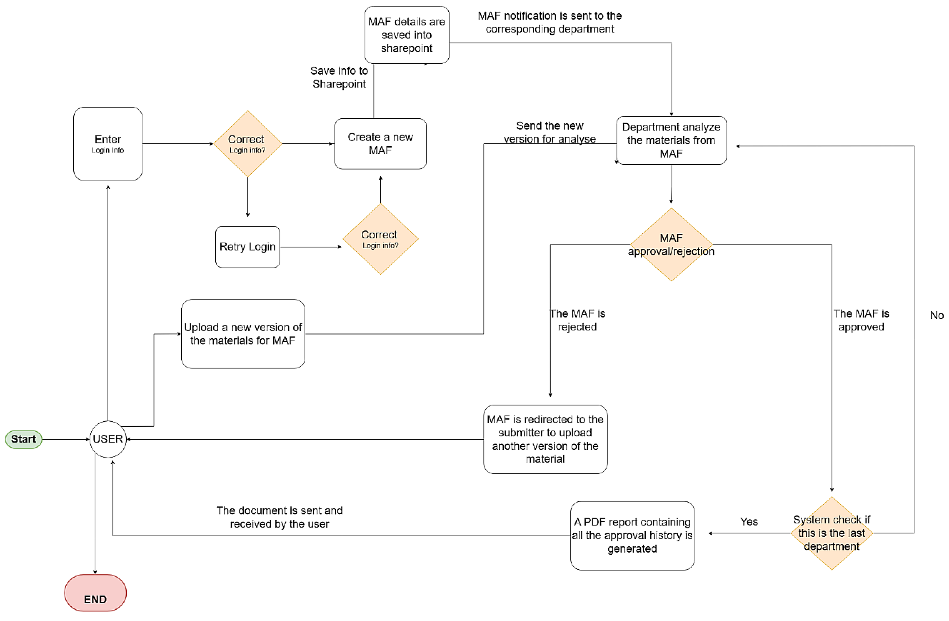
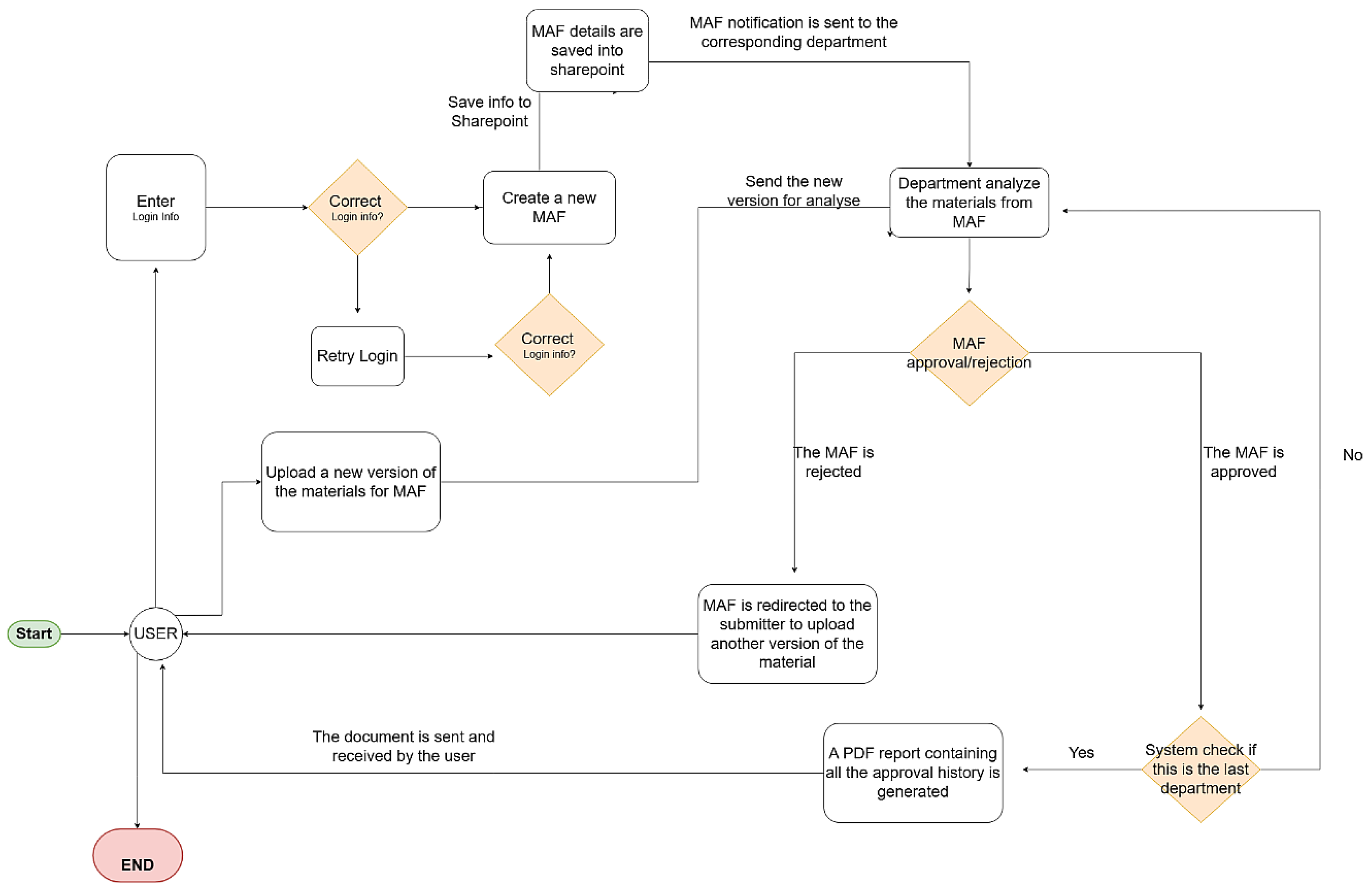
3. Implementation
3.1. Platform Components and System Foundations
3.1.1. Azure Active Directory
3.1.2. Microsoft SharePoint
3.1.3. Microsoft Power Automate
3.1.4. Microsoft Power Apps
3.1.5. Microsoft Exchange
3.2. System Features
Integration with Power Automate and PowerApps
- •
- Authentication and User Access: Users authenticate via Azure Active Directory (AAD). User details such as department, position, and manager are automatically synchronized from AAD, ensuring accurate identity management and access permissions.
- •
- Home Screen and Navigation: Upon login, users are directed to the home screen, which displays personalized information including user details, a calendar for tracking MAF (multiple attachments flow) deadlines, and a list of MAFs requiring departmental approval. Navigation buttons allow users to create new MAFs, view existing ones, monitor approval processes, and access the user manual.
- •
- Creating a new MAF: Users initiate a new MAF by clicking the ‘New MAF’ button. The form requires input for marketing code, brand, target audience, expiration date, product details, and links to media assets. Users also define the approval workflow by selecting departments involved in the process. The application dynamically displays the approval sequence and allows users to review the process before submission.
- •
- Document Management: The application supports uploading multiple document types including material files, VISA authorizations, and vendor documents. Documents are stored in SharePoint, leveraging its versioning capabilities to maintain historical records. Users can preview documents, add comments, and upload new versions as needed.
- •
- Approval Workflow: Approvers access MAFs assigned to their department from the home screen. Each MAF includes detailed information, approval history, and comment threads. Approvers can review materials, add comments, and either approve or reject the MAF. Rejections require a justification comment. Once all departments approve, the system generates a PDF summary and sends it via email to the MAF creator.
- •
- Data Storage and Versioning: All MAF data and associated documents are stored in SharePoint lists and libraries. The platform supports automatic versioning, enabling users to track changes over time. Each document maintains metadata including uploader, version number, and timestamps for audit purposes.
- •
- Security Controls: Security is enforced through Azure Active Directory integration, RBAC (roles based access), and MFA (multiple factor authentication). SharePoint provides granular access control lists (ACLs) for document management. Microsoft Purview is used for data governance and compliance monitoring. All user actions are logged for auditability.
- •
- Integration Points: The application integrates with several Microsoft 365 services: Power Apps—user interface and form management, Power Automate—workflow orchestration and notifications, SharePoint—data and document storage, Exchange Online—email notifications, Azure Active Directory—authentication and user management.
- •
- Administration Features: Administrators have access to user management, process configuration, and property customization. Administrators can: add users and assign roles, define approval workflows, customize MAF metadata fields, access audit logs and download all MAFs for compliance reviews.
3.3. System Architecture
3.4. Database
3.5. Application Logic
3.6. User Study Design
- •
- “The steps required to complete the task were easy to understand” (ease of use),
- •
- “The amount of work required to build the solution was reasonable” (perceived development effort),
- •
- “It was easy to identify where an error occurred” (debugging clarity),
- •
- “I am satisfied with the workflow produced” (overall satisfaction).
4. Comparative Evaluation of Low-Code and Open-Source Document Management Architectures
4.1. Purpose and Scope
4.2. Architecture and Technology Stack
- •
- Power Apps: graphical UI and business logic
- •
- Power Automate: workflow execution and notifications
- •
- SharePoint Online: storage for both structured list data and versioned documents
- •
- Exchange Online: communication services
- •
- Azure Active Directory: identity management
4.3. Approval and Collaboration Workflow
4.4. Data Modeling, Versioning, and Auditing
4.5. Security and Compliance
4.6. Publishing, Search, and View Management
4.7. Scalability, Lifecycle Management, and Cost
4.8. Comparative Synthesis and Key Insights
4.9. Conclusion of Comparative Analysis
- Governance and compliance—The Power Platform offers enterprise-grade governance, while the Yang et al. framework lacks structured security and compliance mechanisms.
- Workflow sophistication—Power Automate supports multi-role and dynamic routing, while the LAMP-based approach remains simple and manual.
- Auditability and versioning—Integrated version control in SharePoint contrasts with the static data management of MySQL.
- Scalability and maintainability—Cloud-native Power Platform services scale automatically, while LAMP frameworks require manual deployment and updates.
- Modernization path—Migrating from legacy PHP/MySQL systems to low-code ecosystems like Power Platform and Dataverse improves security, traceability, and lifecycle management.
5. Comparative Demonstration of Automation Paradigms: Traditional Scripting vs. Low-Code Implementation
5.1. Traditional Approach: Python-Based Automation
- •
- Data Preparation and Formatting: A structured data table is created, typically using libraries such as pandas. The script defines column headers and inserts data rows manually or from a source file (e.g., .csv).
- •
- Document Generation: The script converts the data into a PDF document using packages such as PDF or ReportLab. This step requires the manual configuration of layout parameters (fonts, spacing, margins, and file paths). Each formatting error must be debugged manually, adding to development time.
- •
- Email Distribution: The generated PDF is attached to an email using the smtplib library. The developer must handle credentials, configure the SMTP server, manage potential connection errors, and ensure secure authentication.
5.2. Low-Code Alternative: Power Automate Workflow
- Trigger Definition: The flow can start manually or be scheduled (daily, weekly, or after a specific event such as file upload). This replaces explicit Python scheduling or CRON setup.
- Data Formatting (Create HTML Table): The flow retrieves source data from a SharePoint list, Excel file, or Dataverse table. The Create HTML Table connector automatically formats the data for presentation, eliminating the need for manual layout code.
- PDF Generation (Convert File): The Convert File connector in OneDrive or SharePoint transforms the HTML output into a formatted PDF document. Formatting and file storage are handled automatically by the connector, ensuring consistent results and version control.
- Automated Distribution (Send Email): The Send an Email (V2) connector attaches the generated PDF and sends it to the recipient list. Authentication and encryption are handled by Microsoft 365 and Azure Active Directory, ensuring compliance and security.
5.3. Comparative Results and Analysis
- •
- Efficiency Gain: The low-code solution reduces implementation and debugging time, enabling rapid prototyping and iteration.
- •
- Accessibility and Inclusivity: Business users can independently configure and manage workflows, aligning with the concept of citizen development introduced in Section I.
- •
- Security and Governance: Low-code workflows inherit enterprise-grade identity, compliance, and logging controls through Azure AD and Microsoft Purview.
- •
- Reusability and Modularity: Components can be cloned or adapted to new use cases (e.g., automated reports, invoice approvals, data exports) without altering the codebase.
5.4. Discussion and Implications
- •
- Socio-Technical Integration: Low-code tools empower non-technical users to participate in process innovation, reinforcing inclusivity and reducing dependency on specialized developers.
- •
- Sustainability and Agility: Rapid configuration and cloud-based scalability align with post-pandemic digital transformation priorities, ensuring continuity and resilience.
- •
- Transparency and Reproducibility: Each flow in Power Automate is versioned, logged, and exportable, enhancing traceability and compliance, a core theme in digital governance.
- •
- Research and Education Opportunities: The same workflow design principles can be applied in academic or research settings for automating data collection, reporting, or publication management (as discussed in Section “Use Case: Educational Deployment”).
6. Results
6.1. Overview
6.2. MAF Creation Form in Microsoft Power Apps
6.2.1. Functional Capabilities
- •
- MAF Creation Form:Users can generate a new Multiple Attachments Flows (MAF) entry through a guided form that automatically validates mandatory fields such as title, description, document type, and submission date. This ensures data completeness and consistency.
- •
- Personalized Dashboards:Upon authentication, each user is presented with a dashboard customized to their role (e.g., employee, reviewer, or administrator). This interface displays pending approvals, recently submitted documents, and process status indicators.
- •
- Cross-Platform Access:The Power Apps interface operates seamlessly on desktop, tablet, and mobile devices with identical logic and layout, supporting real-time access from any location.
- •
- Visual Feedback and Accessibility:Visual indicators (color-coded status labels: pending = yellow, approved = green, rejected = red) and contextual tooltips provide immediate feedback. Accessibility options were enabled through Microsoft’s compliance with WCAG 2.1 standards.
6.2.2. Application Usability
6.3. Automation with Power Automate
6.3.1. Automated Notifications
6.3.2. Automated Report Generation
- •
- Document metadata (creator, submission date, version number)
- •
- Approval timeline (departmental sequence, timestamps)
- •
- Comments and feedback
- •
- Final status and responsible approvers
6.4. Customized Process Status Check Function
- •
- Each MAF record is associated with multiple approval entities.
- •
- The status function iteratively checks approval states using a Power Fx expression embedded in the Power Apps logic.
- •
- If all states are “Approved,” the function initiates the Final Report Flow; otherwise, users receive a contextual message indicating pending approvals.
6.5. Cost Analysis
6.6. Total Cost of Ownership (TCO) Considerations
6.7. Summary of Results
6.8. Discussion and Synthesis
- •
- Figure 10 (User Form): Demonstrates UI simplicity and accessibility, emphasizing human-centered design.
- •
- Figure 11 (Approval Report): Validates auditability and compliance with records management standards.
- Meets all functional and security requirements of enterprise document management.
- Enables rapid deployment and modification without software engineering expertise.
- Achieves measurable gains in cost efficiency, time-to-approval, and process transparency.
- Strengthens inclusivity and digital participation by empowering non-technical users to manage critical workflows.
7. Discussion
7.1. Choosing SharePoint as a Database
- •
- Document management: When a user creates a new MAF (marketing campaign), all associated files—such as materials, visa documents, or supplier documents—are automatically stored in a dedicated SharePoint library.
- •
- Versioning support: Each modification or re-upload of a document is captured as a new version, allowing complete historical tracking and the option to restore previous versions when needed.
- •
- Data structuring: Core entities (MAF, Users, Comments, Approval History) and their relationships were modeled directly in SharePoint using lists and lookup columns. This structure supports efficient organization of information and straightforward reporting.
- •
- Reporting: SharePoint’s list-based organization allows rapid generation of reports on MAF status, approvals, comments, and user activity.
7.2. Cost Optimization
- •
- Automatic validation: Power Apps performs client-side validation and stores submitted documents in SharePoint with full versioning support.
- •
- Approval routing: Power Automate distributes approval requests to the designated departments.
- •
- Approvals and comments: Each department reviews the MAF, submits comments, or requests modifications; the status is updated automatically throughout the process.
- •
- Completion: Once all required approvals are received, the system generates a final PDF report and sends it to the initiator.
- •
- Audit and reporting: All interactions are logged, and administrators can generate detailed reports directly from SharePoint.
7.3. Process Digitalization and User Adoption in Medium-Sized Enterprises
7.4. Use Case: Educational Deployment
7.5. Positioning Low-Code Ecosystems: Open-Source vs. Proprietary Platforms
- •
- Power Apps vs. Budibase/Appsmith/Joget
- •
- Power Automate vs. n8n/Node-RED/StackStorm
- •
- SharePoint vs. Nextcloud/ownCloud/Alfresco Community Edition
- •
- Azure Active Directory vs. Keycloak/Authelia/Gluu
- •
- Microsoft Dataverse vs. PostgreSQL with Hasura/Directus/Supabase
8. Conclusions
Author Contributions
Funding
Institutional Review Board Statement
Informed Consent Statement
Data Availability Statement
Conflicts of Interest
References
- Baptista, C.S.; Nunes, D. Digital ecosystems and their influence on business relationships. Rev. Manag. Sci. 2025, 1–23. [Google Scholar] [CrossRef]
- Chen, Y.; Wang, Z.; Ortiz, J. A sustainable digital ecosystem: Digital servitization transformation and digital infrastructure support. Sustainability 2023, 15, 1530. [Google Scholar] [CrossRef]
- Theofanous, G.; Thrassou, A.; Uzunboylu, N. Digital inclusivity: Advancing accessible tourism via sustainable e-commerce and marketing strategies. Sustainability 2024, 16, 1680. [Google Scholar] [CrossRef]
- Rojas, M.P.; Chiappe, A. Artificial intelligence and digital ecosystems in education: A review. Technol. Knowl. Learn. 2024, 29, 2153–2170. [Google Scholar] [CrossRef]
- Pigola, A.; Fischer, B.; Moraes, G.H.S.M.d. Impacts of Digital Entrepreneurial Ecosystems on Sustainable Development: Insights from Latin America. Sustainability 2024, 16, 7928. [Google Scholar] [CrossRef]
- Blobel, B.; Ruotsalainen, P.; Brochhausen, M.; Prestes, E.; Houghtaling, M.A. Designing and managing advanced, intelligent and ethical health and social care ecosystems. J. Pers. Med. 2023, 13, 1209. [Google Scholar] [CrossRef]
- Sodano, J.T.; DeFranco, J.F. Citizen Development, Low-Code/No-Code Platforms, and the Evolution of Generative AI in Software Development. Computer 2025, 58, 101–104. [Google Scholar] [CrossRef]
- Ji, H.; Zou, H.; Liu, B. Research on dynamic optimization and coordination strategy of value co-creation in digital innovation ecosystems. Sustainability 2023, 15, 7616. [Google Scholar] [CrossRef]
- Stahl, B.C. From computer ethics and the ethics of AI towards an ethics of digital ecosystems. AI Ethics 2021, 2, 65–77. [Google Scholar] [CrossRef]
- Fülöp, M.T.; Ionescu, C.A.; Topor, D.I. Digital business world and ethical dilemmas: A systematic literature review. Digit. Finance 2024, 7, 23–41. [Google Scholar] [CrossRef]
- Mikalef, P.; Parmiggiani, E. An Introduction to Digital Transformation. In Digital Transformation in Norwegian Enterprises; Springer: Cham, Switzerland, 2022; pp. 1–10. [Google Scholar] [CrossRef]
- Slavković, M.; Pavlović, K.; Nikolić, T.M.; Vučenović, T.; Bugarčić, M. Impact of Digital Capabilities on Digital Transformation: The Mediating Role of Digital Citizenship. Systems 2023, 11, 172. [Google Scholar] [CrossRef]
- Mick, M.M.A.P.; Kovaleski, J.L.; Mick, R.L.; Chiroli, D.M.d.G. Developing a Sustainable Digital Transformation Roadmap for SMEs: Integrating Digital Maturity and Strategic Alignment. Sustainability 2024, 16, 8745. [Google Scholar] [CrossRef]
- Bock, A.C.; Frank, U. Low-code platform. Bus. Inf. Syst. Eng. 2021, 63, 733–740. [Google Scholar] [CrossRef]
- Domański, R.; Wojciechowski, H.; Lewandowicz, J.; Hadaś, Ł. Digitalization of Management Processes in Small and Medium-Sized Enterprises—An Overview of Low-Code and No-Code Platforms. Appl. Sci. 2023, 13, 13078. [Google Scholar] [CrossRef]
- Brouzos, R.; Panayiotou, K.; Tsardoulias, E.; Symeonidis, A. A low-code approach for connected robots. J. Intell. Robot. Syst. 2023, 108, 28. [Google Scholar] [CrossRef]
- Sufi, F. Algorithms in Low-Code-No-Code for Research Applications: A Practical Review. Algorithms 2023, 16, 108. [Google Scholar] [CrossRef]
- Desmond, M.; Duesterwald, E.; Isahagian, V.; Muthusamy, V. A no-code low-code paradigm for authoring business automations using natural language. arXiv 2022, arXiv:2207.10648. [Google Scholar]
- Sternad Zabukovšek, S.; Jordan, S.; Bobek, S. Managing Document Management Systems’ Life Cycle in Relation to an Organization’s Maturity for Digital Transformation. Sustainability 2023, 15, 15212. [Google Scholar] [CrossRef]
- Tang, W.; Yang, S. Enterprise Digital Management Efficiency under Cloud Computing and Big Data. Sustainability 2023, 15, 13063. [Google Scholar] [CrossRef]
- Chajduga, T.; Ingaldi, M.; Klimecka-Tatar, D. Management of the Documentation Release by the Programmable Electrical Energy Flow-Individually Made Machine Called Documentomat. Energies 2021, 14, 5304. [Google Scholar] [CrossRef]
- Shi, Z.; Dong, J.; Gan, Y. Democratizing Digital Transformation: A Multisector Study of Low-Code Adoption Patterns, Limitations, and Emerging Paradigms. Appl. Sci. 2025, 15, 6481. [Google Scholar] [CrossRef]
- Sztorc, M. Autonomous Enterprise as a Model of Hotel Operation in the Aftermath of the COVID-19 Pandemic. Sustainability 2022, 14, 97. [Google Scholar] [CrossRef]
- Yoon, S. FLACON: An Information-Theoretic Approach to Flag-Aware Contextual Clustering for Large-Scale Document Organization. Entropy 2025, 27, 1133. [Google Scholar] [CrossRef] [PubMed]
- Fu, X.; Bultan, T.; Su, J. Formal verification of e-services and workflows. In Proceedings of the International Workshop on Web Services, E-Business, and the Semantic Web, Toronto, ON, Canada, 27–28 May 2002; Springer: Berlin/Heidelberg, Germany, 2002; pp. 188–202. [Google Scholar]
- Rich, M.S. Enhancing Microsoft 365 Security: Integrating Digital Forensics Analysis to Detect and Mitigate Adversarial Behavior Patterns. Forensic Sci. 2023, 3, 394–425. [Google Scholar] [CrossRef]
- ISO/IEC 27001:2022; Information Security, Cybersecurity and Privacy Protection—Information Security Management Systems—Requirements. International Organization for Standardization (ISO): Geneva, Switzerland, 2022.
- Gonçalves, C.T.; Gonçalves, M.J.A.; Campante, M.I. Developing Integrated Performance Dashboards Visualisations Using Power BI as a Platform. Information 2023, 14, 614. [Google Scholar] [CrossRef]
- Yang, C.; Pan, S.; Li, R.; Liu, Y.; Peng, L. A Coding-Free Software Framework for Developing Lightweight Web Data Management Systems. Appl. Sci. 2020, 10, 865. [Google Scholar] [CrossRef]
- Prebreza, B.; Gotseva, D.; Nakov, P. A study of documents management system based on web, case study: University. In Proceedings of the 29th National Conference with International Participation (TELECOM), Belgrade, Serbia, 23–24 October 2021; IEEE: Piscataway, NJ, USA; pp. 85–89. [Google Scholar]
- Grahlmann, K.R.; Helms, R.W.; Hilhorst, C.; Brinkkemper, S.; Van Amerongen, S. Reviewing enterprise content management: A functional framework. Eur. J. Inf. Syst. 2012, 21, 268–286. [Google Scholar] [CrossRef]
- ISO 15489-1:2016; Information and documentation—Records management—Part 1: Concepts and principles. International Organization for Standardization: Geneva, Switzerland, 2016.
- Junior Software Developer Salary in Romania. Available online: https://devjob.ro/en/salaries/all/all/Junior (accessed on 29 November 2025).
- Senior Software Developer Salary in Romania. Available online: https://devjob.ro/en/salaries/all/all/Senior (accessed on 29 November 2025).












| Feature | PostgreSQL | Dataverse | SharePoint Lists |
|---|---|---|---|
| Type | Relational DB (SQL) | Managed relational-like platform | List-based storage |
| Relationships | Full PK/FK, constraints | Supports 1:N, N:N, business rules | No PK/FK; uses Lookup columns |
| Querying | SQL, advanced joins | OData, Power Fx, connectors | Limited joins, basic filters |
| Performance | High, scalable | Optimized for Power Platform | Good for small/medium apps |
| Security | Role-based, row-level | Row/field-level, audit | SharePoint permissions |
| Integration | Broad ecosystem | Deep Power Platform integration | Native M365 integration |
| Document Handling | External storage | File columns (limited) | Native document libraries |
| Cost | Infrastructure and Operations Costs | $20/user/month (Premium), $5/user/app/month, DB add-on $40/GB | Included in Microsoft 365 |
| Best For | Complex transactional systems | Enterprise apps in Power Platform | Departmental apps, document workflows |
| Dimension | Power Platform (Low-Code, Cloud-Native) | Prebreza (Laravel/PHP/MySQL, Self Hosted) | Practical Implications |
|---|---|---|---|
| Development Method and Agility | Configuration-driven changes to UI, workflows, and data rules with minimal code; rapid iteration and publishing. | Code centric edits in Laravel/PHP, followed by retesting and redeployment; iterations are slower. | Faster time to market and lower change risk on Power Platform; higher engineering overhead on Prebreza’s stack. |
| Resources and Cost Profile | Smaller, blended teams (business + IT) due to low-code tooling; costs are tied to Microsoft 365/Power Apps licensing and managed services. | Requires backend, frontend, and DevOps roles; no license fees, but operational costs (maintenance, patching, infra) and technical debt accumulate. | Lower staffing needs and more predictable costs on Power Platform; greater ongoing OPEX and skill dependency on self-hosted. |
| ECM Alignment | Versioning, auditing, and governance are available out of the box (SharePoint/Dataverse + M365). | Would need custom modules to reach comparable records management/ECM capabilities. | Built in traceability and compliance on Power Platform vs. custom build effort on Prebreza’s solution. |
| Security and Compliance | Centralized identity and policy via Microsoft Entra ID (SSO/MFA/RBAC) and Microsoft Purview (DLP, sensitivity, retention). | Security posture depends on correct implementation and continuous hardening; no native enterprise MFA/SSO/compliance described. | Enterprise grade security/compliance by design on Power Platform; bespoke controls and ongoing ops on open source. |
| Search and Publishing | Benefits from SharePoint indexing and Microsoft Search; rich, metadata-driven views and filters without custom code. | Presents data effectively via Bootstrap pages and CRUD lists; lacks metadata-driven enterprise search as described. | Superior discovery and dynamic views on Power Platform; standard list/page browsing on Prebreza’s app. |
| ALM and Scalability | Cloud-native ALM (Dev/Test/Prod, solution packaging, pipelines) and elastic scaling handled by the platform. | Manual deployments, capacity planning, server maintenance, and patching; CI/CD not described. | Lower operational burden and smoother releases on Power Platform; higher ops workload and risk on self-hosted. |
| Dimension | Python Script | Power Automate Workflow |
|---|---|---|
| Implementation Time | ~6 h | ~2 h |
| Required Skills | Programming (Python, SMTP, PDF libraries) | Low-code interface knowledge |
| Maintenance | Code modification and redeployment | GUI-based reconfiguration |
| Security | Manual credential handling | Managed under Azure AD |
| Scalability | Requires manual scheduling and hosting | Cloud-managed, reusable templates |
| Scenario | Power Platform (Total Monthly Cost) | Open-Source Self-Hosted (Total Monthly Cost) | Notes |
|---|---|---|---|
| 10 users + 1 flow | $600 | $450 | Small team, minimal automation |
| 10 users + 5 flows | $3000 | $450 | Flow cost becomes dominant |
| 25 users + 1 flow | $750 | $450 | Larger user base, minimal automation |
| 25 users + 5 flows | $3250 | $450 | Typical mid-size automation scenario |
| 25 users + 10 flows | $5750 | $450 | Heavy automation workload |
Disclaimer/Publisher’s Note: The statements, opinions and data contained in all publications are solely those of the individual author(s) and contributor(s) and not of MDPI and/or the editor(s). MDPI and/or the editor(s) disclaim responsibility for any injury to people or property resulting from any ideas, methods, instructions or products referred to in the content. |
© 2026 by the authors. Licensee MDPI, Basel, Switzerland. This article is an open access article distributed under the terms and conditions of the Creative Commons Attribution (CC BY) license.
Share and Cite
Marian, C.V.; Neferu, M.; Mitrea, D.A. Design and Evaluation of a Low-Code/No-Code Document Management and Approval System. Information 2026, 17, 46. https://doi.org/10.3390/info17010046
Marian CV, Neferu M, Mitrea DA. Design and Evaluation of a Low-Code/No-Code Document Management and Approval System. Information. 2026; 17(1):46. https://doi.org/10.3390/info17010046
Chicago/Turabian StyleMarian, Constantin Viorel, Mihnea Neferu, and Dan Alexandru Mitrea. 2026. "Design and Evaluation of a Low-Code/No-Code Document Management and Approval System" Information 17, no. 1: 46. https://doi.org/10.3390/info17010046
APA StyleMarian, C. V., Neferu, M., & Mitrea, D. A. (2026). Design and Evaluation of a Low-Code/No-Code Document Management and Approval System. Information, 17(1), 46. https://doi.org/10.3390/info17010046

