Next Article in Journal
Diagnosing Structural Change in Digital Interventions: A Configurational Evaluation Framework
Previous Article in Journal
Causal Decoupling for Temporal Knowledge Graph Reasoning via Contrastive Learning and Adaptive Fusion
Previous Article in Special Issue
Mitigating LLM Hallucinations Using a Multi-Agent Framework
 
 
Font Type:
Arial Georgia Verdana
Font Size:
Aa Aa Aa
Line Spacing:
Column Width:
Background:
Article

Modelling the Behavioural Side of Textile Waste Collection: From Individual Habits to Systemic Design

by
Francesco Zammori
*,
Francesco Moroni
and
Giovanni Romagnoli
Department of Engineering for Industrial Systems and Technologies, University of Parma, Parco Area delle Scienze 181/A, 43124 Parma, Italy
*
Author to whom correspondence should be addressed.
Information 2025, 16(9), 716; https://doi.org/10.3390/info16090716
Submission received: 30 June 2025 / Revised: 11 August 2025 / Accepted: 20 August 2025 / Published: 22 August 2025
(This article belongs to the Special Issue Intelligent Agent and Multi-Agent System)

Abstract

This paper contributes to the field of urban waste collection systems, which are crucial for advancing sustainability, urban cleanliness, and the aesthetic quality of cities. Specifically, it introduces a novel framework designed to support planners and decision makers in the design of efficient and responsive textile waste collection systems, aligned with both environmental objectives and citizen engagement. To this end, the framework exploits a hybrid simulation platform that realistically models the logistics infrastructure in a spatially explicit environment. Also, within the framework, citizens are represented as adaptive agents whose environmental attitudes evolve through personal experience, social influence, and perceived service quality. The behavioural layer is the core element of the framework. It enables dynamic analysis of the two-way feedback between citizen participation and service effectiveness to underscore the often-overlooked role of citizen behaviour in shaping overall system performance. The model was tested in a representative urban scenario under varying operational conditions. The results highlight how policy incentives and smart collection infrastructure can significantly boost participation, while social segregation may hinder the adoption of sustainable practices. The framework ultimately offers a generalisable decision-support tool to explore the behavioural dimension of circular economy initiatives and develop robust, scenario-based strategies.

Graphical Abstract

1. Introduction

The textile value chain is one of the most resource-intensive and environmentally damaging sectors of the global economy [1]. The textile value chain spans the full lifecycle of products, from raw material extraction and design, to production, distribution, consumption, and disposal [2]. Each of these stages impose significant environmental burdens in terms of energy use, water consumption, emissions, and waste generation. Indeed, in the European Union (EU), textiles are among the top contributors to climate impact, water and land use, and greenhouse gas emissions. This unsustainable trajectory is largely driven by a linear economic model rooted in the overproduction of virgin fibres, minimal reuse and recycling, and limited durability considerations in design [3].
In response, the concept of a Circular Economy (CE) has gained traction as a comprehensive framework for rethinking textile production and consumption, and indeed, the transition from a linear to a circular textile economy is among the EU’s most ambitious sustainability goals [4]. A CE aims to decouple value creation from resource extraction by promoting longevity, reuse, repairability, and high-quality recycling. Implementing such a model entails systemic changes across the supply chain, involving stakeholders from design to end-of-life management. Among the most urgent and impactful actions within this framework is the development of separate textile waste collection systems capable of reintegrating materials into the economy rather than sending them to landfills or incinerators; however, the effectiveness of textile waste collection systems cannot be ensured by infrastructure or logistics alone. The behaviours, habits, and interactions of citizens play a pivotal role in determining collection performance. Citizens are not passive recipients of policy, as they actively shape its outcomes through their daily decisions on waste generation and disposal [5]. More precisely, the total volume of generated textile waste is largely shaped by individual lifestyles, including how frequently people purchase new clothing, their susceptibility to fashion trends, and the extent to which garments are reused before being discarded. Equally crucial, however, is the role of citizens in waste separation and responsible disposal, which directly impacts the overall sustainability of the system [6]. If individuals do not actively choose to separate and dispose of their textile waste properly, even the most accurately designed system cannot achieve sustainable outcomes [7]. In fact, the system’s effectiveness heavily depends on a strong sense of civic responsibility, as part of the effort and cost of disposal must be borne by citizens themselves. For instance, from an individualistic standpoint, it is often more convenient to dispose of textile waste in a general waste bin nearby than to store it and take it to a designated collection point. Such virtuous behaviours are certainly influenced by personal values and environmental awareness, but they are also shaped by the system itself, through policy incentives, the accessibility of infrastructure, service quality, and social influences, including peer behaviour and shared norms [8]. Behavioural responses can trigger unforeseen system dynamics, which may lead to either positive or negative feedback loops depending on the underlying social and spatial context [9]. Designing collection systems without accounting for these behavioural factors risks undermining even the most technically sound solutions [10].
Building on these premises, the central research question of this study can be formulated as follows:
How can the effectiveness of an urban textile waste collection system be assessed, while accounting for the interdependent and evolving nature of individual behaviours, social dynamics, and service levels?
To address this research question, our study proposes a hybrid simulation platform that integrates Discrete Event Simulation (DES) with Agent-Based Simulation (ABS) to represent both the operational aspects of the collection system and the behavioural dynamics of individual citizens. DES provides a structured framework for modelling logistic flows such as bin capacity, truck routes, and service frequency, and ABS enables the modelling of heterogeneous and adaptive agents. Each citizen, in fact, is characterized by unique behavioural parameters, such as green awareness (i.e., the predisposition towards separated waste disposal), social sensitivity (i.e., the degree to which he or she can be influenced by their social network), and waste generation rates (i.e., the amount of waste generated per unit of time), that evolve over time through internal feedback and peer influence. This combination allows for a more realistic and adaptive representation of human behaviour, which is typically not captured by traditional DES models [11,12]. By doing so, the paper also addresses another gap identified in the literature. Indeed, unlike many aged-based models in waste management and supply chain literature [13,14], which assume static or rule-based behaviour, our approach endows active agents with dynamic decision-making processes, capable to react to external stimuli and whose behaviour evolves dynamically in response to both system performance and peer influence. Citizens, indeed, are embedded in local social networks where their behaviours influence and are influenced by others, allowing for the emergence of collective trends. For example, positive experiences with recycling can reinforce pro-environmental attitudes, while negative experiences, such as finding a full bin or observing low participation from neighbours, can lead to disengagement. This socially embedded behaviour is essential to capture the complexity of real-world participation in waste collection programs.
By explicitly modelling the feedback loops between system performance and citizen behaviour, the proposed approach offers a more comprehensive and actionable foundation for designing effective interventions in textile waste management, reflecting both environmental goals and citizen engagement. Also, the developed simulation platform supports hypothetical and experimental case studies, thus allowing for scenario testing where changes in infrastructure layout, policy incentives, and service levels can be evaluated not only in terms of system efficiency, but also in terms of behavioural response. This flexibility enables the model to serve as a decision-support tool for policymakers aiming to design inclusive, adaptive, and high-performing textile waste management systems. It is worth noting that this paper is conceived as a framework proposal. In fact, while the framework includes behavioural and utility functions, these are not calibrated on a specific real-world case and are meant to be adapted accordingly.
The remainder of this paper is structured as follows. Section 2 reviews the relevant literature on the separate collection of textile waste, with particular focus on the use of simulation techniques to evaluate and enhance the performance of household and municipal waste systems, as well as to model waste generation patterns driven by citizen behaviour. Section 3 introduces the proposed hybrid ABS model for household textile waste collection, highlighting the role of social influence among citizens and the effects of service quality on their recycling decisions. Section 4 presents a comprehensive case study used to detail the main steps of the framework and to show the design of the urban waste collection system. The results are provided in Section 5, and offers a data-driven discussion on the implications of the different scenarios explored. Section 6 concludes the paper and suggests directions for future research and model development.

2. Background

As highlighted in the introduction, there is an urgent and growing demand for effective systems dedicated to the separate collection of textile waste. The cornerstone of any textile waste management system is the implementation of separate collection, which enables the segregation of recyclable textiles from residual waste streams. This phase is critical, as textiles disposed of in mixed waste may become contaminated, making them unsuitable for subsequent recycling processes. Currently, two main collection strategies can be employed: pick-up schemes and drop-off schemes [10]. Pick-up schemes include door-to-door and curb-side collection services, whereas drop-off schemes involve the placement of containers in public areas, the use of collection centres, or retailer-operated take-back programs. When focusing on post-consumer household textiles, multiple stakeholders participate in the collection process, including local authorities, charitable organizations, social enterprises, second-hand retailers, and commercial actors [15].
A major challenge in designing effective textile waste collection systems lies in understanding and anticipating the behavioural patterns of consumers [13]. Textile waste generation is marked by high variability in volume, as well as heterogeneity in material composition and product types, complicating the optimization of collection logistics [16]. Key design parameters, such as bin size and distribution, collection frequency, vehicle allocation, and routing, are all sensitive to the behavioural drivers behind waste generation and disposal practices. Citizens play a pivotal role in the circular textile economy, as their daily choices directly affect both the volume of waste generated and the potential for reuse or recycling. Beyond influencing demand and consumption patterns, such as those associated with fast fashion, consumers also contribute to product longevity through their habits of use, repair, and maintenance. When a garment reaches the end of its useful life, disposal decisions guided by awareness, accessibility, and motivation determine whether it follows a circular route or becomes part of a linear waste stream [17].
Conventional waste generation models typically aim to estimate and forecast the overall volume of waste produced within a given system, relying primarily on aggregated socio-economic indicators such as population size, income levels, and consumption patterns. The most common approaches to model waste generation are statistical techniques such as time analysis [18], and regression analysis [19]. In recent years, however, growing attention has been paid to the role of consumer behaviour in shaping waste generation dynamics; several studies have extended conventional models by incorporating behavioural and socio-demographic factors. For example, Ref. [20] employs artificial neural networks to predict municipal waste quantities based on historical data, while Ref. [21] proposes a behavioural model to estimate end-of-life textile flows. Additionally, Ref. [17] demonstrates that variables such as gender, age, education level, and household size significantly influence attitudes and practices related to textile recycling.
Beyond statistical and machine learning approaches, simulation has also emerged as a powerful methodology to study behavioural dynamics in waste management systems. In this regard, ABS is particularly suited for modelling textile waste collection systems, as it enables the representation of individual decision making, adaptive behaviour, and complex social interactions. ABS, indeed, is a modelling approach that allows us to replicate the complex interactions between autonomous decision-making entities, known as agents, that, in the context of waste management, could be a citizen or household, endowed with behavioural rules that govern both autonomous actions and interactions with other agents and the environment. What makes ABS powerful for this application is its ability to reproduce how citizens’ recycling decisions evolve over time in response to personal experiences, service conditions, and peer influence. Agents operate based on local information and learn from past outcomes, allowing for the emergence of collective patterns such as increased recycling participation or disengagement due to negative feedback. Furthermore, the spatial and social structure of the environment can be explicitly represented. This is crucial when analysing decentralized systems like textile waste collection, where access, proximity, and community dynamics significantly influence behaviour.
The versatility of ABS in addressing multiple dimensions of waste management has been widely demonstrated in the scientific literature, as outlined by the following contributions. Focusing on behavioural dynamics [11] developed an ABS model to simulate changes in urban household waste separation under different policy scenarios. Building on this perspective, Ref. [22] incorporated survey data to examine how perceived convenience influences separation behaviour over time. Similarly, Ref. [23] combined ABS with the theory of planned behaviour to assess the potential for reducing carbon emissions through post-consumer recycling, Ref. [24] analysed the diversion of glass bottles in deposit-return systems, and Ref. [25] investigated PET disposal behaviour using a hybrid approach that combined ABS with material flow analysis and system dynamics.
From an operational perspective, Ref. [26] applied ABS to optimise municipal waste collection routes, achieving significant reductions in both cost and travel time, Ref. [27] proposed a hybrid simulation approach for optimizing solid waste logistics through alternative infrastructures, while Ref. [12] highlighted the strength of ABS in modelling pro-environmental behaviours that are difficult to observe or quantify empirically.
In terms of spatial integration, both [28,29] incorporated geographic information systems into ABS to evaluate urban waste collection policies. Finally, Ref. [30] presented a novel agent-based model calibrated with empirical data, integrating environmental attitudes, sociodemographic profiles, and geospatial information to analyse household waste separation behaviour. Their model assessed the impact of citizen attitudes on the quality of recyclable material streams and identified target groups for educational strategies and improved waste management interventions.
Despite recent advancements, most simulation-based approaches to designing textile waste collection systems still fail to fully integrate dynamic citizen behaviour with operational logistics in a spatially explicit environment. The existing models often treat behavioural factors as static or exogenous, overlooking the reciprocal feedback loop between system performance and user participation. Yet, this interaction is critical: system design influences citizen behaviour, and vice versa. For example, if the collection infrastructure is inadequate or poorly maintained, citizens may feel discouraged from separating textile waste. Conversely, a well-designed and accessible system can encourage sustainable practices, triggering social imitation effects where even less environmentally conscious individuals tend to align with prevailing virtuous behaviours. This can lead to a substantial increase in waste being correctly disposed of. If such behavioural dynamics are not anticipated during the system’s design phase, the infrastructure may quickly become undersized, resulting in a sudden drop in overall performance.
This study positions itself within this line of research and aims to address the identified gap by introducing a hybrid simulation platform that integrates ABS with DES. This integrated approach enables the robust modelling of the two-way feedback between citizen participation and service performance in urban textile waste collection. The proposed model, in fact, is specifically designed to explore how individual behaviours and system dynamics mutually influence each other; hence, the main contributions and innovative aspects of this work can be summarised as follows:
It models citizens as adaptive, socially embedded agents whose recycling behaviours evolve over time through personal experience, peer influence, and contextual feedback;
It investigates the interplay between behavioural dynamics, logistical constraints, and overall service performance;
It incorporates service quality indicators (e.g., bin filling levels, collection frequency, and vehicle routing) into a feedback mechanism that dynamically influences behavioural parameters;
It provides a comprehensive decision-support framework for scenario analysis, enabling policymakers to evaluate the impact of infrastructural changes, incentives, and communication strategies on both system efficiency and citizen engagement.

3. Model Structure and Implementation

Our study adopts a hybrid simulation approach to model the dynamics of textile waste separation in an urban district. The simulation was developed in Python 3.11 by extending two widely used packages for DES and ABS: SimPy© (version 4.1.2) and Mesa© (version 3.2.0), respectively. This integration enabled the model to effectively capture the complex interplay between individual citizen behaviours, social influence mechanisms, and the operational performance of a centralized textile waste collection system. Specifically, while DES provides a structured and efficient framework for modelling logistical processes, such as bin capacities, truck routing, service schedules, and operational constraints, ABS enables the generation of heterogeneous, autonomous, and adaptive agents whose behaviours evolve over time in response to both individual experiences and social interactions. The integration of these two simulation paradigms is crucial as it allows for the co-evolution of service performance and user participation, capturing feedback loops whereby, for example, poor service quality discourages recycling, which in turn affects system efficiency. This makes the hybrid DES–ABS framework especially powerful for exploring realistic and policy-relevant what-if scenarios in waste management planning.

3.1. General Description of the Model

To reproduce the textile waste collection network in an urban scenario, the city map is generated as a directed graph, where nodes represent urban blocks or neighbourhoods. Each node is populated by citizens who differ in their behavioural profiles, particularly in their willingness to separate, recycle, and dispose of textile waste.
When a citizen accumulates enough used textiles, he or she must decide whether to dispose of them in the mixed waste stream (which is managed through curb-side collection but is not explicitly represented in the present simulation model) or to bring them to one of the textile collection bins located at selected nodes of the network. This decision is primarily influenced by the agent’s level of green awareness, a parameter that reflects the agent’s environmental consciousness and evolves over time in response to various contextual factors, such as the quality of service experienced and the environmental attitudes of neighbouring residents.
The collection bins are emptied by a specialized service, typically operated or contracted by a local municipal company, at predefined time intervals or, in the case of smart bins, on demand when capacity thresholds are reached. Collection trucks follow a fixed route, starting from a parking area (next to the headquarters of the municipal company) and ending at an eco-centre, where collected textiles are sorted and directed toward appropriate reuse and recycling streams.
Through this combination of spatial, behavioural, and operational modelling, the simulation allows for an in-depth exploration of the feedback loops between citizen engagement and system performance, offering a platform for evaluating the effectiveness of alternative policy interventions and service configurations.
In the following sub-sections, each simulation object is introduced in detail; the whole code developed in Python 3.11 is available on git-hub, using the following link: https://github.com/zammori/Textile-Simulation (accessed on 30 June 2025) (see Supplementary Materials).

3.2. Citizen Agents: Attributes, Logic, and Decision-Making Mechanisms

Citizens are the active agents of the simulation model; they form the behavioural core of the system, simulating how individuals generate, sort, and dispose of textile waste [14]. Each agent is instantiated with a combination of static and dynamic attributes that define their demographic profile, level of environmental awareness, seasonal habits, and sensitivity to incentives or perceived service quality.
The principal attribute defining an agent’s eco-friendliness is their so-called green awareness (gaw), a continuous parameter ranging from 0 (complete lack of green commitment) to 1 (full alignment with environmentally friendly behaviour). More precisely, the gaw represents the probability that a citizen decides to properly separate textile waste, by reaching the nearest collection bin. Also, the gaw evolves during the simulation, in response to contextual factors such as neighbourhood influence, service experience, policy incentives, and proximity to bins.
Beyond the gaw, citizen behaviour is further characterized by five probabilistic functions that capture key aspects of individual decision making and social interaction within the system:
gen_waste determines the amount of textile waste generated at a given time by each agent. This function incorporates both stochastic variability and seasonal patterns, reflecting how waste production fluctuates throughout the year.
green_variation calculates the probability of updating (positively or negatively) the agent’s gaw, based on the outcome of each recycling attempt. Successful disposal actions reinforce environmentally friendly behaviours, whereas negative experiences, such as facing a full bin, decrement the agent’s gaw.
f_influence models social contagion effects, by returning to the probability that an agent’s gaw will be readjusted due to social interactions. This function depends on the weighted average gaw of neighbouring agents, where weights are inversely proportional to the distance, and the area of influence is defined by the agent’s Radius of Influence (RoI).
f_incentive alters the agent’s gaw in response to policy-driven incentives (e.g., tax reductions), capturing how external encouragements can influence pro-environmental decision making.
f_distance applies a reduction to the initial gaw based on the agent’s proximity to the nearest textile collection bin. This function captures the deterrent effect of physical distance, representing accessibility-related behavioural friction.
Two additional behavioural parameters, namely delta_inc and delta_dec, are used to quantify the magnitude of change (either upward or downward) of the gaw. These parameters define how strongly the green awareness level responds to influencing factors such as social reinforcement, service quality, and incentive schemes.
Based on the configuration of these attributes and functions, citizens can be assigned to different behavioural archetypes, such as highly committed recyclers, conditional participants, or disengaged individuals. In this way, the model can realistically capture a spectrum of attitudes toward textile waste separation that may emerge in real urban settings.

3.2.1. The Main Behaviour Cycle of the Citizens

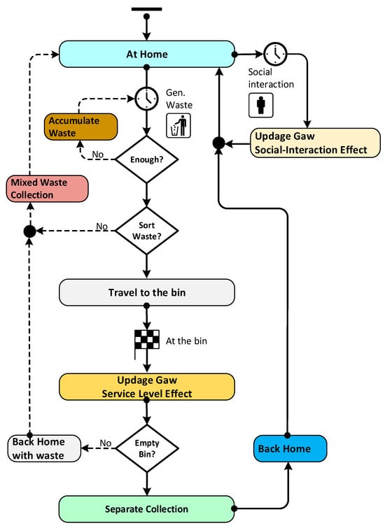
In terms of behaviour, citizens operate according to the state chart of Figure 1, which describes the various phases of waste disposal.
At first, the agent is in the initial At_Home state. A transition to the next state is triggered by a timeout event, which follows a predefined distribution, which is typically a negative exponential. When, at time t , the timeout event is triggered, a new quantity of textile waste, denoted as q t , is generated, accordingly to the gen_waste distribution. This quantity can be eventually modulated by seasonal multipliers, that are used to account for the seasonal “wardrobe change” occurring during the transition between cold and warm seasons, and vice versa. The generated quantity q t   is added to the previously accumulated amount Q t 1 , resulting in a new cumulative quantity Q t = Q t 1 +   q t . If the updated cumulative amount Q t   does not exceed a predefined threshold, the waste is temporarily stored at home, and no disposal action is taken. This mechanism reflects the realistic behaviour of individuals who tend to delay waste disposal until a sufficient volume has been collected. Conversely, when Q t meets or exceeds the threshold, the agent is prompted to evaluate whether to behave in a sustainable way. The decision to dispose of waste is primarily driven by the agent’s gaw, and in fact, with a probability equal to its gaw, the agent chooses to act sustainably and travels to one of the nearest textile collection bins. Conversely, with a probability of P = (1 − gaw), the waste is discarded in the mixed household bin, simulating non-sustainable behaviour. In this case, the agent immediately returns to the At_Home state, and the disposal process terminates for that iteration.
Conversely, if the citizen opts for sustainable disposal and reaches the bin, two alternative scenarios are possible:
If the if the remaining capacity of the bin is sufficient to accommodate the amount Q t of waste to be disposed of, the bin’s fill level is updated, and the agent’s gaw may increase by a value of delta_inc, reflecting a growing sense of trust and satisfaction with the collection service.
If the bin is full, the citizen is unable to complete the disposal and is forced to return home and discard the waste in the mixed bin. Consequently, the agent’s green awareness may decrease by delta_dec, indicating a decline in trust toward the collection system.
In both cases, the potential adjustment of the gaw is determined probabilistically using the green_variation function, which governs the likelihood of behavioural change based on previous experiences. Upon completion, the process concludes and the agent transitions back to the At_Home state, awaiting the next waste disposal cycle.
It is worth noting that the upper-right section of the diagram features an infinite loop triggered by a timeout event. This loop is designed to simulate the agent’s periodic social interactions, which may lead to adjustments in its gaw, as explained in more detail in the following subsection.

3.2.2. Social Behavioural Update

A second mechanism for updating an agent’s gaw is based on reciprocal social influence, or the “word of mouth” effect and behavioural propagation due to the day-to-day social interactions among people living in the same area or district. This is a key innovation of the model, as it takes advantage of the inclusion of a local social network. More specifically, each agent’s recycling commitment is shaped by a set of “influencers”, proximate individuals whose behaviours exert a social influence on the agent.
Operationally speaking, this process is triggered by a global, deterministic timer, which activates synchronously for all agents at fixed intervals (e.g., every simulated month), following a turn-based update structure, that is typical of agent-based models. At each activation and for each agent i , the model computes μ i , the distance-weighted average of the gaw values of the neighbouring agents surrounding i. The computations are made as in Equations (1) and (2), where the summation is extended to all the citizens j belonging to the set N i of the neighbours of citizen i ; d i j is the Euclidean distance between citizen i and citizen j ; and d m i n is a negligible distance, as if two agents were coincident (e.g., living in the same building or street).
μ i = j N i w j · g a w j j N i w j
w j = 1   i f   d i j     d m i n 1 d i j         o t h e r w i s e
Concerning N i , citizen   j is said to be a neighbour of citizen i based on a dual proximity criterion:
The Euclidean distance d i j must be less or equal than the agent’s Radius of Influence (i.e., d i j R o I i ) .
Agent j must belong to a node that lies within the n -th ring of nodes centred around the node where citizen i resides.
Given the grid-based structure of the network, the combination of these inclusion rules results in a maximum of 1 + 4 n · ( n + 1 ) reachable nodes, as graphically illustrated in Figure 2, for n   =   2 . Please note that in the figure: (i) the central node where agent i resides is highlighted in blue along with its associated RoI, (ii) the dashed circumferences indicate radial spatial zones where citizens assigned to each node may be physically located, and (iii) the second concentric ring, consisting of the 16 nodes, is highlighted in purple.
Hence, at least theoretically, the reachable set of the neighbouring nodes is made of all the 25 nodes enclosed within the purple ring. However, in the case represented in Figure 2, this maximum limit is not reached, and the inclusion criterion is determined by the RoI, as showed by the light blue shaded area that defines the radial region in which an agent must be located to be considered an influencer of agent i . In this regard, it is important to note that while the RoI is randomly assigned based on the citizen archetype (e.g., eco, neutral, non-eco), the parameter n is fixed and defines an absolute upper threshold for the spatial extent of influence. In other words, no agent, regardless of their RoI, can be influenced by or influence nodes beyond the n -ring neighborhood.
Once μ i   has been computed, it is used to calculate the relative difference with respect to the agent’s current gaw, expressed as a percentage deviation, as shown in Equation (3).
Δ g i = μ i g i μ i
This normalized gap is then passed to the function f_influence, which determines the magnitude and direction of the adjustment. The updated green awareness follows Equation (4).
Δ g a w i = f _ i n c l u e n c e μ i g i μ i
This approach allows the model to simulate nonlinear behavioural adaptation, where the influence of peers depends not only on their absolute orientation but also on how divergent they are from the agent being influenced. For instance, if an agent with low environmental engagement is surrounded by highly eco-conscious peers, the percentage gap will be large, resulting in a more significant potential adjustment. Conversely, if the discrepancy is marginal, the impact is correspondingly smaller.

3.2.3. Additional Green Awareness Update Mechanisms

The final two mechanisms for updating green awareness (gaw) are based on spatial distance and policy-driven incentives. The distance-based adjustment is applied once at the beginning of each simulation run, under the assumption that agents remain stationary during the simulation. During this initialization phase, the initial gaw of each agent is reduced by a stochastically determined percentage, reflecting the psychological and practical disincentive associated with being located far from the nearest textile collection bin. More precisely, this reduction is drawn from the probability distribution defined by the function f_distance, which captures how spatial separation can act as a barrier to sustainable behaviour. In essence, the farther an agent resides from a collection point, the lower their initial propensity to engage in proper textile waste separation, modelling the “friction of distance” in behavioural decision making.
Similarly, incentive-based adjustments occur at specific time points corresponding to the introduction of incentive policies by the system operator (e.g., tax discounts or reward schemes). When such an event is triggered, the agent’s current gaw is increased by a percentage, sampled stochastically from the distribution defined by f_incentive. This mechanism models the short-term behavioural response of citizens to external motivators introduced at the policy level. To facilitate understanding, the mechanism by which the gaw parameter is updated will also be illustrated through a numerical example, after introducing all essential parameters, in Section 5.1.3.

3.3. The Urban Environment

The urban layout, in which the textile waste disposal and collection processes occurs, is built on a 2-dimensional square grid of equally spaced nodes, where each node represents the barycentric point of a city block or of a neighbourhood. Also, a graph-based topology connects urban blocks, allowing for realistic modelling of travel and routing operations using shortest-path algorithms.
Each node is populated with a synthetic population composed of different agent types (or citizen archetypes), which are randomly positioned within a radial area cantered on the node. The definition of these archetypes involves configuring each type of citizen by assigning both static attributes (such as their initial level of gaw) and associated behavioural functions, as outlined in previous sections. For instance, a green-oriented citizen may be modelled with a high initial gaw, low probability of discouragement in response to service failures, and reduced sensitivity to negative peer influence from neighbours with unsustainable habits. The number of citizens per node, as well as their distribution across archetypes, can be explicitly defined. For instance, one might assign 50% of a node’s population to an eco-friendly type, 30% to a neutral type, and 20% to a non-eco type. Operationally, the construction of the network is carried out incrementally through a multi-layered architecture involving three key classes, namely Urban_Block, All_Blocks, and City, as detailed below.

3.3.1. The Urban_Block and the All_Blocks Classes

The Urban_Block class defines individual urban blocks (or block types) by specifying key characteristics such as the total population and the distribution of citizen archetypes (e.g., eco-friendly, neutral, etc.). For example, using a Python-style pseudocode a block strongly committed to environmental sustainability could be instantiated as follows:
Very_Green_Block = Urban_Block( 
 population = normal(mu = 100, sigma = 5),
 type_prob = {eco: 0.75, neutral: 0.25}
) 
This instruction generates a block whose population size is sampled from a normal distribution (with mean and standard deviation of 100 and 5 citizens, respectively), with 75% of the residents assigned to the eco-friendly archetype and the remaining 25% to the neutral one. The diversity of urban neighbourhoods is thus modelled through varying demographic compositions, allowing the simulation of socially and environmentally heterogeneous zones.
The All_Blocks class manages the creation of all districts within the city. It takes and inputs the list of available block types and the list of all nodes in the network. Then, using custom topological methods, it assigns each node to a specific block type. For instance, one method might assign the same block type to all nodes located along the outer ring of the grid, while another might randomly assign a block type to each node along the main diagonal. What is important to emphasize is that the blocks generated by the All_Blocks class are not yet physically embedded in the simulated spatial environment; instead, they are initially associated only with positional identifiers within the abstract grid. For example, the block labelled (0, 0) may refer to the bottom-left corner node of the urban grid layout. However, at this stage, these identifiers serve only as references within the logical topology and do not yet correspond to Cartesian coordinates on a physical plane. The actual construction of the spatial network, assigning real spatial coordinates, and establishing inter-node distances, is carried out by the City class, which is described in the next section. This step is essential for translating the abstract representation of the city into a fully navigable urban space where distance-based dynamics, such as citizen mobility and service routing, can be accurately simulated.

3.3.2. The City Class

The City class exploits the NetworkX library to transform the abstract grid into a graph of interconnected nodes, and to assign Cartesian coordinates (x, y) to all nodes, effectively embedding them into a physical layout. Additionally, the City class constructs a distance matrix that encodes the shortest path between each pair of nodes in the graph. This matrix is computed using Dijkstra’s algorithm and it plays a crucial role in both citizen movement and vehicle routing throughout the simulation.
Lastly, upon instantiation, the City class populates the network with collection bins and establishes the relationships between citizens and their environment. Each citizen is linked to a set of accessible bins, which are ranked based on proximity, to reflect ease of access. Additionally, every agent is assigned a set of neighbouring agents (i.e., the influencers) along with the corresponding inter-agent distances. These distances are later used to compute the distance-weighted average of green awareness (as described in Equation (2)), which plays a key role in modelling social influence dynamics within the simulation.

3.4. The Collection Infrastructure: Trucks and Bins

The Bins and Truck classes represent the physical components of the waste collection system, namely bins and collection trucks. They are not agents, but rather simple event-based objects, meaning their behaviour is governed by discrete events rather than internal decision making or adaptive logic.
Each bin is characterised by a maximum capacity (expressed in tons), along with a lower threshold level. The latter defines the level below which the bin is considered “as if it were empty”. Operatively speaking, when a truck arrives to collect waste, if it is nearly full and does not have enough remaining capacity to completely empty the bin, it will return to the same bin during an extra collection round to complete the task. However, if the amount of waste left in the bin is below the predefined lower threshold, the bin is considered effectively empty, and the truck will not schedule a return trip for further emptying the bin. Bins can also be configured as smart units, capable of autonomously triggering collection requests when they reach a predefined fill level. To enable this functionality, each smart bin is equipped with an upper threshold value that, once exceeded, activates a service call to the collection system.
Trucks are also characterised by a maximum capacity and by an upper threshold. The latter represent the load level at which the truck is considered full and must head directly to the ecological station for unloading, without attempting to visit any additional bins, since it would no longer have the capacity to empty them. Furthermore, trucks have fixed routes defined by the simulation manager and operate based on a pre-determined capacity and loading/unloading dynamics. The truck logic includes sub-routes to manage cases where bins are only partially emptied due to truck capacity constraints. Routing minimizes travel distance and adapts dynamically to operational constraints. As for bins, trucks also have basic statistic tracking (e.g., load collected, time spent to compete a tour, and number of sub-routes), enabling performance evaluation of different logistical configurations.
For the sake of clarity, Figure 3 illustrates the flow diagram that captures the operational logic followed by each truck during the waste collection process. To maintain simplicity, the diagram depicts the standard fixed-time collection cycle; however, extending this logic to accommodate service calls triggered by smart bins is straightforward.

3.5. System Components and Interaction Design

For the sake of clarity, we conclude this section by presenting the UML class diagram of the simulation model, shown in Figure 4. This diagram outlines the architecture of the simulation, showing the main classes, their attributes and methods, and the interactions among components that drive the model’s behaviour.
At the centre of the simulation is the Sim_Manager class, which orchestrates the entire system by managing events, scheduling operations, applying policy interventions (such as incentives), and collecting performance data. The Sim_Manager interfaces directly with Citizen agents, coordinating their behavioural routines such as textile waste generation and disposal decisions. It also interacts with the physical infrastructure, namely, Truck and Bin objects, by assigning vehicle routes and initiating collection missions when specific conditions are met. Similarly, citizens engage with the infrastructure by visiting textile bins to deposit waste, depending on their behavioural attributes. In turn, bins can communicate with the system by sending alerts to the Sim_Manager, for instance, when their fill level exceeds the defined upper threshold, thereby initiating a response from the collection service.
Two additional utility classes support the temporal and statistical aspects of the simulation. The Calendar class converts simulation time into calendar dates, enabling the model to account for seasonal variations (e.g., high vs. low-disposal months). The Trip class, instead, serves as a logging mechanism that records relevant events, such as when citizens deliver textile waste or trucks perform collection tours, thus enabling the extraction of detailed statistics and performance indicators.

4. Simulation-Based Case Study as a Reference Implementation Framework

The simulation platform described in the previous sections has been developed to support both the design of new waste collection systems and the performance assessment of modifications applied to existing systems. While the model is generalisable to a wide range of urban configurations, its implementation requires specific parameterisation of the urban layout and the behavioural functions that define citizen profiles and their decision-making processes. To clarify this concept, this section presents a representative application scenario, that serves a dual purpose. First, it offers a concrete use case to demonstrate how the model can be adapted to a real urban context, outlining the necessary steps to configure key components such as the spatial structure, user categories, and behavioural dynamics. In this regard, the case study provides a reference framework for both researchers and practitioners aiming to apply the model in diverse scenarios. Please note that, for the sake of clarity and to avoid describing each configuration step in isolation, these aspects will be explained directly in relation to the case study presented here.
Second, the simulation delivers a numerical demonstration of the model’s capabilities and clarifies the nature of the results it can generate. Importantly, the parameters used in this application are not hypothetical but are grounded in real-world data. The study was conducted within the framework of a research project jointly carried out by two Italian universities and a major municipal waste management company based in Northern Italy. For confidentiality reasons, the company’s name is withheld (further details are available in the Funding section). Thanks to this collaboration, the behavioural parameters and probabilistic functions used in the simulation were calibrated by a team of academic and industry experts.
The calibration was based on empirical data and user survey responses provided by the municipal company, ensuring that the model accurately reflected realistic behavioural patterns and operational conditions. The behavioural functions employed in the simulation are defined in the following subsections, together with the structural characteristics of the urban grid adopted in the case. Subsequently, Section 5 presents the results and key insights emerging from the simulation.

4.1. Defining the Citizen Archetypes

Each agent is defined by a combination of attributes and probabilistic functions that shape its behavioural model. Hence, to capture the diversity of attitudes toward textile waste separation, an essential step in the parameterisation process is the definition of a set of citizen archetypes, each characterised by a specific configuration of parameters and behavioural rules, as detailed in the following subsections.

4.1.1. Number and Features of the Citizen Archetypes

The first step is therefore to determine both the types and the number of archetypes to be employed. To balance simplicity and representativeness, this study incorporates three different archetypes:
Eco citizens represent highly environmentally conscious individuals. They are characterized by high initial gaw, strong responsiveness to positive service experiences, and resilience to discouragement from occasional service failures or negative social influence.
Neutral citizens exhibit moderate levels of green awareness and are more influenced by contextual factors such as peer behaviour, incentives, and service quality. Their behaviour is more variable and responsive to changes in the urban environment.
Non-eco citizens reflect low environmental engagement. They start with a low gaw, are unlikely to separate textile waste, and are more prone to discard items in the mixed waste stream. Their behaviour changes little in response to incentives or neighbour influence.

4.1.2. Attributes of the Citizen Archetypes

For each archetype, the initial value of the gaw, the “geometric parameters” (i.e., RoI and Number of rings) and, most importantly, the magnitude of positive or negative variation associated with behavioural stimuli, must be specified. The values used in the simulation are summarised in Table 1. Note that, when a value is expressed as a range rather than a fixed number, it is randomly sampled from a uniform distribution within the specified interval. For instance, the gaw of an eco-friendly citizen is sampled in the rage 0.7 to 0.9.
As it can be seen, the geometric parameters are identical for all citizen types, as are the delta values associated with service-related effects (e.g., the impact of encountering a full or empty bin); however, this does not imply that all citizens behave in the same way. Indeed, the likelihood that these deltas are applied will be determined by green_variation and f_influence functions that, in turn, depend on the agent’s green awareness or, in the case of negative stimuli, by its complement to one. Also note that, the negative delta incurred when the bin is full is 10 times larger than the positive one, to highlight the fact that the effect of a low service level is much higher than a positive one.
As for social interactions, their related delta values highly differentiate among archetypes. For instance, eco-oriented individuals are highly responsive to positive social environments: when surrounded by sustainable behaviours, they are strongly encouraged to improve their own green awareness. Also, their attitude deteriorates very slowly even when exposed to unsustainable surroundings, showing a degree of resilience to negative influence. Similarly, non-eco citizens are generally less sensitive to both improvements and deteriorations in gaw, their behavioural inertia makes them less prone to change. The most volatile group is represented by neutral citizens, who tend to quickly align their behaviour with that of their neighbours. Their responsiveness is particularly steep in the presence of widespread non-sustainable habits, reflecting a stronger gradient toward negative conformity.

4.1.3. Behavioural Functions

Next, the behavioural functions, responsible for determining the likelihood that the delta values in Table 1 are applied, must be chosen and parametrised. These functions may be defined specifically for each archetype or, as performed in this case study, identically for all archetypes. Even so, this does not result in identical behaviours, as the differing delta values assigned to each archetype ensure variability in their responses. Technically speaking, we could say that the behavioural functions specify the decision-making mechanism (i.e., how a citizen acts), while the actual outcomes depend on each archetype’s individual parameters, contextual conditions, and interactions within the system.
In this case study, both green_variation and f_influence functions were modelled using an asymmetric sigmoid function, as shown in Equation (5), with shape parameters n   =   2 and m   =   5 .
f x = x n x n + ( 1 x ) m
This functional form is particularly suitable for capturing behavioural dynamics, as it allows for gradual changes in response to minor stimuli and sharper transitions when thresholds are exceeded, while also reflecting the common asymmetry in human reactions to positive versus negative feedback. For the sake of clarity, a graph of the asymmetric sigmoid function is provided in Figure 5.
Specifically, we note that:
When f ( x ) is used to model the f_influence function, it returns the probability that the generic i -th citizen is influenced by its neighbours, and the independent variable x is the percentual difference Δ g i defined in (3). For instance, when x =   Δ g i = 0.65 the probability of being influenced equals 0.985 and rapidly rises to 1 for larger values of x . Conversely, for small percentage differences (e.g., below 0.1), the probability of being influenced remains close to zero, effectively capturing the limited behavioural response to minor social discrepancies.
When f ( x ) is used to model the green_variation function, it returns the probability that the generic i -th citizen is influenced by the experienced service level. If the bin is full, the influence is negative, and in this case, x is computed as the complement to one of the citizen’s green awareness (1 − gaw). This formulation ensures that a non-eco citizen with a low gaw will almost always be negatively influenced by a full bin, while an eco-sustainable citizen, with a higher gaw, remains more tolerant to service disruptions. Conversely, if the bin is empty, the influence is positive and x coincides with gaw, thus capturing the dual behavioural response: environmentally conscious individuals are more likely to strengthen their green habits in the presence of efficient service.
Concerning f_distance, this function is constructed using two sigmoid curves: an upper asymmetric sigmoid f u p ( x ) and a lower symmetric sigmoid f l w ( x ) , where x represents the distance, rescaled in the interval [0, 1], to the nearest bin. Specifically, the percentage reduction in a citizen’s gaw due to distance is randomly drawn, uniformly, between the values f l w ( x ) and f u p ( x ) evaluated on the lower and upper sigmoid functions. In the present application, for the symmetric sigmoid we used n = m = 1.6 , while for the asymmetric one we used n = 1.6 and m = 3.2 . Also, to properly rescale x, we assumed that the gaw drops to zero when the minimum distance to the nearest bin reaches 2.5 km. This approach captures uncertainty in behavioural responses to distance, allowing for more flexible and realistic modelling of the gradual decrease in willingness to recycle as bins become less accessible.
For clarity, Figure 6 illustrates this mechanism, by showing the range of the possible gaw reduction (from 34.3% to 54.2%), when the distance to the closest bin equals 1 km (which translates to a rescaled x value of 0.4).

4.1.4. Waste Generation Function

The parameterisation of the archetypes ends with the selection of an appropriate waste generation function. In this example, no differences were assumed among the three citizen archetypes. According to [31], in fact, each citizen is modelled to produce an average of 15 kg of textile waste per year. Considering two high-season months (May and October), during which waste generation increases by a factor of 2.5 compared to the remaining months, this corresponds to an average generation of approximately 1 kg per month. To accurately reproduce this situation, waste generation is modelled as a Poisson process, with lambda factor λ equal to one month. Additionally, any time the generation process is triggered, the generated quantity q t is sampled from a symmetric triangular distribution (i.e., implemented in the gen_waste function) with parameters [0.75, 1, 1.25], corresponding to a realistic Coefficient of Variation (CV) equal to 10%. Lastly, to make the simulation more realistic, it was assumed that citizens would not dispose of their textile waste unless they had accumulated at least 1.5 kg; therefore, if their monthly output is lower, it is stored for future disposal.

4.2. Configuration of the Urban Network and of the Logistic System

With the archetypes defined, the parametrisation process moves on to the creation of the waste collection system, as detailed next.

4.2.1. The City

The city must be modelled as a square grid of equally spaced nodes. In the case study, we used a square grid composed of 18 × 18 = 324 nodes, each positioned 150 m apart from its neighbouring nodes. This structure forms nine concentric rings, with the outermost one containing 68 nodes and the innermost one just 4. Each node hosts an average of 80 residents, yielding a total expected population of 25,920 citizens on a planar surface of 6.5 square kilometres, for an average density of 3986 people per square kilometre, which is fairly representative of a middle size Italian city.

4.2.2. The Block Types Used in the Simulation

The next step involves defining the types of neighbourhoods that can be found within the city. In this study, five block types were defined, ranging from non-green to very-green, and are spatially distributed in a concentric fashion, following a gradient that moves from low sustainability in the outskirts (outer ring indexed as 0) to high sustainability in the historic city centre (inner ring indexed as 8), as clearly defined by Table 2.
This corresponds to a total of 17.3% eco citizens, 44.4% of neutral citizens and 28.3% of non eco citizens, as graphically shown in Figure 7.

4.2.3. Dimensioning of the Logistic System

The dimensioning of the logistics system marks the final step of the parameterisation process. In this study, a total of 16 bins were distributed across the grid: 12 in the third ring (index = 2) and 4 in the seventh ring (index = 7). This spatial arrangement is clearly illustrated in Figure 8, which displays all the nodes of the map, each labelled with its unique identifier (e.g., (0, 0) represents the node in the bottom-left corner). The nodes where the bins are located are highlighted in yellow for easy reference. The bin distribution was strategically designed to ensure that the majority of nodes within the urban grid can access a collection bin with no more than two horizontal or vertical steps. The only exception is the innermost ring (i.e., the historic city centre), which is located farther from the nearest bin. This configuration reflects the assumption that architectural constraints prevent the placement of collection bins within this central area of the city.
Each bin has a capacity of half a ton, and its upper and lower threshold is set at 450 and 50 kg, respectively. The outer bins are serviced by a truck with a 5 ton capacity (and an upper threshold of 4.8 tons), while the inner bins are managed by a smaller truck with a 2.5 ton capacity (and an upper threshold of 2.3 tons). Both trucks carry out two collection missions per month, unless they are called by a smart bin belonging to their route.
In this way, the logistics system can handle up to 16 tons per month, which is approximately 8% more than the expected average of 14.8 tons per month. This latter value was obtained by evenly distributing the total annual textile waste across the twelve months, based on the distribution of citizen archetypes and their corresponding average gaw, which determines the proportion of waste disposed of sustainably. However, despite this built-in safety margin, textile waste generation is not uniform throughout the year and features two seasonal peaks. As a result, the system is appropriately dimensioned for low-season months but becomes undersized during periods of peak demand.

5. Simulation Runs and Analysis of Results

The urban scenario outlined in Section 4 was simulated across 10 independent runs, each covering a time span of four simulated years. In the baseline scenario, no incentive mechanisms were included, and the bins were considered standard (i.e., non-smart bins). Consequently, collection rounds were scheduled at fixed intervals, with two rounds per month. It is also worth noting that, in this simulation scenario, the warm-up time does not pose any particular issue from a simulation perspective. Indeed, given that the time interval between two consecutive waste disposal actions (by citizens) follows a negative exponential distribution with a mean of one simulated month, the warm-up period is minimal, and the system reaches a steady state quickly, already from the second simulated month. Nevertheless, to ensure data reliability, data collection began from the fourth simulated month. For this reason, the total duration of each simulation run was set to four years and three months.
All simulation runs were performed on a 2.20 GHz 13th-generation Intel Core i7-1360P processor, equipped with a 128 MB GPU and 16 GB of RAM. Under these settings, generating the simulated environment (which includes creating the network and the citizens, building the minimal distance matrix, and identifying all influencers for each citizen) took approximately 1one min and thirty s, whereas a complete four-year simulation run required about seven min to execute. To provide an idea of the time performance of the simulation platform, we also tested substantially larger-scale scenarios, reaching up to 1600 nodes with a population of 100,000 individuals. In this case, as expected, the time required to generate the simulated environment increased significantly to about 1.5 h. Conversely, the time needed to complete a four-year simulation run rose only modestly, to approximately 15 min, i.e., just over twice the baseline. This fact clearly demonstrates the high efficiency of the model: once the environment is generated, simulation runs remain extremely fast even for very large networks.

5.1. Gaw Trend and Social Influence

To gain insight into the behavioural evolution of the system over time, we first analyse the overall trend of the gaw across the entire urban population. Subsequently, we disaggregate the results at the neighbourhood level, highlighting how local dynamics and social influence contribute to distinct behavioural trajectories across different districts.

5.1.1. Gaw Trend Across the Entire Population

As shown in Figure 9, although eco-friendly citizens account for only 17.3% of the total population and are predominantly concentrated in the central districts, their presence is sufficient to steer the entire community toward a gradual increase in separate textile waste collection.
This is primarily due to their strong influence on neutral citizens, who, as previously discussed, are the most susceptible to peer effects. Additionally, a key contributing factor is the adequate sizing of the collection system, which enhances trust in the service and supports a more stable growth in sustainable behaviour. As Figure 9 testifies, the initial decline in the gaw of the eco-friendly citizens is primarily driven by the negative social influence exerted by neutral and, more significantly, non-eco citizens, particularly in peripheral areas where eco-friendly individuals are underrepresented. However, this downward trend is quickly counterbalanced by the effect of the collection service, which helps restore the gaw of eco citizens to its original level. This restoration not only stabilises their behaviour but also exerts a positive influence on the other citizen archetypes, contributing to a broader shift toward more sustainable waste disposal practices across the population. In this regard, it should be noted that the gaw at the initial time t   =   0 is lower than the average baseline gaw assigned to each citizen archetype. This discrepancy is due to the initial reduction applied based on the agent’s distance from the nearest textile collection bin, as defined by the f_distance function. A summary of this effect is presented in Table 3, that clearly shows that the largest decrease occurs in the historic city centre, where the distance to the nearest textile bin is greatest.
Please note that: (i) the first three rows of the table show the initial reduction in gaw for each citizen archetype, (ii) the subsequent rows focus on the eco-friendly citizens, for whom the reduction is more pronounced, and (iii) the last column reports the 95% confidence interval of the mean green awareness, corresponding to a significance level of α = 0.05. This confidence level will be consistently adopted throughout the remainder of the analysis.

5.1.2. Evolution of Gaw by Citizen Archetype and Districts

Naturally, the overall trend and observed effects vary significantly across the city due to the spatial segregation of citizen archetypes. To highlight this important aspect, Figure 10 displays the evolution of gaw in each district of the simulated urban network.
While all neighbourhoods exhibit an upward trend over time, the rate of increase accelerates progressively from the outermost to the innermost districts. This gradient reflects the stronger presence of environmentally engaged citizens in the city centre, which amplifies both peer influence and the overall effectiveness of the service. Conversely, the negative effects associated with seasonal demand peaks follow the opposite pattern, with the periphery being the most affected due to lower service density and weaker behavioural reinforcement.
To explore this effect in more detail, the subsequent figures break down the gaw trends by archetype, focusing specifically on eco (Figure 11) and non-eco citizens (Figure 12), across different neighbourhoods.
As Figure 11 reveals, the contrast is particularly pronounced in peripheral zones, where the limited number of eco-conscious individuals is not sufficient to counterbalance the negative impact of service disruptions. In these districts, gaw among green citizens initially declines and only begins to recover slightly toward the end of the simulation. Also note that a slight decline in gaw is always observed during the early simulation phases; this effect is primarily due to the negative social influence exerted by less environmentally conscious citizens within each neighbourhood. The only exception to this trend is found in the historic city centre, where gaw exhibits a steadily increasing pattern and grows at the highest rate across all districts. However, the initial drop in gaw caused by the high distance to the nearest collection bins prevents the central district from surpassing the overall gaw level of other better-served areas. As a result, although the centre demonstrates strong behavioural momentum, its average gaw remains persistently lower than that of the city centre where service accessibility is higher.
Concerning non-eco citizens, Figure 12 shows that in the central districts, the few non-eco citizens rapidly reach levels of gaw comparable to those of eco-friendly individuals. Conversely, in the peripheral areas, the behavioural shift among non-eco citizens is significantly slower and more limited. This contrast is particularly interesting, as it highlights how spatial segregation across neighbourhoods can hinder the uniform diffusion of sustainable practices throughout the urban environment. In other words, the spatial clustering of citizen archetypes acts as a barrier to behavioural convergence, limiting the potential for widespread behavioural change in less virtuous districts.
All the above findings are numerically summarized in Table 4, which reports, for each citizen archetype and for each district, the cumulative variation in gaw (either positive or negative) recorded at the end of the simulation. This variation is further detailed into its two main contributing factors: the effect of service quality and the effect of social interactions.

5.1.3. Green Awareness Evolution for Individual Citizens by District and Archetype

To enhance comprehension and clarify the gaw updating process, we conclude sub-Section 5.1 by illustrating the gaw evolution for individual citizens over a four-year simulation run. Specifically, two citizens are considered for each neighbourhood (a green oriented and a non-green oriented one) except in the suburbs, where there are no green citizens, and in the historic city centre, where no non-eco citizens are present. For this analysis, we selected five nodes positioned along the diagonal of the network, from node (0,0) in the suburbs to node (8,8) in the historic centre.
The resulting gaw trends are shown in Figure 13, where citizens from the same node are represented by curves of the same colour: lighter shades indicate green oriented citizens, while darker shades indicate non-green oriented citizens. Also, highlighted points along each curve marks moments when the gaw may change, either due to service effects following a waste disposal event (circles) or due to social influence effects (squares).
It should be noted that the time axis in the figure starts with negative values. This is a deliberate graphical choice used to display the initial gaw value, determined solely by the citizen’s archetype, before applying the penalty due to the distance to the closest bin, which is applied exactly at time zero. Notably, some curves do not show any drop in gaw at time zero; these curves correspond to citizens living in nodes where a collection bin is located, for whom the negative distance effect is either null or negligible.
From the curves, it is evident that service level has a particularly strong impact on non-eco citizens. In their case, the points marked with squares (i.e., potential changes due to the service level) almost always correspond to negligible increases, as non-eco individuals are not greatly influenced by good service. However, they occasionally exhibit sharp decreases, caused by service disruptions during high-season months, which strongly affects their willingness to engage in sustainable disposal. In contrast, positive changes are primarily linked to social influence, especially for non-eco individuals living in districts with a high concentration of eco citizens.
A similar pattern can be observed for green-oriented citizens, but in this case, the positive effect of service quality is more pronounced. In this regard, the trajectories of Cz6 and Cz8 offer a particularly illustrative case. At the start of the simulation, the gaw of Cz8 is lower than that of Cz6, reflecting both its archetype and initial conditions. However, Cz8 resides in the historic centre, where the density of green-oriented citizens is maximal. This favourable social environment exerts a strong and sustained positive influence, gradually lifting Cz8’s gaw until it overtakes Cz6’s. By the end of the four-year simulation, Cz8’s gaw approaches the maximum value of one, underscoring the decisive role that neighbourhood composition and peer effects can play in accelerating behavioural change. This example encapsulates the broader dynamics observed in the model, where spatial segregation, local social networks, and service quality interact to shape the long-term evolution of sustainable waste disposal behaviours across the city.
For the sake of clarity, these results are summarised in Table 5, which also reports, for each citizen, the average gaw at their residential node, the initial average gaw of their influencers, the distance to the nearest bin, and the cumulative effect of distance, service level, and social influence.
The same data are also graphically visualized in the bar chart of Figure 14.

5.2. Performance of the Logistic System

In this section we provide a more detailed analysis of the operational performance of the logistics system used for textile waste collection. What is interesting to observe is the fact that, although the total amount of textile waste generated remains constant over time, the quantity that is recycled tends to increase progressively: 149.5 tons in the first year, 165.5 in the second, 152.2 in the third, and 179.7 in the fourth and final year. However, this increase progressively stresses the collection system, which had been originally dimensioned based on the expected waste generation in the first year. As a result, the amount of potentially recyclable textile waste that ends up being lost (i.e., disposed of in the mixed waste stream due to full bins) also rises: 31.4 tons in the first year, 38.3 in the second, 45.1 in the third, and 52.1 in the fourth and last year. For completeness, the overall statistics on textile waste disposal are reported in Table 6, which also displays the service level evaluated as a complement to one of the probabilities of finding a full bin.
As shown in Table 7, the issue does not lie with the two trucks assigned to the inner and outer rings, respectively. These vehicles, in fact, can efficiently empty the bins under their responsibility and operate well within their load capacity limits, with utilisation levels (i.e., percentage of maximum load utilised) around 70 and 76% that are not of concern. In addition to utilisation rates, the table also reports the total kilometres travelled by each truck and the number of collection rounds required, per collection mission, to empty all the assigned bins. Interestingly, the truck assigned to the inner ring consistently completes its task in a single round, since its load capacity exceeds the total volume of all the bins it is responsible for.
As for the bins, on average, each one is emptied when it has reached a fill level of 398 kg. However, due to seasonal peaks in waste generation, bins are found to be full before being emptied in 29.8 of cases, corresponding to approximately 28.6% of all emptying events. That said, this average picture is not particularly meaningful, as there is a significant difference between the bins located in the outer ring and those in the inner ring. As highlighted in Table 8, the real constraint of the system is represented by the inner-ring bins, which exhibit a much higher probability of saturation.

5.3. Analysis and Comparison of Alternative Simulation Scenarios

As further evidence of how the developed simulation tool can support the proper sizing of the waste collection system while accounting for citizen behavioural dynamics, two alternative system configurations are presented: the first one represents a worsened service scenario (labelled as underdimensioned scenario), while the second one reflects an improved configuration (labelled as smart-bin scenario).

5.3.1. The Impact of a Reduced Collection Frequency on System Performance

In this section, we illustrate the outcomes of the underdimensioned scenario, a collection system showing the consequences of insufficient infrastructure. The system setup is identical to the previous configuration, except for the collection frequency, which has been halved, passing from two rounds to just one round per month. Consequently, the system experiences a sharp decline in performance, with service disruptions becoming the dominant phenomenon, as Figure 15 displays.
Specifically, among eco-friendly citizens, a sudden and steady drop in gaw is observed. Over time, the decline rate gradually slows, not due to improved service, but because the reduced gaw leads to fewer disposal attempts, which slightly lowers the bin saturation rate and thus flattens the downward slope of the gaw curve. A similar, though less pronounced, pattern is seen among neutral citizens, whereas non-eco citizens initially exhibit a slight increase in gaw, driven by social influence and their low sensitivity to service quality, but eventually stabilise at a low and constant level. All three archetypes tend to converge towards a significantly low level of green awareness in the underdimensioned scenario.
From a logistical perspective, bins consistently reach full capacity before collection, causing the average fill rate across four years to drop to 57.35% ± 0.18%. The truck statistics remain largely unchanged compared to the base case, as bins are always full and thus emptied in the same number of rounds. Only a slight increase is observed in the average load saturation of the trucks.
Conversely, the total amount of textile waste successfully deposited drops markedly to 374.8 ± 0.95 tons. While the quantity of lost waste also decreases (to 315.15 ± 0.80 tons), its share relative to the total potentially disposable amount increases significantly, from 20% in the base case to 45.67%. These data confirm how poor system sizing can have direct and measurable impacts not only on operational performance, but also on environmental outcomes.

5.3.2. The Impact of Incentives Coupled with Smart Bins on System Performance

In the smart-bin scenario, we consider a system that maintains the same structural features as the baseline but benefits from the use of smart bins, which are capable of triggering service calls when a threshold level is reached (set at 480 kg in the present study), thereby enhancing responsiveness and performance. The use of smart bins also enables the implementation of incentive schemes (e.g., bill/tax reductions) based on the actual amount of waste deposited. In fact, smart bins require users to authenticate themselves using an ID card before disposal, thereby allowing the system to track individual contributions. Hence, we assume that an incentive is introduced at the beginning of the second and fourth simulated years and, as a conservative assumption, we consider that the incentive only affects neutral citizens. Also, the increase in gaw takes place at the time the incentive is officially announced by the authority, regardless of whether the citizen ultimately fulfils the requirements to obtain the reward by the end of the year. Operatively, the incentive is modelled as a percentage increase in their gaw, governed by f_incentive function, which follows a symmetric triangular distribution with values [0.2; 0.3; 0.4], representing the variability in individual responsiveness to policy stimuli.
As shown in Figure 16, the gaw increases rapidly, driven by the exceptionally high service level provided by the smart bins and by the immediate effect of the incentives (peaks in the yellow represent neutral citizens). Notably, the discontinuities observed in the baseline scenario (i.e., the drops in gaw during high-season months) have entirely disappeared. Indeed, although the amount of textile waste being properly disposed of increases steadily over time, the system can handle the entire volume, thereby maintaining optimal service levels. This is further confirmed by the statistics reported in Table 9.
Naturally, the improvement in service level has been achieved by increasing both the number of collection rounds performed by the trucks and the total distance travelled, as clearly shown in Table 10 and Table 11.
It is worth noting that, in Table 11: (i) Number of collections refers to the total number of times the bins were emptied; (ii) Number of calls indicates how many times a bin triggered a truck departure and (iii) Number of times full refers to the instances in which the amount of waste deposited between the service request and the truck’s arrival nearly saturated the bin (i.e., reaching 99% of the full capacity).

6. Conclusions and Future Works

The simulation model developed in this study provides a comprehensive framework for evaluating the operational performance of textile waste collection systems, explicitly incorporating the interplay between citizens’ behavioural dynamics and service effectiveness. Implemented in Python with SimPy and Mesa, it delivers a detailed and flexible representation of the urban network, behavioural profiles, and logistic infrastructure.
A key strength of the model lies in its capacity to incorporate different psychological and sociological influence mechanisms (such as threshold effects, saturation, and resistance to change) thereby offering high granularity in defining agents’ responsiveness to external stimuli. This allows policymakers to explore how variations in population structure and spatial layout affect the system’s performance and resilience. The simulations clearly demonstrate that system design cannot ignore the social dimension: the volume of recycled waste is strongly influenced by citizens’ propensity toward sustainable behaviour (or green awareness) and by the way this propensity evolves over time. Understanding the spatial distribution of citizen types is therefore crucial. Indeed, results clearly indicate that higher levels of residential segregation slow down the diffusion of sustainable practices, thus requiring stronger managerial interventions and a robust, well-dimensioned collection infrastructure to act as a behavioural driver.
Despite its strengths, the model still presents some limitations. Primarily, it currently remains a theoretical framework, calibrated using expert input from the municipal partner and a preliminary user survey. These behavioural assumptions have not yet been undergone empirical validation, an essential step for future work. The next development will involve a validation process in collaboration with academic and industry partners, applying the simulation to a real urban context, characterised by existing waste bins, real logistic operators, and empirically observed population densities. This will enable a more robust calibration of both behavioural and technical parameters and provide a testbed for assessing the model’s effectiveness in a real-world setting.
A second limitation lies in the fact that, although the model effectively analyses citizens’ green awareness and the operational performance of the collection network, it does not yet translate these results into economic metrics. As such, it lacks a comprehensive cost-benefit analysis that accounts for the operational expenses, policy incentives, and potential revenues from recycled textiles. The introduction of a cost function would pave the way for simulative optimisation approaches, capable of balancing operational costs, policy expenses, and environmental outcomes (such as distance travelled or CO2 savings).
Lastly, some parameters have been deliberately kept constant over time. Each citizen’s behavioural archetype, representing their inherent disposition towards sustainability, is assumed to be a fixed trait throughout the simulation. A non-eco citizen, for instance, cannot become eco, and vice versa; what can evolve is their gaw, but not their underlying nature. Similarly, citizens are considered geographically static, remaining at their initial locations without relocating during the entire simulation period. These assumptions are realistic within a planning horizon of 1–5 years (i.e., the time frame for which the framework was developed), during which profound changes in citizens’ inherent dispositions are negligible, as are major relocations or significant alterations in the urban layout and its socio-spatial stratification. Nevertheless, it would be interesting to integrate the model with approaches that account for citizen relocation over the medium-to-long term (e.g., as a result of urban regeneration projects or the construction of social housing), as well as with mechanisms enabling dynamic transitions between archetypes.
Incorporating these enhancements would further strengthen an already solid framework, capable of capturing how individual behaviours evolve over time through social interactions, spatial constraints, and policy incentives, providing institutions and policymakers with a powerful decision-support tool for designing waste management strategies that are more adaptive, cost-effective, and environmentally conscious.

Supplementary Materials

The full code of the simulation is available on git-hub at the following link: https://github.com/zammori/Textile-Simulation (accessed on 30 June 2025).

Author Contributions

Conceptualisation and design, F.Z. and G.R.; methodology, F.Z. and F.M.; formal analysis, investigation, and validation, F.Z.; data curation, F.M.; writing—original draft preparation, F.Z.; writing—review and editing, F.M. and G.R.; visualisation, F.Z.; supervision, and funding acquisition, G.R. All authors have read and agreed to the published version of the manuscript.

Funding

This research was funded by the European Union and the Italian Ministry of University and Research through the project SusTex: Sustainable Textile, Id 2022X2788M, Grant number D53D23011410006.

Institutional Review Board Statement

Not applicable.

Informed Consent Statement

Not applicable..

Data Availability Statement

All simulation data generated during the runs are available at the following online repository: Zammori, Francesco; Romagnoli, Giovanni; Moroni, Francesco (2025), “Modelling the Behavioural Side of Textile Waste Collection”, Mendeley Data, V1, doi: 10.17632/4bxrz8dht4.1.

Conflicts of Interest

The authors declare no conflicts of interest.

References

  1. ETC CE Report 2024/5 Textile Waste Management in Europe’s Circular Economy—Eionet Portal. Available online: https://www.eionet.europa.eu/etcs/etc-ce/products/etc-ce-report-2024-5-textile-waste-management-in-europes-circular-economy (accessed on 28 June 2025).
  2. Moazzem, S.; Crossin, E.; Daver, F.; Wang, L. Environmental impact of apparel supply chain and textile products. Environ. Dev. Sustain. 2022, 24, 9757–9775. [Google Scholar] [CrossRef]
  3. Muthu, S.S. Assessing the Environmental Impact of Textiles and the Clothing Supply Chain; Elsevier: Amsterdam, The Netherlands, 2020. [Google Scholar] [CrossRef]
  4. EU Strategy for Sustainable and Circular Textiles. Available online: https://eur-lex.europa.eu/legal-content/EN/TXT/?uri=CELEX%3A52022DC0141 (accessed on 28 June 2025).
  5. Fontaine, L.; Legros, R.; Frayret, J.-M. Sustainability and Environmental Performance in Selective Collection of Residual Materials: Impact of Modulating Citizen Participation Through Policy and Incentive Implementation. Resources 2024, 13, 151. [Google Scholar] [CrossRef]
  6. Phan, T.T.T.; Nguyen, V.V.; Nguyen, H.T.T.; Lee, C.-H. Integrating Citizens’ Importance-Performance Aspects into Sustainable Plastic Waste Management in Danang, Vietnam. Sustainability 2022, 14, 10324. [Google Scholar] [CrossRef]
  7. Anjum, S.; Amiratul, N.A.I.N.; Qaseem, N. Circular economy, SDGs, Schwartz’s value and sustainability actions in fashion recyclability, Innovation and Technological Advances for Sustainability. In Proceedings of the International Conference on Innovation and Technological Advances for Sustainability, ITAS 2023, Doha, Qatar, 1–3 March 2023; CRC Press: Boca Raton, FL, USA, 2025; pp. 567–577. [Google Scholar] [CrossRef]
  8. Ulli-Beer, S.; Andersen, D.F.; Richardson, G.P. Financing a competitive recycling initiative in Switzerland. Ecol. Econ. 2007, 62, 727–739. [Google Scholar] [CrossRef]
  9. Zhan, X.-X.; Mei, G.; Xie, C.; Lv, F.; Liu, C.; Zhang, Z.-K. Modeling the coevolution of information diffusion and garbage classification behavior on simplicial complex networks. Chaos Solitons Fractals 2025, 199, 116672. [Google Scholar] [CrossRef]
  10. Zammori, F.; Romagnoli, G.; Mercogliano, N. Addressing Supply Chain’s Circularity Through Simulation: Textile Waste Separate Collection Models. IFIP Adv. Inf. Commun. Technol. 2024, 728, 429–443. [Google Scholar] [CrossRef]
  11. Meng, X.; Wen, Z.; Qian, Y. Multi agent-based simulation for household solid waste recycling behavior. Resour. Conserv. Recycl. 2018, 128, 535–545. [Google Scholar] [CrossRef]
  12. Ribeiro-Rodrigues, E.; Bortoleto, A.P. A systematic review of agent-based modeling and simulation applications for analyzing pro-environmental behaviors. Sustain. Prod. Consum. 2024, 47, 343–362. [Google Scholar] [CrossRef]
  13. Zammori, F.; Moroni, F.; Viola, A. Supply Chains modelling with Agent Based Simulation: A methodological exploration of agent types and their interactions. In Proceedings of the 24th Simulation Conference on Modelling and Applied Simulation, Tenerife, Spain, 24–26 September 2024. [Google Scholar] [CrossRef]
  14. Moroni, F.; Gallo, M.; Romagnoli, G.; Zammori, F. License to Simulate: When Agent-Based Models Are More Fiction Than Function. Appl. Sci. 2025, 15, 7486. [Google Scholar] [CrossRef]
  15. Watson, D.; Trzepacz, S.; Svendsen, N.L.; Skottfelt, S.W.; Kiørboe, N.; Elander, M. Towards 2025: Separate Collection and Treatment of Textiles in Six EU Countries. Copenhagen. 2020. Available online: https://www2.mst.dk/Udgiv/publications/2020/06/978-87-7038-202-1.pdf (accessed on 5 May 2025).
  16. Wojnowska-Baryła, I.; Bernat, K.; Zaborowska, M.; Kulikowska, D. The Growing Problem of Textile Waste Generation—The Current State of Textile Waste Management. Energies 2024, 17, 1528. [Google Scholar] [CrossRef]
  17. Nencková, L.; Pecáková, I.; Šauer, P. Disposal behaviour of Czech consumers towards textile products. Waste Manag. 2020, 106, 71–76. [Google Scholar] [CrossRef]
  18. Alsharif, M.H.; Younes, M.K.; Kim, J. Time Series ARIMA Model for Prediction of Daily and Monthly Average Global Solar Radiation: The Case Study of Seoul, South Korea. Symmetry 2019, 11, 240. [Google Scholar] [CrossRef]
  19. Ceylan, Z. Estimation of municipal waste generation of Turkey using socio-economic indicators by Bayesian optimization tuned Gaussian process regression. Waste Manag. Res. 2020, 38, 840–850. [Google Scholar] [CrossRef]
  20. Puntarić, E.; Pezo, L.; Zgorelec, Ž.; Gunjača, J.; Grgić, D.K.; Voća, N. Prediction of the Production of Separated Municipal Solid Waste by Artificial Neural Networks in Croatia and the European Union. Sustainability 2022, 14, 10133. [Google Scholar] [CrossRef]
  21. Jäämaa, L.; Kaipia, R. The first mile problem in the circular economy supply chains—Collecting recyclable textiles from consumers. Waste Manag. 2022, 141, 173–182. [Google Scholar] [CrossRef]
  22. Cheng, X.; Long, R.; Yang, J. Interactive effects of two-way information and perceived convenience on waste separation behavior: Evidence from residents in eastern China. J. Clean. Prod. 2022, 374. [Google Scholar] [CrossRef]
  23. Tong, X.; Yu, H.; Han, L.; Liu, T.; Dong, L.; Zisopoulos, F.; Steuer, B.; de Jong, M. Exploring business models for carbon emission reduction via post-consumer recycling infrastructures in Beijing: An agent-based modelling approach. Resour. Conserv. Recycl. 2023, 188, 106666. [Google Scholar] [CrossRef]
  24. Labelle, A.; Frayret, J.-M. First-mile reverse logistics: An agent-based modelling and simulation application for glass bottle recovery. J. Clean. Prod. 2023, 422, 138574. [Google Scholar] [CrossRef]
  25. Walzberg, J.; Sethuraman, S.; Ghosh, T.; Uekert, T.; Carpenter, A. Think before you throw! An analysis of behavioral interventions targeting PET bottle recycling in the United States. Energy Res. Soc. Sci. 2023, 100, 103116. [Google Scholar] [CrossRef]
  26. Ma, H.; Li, M.; Tong, X.; Dong, P. Community-Level Household Waste Disposal Behavior Simulation and Visualization under Multiple Incentive Policies—An Agent-Based Modelling Approach. Sustainability 2023, 15, 10427. [Google Scholar] [CrossRef]
  27. Kummer, Y.; Youhanan, L.; Hirsch, P. Operational analysis and optimization of a water-based municipal solid waste management system with hybrid simulation modeling. Sustain. Cities Soc. 2023, 99, 104890. [Google Scholar] [CrossRef]
  28. Nguyen-Trong, K.; Nguyen-Thi-Ngoc, A.; Nguyen-Ngoc, D.; Dinh-Thi-Hai, V. Optimization of municipal solid waste transportation by integrating GIS analysis, equation-based, and agent-based model. Waste Manag. 2017, 59, 14–22. [Google Scholar] [CrossRef]
  29. Ruiz-Chavez, Z.; Salvador-Meneses, J.; Diaz-Quilachamin, S.; Mejia-Astudillo, C. Solid Waste Management using Georeferenced Multi-Agent Systems. In Proceedings of the 2018 IEEE 3rd Ecuador Technical Chapters Meeting, ETCM 2018, Cuenca, Ecuador, 15–19 October 2018; p. 2018. [Google Scholar] [CrossRef]
  30. Fontaine, L.; Legros, R.; Frayret, J.-M. Assessing the effect of environmental attitudes on waste material flow quality through agent-based modelling of citizen source separation behaviour. J. Environ. Manag. 2025, 384, 125553. [Google Scholar] [CrossRef] [PubMed]
  31. Castellano, D.; Mercogliano, N.; Moroni, F.; Viola, A.; Romagnoli, G. From Linear to Circular: Proposing a Model for Textile Supply Chain. In Proceedings of the XXIX AIDI Summer School Francesco Turco, Otranto, Italy, 11–13 September 2024. [Google Scholar]
Figure 1. The flow state diagram of the citizen agent.
Figure 1. The flow state diagram of the citizen agent.
Information 16 00716 g001
Figure 2. Schematic representation of the dual criteria for neighbour inclusion.
Figure 2. Schematic representation of the dual criteria for neighbour inclusion.
Information 16 00716 g002
Figure 3. The flow diagram of the truck.
Figure 3. The flow diagram of the truck.
Information 16 00716 g003
Figure 4. UML Class Diagram of the textile waste collection simulation model (please note that 0..* means from 0 to any given number, and similarly 1..* means from 1 to any given number).
Figure 4. UML Class Diagram of the textile waste collection simulation model (please note that 0..* means from 0 to any given number, and similarly 1..* means from 1 to any given number).
Information 16 00716 g004
Figure 5. The asymmetric sigmoid function with n = 2 and m = 5.
Figure 5. The asymmetric sigmoid function with n = 2 and m = 5.
Information 16 00716 g005
Figure 6. The two sigmoid functions used to model the distance effect.
Figure 6. The two sigmoid functions used to model the distance effect.
Information 16 00716 g006
Figure 7. Archetype composition within each urban block.
Figure 7. Archetype composition within each urban block.
Information 16 00716 g007
Figure 8. Location of the bins within the urban network.
Figure 8. Location of the bins within the urban network.
Information 16 00716 g008
Figure 9. System-wide and archetype-level variation in gaw.
Figure 9. System-wide and archetype-level variation in gaw.
Information 16 00716 g009
Figure 10. Temporal dynamics of gaw across neighbourhoods.
Figure 10. Temporal dynamics of gaw across neighbourhoods.
Information 16 00716 g010
Figure 11. Temporal dynamics of gaw of eco citizens across neighbourhoods.
Figure 11. Temporal dynamics of gaw of eco citizens across neighbourhoods.
Information 16 00716 g011
Figure 12. Temporal dynamics of gaw of non-eco citizens across neighbourhoods.
Figure 12. Temporal dynamics of gaw of non-eco citizens across neighbourhoods.
Information 16 00716 g012
Figure 13. Green awareness evolution for individual citizens.
Figure 13. Green awareness evolution for individual citizens.
Information 16 00716 g013
Figure 14. Summary of gaw changes per single citizen.
Figure 14. Summary of gaw changes per single citizen.
Information 16 00716 g014
Figure 15. System-wide and archetype-level variation in gaw in the underdimensioned scenario.
Figure 15. System-wide and archetype-level variation in gaw in the underdimensioned scenario.
Information 16 00716 g015
Figure 16. System-wide and archetype-level variation in gaw in the smart-bin scenario.
Figure 16. System-wide and archetype-level variation in gaw in the smart-bin scenario.
Information 16 00716 g016
Table 1. Archetype-specific behavioural parameters.
Table 1. Archetype-specific behavioural parameters.
Social Influence ParametersService Level Parameters
Initial GawRadius of Influence (RoI)Number of Rings (n)Delta_incDelta_decDelta_incDelta_dec
Eco0.70–0.90250–350 [m]20.2−0.050.015−0.15
Neutral0.40–0.60250–350 [m]20.15−0.300.015−0.15
Non-Eco0.15–0.35250–350 [m]20.1−0.150.015−0.15
Table 2. Neighbourood configuration in terms of location and citizens' archetype.
Table 2. Neighbourood configuration in terms of location and citizens' archetype.
LabelGreen LevelEco CitizensNeutral CitizensNon-Eco CitizensRings Id
SuburbNon-Green0.0%25.0%75.0%0
PeripheryLow-Green12.5%50.0%37.5%1; 2
Residential AreaStandard25.0%50.0%25.0%3; 4; 5
City CentreGreen37.5%50.0%12.5%6; 7
Historic CentreVery-Green75.0%25.0%0.0%8
Table 3. Detrimental influence of spatial distance from the nearest collection point.
Table 3. Detrimental influence of spatial distance from the nearest collection point.
NeighbourhoodCitizen ArchetypeGaw (95% Conf. Level)
Whole CityEco−0.0582 ± 0.0007
Neutral−0.0352 ± 0.0003
Non-Eco−0.0213 ± 0.0002
PeripheryEco−0.0354 ± 0.0012
Residential AreaEco−0.0673 ± 0.0011
CentreEco−0.0415 ± 0.0016
Historic CentreEco−0.151 ± 0.0027
Table 4. Summary of gaw changes per archetype and district: service vs. social influence.
Table 4. Summary of gaw changes per archetype and district: service vs. social influence.
NeighbourhoodCitizen ArchetypeSocial Influence EffectService Level Effect
Whole Cityeco0.1278 ± 0.0018−0.0984 ± 0.0018
 neutral−0.0537 ± 0.00490.2128 ± 0.0042
 non-eco−0.1224 ± 0.00390.4265 ± 0.0044
Suburbneutral−0.1433 ± 0.00460.1832 ± 0.0051
 non-eco−0.1589 ± 0.00570.3977 ± 0.0056
Peripheryeco0.0038 ± 0.0104−0.166 ± 0.008
 neutral−0.1021 ± 0.00580.1714 ± 0.0072
 non-eco−0.1333 ± 0.00360.4156 ± 0.0032
Residential Areaeco0.1394 ± 0.004−0.0939 ± 0.0037
neutral−0.0165 ± 0.00590.2495 ± 0.0051
non-eco−0.059 ± 0.00630.4867 ± 0.0054
Centreeco0.2317 ± 0.0081−0.0691 ± 0.0046
neutral0.0756 ± 0.00770.2588 ± 0.0076
non-eco0.0322 ± 0.01170.5038 ± 0.0154
Historic Centreeco0.1879 ± 0.01070.0617 ± 0.0094
 neutral0.1124 ± 0.03230.3218 ± 0.0333
Table 5. Citizens’ characteristics and gaw changes.
Table 5. Citizens’ characteristics and gaw changes.
CitizensCz1Cz2Cz3Cz4Cz5Cz6Cz7Cz8
colourredbrowndark brownvioletdark violetblue light bluegreen
archetypenon-ecoeconon-ecoeconon-ecoeconon-ecoeco
districtsuburbperipheryperipheryresidentialresidentialcentrecentrehistorical
node(0,0)(2,2)(2,2)(4,4)(4,4)(6,6)(6,6)(8,8)
distance from closest bin64575716076183610637
node’s initial average gaw0.2350.4510.4510.4180.4180.6170.6170.632
influencers’ initial average gaw0.3190.430.4460.4730.4750.5240.5280.556
initial gaw0.16310.73970.15420.84520.27640.87570.21450.7278
gaw variation due to distance−0.0256−0.0028−0.0006−0.1592−0.0475−0.0010−0.1124
gaw variation due to service lev.−0.6750.15−0.045−0.63−0.1050.21−0.390.2336
gaw variation due to social inf.0.9−0.250.40.50.6−0.150.80.15
ending gaw0.3630.6370.5090.5560.7240.9350.6250.999
Table 6. Collected textile waste and associated service performance in the baseline scenario.
Table 6. Collected textile waste and associated service performance in the baseline scenario.
ArchetypeRecycled [Ton]Lost [Ton]Service Level
total666.2 ± 2.5167.3 ± 3.283.7% ± 0.2%
eco152.1 ± 1.338.6 ± 0.883.6% ± 0.2%
neutral297.9 ± 1.475.2 ± 0.583.7% ± 0.1%
non-eco216.8 ± 1.254.6 ± 0.883.7% ± 0.2%
Table 7. Main statistics of the trucks in the baseline scenario.
Table 7. Main statistics of the trucks in the baseline scenario.
TruckTotal kmNumber of Collection RoundUsage
External ring989.6 ± 0.71.284 ± 0.01276.3% ± 0.6%
Internal ring686.4170.1% ± 0.2%
Table 8. Main statistics of the bins in the baseline scenario.
Table 8. Main statistics of the bins in the baseline scenario.
BinsNumber of Times FullAverage Level [Ton]
External Ring24.8 ± 0.6384.6 ± 2.2
Internal Ring44.5 ± 1.65437.7 ± 1.8
Table 9. Collected textile waste and associated service performance in the smart-bin scenario.
Table 9. Collected textile waste and associated service performance in the smart-bin scenario.
ArchetypeRecycled [Ton]Lost [Ton]Service Level
total1002.5 ± 6.70100%
eco212.4 ± 1.60100%
neutral473.1 ± 2.40100%
non-eco320 ± 1.50100%
Table 10. Main statistics of the trucks in the smart-bin scenario.
Table 10. Main statistics of the trucks in the smart-bin scenario.
TruckTotal kmNumber of Collection RoundUsage
Truck 11372.4 ± 101.374 ± 0.04676.8% ± 1.8%
Truck 21066.6 ± 7.9169.7% ± 0.03%
Table 11. Main statistics of the bins in the smart-bin scenario.
Table 11. Main statistics of the bins in the smart-bin scenario.
BinsNumber of CollectionsNumber of CallsNumber of Times FullAverage Level [Ton]
External Ring149 ± 0.9113 ± 4.251.1 ± 3.7404.3 ± 2.5
Internal Ring161.8 ± 1.6137.2 ± 3.496.7 ± 10.2411 ± 1.5
Disclaimer/Publisher’s Note: The statements, opinions and data contained in all publications are solely those of the individual author(s) and contributor(s) and not of MDPI and/or the editor(s). MDPI and/or the editor(s) disclaim responsibility for any injury to people or property resulting from any ideas, methods, instructions or products referred to in the content.

Share and Cite

MDPI and ACS Style

Zammori, F.; Moroni, F.; Romagnoli, G. Modelling the Behavioural Side of Textile Waste Collection: From Individual Habits to Systemic Design. Information 2025, 16, 716. https://doi.org/10.3390/info16090716

AMA Style

Zammori F, Moroni F, Romagnoli G. Modelling the Behavioural Side of Textile Waste Collection: From Individual Habits to Systemic Design. Information. 2025; 16(9):716. https://doi.org/10.3390/info16090716

Chicago/Turabian Style

Zammori, Francesco, Francesco Moroni, and Giovanni Romagnoli. 2025. "Modelling the Behavioural Side of Textile Waste Collection: From Individual Habits to Systemic Design" Information 16, no. 9: 716. https://doi.org/10.3390/info16090716

APA Style

Zammori, F., Moroni, F., & Romagnoli, G. (2025). Modelling the Behavioural Side of Textile Waste Collection: From Individual Habits to Systemic Design. Information, 16(9), 716. https://doi.org/10.3390/info16090716

Note that from the first issue of 2016, this journal uses article numbers instead of page numbers. See further details here.

Article Metrics

Back to TopTop