Confrontation of Capitalism and Socialism in Wikipedia Networks
Abstract
1. Introduction
2. Model Description and Data Sets
2.1. Description in Detail
2.2. Qualitative Description without Formulas
3. Results for Capitalism vs. Socialism
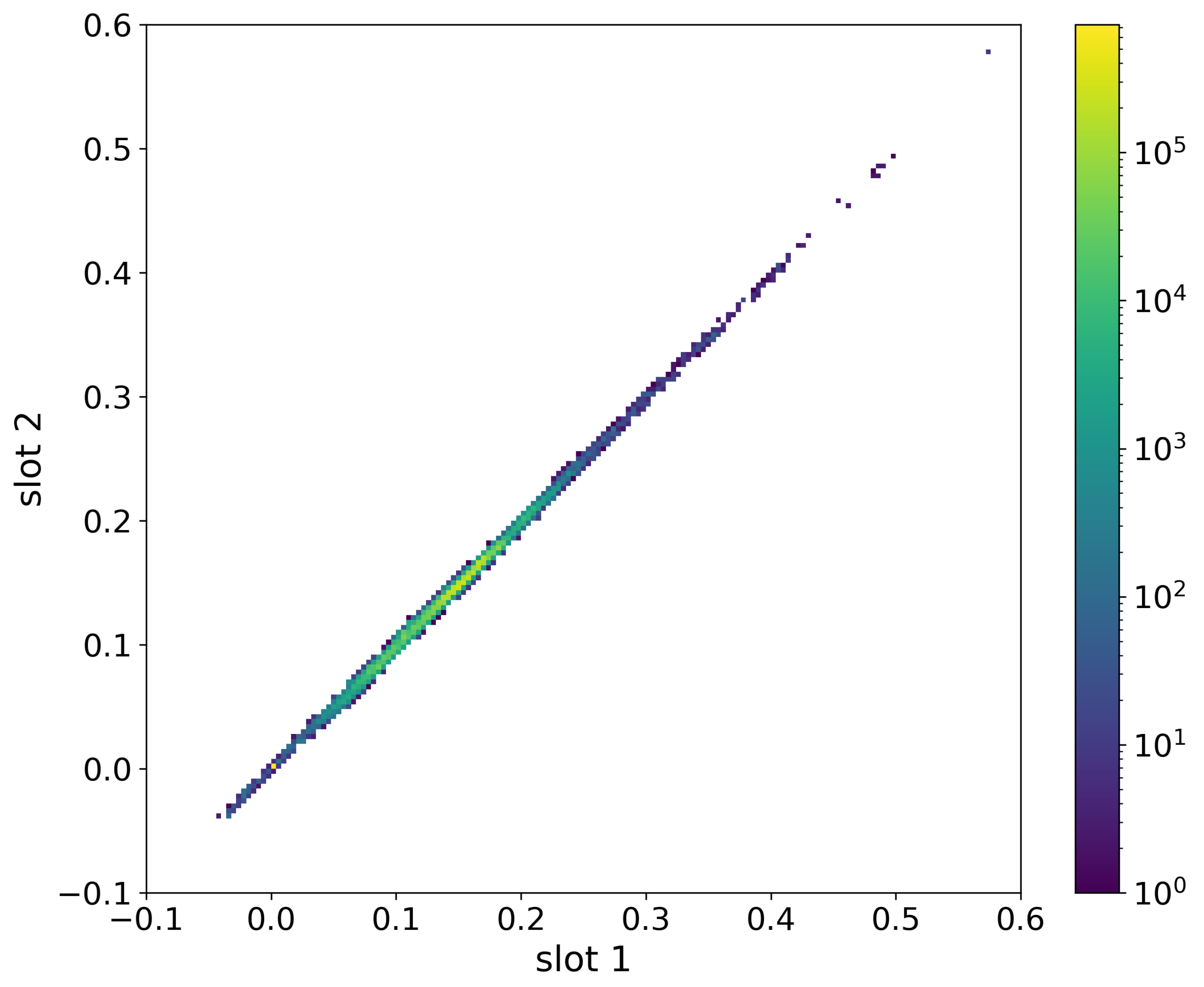
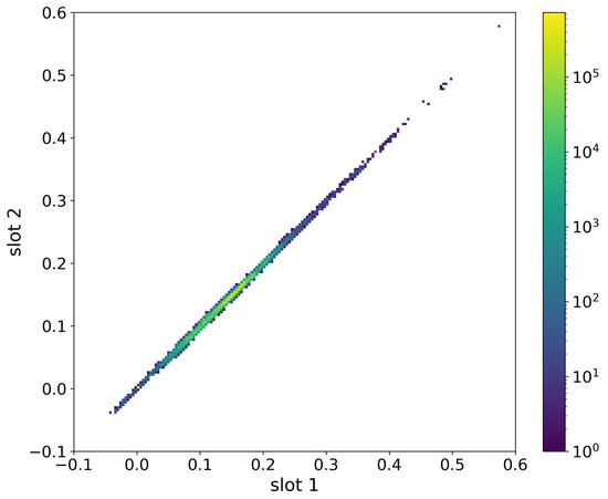
3.1. Statistical Properties of Opinion Polarization
3.2. Opinion Polarization of Specific Articles
4. Results for Christianity vs. Islam
5. Results for Democratic Party vs. Republican Party in USA
6. Statistical Features of INOF Model
7. Discussion and Conclusions
Author Contributions
Funding
Institutional Review Board Statement
Informed Consent Statement
Data Availability Statement
Acknowledgments
Conflicts of Interest
References
- Castellano, C.; Fortunato, S.; Loreto, V. Statistical physics of social dynamics. Rev. Mod. Phys. 2009, 81, 591–646. [Google Scholar] [CrossRef]
- Dorogovtsev, S. Lectures in Complex Networks; Oxford University Press: Oxford, UK, 2010. [Google Scholar]
- Wikipedia Contributors. Social Media Use in Politics—Wikipedia, the Free Encyclopedia. 2024. Available online: https://en.wikipedia.org/wiki/Social_media_use_in_politics (accessed on 31 May 2024).
- Fujiwara, T.; Muller, K.; Schwarz, C. The Effect of Social Media on Elections: Evidence from The United States. J. Eur. Econ. Ass. 2023, 22, jvad058. [Google Scholar] [CrossRef]
- Sznajd-Weron, K.; Sznajd, J. Opinion evolution in closed community. Int. J. Mod. Phys. C 2000, 11, 1157–1165. [Google Scholar] [CrossRef]
- Sood, V.; Redner, S. Voter Model on Heterogeneous Graphs. Phys. Rev. Lett. 2005, 94, 178701. [Google Scholar] [CrossRef]
- Watts, D.J.; Dodds, P.S. Influentials, Networks, and Public Opinion Formation. J. Consum. Res. 2007, 34, 441–458. [Google Scholar] [CrossRef]
- Galam, S. Sociophysics: A review of Galam models. Int. J. Mod. Phys. C 2008, 19, 409–440. [Google Scholar] [CrossRef]
- Schmittmann, B.; Mukhopadhyay, A. Opinion formation on adaptive networks with intensive average degree. Phys. Rev. E 2010, 82, 066104. [Google Scholar] [CrossRef]
- Kandiah, V.; Shepelyansky, D. PageRank model of opinion formation on social networks. Phys. A 2012, 391, 5779. [Google Scholar] [CrossRef]
- Eom, Y.H.; Shepelyansky, D.L. Opinion formation driven by PageRank node influence on directed networks. Phys. A Stat. Mech. Its Appl. 2015, 436, 707–715. [Google Scholar] [CrossRef]
- Coquide, C.; Lages, J.; Shepelyansky, D.L. Opinion Formation in the World Trade Network. Entropy 2024, 26, 141. [Google Scholar] [CrossRef]
- Frahm, K.M.; Shepelyansky, D.L. Wikipedia Network Data Sets for 24 Language Editions Collected in 2017. 2017. Available online: https://www.quantware.ups-tlse.fr/QWLIB/24wiki2017/index.html (accessed on 31 May 2024).
- Coquide, C.; Lages, J.; Shepelyansky, D.L. World influence and interactions of universities from Wikipedia networks. Eur. Phys. J. B 2019, 92, 3. [Google Scholar] [CrossRef]
- Demidov, D.; Frahm, K.M.; Shepelyansky, D.L. What is the central bank of Wikipedia? Phys. A 2020, 542, 123199. [Google Scholar] [CrossRef]
- Reagle, J.M. Good Faith Collaboration: The Culture of Wikipedia; MIT Press: Cambridge, MA, USA, 2010. [Google Scholar]
- Nielsen, F.A. Wikipedia Research and Tools: Reviews and Comments. SSRN Electron. J. 2012. [Google Scholar] [CrossRef]
- Ball, C. Defying easy categorization: Wikipedia as primary, secondary and tertiary resource. Insights 2023, 7, 1. [Google Scholar] [CrossRef]
- Arroyo–Machado, W.; Diaz-Faes, A.A.; Herrera-Viedma, E.; Castas, R. From academic to media capital: To what extent does the scientific reputation of universities translate into Wikipedia attention? J. Assoc. Inf. Sci. Technol 2024, 75, 423. [Google Scholar] [CrossRef]
- Marx, K. Das Kapital: Kritik der Politischen Oekonomie. Vol. 1: Der Produktionsprozess des Kapitals, 1st ed.; Verlag von Otto Meissner: Hamburg, Germany, 1867. [Google Scholar] [CrossRef]
- Schumpeter, J.A. Capitalism, Socialism and Democracy; Routledge: London UK, 1976. [Google Scholar] [CrossRef]
- Chavance, B. Chapter 2: The historical conflict of socialism and capitalism, and the post-social ist transformation. In Trade and Development; Toyem, J., Ed.; Edward Elgar: Cheltenham, UK, 2003; p. 16. [Google Scholar] [CrossRef]
- Brin, S.; Page, L. The anatomy of a large-scale hypertextual Web search engine. Comput. Netw. ISDN Syst. 1998, 30, 107. [Google Scholar] [CrossRef]
- Langville, A.; Meyer, C. Google’s PageRank and Beyond: The Science of Search Engine Rankings; Princeton University Press: Princeton, NJ, USA, 2006. [Google Scholar]
- Ermann, L.; Frahm, K.M.; Shepelyansky, D.L. Google matrix analysis of directed networks. Rev. Mod. Phys. 2015, 87, 1261. [Google Scholar] [CrossRef]
- Hopfield, J.J. Neural networks and physical systems with emergent collective computational abilities. Proc. Nat. Acad. Sci. USA 1982, 79, 2554. [Google Scholar] [CrossRef] [PubMed]
- Benedetti, M.; Carillo, L.; Marinari, E.; Mezard, N. Eigenvector dreaming. J. Stat. Mech. 2024, 2024, 013302. [Google Scholar] [CrossRef]
- Galam, S.; Moscovici, S. Towards a theory of collective phenomena: Consensus and attitude changes in groups. Eur. J. Soc. Osychology 1991, 21, 69. [Google Scholar] [CrossRef]
- Galam, S. Rational group decision making: A random field Ising model at T = 0. Phys. A 1997, 238, 66. [Google Scholar] [CrossRef]
- Wikipedia Contributors. Islam by Country—Wikipedia, the Free Encyclopedia. 2024. Available online: https://en.wikipedia.org/wiki/Islam_by_country (accessed on 1 July 2024).
- Ermann, L.; Shepelyansky, D.L. Additional Data for This Article. 2024. Available online: https://www.quantware.ups-tlse.fr/QWLIB/isingwiki/ (accessed on 28 July 2024).
- Galam, S. Majority rule, hierarchical structures, and democratic totalitarianism: A statistical approach. J. Math. Psychol. 1986, 30, 426–434. [Google Scholar] [CrossRef]


















| K | Title | (OP1) | (OP2) | (OP2) |
|---|---|---|---|---|
| 1 | United States | −0.0086 | −0.009 | 0.002 |
| 2 | Association football | 0.013 | 0.039 | 0.034 |
| 3 | World War II | 0.021 | 0.015 | 0.013 |
| 4 | France | 0.023 | 0.017 | 0.015 |
| 5 | Germany | 0.019 | 0.015 | 0.016 |
| 6 | United Kingdom | 0.025 | 0.009 | 0.014 |
| 7 | Iran | 0.027 | −0.003 | 0.002 |
| 8 | India | −0.0066 | −0.043 | −0.034 |
| 9 | Canada | 0.0014 | 0.003 | 0.006 |
| 10 | Australia | 0.0094 | −0.003 | 0.002 |
| 11 | China | 0.021 | −0.011 | −0.001 |
| 12 | Italy | 0.025 | 0.009 | 0.013 |
| 13 | Japan | 0.017 | −0.009 | −0.003 |
| 14 | Moth | −0.0046 | −0.043 | −0.039 |
| 15 | England | 0.023 | 0.015 | 0.016 |
| 16 | World War I | 0.023 | 0.015 | 0.013 |
| 17 | Russia | 0.025 | 0.005 | 0.014 |
| 18 | New York City | 0.0014 | 0.001 | 0.009 |
| 19 | London | 0.017 | 0.011 | 0.014 |
| 20 | Latin | 0.025 | −0.001 | 0.007 |
| K | Country | (OP2) | (OP2) | |
|---|---|---|---|---|
| 1 | 1 | United States | −0.009 | 0.002 |
| 2 | 4 | France | 0.017 | 0.015 |
| 3 | 5 | Germany | 0.015 | 0.016 |
| 4 | 6 | United Kingdom | 0.009 | 0.014 |
| 5 | 7 | Iran | −0.003 | 0.002 |
| 6 | 8 | India | −0.043 | −0.034 |
| 7 | 9 | Canada | 0.003 | 0.006 |
| 8 | 10 | Australia | −0.003 | 0.002 |
| 9 | 11 | China | −0.011 | −0.001 |
| 10 | 12 | Italy | 0.009 | 0.013 |
| 11 | 13 | Japan | −0.009 | −0.003 |
| 12 | 17 | Russia | 0.005 | 0.014 |
| 13 | 23 | Brazil | −0.013 | 0.003 |
| 14 | 24 | Spain | 0.003 | 0.013 |
| 15 | 26 | Netherlands | 0.003 | 0.013 |
| 16 | 30 | Poland | 0.023 | 0.021 |
| 17 | 31 | Sweden | 0.007 | 0.015 |
| 18 | 35 | Mexico | 0.003 | 0.001 |
| 19 | 36 | Turkey | −0.001 | 0.006 |
| 20 | 38 | Romania | 0.029 | 0.022 |
| Name | Name | ||||
|---|---|---|---|---|---|
| Karl Marx | 0.007 | 0.018 | Winston Churchill | 0.017 | 0.015 |
| Vladimir Lenin | 0.017 | 0.021 | Franklin D. Roosevelt | −0.003 | 0.006 |
| Leon Trotsky | 0.023 | 0.023 | John F. Kennedy | −0.001 | 0.007 |
| Joseph Stalin | 0.019 | 0.020 | Richard Nixon | −0.007 | 0.006 |
| Nikita Khrushchev | 0.015 | 0.019 | Jimmy Carter | −0.005 | 0.006 |
| Leonid Brezhnev | 0.017 | 0.020 | Ronald Reagan | −0.007 | 0.006 |
| Yuri Andropov | 0.017 | 0.021 | George H. W. Bush | −0.007 | 0.005 |
| Mikhail Gorbachev | 0.013 | 0.019 | Bill Clinton | −0.007 | 0.006 |
| Boris Yeltsin | 0.017 | 0.022 | George W. Bush | −0.007 | 0.006 |
| Vladimir Putin | 0.013 | 0.020 | Barack Obama | −0.007 | 0.006 |
| Mao Zedong | −0.003 | 0.006 | Donald Trump | −0.007 | 0.006 |
| Xi Jinping | 0.003 | 0.005 | Charles de Gaulle | 0.013 | 0.018 |
| i | Negative | Name | Positive | Name |
|---|---|---|---|---|
| 1 | −1.000 | Étienne Clavier | 0.572 | Giliana Berneri |
| 2 | −0.786 | Theory of imperialism | 0.572 | Maurice Laisant |
| 3 | −0.777 | Community capitalism | 0.572 | Renée Lamberet |
| 4 | −0.751 | Supercapitalism: The Transform… | 0.572 | Georges Vincey |
| 5 | −0.399 | Sustainable capitalism | 0.572 | Aurelio Chessa |
| 6 | −0.022 | Li Yong (chancellor) | 0.572 | Giovanna Berneri |
| 7 | −0.022 | Cheng Yi (chancellor) | 0.572 | Pio Turroni |
| 8 | −0.020 | Yu Di | 0.572 | Maurice Fayolle |
| 9 | −0.020 | Emperor Wenzong of Tang | 0.572 | Louis Mercier−Vega |
| 10 | −0.020 | Consort Shen | 0.508 | Federación Deportiva Obrera |
| 11 | −0.020 | Wu Shaocheng | 0.508 | Labour Gathering Party |
| 12 | −0.020 | Wang Zhixing | 0.499 | Oneworld (disambiguation) |
| 13 | −0.020 | Shi Yuanzhong | 0.498 | One World 1964 |
| 14 | −0.020 | He Jintao | 0.498 | Nash Mir 1968 |
| 15 | −0.020 | Wang Yuankui | 0.498 | Our World |
| 16 | −0.020 | Li Deyu | 0.474 | Socialist Association |
| 17 | −0.020 | Liu Zhen | 0.474 | Socialista |
| 18 | −0.020 | Wang Zai | 0.474 | Indep. Radical Social Democratic Party |
| 19 | −0.020 | Shi Xiong | 0.468 | Indep. Socialist Workers Party |
| 20 | −0.020 | He Hongjing | 0.456 | Spanner (journal) All−Union Communist Party |
Disclaimer/Publisher’s Note: The statements, opinions and data contained in all publications are solely those of the individual author(s) and contributor(s) and not of MDPI and/or the editor(s). MDPI and/or the editor(s) disclaim responsibility for any injury to people or property resulting from any ideas, methods, instructions or products referred to in the content. |
© 2024 by the authors. Licensee MDPI, Basel, Switzerland. This article is an open access article distributed under the terms and conditions of the Creative Commons Attribution (CC BY) license (https://creativecommons.org/licenses/by/4.0/).
Share and Cite
Ermann, L.; Shepelyansky, D.L. Confrontation of Capitalism and Socialism in Wikipedia Networks. Information 2024, 15, 571. https://doi.org/10.3390/info15090571
Ermann L, Shepelyansky DL. Confrontation of Capitalism and Socialism in Wikipedia Networks. Information. 2024; 15(9):571. https://doi.org/10.3390/info15090571
Chicago/Turabian StyleErmann, Leonardo, and Dima L. Shepelyansky. 2024. "Confrontation of Capitalism and Socialism in Wikipedia Networks" Information 15, no. 9: 571. https://doi.org/10.3390/info15090571
APA StyleErmann, L., & Shepelyansky, D. L. (2024). Confrontation of Capitalism and Socialism in Wikipedia Networks. Information, 15(9), 571. https://doi.org/10.3390/info15090571

