A Hybrid MCDM Approach Using the BWM and the TOPSIS for a Financial Performance-Based Evaluation of Saudi Stocks
Abstract
1. Introduction
2. Literature Review
2.1. General Studies on the Stock Market
2.2. Applications of Mathematical Programming in the Stock Market
2.3. Applications of MCDM Methods in the Stock Market Context
2.4. Other Techniques Related to the Stock Market
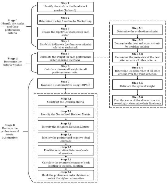
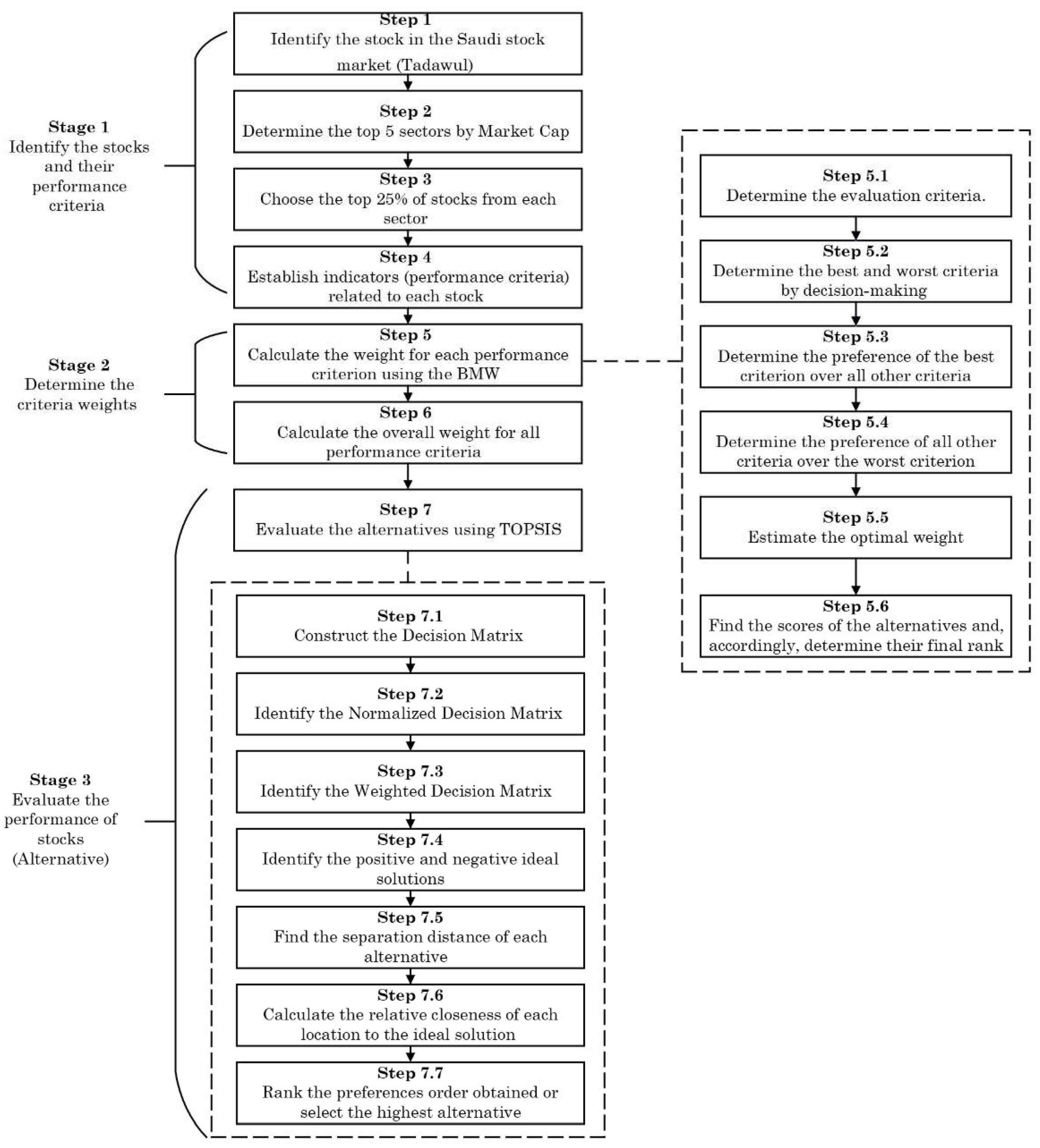
3. Materials and Methods
3.1. Identifying Stocks and their Performance Criteria
3.2. Determining Criteria Weights
3.3. Evaluating the Stocks’ Performance (Alternatives)
4. Results
4.1. Stage 1: Identify the Stocks and their Performance Criteria
4.2. Stage 2: Determining Criteria Weights
4.3. Stage 3: Evaluating the Stocks’ Performance (Alternatives)
5. Discussion
6. Conclusions
Author Contributions
Funding
Institutional Review Board Statement
Informed Consent Statement
Data Availability Statement
Acknowledgments
Conflicts of Interest
Appendix A
| Expert Number | Qualification | Sector | Years of Experience * |
|---|---|---|---|
| 1 | Ph.D. | Capital Market Authority | 16 |
| 2 | Master’s degree | Public Investment Fund | 15 |
| 3 | Ph.D. | Saudi Exchange | 12 |
| 4 | Bachelor’s degree | Ministry of Investment | 10 |
| 5 | Ph.D. | Public Investment Fund | 11 |
| 6 | Master’s degree | Capital Market Institutions | 13 |
| 7 | Bachelor’s degree | Ministry of Investment | 9 |
| 8 | Master’s degree | Saudi Exchange | 9 |
| 9 | Bachelor’s degree | Capital Market Institutions | 8 |
| 10 | Master’s degree | The Financial Academy | 7 |
References
- Rawlinson, R. Saudi’s Cashless Revolution Well Underway as Investments Soar; AGBI: London, UK, 2022. [Google Scholar]
- Reid, G.C.; Smith, J.A.; Hsu, Y.-L. Choices of Financial Reporting Regimes and Techniques and Underlying Decision-Making Processes: A Case Study Analysis of a Port Authority. Natl. Account. Rev. 2021, 3, 137–151. [Google Scholar] [CrossRef]
- Mihail, B.A.; Dumitrescu, D.; Serban, D.; Micu, C.D.; Lobda, A. The Role of Investor Relations and Good Corporate Governance on Firm Performance in the Case of the Companies Listed on the Bucharest Stock Exchange. J. Risk Financ. Manag. 2021, 14, 569. [Google Scholar] [CrossRef]
- Kartal, M.T. Do Activities of Foreign Investors Affect Main Stock Exchange Indices? Evidence from Turkey before and in Time of COVID-19 Pandemic 2020. Natl. Account. Rev. 2020, 2, 384–401. [Google Scholar] [CrossRef]
- Zhaunerchyk, K.; Haghighi, A.; Oliver, B. Distraction Effects on Stock Return Co-Movements: Confirmation from the Shenzhen and Shanghai Stock Markets. Pac. Basin Financ. J. 2020, 61, 101301. [Google Scholar] [CrossRef]
- Choiriyah, C.; Fatimah, F.; Agustina, S.; Ulfa, U. The Effect of Return on Assets, Return on Equity, Net Profit Margin, Earning Per Share, And Operating Profit Margin On Stock Prices Of Banking Companies In Indonesia Stock Exchange. Int. J. Financ. Res. 2020, 1, 103–123. [Google Scholar] [CrossRef]
- Sharif, S. How Foreign Investors Influence Stock Markets? The Saudi Arabian Experience. Middle East Dev. J. 2019, 11, 105–123. [Google Scholar] [CrossRef]
- Wang, J.; Sun, T.; Liu, B.; Cao, Y.; Wang, D. Financial Markets Prediction with Deep Learning. In Proceedings of the 2018 17th IEEE International Conference on Machine Learning and Applications (ICMLA), Orlando, FL, USA, 17–20 December 2018; pp. 97–104. [Google Scholar]
- Vazakidis, A.; Adamopoulos, A. Stock market development and economic growth. Am. J. Appl. Sci. 2009, 6, 1932–1940. [Google Scholar] [CrossRef]
- Shah, D.; Isah, H.; Zulkernine, F. Stock market analysis: A review and taxonomy of prediction techniques. Int. J. Financ. Stud. 2019, 7, 26. [Google Scholar] [CrossRef]
- Nazir, M.S.; Nawaz, M.M.; Gilani, U. Relationship between economic growth and stock market development. Afr. J. Bus. Manag. 2010, 4, 3473–3479. [Google Scholar]
- Castanias, R.P. Macroinformation and the variability of stock market prices. J. Financ. 1979, 34, 439–450. [Google Scholar] [CrossRef]
- Ruzgar, N.S.; Chua-Chow, C. Behavior of Banks’ Stock Market Prices during Long-Term Crises. Int. J. Financial Stud. 2023, 11, 31. [Google Scholar] [CrossRef]
- Ibrahim, M.H. An Empirical Analysis of Real Activity and Stock Returns in an Emerging Market. Econ. Anal. Policy 2010, 40, 263. [Google Scholar] [CrossRef][Green Version]
- Lim, K.P.; Brooks, R. The evolution of stock market efficiency over time: A survey of the empirical literature. J. Econ. Surv. 2011, 23, 69–108. [Google Scholar] [CrossRef]
- Fuchs-Schündeln, N.; Funke, N. Stock market liberalizations: Financial and macroeconomic implications. Rev. World Econ. 2003, 139, 730–761. [Google Scholar]
- Sellin, P. Monetary policy and the stock market: Theory and empirical evidence. J. Econ. Surv. 2002, 16, 491–541. [Google Scholar] [CrossRef]
- Zia-ur-Rehman, M.; Mushtaq, R.; Shah, S.Z.A.; Murtaza, G. The Relationship between Stock Market Volatility and Macroeconomic Volatility: Evidence from Pakistan. SSRN Electron. J. 2011. [Google Scholar] [CrossRef]
- Mistry, K. A Study of Individual Investors’ Behavior in Stock Market- With Special Reference to Indian Stock Market. Int. J. Manag. Commer. Innov. 2015, 3, 541–545. [Google Scholar]
- Ayadi, O.F. The efficiency of price discovery in the stock market and macroeconomic variables. Afr. Rev. Money Financ. Bank. 1994, 1, 33–55. [Google Scholar]
- Svitlana, Y.; Kostiantyn, H. World stock market: Current state and prospects of development of stock exchange. Ekon. Vìsnik Dnìprovsʹkogo Deržavnogo Teh. Unìversitetu 2023, 2, 60–66. [Google Scholar] [CrossRef]
- Sheilla, N.; Nicholas, M.O. The dynamics of stock market development in the united states of america. Risk Gov. Control. Financ. Mark. Inst. 2013, 3, 93–102. [Google Scholar] [CrossRef]
- Boers, J.A. International conflicts and the United States Stock Market. Master’s Thesis, Erasmus University of Rotterdam, Rotterdam, The Netherlands, 2018. [Google Scholar]
- Brito, I. A Portfolio Stock Selection Model Based on Expected Utility, Entropy and Variance. Expert Syst. Appl. 2023, 213, 118896. [Google Scholar] [CrossRef]
- Oladejo, N.K.; Abolarinwa, A.; Salawu, S.O. Linear Programming and Its Application Techniques in Optimizing Portfolio Selection of a Firm. J. Appl. Math. 2020, 2020, e8817909. [Google Scholar] [CrossRef]
- Bilbao-Terol, A.; Arenas-Parra, M.; Cañal-Fernández, V.; Jiménez, M. A Sequential Goal Programming Model with Fuzzy Hierarchies to Sustainable and Responsible Portfolio Selection Problem. J. Oper. Res. Soc. 2016, 67, 1259–1273. [Google Scholar] [CrossRef]
- Mokhtar, M.; Shuib, A.; Mohamad, D. Mathematical programming models for portfolio optimization problem: A review. Int. J. Math. Comput. Sci. 2014, 8, 428–435. Available online: https://core.ac.uk/download/pdf/211831793.pdf (accessed on 25 March 2024).
- Manea, D.I.; Țiţan, E.; Șerban, R.R.; Mihai, M. Statistical applications of optimization methods and mathematical programming. In Proceedings of the 13th International Conference on Applied Statistics, Bogor, Indonesia, 2–3 August 2019; pp. 312–328. [Google Scholar] [CrossRef]
- Wilkens, K.; Zhu, J. Portfolio evaluation and benchmark selection: A mathematical programming approach. J. Altern. Invest. 2001, 4, 9–19. [Google Scholar] [CrossRef]
- Yin, D. Application of interval valued fuzzy linear programming for stock portfolio optimization. Appl. Math. 2018, 9, 101–113. [Google Scholar] [CrossRef]
- Mulvey, J.M. Introduction to financial optimization: Mathematical programming special issue. Math. Program. 2001, 89, 205–216. [Google Scholar] [CrossRef]
- Gupta, P.; Mehlawat, M.K.; Saxena, A. Asset portfolio optimization using fuzzy mathematical programming. Inf. Sci. 2008, 178, 1734–1755. [Google Scholar] [CrossRef]
- Wang, G. Mathematical programming applications in finance. In Proceedings of the Proceedings Volume 12597, Second International Conference on Statistics, Applied Mathematics, and Computing Science (CSAMCS 2022), Nanjing, China, 25–27 November 2022. [Google Scholar] [CrossRef]
- Ziemba, W. Use of stochastic and mathematical programming in portfolio theory and practice. Ann. Oper. Res. 2009, 166, 5–22. [Google Scholar] [CrossRef]
- Thomas, L.C. Mathematical Programming and its Applications in Finance. Math. Program. Game Theory Decis. Mak. 2008, 1, 1–14. [Google Scholar] [CrossRef]
- Kaufmann, O.; Stenseth, B. Programming in mathematics education. Int. J. Math. Educ. Sci. Technol. 2020, 52, 1029–1048. [Google Scholar] [CrossRef]
- Kornyshova, E.; Salinesi, C. MCDM Techniques Selection Approaches: State of the Art. In Proceedings of the 2007 IEEE Symposium on Computational Intelligence in Multi-Criteria Decision-Making, Honolulu, HI, USA, 1–5 April 2007; pp. 22–29. [Google Scholar]
- Mardani, A.; Jusoh, A.; Nor, K.M.; Khalifah, Z.; Zakwan, N.; Valipour, A. Multiple Criteria Decision-Making Techniques and Their Applications–a Review of the Literature from 2000 to 2014. Econ. Res. Ekon. Istraživanja 2015, 28, 516–571. [Google Scholar] [CrossRef]
- Emovon, I.; Oghenenyerovwho, O.S. Application of MCDM Method in Material Selection for Optimal Design: A Review. Results Mater. 2020, 7, 100115. [Google Scholar] [CrossRef]
- Vuković, M.; Pivac, S.; Babić, Z. Comparative Analysis of Stock Selection Using a Hybrid MCDM Approach and Modern Portfolio Theory. Croat. Rev. Econ. Bus. Soc. Stat. 2020, 6, 58–68. [Google Scholar] [CrossRef]
- Alamoudi, M.H.; Bafail, O.A. BWM—RAPS Approach for Evaluating and Ranking Banking Sector Companies Based on Their Financial Indicators in the Saudi Stock Market. J. Risk Financ. Manag. 2022, 15, 467. [Google Scholar] [CrossRef]
- Baydaş, M.; Pamučar, D. Determining Objective Characteristics of MCDM Methods under Uncertainty: An Exploration Study with Financial Data. Mathematics 2022, 10, 1115. [Google Scholar] [CrossRef]
- Jing, D.; Imeni, M.; Edalatpanah, S.A.; Alburaikan, A.; Khalifa, H.A.E.-W. Optimal Selection of Stock Portfolios Using Multi-Criteria Decision-Making Methods. Mathematics 2023, 11, 415. [Google Scholar] [CrossRef]
- Peng, H.; Xiao, Z.; Wang, J.; Li, J. Stock Selection Multicriteria Decision-making Method Based on Elimination and Choice Translating Reality I with Z-numbers. Int. J. Intell. Sys. 2021, 36, 6440–6470. [Google Scholar] [CrossRef]
- Gupta, D.; Parikh, A.; Datta, T.K.; Gupta, D.; Parikh, A.; Datta, T.K. A Multi-Criteria Decision-Making Approach to Rank the Sectoral Stock Indices of National Stock Exchange of India Based on Their Performances. NAR 2021, 3, 272–292. [Google Scholar] [CrossRef]
- Majumdar, S.; Puthiya, R.; Bendarkar, N. Application of Multi-Criteria Decision Analysis for Investment Strategies in the Indian Equity Market. Invest. Manag. Financ. Innov. 2021, 18, 40–51. [Google Scholar] [CrossRef]
- Mills, E.F.E.A.; Baafi, M.A.; Amowine, N.; Zeng, K. A Hybrid Grey MCDM Approach for Asset Allocation: Evidence from China’s Shanghai Stock Exchange. J. Bus. Econ. Manag. 2020, 21, 446–472. [Google Scholar] [CrossRef]
- Marqués, A.I.; García, V.; Sánchez, J.S. Ranking-Based MCDM Models in Financial Management Applications: Analysis and Emerging Challenges. Prog. Artif. Intell. 2020, 9, 171–193. [Google Scholar] [CrossRef]
- Pattnaik, C.R.; Mohanty, S.N.; Mohanty, S.; Chatterjee, J.M.; Jana, B.; Diaz, V.G. A Fuzzy Multi-Criteria Decision-Making Method for Purchasing Life Insurance in India. Bull. Electr. Eng. Inform. 2021, 10, 344–356. [Google Scholar] [CrossRef]
- Rahiminezhad Galankashi, M.; Mokhatab Rafiei, F.; Ghezelbash, M. Portfolio Selection: A Fuzzy-ANP Approach. Financ. Innov. 2020, 6, 17. [Google Scholar] [CrossRef]
- Nabeeh, N.A.; Abdel-Basset, M.; El-Ghareeb, H.A.; Aboelfetouh, A. Neutrosophic Multi-Criteria Decision Making Approach for IoT-Based Enterprises. IEEE Access 2019, 7, 59559–59574. [Google Scholar] [CrossRef]
- Song, Y.; Peng, Y. A MCDM-Based Evaluation Approach for Imbalanced Classification Methods in Financial Risk Prediction. IEEE Access 2019, 7, 84897–84906. [Google Scholar] [CrossRef]
- Jun Yi Tey, D.; Fei Gan, Y.; Selvachandran, G.; Gai Quek, S.; Smarandache, F.; Hoang Son, L.; Abdel-Basset, M.; Viet Long, H. A Novel Neutrosophic Data Analytic Hierarchy Process for Multi-Criteria Decision Making Method: A Case Study in Kuala Lumpur Stock Exchange. IEEE Access 2019, 7, 53687–53697. [Google Scholar] [CrossRef]
- Aouni, B.; Doumpos, M.; Pérez-Gladish, B.; Steuer, R.E. On the Increasing Importance of Multiple Criteria Decision Aid Methods for Portfolio Selection. J. Oper. Res. Soc. 2018, 69, 1525–1542. [Google Scholar] [CrossRef]
- Touni, Z.; Makui, A.; Mohammadi, E. A MCDM-Based Approach Using UTA-STRAR Method to Discover Behavioral Aspects in Stock Selection Problem. Int. J. Ind. Eng. Prod. Res. 2019, 30. [Google Scholar] [CrossRef]
- Makki, A.A.; Alqahtani, A.Y. Capturing the Effect of the COVID-19 Pandemic Outbreak on the Financial Performance Disparities in the Energy Sector: A Hybrid MCDM-Based Evaluation Approach. Economies 2023, 11, 61. [Google Scholar] [CrossRef]
- Amudha, M.; Ramachandran, M.; Saravanan, V.; Anusuya, P. A study on TOPSIS MCDM techniques and its application. Data Anal. Artif. Intell. 2021, 1, 9–14. [Google Scholar]
- Toloie-Eshlaghy, A.; Homayonfar, M. MCDM methodologies and applications: A literature review from 1999 to 2009. Res. J. Int. Stud. 2011, 21, 86–137. [Google Scholar]
- Poklepović, T.; Babić, Z. Stock selection using a hybrid MCDM approach. Croat. Oper. Res. Rev. 2014, 5, 273–290. [Google Scholar] [CrossRef]
- Ho, W.R.J.; Tsai, C.L.; Tzeng, G.H.; Fang, S.K. Combined DEMATEL technique with a novel MCDM model for exploring portfolio selection based on CAPM. Expert Syst. Appl. 2011, 38, 16–25. [Google Scholar] [CrossRef]
- Lee, W.S.; Tzeng, G.H.; Guan, J.L.; Chien, K.T.; Huang, J.-M. Combined MCDM techniques for exploring stock selection based on Gordon model. Expert Syst. Appl. 2009, 36, 6421–6430. [Google Scholar] [CrossRef]
- Baydaş, M.; Elma, O.E. An objective criteria proposal for the comparison of MCDM and weighting methods in financial performance measurement: An application in Borsa Istanbul. Decision Making Applications in Management and Engineering 2021, 4, 257–279. [Google Scholar] [CrossRef]
- Işık, C.; Türkkan, M.; Marbouh, S.; Gül, S. Stock Market Performance Evaluation of Listed Food and Beverage Companies in Istanbul Stock Exchange with MCDM Methods. Decis. Mak. Appl. Manag. Eng. 2024, 7, 35–64. [Google Scholar] [CrossRef]
- Sotoudeh-Anvari, A. The applications of MCDM methods in COVID-19 pandemic: A state of the art review. Appl. Soft Comput. 2022, 126, 109238. [Google Scholar] [CrossRef] [PubMed]
- Ghosh, S. Application of a New Hybrid MCDM Technique Combining Grey Relational Analysis with AHP-TOPSIS in Ranking of Stocks in the Indian IT Sector. In International Conference on Computational Intelligence in Communications and Business Analytics; Springer International Publishing: Cham, Switzerland, 2021; pp. 133–149. [Google Scholar]
- Abdel-Basset, M.; Ding, W.; Rehab, M.; Noura, M. An integrated plithogenic MCDM approach for financial performance evaluation of manufacturing industries. Risk Manag. 2020, 22, 192–218. [Google Scholar] [CrossRef]
- Mohammad, A.B.; Sedighe, O. A hybrid MCDM approach for performance evaluation in the banking industry. Kybernetes 2017, 46, 1386–1407. [Google Scholar] [CrossRef]
- Abdolhamid, S.G.; Saber, K.E.; Jurgita, A. Applying fuzzy MCDM for financial performance evaluation of Iranian companies. Technol. Econ. Dev. Econ. 2014, 20, 274–291. [Google Scholar] [CrossRef]
- Meysam, S.; Iman, R.; Reza, T.; Ali, A.; Anvary, R. Combining Fuzzy AHP and Fuzzy TOPSIS with Financial Ratios to Design a Novel Performance Evaluation Model. Int. J. Fuzzy Syst. 2016, 18, 248–262. [Google Scholar] [CrossRef]
- Yitong, Z. Application of Monte Carlo model in financial field. Highlights Bus. Econ. Manag. 2023, 10, 459–463. [Google Scholar] [CrossRef]
- Mohsen Emamat, M.S.M.; Amiri, M.; Mehregan, M.R.; Taghi Taghavifard, M. A novel hybrid simplified group BWM and multi-criteria sorting approach for stock portfolio selection. Expert Syst. Appl. 2023, 215, 119332. [Google Scholar] [CrossRef]
- Narang, M.; Joshi, M.C.; Bisht, K.; Pal, A. Stock Portfolio Selection Using a New Decision-Making Approach Based on the Integration of Fuzzy CoCoSo with Heronian Mean Operator. Decis. Mak. Appl. Manag. Eng. 2022, 5, 90–112. [Google Scholar] [CrossRef]
- de Paula, J.S.; Iquiapaza, R.A. Técnicas de seleção de fundos de investimentos sob a ótica dos fundos de pensão brasileiros. Rev. Contab. Finanç. 2021, 33, 167–182. [Google Scholar] [CrossRef]
- Aljifri, R. The Macroeconomy, Oil and the Stock Market: A Multiple Equation Time Series Analysis of Saudi Arabia; Economic Discussion Paper; University of Reading: Reading, UK, 2020. [Google Scholar]
- Manoharan., M.; Mamilla, D.R. Candlestick Technical Analysis on Select Indian Stocks: Pattern detection and Efficiency Statistics. Int. J. Innov. Technol. Explor. Eng. 2019, 9, 3140–3143, Blue Eyes Intelligence Engineering and Sciences Engineering and Sciences Publication-BEIESP. [Google Scholar] [CrossRef]
- Dayag, A.J.; Trinidad, F. Price-Earnings Multiple as an Investment Assessment Tool in Analyzing Stock Market Performance of Selected Universal Banks in the Philippines. Int. J. Res. Bus. Soc. Sci. 2019, 8, 17–33. [Google Scholar] [CrossRef]
- Huang, J.; Liu, H. Examination and Modification of Multi-Factor Model in Explaining Stock Excess Return with Hybrid Approach in Empirical Study of Chinese Stock Market. J. Risk Financ. Manag. 2019, 12, 91. [Google Scholar] [CrossRef]
- Noor, M.I.; Rosyid, P.I. Effect of Capital Adequacy Ratio (CAR), Loan to Deposit Ratio (LDR) and Return on Equity (ROE) on Share Price PT Bank Danamon Indonesia, TBK. Int. J. Bus. Appl. Soc. Sci. 2018, 4, 87–101. [Google Scholar]
- Zhou, X.; Wang, J.; Yang, X.; Lev, B.; Tu, Y.; Wang, S. Portfolio Selection under Different Attitudes in Fuzzy Environment. Inf. Sci. 2018, 462, 278–289. [Google Scholar] [CrossRef]
- Paiva, F.D.; Cardoso, R.T.N.; Hanaoka, G.P.; Duarte, W.M. Decision-Making for Financial Trading: A Fusion Approach of Machine Learning and Portfolio Selection. Expert Syst. Appl. 2019, 115, 635–655. [Google Scholar] [CrossRef]
- Rajput, V.; Bobde, S. Stock market forecasting techniques: Literature survey. Int. J. Comput. Sci. Mob. Comput. 2016, 5, 500–506. Available online: https://www.ijcsmc.com/docs/papers/June2016/V5I6201685.pdf (accessed on 25 March 2024).
- Ou, P.; Wang, H. Prediction of stock market index movement by ten data mining techniques. Modern Applied Science 2009, 3, 28–42. [Google Scholar] [CrossRef]
- Khedr, A.E.; Yaseen, N. Predicting stock market behavior using data mining technique and news sentiment analysis. Int. J. Intell. Syst. Appl. 2017, 7, 22–30. [Google Scholar] [CrossRef]
- Atsalakis, G.S. Surveying stock market forecasting techniques-Part I: Conventional methods. J. Comput. Optim. Econ. Financ. 2010, 6, 19–28. [Google Scholar]
- Sharma, K.; Bhalla, R. Stock Market Prediction Techniques: A Review Paper. In Proceedings of the Second International Conference on Sustainable Technologies for Computational Intelligence; Springer: Singapore, 2022; pp. 175–188. [Google Scholar] [CrossRef]
- Rouf, N.; Malik, M.B.; Arif, T.; Sharma, S.; Singh, S.; Aich, S. Stock market prediction using machine learning techniques: A decade survey on methodologies, recent developments, and future directions. Electronics 2021, 10, 2717. [Google Scholar] [CrossRef]
- Kumbure, M.M.; Lohrmann, C.; Luukka, P. Machine learning techniques and data for stock market forecasting: A literature review. Expert Syst. Appl. 2022, 197, 116659. [Google Scholar] [CrossRef]
- Gandhmal, D.P.; Kumar, K. Systematic analysis and review of stock market prediction techniques. Computer Science Review 2019, 34, 14. [Google Scholar] [CrossRef]
- Jabin, S. Stock Market Prediction using Feed-forward Artificial Neural Network. Int. J. Comput. Appl. 2013, 99, 4–8. [Google Scholar] [CrossRef]
- Usmani, M.; Adil, S.H.; Raza, K. Stock market prediction using machine learning techniques. In Proceedings of the 2016 3rd International Conference on Computer and Information Sciences (ICCOINS), Kuala Lumpur, Malaysia, 15–17 August 2016. [Google Scholar] [CrossRef]
- Bustos, O.; Pomares-Quimbaya, A. Forecasting stock market short-term trends using a neuro-fuzzy based methodology. Expert Syst. Appl. 2009, 36, 10696–10707. [Google Scholar] [CrossRef]
- Tadawul, Saudi Exchange Website. Available online: https://www.saudiexchange.sa/wps/portal/saudiexchange/ourmarkets/main-market-watch?locale=en (accessed on 25 March 2024).
- Munim, Z.H.; Sornn-Friese, H.; Dushenko, M. Identifying the Appropriate Governance Model for Green Port Management: Applying Analytic Network Process and Best-Worst Methods to Ports in the Indian Ocean Rim. J. Clean. Prod. 2020, 268, 122156. [Google Scholar] [CrossRef]
- Kumar, S.; Kr. Singh, S.; Kumar, T.A.; Agrawal, S. Research Methodology: Prioritization of New Smartphones Using TOPSIS and MOORA. SSRN Electron. J. 2020. [Google Scholar] [CrossRef]
- Hwang, C.-L.; Yoon, K. Methods for Multiple Attribute Decision Making. In Multiple Attribute Decision Making: Methods and Applications A State-of-the-Art Survey; Hwang, C.-L., Yoon, K., Eds.; Springer: Berlin/Heidelberg, Germany, 1981; pp. 58–191. ISBN 9783642483189. [Google Scholar]
- Padmanaban, H. Navigating the Role of Reference Data in Financial Data Analysis: Addressing Challenges and Seizing Opportunities. J. Artif. Intell. Gen. Sci. JAIGS 2024, 2, 69–78. [Google Scholar] [CrossRef]
- Somkunwar, R.K.; Pimpalkar, A.; Srivastava, V. A Novel Approach for Accurate Stock Market Forecasting by Integrating ARIMA and XGBoost. In Proceedings of the 2024 IEEE International Students’ Conference on Electrical, Electronics and Computer Science (SCEECS), Bhopal, India, 24–25 February 2024; pp. 1–6. [Google Scholar]
- Odonkor, B.; Kaggwa, S.; Uwaoma, P.U.; Hassan, A.O.; Farayola, O.A. The impact of AI on accounting practices: A review: Exploring how artificial intelligence is transforming traditional accounting methods and financial reporting. World J. Adv. Res. Rev. 2024, 21, 172–188. [Google Scholar] [CrossRef]

| Criteria | Sub-Criteria * |
|---|---|
| Profitability | ROE |
| ROA | |
| Net profit margin | |
| Market | EPS |
| P/E | |
| P/B | |
| Validation | ATO |
| Sector | Market Value (USD) |
|---|---|
| Energy | 1,896,280,856,333.33 |
| Banks | 252,086,109,763.23 |
| Materials | 184,257,016,737.73 |
| Utilities | 60,392,126,915.87 |
| Telecommunication Services | 58,459,002,881.47 |
| Sector | Alternative |
|---|---|
| Energy | A1 |
| A2 | |
| Materials | A3 |
| A4 | |
| A5 | |
| A6 | |
| A7 | |
| A8 | |
| A9 | |
| A10 | |
| A11 | |
| A12 | |
| A13 | |
| Banks | A14 |
| A15 | |
| A16 | |
| Telecommunication Services | A17 |
| Utilities | A18 |
| A19 |
| Sub-Criteria * | ROE | ROA | Net Profit Margin | EPS | P/E | P/B | ATO | Total |
|---|---|---|---|---|---|---|---|---|
| Weights | 0.165 | 0.11 | 0.29 | 0.11 | 0.165 | 0.05 | 0.11 | 1 |
| Alternative | ROE | ROA | Net Profit Margin | EPS | P/E | P/B | ATO | Rank |
|---|---|---|---|---|---|---|---|---|
| A8 | 0.0922 | 0.0731 | 0.1096 | 0.0866 | 0.0090 | 0.0145 | 0.0337 | 1 |
| A13 | 0.0749 | 0.0451 | 0.0386 | 0.0481 | 0.0103 | 0.0135 | 0.0591 | 2 |
| A3 | 0.0330 | 0.0044 | 0.1338 | 0.0176 | 0.0227 | 0.0131 | 0.0017 | 3 |
| A1 | 0.0690 | 0.0472 | 0.0546 | 0.0101 | 0.0153 | 0.0186 | 0.0437 | 4 |
| A9 | 0.0414 | 0.0302 | 0.0727 | 0.0204 | 0.0089 | 0.0064 | 0.0210 | 5 |
| A4 | 0.0215 | 0.0039 | 0.1230 | 0.0129 | 0.0161 | 0.0061 | 0.0016 | 6 |
| A5 | 0.0241 | 0.0038 | 0.1182 | 0.0096 | 0.0176 | 0.0074 | 0.0016 | 7 |
| A16 | 0.0335 | 0.0240 | 0.0582 | 0.0107 | 0.0254 | 0.0149 | 0.0208 | 8 |
| A7 | 0.0320 | 0.0164 | 0.0480 | 0.0104 | 0.0222 | 0.0124 | 0.0174 | 9 |
| A19 | 0.0308 | 0.0175 | 0.0374 | 0.0100 | 0.0194 | 0.0105 | 0.0236 | 10 |
| A18 | 0.0113 | 0.0062 | 0.0435 | 0.0149 | 0.0082 | 0.0016 | 0.0072 | 11 |
| A2 | −0.0141 | −0.0033 | −0.0041 | −0.0027 | −0.0207 | 0.0051 | 0.0410 | 12 |
| A15 | 0.0104 | 0.0053 | 0.0356 | 0.0041 | 0.0161 | 0.0029 | 0.0076 | 13 |
| A6 | 0.0146 | 0.0104 | 0.0173 | 0.0226 | 0.0210 | 0.0054 | 0.0305 | 14 |
| A11 | −0.0155 | −0.0087 | −0.0231 | −0.0034 | −0.0214 | 0.0058 | 0.0190 | 15 |
| A17 | 0.0148 | 0.0062 | 0.0605 | 0.0087 | 0.0935 | 0.0243 | 0.0051 | 16 |
| A14 | 0.0157 | 0.0070 | 0.0207 | 0.0047 | 0.0485 | 0.0133 | 0.0172 | 17 |
| A10 | 0.0057 | 0.0049 | 0.0122 | 0.0030 | 0.0732 | 0.0073 | 0.0203 | 18 |
| A12 | 0.0050 | 0.0049 | 0.0000 | 0.0015 | 0.0775 | 0.0068 | 0.0000 | 19 |
Disclaimer/Publisher’s Note: The statements, opinions and data contained in all publications are solely those of the individual author(s) and contributor(s) and not of MDPI and/or the editor(s). MDPI and/or the editor(s) disclaim responsibility for any injury to people or property resulting from any ideas, methods, instructions or products referred to in the content. |
© 2024 by the authors. Licensee MDPI, Basel, Switzerland. This article is an open access article distributed under the terms and conditions of the Creative Commons Attribution (CC BY) license (https://creativecommons.org/licenses/by/4.0/).
Share and Cite
Alsanousi, A.T.; Alqahtani, A.Y.; Makki, A.A.; Baghdadi, M.A. A Hybrid MCDM Approach Using the BWM and the TOPSIS for a Financial Performance-Based Evaluation of Saudi Stocks. Information 2024, 15, 258. https://doi.org/10.3390/info15050258
Alsanousi AT, Alqahtani AY, Makki AA, Baghdadi MA. A Hybrid MCDM Approach Using the BWM and the TOPSIS for a Financial Performance-Based Evaluation of Saudi Stocks. Information. 2024; 15(5):258. https://doi.org/10.3390/info15050258
Chicago/Turabian StyleAlsanousi, Abdulrahman T., Ammar Y. Alqahtani, Anas A. Makki, and Majed A. Baghdadi. 2024. "A Hybrid MCDM Approach Using the BWM and the TOPSIS for a Financial Performance-Based Evaluation of Saudi Stocks" Information 15, no. 5: 258. https://doi.org/10.3390/info15050258
APA StyleAlsanousi, A. T., Alqahtani, A. Y., Makki, A. A., & Baghdadi, M. A. (2024). A Hybrid MCDM Approach Using the BWM and the TOPSIS for a Financial Performance-Based Evaluation of Saudi Stocks. Information, 15(5), 258. https://doi.org/10.3390/info15050258

