Design and Development of an Integrated Virtual-Reality Training Simulation Sand Table for Rail Systems
Abstract
1. Introduction
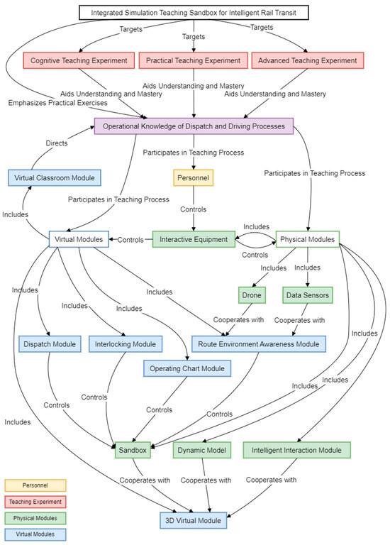
2. Training Simulation Sand Table’s System Structure
2.1. System Structure
2.2. Software Integration
2.3. Drone and Image Recognition Technology
- The Input component involves feeding image data into the network [17].
- 2.
- The Backbone is responsible for extracting features from the images.
- 3.
- The Neck fuses features from different levels extracted by the Backbone.
- 4.
- Prediction is responsible for outputting detection results.
3. Training Experiment Procedures
3.1. Cognitive Training Design Principles
3.2. Practical Training Design Principles
3.3. Advanced Training Experiment Design Principles
- (1)
- Students compile train operation plans based on experimental objectives and foundational data.
- (2)
- Through the indicator calculation function in the operation compilation module, students analyze and calculate schedule efficiency. They then readjust the plan based on the calculation results.
- (3)
- Using dynamic simulation models on the sand table, students simulate the operation plan, gathering information on equipment occupancy and train operation data. They analyze and calculate relevant data, evaluate it against the indicators, and further optimize it with AI assistance.
- (4)
- Upon completion of the train operation plan design, the simulation experiment concludes.
- (1)
- Students design experimental objectives based on requirements or interests.
- (2)
- Students perform specialized modifications to the sand table equipment or their own devices according to the experimental needs.
- (3)
- Students integrate their independently developed software or algorithms into the platform to drive the sand table for unmanned aerial vehicle (UAV) flight verification, recording target experimental data.
- (4)
- After multiple rounds of data collection, students analyze and evaluate the experimental results, confirming the reliability of the software or algorithm. They then make optimization adjustments based on the feedback from the results.
- (5)
- They compile a comprehensive experimental report, concluding the simulation experiment, and dismantle any externally connected experimental equipment.
4. Experiment Setup and Results
4.1. Experimental Groups
4.2. Experimental Design
4.3. Experimental Conclusions
5. Conclusions
Author Contributions
Funding
Institutional Review Board Statement
Informed Consent Statement
Data Availability Statement
Conflicts of Interest
References
- Zhang, X. Application of Virtual Reality Technology in Experimental Teaching. J. Xingtai Polytech. Coll. 2009, 26, 6–8. [Google Scholar]
- Zhang, X.; Jiang, T.; Zhang, Z.; Liu, C. Retracted: Research on Virtual Simulation of Whole Process Teaching of Thermal Power Project. In Proceedings of the 2017 International Conference on Smart City and Systems Engineering (ICSCSE), Changsha, China, 11–12 November 2017; pp. 32–35. [Google Scholar]
- Molina, J.R.; Rodríguez y Silva, F.; Herrera, M.Á. The Potential of Digital Sand-Table Use in Engineering Education: Towards a Development of Future Engineers. High. Educ. Ski. Work-Based Learn. 2018, 9, 30–40. [Google Scholar] [CrossRef]
- Li, L.; Chen, Y.; Li, Z.; Li, D.; Li, F.; Huang, H. Online Virtual Experiment Teaching Platform for Database Technology and Application. In Proceedings of the 2018 13th International Conference on Computer Science & Education (ICCSE), Colombo, Sri Lanka, 8–11 August 2018; pp. 1–5. [Google Scholar]
- Chandramouli, M.; Lei, T.; Chou, T.; Huang, Y.-M.; Kolanuvada, S.R. Desktop Virtual Reality (VR) & ispace for GIS education through interactive virtual learning environments. ASEE Comput. Educ. J. 2016, 16, 91–104. [Google Scholar]
- Yang, P. The Application of the Expert Help System Based on Training of Metro Vehicle Driving Ability. Appl. Mech. Mater. 2014, 577, 1070–1073. [Google Scholar] [CrossRef]
- Chen, A.-Y.; Chen, J.-H. Urban Rail Transit Operation Simulation Based on Virtual Reality Technology. In Proceedings of the 17th COTA International Conference of Transportation Professionals, Shanghai, China, 7–9 July 2017; pp. 1736–1745. [Google Scholar] [CrossRef]
- Wang, Y.; Yu, B.; Yong, J.; Wang, W. Virtual Simulation Experiments of Train Operation Control for High-Speed Railway Based on Data and Scenarios. In Proceedings of the 2019 14th International Conference on Computer Science & Education (ICCSE), Toronto, ON, Canada, 19–21 August 2019; pp. 585–589. [Google Scholar]
- Zeng, Z.; Zhu, Z.; Wang, W.-D.; Lou, P.; Li, W.; Yan, B.; Ji, H. Railway Engineering Experimental Teaching Research Based on the Combination of Field Experiment and Virtual Reality (VR) Technology—Taking Central South University as an Example. Rev. Educ. Theory 2020, 3, 89. [Google Scholar] [CrossRef]
- Yang, Z.; Xiang, D.; Cheng, Y. VR Panoramic Technology in Urban Rail Transit Vehicle Engineering Simulation System. IEEE Access 2020, 8, 140673–140681. [Google Scholar] [CrossRef]
- López, J.; Zalama, E.; Gómez-García-Bermejo, J. A Simulation and Control Framework for AGV Based Transport Systems. Simul. Model. Pract. Theory 2022, 116, 102430. [Google Scholar] [CrossRef]
- García-Cerrud, C.A.; Flores de la Mota, I. Simulation Models for Public Transportation: A State-of-the-Art Review. Procedia Comput. Sci. 2023, 217, 562–569. [Google Scholar] [CrossRef]
- Zhang, Y.; Li, J.; Zhang, Z.; Xu, L.; Chen, H.; Ying, T. Research of Integrated Simulation System for Urban Rail Transit. In Proceedings of the 2019 IEEE Vehicle Power and Propulsion Conference (VPPC), Hanoi, Vietnam, 14–17 October 2019; pp. 1–5. [Google Scholar]
- Luo, H.; Zhou, L.; Jing, Y. Experimental platform for high-speed railway dispatching control virtual simulation and its practical application. Exp. Technol. Manag. 2021, 38, 140–145. [Google Scholar] [CrossRef]
- Deng, T.; Tan, S.; Pu, L. Traffic Light Recognition Method Based on Improved YOLOv5s. Comput. Eng. 2022, 48, 55–62. [Google Scholar] [CrossRef]
- Xu, R.; Lin, H.; Lu, K.; Cao, L.; Liu, Y. A Forest Fire Detection System Based on Ensemble Learning. Forests 2021, 12, 217. [Google Scholar] [CrossRef]
- Bochkovskiy, A.; Wang, C.-Y.; Liao, H.-Y.M. YOLOv4: Optimal Speed and Accuracy of Object Detection. arXiv 2020, arXiv:2004.10934. [Google Scholar]
- He, K.; Zhang, X.; Ren, S.; Sun, J. Spatial Pyramid Pooling in Deep Convolutional Networks for Visual Recognition. In Proceedings of the 13th European Conference, Zurich, Switzerland, 6–12 September 2014; Volume 8691, pp. 346–361. [Google Scholar]
- Issa, M.; Remy, S.; Ducellier, G.; Landes, B. Updating a Railway Infrastructure Digital Twin by The Integration of a Variety of Data Sources. Transp. Res. Procedia 2023, 72, 666–673. [Google Scholar] [CrossRef]
- Aksenov, V.; Semochkin, A.; Bendik, A.; Reviakin, A. Utilizing Digital Twin for Maintaining Safe Working Environment Among Railway Track Tamping Brigade. Transp. Res. Procedia 2022, 61, 600–608. [Google Scholar] [CrossRef]
















| Experimental Group | Relative Knowledge Mastery Level | Relative Operation Skill Level | Relative Learning Satisfaction |
|---|---|---|---|
| Field Teaching Group | 90.30% | 81.60% | 92.40% |
| Computer Teaching Group | 92.10% | 86.40% | 89.80% |
| Classroom Teaching Group | 88.50% | 81.40% | 86.40% |
| Experimental System Teaching Group | 95.60% | 90.80% | 90.60% |
| Experimental Group | Relative Knowledge Mastery Level | Relative Operation Skill Level | Relative Learning Satisfaction |
|---|---|---|---|
| Field Teaching Group | 90.30% | 81.60% | 92.40% |
| Computer Teaching Group | 92.10% | 86.40% | 89.80% |
| Classroom Teaching Group | 88.50% | 81.40% | 86.40% |
| Experimental System Teaching Group | 95.60% | 90.80% | 90.60% |
| Experimental Group | Relative Learning Financial Cost | Relative Learning Time Cost |
|---|---|---|
| Field Teaching Group | 100.00% | 100.00% |
| Computer Teaching Group | 16.84% | 50.00% |
| Classroom Teaching Group | 4.21% | 25.00% |
| Experimental System Teaching Group | 21.05% | 50.00% |
Disclaimer/Publisher’s Note: The statements, opinions and data contained in all publications are solely those of the individual author(s) and contributor(s) and not of MDPI and/or the editor(s). MDPI and/or the editor(s) disclaim responsibility for any injury to people or property resulting from any ideas, methods, instructions or products referred to in the content. |
© 2024 by the authors. Licensee MDPI, Basel, Switzerland. This article is an open access article distributed under the terms and conditions of the Creative Commons Attribution (CC BY) license (https://creativecommons.org/licenses/by/4.0/).
Share and Cite
Hu, H.; Chen, J.; Zhu, J.; Yang, Y.; Zheng, H. Design and Development of an Integrated Virtual-Reality Training Simulation Sand Table for Rail Systems. Information 2024, 15, 141. https://doi.org/10.3390/info15030141
Hu H, Chen J, Zhu J, Yang Y, Zheng H. Design and Development of an Integrated Virtual-Reality Training Simulation Sand Table for Rail Systems. Information. 2024; 15(3):141. https://doi.org/10.3390/info15030141
Chicago/Turabian StyleHu, He, Junhua Chen, Jianhao Zhu, Yunze Yang, and Han Zheng. 2024. "Design and Development of an Integrated Virtual-Reality Training Simulation Sand Table for Rail Systems" Information 15, no. 3: 141. https://doi.org/10.3390/info15030141
APA StyleHu, H., Chen, J., Zhu, J., Yang, Y., & Zheng, H. (2024). Design and Development of an Integrated Virtual-Reality Training Simulation Sand Table for Rail Systems. Information, 15(3), 141. https://doi.org/10.3390/info15030141
