Integrating Citizen Participation in the Development of New ICT Services for Smart Cities
Abstract
1. Introduction
2. Background
3. Methodology
3.1. Construction
- Define mechanisms for stakeholder participation and integration: These mechanisms are defined based on the results of a literature review related to strategies for facilitating citizen participation in the context of smart cities. They are selected and adapted according to the expected work products at each phase of the method.
- Build the method for developing software in the context of smart cities: This activity involves integrating the mechanisms for citizen participation, roles, work products, and other elements that make up the method.
- Create schemes and conceptual representations of the method: This activity involves developing the necessary schemes and representations to present the method in a standardized way and facilitate its understanding. The schemes visually present all elements of the method and the proposed execution flow.
3.2. Validation
- Plan the validation: In this activity, the objectives of the validation are defined, and the necessary inputs to carry out the process are prepared.
- Define the experts: This activity involves defining the profile of the experts participating in the validation and extending invitations to form a group of three experts who meet the required profile.
- Conduct the validation: In this activity, the focus group session is conducted with the defined structure and inputs.
4. Value Co-Creation in a Citizen-Centered Smart City Context
5. Method Description
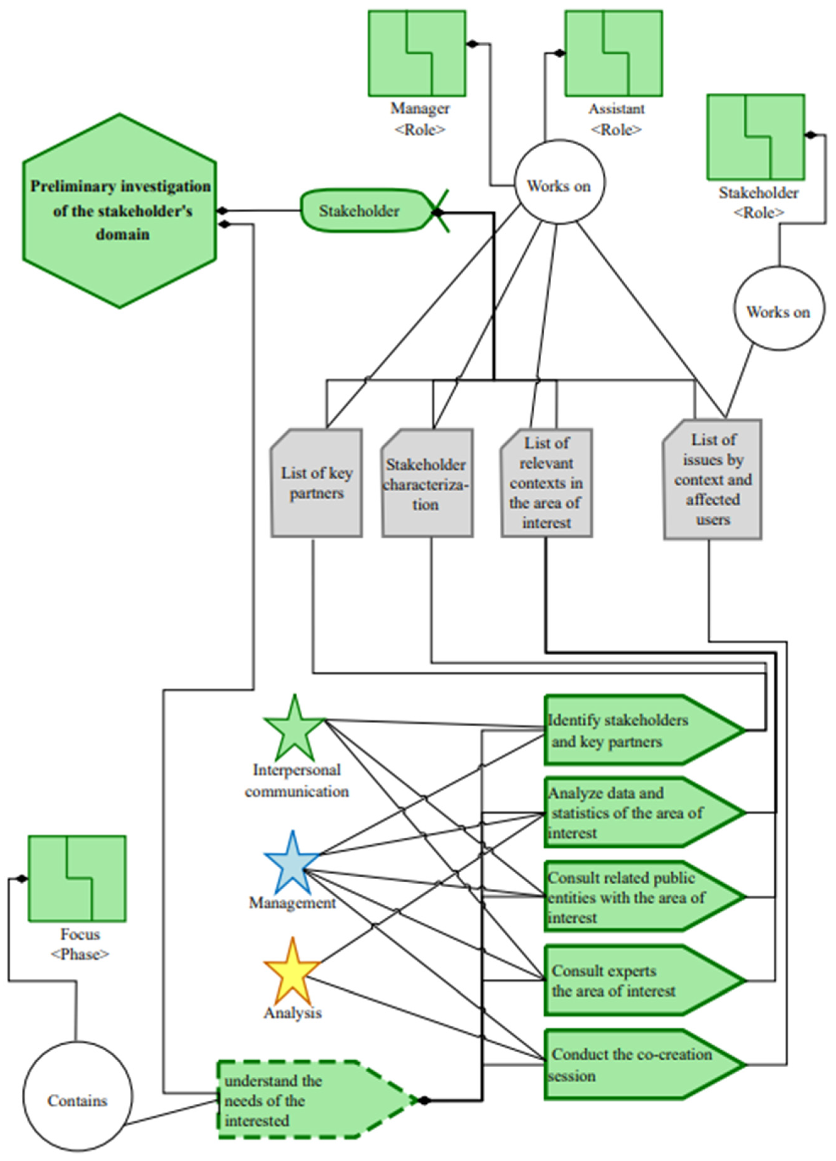
5.1. Practice 1—Preliminary Research of the Stakeholder Domain
5.1.1. Identify Stakeholders and Key Partners
5.1.2. Analyze Data and Statistics of the Area of Interest
5.1.3. Consult Public Entities Related to the Area of Interest
5.1.4. Consult Experts in the Area of Interest
5.1.5. Conduct the Co-Creation Session
- All participant groups should analyze all contexts (one at a time). This can be done by setting up workstations, allowing participant groups to move through all contexts and review the contributions of previous groups. It is important to note that the contexts are defined from the work product “List of relevant contexts in the area of interest”. The number of contexts to analyze will depend on the initiative’s scope and the results of previous activities; however, it is recommended to analyze between 3 and 5 contexts per work session.
- The sailboat diagram (physical or digital) should be large enough for participants in each team to write or stick notes with their comments in the appropriate spaces (anchors or sail).
- All participant groups should select the most relevant problems in each context to group and order the problems associated with the same context.
- The results obtained in each context (problems, solutions, and relevance order) should be shared to encourage idea generation and contributions from all participants. This sharing can be done after completing the analysis of all contexts.
- Analyzing the results includes identifying the types of users involved in the identified problems, such as doctors, patients, police officers, criminals, drivers, pedestrians, the elderly, people with disabilities, and students, depending on the critical area of interest and selected context.
5.2. Practice 2—Visual Requirement Management
5.2.1. Describe Persona Scenarios
5.2.2. Conduct the Co-Creation Session
- All participant groups should analyze all scenarios (one at a time). Workstations with scenarios grouped by context can be set up to allow participant groups to rotate through all associated scenarios.
- Scenarios can be presented in physical or digital format, using the suggested card format or any other format that facilitates participant interaction.
- Participants should write the actions they would like to take and associate them with the analyzed scenario. Cards, sticky notes, or any other physical or digital aids can be used to facilitate this.
- The analysis of results includes collecting and digitizing the functionalities associated with each scenario.
5.2.3. Build User Stories
5.3. Practice 3—Iterative Development of the Software System
5.3.1. Conduct the Co-Creation Session
- All participant groups should analyze and prioritize all available user stories.
- The prioritization format to use should contain the code or identifier of the station and stories, as well as enough space for all participants to assign their desired number of points or dollars. At the end of all sessions, the values assigned to each story are summed to determine the priority order.
5.3.2. Define a Minimum Viable Product (MVP)
5.3.3. Refine the MVP User Stories
5.3.4. Design the Software System Architecture
5.3.5. Design the Necessary Databases
5.3.6. Design the Software System’s Visual Interface
5.3.7. Develop the Software System
5.3.8. Develop the Test Plan
5.3.9. Execute the Test Plan
5.3.10. Refine the Software System
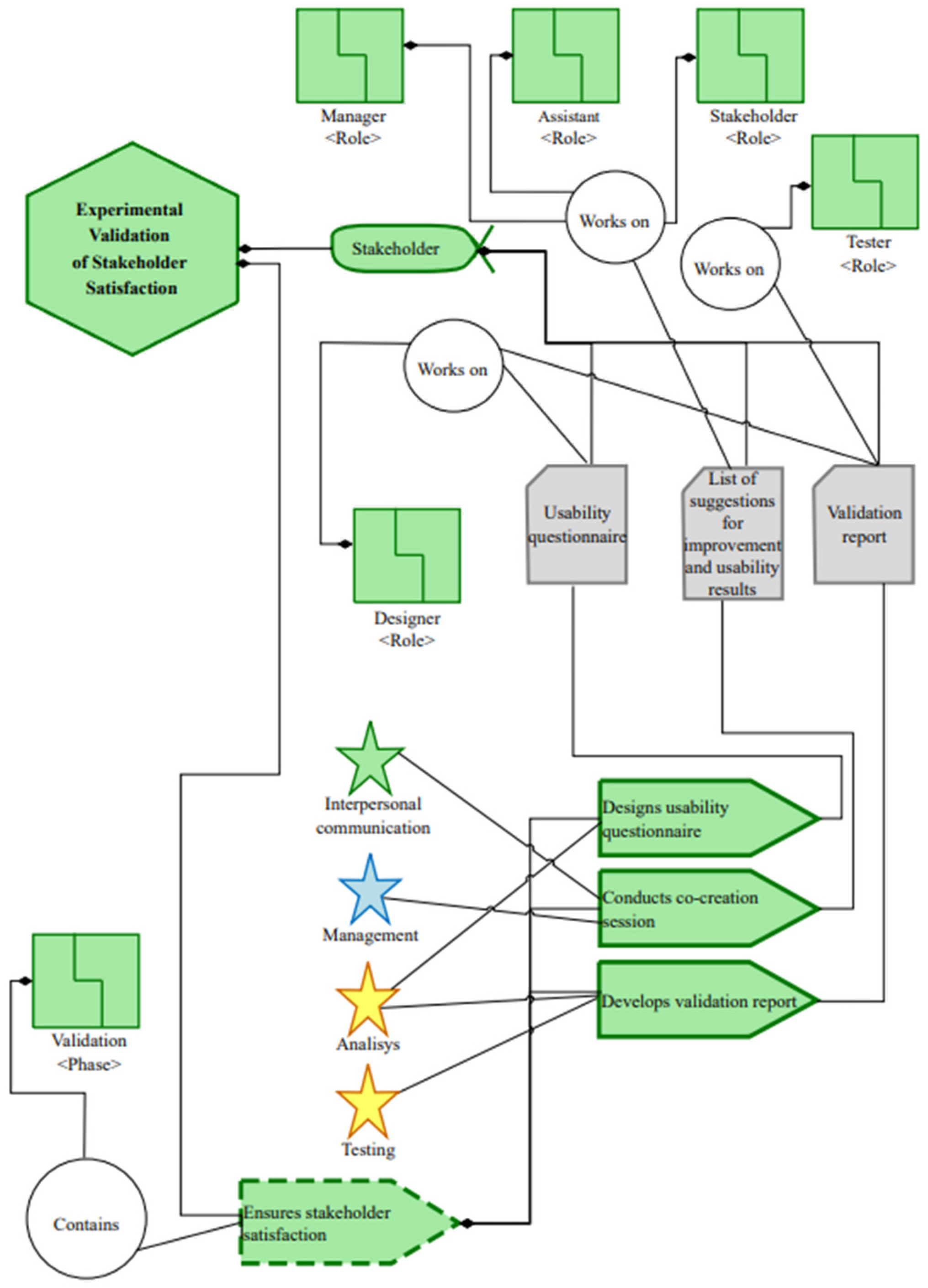
5.4. Practice 4: Experimental Validation of Stakeholder Satisfaction
5.4.1. Design the Usability Questionnaire
5.4.2. Conduct the Co-Creation Session
- User stories should be grouped by user type, ensuring that the actions to be executed are continuous and in the correct order, for example: a user must create an account in the application before they can log in.
- All participants should have access to the prototype; therefore, it is necessary to ensure that there are enough mobile or fixed devices to conduct the activity. If the selected platform is mobile, participants’ devices can be used if they are compatible and there is sufficient connectivity to install and run the prototype.
- Participants’ contributions can be collected using sticky notes, index cards, tablets, or any other means that allows participants to write down their improvement suggestions.
- Usability questionnaires are handed out at the end of the session so that participants have already interacted with the prototype being evaluated.
5.4.3. Create the Validation Report
6. Validation
7. Use Case
8. Developed System
9. Identified Limitations
10. Conclusions
11. Future Work
Author Contributions
Funding
Institutional Review Board Statement
Informed Consent Statement
Data Availability Statement
Conflicts of Interest
References
- Alexopoulos, C.; Pereira, G.V.; Charalabidis, Y.; Madrid, L. A taxonomy of smart cities initiatives. In Proceedings of the 12th International Conference on Theory and Practice of Electronic Governance, Melbourne, VIC, Australia, 3–5 April 2019; pp. 281–290. [Google Scholar]
- Abadía, J.J.P.; Walther, C.; Osman, A.; Smarsly, K. A systematic survey of Internet of Things frameworks for smart city applications. Sustain. Cities Soc. 2022, 83, 103949. [Google Scholar] [CrossRef]
- Taewoo, N.; Pardo, T. Conceptualizing smart city with dimensions of technology, people, and institutions. In Proceedings of the 12th Annual International Digital Government Research Conference: Digital Government Innovation in Challenging Times, College Park, MD, USA, 12–15 June 2011; pp. 282–291. [Google Scholar]
- Paskaleva, K.; Cooper, I. Innovations in Co-Created Smart City Services. In Setting Foundations for the Creation of Public Value in Smart Cities; Rodríguez-Bolívar, M.P., Ed.; Springer International Publishing: Cham, Switzerland, 2019; pp. 165–195. [Google Scholar]
- Ruhlandt, R.W.S. The governance of smart cities: A systematic literature review. Cities 2018, 81, 1–23. [Google Scholar] [CrossRef]
- Farias, R.S.; de Souza, R.M.; McGregor, J.D.; de Almeida, E.S. Designing smart city mobile applications: An initial grounded theory. Empir. Softw. Eng. 2019, 24, 3255–3289. [Google Scholar] [CrossRef]
- Barambones, J.; Moral, C.; Ferre, X.; Villalba-Mora, E. A Scrum-Based Development Process to Support Co-creation with Elders in the eHealth Domain. In Human-Centered Software Engineering; Bernhaupt, R., Ardito, C., Sauer, S., Eds.; Springer International Publishing: Cham, Switzerland, 2020; pp. 105–117. [Google Scholar]
- Kunttu, I. Developing smart city services by mobile application. In Proceedings of the ISPIM Connects Ottawa, Innovation for Local and Global Impact, Ottawa, ON, Canada, 7–10 April 2019. [Google Scholar]
- Jarke, J. Co-creation in Practice I: Co-creating a Digital Neighbourhood Guide (Bremen Osterholz). In Co-Creating Digital Public Services for an Ageing Society; Springer: Cham, Switzerland, 2021; Volume 6, pp. 71–116. [Google Scholar]
- Jarke, J. Co-Creation in Practice II: Co-creating a Digital Walking Guide (Bremen Hemelingen). In Co-Creating Digital Public Services for an Ageing Society: Evidence for User-Centric Design; Springer International Publishing: Cham, Switzerland, 2020; Volume 6, pp. 117–165. [Google Scholar] [CrossRef]
- Santana, E.F.Z.; Chaves, A.P.; Gerosa, M.A.; Kon, F.; Milojicic, D.S. Software Platforms for Smart Cities: Concepts, Requirements, Challenges, and a Unified Reference Architecture. ACM Comput. Surv. 2017, 50, 1–37. [Google Scholar] [CrossRef]
- Paskaleva, K.; Cooper, I.; Linde, P.; Peterson, B.; Götz, C. Stakeholder Engagement in the Smart City: Making Living Labs Work. In Transforming City Governments for Successful Smart Cities; Rodríguez-Bolívar, M.P., Ed.; Springer International Publishing: Cham, Switzerland, 2015; pp. 115–145. [Google Scholar]
- Cardullo, P.; Kitchin, R. Being a ‘citizen’ in the smart city: Up and down the scaffold of smart citizen participation in Dublin, Ireland. GeoJournal 2019, 84, 1–13. [Google Scholar] [CrossRef]
- Rocha, V.; Alves, L.; Vicente, V.; Neto, G.; Kassab, M. A Review on the Adoption of Agile Methods in the Technology Development for Smart Cities. In Anais Do II Workshop Brasileiro de Cidades Inteligentes; Sociedade Brasileira de Computação: Porto Alegre, Brazil, 2019; Available online: https://sol.sbc.org.br/index.php/wbci/article/view/6748 (accessed on 1 December 2024).
- Simonofski, A.; Sokolvak, D.; Serral, E. Smart City Software: A Review of Development Methodologies and Modelling Languages. In International Conference on Advanced Information Systems Engineering; Springer: Cham, Switzerland, 2022; pp. 37–48. [Google Scholar]
- Taghi, S.M.J.G.; Ardakani, M. A Reliable Hybrid Software Development Model: CRUP (Crystal Clear & RUP). In International Conference on Emerging Applications and Technologies for Industry 4.0 (EATI’2020); Abawajy, J.H., Choo, K.K.R., Chiroma, H., Eds.; Springer International Publishing: Cham, Switzerland, 2021; pp. 53–69. [Google Scholar]
- Pilemalm, S.; Lindell, P.-O.; Hallberg, N.; Eriksson, H. Integrating the Rational Unified Process and participatory design for development of socio-technical systems: A user participative approach. Des. Stud. 2007, 28, 263–288. [Google Scholar] [CrossRef]
- Lom, M.; Pribyl, O.; Zelinka, T. System engineering for smart cities-hybrid-agile approach in smart cities procurement. In Proceedings of the 20th World Multi-Conference on Systemics, Cybernetics and Informatics, Proceedings (WMSCI), Prague, Czech Republic, 5–8 July 2016; Available online: https://www.iiis.org/CDs2016/CD2016Summer/papers/SA619KG.pdf (accessed on 1 December 2024).
- Castilla, R.; Pacheco, A.; Franco, J. Digital government: Mobile applications and their impact on access to public information. SoftwareX 2023, 22, 101382. [Google Scholar] [CrossRef]
- Prenner, N.; Unger-Windeler, C.; Schneider, K. Goals and challenges in hybrid software development approaches. J. Softw. Evol. Process. 2021, 33, e2382. [Google Scholar] [CrossRef]
- Kopec, W.; Nielek, R.; Wierzbicki, A. Guidelines toward Better Participation of Older Adults in Software Development Processes Using a New SPIRAL Method and Participatory Approach. In Proceedings of the 2018 IEEE/ACM 11th International Workshop on Cooperative and Human Aspects of Software Engineering (CHASE), Gothenburg, Sweden, 27 May 2018; pp. 49–56. [Google Scholar]
- Leong, J.; Yee, K.M.; Baitsegi, O.; Palanisamy, L.; Ramasamy, R.K. Hybrid Project Management between Traditional Software Development Lifecycle and Agile Based Product Development for Future Sustainability. Sustainability 2023, 15, 1121. [Google Scholar] [CrossRef]
- Cortés, M.; Gil, O. Engagement en ciudades inteligentes. Diseño de un marco de análisis teórico y aplicado para la participación ciudadana. Gestión Y Análisis De Políticas Públicas 2018, 19, 50–69. [Google Scholar] [CrossRef]
- Pellicano, M.; Calabrese, M.; Loia, F.; Maione, G. Value Co-Creation Practices in Smart City Ecosystem. J. Serv. Sci. Manag. 2019, 12, 34–57. [Google Scholar] [CrossRef][Green Version]
- Paskaleva, K.; Cooper, I.; Concilo, G. Co-producing Smart City Services: Does One Size Fit All? In Smart Technologies for Smart Governments: Transparency, Efficiency and Organizational Issues; Bolívar, M.P.R., Ed.; Springer International Publishing: Cham, Switzerland, 2018; pp. 123–158. [Google Scholar]
- Ruiz, E. Methodologies for a Participatory Design of IoT to Deliver Sustainable Public Services in ‘Smart Cities’. In Beyond Smart and Connected Governments; Springer: Berlin/Heidelberg, Germany, 2020; Volume 30, pp. 49–68. [Google Scholar]
- Schütz, F.; Heidingsfelder, M.L.; Schraudner, M. Co-shaping the Future in Quadruple Helix Innovation Systems: Uncovering Public Preferences toward Participatory Research and Innovation. She Ji J. Des. Econ. Innov. 2019, 5, 128–146. [Google Scholar] [CrossRef]
- Costales, E. Identifying sources of innovation: Building a conceptual framework of the Smart City through a social innovation perspective. Cities 2021, 120, 103459. [Google Scholar] [CrossRef]
- Jacobson, I.; Ng, P.-W.; McMahon, P.E.; Spence, I.; Lidman, S. The essence of software engineering. Commun. ACM 2012, 55, 42–49. [Google Scholar] [CrossRef]
- Rocha, N.P.; Bastardo, R.; Pavão, J. Citizens’ Participation in the Co-Design of Smart Cities’ Applications, a Scoping Review. In Proceedings of the 10th International Conference on Software Development and Technologies for Enhancing Accessibility and Fighting Info-exclusion, in DSAI ’22, Lisbon, Portugal, 31 August–2 September 2022; pp. 172–177. [Google Scholar] [CrossRef]
- Kareborn, B.B.; Stahlbrost, A. Living Lab: An open and citizen-centric approach for innovation. Int. J. Innov. Reg. Dev. 2009, 1, 356. [Google Scholar] [CrossRef]
- Durugbo, C.; Riedel, J.C. Viewpoint–participation–technique: A model of participative requirements elicitation. Concurr. Eng. 2013, 21, 3–12. [Google Scholar] [CrossRef]
- Fico, G.; Montalva, J.B.; Medrano, A.; Liappas, N.; Mata-Díaz, A.; Cea, G.; Arredondo, M.T. Co-creating with consumers and stakeholders to understand the benefit of Internet of Things in Smart Living Environments for Ageing Well: The approach adopted in the Madrid Deployment Site of the ACTIVAGE Large Scale Pilot. In EMBEC & NBC 2017; Eskola, H., Väisänen, O., Viik, J., Hyttinen, J., Eds.; Springer: Singapore, 2018; pp. 1089–1092. [Google Scholar]
- Sjøberg, D.I.K.; Dybå, T.; Anda, B.C.D.; Hannay, J.E. Building Theories in Software Engineering. In Guide to Advanced Empirical Software Engineering; Shull, F., Singer, J., Sjøberg, D.I.K., Eds.; Springer: London, UK, 2008; pp. 312–336. [Google Scholar] [CrossRef]
- Mendoza-Moreno, M.; González-Serrano, C.; Pino, F.J. Focus Group As A Software Engineering Process: An Experience From The Praxis. Dyna 2013, 80, 51–60. [Google Scholar]
- Arnstein, S.R. A Ladder Of Citizen Participation. J. Am. Inst. Plan. 1969, 35, 216–224. [Google Scholar] [CrossRef]
- Tadili, J.; Fasly, H. Citizen participation in smart cities: A survey. In Proceedings of the 4th International Conference on Smart City Applications, Casablanca, Morocco, 2–4 October 2019; pp. 1–6. [Google Scholar]
- Karvonen, A.; Cugurullo, F.; Caprotti, F. Inside Smart Cities; Routledge: London, UK, 2019. [Google Scholar]
- Burns, R.; Fast, V.; Levenda, A.; Miller, B. Smart cities: Between worlding and provincialising. Urban Stud. 2021, 58, 461–470. [Google Scholar] [CrossRef]
- Haklay, M.; Dörler, D.; Heigl, F.; Manzoni, M.; Hecker, S.; Vohland, K. What Is Citizen Science? The Challenges of Definition. In The Science of Citizen Science; Springer: Cham, Switzerland, 2021; pp. 13–33. [Google Scholar] [CrossRef]
- Özden, P.; Velibeyoğlu, K. Citizen science projects in the context of participatory approaches: The case of Izmir. J. Des. Resil. Archit. Plan 2023, 4, 31–46. [Google Scholar] [CrossRef]
- Irwin, A. Citizen Science: A Study of People, Expertise and Sustainable Development; Routledge: London, UK, 2002. [Google Scholar]
- Hecker, S.; Haklay, M.; Bowser, A.; Makuch, Z.; Vogel, J.; Bonn, A. Innovation in open science, society and policy–setting the agenda for citizen science. In Citizen Science: Innovation in Open Science, Society and Policy; UCL Press: London, UK, 2018; pp. 1–23. [Google Scholar]
- Weber, K.; Pallas, F.; Ulbricht, M.-R. Challenges of citizen science: Commons, incentives, organizations, and regulations. Am. J. Bioethics 2019, 19, 52–54. [Google Scholar] [CrossRef] [PubMed]
- Guenduez, A.A.; Mettler, T.; Schedler, K. Citizen participation in smart government: A conceptual model and two IoT case studies. In Beyond Smart and Connected Governments; Springer: Cham, Switzerland, 2020; pp. 189–209. [Google Scholar]
- Simonofski, A.; Asensio, E.S.; De Smedt, J.; Snoeck, M. Citizen Participation in Smart Cities: Evaluation Framework Proposal. In Proceedings of the 2017 IEEE 19th Conference on Business Informatics (CBI), Thessaloniki, Greece, 24–27 July 2017; Volume 1, pp. 227–236. [Google Scholar]
- Bastos, D.; Fernández-Caballero, A.; Pereira, A.; Rocha, N.P. Smart City Applications to Promote Citizen Participation in City Management and Governance: A Systematic Review. Informatics 2022, 9, 89. [Google Scholar] [CrossRef]
- Hognogi, G.-G.; Meltzer, M.; Alexandrescu, F.; Ștefănescu, L. The role of citizen science mobile apps in facilitating a contemporary digital agora. Humanit. Soc. Sci. Commun. 2023, 10, 1–16. [Google Scholar] [CrossRef]
- Arlati, A.; Rödl, A.; Kanjaria-Christian, S.; Knieling, J. Stakeholder participation in the planning and design of nature-based solutions. Insights from CLEVER cities project in Hamburg. Sustainability 2021, 13, 2572. [Google Scholar] [CrossRef]
- Castelnovo, W. Coproduction and Cocreation in Smart City Initiatives: An Exploratory Study. In E-Participation in Smart Cities: Technologies and Models of Governance for Citizen Engagement; Springer International Publishing: Cham, Switzerland, 2018; Volume 34, pp. 1–20. [Google Scholar] [CrossRef]
- Alford, J. The Multiple Facets of Co-Production: Building on the work of Elinor Ostrom. Public Manag. Rev. 2014, 16, 299–316. [Google Scholar] [CrossRef]
- Prahalad, C.K.; Ramaswamy, V. Co-creation experiences: The next practice in value creation. J. Interact. Mark. 2004, 18, 5–14. [Google Scholar] [CrossRef]
- Robert, G.; Donetto, S.; Williams, O. Co-designing healthcare services with patients. In The Palgrave Handbook of Co-Production of Public Services and Outcomes; Springer: Cham, Switzerland, 2021; pp. 313–333. [Google Scholar]
- Farr, M. Co-Production and Value Co-Creation in Outcome-Based Contracting in Public Services. Public Manag. Rev. 2016, 18, 654–672. [Google Scholar] [CrossRef]
- Torvinen, H.; Haukipuro, L. New roles for end-users in innovative public procurement: Case study on user engaging property procurement. Public Manag. Rev. 2018, 20, 1444–1464. [Google Scholar] [CrossRef]
- Margarita, A.; Isabel, F.; Eleni, K.; Meia, W. Co-creation Techniques and Tools for Sustainable and Inclusive Planning at Neighbourhood Level. Experience from Four European Research and Innovation Projects. In Advances in Mobility-as-a-Service Systems; Nathanail, E.G., Adamos, G., Karakikes, I., Eds.; Springer International Publishing: Cham, Switzerland, 2021; pp. 562–572. [Google Scholar]
- Kairy, D.; Mostafavi, M.A.; Blanchette-Dallaire, C.; Belanger, E.; Corbeil, A.; Kandiah, M.; Wu, T.Q.; Mazer, B. A Mobile App to Optimize Social Participation for Individuals with Physical Disabilities: Content Validation and Usability Testing. Int. J. Environ. Res. Public Health 2021, 18, 1753. [Google Scholar] [CrossRef]
- Yu, J.; Wen, Y.; Jin, J.; Zhang, Y. Towards a service-dominant platform for public value co-creation in a smart city: Evidence from two metropolitan cities in China. Technol. Forecast. Soc. Chang. 2018, 142, 168–182. [Google Scholar] [CrossRef]
- Durugbo, C.; Pawar, K. A unified model of the co-creation process. Expert Syst. Appl. 2014, 41, 4373–4387. [Google Scholar] [CrossRef]
- Osterwalder, A.; Pigneur, Y.; Smith, A.; Greg, B.; Papadakos, P. Value Proposition Design, 1st ed.; Wiley: Hoboken, NJ, USA, 2015. [Google Scholar]
- Calabrese, J.; Esponda, S.; Boracchia, M.; Pesado, P. Scrum Towards IRAM-ISO 9001:2015. Integrating Documentation Required. In Computer Science—CACIC 2018; Patricia, C.P., Aciti, Eds.; Springer International Publishing: Cham, Switzerland, 2019; pp. 183–196. [Google Scholar]
- Tufail, H.; Qasim, I.; Masood, M.F.; Tanvir, S.; Butt, W.H. Towards the selection of Optimum Requirements Prioritization Technique: A Comparative Analysis. In Proceedings of the 2019 5th International Conference on Information Management (ICIM), Cambridge, UK, 24–27 March 2019; pp. 227–231. [Google Scholar]
- Tritter, J.Q.; Landstad, B.J. Focus Groups. Qualitative Research in Health Care; BMJ Books: London, UK, 2006; pp. 57–66. [Google Scholar]
- Muijeen, K.; Kongvattananon, P.; Somprasert, C. The key success factors in focus group discussions with the elderly for novice researchers: A review. J. Health Res. 2020, 34, 359–371. [Google Scholar] [CrossRef]
- Salazar, A.A.B. Modelo para la Definición Unificada de la Práctica como Constructo Teórico en Ingeniería de Software. 2019. Available online: https://dialnet.unirioja.es/servlet/tesis?codigo=330276 (accessed on 1 December 2024).
- Ricardo, A.J.; Vallejo, M.A.; Aedo, J.E. Co-Creating Products and Services for Smart Cities. In Proceedings of the 2023 IEEE Colombian Conference on Communications and Computing (COLCOM), Bogota, Colombia, 26–28 July 2023; pp. 1–5. [Google Scholar]
- Cugurullo, F.; Caprotti, F.; Cook, M.; Karvonen, A.; Mcguirk, P.; Marvin, S. The rise of AI urbanism in post-smart cities: A critical commentary on urban artificial intelligence. Urban Stud. 2024, 61, 1168–1182. [Google Scholar] [CrossRef]



















| Title | Summary |
|---|---|
| Living Lab: an open and citizen-centric approach for innovation [31]. | The authors describe a three-phase cyclical process: Concept Design, Prototype Design, and Final System Design. Each cycle aims to understand citizen needs, generate innovative solutions, and develop services that address these needs. |
| Viewpoint participation technique: A model of participative requirements elicitation [32]. | A model is proposed for requirements elicitation through stakeholder participation. The model addresses the problem of identifying requirements in complex contexts by means of activities that help understand the characteristics of the problems, current solutions, and their relationship with the stakeholders’ context. Additionally, it suggests working with all stakeholders to gather different perspectives and understand the problem domain, so that requirements can be developed to describe a potential solution. |
| System engineering for smart cities-hybrid-agile approach in smart cities procurement [18]. | A hybrid method is proposed for software development in the context of smart cities. The method uses the SCRUM framework as a foundation, modifies its role structure, and provides recommendations for adapting this agile framework to the context of smart cities. The benefits of stakeholder participation in the process are highlighted, as well as the weaknesses of standardized methods for software development in the smart city context. |
| Co-creating with consumers and stakeholders to understand the benefit of Internet of Things in Smart Living Environments for Ageing Well: The approach adopted in the Madrid Deployment Site of the ACTIVAGE Large Scale Pilot [33]. | A framework for the co-creation of IoT infrastructure is proposed. It describes a two-iteration process in which user needs are gathered based on prior experience and existing literature. Subsequently, use cases and scenarios are created to define a solution based on a combination of services and technological infrastructure. The solution is shaped by the available service providers. In the second iteration, the solution is made available to stakeholders, and the benefits of its implementation are analyzed. |
| Guidelines Towards Beter Participation of Older Adults in Software Development Processes using a new SPIRAL Method and Participatory Approach [21]. | A method based on the living labs strategy is proposed for developing software with older adults as stakeholders. SPIRAL is defined as a rapid and agile process consisting of four steps or stages. In the first stage, technological barriers and the skills of older adults for working with ICT products are identified, using previously built digital platforms. In the second stage, stakeholder (older adults) involvement is encouraged through mobile devices and applications to familiarize them with the technologies to be used. In the third stage, design activities, requirements gathering, and rapid development cycles are carried out through Hackathon activities. Finally, in the fourth stage, stakeholder participation is promoted to tailor the results to their needs through co-design activities. |
| A Scrum-Based Development Process to Support Co-creation with Elders in the {eHealth} Domain [7]. | A process based on SCRUM is proposed with four stages: evaluation, co-creation, prototyping, requirements definition, and testing. The use of focus groups, contextual walkthroughs, and usability testing is suggested to facilitate citizen participation. |
| Co-creation in Practice I: Co-creating a Digital Neighbourhood Guide (Bremen Osterholz) [9]. | Co-creation techniques such as surveys and participatory design workshops are introduced. Focus groups and feedback meetings are used to adjust the guidelines based on user responses. |
| Co-Creation in Practice {II}: Co-creating a Digital Walking Guide (Bremen Hemelingen) [10]. | Co-creation techniques, including contextual walkthroughs and collaborative workshops, are recommended. Participation is encouraged through an online platform to capture citizen suggestions. |
| Suggestion | Improvement Action |
|---|---|
| Group 1 | |
| It is important to have a broader vision regarding the roles involved in the method. | A specific section is added to describe the roles and their responsibilities. |
| Co-creation techniques should be documented in a more structured way to facilitate their understanding and how they complement the method. | A unified structure is adopted for the description of co-creation techniques, and additional recommendations are added for their correct implementation. |
| Include in the state-of-the-art references to other co-creation techniques that can be used to broaden the range of available techniques. | Given that the proposed techniques have been adapted to meet the needs of the context, it is difficult to find other techniques that can be used without modifications. However, the state of the art and throughout the document suggest references to various techniques for value generation. |
| Support the proposal with references to existing methodologies and frameworks. | Similar methodologies and other proposals are detailed in the background section (not included in the documentation sent to the experts). |
| Make clear the type of software to which the method is oriented, since there are many types and each requires certain processes, for example, critical systems, such as commercial aircraft, require methods like the V-model to obtain the necessary certifications and be able to commercialize them. | It is made clear in the description of the method that the focus is on the development of citizen-oriented software systems during their daily lives and that can be executed on personal computers or mobile devices |
| Group 2 | |
| Use a recognized process modeling language or notation in academic and industry environments to represent the processes proposed as part of the method. | Employ the core of the Essence of software engineering as a standard for defining the practices that make up the method, its activities, and its corresponding representation. |
| Unify the terms related to software engineering, since common terms are used, but may not be interpreted as synonyms by some readers. | Adjust terms according to the Essence Kernel glossary. |
| Modify the conceptual scheme of the method so that it represents an iterative and incremental process. | Develop a new conceptual scheme of a Cartesian plane type. |
| Describe in more detail the development phase, the proposed activities, the work products that are produced, and how to work with user stories. | All practices are represented in the Essence core, and the activities, roles, and work products that are produced are described. |
| Add criteria to user stories, since to work adequately, acceptance criteria must be defined to formalize the functional requirement. | The work products produced in the development phase are refined to detail the functional and technical specification documents. |
| Level | Assignation | Range |
|---|---|---|
| Strongly Agree | 5 | 4.2 < N ≤ 5 |
| Agree | 4 | 3.4 < N ≤ 4.2 |
| Neutral | 3 | 2.6 < N ≤ 3.4 |
| Disagree | 2 | 1.8 < N ≤ 2.6 |
| Strongly Disagree | 1 | 1.0 < N ≤ 1.8 |
| Item | Exp 1 | Exp 2 | Exp 3 | Item Average | Likert Scale |
|---|---|---|---|---|---|
| 1 | 4 | 5 | 4 | 4.3 | Strongly Agree |
| 2 | 4 | 5 | 5 | 4.7 | Strongly Agree |
| 3 | 4 | 5 | 4 | 4.3 | Strongly Agree |
| 4 | 4 | 5 | 5 | 4.7 | Strongly Agree |
| 5 | 3 | 5 | 4 | 4.0 | Agree |
| 6 | 4 | 4 | 4 | 4.0 | Agree |
| 7 | 4 | 5 | 5 | 4.7 | Strongly Agree |
| 8 | 3 | 5 | 5 | 4.3 | Strongly Agree |
| Expert average | 3.8 | 4.9 | 4.5 | 4.4 | Strongly Agree |
| Likert level | Agree | Strongly Agree | Strongly Agree | Strongly Agree |
| Comment |
|---|
| The proposed process is indeed very comprehensive and, particularly in a multi-user scenario, effectively facilitates the collection of expectations, requirements, and perspectives for platform development. I am not aware of other similar processes that so comprehensively address the challenges of development in this context. |
| The “Feature Purchasing” technique is particularly strong for the phase in which it is applied. |
| It is a proposal of great value for the academic community and opens possibilities for new research and even industrial applications. |
| It is an original proposal that aims to contribute to existing methods for developing intensive software solutions. |
| Context | Problem |
|---|---|
| Urban security | Robbery in commercial establishments |
| Vehicle and auto parts theft | |
| Robbery in public transportation | |
| Homicides in public areas | |
| Presence of criminal gangs | |
| Conflicts with neighbors | |
| Gender-based violence | |
| Armed robbery | |
| Clashes among armed groups |
| Context | Feature |
|---|---|
| Urban security | Report crimes I witness or fall victim to through a simple and fast information system. View crimes reported by me or other citizens in areas of my interest. Contribute to security events reported near my workplace. Attach evidence like photos, audio, or videos to the security reports. Generate silent panic reports. Report a security event anonymously. Notify family and friends about the security events I report. |
Disclaimer/Publisher’s Note: The statements, opinions and data contained in all publications are solely those of the individual author(s) and contributor(s) and not of MDPI and/or the editor(s). MDPI and/or the editor(s) disclaim responsibility for any injury to people or property resulting from any ideas, methods, instructions or products referred to in the content. |
© 2024 by the authors. Licensee MDPI, Basel, Switzerland. This article is an open access article distributed under the terms and conditions of the Creative Commons Attribution (CC BY) license (https://creativecommons.org/licenses/by/4.0/).
Share and Cite
Ricardo, A.J.; Vallejo, M.A.; Aedo, J.E. Integrating Citizen Participation in the Development of New ICT Services for Smart Cities. Information 2024, 15, 812. https://doi.org/10.3390/info15120812
Ricardo AJ, Vallejo MA, Aedo JE. Integrating Citizen Participation in the Development of New ICT Services for Smart Cities. Information. 2024; 15(12):812. https://doi.org/10.3390/info15120812
Chicago/Turabian StyleRicardo, Alexander Jesus, Mónica Ayde Vallejo, and José Edinson Aedo. 2024. "Integrating Citizen Participation in the Development of New ICT Services for Smart Cities" Information 15, no. 12: 812. https://doi.org/10.3390/info15120812
APA StyleRicardo, A. J., Vallejo, M. A., & Aedo, J. E. (2024). Integrating Citizen Participation in the Development of New ICT Services for Smart Cities. Information, 15(12), 812. https://doi.org/10.3390/info15120812

