Using Serious Game Techniques with Health Sciences and Biomedical Engineering Students: An Analysis Using Machine Learning Techniques
Abstract
1. Introduction
1.1. Background
1.1.1. Virtual Simulation Through Serious Game Resources
1.1.2. Application of H5P Resources in Serious Game Practice
1.1.3. Data Analysis Using Data Mining and Artificial Intelligence Techniques
2. Materials and Methods
2.1. Participants
2.2. Instruments
- (a)
- UBUVirtual Platform based on Moodle. UBUVirtual is a learning management system based on the Modular Object-oriented Dynamic Learning Environment (Moodle). Currently, Moodle is the most widely used LMS tool worldwide. It has over 90,000 registered sites in more than 200 countries. In Spain, Moodle is the most commonly used platform by universities. Its most widely noted characteristics include its flexibility and ease of personalisation. It is also free to use and is based on open code, meaning that anyone can modify Moodle. From a user’s point of view, Moodle’s creators have worked to improve its accessibility and usability in recent years with the aim of making it an intuitive, easy-to-use platform. It also has a huge number of well-documented, well-organised resources available. This study used Moodle version 4.1.4.
- (b)
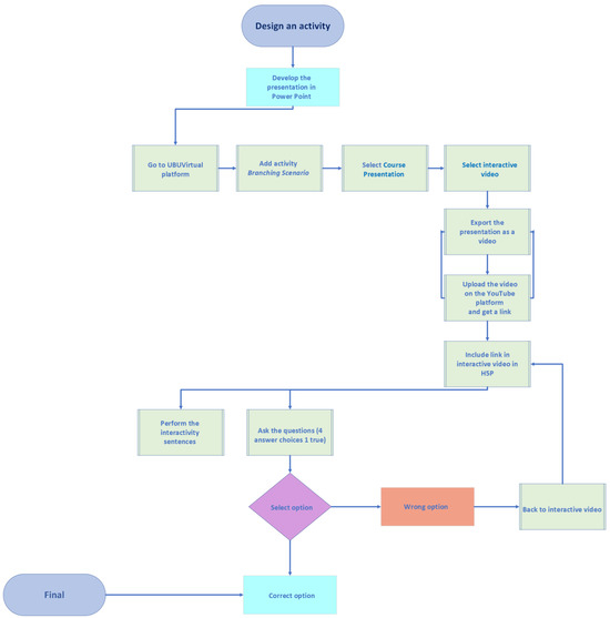
- Complex serious game activities performed using an H5P-type branching scenario. These are scenarios that make it easier for students to make decisions. Branching scenarios offer students different routes through the learning content, so each learning story will be different depending on learners’ decisions. Branching scenarios also improve learning the practical application of conceptual content. These scenarios are recommended for simulation activities in degrees that need students to acquire skills that facilitate future professional practical activity.In short, branching scenarios increase learner engagement, improve their retention of information, and provide a safe space for the practical application of theoretical content. They also make it easier for learners to learn from their mistakes, and they respect each learner’s pace of learning.
- (c)
- Serious game activities using simple H5P (crossword puzzles, memory games, true–false questions, and word searches).
- (d)
- UBUMonitor [46,47]. UBUMonitor is a monitoring tool for visualising student activity data on Moodle-type LMS platforms. It is a desktop application that facilitates the extraction and visualisation of subject access data. In this study, specifically, we worked with UBUVirtual (Moodle-type LMS of the University of Burgos (Spain)). The application is open source and free of charge (more information can be found at https://www3.ubu.es/ubucevblog/seguimiento-interaccion-alumnos-ubumonitor/ (accessed on 10 December 2024)).
- (e)
- Questionnaire assessing perceived satisfaction with simple and complex serious game activities. This instrument was created specifically for this study. It had 4 closed questions measured on a Likert-type scale from 1 to 5, where 1 is not at all or never and 5 is completely or always. It also had 4 open-ended questions (see Table A1). Reliability indicators were calculated for the instrument. Cronbach’s Alpha (α) for the overall instrument was α = 0.93, while for each item it was as follows: item 1 α = 0.92, item 2 α = 0.91, item 3 α = 0.88, and item 4 α = 0.91, while McDonald’s omega (ω) for each item was as follows: item 1 ω = 0.93; item 2 ω = 0.94; item 3 ω = 0.88; and item 4 ω = 0.92. The acceptable values for reliability indices are 0.70- ≥ 0.90.
- (f)
- Questionnaire of perceived satisfaction with simple serious game activities. This instrument was created specifically for the study. It had 1 closed question measured on a Likert-type scale from 1 to 5, where 1 is not at all or never and 5 is all or always. It also included 3 open-ended questions (see Table A2).
- (g)
- Learning outcomes in the following assessment tests. The structure was similar in the three groups, and the content was adapted to the characteristics of each of the subjects: (1) a multiple-choice test with 30 questions, each with 4 possible answers, only one of which was correct. Each student completed this test individually; (2) an assessment related to completing a project about solving a problem within a project-based learning methodological structure. This assessment was carried out as a group; (3) project presentation test (in groups). The groups in the group evaluation tests were made up of 3–5 members.
2.3. Procedure
2.4. Data Analysis
3. Results
3.1. Selection of Features with Regard to the Serious Game Activities
3.2. Predictors of Academic Performance with Respect to the Serious Game Activities
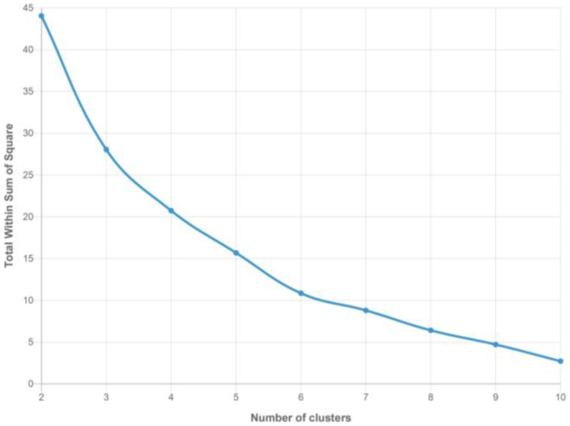
3.3. Groupings with Regard to the Serious Game Activities
3.4. Students’ Perceived Usefulness of the Simple and Complex Serious Game Activities
4. Discussion
5. Conclusions
5.1. Limitations of the Study
5.2. Future Lines of Research
Supplementary Materials
Author Contributions
Funding
Institutional Review Board Statement
Informed Consent Statement
Data Availability Statement
Conflicts of Interest
Appendix A
| Questions | Rating Scale | ||||
|---|---|---|---|---|---|
| 1 | 2 | 3 | 4 | 5 | |
| 1. The branching scenario activities have made it easier for me to understand the theoretical concepts. | |||||
| 2. The branching scenario activities have made it easier for me to understand the practical concepts. | |||||
| 3. The simple serious game activities (word searches, crosswords, comprehension questions, etc.) made it easier for me to understand the theoretical concepts. | |||||
| 4. The simple serious game activities (word searches, crosswords, comprehension questions, etc.) made it easier for me to understand the practical concepts. | |||||
| 5. Which of the serious game materials did you find the most useful for understanding the theoretical concepts, the branching scenario or the simple ones? | |||||
| 6. Which of the serious game materials did you find the most useful for understanding the practical concepts, the branching scenario or the simple ones? | |||||
| 7. What elements would you add or increase in the serious game materials? | |||||
| 8. Which of the serious game elements would you eliminate and why? | |||||
| Questions | Rating Scale | ||||
|---|---|---|---|---|---|
| 1 | 2 | 3 | 4 | 5 | |
| 1. The serious game activities have made it easier for me to understand the concepts. | |||||
| 2. Which of the serious game materials did you find the most useful for understanding the concepts? | |||||
| 3. What elements would you include or increase in the serious game materials? | |||||
| 4. Which of the serious game elements would you eliminate and why? | |||||
| Unstandardised Coefficients | Standardised Coefficients | t | p | 95.0% Confidence Interval for B | Correlations | Collinearity Statistics | ||||||
|---|---|---|---|---|---|---|---|---|---|---|---|---|
| B | SE | Beta | Lower Bound | Upper Bound | Zero-Order | Partial | Part | Tolerance | VIF | |||
| (Constant) | 2.30 | 0.78 | 3.12 | <0.002 * | 0.84 | 3.76 | ||||||
| Group Type | 0.20 | 0.23 | 0.07 | 0.89 | 0.38 | −0.25 | 0.64 | 0.33 | 0.08 | 0.06 | 0.79 | 1.27 |
| Serious game Type | 3.1 | 0.46 | 0.55 | 6.75 | <0.001 * | 2.19 | 4.002 | 0.58 | 0.52 | 0.49 | 0.79 | 1.27 |
| Unstandardised Coefficients | Standardised Coefficients | t | p | 95.0% Confidence Interval for B | Correlations | Collinearity Statistics | ||||||
|---|---|---|---|---|---|---|---|---|---|---|---|---|
| B | SE | Beta | Lower Bound | Upper Bound | Zero-Order | Partial | Part | Tolerance | VIF | |||
| (Constant) | 7.86 | 0.51 | 15.44 | <0.001 * | 6.85 | 8.87 | ||||||
| Group serious game Type | 0.60 | 0.16 | 0.36 | 3.83 | <0.001 * | 0.27 | 0.90 | 0.33 | 0.32 | 0.32 | 0.79 | 1.27 |
| −0.25 | 0.32 | −0.7 | −0.78 | 0.38 | −0.87 | 0.38 | 0.09 | −0.07 | −0.07 | 0.79 | 1.27 | |
| Unstandardised Coefficients | Standardised Coefficients | t | p | 95.0% Confidence Interval for B | Correlations | Collinearity Statistics | ||||||
|---|---|---|---|---|---|---|---|---|---|---|---|---|
| B | SE | Beta | Lower Bound | Upper Bound | Zero-Order | Partial | Part | Tolerance | VIF | |||
| (Constant) | 7.57 | 0.51 | 14.87 | <0.001 * | 6.56 | 8.56 | ||||||
| Group serious game Type | 1.01 | 0.16 | 0.57 | 6.54 | <0.001 * | 0.71 | 1.32 | 0.48 | 0.50 | 0.50 | 0.79 | 1.27 |
| −0.72 | 0.32 | −0.20 | −2.27 | 0.03 | −1.35 | −0.09 | 0.06 | −0.20 | −0.17 | 0.79 | 1.27 | |








References
- Sáiz-Manzanares, M.C.; Casanova, J.R.; Lencastre, J.A.; Almeida, L.; Martín-Antón, L.J. Student satisfaction with online teaching in times of COVID-19. Comunicar 2022, 70, 35–45. [Google Scholar] [CrossRef]
- Killam, L.A.; Luctkar-Flude, M. Virtual Simulations to Replace Clinical Hours in a Family Assessment Course: Development Using H5P, Gamification, and Student Co-Creation. Clin. Simul. Nurs. 2021, 57, 59–65. [Google Scholar] [CrossRef]
- Killam, L.A.; Timmermans, K.E.; Shapiro, S.J. Motivation and Engagement of Nursing Students in 2 Gamified Courses: A Mixed-Methods Study. Nurse Educ. 2021, 46, 173–178. [Google Scholar] [CrossRef]
- Wehling, J.; Volkenstein, S.; Dazert, S.; Wrobel, C.; van Ackeren, K.; Johannsen, K.; Dombrowski, T. Fast-track flipping: Flipped classroom framework development with open-source H5P interactive tools. BMC Med. Educ. 2021, 21, 351. [Google Scholar] [CrossRef] [PubMed]
- Vdovinskienė, S. Using Flipped Classroom as an Active Teaching Method for Teaching Engineering Graphics. Balt. J. Mod. Comput. 2023, 11, 383–397. [Google Scholar] [CrossRef]
- Sáiz-Manzanares, M.C.; Marticorena Sánchez, R. Manual for the Development of Self-Regulated Virtual Laboratories; Servicio de Publicaciones de la Universidad de Burgos: Burgos, Spain, 2024. [Google Scholar] [CrossRef]
- De Santos-Berbel, C.; Hernando García, J.I.; Vázquez-Greciano, A. H5P-Based Matching Game for Training Graphs of Internal Forces in Structural Analysis. Educ. Sci. 2024, 14, 359. [Google Scholar] [CrossRef]
- Amali, L.N.; Kadir, N.T.; Latief, M. Development of E-Learning Content with H5P and iSpring Features. J. Phys. Conf. Ser. 2019, 1387, 012019. [Google Scholar] [CrossRef]
- García, S.; Ramírez-Gallego, S.; Luengo, J.; Benítez, J.M.; Herrera, F. Big data preprocessing: Methods and prospects. Big Data Anal. 2016, 1, 9. [Google Scholar] [CrossRef]
- Pfennig, A. Developing A Flexible Materials Testing Curriculum for Future Engineers. In Proceedings of the Annual Conference Engineering Education for Sustainability, Reflecting on the role of engineering and Technology Education for Sustainable World, Dublin, Ireland, 11–14 September 2023. [Google Scholar] [CrossRef]
- Jacob, T.; Centofanti, S. Effectiveness of H5P in improving student learning outcomes in an online tertiary education setting. J. Comput. High Educ. 2024, 36, 469–485. [Google Scholar] [CrossRef]
- Choi, J.; Thompson, C.E.; Choi, J.; Waddill, C.B.; Choi, S. Effectiveness of immersive virtual reality in nursing education: Systematic review. Nurse Educ. 2022, 47, E57–E61. [Google Scholar] [CrossRef]
- Tang, M.; Zhou, H.; Yan, Q.; Li, R.; Lu, H. Virtual medical learning: A comprehensive study on the role of new technologies. Kybernetes 2022, 51, 1532–1554. [Google Scholar] [CrossRef]
- Dever, D.A.; Wiedbusch, M.D.; Romero, S.M.; Azevedo, R. Investigating pedagogical agents’ scaffolding of self-regulated learning in relation to learners’ subgoals. Br. J. Educ. Technol. 2024, 55, 1290–1308. [Google Scholar] [CrossRef]
- Sobocinski, M.; Dever, D.; Wiedbusch, M.; Mubarak, F.; Azevedo, R.; Järvelä, S. Capturing self-regulated learning processes in virtual reality: Causal sequencing of multimodal data. Br. J. Educ. Technol. 2024, 55, 1486–1506. [Google Scholar] [CrossRef]
- Villalobos, E.; Pérez-Sanagustín, M.; Azevedo, R.; Sanza, C.; Broisin, J. Exploring Manifestations of Learners’ Self-Regulated Tactics and Strategies Across Blended Learning Courses. IEEE Trans. Learn. Technol. 2024, 17, 1544–1557. [Google Scholar] [CrossRef]
- van der Graaf, J.; Taub, M.; Fan, Y. Introduction to special issue on facilitating self-regulated learning with scaffolds: Recent advances and future directions. Metacognition Learn. 2023, 18, 623–629. [Google Scholar] [CrossRef]
- Veer, V.; Phelps, C.; Moro, C. Incorporating Mixed Reality for Knowledge Retention in Physiology, Anatomy, Pathology, and Pharmacology Interdisciplinary Education: A Randomized Controlled Trial. Med. Sci. Educ 2022, 32, 1579–1586. [Google Scholar] [CrossRef]
- Riveros, L.F.R.; Zamora, V.R.J.; Sanabria, J.E.S.; Tristancho, V.H.B. Development of a Clinical Simulator for Taking Arterial Gas Samples Based on Mixed Reality. In Proceedings of the 2022 Congreso de Tecnología, Aprendizaje y Enseñanza de la Electrónica XV Technologies Applied to Electronics Teaching Conference, Teruel, Spain, 29 June–1 July 2022; pp. 1–6. [Google Scholar] [CrossRef]
- Slussareff, M.; Braad, E.; Wilkinson, P.; Strååt, B. Games for Learning. In Entertainment Computing and Serious Games; Dörner, R., Göbel, S., Kickmeier-Rust, M., Masuch, M., Zweig, K., Eds.; Lecture Notes in Computer Science; 2016; pp. 189–211. Available online: https://research.hanze.nl/en/publications/games-for-learning (accessed on 3 November 2024).
- Kapp, K.M.; Blair, L.; Mesch, R. The Gamification of Learning and Instruction Fieldbook—Ideas into Practice; EUA, Wiley: Hoboken, NJ, USA, 2014. [Google Scholar]
- Kartimi, E.C.; Riyanto, O.R. The impact of interactive H5P video learning on the understanding of stereoisomers based on learning management system. AIP Conf. Proc. 2024, 3116, 070011. [Google Scholar] [CrossRef]
- Amali, L.N.; Katili, M.R.; Sugeha, A.P. Development of virtual tour reality using 360-degree panoramic images and Leaflet JavaScript. Indones. J. Electr. Eng. Comput. Sci. 2024, 35. [Google Scholar] [CrossRef]
- Mutawa, A.M.; Al Muttawa, J.A.K.; Sruthi, S. The Effectiveness of Using H5P for Undergraduate Students in the Asynchronous Distance Learning Environment. Appl. Sci. 2023, 13, 4983. [Google Scholar] [CrossRef]
- Chen, L.; Manwaring, P.; Zakaria, G.; Wilkie, S.; Loton, D. Implementing H5P Online Interactive Activities at Scale. In Proceedings of the 38th International Conference on Innovation, Practice and Research in the Use of Educational Technologies in Tertiary Education (ASCILITE ‘21), Armidale, Australia, 29 November–1 December 2021; pp. 81–92. [Google Scholar]
- Llerena-Izquierdo, J.; Zamora-Galindo, J. Using H5P Services to Enhance the Student Evaluation Process. In Programming Courses at the Universidad Politécnica Salesiana (Guayaquil, Ecuador) BT-Artificial Intelligence, Computer and Software Engineering Advances; Botto-Tobar Cruz, H.M., Díaz Cadena, A., Eds.; Springer International Publishing: Cham, Switzerland, 2021; pp. 216–227. [Google Scholar]
- Sinnayah, P.; Salcedo, A.; Rekhari, S. Reimagining Physiology Education with Interactive Content Developed in H5P. Adv. Physiol. Educ. 2021, 45, 71–76. [Google Scholar] [CrossRef]
- Rahmi, U.; Fajri, B.R.; Azrul, A. Effectiveness of Interactive Content with H5P for Moodle-Learning Management System in Blended Learning. J. Learn. Dev. 2024, 11, 66–81. [Google Scholar] [CrossRef]
- Bacon, K. L Investigating student experiences of botanical field work using a semi-immersive virtual botanical fieldtrip. J. Biol. Educ. 2023, 58, 1551–1590. [Google Scholar] [CrossRef]
- Kannusamy, R. Digital Tools for Interactive E-Content Development. In Redefining Virtual Teaching Learning Pedagogy; Bansal, R., Singh, R., Singh, A., Chaudhary, K., Rasul, T., Eds.; Scrivener Publishing LLC: Beverly, MA, USA, 2023; pp. 203–230. [Google Scholar] [CrossRef]
- Muangbangyung, S.; Srisawasdi, N. Design and Development of Interactive Moodle-Based E-Learning Platform for Competency Training. Eng. Proc. 2023, 38, 11. [Google Scholar] [CrossRef]
- Rahadiani, P.; Kekalih, A.; Soemantri, D.; Hakim, R.W.; Prasetyo, M.Y.; Krisnamurti, D.G.B. Development and Evaluation of An Interactive 360 Virtual Tour for Exhibition of Research and Education Facilities Using Limited Resources: A Study Case. In Proceedings of the IMERI. 3rd International Conference on Intelligent Cybernetics Technology and Applications, ICICyTA 2023, Hybrid, Bali, Indonesia, 13–15 December 2023. [Google Scholar]
- Kosmaca, J.; Siiman, L.A. Collaboration and feeling of flow with an online interactive H5P video experiment on viscosity. Phys. Educ. 2023, 58, 015010. [Google Scholar] [CrossRef]
- Clarkin, O.M.; Morrissey, A.; Obeidi, M.A.; Ryan, A. Assessment of Different Platforms For Online Virtual Lab Demonstrations. Eur. Soc. Eng. Educ. SEFI 2023. [Google Scholar] [CrossRef]
- Rossetti-López, S.-R.; Coronado-García, M.-A.; Rojas-Rodríguez, I.-S. Students’ perception of the use of interactive activities with H5P. Rev. Iberoam. Educ. Super. 2023, 14, 59–76. [Google Scholar] [CrossRef]
- Liao, X.; Cao, P. Digital media entertainment technology based on artificial intelligence robot in art teaching simulation. Entertain. Comput. 2025, 52, 100792. [Google Scholar] [CrossRef]
- Fox, S.; Rey, V.F. A Cognitive Load Theory (CLT) Analysis of Machine Learning Explainability, Transparency, Interpretability, and Shared Interpretability. Mach. Learn. Knowl. Extr. 2024, 6, 1494–1509. [Google Scholar] [CrossRef]
- Ma, X. Research on virtual entertainment robots based on machine learning algorithms providing psychological health services for college students. Entertain. Comput. 2025, 52, 100819. [Google Scholar] [CrossRef]
- Hooshyar, D.; Azevedo, R.; Yang, Y. Augmenting Deep Neural Networks with Symbolic Educational Knowledge: Towards Trustworthy and Interpretable AI for Education. Mach. Learn. Knowl. Extr. 2024, 6, 593–618. [Google Scholar] [CrossRef]
- Gil-García, I.C.; Fernández-Guillamón, A. SMART: Selection Model for Assessment Resources and Techniques. Educ. Sci. 2024, 14, 23. [Google Scholar] [CrossRef]
- Minissi, M.E.; Altozano, A.; Marín-Morales, J.; Giglioli, I.A.C.; Mantovani, F.; Alcañiz, M. Biosignal comparison for autism assessment using machine learning models and virtual reality. Comput. Biol. Med. 2024, 171, 108194. [Google Scholar] [CrossRef] [PubMed]
- Castilla, D.; Catalá, O.D.T.; Pons, P.; Signol, F.; Rey, B.; Suso-Ribera, C.; Perez-Cortes, J.-C. Improving the understanding of web user behaviors through machine learning analysis of eye-tracking data. User Model. User-Adapted Interact. 2024, 34, 293–322. [Google Scholar] [CrossRef]
- Chango, W.; Lara, J.A.; Cerezo, R.; Romero, C. A review on data fusion in multimodal learning analytics and educational data mining. Wiley Interdiscip. Rev. Data Min. Knowl. Discov. 2022, 12, e1458. [Google Scholar] [CrossRef]
- Vaswani, A.; Shazeer, N.; Parmar, N.; Uszkoreit, J.; Jones, L.; Gomez, A.N.; Kaiser, L.; Polosukhin, I. Attention Is All You Need. arXiv 2017, arXiv:1706.03762. [Google Scholar] [CrossRef]
- Toy, J.; MacAdam, J.; Tabor, P. Metacognition is all you need? Using Introspection in Generative Agents to Improve Goal-directed Behaviour. arXiv 2024, arXiv:2401.10910. [Google Scholar] [CrossRef]
- Marticorena, R.; López-Nozal, C.; Ji, Y.P.; Pardo-Aguilar, C.; Arnaiz-González, Á. UBUMonitor: An Open-Source Desktop Application for Visual E-Learning Analysis with Moodle. Electronics 2022, 11, 954. [Google Scholar] [CrossRef]
- Marticorena, R.; López-Nozal, C.; Serrano-Mamolar, A.; Olivares-Gil, A. UBUMonitor: Desktop application for visual e-learning student clustering with Moodle. SoftwareX 2024, 26, 101727. [Google Scholar] [CrossRef]
- Sáiz-Manzanares, M.C.; Ramos Pérez, I.; Arnaiz-Rodríguez, Á.; Rodríguez-Arribas, S.; Almeida, L.; Martin, C.F. Analysis of the learning process through eye tracking technology and feature selection techniques. Appl. Sci. 2021, 11, 6157. [Google Scholar] [CrossRef]
- Frank, E.; Hall, M.A.; Witten, I.H. The WEKA Workbench. Online Appendix for “Data Mining: Practical Machine Learning Tools and Techniques”, 4th ed.; Kaufmann, M., Ed.; 2016; Available online: https://www.goodreads.com/book/show/36012530-the-weka-workbench-online-appendix-for-data-mining (accessed on 3 November 2024).
- Demšar, J.; Curk, T.; Erjavec, A.; Gorup, Č.; Hočevar, T.; Milutinovič, M.; Možina, M.; Polajnar, M.; Toplak, M.; Starič, A.; et al. Orange: Data Mining Toolbox in Python. J. Mach. Learn. Res. 2013, 14, 2349–2353. Available online: http://jmlr.org/papers/v14/demsar13a.html (accessed on 7 September 2024).
- IBM Corp. SPSS Statistical Package for the Social Sciences (SPSS); Version 28; IBM: Madrid, Spain, 2024. [Google Scholar]
- ATLAS. ti Corp. Software Package Qualitative Data Analysis, Version 24; ATLAS.ti Corp: Berlin, Germany, 2024. [Google Scholar]
- Bandalos, D.L.; Finney, S.J. Item parceling issues in structural equation modeling. In New Development and Techniques in Structural Equation Modeling; Marcoulides, G.A., Schumacker, R.E., Eds.; Lawrence Erlbaum Associates: Mahwah, NJ, USA, 2001; pp. 269–296. [Google Scholar]









| Group | Serious Game Activity | Serious Game Type | Cognitive Strategies and Metacognitive |
|---|---|---|---|
| Group 1 Group 2 Group 3 | Crossword (see Figure S1) | simple | Relationship between the question and the possible answer. This involves cognitive strategies of memory and conceptual association. |
| Group 1 Group 2 Group 3 | Memory game (see Figure S2) | simple | Image association search. This involves cognitive strategies of memory and conceptual association. |
| Group 1 Group 2 Group 3 | True–false question (see Figure S3) | simple | Discriminating whether a sentence is true or false. This involve cognitive strategies of memory and conceptual association. |
| Group 1 Group 2 Group 3 | Alphabet soup (see Figure S4) | simple | Finding the right word for a question. This involves cognitive strategies of memory and conceptual association. |
| Group 1 and Group 2 | Branching scenario (see Figures S5 and S6) | complex (includes an interactive video with comprehension questions and choices of response routes) | It involves the use of metacognitive strategies for orientation, planning, evaluation, and information processing. |
| k-Means++ | Fuzzy-k-Means | DBSCAN | Multi-k-Means++ | |
|---|---|---|---|---|
| k-Means++ | 1 | −0.1 | 0 | 1 |
| Fuzzy-k-Means | −0.1 | 1 | 0 | −0.1 |
| DBSCAN | 0 | 0 | 1 | 0 |
| Multi-k-Means++ | 1 | 0 | 0 | 1 |
| k-Means++ | Fuzzy-k-Means | DBSCAN | Multi-k-Means++ | |
|---|---|---|---|---|
| k-Means++ | 1 | 1 | 1 | 1 |
| Fuzzy-k-Means | 1 | 1 | 1 | 1 |
| DBSCAN | 1 | 1 | 1 | 1 |
| Multi-k-Means++ | 1 | 1 | 1 | 1 |
| k-Means++ | Fuzzy-k-Means | DBSCAN | Multi-k-Means++ | |
|---|---|---|---|---|
| k-Means++ | 1 | 0.5 | 0 | 1 |
| Fuzzy-k-Means | 0.5 | 1 | 0 | 0.5 |
| DBSCAN | 0 | 0 | 1 | 0 |
| Multi-k-Means++ | 1 | 0 | 0 | 1 |
| k-Means++ | Fuzzy-k-Means | DBSCAN | Multi-k-Means++ | |
|---|---|---|---|---|
| k-Means++ | 1 | 0.5 | 0 | 1 |
| Fuzzy-k-Means | 0.5 | 1 | 0 | 0.5 |
| DBSCAN | 0 | 0 | 1 | 0 |
| Multi-k-Means++ | 1 | 0 | 0 | 1 |
| k-Means++ | Fuzzy-k-Means | DBSCAN | Multi-k-Means++ | |
|---|---|---|---|---|
| k-Means++ | 1 | 0.92 | −0.02 | 0.01 |
| Fuzzy-k-Means | 0.92 | 1 | −0.01 | 0.02 |
| DBSCAN | −0.02 | −0.01 | 1 | 0.73 |
| Multi-k-Means++ | 0.01 | 0.02 | 0.73 | 1 |
| Descriptive Statistics | Mean | SD | Asymmetry | Kurtosis | ||
|---|---|---|---|---|---|---|
| E | SE | E | SE | |||
| 1. The branching scenario serious game activities made it easier for me to understand the theoretical concepts. | 4.3 | 0.7 | −0.4 | 0.5 | −0.7 | 0.9 |
| 2. The branching scenario serious game activities made it easier for me to understand the practical concepts. | 4.0 | 0.8 | −0.7 | 0.5 | 1.02 | 0.9 |
| 3. The simple serious game activities (word search, crosswords, comprehension questions, etc.) made it easier for me to understand the theoretical concepts. | 3.6 | 1.2 | −1.1 | 0.5 | 0.8 | 0.9 |
| 4. The simple serious game activities (word search, crosswords, comprehension questions, etc.) made it easier for me to understand the practical concepts. | 3.3 | 1.3 | −0.6 | 0.5 | -0.4 | 0.9 |
| Descriptive Statistics | Mean | SD | Asymmetry | Kurtosis | ||
|---|---|---|---|---|---|---|
| E | SE | E | SE | |||
| 1. The serious game activities have made it easier for me to understand the theoretical concepts. | 4.2 | 0.8 | −0.6 | 0.2 | −0.3 | 0.4 |
| Studies Referenced in the Background Section in the Introduction | Results of the Current Study |
|---|---|
| The use of simulation-based learning practices in virtual laboratories has been shown to be an important support for teaching in health sciences degrees [2] | This study supports the findings from [2]. |
| Virtual simulation scenarios contribute to increased deductive reasoning, cognitive and metacognitive knowledge, self-efficacy, and student engagement [6]. | This study found that participating in serious game activities in virtual learning scenarios (UBUVirtual platform) explained 34.3% of the students’ results in the multiple-choice knowledge test, 11.2% of the results in the project performance assessment, and 25.6% of the results in the project presentation assessment. |
| Although the design of these simulation spaces is initially costly, it later significantly reduces the teacher’s work time without reducing the quality of teaching [4]. | This aspect was tested with RQ4, the long-term monitoring of students’ learning behaviours with serious game activities confirmed students’ engagement with them. |
| In summary, H5P is a versatile and powerful tool that can help to reinforce effective learning in b-Learning or e-Learning environments. Specifically, students can increase their critical thinking skills, problem solving, and understanding of content [22]. | The versatility of the H5P environment on the Moodle platform was confirmed by the results related to RQ2, RQ3, and RQ4. |
| In recent years, interactive activities based on H5P have been incorporated into e-learning environments, and the research results indicate that they are more effective than other types of activities in regard to the learning outcomes and increasing student motivation [21,22,23,24]. | The study was able to confirm that the type of serious game used predicted 34.3% of the students’ results in the results in the multiple-choice knowledge test, 11.2% of the results in the project performance assessment, and 25.6% of the results in the project presentation assessment. |
| The appropriateness of H5P interactive activities allows the learner to develop their learning process at their own pace which induces a greater commitment to more autonomous and self-directed learning [25]. Specifically, within the possible resources that can be developed on the H5P platform, the use of interactive videos seems to be very useful as it increases understanding of content and increases student engagement [20,26]. Also, the use of 360° videos plays an important role in creating realistic virtual tour experiences [10,27]. Similarly, the use of H5P resources such as branching scenarios involving interactive 360° videos and comprehension questions [28] seems to increase students’ hypothetical deductive reasoning and scientific explanation skills [29]. | Considering the results related to RQ4, the students who participated in them rated the usefulness of the virtual scenarios very highly for acquiring both theoretical and practical concepts. The students thought that the simple serious games were also useful, although their scores were lower than for the complex games. There were differences in the perceived usefulness in acquiring theoretical and practical concepts between the different groups of students. The students who were offered both types tended to prefer the complex games, particularly the branching scenarios with interactive videos and comprehension questions. The students who were only offered simple serious games preferred the crosswords and true/false questions. |
Disclaimer/Publisher’s Note: The statements, opinions and data contained in all publications are solely those of the individual author(s) and contributor(s) and not of MDPI and/or the editor(s). MDPI and/or the editor(s) disclaim responsibility for any injury to people or property resulting from any ideas, methods, instructions or products referred to in the content. |
© 2024 by the authors. Licensee MDPI, Basel, Switzerland. This article is an open access article distributed under the terms and conditions of the Creative Commons Attribution (CC BY) license (https://creativecommons.org/licenses/by/4.0/).
Share and Cite
Sáiz-Manzanares, M.C.; Marticorena-Sánchez, R.; Escolar-Llamazares, M.C.; González-Díez, I.; Velasco-Saiz, R. Using Serious Game Techniques with Health Sciences and Biomedical Engineering Students: An Analysis Using Machine Learning Techniques. Information 2024, 15, 804. https://doi.org/10.3390/info15120804
Sáiz-Manzanares MC, Marticorena-Sánchez R, Escolar-Llamazares MC, González-Díez I, Velasco-Saiz R. Using Serious Game Techniques with Health Sciences and Biomedical Engineering Students: An Analysis Using Machine Learning Techniques. Information. 2024; 15(12):804. https://doi.org/10.3390/info15120804
Chicago/Turabian StyleSáiz-Manzanares, María Consuelo, Raúl Marticorena-Sánchez, María Camino Escolar-Llamazares, Irene González-Díez, and Rut Velasco-Saiz. 2024. "Using Serious Game Techniques with Health Sciences and Biomedical Engineering Students: An Analysis Using Machine Learning Techniques" Information 15, no. 12: 804. https://doi.org/10.3390/info15120804
APA StyleSáiz-Manzanares, M. C., Marticorena-Sánchez, R., Escolar-Llamazares, M. C., González-Díez, I., & Velasco-Saiz, R. (2024). Using Serious Game Techniques with Health Sciences and Biomedical Engineering Students: An Analysis Using Machine Learning Techniques. Information, 15(12), 804. https://doi.org/10.3390/info15120804

