Post-Natural Disasters Emergency Response Scheme Selection: An Integrated Application of Probabilistic T-Spherical Hesitant Fuzzy Set, Penalty-Incentive Dynamic Attribute Weights, and Non-Compensation Approach
Abstract
1. Introduction
- Pt-SHFS serves as a fuzzy language enabling DMs to articulate attribute preferences in uncertain contexts effectively. It is integrated with the BWM to ascertain subjective weights, thereby enhancing the flexibility and precision of fuzzy information.
- Employing the structured CRITIC method involves utilizing subjective weights to depict the variability within the evaluation matrix, thereby modifying the decision matrix. This method remains experts’ preference and yields attribute weights with higher stability and reliability.
- Introducing the penalty-incentive mechanism addresses the issue of fixed weights in the traditional evaluation system. It can dynamically adjust each index’s weights, thereby endowing the decision-making system and its outcomes with enhanced flexibility and practicality.
- The ELECTRE-score method assigns a score range and representative score to each scheme. This method avoids compensation and enhances robustness and superiority.
2. Preliminaries
2.1. Probabilistic T-Spherical Hesitant Fuzzy Set (Pt-SHFS)
2.2. Penalty-Incentive Mechanism
2.3. The ELECTRE-Score Method
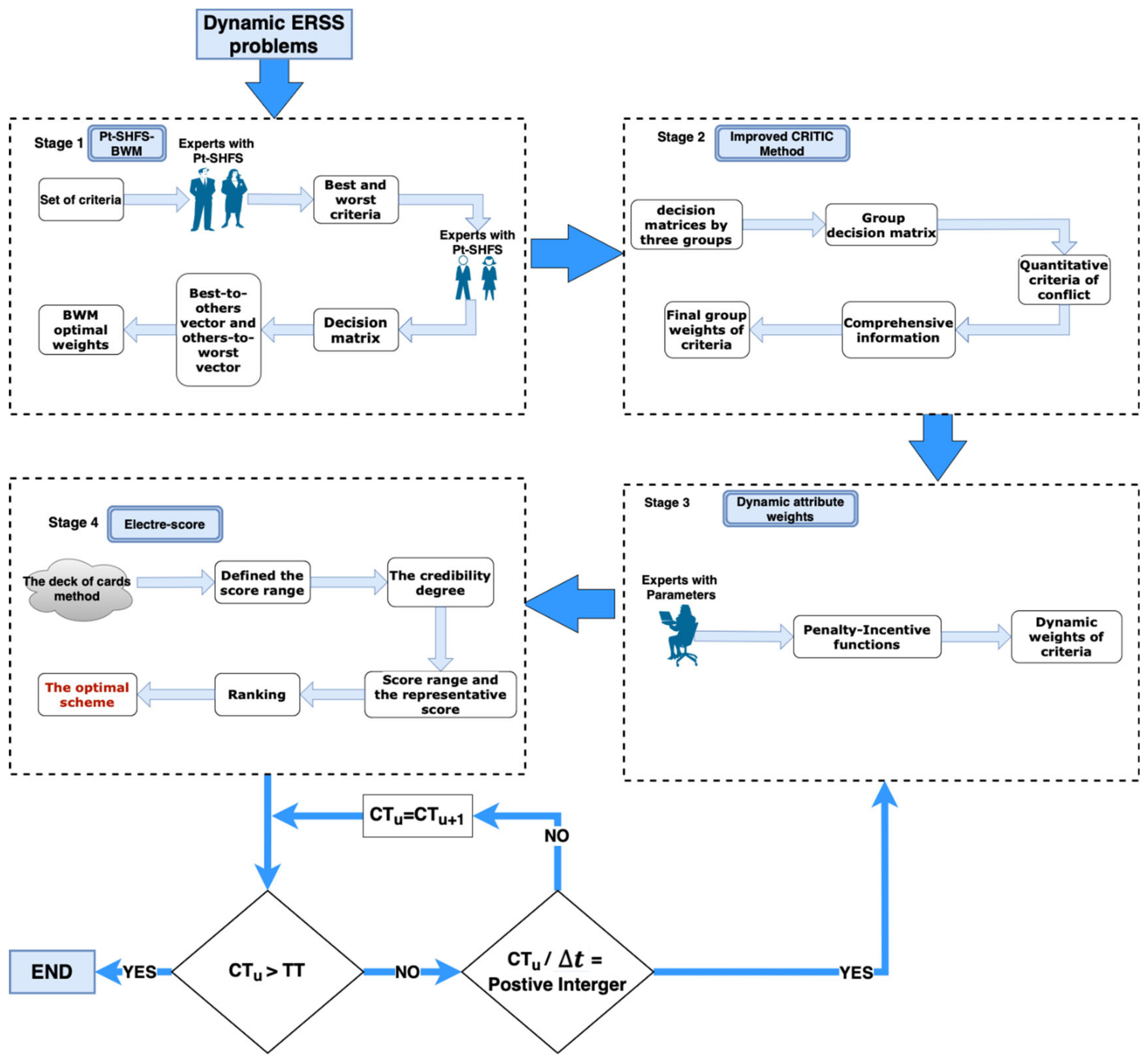
3. The Proposed Dynamic ERSS Approach
- Stage 1: Obtain the subjective weights of criteria by Pt-SHFS-BWM.
- Stage 2: Calculate the final group criteria weights by combining the subjective weights and the objective weights based on the CRITIC method.
- Step 2.1: Obtain the group decision matrix .
- Step 2.2: Calculate the quantitative criteria of conflict between criteria.
- Step 2.3: Compute the comprehensive information .
- Step 2.4: Calculate the final group weights of criteria .
- Stage 3: Calculate the dynamic criteria weights with penalty-incentive mechanism.
- Step 3.1: Determine the penalty-incentive function.
- Step 3.2: Calculate the dynamic criteria weights .
- Stage 4: Select the optimal dynamic emergency response scheme by the ELECTRE-score method.
- Step 4.1: Define the score range by the deck of cards method.
- Step 4.2: Compute the credibility degrees and of emergency response schemes and limiting profiles.
- Step 4.3: Determine the score range and the representative score of each emergency response scheme.
- Step 4.4: Determine the optimal scheme .
- Step 4.5: Cyclic decisions are made to determine the set of dynamic optimal schemes.
4. Illustrative Example
4.1. Case Description
4.2. Illustration of the Proposed Dynamic ERSS Approach
- Stage 1: Obtain the subjective weights of criteria by Pt-SHFS-BWM.
- Stage 2: Calculate the final group criteria weights by combining the subjective weights and the objective weights based on the CRITIC method.
- Step 2.1: Obtain the group decision matrix .
- Step 2.2: Calculate the quantitative criteria of conflict between criteria.
- Step 2.3: Compute the comprehensive information .
- Step 2.4: Calculate the final group weights of criteria .
- Stage 3: Calculate the dynamic criteria weights with the penalty-incentive mechanism.
- Step 3.1: Determine the penalty-incentive function.
- Step 3.2: Calculate the dynamic criteria weights.
- Stage 4: Select the optimal dynamic emergency response scheme by the ELECTRE-score method.
- Step 4.1: Define the score range by the deck of cards method.
- Step 4.2: Compute the credibility degrees and of emergency response schemes and limiting profiles.
- Step 4.3: Determine the score range and the representative score of each emergency response scheme.
- Step 4.4: Determine the rank of the schemes.
- Step 4.5: Cyclic decisions are made to determine the set of dynamic optimal alternatives.
4.3. Sensitivity Analysis
4.4. Comparative Analysis
4.5. Continuous Analysis
5. Conclusions
5.1. Managerial Implications
- For dynamic ERSS problems under fuzzy scenarios, accurate descriptions of uncertain information and the source of information are crucial, promoting DMs to make decisions more accurately.
- Accurately reflecting the psychological preferences of DMs is the key to decision-making, which helps improve efficiency so emergency measures can be put into action more quickly.
- DMs need to select the decision-making model carefully. Only an appropriate method can obtain results that align with the realistic decision-making situation and show the degree of disagreement between different programs. Without this function, DMs may obtain non-optimal results, which will impact the actual rescue work.
5.2. Research Summary
5.3. Future Applications and Research Prospects
- Expanding the proposed approach by introducing a more efficient fuzzy language.
- Pay attention to selecting subjective and objective weights and explore other integration methods.
- To evaluate the method’s effectiveness, it is suggested that it be applied to different dynamic decision-making domains. Specifically, empirical investigations could be carried out on disaster occurrences in other regions across the globe and on the dynamic ERSS problems in response to assorted disaster categories, namely floods, wildfires, mudslides, and the like.
- When constructing the evaluation attribute framework within the context of practical dynamic ERSS issues, considerations pertaining to cultural and political factors, among others, are warranted. Given that such factors possess substantial significance concerning post-disaster rescue operations, their inclusion may enhance the comprehensiveness and pertinence of the evaluation attribute system.
- Integrating real-time data streams into dynamic decision-making will be one of the key focuses of future research. This integration is anticipated to yield decision-making outcomes with a finer granularity.
Author Contributions
Funding
Institutional Review Board Statement
Informed Consent Statement
Data Availability Statement
Conflicts of Interest
Abbreviations
| ERSS | Emergency response scheme selection |
| Pt-SHFS | Probabilistic T-spherical hesitant fuzzy set |
| BWM | Best–worst method |
| CRITIC | Criteria importance though intercriteria correlation |
| MCDM | Multi-criteria decision-making |
| ELECTLE | Elimination and choice translating reality |
| DM | Decision-maker |
| FS | Fuzzy set |
| HFS | Hesitant fuzzy set |
| IFS | Intuitionistic fuzzy set |
| PyFs | Pythagorean fuzzy set |
| IVPyFs | Interval-valued Pythagorean fuzzy set |
| IVPHFS | Interval-valued probabilistic hesitant fuzzy sets |
| PHS | Picture fuzzy set |
| t-SHS | T-spherical fuzzy set |
| Pt-SHFWA | Probabilistic T-spherical hesitant fuzzy weighted averaging |
| OCHA | Coordination of Humanitarian Affairs |
| MADM | Multi-attribute decision-making |
| TODIM | Tomada de decisao interativa multicriterio |
| VIKOR | VlseKriterijumska Optimizacija I Kompromisno Resenje |
References
- Luca, D.; Zilio, M.; Domenico, G.; Ramon, C.; Stefan, W. Harnessing the potential of digital twins in seismology. Nat. Rev. Earth Environ. 2023, 4, 510–512. [Google Scholar] [CrossRef]
- Wu, X.; Liao, H. A multi-stage multi-criterion group decision-making method for emergency management based on alternative chain and trust radius of experts. Int. J. Disaster Risk Reduct. 2024, 101, 104253. [Google Scholar] [CrossRef]
- Zhang, C.; Huang, M.; Gu, J.; Ye, Y.; Zeng, S. A large-group dynamic decision-making method for assessing storm surge emergency plans under hybrid information. Expert Syst. Appl. 2023, 227, 120263. [Google Scholar] [CrossRef]
- Zhang, M.; Kong, Z. A tripartite evolutionary game model of emergency supplies joint reserve among the government, enterprise and society. Comput. Ind. Eng. 2022, 169, 108132. [Google Scholar] [CrossRef]
- Mavroulis, S.; Ilgac, M.; Tunçağ, M.; Lekkas, E.; Püskülcü, S.; Kourou, A.; Sextos, A.; Mavrouli, M.; Can, G.; Thoma, T.; et al. Emergency response, intervention, and societal recovery in Greece and Turkey after the 30th October 2020, MW = 7.0, Samos (Aegean Sea) earthquake. Bull. Earthq. Eng. 2022, 20, 7933–7955. [Google Scholar] [CrossRef]
- Liu, S.; He, X.; Chan, F.T.S.; Wang, Z. An extended multi-criteria group decision-making method with psychological factors and bidirectional influence relation for emergency medical supplier selection. Expert Syst. Appl. 2022, 202, 117414. [Google Scholar] [CrossRef]
- Zhou, Q.; Ye, C.; Geng, X. A hybrid probabilistic linguistic term set decision-making evaluation method and its application in the site selection of offshore wind power station. Ocean Eng. 2022, 266, 112959. [Google Scholar] [CrossRef]
- Zadeh, L.A. Fuzzy sets. Inf. Control 1965, 8, 338–353. [Google Scholar] [CrossRef]
- Torra, V. Hesitant Fuzzy Sets. Int. J. Intell. Syst. 2010, 25, 529–539. [Google Scholar] [CrossRef]
- Zhou, L.; Wu, W.-Z.; Zhang, W.-X. On characterization of intuitionistic fuzzy rough sets based on intuitionistic fuzzy implicators. Inf. Sci. 2009, 179, 883–898. [Google Scholar] [CrossRef]
- Jiang, Y.; Tang, Y.; Chen, Q.; Liu, H.; Tang, J. Interval-valued intuitionistic fuzzy soft sets and their properties. Comput. Math. Appl. 2010, 60, 906–918. [Google Scholar] [CrossRef]
- Yager, R.R.; Abbasov, A.M. Pythagorean Membership Grades, Complex Numbers, and Decision Making. Int. J. Intell. Syst. 2013, 28, 436–452. [Google Scholar] [CrossRef]
- Teng, F.; Liu, Z.; Liu, P. Some power Maclaurin symmetric mean aggregation operators based on Pythagorean fuzzy linguistic numbers and their application to group decision making. Int. J. Intell. Syst. 2018, 33, 1949–1985. [Google Scholar] [CrossRef]
- Zhang, M.; Zheng, T.; Zheng, W.; Zhou, L. Interval-Valued Pythagorean Hesitant Fuzzy Set and Its Application to Multi attribute Group Decision-Making. Complexity 2020, 2020, 1724943. [Google Scholar] [CrossRef]
- Ahmed, D.; Dai, B. Picture Fuzzy Rough Set and Rough Picture Fuzzy Set on Two Different Universes and Their Applications. J. Math. 2020, 2020, 8823580. [Google Scholar] [CrossRef]
- Zhu, S.; Liu, Z. Distance measures of picture fuzzy sets and interval-valued picture fuzzy sets with their applications. AIMS Math. 2023, 8, 29817–29848. [Google Scholar] [CrossRef]
- Jang, M.W.; Park, J.H.; Son, M.J. Probabilistic picture hesitant fuzzy sets and their application to multi-criteria decision-making. AIMS Math. 2023, 8, 8522–8559. [Google Scholar] [CrossRef]
- Zhu, S.; Liu, Z.; Ur Rahman, A. Novel Distance Measures of Picture Fuzzy Sets and Their Applications. Arab. J. Sci. Eng. 2024, 49, 12975–12988. [Google Scholar] [CrossRef]
- Mahmood, T.; Ullah, K.; Khan, Q.; Jan, N. An approach toward decision-making and medical diagnosis problems using the concept of spherical fuzzy sets. Neural Comput. Appl. 2019, 31, 7041–7053. [Google Scholar] [CrossRef]
- Gurmani, S.H.; Chen, H.; Bai, Y. An extended MABAC method for multiple-attribute group decision making under probabilistic T-spherical hesitant fuzzy environment. Kybernetes 2023, 52, 4041–4060. [Google Scholar] [CrossRef]
- Yang, Y.-D.; Ding, X.-F. Emergency response scheme selection with T-spherical hesitant probabilistic fuzzy TODIM-TPZSG approach. Eng. Appl. Artif. Intell. 2023, 123, 106190. [Google Scholar] [CrossRef]
- Yue, Z.; Li, B.; Llu, H. T-Spherical Probability Hesitation Fuzzy Set and lts Application inGreen Entrepreneurship Project Performance Evaluation. J. Syst. Manag. 2023, 32, 889–900. [Google Scholar]
- Wu, L.; Zhao, G. Structural CRITIC-based Weighting Method for Academic Journals Evaluation Index and Comparison. Stat. Decis. 2024, 40, 56–62. [Google Scholar] [CrossRef]
- Li, G.; Li, J.-P.; Sun, X.-L.; Wu, D.S. Research on a Combined Method of Subjective Objective Weighting Based on the Ordered Information and Intensity Information. Chin. J. Manag. Sci. 2017, 25, 179–187. [Google Scholar] [CrossRef]
- Mao, M.; Zou, R.; Mao, F.; Guo, T. Research on subjective and objective combination empowerment based on ranking learning. Stat. Decis. 2024, 40, 67–72. [Google Scholar] [CrossRef]
- Li, D.; Xu, D.; Qiu, M.; Yang, S. Forecasting the public financial budget expenditure in Dongguan with an optimal weighted combination Markov model. AIMS Math. 2023, 8, 15600–15617. [Google Scholar] [CrossRef]
- Wang, G.; Wang, J.-S.; Wang, H.-Y.; Liu, J.-X. Component-wise design method of fuzzy C-means clustering validity function based on CRITIC combination weighting. J. Supercomput. 2023, 79, 14571–14601. [Google Scholar] [CrossRef]
- Liang, H.; Jiang, X.; Yang, Y.; Zhou, S.; Wang, Y.; Yang, L. A risk assessment method of the energy supply chain based on combination weights and Technique for Order Preference by Similarity to an Ideal Solution. Energy Rep. 2023, 9, 1647–1656. [Google Scholar] [CrossRef]
- An, N.; Li, J.; Liu, M. Fusion and Evaluation of Dimensions of Breast Cancer Quality of Care by Weighted Combination of Coefficient of Variation. Chin. J. Health Stat. 2023, 40, 646–650. [Google Scholar] [CrossRef]
- Wang, C.; Wu, J.; Wang, X.; He, X. Application of the hidden Markov model in a dynamic risk assessment of rainstorms in Dalian, China. Stoch. Environ. Res. Risk Assess. 2018, 32, 2045–2056. [Google Scholar] [CrossRef]
- Xu, X.; Ma, Z.; Chen, X. Dynamic Evolution Research on Emergency Decision Quality of Large Group Based on the Public Preferences Big Data. Chin. J. Manag. Sci. 2022, 30, 140–149. [Google Scholar] [CrossRef]
- Fei, L.; Feng, Y. A dynamic framework of multi-attribute decision making under Pythagorean fuzzy environment by using Dempster–Shafer theory. Eng. Appl. Artif. Intell. 2021, 101, 104213. [Google Scholar] [CrossRef]
- Xue, W.; Xu, Z.; Mi, X.; Ren, Z. Dynamic reference point method with probabilistic linguistic information based on the regret theory for public health emergency decision-making. Econ. Res.-Ekon. Istraž. 2021, 34, 3355–3381. [Google Scholar] [CrossRef]
- Shan, S.; Liu, X.; Wei, Y.; Xu, L.; Zhang, B.; Yu, L. A new emergency management dynamic value assessment model based on social media data: A multiphase decision-making perspective. Enterp. Inf. Syst. 2020, 14, 680–709. [Google Scholar] [CrossRef]
- Liang, W.; Goh, M.; Wang, Y.-M. Multi-attribute group decision making method based on prospect theory under hesitant probabilistic fuzzy environment. Comput. Ind. Eng. 2020, 149, 106804. [Google Scholar] [CrossRef]
- Wang, X.; Liang, X.; Li, X.; Luo, P. An Integrated Multiattribute Group Decision-Making Approach for Risk Assessment in Aviation Emergency Rescue. Int. J. Aerosp. Eng. 2022, 2022, 9713921. [Google Scholar] [CrossRef]
- Wang, W.; Zhou, H.; Zhang, H. Transboundary water resource allocation under drought emergencies: A multistage bilevel programming model considering decision-makers’ risk perception. Appl. Soft Comput. 2023, 148, 110888. [Google Scholar] [CrossRef]
- Zhu, Y.; Xu, X.; Pan, B. A method for the dynamic collaboration of the public and experts in large-scale group emergency decision-making: Using social media data to evaluate the decision-making quality. Comput. Ind. Eng. 2023, 176, 108943. [Google Scholar] [CrossRef]
- Liu, W.Q. The Ordinary Variable Weight Principle and Multiobjective Decision-Making. Syst. Eng.-Theory Pract. 2000, 20, 1–11. [Google Scholar]
- Yao, B.X.; Li, H.X. Axiomatic System of Local Variable Weight. Syst. Eng.-Theory Pract. 2000, 20, 107–110+113. [Google Scholar]
- Liu, D.-b. Research on Evaluation of Official Management Mechanism Based on Set Pair Theory. J. Wuhan Univ. Technol. 2009, 31, 176–179. [Google Scholar]
- Benayoun, R.; Roy, B.; Sussman, B. ELECTRE: Une Method pour Guider le Choix en Présence de Points de vue Multiple, Note de Travail 49, SEMA-METRA International, Direction Scientifique. 1966. [Google Scholar]
- Grolleau, J.; Tergny, J. Manuel de Reference du Programme ELECTRE II. Document de Travail. 24, SEMA-METRA International, Direction Scientifique. 1971. [Google Scholar]
- Roy, B.; Présent, M.; Silhol, D. A programming method for determining with Paris metro stations should be renovated. Eur. J. Oper. Res. 1986, 24, 318–334. [Google Scholar] [CrossRef]
- Almeida-Dias, J.; Figueira, J.; Roy, B. ELECTRE TRI-C: A multiple criteria sorting method based on characteristic reference actions. Eur. J. Oper. Res. 2010, 204, 565–580. [Google Scholar] [CrossRef]
- Bouyssou, D.; Marchant, T. On the relations between ELECTRE TRI-B and ELECTRE TRI-C and on a new variant of ELECTRE TRI-B. Eur. J. Oper. Res. 2015, 242, 201–211. [Google Scholar] [CrossRef]
- Fernández, E.; Figueira, J.R.; Navarro, J.; Roy, B. ELECTRE TRI-nB: A new multiple criteria ordinal classification method. Eur. J. Oper. Res. 2017, 263, 214–224. [Google Scholar] [CrossRef]
- Figueira, J.R.; Greco, S.; Roy, B. Electre-Score: A first outranking based method for scoring actions. Eur. J. Oper. Res. 2022, 297, 986–1005. [Google Scholar] [CrossRef]
- Yu, X.; Zhang, S.; Liao, X.; Qi, X. ELECTRE methods in prioritized MCDM environment. Inf. Sci. 2018, 424, 301–316. [Google Scholar] [CrossRef]
- Akram, M.; Sultan, M.; Alcantud, J.C.R. An integrated ELECTRE method for selection of rehabilitation center with m-polar fuzzy N -soft information. Artif. Intell. Med. 2023, 135, 102449. [Google Scholar] [CrossRef]
- Rezaei, J. Best-worst multi-criteria decision-making method. Omega 2015, 53, 49–57. [Google Scholar] [CrossRef]
- Diakoulaki, D.; Mavrotas, G.; Papayannakis, L. Determining objective weights in multiple criteria problems: The critic method. Comput. Oper. Res. 1995, 22, 763–770. [Google Scholar] [CrossRef]
- Yang, X.J.; Xu, Z.F.; Xu, J.K. Large-scale group Delphi method with heterogeneous decision information and dynamic weights. Expert Syst. Appl. 2023, 213, 118782. [Google Scholar] [CrossRef]
- Koohathongsumrit, N.; Luangpaiboon, P. Strategic Marketing Information System Planning: An Integrated BWM–ELECTRE Approach. Group Decis. Negot. 2024, 33, 267–289. [Google Scholar] [CrossRef]
- Ding, Q.; Goh, M.; Wang, Y.-M. Interval-valued hesitant fuzzy TODIM method for dynamic emergency responses. Soft Comput. 2021, 25, 8263–8279. [Google Scholar] [CrossRef] [PubMed]
- Meng, F.; Jiang, L. Interactive Dynamic Intuitionistic Fuzzy VIKOR Method Based on Prospect Theory and Its Application in Zero-Waste City Construction. Oper. Res. Manag. Sci. 2023, 32, 47–52. [Google Scholar]






| The Level of Hesitation Expression | Accuracy | Constraint | Flexibility | |
|---|---|---|---|---|
| IFS | Low | Low | High | Very Low |
| PyFs | Relatively Low | Relatively Low | Moderate | Moderate |
| IVPyFs | Relatively High | Relatively High | Relatively Low | Relatively High |
| PFS | Relatively Low | Relatively Low | Moderate | Moderate |
| IVPHFS | Relatively High | Relatively High | Moderate | Relatively High |
| t-SFS | Moderate | Moderate | Moderately Critical | Moderate |
| Pt-SHFS | High | High | Low | High |
| {<0.6|0.6,0.5|0.4> <0.5|0.7,0.4|0.3> <0.2|0.7,0.3|0.3>} | {<0.5|0.6,0.4|0.4> <0.4|1> <0.2|1>} | {<0.5|0.36,0.6|0.64> <0.65|0.4|0.75,0.6> <0.2|0.65,0.1|0.35>} | |
| {<0.3|1> <0.4|0.8,0.2|0.2> <0.1|1>} | {<0.4|0.7,0.3|0.3> <0.6|0.5,0.5|0.5> <0.2|1>} | {<0.3|0.42,0.4|0.58> <0.2|1> <0.2|0.35,0.3|0.65>} | |
| {<0.8|0.9,0.7|0.1> <0.6|0.7,0.4|0.3> <0.4|0.8,0.2|0.2>} | {<0.7|0.9,0.8|0.1> <0.6|0.8,0.3|0.2> <0.5|0.6,0.2|0.4>} | {<0.7|0.2,0.8|0.8> <0.6|0.5,0.4|0.5> <0.6|1>} | |
| {<0.7|0.7,0.5|0.3> <0.5|1> <0.3|0.8,0.4|0.2>} | {<0.6|0.5,0.4|0.5> <0.7|0.7,0.3|0.3> <0.3|1>} | {<0.7|0.36,0.8|0.64> <0.6|0.5,0.4|0.5> <0.2|0.6,0.3|0.4>} | |
| {<0.8|0.7,0.7|0.3> <0.8|0.3,0.4|0.7> <0.4|0.8,0.2|0.2>} | {<0.8|1> <0.7|0.8,0.5|0.2> <0.5|0.9,0.2|0.1>} | {<0.8|0.6,0.9|0.4> <0.6|0.5,0.4|0.5> <0.2|0.85,0.3|0.15>} | |
| {<0.7|0.6,0.6|0.4> <0.5|0.8,0.3|0.2> <0.4|0.7,0.3|0.3>} | {<0.5|0.4,0.4|0.6> <0.6|0.8,0.3|0.2> <0.2|0.8,0.3|0.2>} | {<0.8|1> <0.8|0.4,0.4|0.6> <0.2|0.65,0.3|0.35>} | |
| {<0.6|0.25,0.3|0.75> <0.4|0.5,0.3|0.5> <0.1|1>} | {<0.5|0.4,0.4|0.6> <0.6|0.8,0.3|0.2> <0.3|0.8,0.2|0.2>} | {<0.4|0.2,0.6|0.8> <0.5|0.3,0.4|0.7> <0.2|0.65,0.3|0.35>} | |
| {<0.8|1> <0.8|0.5,0.6|0.5> <0.4|1>} | {<0.8|1> <0.6|1> <0.3|1>} | {<0.8|0.6,0.7|0.4> <0.6,0.4|0.4|0.6> <0.2|0.65,0.3|0.35>} | |
| {<0.8|0.9,0.7|0.2> <0.8|0.8,0.3|0.2> <0.6|0.7,0.2|0.3>} | {<0.8|0.8,0.7|0.2> <0.6|1> <0.4|1>} | {<0.6|0.35,0.8|0.65> <0.55|0.4,0.65|0.6> <0.2|0.65,0.3|0.35>} | |
| {<0.3|0.2,0.2|0.8> <0.2|1> <0.1|1>} | {<0.2|0.9,0.3|0.1> <0.2|0.7,0.3|0.3> <0.1|1>} | {<0.5|0.6,0.6|0.4> <0.4|0.4,0.5|0.6> <0.5|0.65,0.3|0.35>} |
| 0.0000 | 0.7534 | 0.5720 | 0.9116 | 0.2222 | 1.2042 | 0.9179 | 0.3153 | 1.1860 | 0.8393 | |
| 0.7534 | 0.0000 | 0.2265 | 0.5068 | 0.2872 | 0.2389 | 1.4053 | 0.3910 | 1.3651 | 0.2945 | |
| 0.5720 | 0.2265 | 0.0000 | 0.8872 | 0.1770 | 0.3097 | 0.8060 | 0.0703 | 1.4127 | 0.1230 | |
| 0.9116 | 0.5068 | 0.8872 | 0.0000 | 0.5827 | 0.5260 | 1.6943 | 0.9682 | 0.5232 | 0.6194 | |
| 0.2222 | 0.2872 | 0.1770 | 0.5827 | 0.0000 | 0.5793 | 1.0868 | 0.0995 | 1.2173 | 0.3107 | |
| 1.2042 | 0.2389 | 0.3097 | 0.5260 | 0.5793 | 0.0000 | 1.0976 | 0.5976 | 0.9611 | 0.1069 | |
| 0.9179 | 1.4053 | 0.8060 | 1.6943 | 1.0868 | 1.0976 | 0.0000 | 0.7571 | 0.9701 | 0.8451 | |
| 0.3153 | 0.3910 | 0.0703 | 0.9682 | 0.0995 | 0.5976 | 0.7571 | 0.0000 | 1.4467 | 0.2849 | |
| 1.1860 | 1.3651 | 1.4127 | 0.5232 | 1.2173 | 0.9611 | 0.9701 | 1.4467 | 0.0000 | 0.9860 | |
| 0.8393 | 0.2945 | 0.1230 | 0.6194 | 0.3107 | 0.1069 | 0.8451 | 0.2849 | 0.9860 | 0.0000 |
| Time Node | 0 | 1 | 3 | 7 | 20 | 30 | 50 | 70 |
|---|---|---|---|---|---|---|---|---|
| 0.0468 | 0.0163 | 0.0278 | 0.1040 | 0.1158 | 0.1281 | 0.1079 | 0.1324 | |
| 0.0260 | 0.0105 | 0.0156 | 0.0603 | 0.0604 | 0.0736 | 0.0959 | 0.0783 | |
| 0.1068 | 0.2280 | 0.1994 | 0.0451 | 0.0229 | 0.0183 | 0.0019 | 0.0184 | |
| 0.1171 | 0.1113 | 0.1762 | 0.1266 | 0.1076 | 0.2290 | 0.1610 | 0.0931 | |
| 0.0801 | 0.1046 | 0.1205 | 0.0400 | 0.0297 | 0.0484 | 0.0486 | 0.0495 | |
| 0.0748 | 0.0452 | 0.1482 | 0.2235 | 0.2704 | 0.1926 | 0.1848 | 0.0567 | |
| 0.0859 | 0.0519 | 0.0510 | 0.1680 | 0.2127 | 0.1556 | 0.2540 | 0.3388 | |
| 0.0973 | 0.0925 | 0.0289 | 0.0219 | 0.0288 | 0.0294 | 0.0295 | 0.0691 | |
| 0.1939 | 0.2362 | 0.1683 | 0.0748 | 0.0538 | 0.0202 | 0.0124 | 0.0747 | |
| 0.1714 | 0.1036 | 0.0642 | 0.1358 | 0.0978 | 0.1047 | 0.1041 | 0.0890 |
| 0.1 | 0.1 | 0.1 | 0.1 | 0.1 | 0.1 | 0.1 | 0.1 | 0.1 | 0.1 | |
| 0.2 | 0.2 | 0.2 | 0.2 | 0.2 | 0.2 | 0.2 | 0.2 | 0.2 | 0.2 | |
| 0.3 | 0.3 | 0.3 | 0.3 | 0.3 | 0.3 | 0.3 | 0.3 | 0.3 | 0.3 | |
| 0.4 | 0.4 | 0.4 | 0.4 | 0.4 | 0.4 | 0.4 | 0.4 | 0.4 | 0.4 | |
| 0.5 | 0.5 | 0.5 | 0.5 | 0.5 | 0.5 | 0.5 | 0.5 | 0.5 | 0.5 | |
| 0.6 | 0.6 | 0.6 | 0.6 | 0.6 | 0.6 | 0.6 | 0.6 | 0.6 | 0.6 | |
| 0.7 | 0.7 | 0.7 | 0.7 | 0.7 | 0.7 | 0.7 | 0.7 | 0.7 | 0.7 | |
| 0.8 | 0.8 | 0.8 | 0.8 | 0.8 | 0.8 | 0.8 | 0.8 | 0.8 | 0.8 | |
| 0.9 | 0.9 | 0.9 | 0.9 | 0.9 | 0.9 | 0.9 | 0.9 | 0.9 | 0.9 | |
| 1 | 1 | 1 | 1 | 1 | 1 | 1 | 1 | 1 | 1 |
| 0.2 | 0.2 | 0.15 | 0.15 | 0.2 | 0.2 | 0.2 | 0.2 | 0.16 | 0.2 | |
| 0.4 | 0.4 | 0.3 | 0.3 | 0.4 | 0.4 | 0.4 | 0.4 | 0.32 | 0.4 | |
| 0.5 | 0.5 | 0.45 | 0.45 | 0.6 | 0.5 | 0.6 | 0.5 | 0.55 | 0.5 |
| 1.00 | 0.95 | 0.83 | 0.81 | 0.75 | 0.00 | 0.00 | 0.00 | 0.00 | 0.00 | |
| 0.00 | 0.00 | 0.00 | 0.00 | 0.00 | 0.65 | 0.80 | 0.96 | 1.00 | 1.00 | |
| 1.00 | 1.00 | 0.99 | 0.96 | 0.95 | 0.00 | 0.00 | 0.00 | 0.00 | 0.00 | |
| 0.00 | 0.00 | 0.00 | 0.00 | 0.00 | 0.67 | 0.83 | 1.00 | 1.00 | 1.00 | |
| 1.00 | 1.00 | 0.96 | 0.91 | 0.89 | 0.00 | 0.00 | 0.00 | 0.00 | 0.00 | |
| 0.00 | 0.00 | 0.00 | 0.00 | 0.00 | 0.81 | 0.86 | 0.97 | 1.00 | 1.00 | |
| 1.00 | 1.00 | 1.00 | 0.98 | 0.93 | 0.83 | 0.00 | 0.00 | 0.00 | 0.00 | |
| 0.00 | 0.00 | 0.00 | 0.00 | 0.00 | 0.94 | 0.98 | 1.00 | 1.00 | 1.00 | |
| 1.00 | 1.00 | 1.00 | 0.95 | 0.84 | 0.57 | 0.00 | 0.00 | 0.00 | 0.00 | |
| 0.00 | 0.00 | 0.00 | 0.00 | 0.00 | 0.69 | 0.71 | 0.91 | 1.00 | 1.00 | |
| 1.00 | 0.93 | 0.53 | 0.06 | 0.00 | 0.00 | 0.00 | 0.00 | 0.00 | 0.00 | |
| 0.91 | 0.94 | 0.98 | 1.00 | 1.00 | 1.00 | 1.00 | 1.00 | 1.00 | 1.00 |
| √ | √ | √ | √ | √ | √ | |||||||
| √ | √ | √ | √ | √ | ||||||||
| √ | √ | √ | √ | √ | ||||||||
| √ | √ | √ | ||||||||||
| √ | √ | |||||||||||
| √ | ||||||||||||
| √ | √ | |||||||||||
| √ | √ | √ | √ | √ | ||||||||
| √ | √ | √ | √ | √ | √ | |||||||
| √ | √ | √ | √ | √ | √ |
| Time node | 0 | 1 | 3 | 7 | 20 | 30 | 50 | 70 |
| Optimal scheme |
| Methods | Continuity | Compensatory | Score | Outcomes | |||||
|---|---|---|---|---|---|---|---|---|---|
| 0 | 1 | 3 | 7 | 30 | 50 | ||||
| (i) The proposed approach | Yes | No | Yes | ||||||
| Stage 1 | Stage 2 | Stage 3 | |||||||
| (ii) The Pythagorean dynamic MADM | No | No | Yes | ||||||
| (iii) The multi-stage TODIM | No | Yes | No | ||||||
| (iv) The multi-stage VIKOR | No | Yes | No | ||||||
| (v) The multi-stage ELECTRE-III | No | No | No | ||||||
Disclaimer/Publisher’s Note: The statements, opinions and data contained in all publications are solely those of the individual author(s) and contributor(s) and not of MDPI and/or the editor(s). MDPI and/or the editor(s) disclaim responsibility for any injury to people or property resulting from any ideas, methods, instructions or products referred to in the content. |
© 2024 by the authors. Licensee MDPI, Basel, Switzerland. This article is an open access article distributed under the terms and conditions of the Creative Commons Attribution (CC BY) license (https://creativecommons.org/licenses/by/4.0/).
Share and Cite
Ding, X.; Pei, Z. Post-Natural Disasters Emergency Response Scheme Selection: An Integrated Application of Probabilistic T-Spherical Hesitant Fuzzy Set, Penalty-Incentive Dynamic Attribute Weights, and Non-Compensation Approach. Information 2024, 15, 775. https://doi.org/10.3390/info15120775
Ding X, Pei Z. Post-Natural Disasters Emergency Response Scheme Selection: An Integrated Application of Probabilistic T-Spherical Hesitant Fuzzy Set, Penalty-Incentive Dynamic Attribute Weights, and Non-Compensation Approach. Information. 2024; 15(12):775. https://doi.org/10.3390/info15120775
Chicago/Turabian StyleDing, Xuefeng, and Zijiang Pei. 2024. "Post-Natural Disasters Emergency Response Scheme Selection: An Integrated Application of Probabilistic T-Spherical Hesitant Fuzzy Set, Penalty-Incentive Dynamic Attribute Weights, and Non-Compensation Approach" Information 15, no. 12: 775. https://doi.org/10.3390/info15120775
APA StyleDing, X., & Pei, Z. (2024). Post-Natural Disasters Emergency Response Scheme Selection: An Integrated Application of Probabilistic T-Spherical Hesitant Fuzzy Set, Penalty-Incentive Dynamic Attribute Weights, and Non-Compensation Approach. Information, 15(12), 775. https://doi.org/10.3390/info15120775

