Next Article in Journal
Fuzzy Set Qualitative Comparative Analysis of Loyalty Programmes Powered with Blockchain via an UTAUT2 Framework
Next Article in Special Issue
An Intelligent Model for Parametric Cognitive Assessment of E-Learning-Based Students
Previous Article in Journal
A Comprehensive Review of Deep Learning: Architectures, Recent Advances, and Applications
Previous Article in Special Issue
Automated Negotiation Agents for Modeling Single-Peaked Bidders: An Experimental Comparison
 
 
Font Type:
Arial Georgia Verdana
Font Size:
Aa Aa Aa
Line Spacing:
Column Width:
Background:
Article

A Two-Stage Optimisation Approach for a Sustainable Physical Internet Multi-Modal Barge–Road Hub Terminal

LAMIH, UMR CNRS 8201, Université Polytechnique Hauts-de-France, 59313 Valenciennes, France
*
Author to whom correspondence should be addressed.
Information 2024, 15(12), 756; https://doi.org/10.3390/info15120756
Submission received: 6 November 2024 / Revised: 22 November 2024 / Accepted: 25 November 2024 / Published: 27 November 2024
(This article belongs to the Special Issue Intelligent Agent and Multi-Agent System)

Abstract

The logistics and transportation sectors are struggling to manage empty containers (ECs), resulting in unused resources, inefficiencies, and increased CO2 emissions. The Physical Internet (PI) concept provides an opportunity to improve container sharing and transportation by intelligently organising logistics resources. This paper shows how PI principles can address the EC problem in truck transportation. The objective is to reduce CO2 emissions with improved space-sharing strategies. The problem is formulated and solved using a two-stage optimisation approach (2Stage-Opt) to optimise container motion. The validity of the 2Stage-Opt solutions is tested using a developed multi-agent system simulation (MASS) model to replicate the behaviour of real multi-modal hubs. This approach is evaluated using a real-world case study from a multi-modal logistics centre in the north of France. The results indicate that utilising PI-container solutions offers significant sustainability benefits, especially in reducing the number of trucks used in the simulation and the CO2 emissions from ECs.

Graphical Abstract

1. Introduction

Containerised transport has revolutionised the flow of products by utilising standardised load units and enabling smooth transitions between various modes of transportation, including road, rail, and maritime systems [1]. Mono-modal and multi-modal hubs are the most commonly used forms of cargo transportation. Containers are key elements in the supply chain and are considered one of the most important assets for shipping companies [2]. However, containers often travel half empty or without cargo, with this imbalance a stark example of the associated logistical challenges, with significant financial and environmental consequences [3,4]. Some research has indicated that around 20% of the containers around the world are empty [5]. One of the causes of this inefficiency is the locations where commodities are produced and consumed differing [6]. As a result, containers are frequently left empty at ports where they are not needed, waiting to be returned or repositioned to places where cargo is ready to be exported [1].
The issue of empty containers (ECs) presents significant challenges to the supply chain, affecting environmental, social, and performance aspects [2]. Moreover, these ECs do not bring any added value to the system. From an environmental standpoint, the transportation of these ECs is a significant source of CO2 emissions [6]. Particularly within truck-based logistics, ECs often account for a significant portion of the overall trips, leading to unnecessary fuel consumption and contributing to CO2 emissions [7]. This inefficiency underscores the need for innovative solutions to improve container sharing and capacity utilisation within logistics networks.
To address modern problems within supply chains, the Physical Internet (PI) introduces a novel vision for logistics and supply chain management. The PI concept proposes an open and interconnected logistics system where physical products are transported with the efficiency and scalability of digital data across the Internet [8]. The PI introduces key concepts such as standardised modular containers, open networks for logistics collaboration, and real-time information sharing, which can significantly enhance the utilisation of transportation assets, including trucks. By applying PI principles, logistics systems can dynamically share the container space between different actors, reducing the number of ECs and optimising the transport capacity [9].
Despite the growing interest in the PI as a solution to modern logistics challenges, very limited research has focused on how the PI can directly address the issue of EC movements in barge–road hubs. This research is significant, as it addresses the EC problem through the lens of the PI, emphasising environmental and social indicators. This paper has two main contributions:
  • The problem is formulated and solved using a two-stage optimisation (2Stage-Opt) model that optimises the container allocation by minimising the empty space in the containers (ECs).
  • A multi-agent system simulation (MASS) model is developed to test the validity of the solutions provided by the 2Stage-Opt model by simulating the real-world dynamics of container sharing. The MASS will also allow us to evaluate two indicators: CO2 emissions and truck utilisation.
The remainder of this article is structured as follows: Section 2 offers an analysis of the existing literature on the EC problem in supply chains, the PI perspectives, and an analysis of the gaps. Section 3 presents a description of the problem and assumptions about the barge–road hub terminal. In Section 4, a mathematical formulation of the problem as a form of two-stage optimisation (2Stage-Opt) and the components of the MASS developed are presented. Section 5 presents the implementation of the 2Stage-Opt and MASS models and the experimental results, with a statistical analysis. Section 6 presents several industrial insights for the application of the proposed approach. Finally, Section 7 concludes the article and outlines several future research directions.

2. The Theoretical Background

This section provides a literature review on three key aspects that shape the modern supply chain landscape. Firstly, a review of the EC problem is presented, aiming to provide an overview of the various approaches found in the literature to addressing this issue. Secondly, the optimisation approaches used in this context are explored. Thirdly, the emergence of the PI is introduced as a paradigm shift towards a digitally standardised and sustainable supply chain model. This subsection highlights the principles, benefits, and challenges associated with this innovative approach, which seeks to revolutionise how products are transported, stored, and distributed at a global scale. Lastly, an analysis of the research gaps is presented to summarise and link all of the information.

2.1. The Empty Container (EC) Problem

Currently, container logistics are one of the most essential methods for transporting commodities globally. According to Kuzmicz and Pesch [10], container operations have a significant global impact but face a fundamental imbalance due to uneven global trade flows. An example of this imbalance is the logistics challenge where containers often travel without cargo [3,5,6]. ECs are frequently the outcome of trade flow imbalances, in which products are transferred in one direction but containers must return empty. These mismatches occur more frequently on international routes and in industries with substantial export and import volumes.
Transporting ECs is not only a logistical challenge but also poses significant economic implications. Transport operators incur additional costs related to fuel, maintenance, and tolls without generating additional revenue when moving an EC. These inefficiencies are compounded by the fragmented nature of supply chains, in which a lack of coordination between actors prevents more efficient solutions to reduce empty runs.
In addition, low truck capacity utilisation directly affects the operational efficiency of trucking companies, which increases their total operating costs [11,12].
Various approaches, such as heuristic methods, cost reduction, and container distribution optimisation, have been explored. For instance, Belayachi et al. [4] proposed a heuristic model using Tabu Search to address imbalances in maritime transport networks. This study showed that this approach significantly reduced the costs associated with the return of ECs, more effectively meeting customer demands.
Similarly, Chang et al. [13] explored a solution for EC interchange at the Port of Los Angeles/Long Beach using an integer programming model in CPLEX. This study concluded that substitution between different container types could further reduce operating costs.
Additionally, Nossack et al. [7] approached the problem from a truck scheduling perspective in intermodal transportation, proposing a two-stage heuristic method to minimise the total truck operation time. Their computational experiments showed that this approach outperformed the other methods in terms of its computational efficiency, suggesting that it was a viable solution for reducing the operation times in complex logistics networks.
The unnecessary transport of ECs not only affects companies financially but also has a considerable environmental impact. Each kilometre travelled with an EC generates greenhouse gas emissions, increasing the logistics sector’s carbon footprint. Road transport is one of the largest contributors to CO2 emissions, accounting for almost 25% of global energy-related emissions [14]. A recent study by Perez et al. [15] showed that using the PI-containers at a water–road hub reduces CO2 emissions by 27% and improves the efficiency, highlighting the PI’s potential within sustainable supply chains. A study by Castrellon et al. [3] investigated the environmental and economic implications of EC repositioning strategies in an intermodal context. Their results revealed that EC repositioning strategies could reduce emissions by 32% and costs by more than 50% compared to the baseline scenario, demonstrating the potential of these strategies to improve eco-efficiency.

2.2. Optimisation Approaches to the EC Problem

Kuzmicz and Pesch [6] categorise approaches to the EC problem into two broad categories: technical solutions and optimisation approaches. The technical solutions include innovations such as collapsible containers and connectors, which aim to reduce the space occupied by ECs during transport, thus improving the efficiency of the logistics system. The optimisation strategies, on the other hand, focus on the use of mathematical models and advanced techniques to minimise costs and improve the operational efficiency. These optimisation techniques often take the form of deterministic or stochastic programming models. Song et al. [16] focused on cargo routing, while Di Francesco et al. [17] examined multi-scenario policies for fleet sizing. Additionally, Song and Dong [18] addressed long-haul liner service route design and EC repositioning. These various aspects highlight the complexity of the EC problem, requiring a comprehensive approach that integrates both strategic and operational decision-making. Braekers et al. [19] employed a multistage inventory issue approach, using discrete-time Markov decision processes to formulate the optimal inventory policies. Meanwhile, ref. [20] investigated the application of time-expanded networks with recovery, identifying recovery activities that could be solved polynomially. In contrast, Shitani et al. [21] approached the EC problem by first framing it as a knapsack problem and then as a network flow problem.
The application of agent-based models has gained popularity in EC management research due to their ability to simulate the complex interactions between different logistics actors. Furtado and Frayret [9] developed a preliminary agent-based model for an intermodal container transport network, focusing on resource sharing to reduce CO2 emissions and improve the time drivers spend at home. This model, although it was still in its early stages, produced promising results by demonstrating that resource sharing can improve the operational efficiency and reduce the environmental impact in intermodal networks. In addition, Feng et al. [1] proposed a mathematical model to improve the resilience in intermodal transportation networks through the coordination of bulk cargo transportation and EC repositioning. Their model, designed to maximise the individual profits for logistics companies, showed a significant reduction in EC transportation costs. These studies demonstrate that mathematical modelling and simulation approaches are not only effective in optimising the operation of complex logistics networks but also have the potential to reduce environmental impacts if implemented strategically in intermodal systems. Despite previous research that focused on cost and efficiency, our research seeks to quantify the environmental advantages of optimising the container utilisation in this novel logistics architecture. This study presents a novel approach to decreasing emissions and increasing the sustainability in global supply chains by examining ECs in the context of the PI. Our work focuses on discovering environmentally friendly solutions in container transportation and providing new insights into how we can move products more responsibly. Chang et al. [13] also used a noteworthy method to handle the extended transportation problem with substitution flows. This method recognised the possibility of street turns and container substitution by branching and bounding for the substitution sub-problem and generating an LP solution. Sun et al. [22] introduced an agent-based simulation to model the micro-level interactions in rail–road intermodal transport networks, addressing gaps in the Physical Internet (PI)’s deployment for urban rail systems. Their results highlighted that PI-enabled systems reduce empty truck driving, promoting sustainable and efficient logistics operations.
Table 1 presents a summary of several key studies on the EC problem. This table provides an overview of the purposes of the models presented in each study and the type of hub they focus on, as well as the methods and tools used to address the EC problem. These studies range from heuristic models and mixed-integer programming to agent-based simulations, showing the diversity of the approaches to optimising EC logistics. This table helps to identify the focus areas of each research work and allows for a comparison of the different methodologies employed to improve the operational efficiency of and reduce both costs and CO2 emissions in EC transportation.

2.3. The Physical Internet (PI) Paradigm

This subsection delves into the concept of the Physical Internet, aiming to establish a digitally standardised and sustainable approach to supply chain management.
The Physical Internet (PI) promises a paradigm shift in global logistics, inspired by the Digital Internet’s ideas, to build an open and interconnected system [8]. Implementing global standardisation, modularity, and interoperability is its main objective in order to remove the inefficiencies present in current logistics networks [25]. Through a worldwide interconnected logistics network, these principles facilitate the smooth movement of commodities across many means of transportation, including air, sea, train, and road. The fundamental principle of the PI od universal interconnection guarantees that, independent of ownership or location, logistics hubs, vehicles, and storage facilities function as a single, cohesive system [25]. The PI has revolutionised logistics and supply chain management by emphasising digital interoperability as the key to sustainability and efficiency. It challenges current digital solutions with its unique requirements, uncovering new research opportunities and gaps [26].
In a recent study by Chargui et al. [27], the authors explored the transformation of cross-docking practices towards PI-cross-dock solutions, delineating their unique features and optimisation challenges. Their study underscores the importance of addressing these challenges across strategic, tactical, and operational decision levels while also evaluating the sustainability of PI-cross-dock solutions through mathematical models. Additionally, their study emphasises the need to consider the human and social dimensions in future research on these highly automated platforms. Digital interoperability plays an important role in logistics and supply chain management, particularly in the context of the PI paradigm. Innovative avenues such as cooperative networks, autonomous systems, digital twins, and smart infrastructures can address these challenges of sustainability in logistics and SCM [26].
Recent studies have highlighted using diverse methodologies to address inefficiencies in the PI paradigm. The diverse approaches and methodologies employed in addressing logistical inefficiencies within the PI paradigm are summarised in Table 2, highlighting key studies, their focus areas, and the tools or models utilised to optimise logistics operations. For instance, Essghaier et al. [28] studied truck scheduling in rail–road PI-hubs, aiming to minimise the delays and container travel distances while considering uncertainty in the truck arrival times. They proposed using a Fuzzy Multi-Objective Mixed-Integer Programming model (FMO-MIP) to generate a robust Pareto-optimal solution. This study reviewed the existing research on truck scheduling in cross-docking facilities and outlined a description of the problem and its mathematical formulation. It developed a methodology combining an ϵ constraint and chance-constrained programming and conducted implementation experiments to demonstrate its efficiency and robustness. Overall, this study contributed to addressing uncertain multi-objective truck scheduling in PI-hubs. Other studies, such as those by Chargui et al. [29], have focused on rail–road hubs from a sustainability perspective by minimising both the number of trucks used and the energy consumption of the PI-sorters.
The PI concept of encapsulation is a key innovation, which refers to standardised packaging of goods into modular containers known as PI-containers [8]. These containers are compatible with different handling systems and methods of transportation because they are universally standardised in terms of their size, design, and functionality [30]. Because of their modular design, smaller containers can be combined to form bigger units, maximising the use of space and accommodating various storage and transportation needs [26,31]. Numerous studies have looked into various facets of using PI-containers, with an emphasis on how they improve the sustainability and efficiency of logistical operations.
Several works in the literature have studied the “activeness” of PI-containers, improving their role in PI management and the container loading efficiency. Sallez et al. [32] introduced the idea of the “activeness” of PI-containers actively participating in PI management. After outlining the requirements and limitations of existing smart container solutions, this paper proposed a framework for PI-container activeness and demonstrated its application in a grouping scenario within a PI-hub through simulation experiments. It suggested future research directions, including refining the framework, conducting pilot tests with instrumented containers, and exploring the roles of active PI-containers in hub control and optimisation. In another study, Ha et al. [33] addressed the challenge of container loading in dynamic conditions. The authors presented an online packing heuristic for the three-dimensional container loading problem (3DCLP) in the context of the PI. The results showed a significant reduction in the packing time and improved space efficiency.
Table 2. Approaches to PI management.
Table 2. Approaches to PI management.
AuthorsProblemCase of StudyPurpose of the ModelMethod/Tool
Chargui et al. [31]Sustainable truck scheduling and container grouping in road–rail PI-hubsTheoretical approachOptimising scheduling and grouping of PI-containersMulti-agent simulation/integer programming model/hybrid meta-heuristics
Sallez et al. [32]Unsustainable logistics systemsTheoretical approachImprove logistics efficiencyFramework
Ha et al. [33]3D container loading problem in dynamic environmentsTheoretical approachMinimise the number of bins and optimise space utilisation in logistics using real-time dataHeuristic method
Gontara et al. [34]Inefficient routing of PI-containers in the Physical InternetReal case scenarioTo reduce delays and optimise the PI-container flow by implementing a protocol similar to the digital BGP.Simulation-based approach
Other researchers have explored PI-containers in road–rail hubs, focusing on optimising the truck scheduling and container grouping for greater sustainability. For instance, Chargui et al. [31] investigated the utilisation of PI-containers in road–rail PI-hubs, with an emphasis on sustainable truck scheduling and container grouping. Their research developed a MAS integrated with a Mixed-Integer Linear Programming (MILP) paradigm to handle the interruptions and inefficiencies that are frequent in such settings. Their major goal was to optimise the truck scheduling and container grouping at these multi-modal hubs. By using PI-container grouping algorithms, the model was able to reduce both the number of vehicles and the distance travelled by the containers. This study found that grouping PI-containers into optimum clusters could result in fewer cars on the road, shorter distances, and a more sustainable logistics system. The MAS method was successful in enhancing the overall efficiency and sustainability.
Finally, routing solutions for PI-containers are another key area of focus in the literature. Gontara et al. [34] presented a routing solution for PI-containers that aimed to improve the scalability and efficiency of container mobility inside the PI. They introduced the PI-BGP protocol, a routing approach based on the Border Gateway Protocol (BGP) used in digital networks, to control the transit of PI-containers over interconnected logistics networks. The PI-BGP protocol sought to eliminate delays and increase the container flow throughout a large logistics system by optimising the routing decisions. The simulation-based results showed significant improvements in routing efficiency, reduced delivery times, and better utilisation of transport assets, indicating that effective routing protocols for PI-containers are essential for achieving the PI framework’s sustainability goals [34]. Li et al. [35] proposed a PI-based selective vehicle routing problem (PI-SVRP) to optimise inland container transportation by utilising idle repositioning activities in relay mode, enhancing the profitability and resource efficiency. They developed a mathematical model and efficient heuristics, offering practical insights for reducing idle runs and improving the operational effectiveness.

2.4. Gap Analysis

The review of the existing literature on EC management and the PI paradigm reveals several key gaps that this research aims to address. While both topics have been studied independently, their integration remains limited, especially in practical, real-world contexts involving multi-modal hubs that incorporate both maritime and road transportation. Most of the research has concentrated on conceptual or simulation-based techniques, with no actual validation to determine the true impact of the PI on logistics efficiency.
On the other hand, it is observed that PI initiatives typically focus on improving operational efficiency, but few have measured the accompanying environmental benefits. Furthermore, while MASs have been demonstrated to be useful for dynamic management in simple contexts, their use in more complex multi-modal environments, such as at barge–road hubs, is limited.
Based on the gaps listed above, this research focuses on a multi-modal barge–road hub. The goal is to improve the environmental efficiency in transportation logistics through the use of a 2Stage-Opt model to optimise the container motion. Furthermore, a multi-agent system simulation (MASS) is presented to test the validity of the 2Stage-Opt optimisation model.

3. Problem Statement and Assumptions

In this paper, the focus is on the scheduling and container assignment and the grouping problem within a barge–road PI-hub. Figure 1 illustrates a comparison between a traditional cross-docking hub and a PI-hub. In a typical cross-docking hub, the containers move directly from the receiving area to outbound trucks with limited sorting, as seen in the simple flow shown in Figure 1A. In contrast, a PI-hub, as depicted in Figure 1B, incorporates a structured sorting process within a central grid where the modular PI-container is divided in the receiving zone. In this setup, the barge consists of multiple EC slots, which are treated as blocks. These blocks are loaded with PI-containers that arrive by truck. In the sort section, the modular PI-containers are processed through the PI-sorter and then loaded onto outgoing trucks.
The primary assumptions for the problem studied in this paper are as follows:
  • All incoming containers are assumed to be 20 ft or 40 ft, representing the traditional logistics format. Upon their arrival at the PI-hub, these containers are deconsolidated into smaller, modular PI-containers with a standard H size. This separation allows for efficient assignment based on their shared destination features and compatibility with the truck capacities, as illustrated in Figure 1B.
  • All the trucks in the fleet are considered to have uniform capacity and operational characteristics and to be capable of carrying multiple modular PI-containers. Depending on the size of the containers, trucks are loaded accordingly to maximise capacity utilisation.
  • The number of containers arriving at the hub and the number of trucks available for dispatch are predetermined for each planning period.
  • Each container’s destination is determined upon its arrival at the hub, guiding the deconsolidation process into modular PI-containers based on destination-specific grouping.
  • Containers are assumed to be in perfect condition upon their arrival and throughout their handling at the hub.
  • Containers are grouped into modular PI-containers based on their destinations, which facilitates efficient routing and transport assignment.
  • Upon their arrival, containers are immediately available for processing and assignment without any delay. This assumption helps to simplify the logistical considerations within the hub, focusing on the assignment and dispatch processes.
To build the model, we take into consideration the container set I. Containers are offloaded from the ships and added to the hub’s logistical system. An occupancy, or the quantifiable quantity of space taken, is associated with each container in set I and a destination in set D. The destinations within set D reflect the closest cities to which the products need to be transported. This assignment is dependent on the system’s internal demand for items.
Moreover, the notion of PI-containers, represented by set P, adds the PI component to generate modularity and standardisation inside the hub. Based on the shared destination features from set D, containers from set I are classified into PI-containers from set P. The PI-containers model a cooperative transport approach that strives for environmental sustainability while also increasing efficiency. For every PI-container, the next stage of the expedition is assigned by the truck set J. The PI-containers are planned to be delivered to trucks from set J according to their availability and capacity. The method of assignment takes into account the size of the containerssss as well as the capacity restrictions of the trucks.

4. The Proposed Approach

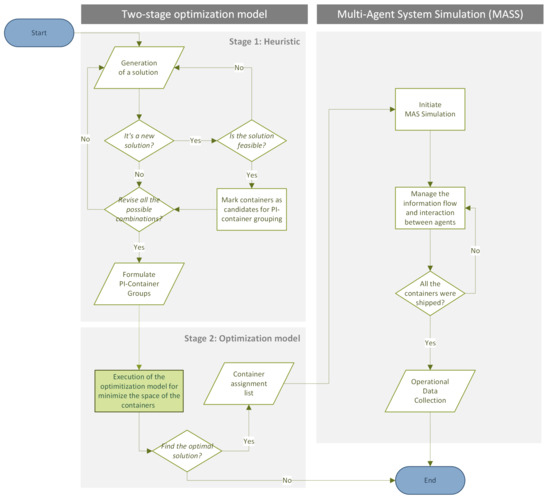
The proposed solution is a two-stage optimisation model (2Stage-Opt) interacting with a multi-agent system simulation (MASS) to achieve efficient container assignment, as shown in Figure 2. The overarching goal of the 2Stage-Opt model is to optimise the container allocation by minimising the empty space in the containers (ECs), reducing the frequency and cost associated with empty hauls, which results in minimisation of the CO2 emissions.
The 2Stage-Opt model is designed to first generate feasible container combinations and assignments through a heuristic approach. This initial phase, which provides potential solutions, is followed by an optimisation phase where the model refines these solutions to determine the optimal container assignment based on defined parameters.
Once the optimal solution is obtained, we utilise a MASS to validate the model. The MASS simulates real-world scenarios by setting up and executing container assignments and monitoring key performance indicators (KPIs).

4.1. The Two-Stage Optimisation Model

In this subsection, the stages of the 2Stage-Opt approach are presented. The mathematical formulation is detailed as well.

4.1.1. Stage 1: Heuristic for Feasible Solutions

The first stage of the proposed two-stage optimisation model is based in a heuristic approach. This stage explore feasible container configurations by iteratively generating and assessing potential solutions. The first step after the data acquisition within the problem is the generation of a solution, creating an initial container arrangement for possible grouping. Each new configuration undergoes a validation process: First, it is checked for novelty to ensure that duplicate or previously tested solutions are not re-evaluated. Then, it is assessed for feasibility based on predefined constraints such as the container compatibility and load balance.
If a solution meets these criteria, the containers are marked as candidates for PI-container grouping. When all possible configurations have been examined, the model formulates the PI-container groups.

4.1.2. Stage 2: The Optimisation Model

Once feasible loading configurations have been identified, the second stage involves an optimisation model that assigns these configurations to trucks. The model is shown in this section and takes into account a variety of criteria while adhering to the PI principles. Table 3 displays the sets, parameters, decision variables, and their particular expressions.
Objective Function Formulation
The objective function, as presented in Equation (1), aims to minimise the total non-utilised space within each truck by reducing the number of empty spaces across all assigned containers. This is achieved by penalising the unused capacity in each truck assignment, which directly impacts both efficiency and environmental sustainability. The function calculates the sum of all the container assignments to a truck, multiplying each assignment by the standardised size of the containers and the final occupation level within each PI-container. By doing so, the model prioritises filling trucks to their capacity as closely as possible, thereby reducing the number of trips required.
min t T p P i I a s s i g n t p · H · ( c a p a c i t y j o c c u p a t i o n i )
Constraint of Truck Assignment
To ensure logistical efficiency, each PI-container is assigned to exactly one truck, avoiding the complications of multiple assignments. Refer to Equation (2) for the formal constraint:
t T a s s i g n t p 1 p P
Flow of Containers to PI-Containers
The constraint in Equation (3) ensures that every container c i is assigned exactly once by summing over PI-containers p that include c i . This formulation guarantees that no container c i is either omitted or duplicated across different PI-containers, thereby ensuring that each container is correctly and efficiently included within one, and only one, PI-container. In this context, the index c i denotes a specific container within set I, where i represents the unique identifier for each container in the set of all available containers.
p P : c i p t T a s s i g n t p = 1 c i I
The Total Occupation Constraint
The third key constraint ensures that the total occupation of containers assigned to any one truck does not exceed the vehicle’s capacity. This is critical to prevent overloading, enhancing both safety and economic efficiency. See Equation (4) for details:
p P a s s i g n t p · o c c u p a t i o n p c a p a c i t y t t T
Here, a s s i g n t p is the binary decision variable indicating whether PI-container p is assigned to truck t. The variable o c c u p a t i o n p represents the total space occupied by PI-container p, and c a p a c i t y t is the maximum allowable capacity of truck t. This equation ensures that the sum of the occupations of all PI-containers assigned to a truck does not exceed the truck’s capacity. It applies to every truck t in the set T, safeguarding against overutilisation and promoting the optimal logistical efficiency.

4.2. The Multi-Agent System (MAS) Proposed

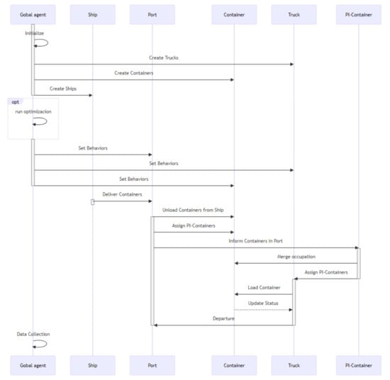
This section describes the structure of the MAS for the proposed solution. The MAS framework is designed to test the validity of the 2Stage-Opt solutions simulating the dynamic interactions between different entities within the logistics hub. Thus, the model has two types of agents that are integrated by the MAS: local and global agents. By using a combination of local and global agents, the system can handle the strategic and operational aspects of container transport. The main objective of the global agent is to complete the task assignment at the strategic level. This agent is a transversal agent that takes care of the information flow from the optimisation model.
On the other hand, the local agents contribute to dynamic logistical process orchestration at the operational level. Therefore, these agents manage the day-to-day logistics operations, such as loading, unloading, and routing, based on the information on the global agent and the interaction with the other agents. For the proposed model, the local agents are of four types: transport, node, container, and PI-container. These are detailed as follows:
  • Transport agents: These represent the different modes of transportation within the MAS, including both trucks and ships. These agents specify their present state of operation and transport capabilities. To match containers with suitable transport vehicles based on destination compatibility, each transport agent keeps a list of the possible destinations it may serve. Moreover, they dynamically monitor the available space and modify their operations according to the status of the containers, whether they are in transit, arriving for loading, or prepared for unloading.
  • Node agents: Ports and truck nodes are examples of the physical sites that node agents represent within the logistics hub. To manage the movement and processing of commodities through the system, each node is identified by a status variable that indicates whether the node is occupied, active, or in standby. The nodes are classified according to their type, between ports for ships and docking stations for trucks.
  • Container agents: These represent individual containers as they arrive through the logistics network. These agents interact with transport and node agents to facilitate the conversion of containers at the PI-hub.
  • PI-container agents: These are standardised boxes within the hub that contain the products and move around the hub. The PI-container agents actively monitor their status, including whether they are fully loaded, empty, or prepared for transport, and communicate this information to transport agents. These agents continuously update their status to signal readiness for transfer to the appropriate transport vehicles.
The global agent contains and runs the initialisation of the optimisation model, as is shown in Figure 3. This model works by precisely describing the restrictions and decision variables that direct the overall operational strategies of the system. These choice factors establish which trucks are assigned to which PI-container groups, making sure that every assignment respects the capacity restrictions and maximises route efficiency. Important operational guidelines are enforced by the constraints in the model, which make sure that every PI-container is assigned uniquely to avoid double-booking, that each container has a designated truck to prevent logistical issues, and that each truck’s load does not exceed its capacity to avoid overloading and possible operational failures.
The local agents are responsible for applying the information given by the global optimisation model at the local level. Trucks that are outfitted with pre-planned itineraries and cargo assignments find their way to the ports where they will be loaded and then deliver containers to their destination.
In this model, ports play a role as nodes, handling container handling and truck arrivals and departures. They aid in the loading and unloading procedures, which are determined by the global agent’s optimisation tactics. The system stays effective and responsive to demands in real time by dynamically managing each port’s capacity and operating status to match the flow of trucks and containers.

4.3. Interaction of the Two-Stage Optimisation (2Stage-Opt) Model with the Multi-Agent System Simulation (MASS)

The interaction between the 2Stage-Opt model and the MASS framework is a crucial component in validating and operationalising the proposed container optimisation strategy. These models interact as shown in Figure 4. In the 2Stage-Opt model, Stage 1 (Heuristic) begins by generating potential solutions for the container loading configurations. Each solution undergoes a feasibility check to determine whether it meets the space, weight, and other constraints defined by the model. In Stage 2, the 2Stage-Opt model takes the feasible container groupings from Stage 1 and assigns them to trucks in a way that minimises the empty space in the containers. Once the optimisation model finds an ideal configuration for the container assignments, it produces a list detailing which containers should be loaded onto which trucks.
This assignment list is then fed into the MASS, where it becomes the basis for simulating the operational dynamics of the logistics network. The MASS is based on the MAS proposed in Section 4.2 and uses the optimised configuration to initiate and manage interactions among various agents, such as trucks, containers, and nodes.
The MASS framework plays the role of testing the validity of the 2Stage-Opt solution. Upon initiation, the MASS begins by managing the flow of information between various agents, simulating the real-time interactions of trucks, containers, and nodes (such as ports and loading stations). When all the containers have been successfully shipped according to the optimised assignments, the MASS framework collects operational data that can later be analysed to assess the 2Stage-Opt model’s performance in real-world scenarios.

5. The Model’s Implementation

In the following section, the specific factors and settings that support the MASS’s evaluation of transport logistics are presented.

5.1. The Case Study

The model is based on the Container Terminal Halluin II at the Port of Lille, which functions as a multi-modal hub integrated into the transportation network of Lille’s metropolitan region. The Container Terminal Halluin II is regarded as a scale model for the MASS model, representing the logistical difficulties and operational dynamics of a multi-modal hub. The following are the primary presumptions included in the case study:
  • Ships are filled with different-size, predetermined-capacity containers as they arrive;
  • The distribution of the containers is determined by the predetermined end destinations of the trucks operating within the terminal;
  • To ensure effective use of space and avoid overloading, containers are assigned to vehicles based only on the available capacity of the trucks and the destinations.
The Container Terminal Halluin II is connected to a network of roads, railroads, and rivers in the Hauts-de-France region. The average daily flow in this terminal is around 452 TEU (Twenty-Foot Equivalent Units), and it has an annual throughput of 164.787 TEU [36].

5.2. The Experimental Protocol

The objective is to evaluate the ecological sustainability of logistical operations by monitoring CO2 emissions. To replicate the dynamic processes of the MASS within a transportation hub, essential characteristics were defined. A detailed list of these parameters, organised by agent type, is provided in Table 4.
The node agents’ parameters include capacity, position, and type. Capacity describes the varying ability of different ports to accommodate incoming traffic. The position parameter is specifically set using predetermined grid positions, which creates the geographical structure of the simulation environment. Nodes are divided into two types, type 1 for docking stations for trucks and type 2 for ship ports, which define the precise functionality and operational focus of each node inside the hub.
Truck agents are identified by their types, routes, starting points, and capacities. The type of each truck reveals its specifications and adaptability to various logistical duties. The routes given to trucks determine their movement patterns and operational reach within the network. Their initial positions on the grid are equally fixed, ensuring that all trucks start from the same point. Each truck’s capacity is chosen so that it can suitably accommodate the cargo.
Containers, the cargo units in our MASS, include criteria for occupation, arrival time, destination, and distance. Occupation represents each container’s filled capacity upon arrival at the hub. The arrival time of the containers introduces variability into the flow and timing of cargo into the system. Destinations are randomly selected from a set of predefined alternatives, reflecting the logistical challenges and the distances that containers must travel from their point of entry to their final destinations.
This case study is used to generate instances that enable tests of the proposed approach in theoretical scenarios based on real proportions. To evaluate theoretical scenarios of how decision-making structures affect the overall system performance by changing factors like the number of trucks and containers across instances, the varying parameters are shown in Table 5.
On the other hand, the purpose of the KPIs is to evaluate the sustainability and effectiveness of the MASS across various operational designs. The KPIs defined are as follows:
  • CO2 emissions: This environmental KPI provides insight into the ecological impact of the system. The CO2 emissions are calculated using Equation (5).
    CO 2 Emissions = j J d j × EF j × w j W j
    where J represents the set of all trucks, d j is the distance travelled by truck j (in kilometres), EF j is the emission factor for truck j (in grams of CO2 per kilometre), w j is the weight of the load carried by truck j (in tonnes), and W j is the maximum payload capacity of truck j (in tonnes). This formula calculates the total CO2 emissions by summing the emissions from each truck’s journey, considering the distance travelled, the truck’s emission factor, and the load factor, which adjusts for the proportion of the truck’s maximum capacity being utilised.
  • Trucks used: This KPI measures the number of truck agents employed to transport all generated PI-containers. It serves as an indicator of resource efficiency, highlighting how effectively the system utilises its available resources to meet transport demands.

5.3. Experimental Results

The proposed methodology is evaluated through the case study at a bustling multi-modal hub. By examining the specific dynamics and operational characteristics of this hub, this study aims to offer actionable insights and scalable solutions that could be implemented across various nodes in the PI.
An analysis is made of the average simulation outcomes of 15 instances for each scenario generated based on the experimental protocol mentioned in Section 5.2. The optimisation results of the GUROBI solver for the objective function are presented in Table 6, and the basic statistical performance in terms of each KPI is presented in Table 7.
Table 6 demonstrates the relationship between the trucks, containers, and empty space, highlighting how the container arrangements impact the space utilisation efficiency. Increasing the number of trucks generally reduces the amount of empty space, with the most efficient configuration achieved using 40 trucks and 26 containers (20.98 m). However, scalability challenges emerge as the container numbers increase. Additionally, Table 7 shows that as the number of containers increases, CO2 emissions also rise, with higher variability in the emissions for larger container loads. Additionally, more trucks are required to accommodate additional containers, leading to higher logistical costs and fuel consumption. These trends highlight the need for optimisation strategies to balance the container load, truck usage, and environmental impact.
The boxplot presented in Figure 5 provides a detailed analysis of the total CO2 emissions across different configurations of containers and trucks. The data are grouped by the number of containers (26, 28, 30, and 35) and are further categorised by the number of trucks (30, 35, and 40), with each truck configuration represented by a distinct colour. The boxplot analysis reveals stability in the CO2 emissions in the outcomes of the model in efficiently managing the container assignments and routing when the number of trucks matches the number of containers. The even distribution of instances ensures that the truck capacities are fully utilised without excessive underloading or overloading, leading to minimal variations in the emissions across different scenarios. The consistency observed in this configuration also underscores the robustness of the scheduling algorithm in maintaining a balance between the container grouping and truck allocation, thereby achieving the optimal environmental performance.
The graph presented in Figure 6 illustrates the cumulative distribution function of CO2 emissions for various container and truck configurations. Each curve represents the emission profile of a particular configuration, providing insights into the variability in and the stability of emissions under different logistical setups. Steeper curves indicate that emissions are tightly clustered around specific values, suggesting lower variability and higher operational stability. On the other hand, flatter curves represent result scenarios with higher variability in the emissions. These scenarios can lead to underutilisation, increasing the sensitivity of emissions to operational changes. Additionally, the position of the curves reflects the overall emission efficiency; curves further to the left indicate lower overall emissions, while those to the right suggest higher emissions. The CDF thus provides a visual summary of the stability and environmental performance of the different configurations that were tested, offering valuable insights into their operational impact.
The KPI results in terms of CO2 emissions were studied using a Kolmogorov–Smirnov test in order to confirm the assumption of normality. This test showed a p-value of 0.457 and an F-value of 0.934, as well as showing strong adherence to a normal distribution. Overall, the results showed the advantages of sharing spaces in the containers, which impact both truck utilisation and CO2 emissions positively.

6. Managerial Insights

Drawing from the comprehensive analysis conducted in our study, along with a rigorous assessment of the literature, we provide several managerial insights pertinent to the scheduling operations at barge–road hubs:
  • Integrating a multi-agent system into the barge–road hub scheduling facilitates a dynamic and responsive approach to logistics, allowing different agents (e.g., ships, trucks, and dock managers) to interact seamlessly and optimising the overall hub efficiency;
  • The application of a mathematical model, in conjunction with the multi-agent system, ensures precision in operational planning and decision-making, especially in complex logistical environments where multiple objectives must be balanced;
  • Emphasising sustainability, the dual-mode (barge–road) hub supports a reduction in carbon emissions through optimised modal shifts and efficient route planning, aligning with broader environmental goals.
Our proposed model has garnered interest from a key industry player in the logistics sector, emphasising the practical applicability of our findings. The complexity and adaptability of our models are particularly suited to environments where multiple transportation modes converge, prompting interest in advanced heuristic algorithms that can be integrated into existing logistical frameworks.
As illustrated in Figure 7, the deployment of real-time data collection systems, such as IoT devices, enhances the visibility and control over logistics operations, enabling more effective management of resources and schedules. The implications of this study extend to various sectors:
  • Academically, this research contributes to the development of advanced mathematical and multi-agent models, enriching the field of logistics and supply chain management and paving the way for future research in multi-modal hub operations.
  • In industry, this model’s application could lead to improved efficiency in barge–road hub operations, reducing the turnaround times and operational costs, thereby enhancing service levels and customer satisfaction. The use of sustainable practices and technologies can further position companies as leaders in green logistics.
  • Environmentally, the implementation of such advanced systems can lead to a reduced carbon footprint, an enhanced competitive advantage, and potential growth in the market shares of companies adopting these innovations.
Further research is needed to scale these solutions for broader implementation. Real-world trials and collaboration with industry stakeholders will be essential to refine these models and fully realise their potential in managing complex logistics networks. Additional insights from such collaborations could also lead to the development of new standards and practices, further enhancing the efficiency and sustainability of logistics operations globally. The development of these hubs aligns with the goals of major international logistics initiatives, like those outlined by the European Technology Platform ALICE (Alliance for Logistics Innovation through Collaboration in Europe) [37]. Beyond these insights, the integration of barge–road hubs within the PI paradigm offers unique global industrial advantages, such as improved collaboration across the supply chain and enhanced modularity and standardisation of transport units. These features not only facilitate better physical handling of products but also promote more integrated and transparent data exchange across platforms, enhancing the supply chain’s overall responsiveness and efficiency.

7. Conclusions

This study provided a thorough investigation of the environmental impact of using the PI paradigm to address the issue of EC movements within multi-modal transportation networks, focusing particularly on barge–road hubs. A two-stage optimisation model (2Stage-Opt) and a multi-agent system simulation (MASS) were proposed. The 2Stage-Opt model efficiently arranges containers within trucks, ensuring maximum space utilisation without exceeding the capacity constraints. This helps avoid the frequent underutilisation observed in traditional logistics systems. The MASS tested the validity of the solutions generated by the 2Stage-Opt model. It simulated real-world logistics environments, providing insights into the performance of the optimisation strategy under various conditions. The results obtained showed that sharing spaces in containers has a positive impact on truck utilisation and CO2 emissions. The optimisation results indicate that increasing the number of trucks reduces the amount of empty space, with the most efficient configuration being 40 trucks and 26 containers, resulting in 20.98 m of empty space. Meanwhile, the CO2 emissions rise with more containers, with the highest mean emissions of 135.18 when using 35 containers and 35 trucks. The number of trucks required increases with more containers, with 19 trucks used for 35 containers in both 35 and 40 truck scenarios, reflecting higher logistical demands. Even though the results obtained are promising, the quality of the results of the proposed model cannot be guaranteed for large-sized instances, which presents a limitation in its broader scalability. Therefore, it will be interesting to test this model on other case studies of bigger port terminals.
Future studies should incorporate real-time data from tracking systems to enhance the responsiveness and adaptability of the MASS. This could improve the accuracy of demand forecasting and container allocation, leading to even more efficient operations. Also, future models could benefit from incorporating social KPIs to evaluate the impact of PI solutions on aspects such as driver welfare and job satisfaction, ensuring a holistic assessment of the approach’s benefits. On the other hand, further work on the PI model could include testing these cases in other settings and integrating other AI tools.

Author Contributions

Conceptualization, M.-J.P.; Methodology, M.-J.P. and T.C.; Software, M.-J.P.; Validation, D.T.; Formal analysis, M.-J.P.; Investigation, M.-J.P.; Data curation, M.-J.P.; Writing—original draft, M.-J.P. and T.C.; Writing—review and editing, M.-J.P., T.C. and D.T.; Supervision, T.C.; Project administration, D.T. All authors have read and agreed to the published version of the manuscript.

Funding

This research received no external funding.

Institutional Review Board Statement

Not applicable.

Informed Consent Statement

Not applicable.

Data Availability Statement

The data presented in this study are available on request from the corresponding author.

Conflicts of Interest

The authors declare no conflict of interest.

References

  1. Feng, X.; Wang, Z.; Wang, Y.; Yin, W.; Chao, Y.; Ye, G. Improving resilience in an intermodal transport network via bulk cargo transport coordination and empty container repositioning. Ocean Coast. Manag. 2024, 248, 106970. [Google Scholar] [CrossRef]
  2. Song, D. A Literature Review, Container Shipping Supply Chain: Planning Problems and Research Opportunities. Logistics 2021, 5, 41. [Google Scholar] [CrossRef]
  3. Castrellon, J.P.; Sanchez-Diaz, I.; Roso, V.; Altuntas-Vural, C.; Rogerson, S.; Santén, V.; Kalahasthi, L.K. Assessing the eco-efficiency benefits of empty container repositioning strategies via dry ports. Transp. Res. Part D Transp. Environ. 2023, 120, 103778. [Google Scholar] [CrossRef]
  4. Belayachi, N.; Gelareh, S.; Yachba, K.; Bouamrane, K. The Logistic of Empty Containers′ Return in the Liner-Shipping Network. Transp. Telecommun. J. 2017, 18, 207–219. [Google Scholar] [CrossRef][Green Version]
  5. Chi, M.; Zhu, X.; Wang, L.; Zhang, Q.; Liu, W. Multi-period empty container repositioning approach for multimodal transportation. Meas. Control 2024, 57, 361–377. [Google Scholar] [CrossRef]
  6. Kuzmicz, K.A.; Pesch, E. Approaches to empty container repositioning problems in the context of Eurasian intermodal transportation. Omega 2019, 85, 194–213. [Google Scholar] [CrossRef]
  7. Nossack, J.; Pesch, E. A Truck Scheduling Problem Arising in Intermodal Container Transportation. Eur. J. Oper. Res. 2013, 230, 666–680. [Google Scholar] [CrossRef]
  8. Montreuil, B. Toward a Physical Internet: Meeting the global logistics sustainability grand challenge. Logist. Res. 2011, 3, 71–87. [Google Scholar] [CrossRef]
  9. Furtado, P.; Frayret, J.M. Proposal Sustainability Assessment of Resource Sharing in Intermodal Freight Transport with Agent-based Simulation. IFAC-PapersOnLine 2015, 48, 436–441. [Google Scholar] [CrossRef]
  10. Kuźmicz, K.A.; Pesch, E. Prerequisites for the Modelling of Empty Container Supply Chains. Eng. Manag. Prod. Serv. 2017, 9, 28–36. [Google Scholar] [CrossRef][Green Version]
  11. Islam, S. Simulation of Truck Arrival Process at a Seaport: Evaluating Truck-Sharing Benefits for Empty Trips Reduction. Int. J. Logist. Res. Appl. 2018, 21, 94–112. [Google Scholar] [CrossRef]
  12. Wadhwa, S.S.; Farahmand, K.; Vachal, K. A Deterministic Mathematical Model to Support Future Investment Decisions for Developing Inland Container Terminals. Res. Transp. Econ. 2019, 77, 100764. [Google Scholar] [CrossRef]
  13. Chang, H.; Jula, H.; Chassiakos, A.; Ioannou, P. A heuristic solution for the empty container substitution problem. Transp. Res. Part E Logist. Transp. Rev. 2008, 44, 203–216. [Google Scholar] [CrossRef]
  14. IEA. Global Energy Review 2021; Technical Report; IEA: Paris, France, 2021. [Google Scholar]
  15. Perez, M.J.; Chargui, T.; Trentesaux, D. Improving the environmental impact of empty containers in water-road hubs: A physical internet approach. IFAC-PapersOnLine 2024, 58, 682–687. [Google Scholar] [CrossRef]
  16. Song, D.P.; Dong, J.X. Empty Container Management in Cyclic Shipping Routes. Marit. Econ. Logist. 2008, 10, 335–361. [Google Scholar] [CrossRef]
  17. Di Francesco, M.; Crainic, T.G.; Zuddas, P. The effect of multi-scenario policies on empty container repositioning. Transp. Res. Part E Logist. Transp. Rev. 2009, 45, 758–770. [Google Scholar] [CrossRef]
  18. Song, D.P.; Dong, J.X. Long-haul liner service route design with ship deployment and empty container repositioning. Transp. Res. Part B Methodol. 2013, 55, 188–211. [Google Scholar] [CrossRef]
  19. Braekers, K.; Caris, A.; Janssens, G.K. Optimal shipping routes and vessel size for intermodal barge transport with empty container repositioning. Comput. Ind. 2013, 64, 155–164. [Google Scholar] [CrossRef]
  20. Erera, A.L.; Morales, J.C.; Savelsbergh, M. Robust Optimization for Empty Repositioning Problems. Oper. Res. 2009, 57, 468–483. [Google Scholar] [CrossRef]
  21. Shintani, K.; Imai, A.; Nishimura, E.; Papadimitriou, S. The container shipping network design problem with empty container repositioning. Transp. Res. Part E Logist. Transp. Rev. 2007, 43, 39–59. [Google Scholar] [CrossRef]
  22. Sun, Y.; Zhang, C.; Dong, K.; Lang, M. Multiagent modelling and simulation of a physical internet enabled rail-road intermodal transport system. Urban Rail Transit 2018, 4, 141–154. [Google Scholar] [CrossRef]
  23. Ye, H.Q.; Yuan, X.M.; Liu, X. A Tactical Planning Model for Liner Shipping Companies: Managing Container Flow and Ship Deployment Jointly. Available online: https://scholarbank.nus.edu.sg/handle/10635/140625 (accessed on 5 November 2024).
  24. Song, D.P.; Dong, J.X. Cargo Routing and Empty Container Repositioning in Multiple Shipping Service Routes. Transp. Res. Part B Methodol. 2012, 46, 1556–1575. [Google Scholar] [CrossRef]
  25. Montreuil, B.; Rougès, J.F.; Cimon, Y.; Poulin, D. The Physical Internet and Business Model Innovation. Technol. Innov. Manag. Rev. 2012, 2, 32. [Google Scholar] [CrossRef]
  26. Pan, S.; Trentesaux, D.; McFarlane, D.; Montreuil, B.; Ballot, E.; Huang, G.Q. Digital interoperability in logistics and supply chain management: State-of-the-art and research avenues towards Physical Internet. Comput. Ind. 2021, 128, 103435. [Google Scholar] [CrossRef]
  27. Chargui, T.; Ladier, A.L.; Bekrar, A.; Pan, S.; Trentesaux, D. Towards designing and operating physical internet cross-docks: Problem specifications and research perspectives. Omega 2022, 111, 102641. [Google Scholar] [CrossRef]
  28. Essghaier, F.; Chargui, T.; Hsu, T.; Bekrar, A.; Allaoui, H.; Trentesaux, D.; Goncalves, G. Fuzzy multi-objective truck scheduling in multi-modal rail–road Physical Internet hubs. Comput. Ind. Eng. 2023, 182, 109404. [Google Scholar] [CrossRef]
  29. Chargui, T.; Bekrar, A.; Reghioui, M.; Trentesaux, D. Multi-objective sustainable truck scheduling in a rail–road physical internet cross-docking hub considering energy consumption. Sustainability 2019, 11, 3127. [Google Scholar] [CrossRef]
  30. Montreuil, B.; Ballot, E.; Tremblay, W. Modular Design of Physical Internet Transport, Handling and Packaging Containers. 2014. Available online: https://minesparis-psl.hal.science/hal-01487239/ (accessed on 5 November 2024).
  31. Chargui, T.; Bekrar, A.; Reghioui, M.; Trentesaux, D. Proposal of a multi-agent model for the sustainable truck scheduling and containers grouping problem in a Road-Rail physical internet hub. Int. J. Prod. Res. 2020, 58, 5477–5501. [Google Scholar] [CrossRef]
  32. Sallez, Y.; Pan, S.; Montreuil, B.; Berger, T.; Ballot, E. On the activeness of intelligent Physical Internet containers. Comput. Ind. 2016, 81, 96–104. [Google Scholar] [CrossRef]
  33. Ha, C.T.; Nguyen, T.T.; Bui, L.T.; Wang, R. An Online Packing Heuristic for the Three-Dimensional Container Loading Problem in Dynamic Environments and the Physical Internet. In Applications of Evolutionary Computation, Proceedings of the 20th European Conference, EvoApplications 2017, Amsterdam, The Netherlands, 19–21 April 2017, Proceedings, Part II; Squillero, G., Sim, K., Eds.; Springer: Cham, Switzerland, 2017; pp. 140–155. [Google Scholar]
  34. Gontara, S.; Boufaied, A.; Korbaa, O. Routing the Pi-Containers in the Physical Internet Using the PI-BGP Protocol. In Proceedings of the 2018 IEEE/ACS 15th International Conference on Computer Systems and Applications (AICCSA), Aqaba, Jordan, 28 October–1 November 2018; pp. 1–8. [Google Scholar]
  35. Li, M.; Shao, S.; Li, Y.; Zhang, H.; Zhang, N.; He, Y. A Physical Internet (PI) based inland container transportation problem with selective non-containerized shipping requests. Int. J. Prod. Econ. 2022, 245, 108403. [Google Scholar] [CrossRef]
  36. Notlinksports. Guide Régional Officiel des Ports, Plates-Formes et Hubs en Hauts-de-France; Technical Report, Sponsored by Euralogistic, CCI Hauts-de-France, and the Hauts-de-France Region; Notlinksports: Lille, France, 2019. [Google Scholar]
  37. Roadmap to the Physical Internet: Executive Version. Technical Report. ALICE-ETP: Brussels, Belgium, 2020. Available online: https://www.etp-alice.eu/ (accessed on 5 November 2024).
Figure 1. Comparison between a traditional cross-docking hub and a PI-hub.
Figure 1. Comparison between a traditional cross-docking hub and a PI-hub.
Information 15 00756 g001
Figure 2. An overview of the proposed approaches: 2Stage-Opt and MASS models.
Figure 2. An overview of the proposed approaches: 2Stage-Opt and MASS models.
Information 15 00756 g002
Figure 3. UML diagram of the MAS’s behaviour.
Figure 3. UML diagram of the MAS’s behaviour.
Information 15 00756 g003
Figure 4. Model interaction: 2Stage-Opt optimisation and the MASS.
Figure 4. Model interaction: 2Stage-Opt optimisation and the MASS.
Information 15 00756 g004
Figure 5. Boxplot of CO2 emissions by number of containers and trucks.
Figure 5. Boxplot of CO2 emissions by number of containers and trucks.
Information 15 00756 g005
Figure 6. Cumulative distribution function (CDF) of CO2 emissions.
Figure 6. Cumulative distribution function (CDF) of CO2 emissions.
Information 15 00756 g006
Figure 7. An overview of the utilisation of the proposed model by multi-modal barge–road hub managers.
Figure 7. An overview of the utilisation of the proposed model by multi-modal barge–road hub managers.
Information 15 00756 g007
Table 1. Approaches to empty container (EC) management.
Table 1. Approaches to empty container (EC) management.
AuthorsType of HubKey Performance Indicators (KPI)Method/Tool
EnvironmentalPerformanceSocial
Belayachi et al., 2017 [4]Maritime transportHeuristic method/Tabu Search
Nossack and Pesch, 2013 [7]Intermodal transportationHeuristic method
Furtado and Frayret, 2015 [9]Intermodal transportationAgent-based modelling
Castrellon et al., 2023 [3]Intermodal transportationAgent-based and discrete-event modelling
Chang et al., 2008 [13]Maritime portsInteger programming/CPLEX
Ye et al., 2007 [23]Maritime portsoptimisation
Song and Dong, 2012 [24]Intermodal transportationInteger programming/heuristic rule-based method
Feng et al., 2024 [1]Intermodal transportationMathematical model
Song and Dong, 2013 [18]Maritime portsMathematical model/heuristic method
Chi et al., 2024 [5]Multi-modal transportInteger programming model
Note: The checkmark (✓) indicates that the authors validate the corresponding KPI. A dash (—) indicates that the KPI is not addressed in the respective study.
Table 3. Model components: sets, parameters, and decision variables.
Table 3. Model components: sets, parameters, and decision variables.
ComponentDescription
Sets
ISet of all containers available at the hub
JSet of all trucks available for container assignment
DSet of possible destinations for the containers
PSet of potential PI-containers formed from combinations of I
Parameters
o c c u p a t i o n i Occupation level of container i, where i I
c a p a c i t y j Capacity of truck j, where j J
HStandard size of the containers
Decision Variables
a s s i g n t p Binary variable; 1 if PI-container p is assigned to truck t and 0 otherwise, where t J and p P
Table 4. Parameters for MASS agents.
Table 4. Parameters for MASS agents.
Agent TypeParameterDescription
PortCapacityAssigned from 1 to 3 units
PositionSet based on grid location, e.g., (60, 100) for ships
Type1 for truck ports, 2 for ship ports
TruckTypesSelected from predefined types, e.g., (6), (3, 4), (8), etc.
RoutesAssigned randomly highway routes like “A21”, “A16”, “A27”, or “A1”
ContainerOccupationRandomly between 0% and 100%
Arrival timeRandomly generated to simulate entry
DestinationRandomly assigned from predefined destinations
DistanceCorresponds to a destination with a 10–40 range
SizeCorresponds to a 1.2 m container size based on the PI’s foundations
Table 5. Variable input parameters for the MASS in theoretical scenarios.
Table 5. Variable input parameters for the MASS in theoretical scenarios.
Input ParameterValues
Number of trucks[30, 35, 40]
Number of containers[26, 28, 30, 35]
Table 6. Optimisation results.
Table 6. Optimisation results.
Number of TrucksNumber of ContainersEmpty Space (m)
302625.93
2825.37
3028.74
3526.20
352625.00
2825.52
3025.60
3529.00
402620.98
2822.92
3026.80
3531.11
Table 7. Instance results.
Table 7. Instance results.
Number of TrucksNumber of ContainersCO2 Emissions (Mean)CO2 Emissions (Std)Trucks Used (Mean)
302688.033.7515.0
28125.0712.7716.0
30132.4716.4817.0
35118.3619.8319.0
3526112.2615.6415.0
28127.4012.1116.0
30135.1813.6117.0
3582.2316.0619.0
4026105.0110.6114.0
28103.4414.7615.0
3090.8521.6916.0
35102.494.7619.0
Disclaimer/Publisher’s Note: The statements, opinions and data contained in all publications are solely those of the individual author(s) and contributor(s) and not of MDPI and/or the editor(s). MDPI and/or the editor(s) disclaim responsibility for any injury to people or property resulting from any ideas, methods, instructions or products referred to in the content.

Share and Cite

MDPI and ACS Style

Perez, M.-J.; Chargui, T.; Trentesaux, D. A Two-Stage Optimisation Approach for a Sustainable Physical Internet Multi-Modal Barge–Road Hub Terminal. Information 2024, 15, 756. https://doi.org/10.3390/info15120756

AMA Style

Perez M-J, Chargui T, Trentesaux D. A Two-Stage Optimisation Approach for a Sustainable Physical Internet Multi-Modal Barge–Road Hub Terminal. Information. 2024; 15(12):756. https://doi.org/10.3390/info15120756

Chicago/Turabian Style

Perez, Monica-Juliana, Tarik Chargui, and Damien Trentesaux. 2024. "A Two-Stage Optimisation Approach for a Sustainable Physical Internet Multi-Modal Barge–Road Hub Terminal" Information 15, no. 12: 756. https://doi.org/10.3390/info15120756

APA Style

Perez, M.-J., Chargui, T., & Trentesaux, D. (2024). A Two-Stage Optimisation Approach for a Sustainable Physical Internet Multi-Modal Barge–Road Hub Terminal. Information, 15(12), 756. https://doi.org/10.3390/info15120756

Note that from the first issue of 2016, this journal uses article numbers instead of page numbers. See further details here.

Article Metrics

Back to TopTop