Exploring Perspectives of Blockchain Technology and Traditional Centralized Technology in Organ Donation Management: A Comprehensive Review
Abstract
1. Introduction
1.1. Motivation Behind the Work
1.2. Contribution of This Work
- A comprehensive literature review of organ donation management systems, their associated challenges, and software models designed for managing these systems, utilizing centralized technology and blockchain-based decentralized technology, has been conducted.
- Publications from 67 journals, 2 post-doctorate dissertations, and 16 conference proceedings, published between the years 2016 and 2023, have been extracted, for review and study, using relevant keywords.
- Based on the findings from the study, the challenges in the functioning of existing organ donation management systems in various parts of the world have been identified.
- A taxonomy of studies based on the two above-mentioned technologies for managing organ donation systems has been presented.
- Multiple parameters and criteria have been used to compare and analyze various organ donation management models based on the two technologies discussed above, for determining the superior among two, which is an unprecedented finding not previously documented in any prior literature review.
- Gaps in the existing research have been identified, which provide opportunities for future research endeavors.
- The organization of the paper is as follows: Section 2 examines the existing literature that delves into the issues of organ donation management systems and the models developed to manage these systems. Section 3 outlines the methodology for conducting this work in three phases, the Review Preparation Phase (Section 3.1), the Review Process Phase (Section 3.2), and the Review Results Phase (Section 3.3). Section 4 outlines the major gaps and possible future research directions. Finally, in Section 5, this review is concluded.
2. Analysis of Previously Published Literature
2.1. Gap Analysis in the Existing Literature
- Very limited work concerning organ trafficking and organ scarcity within organ donation management systems has been completed.
- A few authors have shed light on the issue of black-market organ trade and discussed the disparity between organ supply and demand in their literature reviews.
- There is limited literature discussing the unethical allocation of organs, the absence of guidelines in organ donation management systems, and the technological insufficiencies.
- There is very limited work addressing the lack of transparency in processes and the distrust among stakeholders within the system.
- None of the authors have explored the interconnectivity of all hospitals through a robust communication network to facilitate recipients in finding the best-matched donors from distant locations. Additionally, none of the authors have explored papers discussing the extensive waiting list of patients for transplant procedures and the resulting fatalities due to prolonged wait times.
- Very limited work has been completed on centralized technology-based models for organ donation management systems.
- Very few papers have been completed presenting blockchain technology-based decentralized models for managing organ donation systems.
- None of the authors have provided a unified review paper discussing both centralized and decentralized technologies.
- Additionally, none of the authors have deliberated on the superior technology for designing organ donation management systems.
2.2. Covering Gaps in This Review
3. Methodology
3.1. Phase 1: Review Plan
3.1.1. The Significance of a Comprehensive Review
3.1.2. Research Questions
3.1.3. Search String
| ((“organ” or “human organ”) AND (“donor” OR “donation” OR “transplant” OR “transplantation” OR “waitlist”) AND (challenges OR issues OR trafficking OR “black market”)) OR ((“organ donation” OR “organ transplantation” OR “organ donation management”) AND (“blockchain” OR “smart contract” OR “dApp” OR “model” OR “system”)) |
3.1.4. Databases Explored for Retrieving Relevant Literature
3.1.5. Criteria for Inclusion and Exclusion of Literature Retrieved
3.2. Phase 2: Review Process
3.2.1. Literature Identification
3.2.2. Literature Assessment Based on Exclusion and Inclusion Criteria
3.2.3. Selected Literature Assessment
3.3. Phase 3: Literature Collection and Compilation
3.3.1. The Literature Collected to Address Research Question RQ1
3.3.2. The Literature Collected to Address Research Question RQ2
3.3.3. The Literature Collected to Address Research Question RQ3
4. Results and Analysis
4.1. Analysis of the Literature Reviewed for Addressing RQ1
4.2. Analysis of the Literature Reviewed for Addressing RQ2
4.3. Analysis of the Literature Reviewed for Addressing RQ3
4.4. Exploration of RQ4 Based on Analysis of the Literature Reviewed for Addressing RQ2 and RQ3
5. The Identification of Research Gaps and Future Directions
5.1. The Integration of IoT and Blockchain for Organ Donation Management Systems
5.2. The Use of Artificial Intelligence in the System of Organ Donation Management
5.3. The Implementation of the Organ Donation System on Blockchains Other than Ethereum
5.4. Designing a Decentralized Application for Organ Donation Management System
6. Conclusions
Author Contributions
Funding
Institutional Review Board Statement
Informed Consent Statement
Data Availability Statement
Conflicts of Interest
Abbreviations
| AI | Artificial Intelligence |
| ASCII | American Standard Code for Information Interchange |
| DApp | Decentralized Application |
| DLT | Distributed Ledger Technology |
| EHR | Electronic Health Records |
| EMR | Electric Medical Records |
| EPTS | Estimated Post-Transplant Survival |
| ETKAS | Euro-Transplant Kidney Allocation System |
| IoT | Internet of Things |
| IPFS | InterPlanetary File System |
| KAS | Kidney Allocation System |
| KDPI | Kidney Donor Profile Index |
| KNN | K-Nearest Neighbor |
| MORE | Multiple Organ Retrieval and Exchange |
| MYSQL | My Structured Query Language |
| NFT | Non-Fungible Tokens |
| ODMS | Organ Donation Management System |
| ODP | Organ Donation Platform |
| OPTN | Organ Procurement and Transplantation Network |
| PRA | Panel Reactive Antibody |
| SDK | Software Development Kit |
| STAR | Standard Transplant Analysis and Research |
| TPS | Transactions Per Second |
| UNOS | United Network for Organ Storage |
| WHO | World Health Organization |
References
- Gois, R.S.S.; Galdino, M.J.Q.; Pissinati, P.D.S.C.; Pimentel, R.R.D.S.; Carvalho, M.D.B.D.; Haddad, M.D.C.F.L. Effectiveness of the organ donation process. Acta Paul. Enferm. 2017, 30, 621–627. [Google Scholar] [CrossRef][Green Version]
- Maciel, C.B.; Hwang, D.Y.; Greer, D.M. Organ donation protocols. Handb. Clin. Neurol. 2017, 140, 409–439. [Google Scholar] [CrossRef] [PubMed]
- Dicks, S.G.; Burkolter, N.; Jackson, L.C.; Northam, H.L.; Boer, D.P.; van Haren, F.M. Grief, stress, trauma, and support during the organ donation process. Transplant. Direct 2020, 6, e512. [Google Scholar] [CrossRef] [PubMed]
- Prescott, J.; Gardiner, D.; Hogg, L.; Harvey, D. How the mode of organ donation affects family behaviour at the time of organ donation. J. Intensive Care Soc. 2019, 20, 204–207. [Google Scholar] [CrossRef]
- Oliver, K.J. Overview of Organ Donation. Mex. J. Med. Res. ICSA 2023, 11, 55–63. [Google Scholar] [CrossRef]
- Henderson, M.L.; Gross, J.A. Living organ donation and informed consent in the United States: Strategies to improve the process. J. Law Med. Ethics 2017, 45, 66–76. [Google Scholar] [CrossRef]
- Fernández-Alonso, V.; Palacios-Ceña, D.; Silva-Martín, C.; García-Pozo, A. Facilitators and barriers in the organ donation process: A qualitative study among nurse transplant coordinators. Int. J. Environ. Res. Public Health 2020, 17, 7996. [Google Scholar] [CrossRef]
- Ahmed, O.; Brockmeier, D.; Lee, K.; Chapman, W.C.; Doyle, M.M. Organ donation during the COVID-19 pandemic. Am. J. Transplant. 2020, 20, 3081–3088. [Google Scholar] [CrossRef]
- Tocher, J.; Neades, B.; Smith, G.D.; Kelly, D. The role of specialist nurses for organ donation: A solution for maximising organ donation rates? J. Clin. Nurs. 2019, 28, 2020–2027. [Google Scholar] [CrossRef]
- Luberda, K. How modifiable factors influence parental decision-making about organ donation. Nurs. Child. Young People 2017, 29, 29–36. [Google Scholar] [CrossRef]
- Kentish-Barnes, N.; Chevret, S.; Cheisson, G.; Joseph, L.; Martin-Lefevre, L.; Si Larbi, A.G.; Viquesnel, G.; Marqué, S.; Donati, S.; Charpentier, J.; et al. Grief symptoms in relatives who experienced organ donation requests in the ICU. Am. J. Respir. Crit. Care Med. 2018, 198, 751–758. [Google Scholar] [CrossRef] [PubMed]
- How Donation Works. Available online: https://www.organdonor.gov/learn/process (accessed on 7 January 2022).
- Themes, U.F.O. Organ Donation and Transplantation in Germany. Plast. Surg. Key 2017, 115–125. Available online: https://plasticsurgerykey.com/organ-donation-and-transplantation-in-germany (accessed on 22 May 2024).
- Hawashin, D.; Jayaraman, R.; Salah, K.; Yaqoob, I.; Simsekler, M.C.E.; Ellahham, S. Blockchain-based management for organ donation and transplantation. IEEE Access 2022, 10, 59013–59025. [Google Scholar] [CrossRef]
- Lynch, G.S. Single Point of Failure: The 10 Essential Laws of Supply Chain Risk Management; John Wiley and Sons: Hoboken, NJ, USA, 2009; ISBN 978-0-470-42496-4. [Google Scholar]
- Nair-Collins, M. The public’s right to accurate and transparent information about brain death and organ transplantation. Hastings Cent. Rep. 2018, 48, S43–S45. [Google Scholar] [CrossRef]
- Jeon, H.J.; Lee, S.; Oh, J.; Seo, S.; Cho, W.; Ahn, C. Development of web-based e-learning educational contents for organ donation and transplantation toward medical students and medical personnel. Transplantation 2019, 103, S116–S117. [Google Scholar] [CrossRef]
- Pfaller, L.; Hansen, S.L.; Adloff, F.; Schicktanz, S. ‘Saying no to organ donation’: An empirical typology of reluctance and rejection. Sociol. Health Illn. 2018, 40, 1327–1346. [Google Scholar] [CrossRef]
- Brown, S.J. Autonomy, trust and ante-mortem interventions to facilitate organ donation. Clin. Ethics 2018, 13, 143–150. [Google Scholar] [CrossRef]
- Zúñiga-Fajuri, A. The case for making organ transplant waitlists public to increase donation rates: Is it possible? Rev. Bioet. Derecho 2017, 41, 187. Available online: https://www.redalyc.org/journal/783/78354511013/html/ (accessed on 3 June 2024).
- Zavalkoff, S.; Shemie, S.D.; Grimshaw, J.M.; Chassé, M.; Squires, J.E.; Linklater, S.; Appleby, A.; Hartell, D.; Lalani, J.; Lotherington, K.; et al. Potential organ donor identification and system accountability: Expert guidance from a Canadian consensus conference. Can. J. Anaesth. 2019, 66, 432. [Google Scholar] [CrossRef]
- Karp, S.J.; Segal, G.; Patil, D.J. Fixing organ donation: What gets measured, gets fixed. JAMA Surg. 2020, 155, 687–688. [Google Scholar] [CrossRef]
- Kute, V.; Ramesh, V.; Shroff, S.; Guleria, S.; Prakash, J. Deceased-donor organ transplantation in India: Current status, challenges, and solutions. Exp. Clin. Transplant. 2020, 18 (Suppl. S2), 31–42. [Google Scholar] [CrossRef] [PubMed]
- Golosova, J.; Romanovs, A. The advantages and disadvantages of the blockchain technology. In Proceedings of the 2018 IEEE 6th Workshop on Advances in Information, Electronic and Electrical Engineering (AIEEE), Vilnius, Lithuania, 8–10 November 2018. [Google Scholar] [CrossRef]
- Wu, B.; Duan, T. The advantages of blockchain technology in commercial bank operation and management. In Proceedings of the 2019 4th International Conference on Machine Learning Technologies 2019, Nanchang, China, 21–23 June 2019. [Google Scholar] [CrossRef]
- Porras-Gonzalez, E.R.; Martín-Martín, J.M.; Guaita-Martínez, J.M. A critical analysis of the advantages brought by blockchain technology to the global economy. Int. J. Intellect. Prop. Manag. 2019, 9, 166–184. [Google Scholar] [CrossRef]
- Wen, L.; Zhang, L.; Li, J. Application of blockchain technology in data management: Advantages and solutions. In Proceedings of the Big Scientific Data Management: First International Conference, BigSDM 2018, Beijing, China, 30 November–1 December 2018. [Google Scholar] [CrossRef]
- Al-asmari, A.M.; Aloufi, R.I.; Alotaibi, Y. A Review of Concepts, Advantages and Pitfalls of Healthcare Applications in Blockchain Technology. Int. J. Comput. Sci. Netw. Secur. 2021, 21, 199–210. Available online: https://api.semanticscholar.org/CorpusID:235672550 (accessed on 19 June 2024).
- Dolzhenko, R. Modern Blockchain-Platforms: Advantages and Prospects. Menedzhment V Ross. I Za Rubezhom 2019, 3, 59–70. Available online: https://www.academia.edu/40480923/MODERN_BLOCKCHAIN_PLATFORMS_ADVANTAGES_AND_PROSPECTS (accessed on 28 June 2024).
- Pryanikov, M.M.; Chugunov, A.V. Blockchain as the communication basis for the digital economy development: Advantages and problems. Int. J. Open Inf. Technol. 2017, 5, 49–55. [Google Scholar]
- Makridakis, S.; Christodoulou, K. Blockchain: Current challenges and future prospects/applications. Future Internet 2019, 11, 258. [Google Scholar] [CrossRef]
- Niranjanamurthy, M.; Nithya, B.N.; Jagannatha, S.J.C.C. Analysis of Blockchain technology: Pros, cons and SWOT. Clust. Comput. 2019, 22, 14743–14757. [Google Scholar] [CrossRef]
- Vishwakarma, P.; Khan, Z.; Jain, T. A brief study on the advantages of Blockchain and distributed ledger on financial transaction processing. Int. J. Latest Technol. Eng. Manag. Appl. Sci. 2018, 7, 76–79. Available online: https://www.ijltemas.in/DigitalLibrary/Vol.7Issue1/76-79.pdf (accessed on 10 July 2024).
- Mahmudnia, D.; Arashpour, M.; Yang, R. Blockchain in construction management: Applications, advantages and limitations. Autom. Constr. 2022, 140, 104379. [Google Scholar] [CrossRef]
- Alsalem, A.; Thaichon, P.; Weaven, S. Organ donation for social change: A systematic review. Entrep. Organ. Change Manag. Innov. Creat. Capab. 2020, 115–134. [Google Scholar] [CrossRef]
- Anselmo, A.; Materazzo, M.; Di Lorenzo, N.; Sensi, B.; Riccetti, C.; Lonardo, M.T.; Pellicciaro, M.; D’Amico, F.; Siragusa, L.; Tisone, G. Implementation of Blockchain Technology Could Increase Equity and Transparency in Organ Transplantation: A Narrative Review of an Emergent Tool. Transpl. Int. 2023, 36, 10800. [Google Scholar] [CrossRef] [PubMed]
- Cabral, A.S.; Knihs, N.D.S.; Magalhães, A.P.; Alvarez, A.G.; Martins, S.R.; Ramos, S.F.; Paim, S.M.S. Safety culture in the organ donation process: A literature review. Acta Paul. De Enferm. 2019, 31, 667–673. [Google Scholar] [CrossRef]
- Rashidi Khazaee, P.; Pirnejad, H.; Bagherzadeh, J.; Niazkhani, Z. Towards realizing benefits of information technology in organ transplant: A review. Unifying Appl. Found. Biomed. Health Inform. 2016, 226, 29–32. [Google Scholar] [CrossRef]
- Li, M.T.; Hillyer, G.C.; Husain, S.A.; Mohan, S. Cultural barriers to organ donation among Chinese and Korean individuals in the United States: A systematic review. Transpl. Int. 2019, 32, 1001–1018. [Google Scholar] [CrossRef]
- Ma, J.; Zeng, L.; Li, T.; Tian, X.; Wang, L. Experiences of families following organ donation consent: A qualitative systematic review. Transplant. Proc. 2021, 53, 501–512. [Google Scholar] [CrossRef]
- McCallum, J.; Ellis, B.; Dhanani, S.; Stiell, I.G. Solid organ donation from the emergency department–a systematic review. Can. J. Emerg. Med. 2019, 21, 626–637. [Google Scholar] [CrossRef]
- Sharma, V.; Piscoran, O.; Summers, A.; Woywodt, A.; van der Veer, S.N.; Ainsworth, J.; Augustine, T. The use of health information technology in renal transplantation: A systematic review. Transplant. Rev. 2021, 35, 100607. [Google Scholar] [CrossRef]
- Silva e Silva, V.; Schirmer, J.; Roza, B.D.A.; de Oliveira, P.C.; Dhanani, S.; Almost, J.; Schafer, M.; Tranmer, J. Defining quality criteria for success in organ donation programs: A scoping review. Can. J. Kidney Health Dis. 2021, 8, 2054358121992921. [Google Scholar] [CrossRef]
- Skowronski, G.; Ramnani, A.; Walton-Sonda, D.; Forlini, C.; O’Leary, M.J.; O’Reilly, L.; Sheahan, L.; Stewart, C.; Kerridge, I. A scoping review of the perceptions of death in the context of organ donation and transplantation. BMC Med. Ethics 2021, 22, 167. [Google Scholar] [CrossRef]
- Soltanisehat, L.; Alizadeh, R.; Hao, H.; Choo, K.K.R. Technical, temporal, and spatial research challenges and opportunities in blockchain-based healthcare: A systematic literature review. IEEE Trans. Eng. Manag. 2020, 70, 353–368. [Google Scholar] [CrossRef]
- Niazkhani, Z.; Pirnejad, H.; Khazaee, P.R. The impact of health information technology on organ transplant care: A systematic review. Int. J. Med. Inform. 2017, 100, 95–107. [Google Scholar] [CrossRef] [PubMed]
- Mohamed Shaffril, H.A.; Samsuddin, S.F.; Abu Samah, A. The ABC of systematic literature review: The basic methodological guidance for beginners. Qual. Quant. 2021, 55, 1319–1346. [Google Scholar] [CrossRef]
- Linnenluecke, M.K.; Marrone, M.; Singh, A.K. Conducting systematic literature reviews and bibliometric analyses. Aust. J. Manag. 2020, 45, 175–194. [Google Scholar] [CrossRef]
- Paul, J.; Lim, W.M.; O’Cass, A.; Hao, A.W.; Bresciani, S. Scientific procedures and rationales for systematic literature reviews (SPAR-4-SLR). Int. J. Consum. Stud. 2021, 45, O1–O16. [Google Scholar] [CrossRef]
- Columb, S. Excavating the organ trade: An empirical study of organ trading networks in Cairo, Egypt. Br. J. Criminol. 2017, 57, 1301–1321. [Google Scholar] [CrossRef]
- Obani, P.; Okunrobo, H. Critical Reflections on Combating Trafficking in Human Organs in Nigeria. Niger. Curr. Law Rev. 2020, 1, 298–317. [Google Scholar] [CrossRef]
- Iroanya, R.O. Human trafficking: The South African experience. In Human Trafficking and Security in Southern Africa: The South African and Mozambican Experience; Palgrave Macmillan: Cham, Switzerland, 2018; pp. 119–150. [Google Scholar] [CrossRef]
- Yesufu, S. Human trafficking: A South African perspective. e-BANGI 2020, 17, 103–120. Available online: https://ejournal.ukm.my/ebangi/issue/view/1284 (accessed on 19 July 2024).
- Moniruzzaman, M. Against a regulated market in human organs: Ethical arguments and ethnographic insights from the organ trade in Bangladesh. Hum. Organ. 2018, 77, 323–335. [Google Scholar] [CrossRef]
- Shi, B.Y.; Liu, Z.J.; Yu, T. Development of the organ donation and transplantation system in China. Chin. Med. J. 2020, 133, 760–765. [Google Scholar] [CrossRef]
- Shi, B. Reform Proceeding of Organ Donation and Transplantation System in China. Med. World 2020, 66, 15–19. Available online: https://en.cma.org.cn/attach/0/15a6b97547ef4b34a675769228f9dd42.pdf (accessed on 27 July 2024).
- Sachdeva, S. Organ donation in India: Scarcity in abundance. Indian J. Public Health 2017, 61, 299–301. [Google Scholar] [CrossRef] [PubMed]
- Nallusamy, S.; Balaji, S.; Yogendran, R. Organ donation–current Indian scenario. J. Pract. Cardiovasc. Sci. 2018, 4, 177–179. [Google Scholar] [CrossRef]
- Saxena, D.; Trivedi, P.; Bhavsar, P.; Memon, F.; Thaker, A.; Chaudhary, C.; Yasobant, S.; Singhal, D.; Zodpey, S. Challenges and motivators to organ donation: A qualitative exploratory study in Gujarat, India. Int. J. Gen. Med. 2023, 2023, 151–159. [Google Scholar] [CrossRef] [PubMed]
- Mukherjee, D.; Mukhopadhyay, D. Recent Advances in Laws and Ethics in Organ Transplant in India—A Review. Zenodo 2020. [Google Scholar] [CrossRef]
- Yanto, O.; Susanto, S.; Iqbal, M.; Darusman, Y.; Widodo, G.; Sari, N. The Yuridical Study of the Positive Law Challenges in Indonesia (Case of Phenomena Gratification on Trading Human Organ Body Crime). In Proceedings of the 1st International Conference on Economics Engineering and Social Science, InCEESS 2020, Bekasi, Indonesia, 17–18 July 2021. [Google Scholar] [CrossRef]
- Kiani, M.; Abbasi, M.; Ahmadi, M.; Salehi, B. Organ transplantation in Iran; current state and challenges with a view on ethical consideration. J. Clin. Med. 2018, 7, 45. [Google Scholar] [CrossRef]
- Berzon, C. Israel’s 2008 Organ Transplant Law: Continued ethical challenges to the priority points model. Isr. J. Health Policy Res. 2018, 7, 1–12. [Google Scholar] [CrossRef]
- Cho, W.H. Organ donation in Korea in 2018 and an introduction of the Korea national organ donation system. Korean J. Transplant. 2019, 33, 83–97. [Google Scholar] [CrossRef]
- Zulaikha, M.; Lukman, Z.M.; Azlini, C.; Normala, R.; Kamal, M.Y. The Perception of Social Work Students on Human Trafficking in Malaysia. Int. J. Res. Innov. Soc. Sci. 2018, II, 159–165. Available online: https://rsisinternational.org/journals/ijriss/Digital-Library/volume-2-issue-10/159-165.pdf (accessed on 31 July 2024).
- Thapa, K. Menace of human trafficking in Nepal. Int. J. Sci. Res. Publ. (IJSRP) 2021, 11, 30–37. [Google Scholar] [CrossRef]
- Gawronska, S. Illicit organ removal in Nepal: An analysis of recent case law and the adequacy of human trafficking and transplantation frameworks. J. Hum. Traffick. 2023, 9, 546–567. [Google Scholar] [CrossRef]
- Ali, A.; Ahmed, T.; Ayub, A.; Dano, S.; Khalid, M.; El-Dassouki, N.; Orchanian-Cheff, A.; Alibhai, S.; Mucsi, I. Organ donation and transplant: The Islamic perspective. Clin. Transplant. 2020, 34, e13832. [Google Scholar] [CrossRef] [PubMed]
- Singh, R.; Agarwal, T.M.; Al-Thani, H.; Al Maslamani, Y.; El-Menyar, A. Validation of a survey questionnaire on organ donation: An Arabic world scenario. J. Transplant. 2018, 1, 9309486. [Google Scholar] [CrossRef] [PubMed]
- Hassall, J. The Cadaveric Organ Shortage: A Result of Australia’s Organ Procurement Framework? Canberra L. Rev. 2022, 19, 110. Available online: https://www.austlii.edu.au/cgi-bin/viewdoc/au/journals/CanLawRw/2022/7.html# (accessed on 3 August 2024).
- Gawronska, S.; Claes, L.; Van Assche, K. Double prosecution of illicit organ removal as organ trafficking and human trafficking, with the example of Belgium. Eur. J. Crim. Policy Res. 2022, 28, 503–524. [Google Scholar] [CrossRef]
- Lewis, A.; Koukoura, A.; Tsianos, G.I.; Gargavanis, A.A.; Nielsen, A.A.; Vassiliadis, E. Organ donation in the US and Europe: The supply vs demand imbalance. Transplant. Rev. 2021, 35, 100585. [Google Scholar] [CrossRef]
- Kragten-Heerdink, S.L.; Dettmeijer-Vermeulen, C.E.; Korf, D.J. More than just “pushing and pulling”: Conceptualizing identified human trafficking in the Netherlands. Crime Delinq. 2018, 64, 1765–1789. [Google Scholar] [CrossRef]
- Brunovskis, A.; Surtees, R. Vulnerability and Exploitation Along the Balkan Route: Identifying Victims of Human Trafficking in Serbia. Oslo: FAFO, Nexus, Atina & CYI 2017. Available online: https://www.fafo.no/images/pub/2017/20620.pdf (accessed on 9 August 2024).
- Frangež, D.; Bučar Ručman, A. Specific forms of human trafficking in Slovenia: Overview and preventive measures. Police Pract. Res. 2017, 18, 230–244. [Google Scholar] [CrossRef]
- Martin, D.E.; Van Assche, K.; Domínguez-Gil, B.; López-Fraga, M.; Gallont, R.G.; Muller, E.; Capron, A.M. Strengthening global efforts to combat organ trafficking and transplant tourism: Implications of the 2018 edition of the Declaration of Istanbul. Transplant. Direct 2019, 5, e433. [Google Scholar] [CrossRef]
- Bates, M. Overcoming Challenges in Organ Transplantation. IEEE Pulse 2020, 11, 25–28. [Google Scholar] [CrossRef]
- Gómez, E.J.; Jungmann, S.; Lima, A.S. Resource allocations and disparities in the Brazilian health care system: Insights from organ transplantation services. BMC Health Serv. Res. 2018, 18, 1–7. [Google Scholar] [CrossRef]
- Rawat, R.; Garg, B.; Mahor, V.; Telang, S.; Pachlasiya, K.; Chouhan, M. Organ trafficking on the dark web—The data security and privacy concern in healthcare systems. In Internet of Healthcare Things: Machine Learning for Security and Privacy; Wiley: Hoboken, NJ, USA, 2022; pp. 189–216. [Google Scholar] [CrossRef]
- Akbarialiabad, H.; Dalfardi, B.; Bastani, B. The double-edged sword of the dark web: Its implications for medicine and society. J. Gen. Intern. Med. 2020, 35, 3346–3347. [Google Scholar] [CrossRef] [PubMed]
- Chalissery, B.J.; Asha, V.; Sundaram, B.M. More accurate organ recipient identification using survey informatics of new age technologies. In Proceedings of the 3rd International Conference on Integrated Intelligent Computing Communication & Security (ICIIC 2021), Bangalore, India, 6–7 August 2021. [Google Scholar] [CrossRef]
- Levan, M.L.; Klitenic, S.; Massie, A.; Parent, B.; Caplan, A.; Gentry, S.; Segev, D. Questions of accountability and transparency in the US organ donation and transplantation system. Nat. Med. 2022, 28, 1517–1518. [Google Scholar] [CrossRef] [PubMed]
- Putzer, G.; Gasteiger, L.; Mathis, S.; van Enckevort, A.; Hell, T.; Resch, T.; Schneeberger, S.; Martini, J. Solid organ donation and transplantation activity in the eurotransplant area during the first year of COVID-19. Transplantation 2022, 106, 1450–1454. [Google Scholar] [CrossRef] [PubMed]
- Nieto-Galván, R.; Durantez-Fernández, C.; Madrigal, M.Á.; Niño-Martín, V.; Olea, E.; Barba-Pérez, M.Á.; Cárdaba-García, R.M.; Frutos, M.; Pérez-Pérez, L. Nurse Intervention: Attitudes and Knowledge About Organ Donation and Transplantation in Adolescents. Transplant. Proc. 2022, 54, 1697–1700. [Google Scholar] [CrossRef] [PubMed]
- Harel, I.; Mayorga, M.; Slovic, P.; Kogut, T. Is religiosity a barrier to organ donations? Examining the role of religiosity and the salience of a religious context on organ-donation decisions. J. Assoc. Consum. Res. 2022, 7, 235–245. [Google Scholar] [CrossRef]
- Ibrahim, B.; Dawson, R.; Chandler, J.A.; Goldberg, A.; Hartell, D.; Hornby, L.; Simpson, C.; Weiss, M.J.; Wilson, L.C.; Wilson, T.M.; et al. The COVID-19 pandemic and organ donation and transplantation: Ethical issues. BMC Med. Ethics 2021, 22, 1–10. [Google Scholar] [CrossRef]
- Entwistle, J.W.; Drake, D.H.; Fenton, K.N.; Smith, M.A.; Sade, R.M. Normothermic regional perfusion: Ethical issues in thoracic organ donation. J. Thorac. Cardiovasc. Surg. 2022, 164, 147–154. [Google Scholar] [CrossRef]
- Takaoka, A.; Honarmand, K.; Vanstone, M.; Tam, B.; Smith, O.M.; Baker, A.; LeBlanc, A.; Swinton, M.; Neville, T.H.; Clarke, F.J.; et al. Organ donation at the end of life: Experiences from the 3 wishes project. J. Intensive Care Med. 2021, 36, 404–412. [Google Scholar] [CrossRef]
- Vincent, J.L.; Creteur, J. Organ donation after circulatory death: Please do not waste time! Intensive Care Med. 2021, 47, 720–721. [Google Scholar] [CrossRef]
- Hyde, M.K.; Lewis, I.; White, K.M. Young people’s views on how to encourage family discussion about organ donation. PsyArXiv 2021. [Google Scholar] [CrossRef]
- Zhang, M.; Wang, G.; Li, J.; Hopp, W.J.; Lee, D.D. Pausing transplants in the face of a global pandemic: Patient survival implications. Prod. Oper. Manag. 2023, 32, 1380–1396. [Google Scholar] [CrossRef] [PubMed]
- Lentine, K.L.; Smith, J.M.; Hart, A.; Miller, J.; Skeans, M.A.; Larkin, L.; Robinson, A.; Gauntt, K.; Israni, A.K.; Hirose, R.; et al. OPTN/SRTR 2020 annual data report: Kidney. Am. J. Transplant. 2022, 22, 21–136. [Google Scholar] [CrossRef] [PubMed]
- Harvey, C.; Thompson, J.R. Exploring advantages in the waiting list for organ donations. In Proceedings of the 2016 Winter Simulation Conference (WSC), Washington, DC, USA., 11–14 December 2016. [Google Scholar] [CrossRef]
- Heinl, M.P.; Yu, B.; Wijesekera, D. A framework to reveal clandestine organ trafficking in the dark web and beyond. J. Digit. Forensics Secur. Law 2019, 14, 2. [Google Scholar] [CrossRef]
- Sankar, S.; Shuruti, U.; Bhuvaneshwari, B. Intelligent Organ Transplantation System Using Rank Search Algorithm to Serve Needy Recipients. In Proceedings of the 2022 International Conference on Innovative Computing, Intelligent Communication and Smart Electrical Systems (ICSES), Chennai, India, 19–20 February 2022. [Google Scholar] [CrossRef]
- Taherkhani, N.; Sepehri, M.M.; Khasha, R.; Shafaghi, S. Ranking patients on the kidney transplant waiting list based on fuzzy inference system. BMC Nephrol. 2022, 23, 31. [Google Scholar] [CrossRef]
- Yoon, J.; Alaa, A.M.; Cadeiras, M.; Van Der Schaar, M. Personalized donor-recipient matching for organ transplantation. In Proceedings of the Thirty-First AAAI Conference on Artificial Intelligence 2017, San Francisco, CA, USA, 4–9 February 2017. [Google Scholar] [CrossRef]
- Harvey, C.; Weigel, R.S. Transplant2mongo: Python scripts that insert organ procurement and transplantation network (optn) data in mongodb. J. Open Res. Softw. 2019, 7, 5. [Google Scholar] [CrossRef][Green Version]
- Karami, F. Optimization and Simulation Models to Improve Access to Organ Transplantation in the United States. Ph.D. Thesis, University of Louisville, Louisville, KY, USA, 2021. Available online: https://ir.library.louisville.edu/etd/3379/ (accessed on 13 August 2024).
- Sivaramakrishnan, N.; Subramaniyaswamy, V.; Kr, R.; Vaishali, S.; Priyasindhu, G. Recommendation system for blood and organ donation for the hospital management system. Int. J. Pure Appl. Math. 2018, 119, 13251–13258. Available online: https://hal.science/hal-01826684 (accessed on 17 August 2024).
- Joshi, R.; Gawade, R.; Tendulkar, S.; Pawar, D. ‘ORGAN READY’ for Organ Donation. Int. Res. J. Eng. Technol. (IRJET) 2020, 7, 6353–9356. Available online: https://www.irjet.net/archives/V7/i5/IRJET-V7I51213.pdf (accessed on 22 August 2024).
- Yuan, Y.; Feldhamer, S.; Gafni, A.; Fyfe, F.; Ludwin, D. An internet-based fuzzy logic expert system for organ transplantation assignment. Int. J. Healthc. Technol. Manag. 2001, 3, 386–405. [Google Scholar] [CrossRef]
- Dinesh kumar, T.; Nithya, K.; Manoj kumar, S.; Nivetha, B. Sharing Life—The Miracle of Organ Donation and Transplantation. J. Popul. Ther. Clin. Pharmacol. 2023, 30, 384–390. [Google Scholar] [CrossRef]
- Niyigena, C.; Seol, S.; Lenskiy, A. Survey on organ allocation algorithms and blockchain-based systems for organ donation and transplantation. In Proceedings of the 2020 International Conference on Information and Communication Technology Convergence (ICTC) 2020, Jeju Islan, Republic of Korea, 21–23 October 2020. [Google Scholar] [CrossRef]
- Wijayathilaka, P.L.; Gamage, P.P.; De Silva, K.H.B.; Athukorala, A.P.P.S.; Kahandawaarachchi, K.A.D.C.P.; Pulasinghe, K.N. Secured, intelligent blood and organ donation management system—“LifeShare”. In Proceedings of the 2020 2nd International Conference on Advancements in Computing (ICAC) 2020, Colombo, Sri Lanka, 10–11 December 2020. [Google Scholar] [CrossRef]
- Chalissery, B.J.; Asha, V. Blockchain based system for human organ transplantation management. In Proceedings of the New Trends in Computational Vision and Bio-inspired Computing: Selected works presented at the ICCVBIC 2018, Coimbatore, India, 29–30 November 2020. [Google Scholar] [CrossRef]
- Jain, U. Using Blockchain Technology for the Organ Procurement and Transplant Network. Master’s Thesis, San Jose State University, San Jose, CA, USA, 2019. [Google Scholar] [CrossRef]
- Alandjani, G. Blockchain based auditable medical transaction scheme for organ transplant services. 3c Tecnol. 2019, 31, 41–63. [Google Scholar] [CrossRef]
- Sawant, V.; Gaikwad, S.; Dhangar, C.; Oak, S. Organ Donation Application Using Blockchain Security. In Proceedings of the Data Intelligence and Cognitive Informatics: Proceedings of ICDICI, Tirunelveli, India, 16–17 July 2021. [Google Scholar] [CrossRef]
- Soni, A.; Kumar, S.G. Creating organ donation system with blockchain technology. Eur. J. Mol. Clin. Med. 2021, 8, 2387–2395. Available online: http://www.ejmcm.com/uploads/paper/062e05fc819aa4a29dabf1fdbbd49764.pdf (accessed on 24 August 2024).
- Kulshrestha, A.; Mitra, A.; Amisha. Securing Organ Donation using Blockchain. Int. J. Sci. Eng. Res. 2020, 11, 147–151. Available online: https://api.semanticscholar.org/CorpusID:232109448 (accessed on 25 August 2024).
- Devaanusha, J.; Gokulpriya, R.; Kanimozhi, M.; Mercy, W. Secure Organ Donation Using Blockchain Technology. IRJET Int. Res. J. Eng. Technol. 2020, 7, 3167–3172. Available online: https://www.irjet.net/archives/V7/i2/IRJET-V7I2683.pdf (accessed on 10 July 2024).
- Le, H.T.; Nguyen, T.T.L.; Nguyen, T.A.; Ha, X.S.; Duong-Trung, N. Bloodchain: A blood donation network managed by blockchain technologies. Network 2022, 2, 21–35. [Google Scholar] [CrossRef]
- Pillai, B.G.; Madhurya, J.A.; Jecob, J. An effective protection of data for organ donation using blockchain technology. Technology 2020, 11, 73–82. [Google Scholar] [CrossRef]
- Dajim, L.A.; Al-Farras, S.A.; Al-Shahrani, B.S.; Al-Zuraib, A.A.; Mathew, R.M. Organ donation decentralized application using blockchain technology. In Proceedings of the 2019 2nd International Conference on Computer Applications & Information Security (ICCAIS) 2019, Riyadh, Saudi Arabia, 1–3 May 2019. [Google Scholar] [CrossRef]
- Ranjan, P.; Srivastava, S.; Gupta, V.; Tapaswi, S.; Kumar, N. Decentralised and distributed system for organ/tissue donation and transplantation. In Proceedings of the 2019 IEEE Conference on Information and Communication Technology 2019, IIIT, Allahabad, India, 6–8 December 2019. [Google Scholar] [CrossRef]
- Quynh, N.T.T.; Son, H.X.; Le, T.H.; Huy, H.N.D.; Vo, K.H.; Luong, H.H.; Tuan, K.N.H.; Anh, T.D.; Nguyen, T.A.; Duong-Trung, N. Toward a design of blood donation management by blockchain technologies. In Proceedings of the Computational Science and Its Applications–ICCSA 2021: 21st International Conference, Cagliari, Italy, 13–16 September 2021. [Google Scholar] [CrossRef]
- Parmar, K.; Kumar, V.D.; Prasanth, N.L.; Pranoppal Teja, K.C.; Patil, S.; Shah, K.A. Blockchain Based Secure, Efficient, and Scalable Platform for the Organ Donation Process of Healthcare Industry. In Proceedings of the International Conference on Intelligent Cyber Physical Systems and Internet of Things 2022, Coimbatore, India, 11–12 August 2022. [Google Scholar] [CrossRef]
- Chavez, N.; Kendzierskyj, S.; Jahankhani, H.; Hosseinian, A. Securing transparency and governance of organ supply chain through blockchain. In Policing in the Era of AI and Smart Societies; Springer: Berlin/Heidelberg, Germany, 2020; pp. 97–118. [Google Scholar] [CrossRef]
- Sajwan, A.; Das, S.; Phamila, A.V.; Kathirvelu, K. Blockchain-Based Organ Donation and Transplant Matching System. In Integrating Blockchain and Artificial Intelligence for Industry 4.0 Innovations; Springer: Berlin/Heidelberg, Germany, 2023; pp. 175–183. [Google Scholar] [CrossRef]
- Varshney, S.; Kansra, P.; Garg, A. Policy Suggestions for Transplantation of Organs in India: Use of Blockchain Technology to Manage Organ Donation. Indian J. Transplant. 2023, 17, 339–342. [Google Scholar] [CrossRef]
- Gaushik, M.R.; Jivtesh, M.R.; Adarsh, P.; Shibu, N.S.; Rao, S.N. A Prototype Design for Gamified Blood Donation App Using Blockchain Technology, IPFS and NFTs. SenSys 2022, 1202–1207. [Google Scholar] [CrossRef]
- Luo, Y.; Lu, G.; Wu, Y. Design and analysis of blood donation model based on blockchain and KNN. In Proceedings of the 2021 3rd Blockchain and Internet of Things Conference 2021, Ho CHi Minh City, Vietnam, 8–10 July 2021. [Google Scholar] [CrossRef]
- Le, T.H.; Trong, P.N.; Gia, K.H.; Vo, H.K.; Huong, L.H.; Dang, K.T.; Van, H.L.; Huu, N.H.; Huyen, T.N.; Nguyen, T.A.; et al. BloodMan-Chain: A Management of Blood and Its Products Transportation Based on Blockchain Approach. In Proceedings of the International Conference on Parallel and Distributed Computing: Applications and Technologies 2022, Sendai, Japan, 7–9 December 2022. [Google Scholar] [CrossRef]
- Suneetha, M.A.; Reddy, M.G.H. Blockchain-based Management of Blood Donation. J. Eng. Sci. 2023, 14, 163016–163032. [Google Scholar]
- Panda, K.; Mazumder, A. Blockchain-powered supply chain management for kidney organ preservation. In Proceedings of the 2023 IEEE MIT Undergraduate Research Technology Conference (URTC) 2023, Cambridge, MA, USA, 6–8 October 2023. [Google Scholar] [CrossRef]
- Ajay, G.; Lokesh, A.; Sravanasandhya, D.; Kousalya, G.; Teja, D.D.; Daniya, T. A Web DApp for Efficient Organ Donation Management System: Leveraging Centralized Wallet Architecture as Backend. In Proceedings of the 2023 2nd International Conference on Applied Artificial Intelligence and Computing (ICAAIC) 2023, Salem, India, 4–6 May 2023. [Google Scholar] [CrossRef]
- Ghosh, S.; Dutta, M. Indriya: Building a Secure and Transparent Organ Donation System with Hyperledger Fabric. arXiv 2023, arXiv:2307.02416. [Google Scholar] [CrossRef]
- Shyamala Gowri, B.; Solana Appalo, A.M.; Saranya, P.; Swetha, M. Organ Donation and Transplantation Framework based on Ethereum Blockchain. In Proceedings of the International Conference on Innovative Computing & Communication (ICICC) 2022, Delhi, India, 19–20 February 2022. [Google Scholar] [CrossRef]
- Soni, P.; Mathur, A.; Patel, D.; Manjula, R. Blockchain-Based Organ Donation Platform: Defeating Trafficking and Ensuring Transparency. Int. Res. J. Adv. Sci. Hub 2023, 5, 353–360. [Google Scholar] [CrossRef]
- Chaudhary, N.; Manvi, S.S.; Koul, N. Organ bank based on blockchain. In Proceedings of the 2022 IEEE International Conference on Electronics, Computing and Communication Technologies (CONECCT) 2022, Bangalore, India, 8–10 July 2022. [Google Scholar] [CrossRef]
- Yahaya, C.A.C.; Firdaus, A.; Khen, Y.Y.; Yaakub, C.Y.; Abd Razak, M.F. An Organ Donation Management System (ODMS) based on Blockchain Technology for Tracking and Security Purposes. In Proceedings of the 2021 International Conference on Software Engineering & Computer Systems and 4th International Conference on Computational Science and Information Management (ICSECS-ICOCSIM) 2021, Pekan, Malaysia, 24–26 August 2021; Available online: https://api.semanticscholar.org/CorpusID:237550037 (accessed on 23 August 2024).
- Kothari, P. Ex-vivo preservation of heart allografts—An overview of the current state. J. Cardiovasc. Dev. Dis. 2023, 10, 105. [Google Scholar] [CrossRef] [PubMed]
- Hertl, M.; Howard, T.K.; Lowell, J.A.; Shenoy, S.; Harvey, R.P.; Strasberg, S.M. Changes in liver core temperature during preservation and rewarming in human and porcine liver allografts. Liver Transplant. 1996, 2, 111–117. [Google Scholar] [CrossRef] [PubMed]
- Albes, J.M.; Fischer, F.; Bando, T.; Heinemann, M.K.; Scheule, A.; Wahlers, T. Influence of the perfusate temperature on lung preservation: Is there an optimum? Eur. Surg. Res. 1997, 29, 5–11. [Google Scholar] [CrossRef] [PubMed]
- Oliveira, G.Y.L.; Cunha, L.S.; Santos, A.C.; Caetano, L.M.M.; Soares, Y.S.; Mota, L.G.S.; Sobrinho, D.H.G. Impact of package and storage techniques on kidney temperature enviroment. Transplantation 2017, 101, S85. [Google Scholar] [CrossRef]
- Oltean, M.; Churchill, T.A. Organ-specific solutions and strategies for the intestinal preservation. Int. Rev. Immunol. 2014, 33, 234–244. [Google Scholar] [CrossRef]
- Gimenes, I.; Pintor, A.V.B.; da Silva Sardinha, M.; Maranon-Vasquez, G.A.; Gonzalez, M.S.; Presgrave, O.A.F.; Maia, L.C.; Alves, G.G. Cold storage media versus optisol-GS in the preservation of corneal quality for keratoplasty: A systematic review. Appl. Sci. 2022, 12, 7079. [Google Scholar] [CrossRef]
- Macdonald, P.S.; Chew, H.C.; Connellan, M.; Dhital, K. Extracorporeal heart perfusion before heart transplantation: The heart in a box. Curr. Opin. Organ Transplant. 2016, 21, 336–342. [Google Scholar] [CrossRef]
- Ismail, R.D.; Hussein, H.A.; Salih, M.M.; Ahmed, M.A.; Hameed, Q.A.; Omar, M.B. The Use of Web Technology and IoT to Contribute to the Management of Blood Banks in Developing Countries. Appl. Syst. Innov. 2022, 5, 90. [Google Scholar] [CrossRef]
- Morande, S.; Marzullo, M. Application of Artificial Intelligence and Blockchain in healthcare management-donor organ transplant system. Ann. Manag. Organ. Res. 2019, 1, 25–38. [Google Scholar] [CrossRef]
- Tutun, S.; Harfouche, A.; Albizri, A.; Johnson, M.E.; He, H. A responsible AI framework for mitigating the ramifications of the organ donation crisis. Inf. Syst. Front. 2023, 25, 2301–2316. [Google Scholar] [CrossRef]
- Carlson, S.F.; Kamalia, M.A.; Zimermann, M.T.; Urrutia, R.A.; Joyce, D.L. The current and future role of artificial intelligence in optimizing donor organ utilization and recipient outcomes in heart transplantation. Heart Vessel. Transplant. 2022, 6, 195–202. [Google Scholar] [CrossRef]
- Khorsandi, S.E.; Hardgrave, H.J.; Osborn, T.; Klutts, G.; Nigh, J.; Spencer-Cole, R.T.; Kakos, C.D.; Anastasiou, I.; Mavros, M.N.; Giorgakis, E. Artificial intelligence in liver transplantation. Transplant. Proc. 2021, 53, 2939–2944. [Google Scholar] [CrossRef] [PubMed]
- Schwantes, I.R.; Axelrod, D.A. Technology-enabled care and artificial intelligence in kidney transplantation. Curr. Transplant. Rep. 2021, 8, 235–240. [Google Scholar] [CrossRef]
- Gotlieb, N.; Azhie, A.; Sharma, D.; Spann, A.; Suo, N.J.; Tran, J.; Cheff, A.O.; Wang, B.; Goldenberg, A.; Chasse, M.; et al. The promise of machine learning applications in solid organ transplantation. NPJ Digit. Med. 2022, 5, 89. [Google Scholar] [CrossRef] [PubMed]





















| Review | Year of Publication | Study Review Span | Number of Studies Reviewed | Number of Countries Surveyed | Issues Addressed | |||||||||||
|---|---|---|---|---|---|---|---|---|---|---|---|---|---|---|---|---|
| Organ Trafficking | Organ Black Marketing | Organ Scarcity | Supply-Demand Gap | Unethical Organ Allocation | Lack of Transparency | System Distrust | Absence of Guidelines | Tech Resource Gap | Transplant Center Networking Gap | Long Waitlists | Organ Waitlist Fatalities | |||||
| Alsalem et al. [35] | 2020 | 1985–2019 | 262 | 32 | ||||||||||||
| Anselmo et al. [36] | 2023 | 2019–2020 | 06 | - | ✓ | ✓ | ✓ | ✓ | ||||||||
| Cabral et al. [37] | 2018 | 2012–2016 | 14 | 06 | ✓ | |||||||||||
| Khazaee et al. [38] | 2016 | 1990–2015 | 27 | - | ✓ | ✓ | ||||||||||
| Li et al. [39] | 2019 | 1997–2018 | 33 | 07 | ✓ | ✓ | ✓ | ✓ | ✓ | ✓ | ||||||
| Ma et al. [40] | 2021 | 2014–2019 | 06 | 06 | ✓ | ✓ | ✓ | ✓ | ||||||||
| McCallum et al. [41] | 2019 | 1997–2017 | 25 | - | ||||||||||||
| Sharma et al. [42] | 2021 | 1987–2018 | 18 | 07 | ||||||||||||
| Silva et al. [43] | 2021 | 1994–2019 | 84 | 15 | ||||||||||||
| Skowronski et al. [44] | 2021 | 1989–2020 | 45 | 15 | ✓ | |||||||||||
| Soltanisehat et al. [45] | 2023 | 2017 | 02 | - | ✓ | ✓ | ✓ | ✓ | ✓ | |||||||
| This Work | - | 2016–2024 | 43 | 30 | ✓ | ✓ | ✓ | ✓ | ✓ | ✓ | ✓ | ✓ | ✓ | ✓ | ✓ | ✓ |
| Review | Year of Publication | Study Review Span | Number of Studies Reviewed | Are Centralized Models for ODMS * Addressed? | Are Blockchain-Based Decentralized Models for ODMS * Addressed? | Has the Optimal Model for ODMS * Been Deliberated? |
|---|---|---|---|---|---|---|
| Anselmo et al. [36] | 2023 | 2019–2020 | 06 | No | Yes | No |
| Khazaee et al. [38] | 2016 | 1990–2015 | 27 | Yes | No | No |
| Niazkhani et al. [46] | 2017 | 1990–2015 | 10 | Yes | No | No |
| Sharma et al. [42] | 2021 | 1987–2018 | 18 | Yes | No | No |
| Soltanisehat et al. [45] | 2023 | 2017 | 02 | No | Yes | No |
| This Work | N/A | 2017–2023 | 42 | Yes | Yes | Yes |
| Phase | Process | Accomplishments |
|---|---|---|
| Phase 1 (Section 3.1) | Review plan |
|
| Phase 2 (Section 3.2) | Review process |
|
| Phase 3 (Section 3.3) | Literature Collection and Compilation |
|
| Research Question | Motivation |
|---|---|
| RQ1: What are the global challenges confronting organ donation management systems? |
|
| RQ2: What centralized technology-based models have been developed to address the challenges in organ donation management systems? |
|
| RQ3: What blockchain-based decentralized models have been developed to address the issues in organ donation management systems? |
|
| RQ4: Which among the two available models for handling the challenges in the organ donation management systems proves to be superior? |
|
| Digital Resource | Link |
|---|---|
| Publications in Journals and Conferences | |
| ACM | “www.acm.org/dl (accessed on 03 April 2024)” |
| Elsevier | “https://www.sciencedirect.com/ (accessed on 12 April 2024)” |
| Google Scholar | “www.scholar.google.co.in (accessed on 20 April 2024)” |
| IEEE Xplore | “ieeexplore.ieee.org (accessed on 04 May 2024)” |
| Inderscience | “https://www.inderscienceonline.com/action/doSearch (accessed on 15 May 2024)” |
| ResearchGate | “https://www.researchgate.net/ (accessed on 22 May 2024)” |
| Springer | “https://www.springer.com/in (accessed on 06 June 2024)” |
| Taylor and Francis | “https://www.tandfonline.com/search/advanced (accessed on 10 June 2024)” |
| Wiley | “https://onlinelibrary.wiley.com/ (accessed on 17 June 2024)” |
| Post-Doctorate Dissertations | |
| ProQuest | “www.proquest.com (accessed on 26 June 2024)” |
| EBSCO | “www.ebsco.com (accessed on 04 July 2024)” |
| ORA | “ora.ox.ac.uk (accessed on 11 July 2024)” |
| ShodhGanga | “https://shodhganga.inflibnet.ac.in/ (accessed on 17 July 2024)” |
| Exclusion Criteria |
|---|
|
|
|
|
|
|
| Inclusion Criteria |
|
|
|
|
|
|
| Resource Name | Total Records Found in Initial Search Phase (Section 3.2.1) | Records Found When Exclusion Criteria Are Applied (Section 3.2.2) | Records Found When Inclusion Criteria Are Applied (Section 3.2.2) |
|---|---|---|---|
| Publications in Journals and Conferences | |||
| ACM | 21 | 9 | 2 |
| Elsevier | 29 | 5 | 4 |
| Google Scholar | 159 | 54 | 40 |
| IEEE Xplore | 57 | 21 | 11 |
| InderScience | 17 | 7 | 1 |
| ResearchGate | 22 | 5 | 3 |
| Springer | 54 | 8 | 16 |
| Taylor and Francis | 18 | 3 | 2 |
| Wiley | 23 | 4 | 4 |
| Post-Doctorate Dissertations | |||
| ProQuest | 2 | 1 | - |
| EBSCO | 2 | - | - |
| ORA | 1 | - | - |
| ShodhGanga | 3 | 2 | 2 |
| Total | 370 | 139 | 85 |
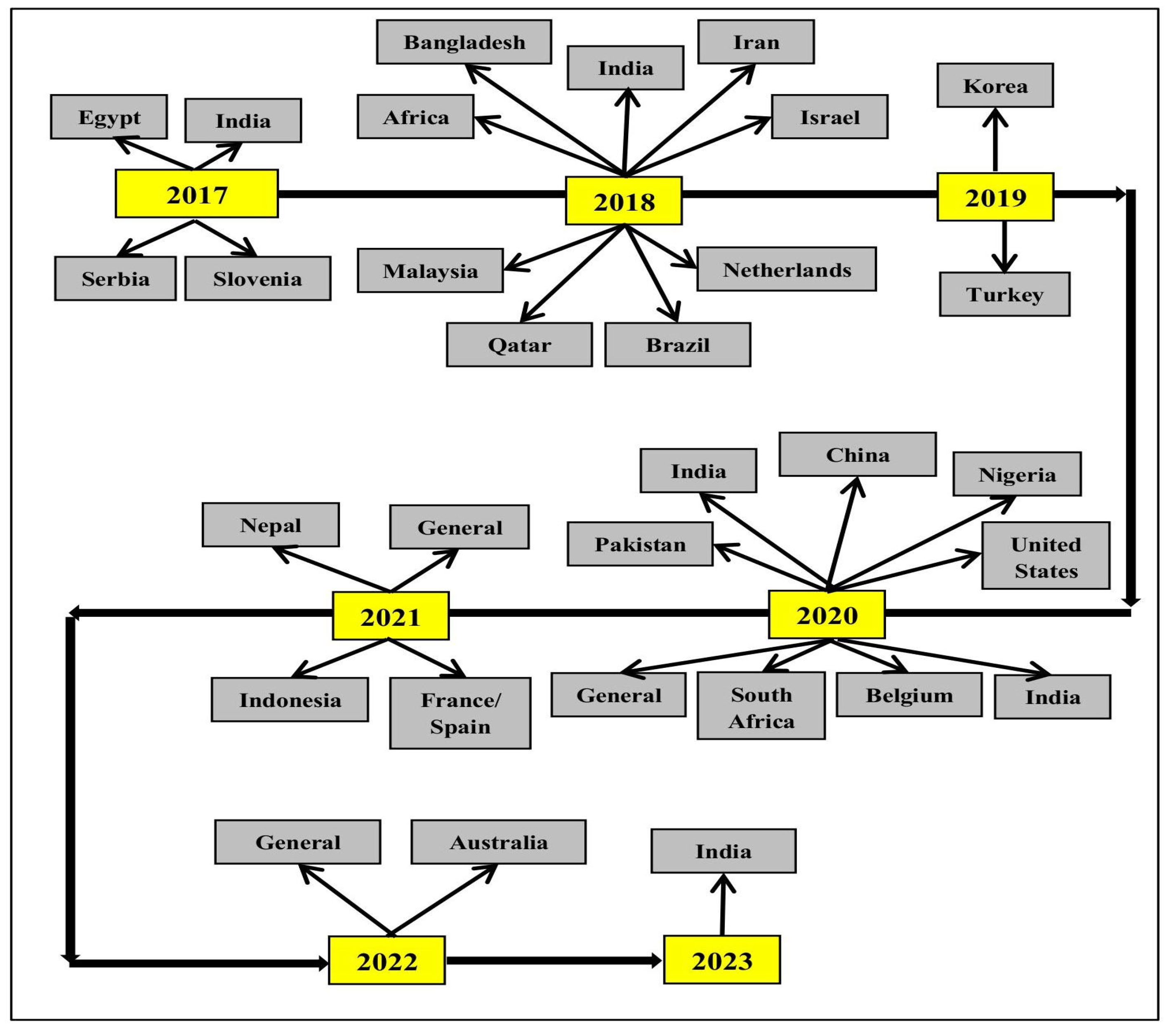
| Year of Publication | Number of Publications Selected for Addressing Research Question RQ | Total | ||
|---|---|---|---|---|
| RQ1 | RQ2 | RQ3 | ||
| 2016 | 0 | 1 | 0 | 1 |
| 2017 | 4 | 1 | 0 | 5 |
| 2018 | 9 | 1 | 1 | 11 |
| 2019 | 2 | 1 | 4 | 7 |
| 2020 | 9 | 1 | 5 | 15 |
| 2021 | 9 | 1 | 2 | 12 |
| 2022 | 9 | 3 | 4 | 16 |
| 2023 | 1 | 2 | 15 | 18 |
| Total | 43 | 11 | 31 | 85 |
| Continent | Country |
|---|---|
| Africa | Egypt [50] Nigeria [51] South Africa [52,53] |
| Antarctica | - |
| Asia | Bangladesh [54] China [55,56] Egypt [50] India [57,58,59,60] Indonesia [61] Iran [62] Israel [63] Korea [64] Malaysia [65] Nepal [66,67] Pakistan [68] Qatar [69] |
| Australia | Australia [70] |
| Europe | Belgium [71] France [72] The Netherlands [73] Serbia [74] Slovenia [75] Spain [72] Turkey [76] |
| North America | America [77] |
| South America | Brazil [78] |
| Sr. No. | Study | Country Surveyed | Year of Survey | Issues Faced by Organ Donation Management Systems | |||||||||||
|---|---|---|---|---|---|---|---|---|---|---|---|---|---|---|---|
| Organ Trafficking | Organ Black Marketing | Organ Scarcity | Supply-Demand Gap | Unethical Organ Allocation | Lack of Transparency | System Distrust | Absence of Guidelines | Tech Resource Gap | Transplant Center Networking Gap | Long Waitlists | Organ Waitlist Fatalities | ||||
| 1 | Bates [77] | America | 2020 | ✓ | ✓ | ✓ | ✓ | ✓ | |||||||
| 2 | Hassall [70] | Australia | 2022 | ✓ | ✓ | ✓ | ✓ | ✓ | ✓ | ✓ | |||||
| 3 | Moniruzzaman [54] | Bangladesh | 2018 | ✓ | ✓ | ✓ | ✓ | ✓ | ✓ | ✓ | |||||
| 4 | Gawronska et al. [71] | Belgium | 2020 | ✓ | ✓ | ✓ | ✓ | ✓ | |||||||
| 5 | Gómez et al. [78] | Brazil | 2018 | ✓ | ✓ | ✓ | ✓ | ✓ | ✓ | ✓ | ✓ | ||||
| 6 | Shi et al. [55] | China | 2020 | ✓ | ✓ | ✓ | ✓ | ||||||||
| 7 | Shi et al. [56] | China | 2020 | ✓ | ✓ | ✓ | ✓ | ||||||||
| 8 | Columb [50] | Egypt | 2017 | ✓ | ✓ | ✓ | ✓ | ✓ | ✓ | ||||||
| 9 | Lewis et al. [72] | France | 2021 | ✓ | ✓ | ✓ | ✓ | ✓ | |||||||
| 10 | Sachdeva [57] | India | 2017 | ✓ | ✓ | ✓ | ✓ | ✓ | ✓ | ✓ | ✓ | ✓ | |||
| 11 | Nallusamy [58] | India | 2018 | ✓ | ✓ | ✓ | ✓ | ✓ | ✓ | ✓ | ✓ | ✓ | |||
| 12 | Saxena et al. [59] | India | 2020 | ✓ | ✓ | ✓ | |||||||||
| 13 | Mukherjee et al. [60] | India | 2023 | ✓ | ✓ | ||||||||||
| 14 | Yanto et al. [61] | Indonesia | 2021 | ✓ | ✓ | ✓ | ✓ | ||||||||
| 15 | Kiani et al. [62] | Iran | 2018 | ✓ | ✓ | ✓ | ✓ | ✓ | ✓ | ✓ | ✓ | ||||
| 16 | Berzon [63] | Israel | 2018 | ✓ | ✓ | ✓ | |||||||||
| 17 | Cho [64] | Korea | 2019 | ✓ | ✓ | ✓ | ✓ | ✓ | ✓ | ✓ | ✓ | ||||
| 18 | Zulaikha et al. [65] | Malaysia | 2018 | ✓ | ✓ | ✓ | ✓ | ||||||||
| 19 | Kragten et al. [73] | Netherlands | 2018 | ✓ | ✓ | ✓ | ✓ | ✓ | ✓ | ||||||
| 20 | Thapa [66] | Nepal | 2021 | ✓ | ✓ | ✓ | ✓ | ✓ | ✓ | ✓ | |||||
| 21 | Gawronska [67] | Nepal | 2021 | ✓ | ✓ | ✓ | ✓ | ✓ | |||||||
| 22 | Obaniet al. [51] | Nigeria | 2020 | ✓ | ✓ | ✓ | ✓ | ✓ | |||||||
| 23 | Ali et al. [68] | Pakistan | 2020 | ✓ | ✓ | ||||||||||
| 24 | Singh et al. [69] | Qatar | 2018 | ✓ | ✓ | ✓ | ✓ | ✓ | ✓ | ||||||
| 25 | Brunovskis et al. [74] | Serbia | 2017 | ✓ | ✓ | ✓ | ✓ | ||||||||
| 26 | Frangež et al. [75] | Slovenia | 2017 | ✓ | ✓ | ✓ | ✓ | ✓ | ✓ | ||||||
| 27 | Iroanya [52] | South Africa | 2018 | ✓ | ✓ | ✓ | ✓ | ✓ | ✓ | ✓ | |||||
| 28 | Yesufu [53] | South Africa | 2020 | ✓ | ✓ | ✓ | ✓ | ✓ | |||||||
| 29 | Lewis et al. [72] | Spain | 2021 | ✓ | ✓ | ✓ | ✓ | ✓ | ✓ | ||||||
| 30 | Martin et al. [76] | Turkey | 2019 | ✓ | ✓ | ✓ | |||||||||
| Total | 19 | 18 | 12 | 11 | 18 | 16 | 18 | 13 | 07 | 11 | 09 | 11 | |||
| Sr. No. | Issue Category | Global Issue Prevalence |
|---|---|---|
| 1 | Organ trafficking | 19/30 (63.3%) |
| 2 | Black marketing of organs | 18/30 (60%) |
| 3 | System distrust | 18/30 (60%) |
| 4 | Unethical organ allocation | 18/30 (60%) |
| 5 | Lack of transparency | 16/30 (53.3%) |
| 6 | Absence of guidelines | 13/30 (43.3%) |
| 7 | Organ scarcity | 12/30 (40%) |
| 8 | Supply–demand gap | 11/30 (36.7%) |
| 9 | Organ waitlist fatalities | 11/30 (36.7%) |
| 10 | Transplant center networking gap | 11/30 (36.7%) |
| 11 | Long waitlists | 09/30 (30%) |
| 12 | Tech resource gap | 07/30 (23.3%) |
| Study | Outcome | Tool | Major Finding | Issues Addressed | |||||||||||
|---|---|---|---|---|---|---|---|---|---|---|---|---|---|---|---|
| Organ Trafficking | Organ Black Marketing | Organ Scarcity | Supply-Demand Gap | Unethical Organ Allocation | Lack of Transparency | System Distrust | Absence of Guidelines | Tech Resource Gap | Transplant Center Networking Gap | Long Waitlists | Organ Waitlist Fatalities | ||||
| [93] | Agent-based model | Python | Impact of multiple registrations on waiting lists | ✓ | ✓ | ✓ | ✓ | ✓ | ✓ | ||||||
| [98] | Transplant2Mongo Script | Python | Optimal DBMS for organ donation and transplantation data and complex queries | ✓ | ✓ | ✓ | ✓ | ||||||||
| [94] | Risk Model | Not mentioned | Addressed organ trafficking | ✓ | ✓ | ✓ | ✓ | ||||||||
| [101] | OrganReady System | Android Studio | Connecting hospitals and blood banks | ✓ | ✓ | ||||||||||
| [95] | Mobile Application | Python, Java, SQL | Equitable organ allocation | ✓ | ✓ | ✓ | ✓ | ✓ | ✓ | ✓ | ✓ | ||||
| [99] | Optimization and Simulation Model | Python and Gurobi | Improved access to organ transplants | ✓ | ✓ | ✓ | |||||||||
| [100] | Online Information System | MYSQL | Located nearest ideal organ | ✓ | ✓ | ✓ | ✓ | ||||||||
| [96] | Fuzzy Inference System | Not mentioned | Optimal kidney allocation and fair waitlist ranking | ✓ | ✓ | ✓ | ✓ | ✓ | ✓ | ✓ | ✓ | ||||
| [97] | ConfidentMatch System | Not mentioned | Identified ideal donor–recipient match for lifelong transplant success | ✓ | ✓ | ✓ | ✓ | ✓ | ✓ | ||||||
| [102] | Fuzzy Logic Expert System | Not mentioned | Developed an online fuzzy logic expert system for managing kidney allocation | ✓ | ✓ | ✓ | ✓ | ✓ | ✓ | ✓ | |||||
| [103] | Android application | Android Studio | Developed an Android app for linking patients with the optimal donor | ✓ | ✓ | ✓ | ✓ | ||||||||
| Total | 3 | 3 | 7 | 8 | 6 | 0 | 4 | 4 | 3 | 3 | 8 | 7 | |||
| Sr. No. | Issue Category | Issue Address Percentage |
|---|---|---|
| 1 | Supply–demand gap | 08/11 (72.7%) |
| 2 | Long waitlists | 08/11 (72.7%) |
| 3 | Organ scarcity | 07/11 (63.6%) |
| 4 | Organ waitlist fatalities | 07/11 (63.6%) |
| 5 | Unethical organ allocation | 06/11 (54.5%) |
| 6 | System distrust | 04/11 (36.4%) |
| 7 | Absence of guidelines | 04/11 (36.4%) |
| 8 | Organ trafficking | 03/11 (27.3%) |
| 9 | Black marketing of organs | 03/11 (27.3%) |
| 10 | Transplant center networking gap | 03/11 (27.3%) |
| 11 | Tech resource gap | 03/11 (27.3%) |
| 12 | Lack of transparency | 00/11 (00.0%) |
| Study | Blockchain Deployed? | Blockchain Type | Smart Contracts Implemented? | DApp Designed? | Issues Addressed | |||||||||||
|---|---|---|---|---|---|---|---|---|---|---|---|---|---|---|---|---|
| Organ Trafficking | Organ Black Marketing | Organ Scarcity | Supply-Demand Gap | Unethical Organ Allocation | Lack of Transparency | System Distrust | Absence of Guidelines | Tech Resource Gap | Transplant Center Networking Gap | Long Waitlists | Organ Waitlist Fatalities | |||||
| [131] | Ethereum | Public | Yes | Yes | ✓ | ✓ | ✓ | ✓ | ✓ | ✓ | ✓ | ✓ | ✓ | ✓ | ✓ | ✓ |
| [132] | Not Mentioned | - | No | No | ✓ | ✓ | ✓ | ✓ | ✓ | ✓ | ✓ | ✓ | ✓ | |||
| [104] | Ethereum | Public | Yes | No | ✓ | ✓ | ✓ | ✓ | ✓ | ✓ | ✓ | ✓ | ✓ | |||
| [105] | Ethereum | Public | Yes | No | ✓ | ✓ | ✓ | ✓ | ✓ | ✓ | ✓ | ✓ | ✓ | ✓ | ✓ | ✓ |
| [106] | Not Mentioned | - | No | No | ✓ | ✓ | ✓ | ✓ | ✓ | ✓ | ✓ | |||||
| [107] | Hyperledger Fabric | Private | No | No | ✓ | ✓ | ✓ | ✓ | ✓ | ✓ | ✓ | ✓ | ✓ | |||
| [108] | Ethereum | Public | Yes | No | ✓ | ✓ | ✓ | ✓ | ✓ | ✓ | ✓ | ✓ | ✓ | |||
| [109] | Ethereum | Public | Yes | No | ✓ | ✓ | ✓ | ✓ | ✓ | ✓ | ||||||
| [14] | Ethereum | Private | Yes | No | ✓ | ✓ | ✓ | ✓ | ✓ | ✓ | ✓ | ✓ | ||||
| [110] | Ethereum | Public | Yes | Yes | ✓ | ✓ | ✓ | ✓ | ✓ | ✓ | ✓ | ✓ | ✓ | |||
| [111] | Ethereum | Private | Yes | No | ✓ | ✓ | ✓ | ✓ | ✓ | ✓ | ✓ | ✓ | ||||
| [112] | Ethereum | Public | Yes | Yes | ✓ | ✓ | ✓ | ✓ | ✓ | ✓ | ||||||
| [113] | Hyperledger Fabric | Private | No | No | ✓ | ✓ | ✓ | ✓ | ✓ | ✓ | ✓ | ✓ | ✓ | ✓ | ✓ | |
| [114] | Not Mentioned | - | No | No | ✓ | ✓ | ✓ | ✓ | ✓ | ✓ | ✓ | |||||
| [115] | Ethereum | Public | Yes | Yes | ✓ | ✓ | ✓ | ✓ | ✓ | ✓ | ✓ | ✓ | ||||
| [116] | Ethereum | Public | Yes | Yes | ✓ | ✓ | ✓ | ✓ | ✓ | ✓ | ✓ | ✓ | ✓ | ✓ | ||
| [117] | Hyperledger Fabric | Private | No | No | ✓ | ✓ | ✓ | ✓ | ✓ | ✓ | ✓ | ✓ | ✓ | |||
| [118] | Ethereum | Public | Yes | Yes | ✓ | ✓ | ✓ | ✓ | ✓ | ✓ | ✓ | ✓ | ✓ | |||
| [119] | Not Mentioned | - | No | No | ✓ | ✓ | ✓ | ✓ | ✓ | ✓ | ✓ | ✓ | ✓ | ✓ | ✓ | ✓ |
| [120] | Ethereum | Public | No | No | ✓ | ✓ | ✓ | ✓ | ✓ | ✓ | ✓ | ✓ | ✓ | ✓ | ||
| [121] | Hyperledger Fabric | Private | No | No | ✓ | ✓ | ✓ | ✓ | ✓ | ✓ | ✓ | ✓ | ✓ | |||
| [122] | IPFS | Public | Yes | yes | ✓ | ✓ | ✓ | ✓ | ✓ | ✓ | ✓ | ✓ | ✓ | |||
| [123] | IPFS | Public | No | No | ✓ | ✓ | ✓ | ✓ | ✓ | ✓ | ✓ | ✓ | ✓ | ✓ | ||
| [124] | Hyperledger Fabric | Private | Yes | Yes | ✓ | ✓ | ✓ | ✓ | ✓ | ✓ | ✓ | ✓ | ✓ | |||
| [125] | Ethereum | Private | Yes | Yes | ✓ | ✓ | ✓ | ✓ | ✓ | ✓ | ✓ | ✓ | ✓ | |||
| [126] | Ethereum | Public | No | No | ✓ | ✓ | ✓ | ✓ | ✓ | ✓ | ✓ | ✓ | ✓ | ✓ | ✓ | ✓ |
| [127] | Ethereum | Public | Yes | Yes | ✓ | ✓ | ✓ | ✓ | ✓ | ✓ | ✓ | ✓ | ✓ | ✓ | ||
| [128] | Hyperledger Fabric | Private | No | No | ✓ | ✓ | ✓ | ✓ | ✓ | ✓ | ✓ | ✓ | ✓ | |||
| [129] | Ethereum | Private | Yes | yes | ✓ | ✓ | ✓ | ✓ | ✓ | ✓ | ✓ | ✓ | ✓ | |||
| [130] | Polygon | Public | Yes | Yes | ✓ | ✓ | ✓ | ✓ | ✓ | ✓ | ✓ | ✓ | ✓ | |||
| [36] | Not mentioned | - | No | No | ✓ | ✓ | ✓ | ✓ | ✓ | ✓ | ✓ | ✓ | ✓ | ✓ | ✓ | ✓ |
| Total | 30 | 31 | 25 | 25 | 23 | 31 | 29 | 12 | 18 | 11 | 30 | 22 | ||||
| Sr. No. | Problem Category | Issue Address Percentage |
|---|---|---|
| 1 | Lack of transparency | 31/31 (100%) |
| 2 | Black marketing of organs | 31/31 (100%) |
| 3 | Organ trafficking | 30/31 (96.8%) |
| 4 | Long waitlists | 30/31 (96.8%) |
| 5 | System distrust | 29/31 (93.5%) |
| 6 | Supply–demand gap | 25/31 (80.6%) |
| 7 | Organ scarcity | 25/31 (80.6%) |
| 8 | Unethical organ allocation | 23/31 (74.2%) |
| 9 | Organ waitlist fatalities | 22/31 (71.0%) |
| 10 | Tech resource gap | 18/31 (58.1%) |
| 11 | Absence of guidelines | 12/31 (38.7%) |
| 12 | Transplant center networking gap | 11/31 (35.5%) |
| Sr. No. | Problem Category | Issue Address Percentage | Superior Solution Identification | |
|---|---|---|---|---|
| Centralized Technology-Based Models (Obtained from Table 13) | Blockchain Technology-Based Models (Obtained from Table 15) | |||
| 1 | Lack of transparency | 00.0% | 100% | Blockchain-based (+100%) |
| 2 | Black marketing of organs | 27.3% | 100% | Blockchain-based (+72.7%) |
| 3 | Organ trafficking | 27.3% | 96.8% | Blockchain-based (+69.5%) |
| 4 | Long waitlists | 72.7% | 96.8% | Blockchain-based (+24.1%) |
| 5 | System distrust | 36.4% | 93.5% | Blockchain-based (+57.1%) |
| 6 | Supply–demand gap | 72.7% | 80.6% | Blockchain-based (+7.9%) |
| 7 | Organ scarcity | 63.6% | 80.6% | Blockchain-based (+17%) |
| 8 | Unethical organ allocation | 54.5% | 74.2% | Blockchain-based (+19.7%) |
| 9 | Organ waitlist fatalities | 63.6% | 71.0% | Blockchain-based (+7.4%) |
| 10 | Tech resource gap | 27.3% | 58.1% | Blockchain-based (+30.8%) |
| 11 | Absence of guidelines | 36.4% | 38.7% | Blockchain-based (+2.3%) |
| 12 | Transplant center networking gap | 27.3% | 35.5% | Blockchain-based (+8.2%) |
| Sr. No. | Organ | Survival Time (Hours) | Temperature Requirement |
|---|---|---|---|
| 1 | Kidney | 24–36 | 0–80 °C |
| 2 | Liver | 8–12 | 0–60 °C |
| 3 | Lung | 4–6 | 0–80 °C |
| 4 | Intestine | 4–6 | 0–40 °C |
| 5 | Heart | 4–6 | 0–40 °C |
| 6 | Cornea | 48 | 20–60 °C |
| Sensor Name | Purpose |
|---|---|
| Lid Open/Close Detector (LDR Sensor) | Ensures the lid of the organ container remains closed during shipment by detecting the light intensity inside the container |
| Temperature Sensor (DHT 11 Sensor) | Measures real-time temperature inside organ container |
| MPU 6050 | Monitors vibration and orientation of organ container to prevent its tilting and falling |
| Humidity Sensor (DHT 11 Sensor) | Measures real-time humidity level inside organ container |
Disclaimer/Publisher’s Note: The statements, opinions and data contained in all publications are solely those of the individual author(s) and contributor(s) and not of MDPI and/or the editor(s). MDPI and/or the editor(s) disclaim responsibility for any injury to people or property resulting from any ideas, methods, instructions or products referred to in the content. |
© 2024 by the authors. Licensee MDPI, Basel, Switzerland. This article is an open access article distributed under the terms and conditions of the Creative Commons Attribution (CC BY) license (https://creativecommons.org/licenses/by/4.0/).
Share and Cite
Bawa, G.; Singh, H.; Rani, S.; Kataria, A.; Min, H. Exploring Perspectives of Blockchain Technology and Traditional Centralized Technology in Organ Donation Management: A Comprehensive Review. Information 2024, 15, 703. https://doi.org/10.3390/info15110703
Bawa G, Singh H, Rani S, Kataria A, Min H. Exploring Perspectives of Blockchain Technology and Traditional Centralized Technology in Organ Donation Management: A Comprehensive Review. Information. 2024; 15(11):703. https://doi.org/10.3390/info15110703
Chicago/Turabian StyleBawa, Geet, Harmeet Singh, Sita Rani, Aman Kataria, and Hong Min. 2024. "Exploring Perspectives of Blockchain Technology and Traditional Centralized Technology in Organ Donation Management: A Comprehensive Review" Information 15, no. 11: 703. https://doi.org/10.3390/info15110703
APA StyleBawa, G., Singh, H., Rani, S., Kataria, A., & Min, H. (2024). Exploring Perspectives of Blockchain Technology and Traditional Centralized Technology in Organ Donation Management: A Comprehensive Review. Information, 15(11), 703. https://doi.org/10.3390/info15110703

